Convenios y       SUBDIRECTOR             Planeación         Asistente
                                                         alianzas                                 estratégica       subdirección
                                                                        ELKIN HUMBERTO
                                                        Luis A. Ruiz       GRANADA J               Martha Uribe    Lina Guerrero
          Jóvenes rurales
          Patricia Henao




      Media                                                            Gestión para el
                                Coordinador                                                                         COORDINADORA
     técnica                                                              empleo           Gestión humana          ADMINISTRATIVA
                                 académico
      Jorge                                                             Edgar Zapata
                                                                                                                  Proceso: GESTIÓN DE LOS
                                                                                                                      RECURSOS
    Nanclares                                                                                Nubia Arenas
                                Jairo L Lopera N                                                                   FINANCIEROS Jeny
                                                                                                                        Romero
                            Ejecución de la formación

    Población
    vulnerable                                                                                                         Tesorería
     Aida Luz                                                                                 Gestión                  Nehemias
                                                                         Certificación
                                                                                           administrativa              Pamplona
                                                                        competencias
                              Gestores de red                             laborales
                                                                                             Sandra Rivas
                                                                           Luz patiño                                   Nomina
Instructores
                                                                                                                   Norbey Rendon
                                                                                             Contratación
                              Administración
                                                                                             instructores
                                educativa                                Unidad de
                                                                                               William E
                                                                       emprendimiento
                                                                           Julio Brunal         Correa


                              Bienestar al aprendiz
                                  Lida Quiroz                                                   Gestión
                                                                        Mejora continua        jurídica
                                                                                                 Paula
                                                                           Luis Marcillo       Betancourt
                                  Certificación y
                                     registro
                                Eduardo de la Hoz
                                   Lina Parra
                                                                                                Gestión
                                      Ingreso                                                 informática
                               Cristina Magallanes                                            Ofelia Quejada


                                   Planeación
                                    educativa
                                  Esnodio Mena
                                   Pilar Lotero                                              Comunicaciones

                                    Capellanía                                                 Nohora Amado
                                   Jaime Parra



                                    biblioteca                                                    Almacén

                                                                                                  Nora Saenz

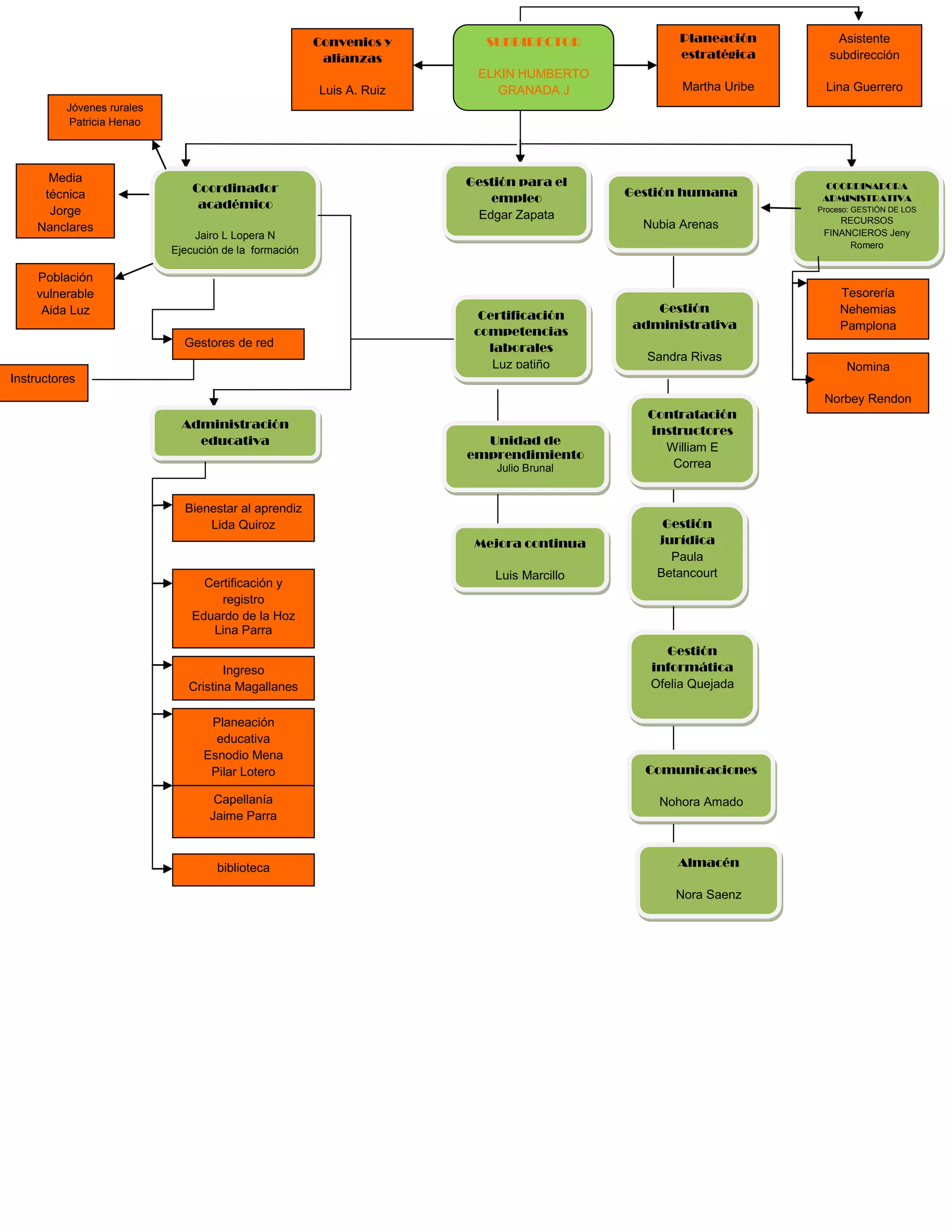
2 evidencia organigrama SENA

  • 1.
    Convenios y SUBDIRECTOR Planeación Asistente alianzas estratégica subdirección ELKIN HUMBERTO Luis A. Ruiz GRANADA J Martha Uribe Lina Guerrero Jóvenes rurales Patricia Henao Media Gestión para el Coordinador COORDINADORA técnica empleo Gestión humana ADMINISTRATIVA académico Jorge Edgar Zapata Proceso: GESTIÓN DE LOS RECURSOS Nanclares Nubia Arenas Jairo L Lopera N FINANCIEROS Jeny Romero Ejecución de la formación Población vulnerable Tesorería Aida Luz Gestión Nehemias Certificación administrativa Pamplona competencias Gestores de red laborales Sandra Rivas Luz patiño Nomina Instructores Norbey Rendon Contratación Administración instructores educativa Unidad de William E emprendimiento Julio Brunal Correa Bienestar al aprendiz Lida Quiroz Gestión Mejora continua jurídica Paula Luis Marcillo Betancourt Certificación y registro Eduardo de la Hoz Lina Parra Gestión Ingreso informática Cristina Magallanes Ofelia Quejada Planeación educativa Esnodio Mena Pilar Lotero Comunicaciones Capellanía Nohora Amado Jaime Parra biblioteca Almacén Nora Saenz