M A P A
C O N C E P T U A L
UNA BREVE
EXPLICACIÓN
(2021-2022)
• Los esquemas son instrumentos
didácticos ampliamente conocidos y
utilizados desde hace tiempo en el
contexto escolar.
• Prácticamente no hay manual sobre
técnicas de estudio y aprendizaje que no
recomiende la elaboración de esquemas.
•Hay muchos tipos de representaciones que se
pueden confundir con un mapa conceptual.
•Estos son algunos ejemplos
Esto es un
mapa
mental, pero
no es un
mapa
conceptual
•Hay muchos tipos de representaciones que se
pueden confundir con un mapa conceptual.
•Estos son algunos ejemplos
Esto es una
red
semántica,
pero no es
un mapa
conceptual
•Hay muchos tipos de representaciones que se
pueden confundir con un mapa conceptual.
•Estos son algunos ejemplos
Esto es un
diagrama de
flujo,
pero no es
un mapa
conceptual
Lo que comparten en común
estas representaciones es:
1. Desarrollan con el auxilio de figuras
geométricas y líneas una idea o
concepto.
2. Representan procesos de pensamiento
asociados a ese concepto.
3. Son esquemas que permiten comunicar
ideas o conceptos.
Lo que distingue a cada uno de
los esquemas anteriores es:
1. El tipo de figuras geométricas y
líneas.
2. El tipo de jerarquía.
3. La profesión o actividad de quienes
hacen uso de estas
representaciones
¿Qué características debe
presentar una
representación gráfica que
se pueda reconocer como
mapa conceptual?
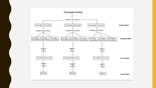
Ejemplo de mapa conceptual
ELEMENTOS QUE
CARACTERIZAN A UN MAPA
CONCEPTUAL
1. Una idea o concepto se presenta
escribiéndola encerrada en un óvalo o en un
rectángulo.
2. Por convención un máximo de tres palabras.
Máximo 3
palabras
Concepto
2. Los Conectores son la relación entre dos ideas o
conceptos; se representa por medio de una línea
inclinada, vertical u horizontal llamada conector o
línea ramal que une ambas ideas.
3. Descriptores: son las frases o palabras que describen
la conexión; se escriben cerca de los conectores o
sobre ellos.
 Estos descriptores sirven para "etiquetar" las
relaciones.
Descriptor
 Los descriptores o frases enlaces son claves para
un mapa conceptual.
 Si carece de descriptores o frases enlaces el
esquema no se puede considerar un mapa
conceptual.
Descriptor
4. Las flechas se pueden utilizar en los conectores para mostrar que la
relación de significado entre las ideas o conceptos unidos se
expresa primordialmente en un solo sentido o en ambos cuando se
considera indispensable.
 Su uso es recomendable únicamente en caso de enfatizar el sentido
jerárquico de la relación entre dos conceptos.
5. La unidad estructural básica de los
mapas conceptuales es la proposición y
que está determinada por la descripción
de la relación entre dos o más
conceptos:
Descriptor
concepto concepto
6. Se debe considerar la jerarquización de
conceptos tomando en cuenta su grado de
inclusión.
jerarquía
Conceptos
generales
o más
inclusivos
Conceptos
específicos o
menos
inclusivos
•Un mapa conceptual se comienza
a elaborar a partir de una o más
preguntas de enfoque.
•Estas son la guía de la
elaboración del mapa conceptual,
ya que el mapa debe resolver las
preguntas de enfoque planteadas.
Un criterio de uso es la función del
mapa conceptual de acuerdo a la
dirección del binomio:
PROFESOR ALUMNOS
PROFESOR ALUMNOS
a) Presentación de temas
b) Desglose de la unidad de aprendizaje
c) Contenidos que los alumnos aprenderán
d) Guías de aprendizaje
e) Procedimientos de ejecución de actividades teóricas y de
laboratorio
f) Mecanismo de evaluación
g) Resúmenes de temas
PROFESOR ALUMNOS
a) Diagnóstico de ideas
previas
b) Exposición de temas
c) Resúmenes de temas
d) Evaluación
enpbiologia@yahoo.com.mx
PROFESOR ALUMNOS
a) Retroalimentación de conceptos y relaciones
b) Discusión de temas en equipos o grupal.
c) Investigación educativa
Elaboración de mapas
conceptuales
Para elaborar un mapa
conceptual solo se
requiere como
materiales:
• lápiz
•goma de borrar
• Hojas de papel
Elaboración de mapas
conceptuales
¿Qué es un mapa conceptual?

¿Qué es un mapa conceptual?

  • 1.
    M A PA C O N C E P T U A L UNA BREVE EXPLICACIÓN (2021-2022)
  • 2.
    • Los esquemasson instrumentos didácticos ampliamente conocidos y utilizados desde hace tiempo en el contexto escolar. • Prácticamente no hay manual sobre técnicas de estudio y aprendizaje que no recomiende la elaboración de esquemas.
  • 3.
    •Hay muchos tiposde representaciones que se pueden confundir con un mapa conceptual. •Estos son algunos ejemplos Esto es un mapa mental, pero no es un mapa conceptual
  • 4.
    •Hay muchos tiposde representaciones que se pueden confundir con un mapa conceptual. •Estos son algunos ejemplos Esto es una red semántica, pero no es un mapa conceptual
  • 5.
    •Hay muchos tiposde representaciones que se pueden confundir con un mapa conceptual. •Estos son algunos ejemplos Esto es un diagrama de flujo, pero no es un mapa conceptual
  • 6.
    Lo que compartenen común estas representaciones es: 1. Desarrollan con el auxilio de figuras geométricas y líneas una idea o concepto. 2. Representan procesos de pensamiento asociados a ese concepto. 3. Son esquemas que permiten comunicar ideas o conceptos.
  • 7.
    Lo que distinguea cada uno de los esquemas anteriores es: 1. El tipo de figuras geométricas y líneas. 2. El tipo de jerarquía. 3. La profesión o actividad de quienes hacen uso de estas representaciones
  • 8.
    ¿Qué características debe presentaruna representación gráfica que se pueda reconocer como mapa conceptual?
  • 10.
    Ejemplo de mapaconceptual
  • 11.
    ELEMENTOS QUE CARACTERIZAN AUN MAPA CONCEPTUAL 1. Una idea o concepto se presenta escribiéndola encerrada en un óvalo o en un rectángulo. 2. Por convención un máximo de tres palabras. Máximo 3 palabras Concepto
  • 12.
    2. Los Conectoresson la relación entre dos ideas o conceptos; se representa por medio de una línea inclinada, vertical u horizontal llamada conector o línea ramal que une ambas ideas.
  • 13.
    3. Descriptores: sonlas frases o palabras que describen la conexión; se escriben cerca de los conectores o sobre ellos.  Estos descriptores sirven para "etiquetar" las relaciones. Descriptor
  • 14.
     Los descriptoreso frases enlaces son claves para un mapa conceptual.  Si carece de descriptores o frases enlaces el esquema no se puede considerar un mapa conceptual. Descriptor
  • 15.
    4. Las flechasse pueden utilizar en los conectores para mostrar que la relación de significado entre las ideas o conceptos unidos se expresa primordialmente en un solo sentido o en ambos cuando se considera indispensable.  Su uso es recomendable únicamente en caso de enfatizar el sentido jerárquico de la relación entre dos conceptos.
  • 16.
    5. La unidadestructural básica de los mapas conceptuales es la proposición y que está determinada por la descripción de la relación entre dos o más conceptos: Descriptor concepto concepto
  • 17.
    6. Se debeconsiderar la jerarquización de conceptos tomando en cuenta su grado de inclusión. jerarquía Conceptos generales o más inclusivos Conceptos específicos o menos inclusivos
  • 18.
    •Un mapa conceptualse comienza a elaborar a partir de una o más preguntas de enfoque. •Estas son la guía de la elaboración del mapa conceptual, ya que el mapa debe resolver las preguntas de enfoque planteadas.
  • 19.
    Un criterio deuso es la función del mapa conceptual de acuerdo a la dirección del binomio: PROFESOR ALUMNOS
  • 20.
    PROFESOR ALUMNOS a) Presentaciónde temas b) Desglose de la unidad de aprendizaje c) Contenidos que los alumnos aprenderán d) Guías de aprendizaje e) Procedimientos de ejecución de actividades teóricas y de laboratorio f) Mecanismo de evaluación g) Resúmenes de temas
  • 21.
    PROFESOR ALUMNOS a) Diagnósticode ideas previas b) Exposición de temas c) Resúmenes de temas d) Evaluación
  • 22.
    enpbiologia@yahoo.com.mx PROFESOR ALUMNOS a) Retroalimentaciónde conceptos y relaciones b) Discusión de temas en equipos o grupal. c) Investigación educativa
  • 23.
    Elaboración de mapas conceptuales Paraelaborar un mapa conceptual solo se requiere como materiales: • lápiz •goma de borrar • Hojas de papel
  • 24.