Repositorios digitales: una alternativa para apoyar la investigación Purísima Centeno 12 de diciembre de 2008.
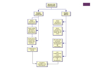
Acceso abierto Modelo que propone que no se le cobre al usuario o a alguna institución por acceder a la información. Modelo de financiamiento que permite no cobrarles a los lectores o a sus instituciones por el acceso a la información
Acceso abierto Implicaciones No significa que es gratuito. Significa que los costos de publicación se transfieren a quien publica.
Beneficios del acceso abierto Acceso a información que es resultado de investigación y evaluada por pares y juntas editoriales. Publicación electrónica de resultados de investigación. Disponibilidad en Internet. Preservación Aumento de probabilidad de citación Aumenta la visibilidad de los autores y de la institución para la cual trabajan
 
Escenario Aumento continuo de los costos de las suscripciones Estancamiento de los presupuestos para la adquisición de recursos La paradoja del pago por publicaciones generadas en las instituciones A  mayor costo menor  posibilidad  de acceder a la información  por parte de las masas. Ejemplo
 
Modelo de comercialización Implicaciones Dificultad para mantener suscripciones Comercialización de la información científica Congelamiento de plazas laborales
Respuesta a la comercialización Adquisición cooperativa Iniciativas y declaraciones Políticas Proyectos
Adquisición cooperativa Consiste en formar una cooperativa en la que los representantes determinan la cantidad de títulos que necesitan adquirir. La biblioteca con la colección más amplia mantiene la suscripción. Los títulos que no hay en una biblioteca se solicitan a alguna de las que participa en la cooperativa.
Iniciativas Budapest Open Access Initiave (BOAI), 2001 Bethesda Statement, 2003 International Federation of Libraries Associations and Institutions (IFLA) Statement, 2003 Association of College and Research Libraries (ACRL) Todas estas iniciativas han contribuido lo que conocemos hoy como acceso abierto a la información.
Características o condiciones para AA Recurso digital En línea (diseminación a través de las TIC) Libre de restricciones de derecho de autor En formatos estándares para almacenar la data (pdf, html) Sintaxis común para transportar datos e interoperabilidad (XML) Uso de metadatos Documentos evaluados por pares Publicación de investigaciones Uso de programas de código abierto
Resultados esperados de AA Reducción de costos Proyección de la producción científica desde un solo lugar Aumento de visibilidad de autores Acceso libre para los usuarios Conocimiento compartido Captura y preservación de la información
Políticas relacionadas NIH Public Access Policy Details  The NIH Public Access Policy implements Division G, Title II,  Section 218 of PL 110-161 (Consolidated Appropriations Act, 2008).  The law states: “ The Director of the National Institutes of Health shall require that all investigators funded by the NIH submit or have submitted for them to the National Library of Medicine’s PubMed Central an electronic version of their final, peer-reviewed manuscripts upon acceptance for publication, to be made publicly available no later than 12 months after the official date of publication:  Provided , That the NIH shall implement the public access policy in a manner consistent with copyright law”. NIH Guide Notice for Public Access  (January 11, 2008) Hace mandatorio que a partir del 7 de abril de 2008, toda propuesta sufragada con fondos del National Institute of Health incluya en el repositorio de PubMed Central una copia del manuscrito final, revisado por pares, en formato electrónico, en menos de 12 meses a partir de la publicación del mismo. US Federal Research Act (2006) Pretende que se difunda de forma abierta as investigaciones sufragadas con fondos federales.
Proyectos Proyectos mundiales Directory of Open Access Journal ( DOAJ ) Proyectos regionales Scientific Electronic Library Online ( SciELO ) Red de Revistas Científicas de América Latina y El caribe ( RedAlyc ) Proyectos especiales Public Library of Science ( PLoS ) Free Medical Journal arXiv E-LIS CiteSeer.IST
Otras iniciativas para apoyar el AA  Herramientas para apoyar el acceso abierto a la información mediante programas de código abierto (open source) Cada institución puede instalarlo gratuitamente en sus servidores. La configuración, programación y manejo técnico es responsabilidad de la institución. Una de estas herramientas usadas para elaborar repositorios es Dspace.
Qué es Programa de código abierto desarrollado por el Massachusetts Institute and Technology y la Hewlett Packard Programa dedicado para guardar la producción intelectual y facilitar el acceso a ella.
Para qué sirve Para capturar archivos digitales Para describir esos archivos Para preservarlos Para compartirlos Para accederlos Para dar mayor visibilidad a la institución Para proyectar la producción científica
Qué permite Alojar artículos producto de investigación Proyectar la diversidad de la investigación y labor creativa de una institución Compartir literatura gris Artículos Libros electrónicos Mapas Tesis  Presentaciones Posters
Qué permite Almacenar diversos formatos de archivo .doc  .pdf .html .jpeg .gif .xls Textos Imágenes Animaciones Multimedios, entre otros
Cómo se organiza DSpace se organiza en comunidades,  sub-comunidades  y colecciones Jerarquía Comunidad (recintos o unidades) Sub-comunidad (facultades o escuelas) Colección (departamentos o dependencias de la sub-comunidad)
Comunidades Contienen sub-comunidades Sub-comunidades Contienen colecciones Colecciones Contienen documentos Documentos Se componen del archivo + su metadata
Recuperación de información Por colección Por autor Por título Por materia Cada ítem en Dspace Tiene  un identificador único Se complementa con descripciones de cada uno usando los estándares de Dublin Core
Dublin Core Modelo de estándares de metadatos de la organización Dublin Core Metadata Initiative Propone una forma estandarizada de describir archivos para facilitar interoperabilidad entre sistemas que manejan datos.
Clasificación Dublin Core Por contenido Título Materia Descripción Fuente Idioma Relación Cobertura
Clasificación Dublin Core Desde la perspectiva de propiedad intelectual Autor Editor Colaboradores Derechos
Clasificación Dublin Core Relacionados con la creación y características del archivo Tipo de recurso Formato Identificador Uniform Resource Locator (URL) International Standards Serial Number (ISSN)
Beneficios Plataforma gratuita El programa permite la publicación y difusión de forma rápida Aumenta visibilidad Envía alertas por correo electrónico sobre nuevos contenidos por cada colección. RSS por colección y comunidad Acceso mundial a los archivos
Identidad institucional Búsqueda y recuperación de archivos
Otra iniciativa para apoyar el OA Licencias Creative Commons Puerto Rico lanzó la suya el 22 de febrero de este año. Provee seis tipos de licencia, según lo que se le quiera permitir hacer al lector con nuestra obra.
Ejemplo de un  repositorio  en desarrollo, que combina el acceso abierto a la información, el uso de herramientas de código abierto y el uso de las licencias Creative Commons P.R. es el que estamos desarrollando en la Facultad de Ciencias Naturales.
 
Acceso Abierto Y D Space

Acceso Abierto Y D Space

  • 1.
    Repositorios digitales: unaalternativa para apoyar la investigación Purísima Centeno 12 de diciembre de 2008.
  • 2.
    Acceso abierto Modeloque propone que no se le cobre al usuario o a alguna institución por acceder a la información. Modelo de financiamiento que permite no cobrarles a los lectores o a sus instituciones por el acceso a la información
  • 3.
    Acceso abierto ImplicacionesNo significa que es gratuito. Significa que los costos de publicación se transfieren a quien publica.
  • 4.
    Beneficios del accesoabierto Acceso a información que es resultado de investigación y evaluada por pares y juntas editoriales. Publicación electrónica de resultados de investigación. Disponibilidad en Internet. Preservación Aumento de probabilidad de citación Aumenta la visibilidad de los autores y de la institución para la cual trabajan
  • 5.
  • 6.
    Escenario Aumento continuode los costos de las suscripciones Estancamiento de los presupuestos para la adquisición de recursos La paradoja del pago por publicaciones generadas en las instituciones A mayor costo menor posibilidad de acceder a la información por parte de las masas. Ejemplo
  • 7.
  • 8.
    Modelo de comercializaciónImplicaciones Dificultad para mantener suscripciones Comercialización de la información científica Congelamiento de plazas laborales
  • 9.
    Respuesta a lacomercialización Adquisición cooperativa Iniciativas y declaraciones Políticas Proyectos
  • 10.
    Adquisición cooperativa Consisteen formar una cooperativa en la que los representantes determinan la cantidad de títulos que necesitan adquirir. La biblioteca con la colección más amplia mantiene la suscripción. Los títulos que no hay en una biblioteca se solicitan a alguna de las que participa en la cooperativa.
  • 11.
    Iniciativas Budapest OpenAccess Initiave (BOAI), 2001 Bethesda Statement, 2003 International Federation of Libraries Associations and Institutions (IFLA) Statement, 2003 Association of College and Research Libraries (ACRL) Todas estas iniciativas han contribuido lo que conocemos hoy como acceso abierto a la información.
  • 12.
    Características o condicionespara AA Recurso digital En línea (diseminación a través de las TIC) Libre de restricciones de derecho de autor En formatos estándares para almacenar la data (pdf, html) Sintaxis común para transportar datos e interoperabilidad (XML) Uso de metadatos Documentos evaluados por pares Publicación de investigaciones Uso de programas de código abierto
  • 13.
    Resultados esperados deAA Reducción de costos Proyección de la producción científica desde un solo lugar Aumento de visibilidad de autores Acceso libre para los usuarios Conocimiento compartido Captura y preservación de la información
  • 14.
    Políticas relacionadas NIHPublic Access Policy Details The NIH Public Access Policy implements Division G, Title II,  Section 218 of PL 110-161 (Consolidated Appropriations Act, 2008).  The law states: “ The Director of the National Institutes of Health shall require that all investigators funded by the NIH submit or have submitted for them to the National Library of Medicine’s PubMed Central an electronic version of their final, peer-reviewed manuscripts upon acceptance for publication, to be made publicly available no later than 12 months after the official date of publication: Provided , That the NIH shall implement the public access policy in a manner consistent with copyright law”. NIH Guide Notice for Public Access (January 11, 2008) Hace mandatorio que a partir del 7 de abril de 2008, toda propuesta sufragada con fondos del National Institute of Health incluya en el repositorio de PubMed Central una copia del manuscrito final, revisado por pares, en formato electrónico, en menos de 12 meses a partir de la publicación del mismo. US Federal Research Act (2006) Pretende que se difunda de forma abierta as investigaciones sufragadas con fondos federales.
  • 15.
    Proyectos Proyectos mundialesDirectory of Open Access Journal ( DOAJ ) Proyectos regionales Scientific Electronic Library Online ( SciELO ) Red de Revistas Científicas de América Latina y El caribe ( RedAlyc ) Proyectos especiales Public Library of Science ( PLoS ) Free Medical Journal arXiv E-LIS CiteSeer.IST
  • 16.
    Otras iniciativas paraapoyar el AA Herramientas para apoyar el acceso abierto a la información mediante programas de código abierto (open source) Cada institución puede instalarlo gratuitamente en sus servidores. La configuración, programación y manejo técnico es responsabilidad de la institución. Una de estas herramientas usadas para elaborar repositorios es Dspace.
  • 17.
    Qué es Programade código abierto desarrollado por el Massachusetts Institute and Technology y la Hewlett Packard Programa dedicado para guardar la producción intelectual y facilitar el acceso a ella.
  • 18.
    Para qué sirvePara capturar archivos digitales Para describir esos archivos Para preservarlos Para compartirlos Para accederlos Para dar mayor visibilidad a la institución Para proyectar la producción científica
  • 19.
    Qué permite Alojarartículos producto de investigación Proyectar la diversidad de la investigación y labor creativa de una institución Compartir literatura gris Artículos Libros electrónicos Mapas Tesis Presentaciones Posters
  • 20.
    Qué permite Almacenardiversos formatos de archivo .doc .pdf .html .jpeg .gif .xls Textos Imágenes Animaciones Multimedios, entre otros
  • 21.
    Cómo se organizaDSpace se organiza en comunidades, sub-comunidades y colecciones Jerarquía Comunidad (recintos o unidades) Sub-comunidad (facultades o escuelas) Colección (departamentos o dependencias de la sub-comunidad)
  • 22.
    Comunidades Contienen sub-comunidadesSub-comunidades Contienen colecciones Colecciones Contienen documentos Documentos Se componen del archivo + su metadata
  • 23.
    Recuperación de informaciónPor colección Por autor Por título Por materia Cada ítem en Dspace Tiene un identificador único Se complementa con descripciones de cada uno usando los estándares de Dublin Core
  • 24.
    Dublin Core Modelode estándares de metadatos de la organización Dublin Core Metadata Initiative Propone una forma estandarizada de describir archivos para facilitar interoperabilidad entre sistemas que manejan datos.
  • 25.
    Clasificación Dublin CorePor contenido Título Materia Descripción Fuente Idioma Relación Cobertura
  • 26.
    Clasificación Dublin CoreDesde la perspectiva de propiedad intelectual Autor Editor Colaboradores Derechos
  • 27.
    Clasificación Dublin CoreRelacionados con la creación y características del archivo Tipo de recurso Formato Identificador Uniform Resource Locator (URL) International Standards Serial Number (ISSN)
  • 28.
    Beneficios Plataforma gratuitaEl programa permite la publicación y difusión de forma rápida Aumenta visibilidad Envía alertas por correo electrónico sobre nuevos contenidos por cada colección. RSS por colección y comunidad Acceso mundial a los archivos
  • 29.
    Identidad institucional Búsqueday recuperación de archivos
  • 30.
    Otra iniciativa paraapoyar el OA Licencias Creative Commons Puerto Rico lanzó la suya el 22 de febrero de este año. Provee seis tipos de licencia, según lo que se le quiera permitir hacer al lector con nuestra obra.
  • 31.
    Ejemplo de un repositorio en desarrollo, que combina el acceso abierto a la información, el uso de herramientas de código abierto y el uso de las licencias Creative Commons P.R. es el que estamos desarrollando en la Facultad de Ciencias Naturales.
  • 32.