recopilación
Conrado Iglesias González
Licenciatura en Administración de empresas
Universidad del Istmo
1318 Sociología de la Administración
Profesora Magda González
23 de enero del 2022
Contenido
Introducción...................................................................................3
Control Social Formal:...................................................................4
Social informal Control: .................................................................5
Mapa conceptual...........................................................................7
Conclusión ....................................................................................8
Bibliografía ....................................................................................9
Introducción
En este tema estaremos tratando una actividad sobre las formar de control
organizacional tanto formal e informal cada una tiene su forma y tipo de requerimiento
que son necesarios para funcionar además se requiere para la mantener un control
Control Social Formal:
Podemos entender por control social formal que se trata y explica que es un control
realizado e implementado por oficiales, policías o militares o personas con alguna
autoridad relevante en la sociedad
Se lleva a cabo como una última opción en algunos lugares cuando el comportamiento
deseado no es posible a través del control social informal. Las situaciones y la
severidad donde se practica el control formal varían según los países.
Esto llega a practicarse y aplicarse mediante leyes, estatutos o regulaciones que ayuda
a evitar las desviaciones del comportamiento deseado o esperado en la sociedad, Por
ejemplo, ciertas leyes como la prohibición del asesinato pueden dirigirse a todos los
miembros de una sociedad. Las regulaciones de pesca y caza están hechas para
ciertos grupos. Se establecen leyes corporativas para gobernar el comportamiento de
las instituciones sociales. El control formal es conducido por el gobierno y las
organizaciones a través de mecanismos de aplicación de la ley. También se puede
llevar a cabo a través de algunas sanciones formales, incluidas multas y
encarcelamiento. Los procesos de control formal en sociedades democráticas se
determinan y diseñan a través de la legislación por representantes elegidos.
Tribunales o jueces, oficiales militares, oficiales de policía, sistemas escolares o
maestros, y agencias gubernamentales o burócratas, hacen cumplir el control formal.
Social informal Control:
Lo ejerce una sociedad sin establecer ninguna regla o ley. Se expresa a través de
normas y costumbres. El control social es realizado por agentes informales solos en
una capacidad extraoficial. Las sociedades tradicionales en su mayoría integran la
cultura informal de control social para establecer el orden social.
La vergüenza, el sarcasmo, la crítica, el ridículo y la desaprobación son algunas de las
sanciones informales. La discriminación social y la exclusión se incluyen en el control
informal en casos extremos desviados. La auto identidad, la autoestima y la autoestima
se ven afectadas por el control informal a través de la pérdida de la aprobación del
grupo o la membresía. La gravedad y naturaleza de los mecanismos informales de
control difieren de individuos, grupos y sociedades variados.
Informal es efectivo en entornos de grupos pequeños, incluidos amigos, familia,
vecindario, grupo de trabajo y otros. Sin embargo, en algunas sociedades grandes y
complejas, el control social informal y la desaprobación se ignoran fácilmente. En tales
situaciones, es necesario seguir el formal.
Podemos destacar algunas diferencias entre las dos las cuales son:
1- El control social formal incluye declaraciones escritas, formalizadas y codificadas
en leyes, reglas y regulaciones. Mientras que el control informal no contiene
ninguna regla escrita.
2- Las agencias de control formales son agencias autorizadas creadas por el
gobierno y las agencias de control informales son creadas por redes sociales y
organizaciones, pero no por el gobierno.
3- El control formal es mucho más efectivo y fuerte que el control social informal.
Cualquier situación que no puede ser manejada por control informal está sujeta
a formal.
4- El control formal es efectivo incluso para grandes grupos de población, pero el
control informal es efectivo solo para un pequeño grupo de personas.
Control social, formal o informal, por lo tanto, ayuda en la regulación de la sociedad. El
estudio del control social incluye disciplinas de sociología, antropología, psicología,
derecho y ciencia política.
En si en podemos definir como control social a el conjunto de prácticas que se destinan
a mantener establecida la sociedad, esto es lo que podemos definir con la siguiente cita
El control social es el conjunto de prácticas, actitudes y valores destinados a
mantener el orden establecido en las sociedades. Aunque a veces el control
social se realiza por medios coactivos o violentos, el control social también
incluye formas no específicamente coactivas, como los prejuicios, los valores y
las creencias. Entre los medios de control social están las normas sociales,
las instituciones, la religión, las leyes, las jerarquías, los medios de represión,
el adoctrinamiento (los medios de comunicación y la propaganda),
los comportamientos generalmente aceptados, y los usos y costumbres (sistema
informal, que puede incluir prejuicios) y leyes (sistema formal, que incluye
sanciones).
Si partimos de la existencia de un derecho figura como es lógico, una
división fundamental de la conducta (jurídicamente relevante) en lícita e
ilícita, podrá admitir con seguridad que el fin del derecho (en un sentido
abstracto) sea el de aumentar al máximo las conductas lícitas, deseadas;
y disminuir las ilícitas, las indeseadas; por otra parte, en relación con
ambos tipos de conducta, el derecho puede actuar a "priori" o "posteriori",
es decir puede adelantarse o esperar a que se produzcan esas
conductas. En resumidas palabras, el derecho puede, teóricamente,
operar de cuatro maneras: previniendo, reprimiendo, promocionando y
premiando la conducta de, C. (2005, January 12)
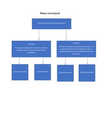
Mapa conceptual
Tipos de control de las Organizaciones
Informar
Consiste en medios no oficiales tiene lugar en la
organización fuera de ella individuos que se
agrupan voluntariamente independientes de la
estructura
Formales
Estructura anexionar de funciones y sistemas
definidos de una empresa formalmente
organizada
Grupo de mando Grupo de tarea Grupo de amistad
Grupo de interés
Conclusión
Explicamos sobre las organizaciones y las formas de control formal y no formal que nos
ayudan a entender los dos tipos y ver en si cual podría ser mejor para aplicar como en
los tiempos del siglo XII y así estructurar una organización más estable y controlada
según la forma que más le convenga para mantener el orden
Bibliografía
Marco). (2018, March 13). El control social puede considerarse como un aspecto importante del
proceso de Leer más. Retrieved January 23, 2022, from Anthropology and Practice
website: https://anthropologyandpractice.com/antropologia-politica/diferencias-entre-
control-social-formal-e-informal/
(Marco), 2018)
de, C. (2005, January 12). Control social. Retrieved January 23, 2022, from Wikipedia.org
website: https://es.wikipedia.org/wiki/Control_social
Organización formal e informal de la empresa - Qué es y diferencias. (2021, April 20).
Retrieved January 24, 2022, from Economía desde Casa website:
https://economiadesdecasa.com/organizacion-formal-e-informal-de-la-empresa/

Actividad 2

  • 1.
    recopilación Conrado Iglesias González Licenciaturaen Administración de empresas Universidad del Istmo 1318 Sociología de la Administración Profesora Magda González 23 de enero del 2022
  • 2.
    Contenido Introducción...................................................................................3 Control Social Formal:...................................................................4 Socialinformal Control: .................................................................5 Mapa conceptual...........................................................................7 Conclusión ....................................................................................8 Bibliografía ....................................................................................9
  • 3.
    Introducción En este temaestaremos tratando una actividad sobre las formar de control organizacional tanto formal e informal cada una tiene su forma y tipo de requerimiento que son necesarios para funcionar además se requiere para la mantener un control
  • 4.
    Control Social Formal: Podemosentender por control social formal que se trata y explica que es un control realizado e implementado por oficiales, policías o militares o personas con alguna autoridad relevante en la sociedad Se lleva a cabo como una última opción en algunos lugares cuando el comportamiento deseado no es posible a través del control social informal. Las situaciones y la severidad donde se practica el control formal varían según los países. Esto llega a practicarse y aplicarse mediante leyes, estatutos o regulaciones que ayuda a evitar las desviaciones del comportamiento deseado o esperado en la sociedad, Por ejemplo, ciertas leyes como la prohibición del asesinato pueden dirigirse a todos los miembros de una sociedad. Las regulaciones de pesca y caza están hechas para ciertos grupos. Se establecen leyes corporativas para gobernar el comportamiento de las instituciones sociales. El control formal es conducido por el gobierno y las organizaciones a través de mecanismos de aplicación de la ley. También se puede llevar a cabo a través de algunas sanciones formales, incluidas multas y encarcelamiento. Los procesos de control formal en sociedades democráticas se determinan y diseñan a través de la legislación por representantes elegidos. Tribunales o jueces, oficiales militares, oficiales de policía, sistemas escolares o maestros, y agencias gubernamentales o burócratas, hacen cumplir el control formal.
  • 5.
    Social informal Control: Loejerce una sociedad sin establecer ninguna regla o ley. Se expresa a través de normas y costumbres. El control social es realizado por agentes informales solos en una capacidad extraoficial. Las sociedades tradicionales en su mayoría integran la cultura informal de control social para establecer el orden social. La vergüenza, el sarcasmo, la crítica, el ridículo y la desaprobación son algunas de las sanciones informales. La discriminación social y la exclusión se incluyen en el control informal en casos extremos desviados. La auto identidad, la autoestima y la autoestima se ven afectadas por el control informal a través de la pérdida de la aprobación del grupo o la membresía. La gravedad y naturaleza de los mecanismos informales de control difieren de individuos, grupos y sociedades variados. Informal es efectivo en entornos de grupos pequeños, incluidos amigos, familia, vecindario, grupo de trabajo y otros. Sin embargo, en algunas sociedades grandes y complejas, el control social informal y la desaprobación se ignoran fácilmente. En tales situaciones, es necesario seguir el formal. Podemos destacar algunas diferencias entre las dos las cuales son: 1- El control social formal incluye declaraciones escritas, formalizadas y codificadas en leyes, reglas y regulaciones. Mientras que el control informal no contiene ninguna regla escrita. 2- Las agencias de control formales son agencias autorizadas creadas por el gobierno y las agencias de control informales son creadas por redes sociales y organizaciones, pero no por el gobierno. 3- El control formal es mucho más efectivo y fuerte que el control social informal. Cualquier situación que no puede ser manejada por control informal está sujeta a formal. 4- El control formal es efectivo incluso para grandes grupos de población, pero el control informal es efectivo solo para un pequeño grupo de personas.
  • 6.
    Control social, formalo informal, por lo tanto, ayuda en la regulación de la sociedad. El estudio del control social incluye disciplinas de sociología, antropología, psicología, derecho y ciencia política. En si en podemos definir como control social a el conjunto de prácticas que se destinan a mantener establecida la sociedad, esto es lo que podemos definir con la siguiente cita El control social es el conjunto de prácticas, actitudes y valores destinados a mantener el orden establecido en las sociedades. Aunque a veces el control social se realiza por medios coactivos o violentos, el control social también incluye formas no específicamente coactivas, como los prejuicios, los valores y las creencias. Entre los medios de control social están las normas sociales, las instituciones, la religión, las leyes, las jerarquías, los medios de represión, el adoctrinamiento (los medios de comunicación y la propaganda), los comportamientos generalmente aceptados, y los usos y costumbres (sistema informal, que puede incluir prejuicios) y leyes (sistema formal, que incluye sanciones). Si partimos de la existencia de un derecho figura como es lógico, una división fundamental de la conducta (jurídicamente relevante) en lícita e ilícita, podrá admitir con seguridad que el fin del derecho (en un sentido abstracto) sea el de aumentar al máximo las conductas lícitas, deseadas; y disminuir las ilícitas, las indeseadas; por otra parte, en relación con ambos tipos de conducta, el derecho puede actuar a "priori" o "posteriori", es decir puede adelantarse o esperar a que se produzcan esas conductas. En resumidas palabras, el derecho puede, teóricamente, operar de cuatro maneras: previniendo, reprimiendo, promocionando y premiando la conducta de, C. (2005, January 12)
  • 7.
    Mapa conceptual Tipos decontrol de las Organizaciones Informar Consiste en medios no oficiales tiene lugar en la organización fuera de ella individuos que se agrupan voluntariamente independientes de la estructura Formales Estructura anexionar de funciones y sistemas definidos de una empresa formalmente organizada Grupo de mando Grupo de tarea Grupo de amistad Grupo de interés
  • 8.
    Conclusión Explicamos sobre lasorganizaciones y las formas de control formal y no formal que nos ayudan a entender los dos tipos y ver en si cual podría ser mejor para aplicar como en los tiempos del siglo XII y así estructurar una organización más estable y controlada según la forma que más le convenga para mantener el orden
  • 9.
    Bibliografía Marco). (2018, March13). El control social puede considerarse como un aspecto importante del proceso de Leer más. Retrieved January 23, 2022, from Anthropology and Practice website: https://anthropologyandpractice.com/antropologia-politica/diferencias-entre- control-social-formal-e-informal/ (Marco), 2018) de, C. (2005, January 12). Control social. Retrieved January 23, 2022, from Wikipedia.org website: https://es.wikipedia.org/wiki/Control_social Organización formal e informal de la empresa - Qué es y diferencias. (2021, April 20). Retrieved January 24, 2022, from Economía desde Casa website: https://economiadesdecasa.com/organizacion-formal-e-informal-de-la-empresa/