ELEMENTOS Y CARACTERÍSTICAS DE GERENCIA DE PROYECTOS EN
TECNOLOGÍA
MYRIAM YAKELINE SÁNCHEZ ABRIL
23.495.759
Gerencia de Proyectos de Tecnología Educativa
Universidad de Santander – UDES
Maestría en Gestión de la Informática Educativa
Agosto de 2018
ELEMENTOS Y CARACTERÍSTICAS DE GERENCIA DE PROYECTOS EN
TECNOLOGÍA
MYRIAM YAKELINE SÁNCHEZ ABRIL
23.495.759
Gerencia de Proyectos de Tecnología Educativa
Magister
Mg. MARIA AURORA BARBERY CONCHA
Docente
Universidad de Santander – UDES
Maestría en Gestión de la Informática Educativa
Agosto de 2018
ELEMENTOS Y CARACTERÍSTICAS DE GERENCIA DE PROYECTOS EN
TECNOLOGÍA
Disciplinas como Gestión de Proyectos en Tecnología Educativa, permiten orientar y
planear procesos, basados en objetivos realizables a través de una serie de decisiones,
distribución y asignación de recursos que garantizan su ejecución. Teniendo cuenta estos
fundamentos, los proyectos educativos se desarrollan como propuestas formativas y
metodológicas dirigidas a una comunidad educativa, con miras a generar soluciones a
problemáticas detectadas en la planificación, a través de un proceso adecuado, coherente y
organizado.
Gerencia de Proyectos de Tecnología Educativa, como disciplina accede a la aplicación
de variedad de herramientas, conocimientos, habilidades y técnicas que permiten planear,
supervisar y controlar una propuesta, cuyo fin consiste en el alcance de objetivos y propósitos
realizables en la práctica; de acuerdo con los intereses y expectativas de quienes intervienen en el
proceso; delimitado en un espacio y tiempo acordado en el proceso, con miras a generar
soluciones a la problemáticas presentadas.
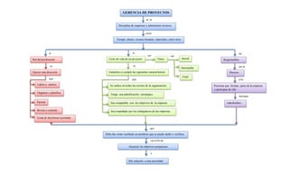
Teniendo en cuenta lo anterior se da respuesta a través del mapa conceptual a los
siguientes interrogantes:
¿Cuál es el rol principal de un profesional en el desarrollo de proyectos basados en una
excelente gestión de proyectos?
¿Qué elementos son necesarios para que pueda garantizarse un ciclo de vida de un
proyecto completamente?
¿Quiénes son los principales responsables de establecer adecuadamente el ciclo de vida de
un proyecto?
Dar solución a una necesidad
y
GERENCIA DE PROYECTOS
Alcanzar los objetivos propuestos
Disciplina de organizar y administrar recursos
Toma de decisiones acertadas
Se realice en todos los niveles de la organización
Rol del profesional
Tenga una planificación estratégica
Responsables
Tiempo, dinero, recurso humano, materiales, entre otros
es la
como
son el
Sea respaldado por los trabajadores de las empresas
Sea compatible con los objetivos de la empresa
es
sus
que
con el fin de
y las
los
que
el
Ejercer una dirección
Lidera y motiva
Organiza y planifica
Ejecuta
Revisa y controla
Ciclo de vida de un proyecto
Garantiza si cumple las siguientes características
Inicial
Intermedia
Final
Debe dar como resultado un producto que se puede medir o verificar
Fases
Director
Personas que forman parte de la empresa
o participan de ella
stakeholders
son
el
se
llamadas
que
BIBLIOGRAFÍA
Cassanelli, A. N., Guarino, M. C. G., & Sánchez, G. F. (2014). Proyectos De I+ D, Caracterización Del Tipo De Investigación Y El Rol De Gerente De Proyectos. Iberoamerican
Journal of Project Management, 5(2), 01-16. Recuperado de: Proyectos de I+D, Caracterización del Tipo de Investigación y el Rol de Gerente de Proyectos.
Libro Electrónico Multimedial: Gerencia de Proyectos de Tecnología Educativa.
UNESCO. Herramientas para la Gestión de Proyectos Educativos con TIC. Recuperado de:
Herramientas para la Gestión de Proyectos Educativos con TIC.
http://aulavirtual.eew.cvudes.edu.co/publico/lems/L.000.001.MG/librov2.html
http://aulavirtual.eew.cvudes.edu.co/
http://aulavirtual.eew.cvudes.edu.co/publico/lems/L.000.001.MG/capitulo_LEM.html

Actividad1. mapa conceptual agosto 2018

  • 1.
    ELEMENTOS Y CARACTERÍSTICASDE GERENCIA DE PROYECTOS EN TECNOLOGÍA MYRIAM YAKELINE SÁNCHEZ ABRIL 23.495.759 Gerencia de Proyectos de Tecnología Educativa Universidad de Santander – UDES Maestría en Gestión de la Informática Educativa Agosto de 2018
  • 2.
    ELEMENTOS Y CARACTERÍSTICASDE GERENCIA DE PROYECTOS EN TECNOLOGÍA MYRIAM YAKELINE SÁNCHEZ ABRIL 23.495.759 Gerencia de Proyectos de Tecnología Educativa Magister Mg. MARIA AURORA BARBERY CONCHA Docente Universidad de Santander – UDES Maestría en Gestión de la Informática Educativa Agosto de 2018
  • 3.
    ELEMENTOS Y CARACTERÍSTICASDE GERENCIA DE PROYECTOS EN TECNOLOGÍA Disciplinas como Gestión de Proyectos en Tecnología Educativa, permiten orientar y planear procesos, basados en objetivos realizables a través de una serie de decisiones, distribución y asignación de recursos que garantizan su ejecución. Teniendo cuenta estos fundamentos, los proyectos educativos se desarrollan como propuestas formativas y metodológicas dirigidas a una comunidad educativa, con miras a generar soluciones a problemáticas detectadas en la planificación, a través de un proceso adecuado, coherente y organizado. Gerencia de Proyectos de Tecnología Educativa, como disciplina accede a la aplicación de variedad de herramientas, conocimientos, habilidades y técnicas que permiten planear, supervisar y controlar una propuesta, cuyo fin consiste en el alcance de objetivos y propósitos realizables en la práctica; de acuerdo con los intereses y expectativas de quienes intervienen en el proceso; delimitado en un espacio y tiempo acordado en el proceso, con miras a generar soluciones a la problemáticas presentadas. Teniendo en cuenta lo anterior se da respuesta a través del mapa conceptual a los siguientes interrogantes: ¿Cuál es el rol principal de un profesional en el desarrollo de proyectos basados en una excelente gestión de proyectos? ¿Qué elementos son necesarios para que pueda garantizarse un ciclo de vida de un proyecto completamente? ¿Quiénes son los principales responsables de establecer adecuadamente el ciclo de vida de un proyecto?
  • 4.
    Dar solución auna necesidad y GERENCIA DE PROYECTOS Alcanzar los objetivos propuestos Disciplina de organizar y administrar recursos Toma de decisiones acertadas Se realice en todos los niveles de la organización Rol del profesional Tenga una planificación estratégica Responsables Tiempo, dinero, recurso humano, materiales, entre otros es la como son el Sea respaldado por los trabajadores de las empresas Sea compatible con los objetivos de la empresa es sus que con el fin de y las los que el Ejercer una dirección Lidera y motiva Organiza y planifica Ejecuta Revisa y controla Ciclo de vida de un proyecto Garantiza si cumple las siguientes características Inicial Intermedia Final Debe dar como resultado un producto que se puede medir o verificar Fases Director Personas que forman parte de la empresa o participan de ella stakeholders son el se llamadas que
  • 5.
    BIBLIOGRAFÍA Cassanelli, A. N.,Guarino, M. C. G., & Sánchez, G. F. (2014). Proyectos De I+ D, Caracterización Del Tipo De Investigación Y El Rol De Gerente De Proyectos. Iberoamerican Journal of Project Management, 5(2), 01-16. Recuperado de: Proyectos de I+D, Caracterización del Tipo de Investigación y el Rol de Gerente de Proyectos. Libro Electrónico Multimedial: Gerencia de Proyectos de Tecnología Educativa. UNESCO. Herramientas para la Gestión de Proyectos Educativos con TIC. Recuperado de: Herramientas para la Gestión de Proyectos Educativos con TIC. http://aulavirtual.eew.cvudes.edu.co/publico/lems/L.000.001.MG/librov2.html http://aulavirtual.eew.cvudes.edu.co/ http://aulavirtual.eew.cvudes.edu.co/publico/lems/L.000.001.MG/capitulo_LEM.html