Incrementamos sus ventas,
                                  mejoramos su productividad,
                                   facilitamos sus decisiones.




Málaga                                                     Madrid
C/ María Curie, 4, 1ª                                      C/ María de Molina, 14-1ª

Parque Tecnológico de Andalucía   29590                    28006

Tfn: +00 34 95 2 100 129                                   Tfn: +00 34 91 43 14 164




                        www.actua2.com / actua2@actua2.com
2
Los modelos competitivos son cada vez más com-
                         plejos. Contar con el empuje de todos y cada uno
                         de sus trabajadores es la única forma de destacar.

                         Nosotros somos expertos en hacer partícipes a sus
                         colaboradores.


Mejorar Resultados—Desarrollo Organizacional                          pag. 04


                                        Casos de éxito                pag. 05

                                        Análisis y Diagnostico        pag. 08

                                        Estrategias y Soluciones      pag. 10

                                        Desarrollo directivo          pag. 12


                         Reposicionar los productos o servicios de su empresa re-
                         quiere una visión profesional y fría, que desde fuera, le
                         permita detectar las oportunidades en las que podrá in-
                         crementar su ventaja.

                         Le ayudamos a identificar dónde y cómo ganar más.



Incrementar Ventas                                                    pag. 14
                                        Casos de éxito                pag. 15

                                        Auditoría Comercial           pag. 16

                                        Reposicionamiento Comercial pag. 18

                                        Entrenamiento Comercial       pag. 20


                         Disponer de la información precisa y objetiva es la mejor
                         ayuda para que nuestros esfuerzos se enfoquen de mane-
                         ra correcta. Ponemos a su disposición las herramientas de
                         minería de datos que permiten de un modo rápido y no
                         costoso facilitar la toma de decisiones.


Medir para decidir—Software de gestión                                pag. 21
                                        Casos de éxito                pag. 22

                                        Recursos Humanos              pag. 24

                                        Organizaciones y Desempeño

                                        Gestión de la Formación

                                        CMI Cuadro de Mando           pag. 26

                                        Integral / Comercial / Productividad

Equipo Humano                                                         pag. 29
Algunas Referencias                                                   pag. 33



                                                                                3
Mejorar Resultados


El reto de mejorar resultados debe asumirse con la                  Afortunadamente las herramientas de Desarrollo Or-
implicación de todos y cada uno de nuestros trabajado-              ganizacional que a continuación le presentamos y
res.                                                                nuestra constante innovación y mejora en metodolo-
                                                                    gías de intervención nos permiten adaptar con éxito los
Romper la rutina, la desmotivación y construir un                   proyectos de mejora de productividad en empresas de
clima de interés por el detalle, confianza e impli-                 producción y de servicios, independientemente de su

cación en la mejora es una de las claves que debe-                  naturaleza privada o pública y del sector al que perte-
mos activar.                                                        nezcan.

Colectivos tan dispares como: barrenderos, operarias
hortofrutícolas, funcionarios públicos o conductores de
autobús son una muestra de la aplicabilidad de nues-
tras técnicas de trabajo.




Análisis y Diagnóstico                         pag. 08            Nuestra experiencia y nuestros clientes son el
                                                                  ejemplo de que el Desarrollo Organizacional es
           Clima Socio-Laboral
                                                                  un camino objetivo y medible para mejorar los
           Descripción de Puestos de Trabajo                      resultados en su empresa.

           Valoración de Puestos de Trabajo

Estrategias y Soluciones                       pag. 10

           Evaluación de desempeño                                Nuestras herramientas informáticas le permitirán
                                                                  medir los procesos y las operaciones de manera
           Dirección por objetivos                                precisa, rápida y económica sin necesidad de
           Retribución variable                                   cambiar sus sistemas de gestión e independien-
                                                                  temente de los millones de datos que tenga que
Desarrollo directivo                           pag. 12            procesar para su análisis.




Dtr General de Alsa, Francisco Iglesias, Madrid, (Julio 2012):

“Hemos rescatado las mejores prácticas en conducción y trato al cliente. Hoy hay conductores que buscan
el aplauso y la complicidad de sus viajeros. Hemos restablecido la actitud positiva, e identificamos clara-
mente quién de nuestros conductores necesita ayuda y en qué.”




Mónica Ramos, Responsable de RRHH, Nature Choice, Almería (Septiembre 2012):

“Es impresionante cómo con unas pocas medidas hemos dado la vuelta a la motivación del equipo. Hoy
podemos decir que los mandos y las operarias trabajan con más ganas y se meten en menos tonterías.
Hay un clima de mejora que hace avanzar la organización”




       4                                                 Mejorar resultados
                                                                               Incrementar Ventas      Medir para decidir
Caso de éxito: ALSA, S.A.

¿Quién es? Con casi 500.000 pasajeros diarios, Alsa           Testimonio Dtr General de Alsa: Francisco Igle-
es líder indiscutible en el transporte de viajeros en Es-     sias
paña.
                                                              “Los avances son contundentes en las 3 únicas direc-
¿Por qué nos llamaron? Las fusiones, la dispersión            ciones posibles: que gane el cliente, que gane el traba-
geográfica y el poderoso crecimiento de esta empresa          jador y que gane la empresa. El proyecto, ha sido un
en los últimos años estaban provocando la pérdida de          piloto que esperamos poder exportar próximamente al
la esencia de su negocio: La amabilidad, la cercanía, la      resto del territorio nacional”.
buena voluntad con los excesos de equipajes y la serie-
dad en la seguridad y puntualidad en el servicio.

¿Qué hicimos?                                                        De forma fácil podemos ver el desempeño de
El proyecto: “Compañero en Ruta” (C.E.R.)                            cada conductor en cada momento del servicio:
                                                                     desde la recepción de pasajeros, hasta la des-
El trabajo con sus conductores ha ayudado a implantar                pedida, y la gestión de los equipajes.
un nuevo sistema de comunicación y medición del des-
empeño que hace que la dirección y los trabajadores
estén más cerca.

¿Qué se ha conseguido?

• Hemos mejorado la motivación y la cercanía de los
  conductores del contrato en que aplica el proyecto
  C.E.R.

• En los indicadores de Satisfacción de Cliente hemos
  reducido progresivamente las reclamaciones relacio-
  nadas con el factor humano un 66%, un 68% y un
  74 % en 3 meses consecutivos.




HUMANIA ORGANIZACIONES Y DESEM-
PEÑO permite comparar entre diferentes
servicios y territorios calidades y rendi-                     Los elementos diferenciales de atención al cliente
mientos de nuestro trabajo, y así exten-                       frente a nuestra competencia se identifican de
der las mejores prácticas a toda la orga-                      manera inmediata con nombre y apellido respec-
nización.                                                      to a la distribución normal.




Contacto: Paula Bouzada, Responsable Proyectos                          www.alsa.es                +34 91 54 20 04



Mejorar resultados                                                                                                  5
                         Incrementar Ventas     Medir para decidir
Caso de éxito: Nature Choice, SAT

¿Quién es? Es una cooperativa hortofrutícola, con Testimonio de Antonio Jesús Romero, Gerente:
más de 50 millones de Kgrs producidos por campaña que         “ La apuesta ha sido por conseguir una organización más equilibrada,
                                                              más transparente y que apueste por el futuro y la satisfacción de
opera internacionalmente.                                     nuestros clientes, tanto los externos que nos compran: como las
                                                              propias chicas que tienen que venir con ganas cada día.” “El dinero
¿Por qué nos llamaron? Nature Choice siempre                  nos lo generan o nos lo quitan ellas. Es importante ser consciente de
                                                              esto”
fue una empresa pionera. Su reto era conseguir que
“tirasen del carro” no sólo su joven y profesional equipo
directivo, sino hasta la última operaria de la planta. Con
260 operarias de media, el contexto internacional, la pre-
sión constante sobre los precios y la mejora en las condi-
ciones de vida estaban tensionando la productividad y la
retribución al agricultor.

¿Qué hicimos? Hemos conseguido cambiar la iner-
cia existente y constituir equipos de alto rendimiento,
bajar los niveles de responsabilidad hasta la operaria y
conocer a cada una por su trabajo objetivo, no por su
forma de hablar, la opinión de compañeras o los rumores.

¿Qué se ha conseguido?

• Reducciones de casi el 50% en reclamaciones de clien-
   te
                                                                HUMANIA ORGANIZACIONES Y DESEMPEÑO, per-
• Mejoras de hasta 5% en la productividad (kgrs. /              mite comparar líneas de trabajo y gestiona la cali-
   operaria /hora)                                              dad y cantidad de trabajo de cada operaria de
                                                                cada línea.
• Las operarias fijas consideran:
                                                                •       Refuerza el papel del mando, haciéndole asumir
                                                                        la gestión de sus trabajadores de forma directa
        • En un 78% de que ha mejorado el clima en el
                                                                        con más de 3000 intervenciones en línea por
          almacén y el estilo de los mandos                             campaña.

        • En un 58% que intentamos ser más justos               •       Nos ayuda a separar el trabajo de las personas y
                                                                        ganar objetividad.

                                                                •       Permite emitir certificados a cada operaria al
                                                                        final de la campaña, asegurando de manera ob-
Las personas pasan a ser las únicas responsables de                     jetiva si su rendimiento y actitud está por enci-
su empleabilidad y son su trabajo y su actitud la que                   ma o por debajo de la media y en qué grado.
habla de ellas.




Contacto: Mónica Ramos,Responsable RRHH                      +34 950 607 777                    www.naturechoice-sat.com




                                                 Mejorar resultados
   6                                                                          Incrementar Ventas          Medir para decidir
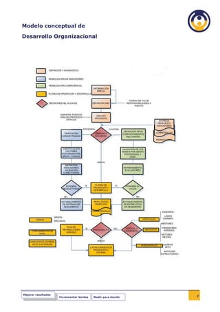
Modelo conceptual de

Desarrollo Organizacional




Mejorar resultados
                     Incrementar Ventas   Medir para decidir   7
Análisis y Diagnóstico
Existe un importante conjunto de herramientas que                El diseño a medida del proceso y la forma de empleo
permiten avanzar en la mejora de resultados de su                de cada herramienta son una garantía de que, aunque
empresa. El desarrollo de las mismas y su correcta               sea un paso corto, el avance sea estable, sin posible
aplicación son la clave del futuro rendimiento.                  marcha atrás.

                                                                Para que el aporte de valor del Clima Socio-Laboral, la
En Actua2 trabajamos a fondo en la identificación de la         Descripción de Puestos de trabajo y la valoración de
cultura existente, actitudes latentes, potencialidades,         Puestos de Trabajo tengan relevancia es muy impor-
resistencias ocultas o inercias que puedan ayudar o             tante que la información esté informatizada y nos sirva
entorpecer en la aplicación de cualquier herramienta de         como base para todas las herramientas relacionadas:
Desarrollo Organizacional.                                      Evaluación de Desempeño, Planes de Carrera, Retribu-
                                                                ción variable, etc.
Sólo cuando tenemos información objetiva de partida             Por ello en Actua2 contamos siempre con las más po-
es posible diseñar una metodología de intervención de           tentes herramientas informáticas, permitiendo la ges-
éxito.                                                          tión multi-usuario, multi-centro ...



Clima Socio-Laboral
Testar el clima sociolaboral de una empresa es                   equipo, generando aprendizajes organizacionales nega-
probablemente el primer paso en el camino hacia                  tivos, que de forma paulatina reducen la satisfacción
el éxito en la gestión humana de su empresa.                     y merman el desempeño. La detección a tiempo
                                                                 de estos problemas, y el trabajo sobre las cau-
Más allá de los tópicos “esto solo sirve para que el
                                                                 sas   fundamentales        y     no     sobre    sus    respues-
equipo se desahogue”, ”nos van a decir lo que ya sabe-
                                                                 tas   sintomáticas, ayudará a que               nuestra empre-
mos”,… este sencillo procedimiento, aplicado con for-
                                                                 sa desarrolle todo su potencial de crecimiento, evitando
malidad y garantía de confidencialidad, le ofrecerá in-
                                                                 la erosión y declinación paulatina asociado al “síndrome
formación relevante, inadvertida hasta el momento por
                                                                 de la rana hervida”.
usted y sus mandos.
                                                                 Pudiendo   contar    con       las   herramientas      adecuadas
Factores como las condiciones físicas del entorno, la
                                                                 además la labor administrativa incluso en grandes or-
disposición de herramientas y recursos, la forma de
                                                                 ganizaciones de más de mil empleados se queda muy
distribución del trabajo, la interacción con compañeros
                                                                 reducida, siendo los mismos usuarios que introducen
y directivos, el reconocimiento social y laboral recibido,
                                                                 sus evaluaciones en el sistema.
… ejercen, de forma más poderosa y sutil que las con-
diciones económicas, su impacto emocional sobre el




El uso de la herramienta adecuada nos permite con                                                      Pantalla de recogida de datos

facilidad y fiabilidad obtener los siguientes resulta-
dos:

•        El análisis individualizado por área / departamento
         y factor, que permita la comparativa y la localiza-
         ción de patrones de actuación con repercusión
         negativa sobre los equipos.

•        El mapa de puntos calientes: departamentos, di-
                                                                            Pantalla administrador para la evaluación de los datos
         rectivos, equipos o procesos menos comprendidos
         o más difíciles.

•        La propuesta priorizada de acciones o actuaciones
         a emprender con el objeto de ejercer el mayor
         impacto positivo sobre el foco más amplio con el
         menor coste.


                                                     Mejorar resultados
    8                                                                        Incrementar Ventas            Medir para decidir
Descripción de Puestos de Trabajo
El desconocimiento o la confusión en torno a las               Resultados esperables:
funciones, responsabilidades y ámbitos de in-
                                                               • Inventario de funciones y tareas: listado de funciones
fluencia, se encuentra a menudo en la base de re-
                                                                 y tareas asumidas por puesto.
trabajos, vacíos o incumplimientos, errores y/o
confrontaciones        interpersonales   que    impactan       • Descripción de puestos de trabajo: ficha similar a la
negativamente sobre el clima laboral y el desem-                 anterior, completada por la descripción de niveles de
peño efectivo, propiciando el deterioro organiza-                responsabilidad y autonomía, así como el inventario
cional.                                                          de conocimientos técnicos necesarios para el desem-
                                                                 peño.
La Descripción de Puestos de Trabajo y el Mapa de Es-
tado Funcional son herramientas sencillas y útiles para        • Mapa de estado funcional:
obtener claridad sobre las funciones y responsabilida-
                                                                         • Análisis de la cadena de valor de la empresa.
des de cada integrante de la empresa, siendo además
clave para el éxito la implicación de todos en este pro-                 • Concreción del aporte de valor que cada pues-
ceso.                                                                     to al proceso en su conjunto.

                                                                         • Cuadro relacional en el que la organización
                                                                           (puesto y procesos) queda reflejada en su
                                                                           conjunto, favoreciendo la comprensión de las
                                                                           repercusiones de cada puesto sobre la conse-
                                                                           cución de los objetivos del resto, y en conse-
                                                                           cuencia, cómo afecta al crecimiento empresa-
                                                                           rial.

                                                                         • Alerta sobre duplicidades, incoherencias o vac-
                                                                           íos, junto a recomendaciones de actuación y
                                                                           resolución del problema.




Valoración de Puestos de Trabajo
El primer paso hacia la definición de un sistema               Ventajas que aporta:
retributivo justo, se establece a través del proce-
                                                               • Clarifica expectativas y evita negociaciones recurren-
so de Valoración de Puestos de Trabajo.
                                                                 tes o situaciones de agravio o ventaja por aprovechar
A través de este procedimiento que considera los facto-          unas circunstancias determinadas de la empresa.
res de relevancia a la organización conforme a la cade-
                                                               • Garantiza la percepción de equidad retributiva interna
na de valor de la misma, se clasifican los puestos de
                                                                 y facilita la comparativa externa.
trabajo conforme a una banda retributiva fija.

En organizaciones en crecimiento ayudará al control de
                                                             Tomando como base el trabajo previo de la Descripción
las magnitudes económicas en la planificación de             de Puestos de trabajo y contando con la herramienta ade-
RR.HH. y clarificará expectativas desde el principio en      cuada es sencillo evitar los fallos más frecuentes en la
las incorporaciones.                                         valoración de puestos de trabajo, como la incongruencia
                                                             o injusticia a la hora de establecer las categorías, el agru-
                                                             pamiento de puestos, etc.




Mejorar resultados                                                                                                         9
                           Incrementar Ventas    Medir para decidir
Estrategias y soluciones
Cuando se trata de diseñar una estrategia o una solu-        Con la aplicación de proyectos orientados a estrategias
ción, disponer de un buen análisis previo es una parte       o soluciones concretas es donde mejor se puede medir
muy importante de la probabilidad de éxito del proyec-       la efectividad de una consulta. La monitorización por
to.                                                          medio de sistemas informáticos le ayudará a que co-
                                                             nozca de manera precisa y objetiva los avances que
Cuando las múltiples causas de una bajada de rendi-          conseguimos en cada fase.
miento están identificadas de manera precisa, sin ge-
neralizaciones o vaguedades, es más fácil diseñar la
combinación de herramientas que deberemos usar, los
tiempos en que podrán emplearse y los resultados que
deberán ir alcanzando en cada momento.


Las soluciones a la mejora de resultados requieren con
frecuencia una visión de conjunto y la correcta aplica-
ción de elementos de impulso en las organizaciones
que vayan haciendo crecer el qué, el cuánto y el cómo
de nuestra producción o servicio.




Evaluación de Desempeño
En la actualidad la Evaluación del Desempeño es              Ventajas que aporta:
una de las herramientas de gestión de Recursos
                                                             • Favorece la comunicación y conocimiento entre todos
Humanos más productivas y genera beneficios
                                                             los niveles de la organización.
para todas las áreas de la organización y con ello
contribuye al éxito de la misma.                             • Permite la estimación del grado de eficacia, eficiencia
                                                             y efectividad con el que cada persona desarrolla
A través de la atención y seguimiento de indicadores
                                                             el trabajo diario.
cuantitativos y cualitativos de desempeño, se plantea
como un medio o herramienta de comunicación ágil y           • Concede información sobre el modo en que se cum-
formal, que permite y potencia el conocimiento recípro-      plen los procedimientos y permite el análisis crítico de
co de todos los miembros de la organización, estimula        los mismos.
el trabajo en equipo y permite la concreción de las ac-
                                                             • Estable las bases para el desarrollo de     planes de
ciones más efectivas y eficientes para mejorar el desa-
                                                             desarrollo individualizado.
rrollo y crecimiento personal y organizacional.
                                                             • Favorece el crecimiento organizacional




  10                                              Mejorar resultados
                                                                           Incrementar Ventas   Medir para decidir
Dirección por objetivos
La Dirección por objetivos es una herramienta                     Resultados esperables:
muy controvertida, criticada por el enfoque me-
canicista de su aplicación y el rechazo entre los
                                                                  • Indicadores medibles, alcanzables y retadores, rela-
trabajadores.                                                        cionados con los generales, temporalizados y especí-
                                                                     ficos por persona, proyecto o puesto.
Empleada desde los años sesenta con éxito variable, no
debemos olvidar su carácter fundamental para la                   • El sistema de cálculo de cada uno de ellos y la fuente
consecución de índices más elevados de desem-                        de la que se tomará el dato.
peño y mejores resultados: “clarificar metas para
                                                                  • La forma en que se comunicará y potenciará la impli-
planificar actuaciones”. Aunque a menudo haya sido
                                                                     cación de los participantes en el proyecto.
empleada      por   la   dirección   como   un   “látigo”   o
“instrumento de control”, la dirección por objetivos no           • Los diferentes escenarios que su consecución plan-
es un fin en si misma, con lo que modelos que se ba-                 tearía, respecto al resultado general de la empresa y
sen en el engaño o la falta de confianza (“vamos a po-               de cada uno de los departamentos y puestos en
ner los objetivos altos para garantizar que lleguen a los            cuestión.
reales” o “vamos a ser conservadores que si no el año
que viene nos revientan con subidas”) difícilmente
serán asumidos por el equipo y empleados como guía
hacia el éxito.




Retribución variable
Asociado a la premisa imperante en el marco em-                   Resultados esperables:
presarial actual “ganarás más si produces más”,
                                                                  • Un modelo de objetivos definidos conforme a la cade-
el sistema de Retribución variable se ha converti-
                                                                     na de valor del negocio que favorezca la orientación
do en el modo de remuneración más usual en la
                                                                     a resultados sin interferir sobre el correcto desempe-
actualidad.
                                                                     ño en ninguna de las áreas.
Coherente con el sistema “ganar – ganar”, debemos
                                                                  • Un sistema de medición fácil y transparente que per-
ser cautelosos en su definición e implantación y ser
                                                                     mita al interesado conocer su nivel de consecución y
capaces de atender a varios aspectos muy relevantes
                                                                     planificar la consecución de su meta.
al negocio:
                                                                  • Un modelo público y equitativo que evite la presencia
• Las ganancias del trabajador deben estar vinculadas
                                                                     de interpretaciones, malentendidos, sentimientos de
  a su actividad y esfuerzo y no a la tendencia del mer-
                                                                     injusticia, agravios o tratos de favor.
  cado.
                                                                  Aspectos a considerar:
• Los resultados deben ser alcanzados por el conjunto
  de la empresa y no solo a través de determinadas                • Los objetivos establecidos no deben desatender la
  actividades de la misma.                                          calidad, el esfuerzo y los procedimientos: no se trata
                                                                    solo de cantidad.
• Debe fomentar el trabajo en equipo e incentivar el
  deseo de desarrollo individual, sin suponer agravios            • Adecuación, atendiendo a la situación de la empresa
  o disputas entre miembros a causa de la falta de                  y su cultura, de incorporar techos o establecer cum-
  definición o concreción de los factores de éxito.                 plimientos lineales.

                                                                  • Atención en la definición a la naturaleza del trabajo y
• No debe entenderse como consolidado encubierto: el
                                                                    las variables individuales y de equipo.
  variable depende de la variabilidad de los resultados.




Mejorar resultados                                                                                                      11
                            Incrementar Ventas      Medir para decidir
Desarrollo directivo

Entendemos la formación como un medio para conse-                Nuestra especialidad, independientemente si lo financia
guir fines concretos, nunca como un fin en sí misma.             contra fondos tripartitos o no, es el desarrollo de Accio-
                                                                 nes a Medida y/o los Programas de Intervención con un
En los procesos de cambio y desarrollo organizacional            alto impacto en los resultados visibles de la tarea coti-
hemos tenido que implementar muchas horas de co-                 diana, en lo que necesite poder detectar un retorno
municación, concienciación y formación. Esta formación           concreto. En cuanto a Contenidos Estándar, no recurri-
siempre ha sido muy orientada a la aplicación de lo              mos a los catálogos generales de baja calidad y poco
aprendido en la conducta y en el desempeño del puesto            aporte de valor, por ello encontrará sólo de aquellos
de trabajo. Por eso nuestros programas formativos van            contenidos en los que podemos asegurar que el valor
más allá de la mera enseñanza de contenidos.                     es sustancialmente superior a la media de la oferta.




Identificación del talento
                                                        Perspectiva de alineamiento general y por departamento



Por medio de una entrevista individual y con una batería de
incidentes críticos diseñada al efecto, evaluamos y detalla-
mos un perfil competencial de cada directivo.

Poder predecir sus futuros comportamientos y desarrollo
profesional dentro de la organización, tener una visión
cuantitativa y cualitativa sobre su potencial e identificar un
mapa de la cultura organizacional basándonos en cuatro
ejes básicos:

          Nivel de capacidad
          Nivel de compromiso
          Nivel de alineamiento
          Nivel de proyección o estabilidad



En el proceso identificamos y cuantificamos los conocimien-
tos, capacidades, habilidades y competencias que se pose-
en o se podrían desarrollar, investigando y analizando
hallazgos de comportamientos que sirvan de predictores del
desempeño futuro, utilizando diferentes técnicas como la de
incidentes críticos, comportamientos conductuales e hipoté-
ticos, etc.
                                                                  Perspectiva de capacidad
En resumen, evaluamos el conjunto de capacidades que
posee la persona entrevistada para determinar el grado de
competencia que podría desempeñar en la actualidad y en
un futuro de la empresa.




                                                   Mejorar resultados
  12                                                                         Incrementar Ventas      Medir para decidir
Programas de Intervención

Con frecuencia queda la sensación de “esto que me                                  Con nuestro diseño, a medida de la formación,
han enseñado está muy bien en la teoría, pero en mi                                mejoramos:
empresa no funciona…”
                                                                                   La Transferibilidad de lo aprendido a la conducta
En la mayoría de los casos, sin embargo, los problemas
                                                                                   La maduración personal y profesional del participante
que se necesita corregir son:
                                                                                   La reducción de las creencias limitantes y su sustitu-
De actitud: falta de voluntad o ganas
                                                                                   ción por potenciadoras
De procedimientos: falta de información completa,
                                                                                   La realización de acciones concretas de mejora para la
visión “de tunel”, enfrentamientos inter departamenta-
                                                                                   empresa al final de cada seminario
les, falta de tipificación de tareas, e imposibilidad de
medir resultados y/o determinar responsabilidades.

                                                                                                           Herramientas,tecnologías y                                            Interacción y formas   Valores y Misión de la
                                  PROGRAMAS                                                                      Aprender
                                                                                                           productos Conocimientos                                                     Entrenar
                                                                                                                                                                                 Habilidades
                                                                                                                                                                                 con colaboradores Actitudes
                                                                                                                                                                                                        empresa                                                       Sentir
                                   ESTANDAR
                                                                                                                       nivel1                          nivel2                          nivel3 nivel4                                            nivel5




                                                                                                                                                                                                                                                 Gestión de personas y dirección
                                                                                                                         Conocimiento del producto y


                                                                                                                                                       Autoconocimiento y desarrollo



                                                                                                                                                                                       Habilidades interpersonales
                                                                                                                             específicos del puesto
    TOMA DE DATOS    ESTUDIO       PROPUESTA   VALIDACIÓN          ESTRATEGIAS               Conocimientos




                                                                                                                                                                                            para el marco laboral


                                                                                                                                                                                                                     Enfoque a la mejora de
        EN EL          DE           PLAN DE       DE LA                DE
       CLIENTE      NECESIDADES    FORMACIÓN    FORMACIÓN           ACTUACIÓN             Específicos de puesto




                                                                                                                                                                                                                                                             de equipos
                                                                                                                                                                                                                            resultados
                                                                                                                                                                  personal
                                PROGRAMAS
                              PERSONALIZADOS                                              Habilidades/ procesos



                                                 Gestión de la Formación                    Actitudes /valores
                                                       Realización
                                                       Seguimiento
                                                        Evaluación
                                                                                                                                                       Cultura empresarial




Un Programa de Intervención es un conjunto de                                      Algunos ejemplos de ellos son nuestro Centro de De-
acciones de formación planificadas en un periodo                                   sarrollo de Mandos que permite en con unos conteni-
de tiempo con objeto de conseguir cambios con-                                     dos teóricos, configurados en una curricula predefinida,
cretos en sus participantes                                                        adaptar la teoría académica a la realidad de su empre-
                                                                                   sa a través del análisis situacional (una serie de situa-
Realizar una serie de acciones formativas que tengan
                                                                                   ciones tomadas de la realidad, con personajes que obe-
un impacto directo en la realidad y resultados de la
                                                                                   decen a la metodología DISC de caracteres que garan-
empresa
                                                                                   tizan, tanto la credibilidad de los rol play y situaciones
Actualmente la mayoría de las acciones formativas que                              que se presentan, como la distancia emocional y la
se realizan están centradas en dotar de conocimientos                              superación de las barreras auto-defensivas en la acep-
a colaboradores.                                                                   tación del aprendizaje en adultos)

Valores diferenciales del modelo de intervención
y centrados sus objetivos:                                                            MODULO 1               CONOCER MIS LÍMITES COOMO MANDO
Validamos los contenidos con el cliente, permitien-
                                                                                      MODULO 2                       EL RETO DE “HACER - HACER”
do la adaptación de detalles o añadiendo informaciones
que pudieran ser relevantes y haber sufrido alguna                                                          CONFRONTACIONES CON INTELIGENCIA
                                                                                      MODULO 3
modificación no del todo asumida por los participantes.                                                                EMOCIONAL

Realizamos la acción formativa y evaluamos sus re-
sultados presentado un informe de la misma, así                                            SESIONES                Sesión 1                                                            Sesión 2                                                               Sesión 3
                                                                                     Contenido teórico       Ampliar mi visión                                             Conoce a tu equipo                                                 Confrontaciones
como las posibles acciones que deberían derivarse.                                                           situacional                                                   Asignar tareas                                                     cruciales
                                                                                                             Diagnosticar de                                               Mandar y motivar                                                   Asertividad
                                                                                                             manera precisa                                                Gestionar conflictos                                               Hacer y recibir críticas
                                                                                                             Los 4 acuerdos                                                                                                                   Denegar peticiones
                                                                                                             Conocer y reconocer
                                                                                                             estilos sociales
                                                                                     Autodescubrimiento-     Análisis del perfil                                           Estilos de dirección                                               Nivel de asertividad
                                                                                     test                    personal                                                      Estilos de gestión del
                                                                                                                                                                           conflicto

                                                                                     Prácticas               Trabajos sobre                                                “Alcanzar la cima del                                              Análisis de
                                                                                                             situaciones prácticas                                         mundo”                                                             situaciones a medida
                                                                                                             y diagnóstico de
                                                                                                             partida
                                                                                     Evaluación              Las propias del                                               Las propias del                                                    Las propias del
                                                                                                             monitor                                                       monitor                                                            monitor




 Mejorar resultados
                                    Incrementar Ventas               Medir para decidir                                                                                                                                                                                            13
Incrementar ventas

Reposicionarse comercialmente es más fácil cuando se             Sabemos ayudarle a definir y cuantificar los parámetros
cuenta con la visión externa de profesionales que tie-           que harán posible encontrar el equilibrio de nuestra
nen claro que no se puede incrementar las ventas a               oferta, su precio, los clientes objetivos y cómo llegar a
costa del bajar precios y romper con los márgenes.               ellos.

Aunque el mercado esté cambiando a un ritmo difícil de           Los criterios de reposicionamiento y la forma de hacer-
seguir cuando se atiende al “día a día”, en nuestro              lo ha llevado a muchos de nuestros clientes a encontrar
equipo conocemos el sistema comercial, las estrategias           claves de crecimiento en facturación y en margen me-
de “clienting” y las más modernas técnicas de segmen-            dio.
tación, fidelización y rentabilización de cuentas.




Auditoría comercial                         pag. 16

       Auditoría de fuerza de ventas

       Mystery Shopping y Mystery Call

       Paneles de opinión

Reposicionamiento Comercial                 pag. 18

       Segmentación Clientes

       Análisis de precio

       Análisis producto y servicio

       Análisis de canal

Entrenamiento comercial                     pag. 20

       Maestría en ventas




Testimonio de José Carlos Romero. Gerente. (Diciembre 2011)

“Ha sido un proceso increíble, hemos conseguido encontrar 272 clientes en un año de inactividad econó-
mica y además nuestro equipo comercial ha encontrado un empuje imprescindible para seguir vendiendo.”




Testimonio de Andrea Artola. Director de Bottega Verde España. (Julio 2006)

“Son un partner con el que resulta siempre fácil trabajar y que te ayuda a actúa de manera precisa sobro
lo que hace falta mejorar. Sus sistemas de auditoría comercial y de servicios no dejan lugar a duda y per-
miten centrar todos los esfuerzos en los temas realmente importantes. En un mercado tan competitivo
son el complemento ideal a la dirección. “




  14                                                                          Incrementar Ventas
                                                        Mejorar resultados                             Medir para decidir
Caso de éxito: SMASSA

¿Quién es?                                                     ¿Qué hicimos?

Es la Sociedad Municipal de Aparcamientos de Málaga.           Rediseñamos el proceso comercial.
Responsable del desarrollo del Plan de Residentes para
                                                               Implantamos un CRM y segmentamos por personas
facilitar el aparcamiento en barriadas.
                                                               que podían estar más interesadas (plazas libres junto a
¿Por qué nos llamaron?                                         la propia…)

El desarrollo del Plan de Aparcamientos para Residen-          Redefinimos el posicionamiento de precio y producto en
tes ha sido un éxito con cerca de 20.000 usuarios en           función del cliente de cada barriada.
Málaga, el público demandaba las plazas y algunos
                                                               Diseñamos formas de pago más fáciles de asumir y de
reservaban incluso para los 2 vehículos de la unidad
                                                               entender
familiar.
                                                               Impulsamos promociones y campañas periódicas
Llegaron los años de crisis y muchos clientes decidieron
no hacer efectiva la compra de los aparcamientos que           Entrenamos al equipo comercial y colocamos una
se entregaron en los años 2008 y 2009.                         “jefatura de ventas externa”

Durante el 2010, había meses en los que podía pasar            ¿Qué se ha conseguido?
un interesado o dos. Las casetas y los aparcamientos
se habían normalizado en las barriadas y había un im-
                                                               • Ventas de 272 unidades frente a las 15 del año an-
portante stock.                                                    terior

Había que vender o el peso del inmovilizado haría in-          • Una facturación adicional de unos 3,5 M€ sin cam-
viable la continuidad.                                             biar equipos ni productos




SMASSA cuenta con HUMANIA OR-
GANIZACIONES Y DESEMPEÑO im-
plantado en dos semanas y gestionan-
do una base de datos de más de
20.000 clientes potenciales.

Esta herramienta y el nuevo proceso
de ventas definido tuvo un impacto
inmediato en la facturación desde su
inicio en el mes de marzo de 2011,
como puede apreciarse en la gráfica.




Contacto: José Carlos Romero, Gerente                      www.smassa.eu                               +34 952 06 01 04




                         Incrementar Ventas                                                                         15
Mejorar resultados                            Medir para decidir
Auditoría comercial

Es una pieza clave para saber a qué se puede deber           Identificar oportunidades y áreas de mejora requiere
nuestro éxito o nuestro fracaso y nos ayuda a disponer       algo más que la simple intuición, frecuentemente so-
de una información precisa y objetiva que nos permite        brevalorada en esta área de la empresa.
medirnos frente a un estándar o incluso frente a nues-
                                                             Sólo aprendemos de nuestros errores, pero permitirnos
tra competencia más directa.
                                                             este método, por desgracia, tendría demasiado impacto
En estos procesos valoraremos la forma de prestar el         en el área comercial. Una correcta medición ayuda a
servicio, presencialmente o por teléfono, la opinión de      focalizar las actuaciones que mayor resultado tendrán y
nuestros clientes, bien sea vía encuesta, o vía paneles      menor esfuerzo requieren.
de opinión, pero también auditaremos las habilidades,
actitudes y capacidades técnicas de nuestros equipos
comerciales.




Auditoría de fuerza de ventas
Identificar los puntos débiles de nuestro equipo             Desde una simple telefonista, a un dependiente, pasan-
comercial permite adoptar medidas que mejoren                do por un auto ventas, un tele vendedor, un comercial
de forma inmediata el impacto de nuestras ven-               a empresa o a consumidor final o un gestor de grandes
tas.                                                         cuentas, son la imagen de nuestra empresa, conocer
                                                             los puntos diferenciales y los errores comunes es la
La claridad del proceso, la frecuencia del servicio co-
                                                             única fuerza de impulsar un ciclo de mejora real que
mercial, la capacidad técnica, las habilidades interper-
                                                             nos permita incrementar los resultados.
sonales (desde las de contacto a las de superación de
objeciones) la actitud y la predisposición… son algunos
de los elementos que debemos analizar en nuestro
equipo comercial independientemente del nivel en que
se desenvuelvan.




  16                                                                      Incrementar Ventas
                                                     Mejorar resultados                        Medir para decidir
Mystery-Shopping y Mystery Call
La fuerza de la información

Acciones de doble sentido, que identifican fortalezas y
debilidades de nuestros puntos de ventas y/o de los de la
competencia.


Gama de servicios:

Por su Forma

• Puntuales y básicas.

• De detalle y amplia escala.

Por su Frecuencia

• Única de puesta en marcha.

• Observatorios periódicos.

Por su Tamaño

• En función de turnos.

• En función de picos y valles en
la producción.

Por su uso

• Tomar el pulso de una realidad.




Paneles de opinión
Diagnóstico de mercado

La opinión de la calle

Sondeos con consumidores anónimos que derivan en un
análisis de nuevos criterios y planes de mejora.


• Paneles ciegos: Cuestionarios en los que no se informa
  del objetivo a los encuestados, para obtener percepcio-
  nes primarias.


• Dinámicas de grupo: Desarrollo de sondeos con dife-
  rentes puntos de partida e información cruzada en bus-
  ca de nuevos enfoques.




                      Incrementar Ventas                          17
Mejorar resultados                           Medir para decidir
Reposicionamiento Comercial

Los cambios de forma de prestar un servicio, la incor-         Una pequeña empresa local o de barrio, no necesita
poración de un nuevo producto, la decisión de cambiar          conocer su cuota de mercado, necesita los clientes que
de canal o el intento de llegar a un nuevo tipo de clien-      le cubran sus expectativas. La pregunta evidentemente
tes es algo que no se improvisa.                               es por qué vendrán a su empresa o por qué se irán a
                                                               su competencia.
Multitud de técnicas de análisis econométrico ayudan a
acertar incluso para empresas de vocación claramente           Analizar cómo avanzar hacia donde queremos en el
local.                                                         sistema comercial sin romper el equilibrio y en margen
                                                               medio de lo que tenemos es una necesidad.




Segmentación clientes
Disponer de una identificación precisa de por qué              La aplicación de análisis Cluster nos permite identificar
me compran mis clientes, qué más consumirían                   segmentos y “nichos” de actuación a los que dirigirnos
conmigo y qué requerimientos tienen.                           de manera inmediata. Es una herramienta conocida,
                                                               pero poco empleada excepto por las organizaciones
Identificar el motivo y la capacidad de compra ¿saber
                                                               muy grandes, realmente, sus costes se han reducido
cuántos son? ¿hay como para un negocio o dispongo de
                                                               considerablemente desde la llegada del software libre y
todo un mercado? Son preguntas que respondidas de
                                                               sus potencialidades son claras en momentos donde no
forma correcta le permitirán asumir los riesgos del cre-
                                                               podemos permitirnos errores y mucho menos vincula-
cimiento de manera más controlada.
                                                               dos con inversión.




Análisis de precio

Este es uno de los elementos que más sufren. Todo el           Cuando se consigue nivelar la calidad percibida con
mundo presume de conocer la ley de la oferta y la de-          nuestra oferta es fácil hacer que el precio haga que se
manda, pero por desgracia el precio sólo es un 18% del         inicie el consumo, la fidelización, sin duda, será fruto
proceso de decisión de compra por lo que trabajando            de un proceso de adaptación a los cambios y los hábi-
inadecuadamente sobre él lo único que conseguiremos            tos que vayamos teniendo que cubrir con nuestra ofer-
es reducir nuestros ingresos.                                  ta.


Alinear el precio al servicio es completamente necesa-
rio, todo cliente baraja una serie de expectativas que
debemos satisfacer.


Es ya conocida la ecuación: Q (calidad percibida)= ex-
pectativas previas – lo percibido /precio




   18                                                                       Incrementar Ventas
                                                       Mejorar resultados                          Medir para decidir
Análisis producto y servicio
Con frecuencia damos por sentado que todo el                     Es frecuente descubrir que hemos aportado un valor
mundo conoce nuestro producto o servicio, la                     añadido que no aprecia el cliente y que supone una
realidad es que bajo el mismo nombre se ocultan                  reducción del margen del producto o servicio y sin em-
servicios o productos completamente dispares:                    bargo que hay elementos que el cliente identifica como
“Formación” se denomina la academia de barrio                    necesarios en los que somos peores que nuestra com-
de     la   esquina   y    la   Harvard   University,   un       petencia. El camino a la “excelencia” pasa obligatoria-
“Boligrafo” es desde el que compramos de urgen-                  mente por adaptar nuestra oferta al mercado y revisar
cia en un quiosco hasta un “Mont Blanc”.                         de manera sistemática las reducciones y ampliaciones
                                                                 que debemos hacer en la misma.
Diferenciarnos y hacer que el cliente reconozca nues-
tros valores diferenciales.


Activar nuestro producto en sus prioridades o colocar-
nos por delante de nuestra competencia inmediata,
requiere un esfuerzo de identificación y puesta en va-
lor.




Análisis de canal
¿Dónde ofreceremos nuestra oferta de productos o                 La aparición de las redes sociales como canal de pres-
servicios? Si no hemos identificado de manera correcta           cripción complican el abanico de posibilidades, pero
el cliente objetivo con una buena segmentación es po-            confundir los canales de promoción, prescripción o ven-
sible que nuestra elección de canal nos cueste mucho             ta puede ser peligroso y además generar automática-
esfuerzo y nos aporte poco resultado.                            mente un impacto negativo en nuestra cuenta de resul-
                                                                 tados.
Hay canales naturales y canales definidos a medida de
cada uno de los servicios que se desea comercializar.


En los momentos actuales el canal directo vía internet
o el canal tradicional han dejado de ser un tema de
opción, para convertirse en una decisión en función de
la cadena de valor de nuestro servicio y las expectati-
vas de facilidad, identificación o pago que tiene nuestro
cliente.




                          Incrementar Ventas                                                                         19
 Mejorar resultados                             Medir para decidir
Entrenamiento comercial
Disponer de la información precisa y conocer por los           Toda la formación o entrenamiento que realizamos,
análisis que hemos descrito las fortalezas y las áreas         tanto si se trata de un grupo o de un seguimiento indi-
de mejora es un avance importante para que lo que              vidualizado se define y se diseña previamente con la
enseñemos pueda ser aprendido y, sobre todo, aplica-           dirección de la empresa delimitando el nivel de implica-
do en el día a día.                                            ción en el servicio o en la gestión de cobros que se
                                                               espera de nuestro equipo comercial.
La actividad comercial suele crear errores o vicios co-
munes que pueden desorientar al cliente.                       Como todas nuestras acciones formativas son bonifica-
                                                               bles en la medida en que los fondos y la naturaleza de
Nuestra propuesta de entrenamiento comercial pasa
                                                               la acción lo permitan.
siempre por una metodología activa donde los equipos
de venta participan de manera muy dinámica, un cua-
dro de profesores con años de experiencia en ventas y
una “curricula” muy definida según la posición que ocu-
pen en la cadena comercial y que permite delimitar las
habilidades técnicas y humanas básicas, así como los
conocimientos específicos que en cada nivel deberían
ser mínimos de cara a una correcta atención al cliente.




Maestría en Ventas                          MODULO 1              DE VENDEDOR A JEFE DE VENTAS

                                            MODULO 2
                                                                   DESARROLLAR HABILIDADES A
                                                                          VENDEDORES




                SESIONES                       Sesión 1ª                                Sesión 2ª
          Contenido teórico         Segmentación de cartera ABC             La mejora de la escucha
                                    La diversificación de cartera           El esquema ganar – ganar
                                    El establecimiento de rutinas           Tarifas, márgenes y objetivos
                                    adecuadas                               La superación de objeciones
                                    Los ciclos del cliente                  El cierre de ventas

          Autodescubrimiento-       La necesidad de objetivos               Habilidades de escucha, de
          test                      personales                              comunicación y de cierre
                                    La fuerza de la disciplina              Nivel de orgullo y prudencia

          Prácticas                 Trabajo sobre creencias                 “el embudo”
                                    potenciadoras                           Los tipos de preguntas
                                    Factores que afectan al propio          Trabajos con clientes
                                    rendimiento                             Recuperados, Nuevos y Activos
          Evaluación                Las propias del monitor                 Las propias del monitor




  20                                                                         Incrementar Ventas
                                                       Mejorar resultados                             Medir para decidir
Medir para decidir

Siempre es importante decidir desde la objetivi-                      las de las diferentes sistemas del cliente (desde forma-
dad de los hechos y los datos, pero en los tiem-                      tos Excel a bases de datos SAP) y aprovechar la capa-
pos actuales, la prudencia recomienda, aún más,                       cidad de filtro, relación y análisis comparativo que di-
tener “certezas”, disponer de tendencias y valo-                      cha información ofrece.
res que nos hagan más predecible la incertidum-
                                                                      Generar información precisa y objetiva, constituye una
bre que nos rodea.
                                                                      parte habitual de nuestros proyectos. En nuestro equi-
Implementar, en muy poco tiempo y con estándares de                   po disponemos de un equipo técnico con una alta espe-
software libre, tecnologías que nos faciliten este tipo de            cialización en minería de datos, en cuadro de mandos y
controles es posible gracias a las nuevas herramientas                en áreas como la medición del rendimiento por opera-
que permiten generar una nube de datos por encima                     rio o comercial.




                                                                      Visión general de desempeño por centro de trabajo

       Recursos Humanos                       pag. 24

              Organizaciones y desempeño

              Formación

       Cuadro de Mando                        pag. 26

              Integral

              Comercial

              Productividad




   Cuadro de mando integral—perspectiva financiera                   Análisis tradicional por producto, periodo y canal




                        Incrementar Ventas                                                                                 21
Mejorar resultados                                   Medir para decidir
Caso de éxito: LIMASA


¿Quién es?                                                       ¿Qué hicimos?

Es la empresa responsable de la realización del servicio         Trabajamos con los colectivos de mandos intermedios
de limpieza pública, recogida, transporte, tratamiento y         reforzando la distribución justa de la carga de trabajo
eliminación de residuos sólidos y urbanos de la ciudad           entre operarios, y sobre todo, haciendo que la gente
de Málaga. Tiene una facturación en torno a 100 M€ y             sepa que estamos atentos al detalle de lo que hace:
una plantilla de 1.800 trabajadores fijos que alcanza            “que su trabajo es importante para nosotros, para el
los 2.300 contratos en temporadas puntas de trabajo.             ciudadano, y para él”.

La empresa gestiona una flota de más de 400 vehículos            Diseñamos una metodología de intervención que evita-
y mantiene servicios en 3 turnos durante los 7 días de           se rechazos o miedos a los cambios.
la semana. Todo esto distribuido en 17 centros de tra-
                                                                 Enfocamos el proceso a conocer y poder identificar a
bajo.
                                                                 todos y cada uno de los trabajadores por su trabajo, no
                                                                 por las opiniones de terceros sobre ellos.
¿Por qué nos llamaron?
                                                                 Trabajamos en poder disponer de la información rele-
                                                                 vante de manera sencilla para tomar decisiones.
La naturaleza del trabajo era difícil: una empresa en la
que los grupos de interés internos y externos estaban
muy presentes y requerían de mecanismos que poten-               ¿Qué se ha conseguido?
ciaran la implicación y las ganas de hacer un trabajo
                                                                 Hemos conseguido:
excelente por parte de todos sus miembros.
                                                                 Informatizar las operaciones con encargados de más de
En el caso del servicio de limpieza nos encontramos
                                                                 50 años y no habituados a ordenadores
con un trabajo con poco reconocimiento social, rutina-
rio, dónde la suciedad, a pesar del esfuerzo, vuelve a           Disponer de la digitalización de la ciudad con más de
estar al día siguiente. Por otra parte es un trabajo soli-       32.000 tramos de calle, 70.000 alcorques de árboles…
tario, en el que el operario limpia una media cercana a
                                                                 Conocer diariamente los tramos de calle limpiados o
los 2,5km diarios de acerado.
                                                                 no.
El caso del servicio de recogida también es duro: el
                                                                 Conocer la calidad y cantidad del trabajo diario de cada
clima cálido de Málaga obliga a prestar el servicio con
                                                                 operario.
alta frecuencia y máxima eficiencia para evitar la apari-
ción de olores. Además la colaboración ciudadana, en             Disponer de la información de servicios y solicitudes
muchas barriadas, tiene mucho por recorrer aún, ya               ciudadanas y evitar duplicidad en trabajos y/o asisten-
que no son pocos los casos de bolsas de residuos fuera           cias a tareas ya resueltas.
de los contenedores y vehículos aparcados indebida-
mente que dificultan o impiden el acceso al servicio.            Cubrir con el mismo equipo una superficie casi un 20%
                                                                 superior.
Sumado a estos inconvenientes externos está la pre-
sión entre los propios compañeros por terminar el reco-          Simular y mejorar la planificación y cobertura de servi-
rrido en el menor tiempo posible.                                cios.

En definitiva, nos encontramos con un trabajo bien               Hemos podido mejorar el servicio manteniendo los cos-
retribuido, con mucha repercusión ciudadana, pero                tes.
poco reconocido y sometido a mucha presión externa e
interna.




  22                                                                                                Medir para decidir
                                                        Mejorar resultados    Incrementar Ventas
Capacidad de identificación sobre el territorio en función de zonas,
servicios, y periodos de análisis.




Vista general del impacto del servicio sobre la ciudad y
zonas de actuación preferentes.
                                                                          Vista general de la calidad del servicio comparada con
                                                                          la perspectiva del ciudadano.




Ampliación de la visión llegando al nivel de tramo de calle
recorrido por recorrido del servicio diario de limpieza.




Testimonio de Rafael Arjona, Limasa, Director Gerente. (Septiembre 2012)

“Había que superar muchas dificultades, la brecha tecnológica, las comunicaciones móviles, el Comité
de Empresa... pero al final, con la vista de dos años y medio de proyecto estoy convencido de que
hemos dado pasos para mejorar la productividad que no tendrán marcha atrás. Hoy la empresa no se
entendería sin la gestión informatizada de las operaciones y eso es gracia a que hemos logrado hacer
que la idea sea también de los trabajadores.”

Testimonio de Javier Carralero, Director de Producción. (Septiembre 2012)

“Había que acometer reformas que nos permitiesen llegar hasta cada operario, si no lo conseguíamos
no cambiaríamos nada en la forma de trabajar. Hoy nuestros servicios están mucho más planificados,
más controlados y están más valorados. La dirección conoce en tiempo real el detalle de las operacio-
nes y la forma en que se ha resuelto”

Contacto: Rafael Arjona / Javier Carralero                             www.limasa3.es                                  +34 952 23 22


                                                      Medir para decidir                                                           23
Mejorar resultados          Incrementar Ventas
Recursos Humanos: HUMANIA
En el mercado de las aplicaciones software hay muchas          mos, que sean operativas desde el primer momento, se
herramientas para la administración de personal, algu-         usen en el 100% de las usabilidades disponibles y le
nas permiten registrar los puestos o la formación e            permitan tener un coste 10 veces inferior al de merca-
incluso breves anotaciones sobre el histórico del traba-       do para su implantación.
jador, pero la mayoría de ellas son poco operativas
                                                               La utilización de nuestras herramientas no conlleva
para definir la estructura, actualizar el contenido de un
                                                               cambio alguno de sus sistemas actuales. Simplemente
puesto de trabajo o hacer el seguimiento del desempe-
                                                               estableceremos conectores que permitan evitar la du-
ño de un trabajador en cuanto a:
                                                               plicidad de datos o las oportunidades de error, tejiendo
       Su Formación                                            una maya o nube de datos por encima de sus aplicacio-
                                                               nes, ganando versatilidad e integración de los diferen-
       Su cumplimiento de Objetivos
                                                               tes elementos de información relevantes.
       Su desempeño cualitativo
                                                               Hemos empleado software libre en su desarrollo, dispo-
El coste y el tiempo de implantación de las que sí lo          niendo así de un importante ahorro en licencias,
contemplan es demasiado para empresas que necesi-              además, compartimos el código con su departamento
tan disponer de estas informaciones de modo rápido,            de sistemas, aprovechando así todas las mejoras de los
económico y fiable.                                            clientes en una red de colaboración que nos ha permiti-
                                                               do en 10 años disponer de aplicativos que superan en
Por este motivo, hemos desarrollado herramientas pro-          mucho las funcionalidades de algunas de las más reco-
pias de consultoría como las que puede ver en las de-          nocidas y costosas marcas del mercado.




          HUMANIA Organizaciones y desempeño


ORGANIZACIONES

El alto dinamismo de las organizaciones requiere que los
sistemas de gestión permitan redefinir puestos, o depen-
dencias; así como que puedan reflejar estructuras socie-
tarias o funcionales con ámbitos geográficos dispares y
muy cambiantes.

Disponer de ese dinamismo en los sistemas permitirá
hacer más fácil la identificación de vacíos o el desequili-
brio de estructuras, permitirá añadir atributos a cada
puesto y gestionar de manera transparente a todos los
niveles de la organización las modificaciones que se pro-
duzcan.



   Modelo de ficha de trabajo




  24                                                                                              Medir para decidir
                                                      Mejorar resultados    Incrementar Ventas
DESEMPEÑO

Las personas somos subjetivas y tenemos y tendremos           Disponer de herramientas que nos proporcionen un
más facilidad o afinidad con otras por motivos muy            expediente del trabajador de forma fácil, rápida y pre-
diferentes a los meramente laborales, sin embargo,            cisa. Saber quién debemos promover e identificar
cuando se trata de cómo desarrollamos nuestro traba-          dónde tenemos dificultades con las personas es una
jo, esas afinidades pueden convertirse más en una             necesidad clara en una sociedad que, cada vez más,
fuente de dificultades que una ayuda.                         reclama un trato personalizado y diferenciado.

Carecer de información objetiva sobre nuestra propia              Visión general de desempeño por centros de trabajo
capacidad y sobre cómo la hemos aplicado a la empre-
sa (objetivos y competencias) provoca, demasiado a
menudo, la confusión de persona con puesto, las adap-
taciones de funciones porque esa persona puede, la
aparición de compromisos y expectativas no fundadas
en el trabajador, la desmotivación, los agravios compa-
rativos, los conflictos con el mando….




                                                              El tiempo se concentrará en las actividades que
         HUMANIA Formación                                    realmente aportan valor:


La formación es una parte importante del desa-
                                                              •        El diseño de la oferta donde todos los departa-
rrollo de las personas dentro de la organización.                      mentos tienen un canal para solicitar sus necesi-
                                                                       dades y nuestro equipo un panel de seguimiento
En los últimos años, la formación en la empresa se ha                  de participación en la misma.
incrementado sustancialmente y se han definido de
manera cada vez más precisa los mecanismos de con-            •        La selección y evaluación de la calidad de las
trol que van a requerir su posible bonificación de la                  acciones
Seguridad Social.
                                                              •        La evaluación del impacto real conseguido con
Si nos dejamos llevar por la dinámica de la formación                  las mismas.
en su sentido administrativo, es posible que necesite-
mos un esfuerzo administrativo de tal envergadura
que, o disponemos de un equipo humano económica-
mente poco viable, o puede que no dispongamos de
tiempo para poder gestionarla de manera correcta.

En la parte de nuestro aplicativo que gestiona la forma-
ción, aprovechando el diseño de su funcionalidad y el
formato internet, hemos reducido el tiempo de las tare-
as rutinarias basándonos en dos principios:

•      Registro único: nadie tiene que picar dos veces
       un mismo registro, con lo que se evita tanto el
       retrabajo, como la posibilidad de errores.

•      Asignación de responsable: nuestro departa-
       mento de RR.HH. no gestionará las inscripcio-
       nes, las hará el alumno, no procesará las eva-
       luaciones ni las notas, las hará el profesor o el
       proveedor correspondiente, no tendrá que avi-
       sar a los alumnos, lo hará el gestor de comuni-
       caciones vía mail, sms, o web…




                                             Medir para decidir                                                        25
Mejorar resultados     Incrementar Ventas
Cuadro de Mando integral


La cantidad de información que generan nuestras orga-        una vista general y ponderada de cada área en concre-
nizaciones, a menudo es difícil de procesar y aún más        to y descendiendo hasta el nivel de detalle del dato.
difícil de interpretar, con un Cuadro de Mando lo que
                                                             Como en todas nuestras aplicaciones, la idea es que se
conseguimos es centrar el foco de la información en
                                                             pueda implementar de manera rápida, sin grandes in-
aquellos puntos o tendencias que más nos interesan.
                                                             versiones y con un resultado fácilmente utilizable por
La nube de datos que gestionan nuestras herramientas         los responsables de tomar decisiones.
de minería de datos permite aunar las perspectivas de
                                                             La implantación no requiere cambiar ninguna de las
negocio, financiera, de clientes o de personas de mane-
                                                             aplicaciones existentes, ni tiene problemas en que sean
ra que podamos ir detectando aquellos aspectos que
                                                             diferentes sistemas en el origen de datos. Se instala
destacan y que requieren de nuestras decisiones.
                                                             con formato internet y permite el control desde cual-
La información se muestra en escala, empezando por           quier punto o IP autorizada.




          Decide 3.0 Integral

El modelo tradicional de Cuadro de Mando Integral            Negocio: según nuestra actividad recogerá índices de
(C.M.I.) combina las 4 grandes perspectivas que tradi-       actividad, cantidad de trabajo en cartera, márgenes
cionalmente usamos en el análisis para la decisión.          medios por tipo de proyecto, por responsable….



Financiero: reflejará la capacidad económica de la           Personas: recogerá desde el tamaño de la plantilla y
empresa, niveles de endeudamiento, de rentabilidad,          el coste social a la productividad por empleado, la anti-
necesidades operativas de fondo….                            güedad, el absentismo, los accidentes por tipo, por
                                                             duración, por causa…


Clientes: identificación de los principales clientes,
márgenes, tipos, fidelidad, localizaciones, familias de
producto, niveles de concentración, morosidad…




  26                                                                                            Medir para decidir
                                                    Mejorar resultados    Incrementar Ventas
Decide 3.0 Comercial


Este tipo de Cuadro de Mando son mucho más específi-                 Disponer de informaciones sobre Rentabilidad y Lealtad
cos y permiten analizar más en profundidad los aspec-                de nuestros clientes por producto, temporada, precio,
tos comerciales de una organización.                                 canal… o poder hacer estos mismos filtros por tenden-
                                                                     cia o simular que ocurrirá si reduzco o aumento precios
Pueden instalarse de modo independiente, o conectarse                por encima de mercado o incremento ventas en un 5%,
con un CMI, pero el nivel de detalle que nos permiten                facilita claramente la adopción de estrategias comercial
analizar llega a aspectos cualitativos de los datos en               adaptándonos a las más modernas técnicas de clien-
función de sus resultados y permite hacer proyecciones               ting.
y simulaciones de nuestros resultados en función de
determinadas condiciones.




        Tendencia por producto, margen y centro de trabajo           Monitorización del proceso de venta en tiempo real




                                        Segmentaciones de clientes por lealtad y rentabilidad




                                                 Medir para decidir                                                       27
Mejorar resultados      Incrementar Ventas
Decide 3.0 Productividad

Este tipo de Cuadro de Mando son mucho más específi-         •      poder saber las unidades /operario / tiempo,
cos y permiten analizar más en profundidad los aspec-
tos productivos y humanos de una organización.               •      conocer los índices de satisfacción de clientes:
                                                                    reclamaciones, detección de no conformidades…
Pueden instalarse de modo independiente, o conectarse
con un CMI, pero el nivel de detalle que nos permiten        •      pudiendo simular cómo podríamos prestar el
analizar llega a aspectos cualitativos de los datos en              servicio o conseguir esa producción con recursos
función de sus resultados y permite hacer proyecciones              alternativos, más eficientes o más baratos,
y simulaciones de nuestros resultados en función de
determinadas condiciones.                                    es la clave de este tipo de Cuadro de Mando específicos
                                                             orientados a la visualización de cada trabajador y de
•        Disponer de informaciones como la productivi-       sus resultados en nuestra empresa.
         dad de cada trabajador según la posición en la
         línea o el servicio que ocupa,


Clasificación de trabajadores por nivel de desempeño             Comparativas por grupos de indicadores
                                                                 respecto a la media




             Avance medio de la organización




    28                                                                                         Medir para decidir
                                                    Mejorar resultados    Incrementar Ventas
Equipo Humano


                                                         2º Perspectiva de procesos y capacidad de sistemati-
Actúa 2 Consultores es la marca de Actuaciones Tácti-
                                                         zar, simplificar y mejorar tanto, el flujo de tareas y de
cas y Tecnológicas S.L.
                                                         información, como la informatización de los mismos.
Constituida en junio del 2.001 ha marcado su posicio-    Ingenieros
namiento en el mercado de alto valor añadido en la
Consultoría de Desarrollo Organizacional con base        Ø3º Perspectiva humana, formas de intervenir para
tecnológica.                                             evitar resistencias y mantener /modificar aquellos as-
                                                         pectos culturales que puedan estar ocasionando estan-
Disponemos de una metodología de intervención propia     camientos o pérdidas de implicación de la plantilla.
en el desarrollo Organizacional (mejora de productivi-   Psicólogos
dad e incremento de ventas) reconocida por el Institu-
to Internacional San Telmo con el 3º Premio              Después de 11 años podemos decir que somos:
CREARA 2.004 al proyecto Innovador, con Potencial
                                                         Especialistas en medir: el cliente interno, el ex-
de crecimiento y calidad del equipo.
                                                         terno, los procesos de cambio y su nivel de mejo-
                                                         ra
Trabajamos siempre desde tres perspectivas la organi-
zación:

1º Perspectiva económica, viabilidad de las acciones
que se proponen y retorno esperable de las mismas.
Economistas




                                                                                                               29
Enrique Fernández de Giles Consultor Senior




     Trabaja como Formador, Coach y Consultor en Desarrollo Organizacional. Es licenciado en Filosofía y Letras (1983 /1988).



     Se ha especializado en gestión empresarial con un proceso de formación permanente. Es Master en Economía y Dirección de Em-

     presas por el Instituto Internacional San Telmo (1997 / 1998) Especialista en Empresa Familiar por el IESE (2000) Técnico en

     Dirección y gestión de proyectos IESE (2004) Alta Dirección de Empresas Líderes Instituto San Telmo (2010 /11)



     Trabajando en comportamiento y Desarrollo Humano desde 2001, tras su formación en Conducta Humana y Estilos Sociales reali-

     zada en Thomas International . Inició su actividad como Coach tras su acreditación en 2006 por ISOC (International School of

     Coaching de Barcelona)




     Adoración Ramos Cabra Consultora Senior




     Licencia en Psicología. Master en Dirección de RRHH por ESIC



     Especialista en Comportamiento Humano y Desarrollo Organizacional, ha trabajado en procesos de cambio y mejora de productivi-

     dad en grandes organizaciones en los últimos 11 años. Tuvo entre sus primeros retos medir el desempeño de una organización

     comercial de más de 900 personas en el sector inmobiliario.



     Son de destacar logros en el sector público como el proceso de Cambio Organizacional de la Empresa Publica de Suelo de Anda-

     lucía con una mejora de productividad del 23% en el primer año y el primer CONVENIO PUBLICO DE RETRIBUCIÓN VARIA-

     BLE según desempeño y sin consolidación de niveles; el Proyecto de Medición del desempeño en LIMASA; o proyectos de mejora

     de la productividad en servicios privados como ALSA o algunos de los principales productores hortofrutícolas de Almería.




30
DunjaSchmutz Consultor Senior




Trabaja como Consultora en Desarrollo organizacional y en la coordinación de los proyectos.


Licenciada en Historia y Ciencias Políticas. Diplomada en Gestión de Empresas y Dirección de RRHH por el Instituto Inter-

nacional San Telmo (2000 -2001) Diploma de Postgrado en Dirección de RRHH por la Universidad de Barcelona (2005).


Auditora de Formación Continua Bonificada acreditada por AENOA.




Manuel León Prieto Consultor Senior




Es Licenciado en Derecho 1974/1978 por la Universidad de Sevilla. Especialidad en Derecho Público. Con más de veinte

años de experiencia como directivo en empresas, e instituciones públicas, ha orientado su labor profesional a la planifica-

ción estratégica, a la gestión del cambio, a la mejora de procesos y a la implantación de las TIC en esas organizaciones.


Es Master en Economía y Dirección de Empresas por el Instituto Internacional San Telmo (Sevilla 1997/98). Master ITIO

de implantación de las TIC en organizaciones, por la Universidad Politécnica de Valencia (2011/2012).




Cristina Regueira Flores Consultora




Licenciada en Dirección y Administración de Empresas,



Ha trabajado como Executive Assistant en Disney EE.UU.



En España ha colaborado con diferentes empresas de formación



Incorporada al área de Desarrollo Organizacional desde el 2010, aporta su saber hacer combinado con el conocimiento de
gestión de la Formación Bonificada ante la Fundación Tripartita.




                                                                                                                              31
José Luis Terroba Márquez Respon. Sist. de Información




     Ingeniería Técnica en Informática de Sistemas en la Universidad Politécnica de Barcelona.

     Desarrollo software gestión RRHH basado en entorno web

     Desarrollo software gestión integral inmobiliario basado en entorno web

     Desarrollo software ERP para la gestión de un Centro de Formación basado en entorno web.

     Desarrollo diversos proyectos de consultoría: Clima laboral, análisis perfil puesto, análisis perfil personal, Dirección por objetivos,
     Sistema gestión de CV para RRHH.




     Antonio Gálvez Prieto Analista




     Ingeniería Técnica en Informática de Sistemas en la Universidad de Málaga.


     Especialista en Minería de datos y Desarrollo de Cuadro de Mandos.


     Ha desarrollado herramientas de medición para organizaciones del sector medio ambiente, construcción, hortofrutíco-

     la, transporte de viajeros y conservero.


     Sus aplicativos facilitan la toma de decisiones en organizaciones de hasta 20.000 trabajadores.




32
Nature Choice         Mónica Ramos Lasheras

                         Responsable de RRHH
      360 operarias
                         Humania. Desempeño
         Almería
                         950 60 77 77



         Alsa            Paula Bouzada Outeda

                         Responsable de Estudios y Proyectos
    3.900 trabajadores
                         Formación específica en el puesto
         Madrid
                         Humania -Analítica

                         647 36 13 43




Empresa Pública de       Carlos López

Suelo de Andalucía       Dtr de Sistemas de Información

    700 trabajadores     Humania. Desempeño

         Sevilla         955 03 03 41



       Vicasol           Lourdes Martín Sánchez

                         Dtra RR.HH.
    1.300 trabajadores
                         Gestión Plan de Formación
         Almería
                         Humania- Analítica

                         950 62 77 02




         Aon             Miguel Avilés Palacios

                         Dtr. Proyectos Consultoría Riesgos
   20.000 trabajadores
                         Genoa – Humania Risk
         Madrid
                         629 51 24 14



    Grupo Calvo          Proyecto realizado para AON

                         Miguel Avilés Palacios

                         Dtr. Proyectos Consultoría Riesgos

                         Genoa – Humania Risk

                         629 51 24 14



Empresa de Limpie-       Rafael Arjona (Direc. Gerente)

za Pública de Málaga     Javier Carralero (Direc. de Producción)

    1500 trabajadores    Humania- Analítica

         Málaga          952 240 359




Sacyr Vallehermoso       Proyecto realizado para AON Miguel Avilés
                         Palacios

                         Dtr. Proyectos Consultoría Riesgos

                         Genoa – Humania Risk

                         629 51 24 14



                                                                     33

Actua2 presentación comercial

  • 1.
    Incrementamos sus ventas, mejoramos su productividad, facilitamos sus decisiones. Málaga Madrid C/ María Curie, 4, 1ª C/ María de Molina, 14-1ª Parque Tecnológico de Andalucía 29590 28006 Tfn: +00 34 95 2 100 129 Tfn: +00 34 91 43 14 164 www.actua2.com / actua2@actua2.com
  • 2.
  • 3.
    Los modelos competitivosson cada vez más com- plejos. Contar con el empuje de todos y cada uno de sus trabajadores es la única forma de destacar. Nosotros somos expertos en hacer partícipes a sus colaboradores. Mejorar Resultados—Desarrollo Organizacional pag. 04 Casos de éxito pag. 05 Análisis y Diagnostico pag. 08 Estrategias y Soluciones pag. 10 Desarrollo directivo pag. 12 Reposicionar los productos o servicios de su empresa re- quiere una visión profesional y fría, que desde fuera, le permita detectar las oportunidades en las que podrá in- crementar su ventaja. Le ayudamos a identificar dónde y cómo ganar más. Incrementar Ventas pag. 14 Casos de éxito pag. 15 Auditoría Comercial pag. 16 Reposicionamiento Comercial pag. 18 Entrenamiento Comercial pag. 20 Disponer de la información precisa y objetiva es la mejor ayuda para que nuestros esfuerzos se enfoquen de mane- ra correcta. Ponemos a su disposición las herramientas de minería de datos que permiten de un modo rápido y no costoso facilitar la toma de decisiones. Medir para decidir—Software de gestión pag. 21 Casos de éxito pag. 22 Recursos Humanos pag. 24 Organizaciones y Desempeño Gestión de la Formación CMI Cuadro de Mando pag. 26 Integral / Comercial / Productividad Equipo Humano pag. 29 Algunas Referencias pag. 33 3
  • 4.
    Mejorar Resultados El retode mejorar resultados debe asumirse con la Afortunadamente las herramientas de Desarrollo Or- implicación de todos y cada uno de nuestros trabajado- ganizacional que a continuación le presentamos y res. nuestra constante innovación y mejora en metodolo- gías de intervención nos permiten adaptar con éxito los Romper la rutina, la desmotivación y construir un proyectos de mejora de productividad en empresas de clima de interés por el detalle, confianza e impli- producción y de servicios, independientemente de su cación en la mejora es una de las claves que debe- naturaleza privada o pública y del sector al que perte- mos activar. nezcan. Colectivos tan dispares como: barrenderos, operarias hortofrutícolas, funcionarios públicos o conductores de autobús son una muestra de la aplicabilidad de nues- tras técnicas de trabajo. Análisis y Diagnóstico pag. 08 Nuestra experiencia y nuestros clientes son el ejemplo de que el Desarrollo Organizacional es Clima Socio-Laboral un camino objetivo y medible para mejorar los Descripción de Puestos de Trabajo resultados en su empresa. Valoración de Puestos de Trabajo Estrategias y Soluciones pag. 10 Evaluación de desempeño Nuestras herramientas informáticas le permitirán medir los procesos y las operaciones de manera Dirección por objetivos precisa, rápida y económica sin necesidad de Retribución variable cambiar sus sistemas de gestión e independien- temente de los millones de datos que tenga que Desarrollo directivo pag. 12 procesar para su análisis. Dtr General de Alsa, Francisco Iglesias, Madrid, (Julio 2012): “Hemos rescatado las mejores prácticas en conducción y trato al cliente. Hoy hay conductores que buscan el aplauso y la complicidad de sus viajeros. Hemos restablecido la actitud positiva, e identificamos clara- mente quién de nuestros conductores necesita ayuda y en qué.” Mónica Ramos, Responsable de RRHH, Nature Choice, Almería (Septiembre 2012): “Es impresionante cómo con unas pocas medidas hemos dado la vuelta a la motivación del equipo. Hoy podemos decir que los mandos y las operarias trabajan con más ganas y se meten en menos tonterías. Hay un clima de mejora que hace avanzar la organización” 4 Mejorar resultados Incrementar Ventas Medir para decidir
  • 5.
    Caso de éxito:ALSA, S.A. ¿Quién es? Con casi 500.000 pasajeros diarios, Alsa Testimonio Dtr General de Alsa: Francisco Igle- es líder indiscutible en el transporte de viajeros en Es- sias paña. “Los avances son contundentes en las 3 únicas direc- ¿Por qué nos llamaron? Las fusiones, la dispersión ciones posibles: que gane el cliente, que gane el traba- geográfica y el poderoso crecimiento de esta empresa jador y que gane la empresa. El proyecto, ha sido un en los últimos años estaban provocando la pérdida de piloto que esperamos poder exportar próximamente al la esencia de su negocio: La amabilidad, la cercanía, la resto del territorio nacional”. buena voluntad con los excesos de equipajes y la serie- dad en la seguridad y puntualidad en el servicio. ¿Qué hicimos? De forma fácil podemos ver el desempeño de El proyecto: “Compañero en Ruta” (C.E.R.) cada conductor en cada momento del servicio: desde la recepción de pasajeros, hasta la des- El trabajo con sus conductores ha ayudado a implantar pedida, y la gestión de los equipajes. un nuevo sistema de comunicación y medición del des- empeño que hace que la dirección y los trabajadores estén más cerca. ¿Qué se ha conseguido? • Hemos mejorado la motivación y la cercanía de los conductores del contrato en que aplica el proyecto C.E.R. • En los indicadores de Satisfacción de Cliente hemos reducido progresivamente las reclamaciones relacio- nadas con el factor humano un 66%, un 68% y un 74 % en 3 meses consecutivos. HUMANIA ORGANIZACIONES Y DESEM- PEÑO permite comparar entre diferentes servicios y territorios calidades y rendi- Los elementos diferenciales de atención al cliente mientos de nuestro trabajo, y así exten- frente a nuestra competencia se identifican de der las mejores prácticas a toda la orga- manera inmediata con nombre y apellido respec- nización. to a la distribución normal. Contacto: Paula Bouzada, Responsable Proyectos www.alsa.es +34 91 54 20 04 Mejorar resultados 5 Incrementar Ventas Medir para decidir
  • 6.
    Caso de éxito:Nature Choice, SAT ¿Quién es? Es una cooperativa hortofrutícola, con Testimonio de Antonio Jesús Romero, Gerente: más de 50 millones de Kgrs producidos por campaña que “ La apuesta ha sido por conseguir una organización más equilibrada, más transparente y que apueste por el futuro y la satisfacción de opera internacionalmente. nuestros clientes, tanto los externos que nos compran: como las propias chicas que tienen que venir con ganas cada día.” “El dinero ¿Por qué nos llamaron? Nature Choice siempre nos lo generan o nos lo quitan ellas. Es importante ser consciente de esto” fue una empresa pionera. Su reto era conseguir que “tirasen del carro” no sólo su joven y profesional equipo directivo, sino hasta la última operaria de la planta. Con 260 operarias de media, el contexto internacional, la pre- sión constante sobre los precios y la mejora en las condi- ciones de vida estaban tensionando la productividad y la retribución al agricultor. ¿Qué hicimos? Hemos conseguido cambiar la iner- cia existente y constituir equipos de alto rendimiento, bajar los niveles de responsabilidad hasta la operaria y conocer a cada una por su trabajo objetivo, no por su forma de hablar, la opinión de compañeras o los rumores. ¿Qué se ha conseguido? • Reducciones de casi el 50% en reclamaciones de clien- te HUMANIA ORGANIZACIONES Y DESEMPEÑO, per- • Mejoras de hasta 5% en la productividad (kgrs. / mite comparar líneas de trabajo y gestiona la cali- operaria /hora) dad y cantidad de trabajo de cada operaria de cada línea. • Las operarias fijas consideran: • Refuerza el papel del mando, haciéndole asumir la gestión de sus trabajadores de forma directa • En un 78% de que ha mejorado el clima en el con más de 3000 intervenciones en línea por almacén y el estilo de los mandos campaña. • En un 58% que intentamos ser más justos • Nos ayuda a separar el trabajo de las personas y ganar objetividad. • Permite emitir certificados a cada operaria al final de la campaña, asegurando de manera ob- Las personas pasan a ser las únicas responsables de jetiva si su rendimiento y actitud está por enci- su empleabilidad y son su trabajo y su actitud la que ma o por debajo de la media y en qué grado. habla de ellas. Contacto: Mónica Ramos,Responsable RRHH +34 950 607 777 www.naturechoice-sat.com Mejorar resultados 6 Incrementar Ventas Medir para decidir
  • 7.
    Modelo conceptual de DesarrolloOrganizacional Mejorar resultados Incrementar Ventas Medir para decidir 7
  • 8.
    Análisis y Diagnóstico Existeun importante conjunto de herramientas que El diseño a medida del proceso y la forma de empleo permiten avanzar en la mejora de resultados de su de cada herramienta son una garantía de que, aunque empresa. El desarrollo de las mismas y su correcta sea un paso corto, el avance sea estable, sin posible aplicación son la clave del futuro rendimiento. marcha atrás. Para que el aporte de valor del Clima Socio-Laboral, la En Actua2 trabajamos a fondo en la identificación de la Descripción de Puestos de trabajo y la valoración de cultura existente, actitudes latentes, potencialidades, Puestos de Trabajo tengan relevancia es muy impor- resistencias ocultas o inercias que puedan ayudar o tante que la información esté informatizada y nos sirva entorpecer en la aplicación de cualquier herramienta de como base para todas las herramientas relacionadas: Desarrollo Organizacional. Evaluación de Desempeño, Planes de Carrera, Retribu- ción variable, etc. Sólo cuando tenemos información objetiva de partida Por ello en Actua2 contamos siempre con las más po- es posible diseñar una metodología de intervención de tentes herramientas informáticas, permitiendo la ges- éxito. tión multi-usuario, multi-centro ... Clima Socio-Laboral Testar el clima sociolaboral de una empresa es equipo, generando aprendizajes organizacionales nega- probablemente el primer paso en el camino hacia tivos, que de forma paulatina reducen la satisfacción el éxito en la gestión humana de su empresa. y merman el desempeño. La detección a tiempo de estos problemas, y el trabajo sobre las cau- Más allá de los tópicos “esto solo sirve para que el sas fundamentales y no sobre sus respues- equipo se desahogue”, ”nos van a decir lo que ya sabe- tas sintomáticas, ayudará a que nuestra empre- mos”,… este sencillo procedimiento, aplicado con for- sa desarrolle todo su potencial de crecimiento, evitando malidad y garantía de confidencialidad, le ofrecerá in- la erosión y declinación paulatina asociado al “síndrome formación relevante, inadvertida hasta el momento por de la rana hervida”. usted y sus mandos. Pudiendo contar con las herramientas adecuadas Factores como las condiciones físicas del entorno, la además la labor administrativa incluso en grandes or- disposición de herramientas y recursos, la forma de ganizaciones de más de mil empleados se queda muy distribución del trabajo, la interacción con compañeros reducida, siendo los mismos usuarios que introducen y directivos, el reconocimiento social y laboral recibido, sus evaluaciones en el sistema. … ejercen, de forma más poderosa y sutil que las con- diciones económicas, su impacto emocional sobre el El uso de la herramienta adecuada nos permite con Pantalla de recogida de datos facilidad y fiabilidad obtener los siguientes resulta- dos: • El análisis individualizado por área / departamento y factor, que permita la comparativa y la localiza- ción de patrones de actuación con repercusión negativa sobre los equipos. • El mapa de puntos calientes: departamentos, di- Pantalla administrador para la evaluación de los datos rectivos, equipos o procesos menos comprendidos o más difíciles. • La propuesta priorizada de acciones o actuaciones a emprender con el objeto de ejercer el mayor impacto positivo sobre el foco más amplio con el menor coste. Mejorar resultados 8 Incrementar Ventas Medir para decidir
  • 9.
    Descripción de Puestosde Trabajo El desconocimiento o la confusión en torno a las Resultados esperables: funciones, responsabilidades y ámbitos de in- • Inventario de funciones y tareas: listado de funciones fluencia, se encuentra a menudo en la base de re- y tareas asumidas por puesto. trabajos, vacíos o incumplimientos, errores y/o confrontaciones interpersonales que impactan • Descripción de puestos de trabajo: ficha similar a la negativamente sobre el clima laboral y el desem- anterior, completada por la descripción de niveles de peño efectivo, propiciando el deterioro organiza- responsabilidad y autonomía, así como el inventario cional. de conocimientos técnicos necesarios para el desem- peño. La Descripción de Puestos de Trabajo y el Mapa de Es- tado Funcional son herramientas sencillas y útiles para • Mapa de estado funcional: obtener claridad sobre las funciones y responsabilida- • Análisis de la cadena de valor de la empresa. des de cada integrante de la empresa, siendo además clave para el éxito la implicación de todos en este pro- • Concreción del aporte de valor que cada pues- ceso. to al proceso en su conjunto. • Cuadro relacional en el que la organización (puesto y procesos) queda reflejada en su conjunto, favoreciendo la comprensión de las repercusiones de cada puesto sobre la conse- cución de los objetivos del resto, y en conse- cuencia, cómo afecta al crecimiento empresa- rial. • Alerta sobre duplicidades, incoherencias o vac- íos, junto a recomendaciones de actuación y resolución del problema. Valoración de Puestos de Trabajo El primer paso hacia la definición de un sistema Ventajas que aporta: retributivo justo, se establece a través del proce- • Clarifica expectativas y evita negociaciones recurren- so de Valoración de Puestos de Trabajo. tes o situaciones de agravio o ventaja por aprovechar A través de este procedimiento que considera los facto- unas circunstancias determinadas de la empresa. res de relevancia a la organización conforme a la cade- • Garantiza la percepción de equidad retributiva interna na de valor de la misma, se clasifican los puestos de y facilita la comparativa externa. trabajo conforme a una banda retributiva fija. En organizaciones en crecimiento ayudará al control de Tomando como base el trabajo previo de la Descripción las magnitudes económicas en la planificación de de Puestos de trabajo y contando con la herramienta ade- RR.HH. y clarificará expectativas desde el principio en cuada es sencillo evitar los fallos más frecuentes en la las incorporaciones. valoración de puestos de trabajo, como la incongruencia o injusticia a la hora de establecer las categorías, el agru- pamiento de puestos, etc. Mejorar resultados 9 Incrementar Ventas Medir para decidir
  • 10.
    Estrategias y soluciones Cuandose trata de diseñar una estrategia o una solu- Con la aplicación de proyectos orientados a estrategias ción, disponer de un buen análisis previo es una parte o soluciones concretas es donde mejor se puede medir muy importante de la probabilidad de éxito del proyec- la efectividad de una consulta. La monitorización por to. medio de sistemas informáticos le ayudará a que co- nozca de manera precisa y objetiva los avances que Cuando las múltiples causas de una bajada de rendi- conseguimos en cada fase. miento están identificadas de manera precisa, sin ge- neralizaciones o vaguedades, es más fácil diseñar la combinación de herramientas que deberemos usar, los tiempos en que podrán emplearse y los resultados que deberán ir alcanzando en cada momento. Las soluciones a la mejora de resultados requieren con frecuencia una visión de conjunto y la correcta aplica- ción de elementos de impulso en las organizaciones que vayan haciendo crecer el qué, el cuánto y el cómo de nuestra producción o servicio. Evaluación de Desempeño En la actualidad la Evaluación del Desempeño es Ventajas que aporta: una de las herramientas de gestión de Recursos • Favorece la comunicación y conocimiento entre todos Humanos más productivas y genera beneficios los niveles de la organización. para todas las áreas de la organización y con ello contribuye al éxito de la misma. • Permite la estimación del grado de eficacia, eficiencia y efectividad con el que cada persona desarrolla A través de la atención y seguimiento de indicadores el trabajo diario. cuantitativos y cualitativos de desempeño, se plantea como un medio o herramienta de comunicación ágil y • Concede información sobre el modo en que se cum- formal, que permite y potencia el conocimiento recípro- plen los procedimientos y permite el análisis crítico de co de todos los miembros de la organización, estimula los mismos. el trabajo en equipo y permite la concreción de las ac- • Estable las bases para el desarrollo de planes de ciones más efectivas y eficientes para mejorar el desa- desarrollo individualizado. rrollo y crecimiento personal y organizacional. • Favorece el crecimiento organizacional 10 Mejorar resultados Incrementar Ventas Medir para decidir
  • 11.
    Dirección por objetivos LaDirección por objetivos es una herramienta Resultados esperables: muy controvertida, criticada por el enfoque me- canicista de su aplicación y el rechazo entre los • Indicadores medibles, alcanzables y retadores, rela- trabajadores. cionados con los generales, temporalizados y especí- ficos por persona, proyecto o puesto. Empleada desde los años sesenta con éxito variable, no debemos olvidar su carácter fundamental para la • El sistema de cálculo de cada uno de ellos y la fuente consecución de índices más elevados de desem- de la que se tomará el dato. peño y mejores resultados: “clarificar metas para • La forma en que se comunicará y potenciará la impli- planificar actuaciones”. Aunque a menudo haya sido cación de los participantes en el proyecto. empleada por la dirección como un “látigo” o “instrumento de control”, la dirección por objetivos no • Los diferentes escenarios que su consecución plan- es un fin en si misma, con lo que modelos que se ba- tearía, respecto al resultado general de la empresa y sen en el engaño o la falta de confianza (“vamos a po- de cada uno de los departamentos y puestos en ner los objetivos altos para garantizar que lleguen a los cuestión. reales” o “vamos a ser conservadores que si no el año que viene nos revientan con subidas”) difícilmente serán asumidos por el equipo y empleados como guía hacia el éxito. Retribución variable Asociado a la premisa imperante en el marco em- Resultados esperables: presarial actual “ganarás más si produces más”, • Un modelo de objetivos definidos conforme a la cade- el sistema de Retribución variable se ha converti- na de valor del negocio que favorezca la orientación do en el modo de remuneración más usual en la a resultados sin interferir sobre el correcto desempe- actualidad. ño en ninguna de las áreas. Coherente con el sistema “ganar – ganar”, debemos • Un sistema de medición fácil y transparente que per- ser cautelosos en su definición e implantación y ser mita al interesado conocer su nivel de consecución y capaces de atender a varios aspectos muy relevantes planificar la consecución de su meta. al negocio: • Un modelo público y equitativo que evite la presencia • Las ganancias del trabajador deben estar vinculadas de interpretaciones, malentendidos, sentimientos de a su actividad y esfuerzo y no a la tendencia del mer- injusticia, agravios o tratos de favor. cado. Aspectos a considerar: • Los resultados deben ser alcanzados por el conjunto de la empresa y no solo a través de determinadas • Los objetivos establecidos no deben desatender la actividades de la misma. calidad, el esfuerzo y los procedimientos: no se trata solo de cantidad. • Debe fomentar el trabajo en equipo e incentivar el deseo de desarrollo individual, sin suponer agravios • Adecuación, atendiendo a la situación de la empresa o disputas entre miembros a causa de la falta de y su cultura, de incorporar techos o establecer cum- definición o concreción de los factores de éxito. plimientos lineales. • Atención en la definición a la naturaleza del trabajo y • No debe entenderse como consolidado encubierto: el las variables individuales y de equipo. variable depende de la variabilidad de los resultados. Mejorar resultados 11 Incrementar Ventas Medir para decidir
  • 12.
    Desarrollo directivo Entendemos laformación como un medio para conse- Nuestra especialidad, independientemente si lo financia guir fines concretos, nunca como un fin en sí misma. contra fondos tripartitos o no, es el desarrollo de Accio- nes a Medida y/o los Programas de Intervención con un En los procesos de cambio y desarrollo organizacional alto impacto en los resultados visibles de la tarea coti- hemos tenido que implementar muchas horas de co- diana, en lo que necesite poder detectar un retorno municación, concienciación y formación. Esta formación concreto. En cuanto a Contenidos Estándar, no recurri- siempre ha sido muy orientada a la aplicación de lo mos a los catálogos generales de baja calidad y poco aprendido en la conducta y en el desempeño del puesto aporte de valor, por ello encontrará sólo de aquellos de trabajo. Por eso nuestros programas formativos van contenidos en los que podemos asegurar que el valor más allá de la mera enseñanza de contenidos. es sustancialmente superior a la media de la oferta. Identificación del talento Perspectiva de alineamiento general y por departamento Por medio de una entrevista individual y con una batería de incidentes críticos diseñada al efecto, evaluamos y detalla- mos un perfil competencial de cada directivo. Poder predecir sus futuros comportamientos y desarrollo profesional dentro de la organización, tener una visión cuantitativa y cualitativa sobre su potencial e identificar un mapa de la cultura organizacional basándonos en cuatro ejes básicos: Nivel de capacidad Nivel de compromiso Nivel de alineamiento Nivel de proyección o estabilidad En el proceso identificamos y cuantificamos los conocimien- tos, capacidades, habilidades y competencias que se pose- en o se podrían desarrollar, investigando y analizando hallazgos de comportamientos que sirvan de predictores del desempeño futuro, utilizando diferentes técnicas como la de incidentes críticos, comportamientos conductuales e hipoté- ticos, etc. Perspectiva de capacidad En resumen, evaluamos el conjunto de capacidades que posee la persona entrevistada para determinar el grado de competencia que podría desempeñar en la actualidad y en un futuro de la empresa. Mejorar resultados 12 Incrementar Ventas Medir para decidir
  • 13.
    Programas de Intervención Confrecuencia queda la sensación de “esto que me Con nuestro diseño, a medida de la formación, han enseñado está muy bien en la teoría, pero en mi mejoramos: empresa no funciona…” La Transferibilidad de lo aprendido a la conducta En la mayoría de los casos, sin embargo, los problemas La maduración personal y profesional del participante que se necesita corregir son: La reducción de las creencias limitantes y su sustitu- De actitud: falta de voluntad o ganas ción por potenciadoras De procedimientos: falta de información completa, La realización de acciones concretas de mejora para la visión “de tunel”, enfrentamientos inter departamenta- empresa al final de cada seminario les, falta de tipificación de tareas, e imposibilidad de medir resultados y/o determinar responsabilidades. Herramientas,tecnologías y Interacción y formas Valores y Misión de la PROGRAMAS Aprender productos Conocimientos Entrenar Habilidades con colaboradores Actitudes empresa Sentir ESTANDAR nivel1 nivel2 nivel3 nivel4 nivel5 Gestión de personas y dirección Conocimiento del producto y Autoconocimiento y desarrollo Habilidades interpersonales específicos del puesto TOMA DE DATOS ESTUDIO PROPUESTA VALIDACIÓN ESTRATEGIAS Conocimientos para el marco laboral Enfoque a la mejora de EN EL DE PLAN DE DE LA DE CLIENTE NECESIDADES FORMACIÓN FORMACIÓN ACTUACIÓN Específicos de puesto de equipos resultados personal PROGRAMAS PERSONALIZADOS Habilidades/ procesos Gestión de la Formación Actitudes /valores Realización Seguimiento Evaluación Cultura empresarial Un Programa de Intervención es un conjunto de Algunos ejemplos de ellos son nuestro Centro de De- acciones de formación planificadas en un periodo sarrollo de Mandos que permite en con unos conteni- de tiempo con objeto de conseguir cambios con- dos teóricos, configurados en una curricula predefinida, cretos en sus participantes adaptar la teoría académica a la realidad de su empre- sa a través del análisis situacional (una serie de situa- Realizar una serie de acciones formativas que tengan ciones tomadas de la realidad, con personajes que obe- un impacto directo en la realidad y resultados de la decen a la metodología DISC de caracteres que garan- empresa tizan, tanto la credibilidad de los rol play y situaciones Actualmente la mayoría de las acciones formativas que que se presentan, como la distancia emocional y la se realizan están centradas en dotar de conocimientos superación de las barreras auto-defensivas en la acep- a colaboradores. tación del aprendizaje en adultos) Valores diferenciales del modelo de intervención y centrados sus objetivos: MODULO 1 CONOCER MIS LÍMITES COOMO MANDO Validamos los contenidos con el cliente, permitien- MODULO 2 EL RETO DE “HACER - HACER” do la adaptación de detalles o añadiendo informaciones que pudieran ser relevantes y haber sufrido alguna CONFRONTACIONES CON INTELIGENCIA MODULO 3 modificación no del todo asumida por los participantes. EMOCIONAL Realizamos la acción formativa y evaluamos sus re- sultados presentado un informe de la misma, así SESIONES Sesión 1 Sesión 2 Sesión 3 Contenido teórico Ampliar mi visión Conoce a tu equipo Confrontaciones como las posibles acciones que deberían derivarse. situacional Asignar tareas cruciales Diagnosticar de Mandar y motivar Asertividad manera precisa Gestionar conflictos Hacer y recibir críticas Los 4 acuerdos Denegar peticiones Conocer y reconocer estilos sociales Autodescubrimiento- Análisis del perfil Estilos de dirección Nivel de asertividad test personal Estilos de gestión del conflicto Prácticas Trabajos sobre “Alcanzar la cima del Análisis de situaciones prácticas mundo” situaciones a medida y diagnóstico de partida Evaluación Las propias del Las propias del Las propias del monitor monitor monitor Mejorar resultados Incrementar Ventas Medir para decidir 13
  • 14.
    Incrementar ventas Reposicionarse comercialmentees más fácil cuando se Sabemos ayudarle a definir y cuantificar los parámetros cuenta con la visión externa de profesionales que tie- que harán posible encontrar el equilibrio de nuestra nen claro que no se puede incrementar las ventas a oferta, su precio, los clientes objetivos y cómo llegar a costa del bajar precios y romper con los márgenes. ellos. Aunque el mercado esté cambiando a un ritmo difícil de Los criterios de reposicionamiento y la forma de hacer- seguir cuando se atiende al “día a día”, en nuestro lo ha llevado a muchos de nuestros clientes a encontrar equipo conocemos el sistema comercial, las estrategias claves de crecimiento en facturación y en margen me- de “clienting” y las más modernas técnicas de segmen- dio. tación, fidelización y rentabilización de cuentas. Auditoría comercial pag. 16 Auditoría de fuerza de ventas Mystery Shopping y Mystery Call Paneles de opinión Reposicionamiento Comercial pag. 18 Segmentación Clientes Análisis de precio Análisis producto y servicio Análisis de canal Entrenamiento comercial pag. 20 Maestría en ventas Testimonio de José Carlos Romero. Gerente. (Diciembre 2011) “Ha sido un proceso increíble, hemos conseguido encontrar 272 clientes en un año de inactividad econó- mica y además nuestro equipo comercial ha encontrado un empuje imprescindible para seguir vendiendo.” Testimonio de Andrea Artola. Director de Bottega Verde España. (Julio 2006) “Son un partner con el que resulta siempre fácil trabajar y que te ayuda a actúa de manera precisa sobro lo que hace falta mejorar. Sus sistemas de auditoría comercial y de servicios no dejan lugar a duda y per- miten centrar todos los esfuerzos en los temas realmente importantes. En un mercado tan competitivo son el complemento ideal a la dirección. “ 14 Incrementar Ventas Mejorar resultados Medir para decidir
  • 15.
    Caso de éxito:SMASSA ¿Quién es? ¿Qué hicimos? Es la Sociedad Municipal de Aparcamientos de Málaga. Rediseñamos el proceso comercial. Responsable del desarrollo del Plan de Residentes para Implantamos un CRM y segmentamos por personas facilitar el aparcamiento en barriadas. que podían estar más interesadas (plazas libres junto a ¿Por qué nos llamaron? la propia…) El desarrollo del Plan de Aparcamientos para Residen- Redefinimos el posicionamiento de precio y producto en tes ha sido un éxito con cerca de 20.000 usuarios en función del cliente de cada barriada. Málaga, el público demandaba las plazas y algunos Diseñamos formas de pago más fáciles de asumir y de reservaban incluso para los 2 vehículos de la unidad entender familiar. Impulsamos promociones y campañas periódicas Llegaron los años de crisis y muchos clientes decidieron no hacer efectiva la compra de los aparcamientos que Entrenamos al equipo comercial y colocamos una se entregaron en los años 2008 y 2009. “jefatura de ventas externa” Durante el 2010, había meses en los que podía pasar ¿Qué se ha conseguido? un interesado o dos. Las casetas y los aparcamientos se habían normalizado en las barriadas y había un im- • Ventas de 272 unidades frente a las 15 del año an- portante stock. terior Había que vender o el peso del inmovilizado haría in- • Una facturación adicional de unos 3,5 M€ sin cam- viable la continuidad. biar equipos ni productos SMASSA cuenta con HUMANIA OR- GANIZACIONES Y DESEMPEÑO im- plantado en dos semanas y gestionan- do una base de datos de más de 20.000 clientes potenciales. Esta herramienta y el nuevo proceso de ventas definido tuvo un impacto inmediato en la facturación desde su inicio en el mes de marzo de 2011, como puede apreciarse en la gráfica. Contacto: José Carlos Romero, Gerente www.smassa.eu +34 952 06 01 04 Incrementar Ventas 15 Mejorar resultados Medir para decidir
  • 16.
    Auditoría comercial Es unapieza clave para saber a qué se puede deber Identificar oportunidades y áreas de mejora requiere nuestro éxito o nuestro fracaso y nos ayuda a disponer algo más que la simple intuición, frecuentemente so- de una información precisa y objetiva que nos permite brevalorada en esta área de la empresa. medirnos frente a un estándar o incluso frente a nues- Sólo aprendemos de nuestros errores, pero permitirnos tra competencia más directa. este método, por desgracia, tendría demasiado impacto En estos procesos valoraremos la forma de prestar el en el área comercial. Una correcta medición ayuda a servicio, presencialmente o por teléfono, la opinión de focalizar las actuaciones que mayor resultado tendrán y nuestros clientes, bien sea vía encuesta, o vía paneles menor esfuerzo requieren. de opinión, pero también auditaremos las habilidades, actitudes y capacidades técnicas de nuestros equipos comerciales. Auditoría de fuerza de ventas Identificar los puntos débiles de nuestro equipo Desde una simple telefonista, a un dependiente, pasan- comercial permite adoptar medidas que mejoren do por un auto ventas, un tele vendedor, un comercial de forma inmediata el impacto de nuestras ven- a empresa o a consumidor final o un gestor de grandes tas. cuentas, son la imagen de nuestra empresa, conocer los puntos diferenciales y los errores comunes es la La claridad del proceso, la frecuencia del servicio co- única fuerza de impulsar un ciclo de mejora real que mercial, la capacidad técnica, las habilidades interper- nos permita incrementar los resultados. sonales (desde las de contacto a las de superación de objeciones) la actitud y la predisposición… son algunos de los elementos que debemos analizar en nuestro equipo comercial independientemente del nivel en que se desenvuelvan. 16 Incrementar Ventas Mejorar resultados Medir para decidir
  • 17.
    Mystery-Shopping y MysteryCall La fuerza de la información Acciones de doble sentido, que identifican fortalezas y debilidades de nuestros puntos de ventas y/o de los de la competencia. Gama de servicios: Por su Forma • Puntuales y básicas. • De detalle y amplia escala. Por su Frecuencia • Única de puesta en marcha. • Observatorios periódicos. Por su Tamaño • En función de turnos. • En función de picos y valles en la producción. Por su uso • Tomar el pulso de una realidad. Paneles de opinión Diagnóstico de mercado La opinión de la calle Sondeos con consumidores anónimos que derivan en un análisis de nuevos criterios y planes de mejora. • Paneles ciegos: Cuestionarios en los que no se informa del objetivo a los encuestados, para obtener percepcio- nes primarias. • Dinámicas de grupo: Desarrollo de sondeos con dife- rentes puntos de partida e información cruzada en bus- ca de nuevos enfoques. Incrementar Ventas 17 Mejorar resultados Medir para decidir
  • 18.
    Reposicionamiento Comercial Los cambiosde forma de prestar un servicio, la incor- Una pequeña empresa local o de barrio, no necesita poración de un nuevo producto, la decisión de cambiar conocer su cuota de mercado, necesita los clientes que de canal o el intento de llegar a un nuevo tipo de clien- le cubran sus expectativas. La pregunta evidentemente tes es algo que no se improvisa. es por qué vendrán a su empresa o por qué se irán a su competencia. Multitud de técnicas de análisis econométrico ayudan a acertar incluso para empresas de vocación claramente Analizar cómo avanzar hacia donde queremos en el local. sistema comercial sin romper el equilibrio y en margen medio de lo que tenemos es una necesidad. Segmentación clientes Disponer de una identificación precisa de por qué La aplicación de análisis Cluster nos permite identificar me compran mis clientes, qué más consumirían segmentos y “nichos” de actuación a los que dirigirnos conmigo y qué requerimientos tienen. de manera inmediata. Es una herramienta conocida, pero poco empleada excepto por las organizaciones Identificar el motivo y la capacidad de compra ¿saber muy grandes, realmente, sus costes se han reducido cuántos son? ¿hay como para un negocio o dispongo de considerablemente desde la llegada del software libre y todo un mercado? Son preguntas que respondidas de sus potencialidades son claras en momentos donde no forma correcta le permitirán asumir los riesgos del cre- podemos permitirnos errores y mucho menos vincula- cimiento de manera más controlada. dos con inversión. Análisis de precio Este es uno de los elementos que más sufren. Todo el Cuando se consigue nivelar la calidad percibida con mundo presume de conocer la ley de la oferta y la de- nuestra oferta es fácil hacer que el precio haga que se manda, pero por desgracia el precio sólo es un 18% del inicie el consumo, la fidelización, sin duda, será fruto proceso de decisión de compra por lo que trabajando de un proceso de adaptación a los cambios y los hábi- inadecuadamente sobre él lo único que conseguiremos tos que vayamos teniendo que cubrir con nuestra ofer- es reducir nuestros ingresos. ta. Alinear el precio al servicio es completamente necesa- rio, todo cliente baraja una serie de expectativas que debemos satisfacer. Es ya conocida la ecuación: Q (calidad percibida)= ex- pectativas previas – lo percibido /precio 18 Incrementar Ventas Mejorar resultados Medir para decidir
  • 19.
    Análisis producto yservicio Con frecuencia damos por sentado que todo el Es frecuente descubrir que hemos aportado un valor mundo conoce nuestro producto o servicio, la añadido que no aprecia el cliente y que supone una realidad es que bajo el mismo nombre se ocultan reducción del margen del producto o servicio y sin em- servicios o productos completamente dispares: bargo que hay elementos que el cliente identifica como “Formación” se denomina la academia de barrio necesarios en los que somos peores que nuestra com- de la esquina y la Harvard University, un petencia. El camino a la “excelencia” pasa obligatoria- “Boligrafo” es desde el que compramos de urgen- mente por adaptar nuestra oferta al mercado y revisar cia en un quiosco hasta un “Mont Blanc”. de manera sistemática las reducciones y ampliaciones que debemos hacer en la misma. Diferenciarnos y hacer que el cliente reconozca nues- tros valores diferenciales. Activar nuestro producto en sus prioridades o colocar- nos por delante de nuestra competencia inmediata, requiere un esfuerzo de identificación y puesta en va- lor. Análisis de canal ¿Dónde ofreceremos nuestra oferta de productos o La aparición de las redes sociales como canal de pres- servicios? Si no hemos identificado de manera correcta cripción complican el abanico de posibilidades, pero el cliente objetivo con una buena segmentación es po- confundir los canales de promoción, prescripción o ven- sible que nuestra elección de canal nos cueste mucho ta puede ser peligroso y además generar automática- esfuerzo y nos aporte poco resultado. mente un impacto negativo en nuestra cuenta de resul- tados. Hay canales naturales y canales definidos a medida de cada uno de los servicios que se desea comercializar. En los momentos actuales el canal directo vía internet o el canal tradicional han dejado de ser un tema de opción, para convertirse en una decisión en función de la cadena de valor de nuestro servicio y las expectati- vas de facilidad, identificación o pago que tiene nuestro cliente. Incrementar Ventas 19 Mejorar resultados Medir para decidir
  • 20.
    Entrenamiento comercial Disponer dela información precisa y conocer por los Toda la formación o entrenamiento que realizamos, análisis que hemos descrito las fortalezas y las áreas tanto si se trata de un grupo o de un seguimiento indi- de mejora es un avance importante para que lo que vidualizado se define y se diseña previamente con la enseñemos pueda ser aprendido y, sobre todo, aplica- dirección de la empresa delimitando el nivel de implica- do en el día a día. ción en el servicio o en la gestión de cobros que se espera de nuestro equipo comercial. La actividad comercial suele crear errores o vicios co- munes que pueden desorientar al cliente. Como todas nuestras acciones formativas son bonifica- bles en la medida en que los fondos y la naturaleza de Nuestra propuesta de entrenamiento comercial pasa la acción lo permitan. siempre por una metodología activa donde los equipos de venta participan de manera muy dinámica, un cua- dro de profesores con años de experiencia en ventas y una “curricula” muy definida según la posición que ocu- pen en la cadena comercial y que permite delimitar las habilidades técnicas y humanas básicas, así como los conocimientos específicos que en cada nivel deberían ser mínimos de cara a una correcta atención al cliente. Maestría en Ventas MODULO 1 DE VENDEDOR A JEFE DE VENTAS MODULO 2 DESARROLLAR HABILIDADES A VENDEDORES SESIONES Sesión 1ª Sesión 2ª Contenido teórico Segmentación de cartera ABC La mejora de la escucha La diversificación de cartera El esquema ganar – ganar El establecimiento de rutinas Tarifas, márgenes y objetivos adecuadas La superación de objeciones Los ciclos del cliente El cierre de ventas Autodescubrimiento- La necesidad de objetivos Habilidades de escucha, de test personales comunicación y de cierre La fuerza de la disciplina Nivel de orgullo y prudencia Prácticas Trabajo sobre creencias “el embudo” potenciadoras Los tipos de preguntas Factores que afectan al propio Trabajos con clientes rendimiento Recuperados, Nuevos y Activos Evaluación Las propias del monitor Las propias del monitor 20 Incrementar Ventas Mejorar resultados Medir para decidir
  • 21.
    Medir para decidir Siemprees importante decidir desde la objetivi- las de las diferentes sistemas del cliente (desde forma- dad de los hechos y los datos, pero en los tiem- tos Excel a bases de datos SAP) y aprovechar la capa- pos actuales, la prudencia recomienda, aún más, cidad de filtro, relación y análisis comparativo que di- tener “certezas”, disponer de tendencias y valo- cha información ofrece. res que nos hagan más predecible la incertidum- Generar información precisa y objetiva, constituye una bre que nos rodea. parte habitual de nuestros proyectos. En nuestro equi- Implementar, en muy poco tiempo y con estándares de po disponemos de un equipo técnico con una alta espe- software libre, tecnologías que nos faciliten este tipo de cialización en minería de datos, en cuadro de mandos y controles es posible gracias a las nuevas herramientas en áreas como la medición del rendimiento por opera- que permiten generar una nube de datos por encima rio o comercial. Visión general de desempeño por centro de trabajo Recursos Humanos pag. 24 Organizaciones y desempeño Formación Cuadro de Mando pag. 26 Integral Comercial Productividad Cuadro de mando integral—perspectiva financiera Análisis tradicional por producto, periodo y canal Incrementar Ventas 21 Mejorar resultados Medir para decidir
  • 22.
    Caso de éxito:LIMASA ¿Quién es? ¿Qué hicimos? Es la empresa responsable de la realización del servicio Trabajamos con los colectivos de mandos intermedios de limpieza pública, recogida, transporte, tratamiento y reforzando la distribución justa de la carga de trabajo eliminación de residuos sólidos y urbanos de la ciudad entre operarios, y sobre todo, haciendo que la gente de Málaga. Tiene una facturación en torno a 100 M€ y sepa que estamos atentos al detalle de lo que hace: una plantilla de 1.800 trabajadores fijos que alcanza “que su trabajo es importante para nosotros, para el los 2.300 contratos en temporadas puntas de trabajo. ciudadano, y para él”. La empresa gestiona una flota de más de 400 vehículos Diseñamos una metodología de intervención que evita- y mantiene servicios en 3 turnos durante los 7 días de se rechazos o miedos a los cambios. la semana. Todo esto distribuido en 17 centros de tra- Enfocamos el proceso a conocer y poder identificar a bajo. todos y cada uno de los trabajadores por su trabajo, no por las opiniones de terceros sobre ellos. ¿Por qué nos llamaron? Trabajamos en poder disponer de la información rele- vante de manera sencilla para tomar decisiones. La naturaleza del trabajo era difícil: una empresa en la que los grupos de interés internos y externos estaban muy presentes y requerían de mecanismos que poten- ¿Qué se ha conseguido? ciaran la implicación y las ganas de hacer un trabajo Hemos conseguido: excelente por parte de todos sus miembros. Informatizar las operaciones con encargados de más de En el caso del servicio de limpieza nos encontramos 50 años y no habituados a ordenadores con un trabajo con poco reconocimiento social, rutina- rio, dónde la suciedad, a pesar del esfuerzo, vuelve a Disponer de la digitalización de la ciudad con más de estar al día siguiente. Por otra parte es un trabajo soli- 32.000 tramos de calle, 70.000 alcorques de árboles… tario, en el que el operario limpia una media cercana a Conocer diariamente los tramos de calle limpiados o los 2,5km diarios de acerado. no. El caso del servicio de recogida también es duro: el Conocer la calidad y cantidad del trabajo diario de cada clima cálido de Málaga obliga a prestar el servicio con operario. alta frecuencia y máxima eficiencia para evitar la apari- ción de olores. Además la colaboración ciudadana, en Disponer de la información de servicios y solicitudes muchas barriadas, tiene mucho por recorrer aún, ya ciudadanas y evitar duplicidad en trabajos y/o asisten- que no son pocos los casos de bolsas de residuos fuera cias a tareas ya resueltas. de los contenedores y vehículos aparcados indebida- mente que dificultan o impiden el acceso al servicio. Cubrir con el mismo equipo una superficie casi un 20% superior. Sumado a estos inconvenientes externos está la pre- sión entre los propios compañeros por terminar el reco- Simular y mejorar la planificación y cobertura de servi- rrido en el menor tiempo posible. cios. En definitiva, nos encontramos con un trabajo bien Hemos podido mejorar el servicio manteniendo los cos- retribuido, con mucha repercusión ciudadana, pero tes. poco reconocido y sometido a mucha presión externa e interna. 22 Medir para decidir Mejorar resultados Incrementar Ventas
  • 23.
    Capacidad de identificaciónsobre el territorio en función de zonas, servicios, y periodos de análisis. Vista general del impacto del servicio sobre la ciudad y zonas de actuación preferentes. Vista general de la calidad del servicio comparada con la perspectiva del ciudadano. Ampliación de la visión llegando al nivel de tramo de calle recorrido por recorrido del servicio diario de limpieza. Testimonio de Rafael Arjona, Limasa, Director Gerente. (Septiembre 2012) “Había que superar muchas dificultades, la brecha tecnológica, las comunicaciones móviles, el Comité de Empresa... pero al final, con la vista de dos años y medio de proyecto estoy convencido de que hemos dado pasos para mejorar la productividad que no tendrán marcha atrás. Hoy la empresa no se entendería sin la gestión informatizada de las operaciones y eso es gracia a que hemos logrado hacer que la idea sea también de los trabajadores.” Testimonio de Javier Carralero, Director de Producción. (Septiembre 2012) “Había que acometer reformas que nos permitiesen llegar hasta cada operario, si no lo conseguíamos no cambiaríamos nada en la forma de trabajar. Hoy nuestros servicios están mucho más planificados, más controlados y están más valorados. La dirección conoce en tiempo real el detalle de las operacio- nes y la forma en que se ha resuelto” Contacto: Rafael Arjona / Javier Carralero www.limasa3.es +34 952 23 22 Medir para decidir 23 Mejorar resultados Incrementar Ventas
  • 24.
    Recursos Humanos: HUMANIA Enel mercado de las aplicaciones software hay muchas mos, que sean operativas desde el primer momento, se herramientas para la administración de personal, algu- usen en el 100% de las usabilidades disponibles y le nas permiten registrar los puestos o la formación e permitan tener un coste 10 veces inferior al de merca- incluso breves anotaciones sobre el histórico del traba- do para su implantación. jador, pero la mayoría de ellas son poco operativas La utilización de nuestras herramientas no conlleva para definir la estructura, actualizar el contenido de un cambio alguno de sus sistemas actuales. Simplemente puesto de trabajo o hacer el seguimiento del desempe- estableceremos conectores que permitan evitar la du- ño de un trabajador en cuanto a: plicidad de datos o las oportunidades de error, tejiendo Su Formación una maya o nube de datos por encima de sus aplicacio- nes, ganando versatilidad e integración de los diferen- Su cumplimiento de Objetivos tes elementos de información relevantes. Su desempeño cualitativo Hemos empleado software libre en su desarrollo, dispo- El coste y el tiempo de implantación de las que sí lo niendo así de un importante ahorro en licencias, contemplan es demasiado para empresas que necesi- además, compartimos el código con su departamento tan disponer de estas informaciones de modo rápido, de sistemas, aprovechando así todas las mejoras de los económico y fiable. clientes en una red de colaboración que nos ha permiti- do en 10 años disponer de aplicativos que superan en Por este motivo, hemos desarrollado herramientas pro- mucho las funcionalidades de algunas de las más reco- pias de consultoría como las que puede ver en las de- nocidas y costosas marcas del mercado. HUMANIA Organizaciones y desempeño ORGANIZACIONES El alto dinamismo de las organizaciones requiere que los sistemas de gestión permitan redefinir puestos, o depen- dencias; así como que puedan reflejar estructuras socie- tarias o funcionales con ámbitos geográficos dispares y muy cambiantes. Disponer de ese dinamismo en los sistemas permitirá hacer más fácil la identificación de vacíos o el desequili- brio de estructuras, permitirá añadir atributos a cada puesto y gestionar de manera transparente a todos los niveles de la organización las modificaciones que se pro- duzcan. Modelo de ficha de trabajo 24 Medir para decidir Mejorar resultados Incrementar Ventas
  • 25.
    DESEMPEÑO Las personas somossubjetivas y tenemos y tendremos Disponer de herramientas que nos proporcionen un más facilidad o afinidad con otras por motivos muy expediente del trabajador de forma fácil, rápida y pre- diferentes a los meramente laborales, sin embargo, cisa. Saber quién debemos promover e identificar cuando se trata de cómo desarrollamos nuestro traba- dónde tenemos dificultades con las personas es una jo, esas afinidades pueden convertirse más en una necesidad clara en una sociedad que, cada vez más, fuente de dificultades que una ayuda. reclama un trato personalizado y diferenciado. Carecer de información objetiva sobre nuestra propia Visión general de desempeño por centros de trabajo capacidad y sobre cómo la hemos aplicado a la empre- sa (objetivos y competencias) provoca, demasiado a menudo, la confusión de persona con puesto, las adap- taciones de funciones porque esa persona puede, la aparición de compromisos y expectativas no fundadas en el trabajador, la desmotivación, los agravios compa- rativos, los conflictos con el mando…. El tiempo se concentrará en las actividades que HUMANIA Formación realmente aportan valor: La formación es una parte importante del desa- • El diseño de la oferta donde todos los departa- rrollo de las personas dentro de la organización. mentos tienen un canal para solicitar sus necesi- dades y nuestro equipo un panel de seguimiento En los últimos años, la formación en la empresa se ha de participación en la misma. incrementado sustancialmente y se han definido de manera cada vez más precisa los mecanismos de con- • La selección y evaluación de la calidad de las trol que van a requerir su posible bonificación de la acciones Seguridad Social. • La evaluación del impacto real conseguido con Si nos dejamos llevar por la dinámica de la formación las mismas. en su sentido administrativo, es posible que necesite- mos un esfuerzo administrativo de tal envergadura que, o disponemos de un equipo humano económica- mente poco viable, o puede que no dispongamos de tiempo para poder gestionarla de manera correcta. En la parte de nuestro aplicativo que gestiona la forma- ción, aprovechando el diseño de su funcionalidad y el formato internet, hemos reducido el tiempo de las tare- as rutinarias basándonos en dos principios: • Registro único: nadie tiene que picar dos veces un mismo registro, con lo que se evita tanto el retrabajo, como la posibilidad de errores. • Asignación de responsable: nuestro departa- mento de RR.HH. no gestionará las inscripcio- nes, las hará el alumno, no procesará las eva- luaciones ni las notas, las hará el profesor o el proveedor correspondiente, no tendrá que avi- sar a los alumnos, lo hará el gestor de comuni- caciones vía mail, sms, o web… Medir para decidir 25 Mejorar resultados Incrementar Ventas
  • 26.
    Cuadro de Mandointegral La cantidad de información que generan nuestras orga- una vista general y ponderada de cada área en concre- nizaciones, a menudo es difícil de procesar y aún más to y descendiendo hasta el nivel de detalle del dato. difícil de interpretar, con un Cuadro de Mando lo que Como en todas nuestras aplicaciones, la idea es que se conseguimos es centrar el foco de la información en pueda implementar de manera rápida, sin grandes in- aquellos puntos o tendencias que más nos interesan. versiones y con un resultado fácilmente utilizable por La nube de datos que gestionan nuestras herramientas los responsables de tomar decisiones. de minería de datos permite aunar las perspectivas de La implantación no requiere cambiar ninguna de las negocio, financiera, de clientes o de personas de mane- aplicaciones existentes, ni tiene problemas en que sean ra que podamos ir detectando aquellos aspectos que diferentes sistemas en el origen de datos. Se instala destacan y que requieren de nuestras decisiones. con formato internet y permite el control desde cual- La información se muestra en escala, empezando por quier punto o IP autorizada. Decide 3.0 Integral El modelo tradicional de Cuadro de Mando Integral Negocio: según nuestra actividad recogerá índices de (C.M.I.) combina las 4 grandes perspectivas que tradi- actividad, cantidad de trabajo en cartera, márgenes cionalmente usamos en el análisis para la decisión. medios por tipo de proyecto, por responsable…. Financiero: reflejará la capacidad económica de la Personas: recogerá desde el tamaño de la plantilla y empresa, niveles de endeudamiento, de rentabilidad, el coste social a la productividad por empleado, la anti- necesidades operativas de fondo…. güedad, el absentismo, los accidentes por tipo, por duración, por causa… Clientes: identificación de los principales clientes, márgenes, tipos, fidelidad, localizaciones, familias de producto, niveles de concentración, morosidad… 26 Medir para decidir Mejorar resultados Incrementar Ventas
  • 27.
    Decide 3.0 Comercial Estetipo de Cuadro de Mando son mucho más específi- Disponer de informaciones sobre Rentabilidad y Lealtad cos y permiten analizar más en profundidad los aspec- de nuestros clientes por producto, temporada, precio, tos comerciales de una organización. canal… o poder hacer estos mismos filtros por tenden- cia o simular que ocurrirá si reduzco o aumento precios Pueden instalarse de modo independiente, o conectarse por encima de mercado o incremento ventas en un 5%, con un CMI, pero el nivel de detalle que nos permiten facilita claramente la adopción de estrategias comercial analizar llega a aspectos cualitativos de los datos en adaptándonos a las más modernas técnicas de clien- función de sus resultados y permite hacer proyecciones ting. y simulaciones de nuestros resultados en función de determinadas condiciones. Tendencia por producto, margen y centro de trabajo Monitorización del proceso de venta en tiempo real Segmentaciones de clientes por lealtad y rentabilidad Medir para decidir 27 Mejorar resultados Incrementar Ventas
  • 28.
    Decide 3.0 Productividad Estetipo de Cuadro de Mando son mucho más específi- • poder saber las unidades /operario / tiempo, cos y permiten analizar más en profundidad los aspec- tos productivos y humanos de una organización. • conocer los índices de satisfacción de clientes: reclamaciones, detección de no conformidades… Pueden instalarse de modo independiente, o conectarse con un CMI, pero el nivel de detalle que nos permiten • pudiendo simular cómo podríamos prestar el analizar llega a aspectos cualitativos de los datos en servicio o conseguir esa producción con recursos función de sus resultados y permite hacer proyecciones alternativos, más eficientes o más baratos, y simulaciones de nuestros resultados en función de determinadas condiciones. es la clave de este tipo de Cuadro de Mando específicos orientados a la visualización de cada trabajador y de • Disponer de informaciones como la productivi- sus resultados en nuestra empresa. dad de cada trabajador según la posición en la línea o el servicio que ocupa, Clasificación de trabajadores por nivel de desempeño Comparativas por grupos de indicadores respecto a la media Avance medio de la organización 28 Medir para decidir Mejorar resultados Incrementar Ventas
  • 29.
    Equipo Humano 2º Perspectiva de procesos y capacidad de sistemati- Actúa 2 Consultores es la marca de Actuaciones Tácti- zar, simplificar y mejorar tanto, el flujo de tareas y de cas y Tecnológicas S.L. información, como la informatización de los mismos. Constituida en junio del 2.001 ha marcado su posicio- Ingenieros namiento en el mercado de alto valor añadido en la Consultoría de Desarrollo Organizacional con base Ø3º Perspectiva humana, formas de intervenir para tecnológica. evitar resistencias y mantener /modificar aquellos as- pectos culturales que puedan estar ocasionando estan- Disponemos de una metodología de intervención propia camientos o pérdidas de implicación de la plantilla. en el desarrollo Organizacional (mejora de productivi- Psicólogos dad e incremento de ventas) reconocida por el Institu- to Internacional San Telmo con el 3º Premio Después de 11 años podemos decir que somos: CREARA 2.004 al proyecto Innovador, con Potencial Especialistas en medir: el cliente interno, el ex- de crecimiento y calidad del equipo. terno, los procesos de cambio y su nivel de mejo- ra Trabajamos siempre desde tres perspectivas la organi- zación: 1º Perspectiva económica, viabilidad de las acciones que se proponen y retorno esperable de las mismas. Economistas 29
  • 30.
    Enrique Fernández deGiles Consultor Senior Trabaja como Formador, Coach y Consultor en Desarrollo Organizacional. Es licenciado en Filosofía y Letras (1983 /1988). Se ha especializado en gestión empresarial con un proceso de formación permanente. Es Master en Economía y Dirección de Em- presas por el Instituto Internacional San Telmo (1997 / 1998) Especialista en Empresa Familiar por el IESE (2000) Técnico en Dirección y gestión de proyectos IESE (2004) Alta Dirección de Empresas Líderes Instituto San Telmo (2010 /11) Trabajando en comportamiento y Desarrollo Humano desde 2001, tras su formación en Conducta Humana y Estilos Sociales reali- zada en Thomas International . Inició su actividad como Coach tras su acreditación en 2006 por ISOC (International School of Coaching de Barcelona) Adoración Ramos Cabra Consultora Senior Licencia en Psicología. Master en Dirección de RRHH por ESIC Especialista en Comportamiento Humano y Desarrollo Organizacional, ha trabajado en procesos de cambio y mejora de productivi- dad en grandes organizaciones en los últimos 11 años. Tuvo entre sus primeros retos medir el desempeño de una organización comercial de más de 900 personas en el sector inmobiliario. Son de destacar logros en el sector público como el proceso de Cambio Organizacional de la Empresa Publica de Suelo de Anda- lucía con una mejora de productividad del 23% en el primer año y el primer CONVENIO PUBLICO DE RETRIBUCIÓN VARIA- BLE según desempeño y sin consolidación de niveles; el Proyecto de Medición del desempeño en LIMASA; o proyectos de mejora de la productividad en servicios privados como ALSA o algunos de los principales productores hortofrutícolas de Almería. 30
  • 31.
    DunjaSchmutz Consultor Senior Trabajacomo Consultora en Desarrollo organizacional y en la coordinación de los proyectos. Licenciada en Historia y Ciencias Políticas. Diplomada en Gestión de Empresas y Dirección de RRHH por el Instituto Inter- nacional San Telmo (2000 -2001) Diploma de Postgrado en Dirección de RRHH por la Universidad de Barcelona (2005). Auditora de Formación Continua Bonificada acreditada por AENOA. Manuel León Prieto Consultor Senior Es Licenciado en Derecho 1974/1978 por la Universidad de Sevilla. Especialidad en Derecho Público. Con más de veinte años de experiencia como directivo en empresas, e instituciones públicas, ha orientado su labor profesional a la planifica- ción estratégica, a la gestión del cambio, a la mejora de procesos y a la implantación de las TIC en esas organizaciones. Es Master en Economía y Dirección de Empresas por el Instituto Internacional San Telmo (Sevilla 1997/98). Master ITIO de implantación de las TIC en organizaciones, por la Universidad Politécnica de Valencia (2011/2012). Cristina Regueira Flores Consultora Licenciada en Dirección y Administración de Empresas, Ha trabajado como Executive Assistant en Disney EE.UU. En España ha colaborado con diferentes empresas de formación Incorporada al área de Desarrollo Organizacional desde el 2010, aporta su saber hacer combinado con el conocimiento de gestión de la Formación Bonificada ante la Fundación Tripartita. 31
  • 32.
    José Luis TerrobaMárquez Respon. Sist. de Información Ingeniería Técnica en Informática de Sistemas en la Universidad Politécnica de Barcelona. Desarrollo software gestión RRHH basado en entorno web Desarrollo software gestión integral inmobiliario basado en entorno web Desarrollo software ERP para la gestión de un Centro de Formación basado en entorno web. Desarrollo diversos proyectos de consultoría: Clima laboral, análisis perfil puesto, análisis perfil personal, Dirección por objetivos, Sistema gestión de CV para RRHH. Antonio Gálvez Prieto Analista Ingeniería Técnica en Informática de Sistemas en la Universidad de Málaga. Especialista en Minería de datos y Desarrollo de Cuadro de Mandos. Ha desarrollado herramientas de medición para organizaciones del sector medio ambiente, construcción, hortofrutíco- la, transporte de viajeros y conservero. Sus aplicativos facilitan la toma de decisiones en organizaciones de hasta 20.000 trabajadores. 32
  • 33.
    Nature Choice Mónica Ramos Lasheras Responsable de RRHH 360 operarias Humania. Desempeño Almería 950 60 77 77 Alsa Paula Bouzada Outeda Responsable de Estudios y Proyectos 3.900 trabajadores Formación específica en el puesto Madrid Humania -Analítica 647 36 13 43 Empresa Pública de Carlos López Suelo de Andalucía Dtr de Sistemas de Información 700 trabajadores Humania. Desempeño Sevilla 955 03 03 41 Vicasol Lourdes Martín Sánchez Dtra RR.HH. 1.300 trabajadores Gestión Plan de Formación Almería Humania- Analítica 950 62 77 02 Aon Miguel Avilés Palacios Dtr. Proyectos Consultoría Riesgos 20.000 trabajadores Genoa – Humania Risk Madrid 629 51 24 14 Grupo Calvo Proyecto realizado para AON Miguel Avilés Palacios Dtr. Proyectos Consultoría Riesgos Genoa – Humania Risk 629 51 24 14 Empresa de Limpie- Rafael Arjona (Direc. Gerente) za Pública de Málaga Javier Carralero (Direc. de Producción) 1500 trabajadores Humania- Analítica Málaga 952 240 359 Sacyr Vallehermoso Proyecto realizado para AON Miguel Avilés Palacios Dtr. Proyectos Consultoría Riesgos Genoa – Humania Risk 629 51 24 14 33