UNIVERSIDAD CENTRAL
     DEL ECUADOR
CIENCIAS ADMINISTRATIVAS
      ADMINISTRACIÓN DE EMPRESAS


MATERIA: Administración 1

CURSO: AE1-5

APELLIDOS Y NOMBRES:
              Frank Chacón
              Jessica Chimbolema
              Jessica Malla
              Emilia Paguay
              Jessica Pogo
              Stalin Quishpe

TEMA: Principios y Escuelas de Administración

FECHA DE ENTREGA: 22 de octubre del 2012




  1
CONTENIDO:


INTRODUCCIÓN                                              4
PRINCIPIOS DE L. P. ALFORD                                5
Organización y Dirección                                  5
Especialización y Estandarización                         5
Planeamiento y control de producción                      5
Control y Manipulación de los Materiales                  5
Inspección del Producto y Control de Calidad              5
Productividad Individual                                  5
Salarios y Pagos de los Salarios                          5
Seguridad y Conservación                                  6
Organización Industrial                                   6
Método y Tiempo de trabajo                                6
Economía de Operaciones y Costo                           6
Jefatura                                                  6
Relaciones con los trabajadores                           7
Salarios y planificación de salarios                      7
PRINCIPIOS DE HOLDEN PARA LA FIJACIÓN DE                  7
NORMAS
Paul E. Holden                                            7
Definición de Normas                                      7
Determinación de las Normas                               8
Principios                                                8
ESCUELA CLÁSICA DE LA ADMINISTRACIÓN                      9
Teoría de la Administración Científica de Frederick W.    9
Taylor
Primeros Aportes de la Administración Científica.         10
Aportes de la Administración Científica                   10
Metodología del Trabajo Científico                        10
Resultados Logrados                                       11
Teoría Clásica o Administrativa de Henri Fayol            11
División del Trabajo                                      11
Autoridad                                                 11
Disciplina                                                11
Unidad de Mando                                           11
Unidad de Decisión                                        11
Subordinación del Interés Particular al interés General   12
Remuneración del personal                                 12
Centralización                                            12
Jerarquía                                                 12
Orden                                                     12
Equidad                                                   12
Estabilidad del Personal                                  12
Iniciativa                                                12
Unión del personal                                        12


    2
ESCUELA DE RELACIONES HUMANAS                  13
LA ESCUELA DEL SISTEMA SOCIAL (BUROCRACIA)     15
ORÍGENES DE LA BUROCRACIA                      15
Dimensiones de la Administración Burocrática   15
Carácter racional y división del trabajo       15
Jerarquía de autoridad                         16
Reglamentación                                 16
Comunicaciones Formales                        16
Impersonalidad                                 16
Competencia Profesional                        16
Características de la Escuela Burocrática      17
Críticas a la Escuela Burocrática.             18
TEORÍA CUANTITATIVA DE ADMINISTRACIÓN          18
DEFINICIÓN TEORÍA CUANTITATIVA DE              18
ADMINISTRACIÓN
TOMA DE DECISIONES                             19
MUNDOS DE LA TOMA DE DECISIONES                20
VENTAJAS Y DESVENTAJAS DE LA TEORÍA            20
CUANTITATIVA
LOS DOCE FACTORES CONSIDERADOS POR LA          21
ESCUELA CUANTITATIVISTA DE LA ADMINISTRACION
El ser humano                                  21
El medio ambiente                              21
La motivación                                  22
El liderazgo                                   22
La comunicación                                22
El conflicto                                   23
El poder                                       23
El cambio                                      23
La toma de decisiones                          23
La participación                               24
La organización                                24
La eficiencia                                  24
CONCLUSIONES                                   25
RECOMENDACIONES                                25
ANEXOS                                         26
BIBLIOGRAFÍA Y NETGRAFÍA                       30




   3
INTRODUCCIÓN

Desde que los hombres empezaron a intentar a trabajar juntos se
comienza o desarrolla el pensamiento administrativo aunque con
una relativa imperfección. Son numerosas y muy diferentes
contribuciones de autores y especialistas han dado como resultado
diferentes enfoques de la administración los cuales han originado el
surgimiento de la "selva de las teorías administrativas". Ya en el
siglo XX la teoría moderna de la administración empieza a ser
nombrada aunque años atrás se habían visto los avances.

Actualmente, la administración es una ciencia que ha ido
experimentando cambios importantes dentro de sus teorías o
estructuras. Las bases han sido modificadas en base a lo que ciertos
autores pueden considerar más importante. Algunos consideran un
factor importante la tecnología existente; otros, consideran
importante al ser humano como principal factor dentro de la
administración.

La administración se encuentra presente en cualquier actividad por
pequeña que sea, que realiza el hombre, esto es así por que la
planificación, la organización, la dirección, el control, la toma de
decisiones, la coordinación y la comunicación son las categorías que
llevan a la concretización de la producción en las organizaciones.

Sin el proceso administrativo, que es un ordenamiento lógico y
racional, sería imposible producir bienes y servicio para el consumo
y satisfacción de necesidades de la sociedad.

El papel que la administración juega en las sociedades, es
protagónico frente a cualquier otra ciencia, técnica o disciplina, ya
que en la práctica todo el quehacer humano debe hacer uso del
proceso administrativo. Esto quiere decir que todo individuo, no
importa su ocupación, profesión o sexo es un administrador, en este
sentido la administración se convierte en la disciplina más practicada
por el hombre.

En el siguiente informe veremos los distintos tipos de enfoques de la
administración.




    4
PRINCIPIOS DE L. P. ALFORD

1. Organización y Dirección: Se fijarán los objetivos que tendrán
   un fin concreto basado en una autoridad formal y responsable a
   través de normas, que servirá para controlar la asignación de
   actividades y su cumplimiento.
2. Especialización y Estandarización: Se realizó la asignación de
   tareas midiendo el nivel de esfuerzo de trabajo, también se
   realizó:
           La capacidad de cada uno de los operarios en la manera
           de operación de maquinarias con el fin de reducir costos.
           La capacitación de los altos mandos con cursos de auto
           superación y de liderazgo para su superación personal y
           por ende de su desempeño en la empresa.
3. Planeamiento y control de producción: Hemos asignado el
   trabajo para un periodo de tiempo con su respectiva paga la cual
   es satisfactoria para el trabajador.
   En conclusión para llegar a un alto rendimiento y poderlo
   controlar es necesario producir al límite con calidad necesaria, en
   el tiempo fijado por el mejor método y que resulte el más
   económico.
4. Control y Manipulación de los Materiales: Llegamos a la
   eficiencia en la utilización de materiales, ya que los tenemos en
   el lugar adecuado y en el instante en que lo necesitan lo
   proporcionamos. El espacio que recorren es el necesario esto
   trae como consecuencia la reducción de gastos indebidos.
5. Inspección del Producto y Control de Calidad: Por medio del
   control de calidad podemos separar los productos bien
   elaborados de los malos, lo cual nos permite vender solo
   productos de buena calidad con lo que tendremos la credibilidad
   anhelada de los clientes. Y con esto lograremos tener clientes
   frecuentes.
6. Productividad Individual: Impulsamos a nuestros trabajadores
   al desarrollo de sus habilidades naturales y el perfeccionamiento
   de su velocidad y exactitud esto nos lleva a la reducción de
   movimientos erróneos y la minimización del tiempo de
   producción.
7. Salarios y Pagos de los Salarios: Los trabajadores reciben su
   salario de acuerdo a las leyes de nuestro país, además
   manejamos incentivos para mantener un nivel de rendimiento
   alto.



    5
8. Seguridad y Conservación: Dentro de la organización tenemos
   como prioridad velar por la seguridad de los trabajadores para lo
   cual utilizamos altos niveles de protección ante cualquier
   accidente o daño de maquinaria.

Para analizar los enunciados anteriores, son seis los aspectos en los
que se han agrupado los principios de Taylor y que se encuentran
descritos en el manual de producción realizado por Alford,
conjuntamente con L. P. Bangs, R. J. y Hagemann, E. G. dichos
aspectos son:

1. Organización Industrial: Con el fin de lograr el funcionamiento
   efectivo de una organización manufacturera se debe tener en
   cuenta lo siguiente:

          Librar a los trabajadores, capataces, supervisores de la
          tarea de planificar
          Determinar el trabajo de cada hombre al desarrollo de una
          función importante
          Dedicar el número suficiente de trabajadores a cada una
          de las funciones más importantes

2. Método y Tiempo de trabajo: En cualquier plan de gerencia
   influye el tiempo. La productividad del trabajador debe ser
   observada para ver si aumenta o disminuye y así ayudarlo en su
   desempeño.

   Se hace indispensable determinar el método que se va aplicar y
   el tiempo que se utiliza.

3. Economía de Operaciones y Costo:

          Conciliar altos con bajos costos de mano de obra se logra
          un mejor grado de prosperidad tanto para el trabajador
          como para el empresario
          El costo de producción se reduce cuando se separa la
          tares de planificar el trabajo manual. Para una operación
          eficiente, todas las tareas de una empresa deben estar
          manejadas por un departamento de planificación

4. Jefatura: Para que haya una eficiencia en las operaciones, cada
   trabajador debe realizar tareas distintas, las más importantes.
   Para obtener efectividades los empleados deben ser tomados en
   las tareas de planificación. Las maquinarias deben ubicarse en
   secciones formando una unidad de operación para hacer más
   efectiva la supervisión.



    6
5. Relaciones con los trabajadores: Las tareas y las aplicaciones
   del método científico deben estar repartidas casi por igual entre
   el gerente y los trabajadores. La gerencia debe capacitar a los
   trabajadores para que realicen en mejor forma y rápidamente sus
   tareas.

   Un trabajador seleccionado, adiestrado y capacitado realizará
   una forma eficiente de trabajo. En la realización de una tarea
   difícil es posible extender su posición de tiempo.

6. Salarios y planificación de salarios: Para que el trabajador
   pueda ganar alto salario y el patrón opere a alto costo:

           A cada trabajador se debe asignarse el trabajo necesario.
           El trabajador debe ser estimulado para que defienda al
           máximo y sea un trabajador calificado



   PRINCIPIOS DE HOLDEN PARA LA FIJACIÓN DE
                   NORMAS

Paul E. Holden

        Nació en Estados Unidos 1896.
        Se unió a la facultad de la Escuela de Negocios de Stanford
        en 1926 como uno de los pioneros de la Escuela.
        Era un consultor senior de Booz, Allen y Hamilton en el
        campo de la alta dirección: Organización y Control.
        Fue el ganador del Premio Medalla de Oro de Gantt en 1941
        por sus logros sobresalientes como administrador ejecutivo,
        consultor, educador e investigador en el arte y la ciencia de la
        administración.
        Él era un socio de Wallace Clark and Company en 1930-31,
        durante el cual llevó a cabo estudios de consultoría en las
        empresas más importantes de Francia, Alemania y
        Dinamarca.
        Murió en su casa después de un ataque al corazón el Viernes,
        09 de abril 1976 a la edad de 82 años.

Definición de Normas

        Para el éxito de una empresa es fundamental trazar normas
        de manera correcta.


    7
Estas normas deben tener el conjunto de preceptos en el que
        se regirán todas las decisiones.
        La correcta acotación de dichas normas llevaran al éxito de
        un objetivo.


Determinación de las Normas

        La fijación de las normas de acción es una de las normas o
        función primordial de administración.
        Debe realizarse teniendo en cuenta los siguientes principios
        formulados por Paul E. Holden, profesor de dirección
        industrial de la Universidad de Stanford.

Principios

1° Principio: Cualquier Principio debe ser concreto, claro, positivo y
comprensible para todos los que forman la organización.

2° Principio: Las Principios deberán expresarse dentro de las
prácticas, los términos y las peculiaridades de cada departamento o
división de la empresa.

3° Principio: Por fundamentales que sean las Principios, no deben
ser nunca inflexibles con todo, deben poseer un alto grado de
permanencia.

4° Principio: La estabilidad de las Principios es esencial y las que
se varían constantemente son fatales para el éxito de los negocios.

5° Principio: Deben haber Principios como sean necesarias para
abordar las condiciones que puedan proveerse pero no tan
excesivos que produzcan confusiones y no tengan sentido.

6° Principio: Las Principios deben basarse en hechos en un criterio
sólido, no deben ser simples reflejos personales.

7° Principio: Las Principios no deben exponer procedimientos
detallados, salvo en casos raros.

8° Principio
Deben reconocer los principios económicos, estar de acuerdo con la
legislación federal o de otra clase y ser compatibles con el interés
público”.




    8
ESCUELA CLÁSICA DE LA ADMINISTRACIÓN

El Enfoque Clásico de la Administración se debe a los
siguientes factores:

 Al crecimiento acelerado y desorganizado de la empresa, debido a
la complejidad en la Administración, esto exigió un enfoque científico
más depurado.

La necesidad de aumentar la eficiencia y competencia de la
organización para poder obtener el mejor rendimiento posible de sus
recursos y poder enfrentar d la mejor forma a la competencia”.

Por otra parte, el Enfoque Clásico de la Administración está basado
en los postulados de dos Escuelas creados por diferentes autores
dentro de los cuales destacan dos, principalmente por las ideas que
sus principios postulan. Las Escuelas en que se basa el Enfoque
Clásico son:

 Teoría Clásica, creada por Henry Fayol (1841-1925)

 Teoría Científica, creada por Frederick Taylor (1856-1915)

Ambas teorías, sin embargo, difieren en el énfasis que se da a
los factores y a la organización, ya que la Administración
Científica se basa en la racionalización del trabajo en el nivel
operacional, mientras que la Teoría Clásica, se basa
fundamentalmente en la organización formal.

Teoría de la Administración Científica de Frederick W. Taylor
(1856-1915)

La teoría de la administración científica surgió, en parte, por la
necesidad de elevar la productividad. A principios del siglo XIX, en
Estados Unidos en especial, había poca oferta de mano de obra. La
única manera de aumentar la productividad era elevando la
eficiencia de los trabajadores. Así fue como Frederick W. Taylor,
Henry L. Gantt y Frank y Lillian Gilbreth inventaron los principios que
en conjunto forman la teoría de la administración científica.

A principio de del siglo XX, Frederick W. Taylor propone la
sustitución del empirismo y la improvisación, y propone un enfoque
científico que asegurara mayor productividad del operario en la
fábrica. Para esto, propuso seleccionar y entrenar adecuadamente a
los operarios, ubicándolos según sus cualidades físicas, en aquellas
actividades en las que aseguraran mejores resultados; a través del
estudio de tiempos y movimientos en el trabajo, estableció
estándares de producción que debían ser alcanzados por los


    9
operarios. Modificó los sistemas de remuneración para que los
salarios se otorgaran según el rendimiento individual. Sostenía que a
mayor productividad, o mayor cantidad de unidades producidas por
un trabajador se generarían ganancias para la empresa, lo que lleva
al trabajador a obtener mayores beneficios económicos. Es decir,
habría beneficios para ambas partes.

Primeros Aportes de la Administración Científica.

 El primer desarrollo que científica e integralmente se propone
analizar y normalizar los procesos productivos de manera de
aumentar la eficiencia y la productividad.

 Responde con éxito a las necesidades de racionalización del
trabajo y eficiencia laboral.

 Complementan la tecnología de ese estado, desarro   llando
técnicas y métodos que normalizan la producción y logran aumentos
efectivos en la productividad.

Aportes de la Administración Científica.

 Desarrolla para cada elemento del trabajo del obrero, una ciencia
que reemplace los antiguos métodos empíricos.

 Selecciona científicamente e instruye, enseña y forma al obrero.

 Efectúa una distribución equitativa tanto del trabajo como de la
responsabilidad.

 Coopera cordialmente con los obreros para que todo el trabajo
sea realizado de acuerdo a los principios científicos aplicables.

Metodología del Trabajo Científico.

 Se deben seleccionar obreros con potencial para poder
especializarlos en las tareas que desarrollarán.

 Se deben estudiar científicamente las tareas, descomponiéndolas
en operaciones las cuales deben analizarse en relación directa con
las máquinas.

 Se debe desarrollar una supervisión de tipo funcional en vez de la
autoridad anacrónica ejercida por los capataces generales.

 Se establecen primas de incentivo para cada tarea y para os
                                                           l
distintos niveles de producción



  10
Resultados Logrados.

 Se superó una administración donde se producía lo que se podía,
obteniendo una administración donde se planifica lo que se debe
producir y se controla para que así sea.

 Las técnicas científicas logran aumentar la productividad desde
un 40% a un 300%.

 Las aplicaciones lograron aumentos de eficiencia disminuyendo la
jornada laboral entre ½ y 1 hora.

 Los sistemas de incentivo provocaron en los operarios un
aumento de remuneración de un 50% a un 100%.

Teoría Clásica o Administrativa de Henri Fayol. (1841-1925)

Henri Fayol (1841-1925) suele ser recordado como el fundador de la
escuela clásica de la administración, no porque fuera el primero en
estudiar el comportamiento gerencial, sino porque fue el primero en
sistematizarlo. Fayol pensaba que las prácticas administrativas
deben seguir ciertos patrones, los cuales se pueden identificar y
analizar. A partir de esta idea creó una nueva doctrina de la
administración.

Dentro de sus principales aportes a la administración se encuentran
los 14 principios administrativos.

 División del Trabajo: el cual tiene por objeto "producir más y
mejor con el mismo esfuerzo" y tiene como consecuencia, la
especialización de las funciones y la separación de poderes.

 Autoridad: esto es, "el derecho a mandar y poder de hacerse
obedecer".

 Disciplina: la define como "la obediencia, la asiduidad, la
actividad, la conducta, los signos exteriores de respeto". Señala
como los medios de establecerla y mantenerla: a) los buenos jefes
en todos los grados; b) las convenciones las más claras y equitativas
que sea posible y c) las sanciones penales juiciosamente aplicadas.

 Unidad de Mando: "para una acción cualquiera un agente no
debe recibir órdenes más que de un solo jefe". Considera la dualidad
de mando como fuente de perpetuo conflicto.

 Unidad de Decisión: estos es "un solo programa para un
conjunto de operaciones que tiendan al mismo objeto". Fayol
advierte que no debe confundirse este principio con el anterior, ya


  11
que la unidad de mando se refiere al funcionamiento del personal y
la unidad de dirección al cuerpo social de la empresa.

 Subordinación del Interés Particular al interés General: Se
refiere a que en una institución el interés de una persona, grupo o
departamento no debe primar en contra del interés de la empresa.

 Remuneración del personal: señala "que la remuneración debe
ser equitativa, y en la medida de lo posible dar satisfacción a la vez,
al personal y a la empresa, al patrono y al empleado.

 Centralización: considera este principio como de orden natural,
ya que en todo organismo "del cerebro o de la dirección deben partir
las órdenes que ponen en movimiento todas las partes del
organismo"

 Jerarquía: "es la serie de jefes que va de la autoridad suprema a
los agentes inferiores". La jerarquía no debe violarse, salvo los casos
excepcionales en que se hace necesario el contacto directo para el
éxito de una operación, siempre con la autorización de los jefes
directos, utilizado para ello la conocida pasarela ideada por Fayol.

 Orden: Fayol distingue el orden material, para el cual aplica la
popular fórmula de "un lugar para cada cosa y cada cosa en su
lugar", y el orden social, para el cual es preciso que haya "un lugar
para cada agente y que cada agente esté en el lugar asignado".

 Equidad: "es la combinación de la benevolencia con la justicia".

 Estabilidad del Personal: el autor destaca la importancia en la
permanencia del personal, principalmente el de los puestos
directivos, para la buena marcha de la empresa.

 Iniciativa: establece que debe fomentarse la iniciativa de los
empleados. Fayol considera superior al jefe que sabe estimular
iniciativa.

 Unión del personal: considera que para aplicar efectivamente
este principio, se hace necesario la unidad de mando, evitando el
peligro de la división, ya que esto acarrea perjuicio para la empresa.
Estima que la armonía y la unión del personal es uno de los
aspectos más importantes de toda institución.




  12
ESCUELA DE RELACIONES HUMANAS

Con la aparición de los enfoques humanistas, la teoría administrativa
sufre un fuerte cambio dentro de sus principios, y el recurso humano
comienza a estudiarse y a tomarse en cuenta dentro de las
empresas. Se estudia un método de estímulo y sus
comportamientos, pero básicamente la Escuela de Relaciones
Humanas surge como respuesta y oposición a la teoría clásica de la
administración.

La Escuela de relaciones humanas surge en los Estados Unidos, en
la década de los años treinta, sin embargo, su mantenimiento fue
posible gracias al desarrollo de las ciencias sociales, principalmente
de la psicología y en particular la psicología del trabajo, la cual surge
en la primera década del siglo pasado, dirigiéndose principalmente
hacía dos aspectos básicos que ocupan dos etapas de su desarrollo.

       Primera etapa: el análisis del trabajo y la adaptación del
       trabajador al trabajo. En esta etapa predomina el aspecto
       productivo, el objetivo de psicología del trabajo era la
       verificación de las características humanas que cada tarea
       exigía para su ejecución y en base a ello efectuara la
       selección del trabajador (perfil de la persona para ocupar un
       determinado puesto)

       Segunda etapa: adaptación de trabajo al trabajador. En esta
       segunda etapa se caracteriza por la atención especialmente
       dirigida hacía los aspectos individuales y sociales del trabajo
       con cierto predominio de estos aspectos sobre lo productivo.

Entre las conclusiones principales obtenidas a partir de la
implementación de esta teoría podemos mencionar:

 El nivel de producc es resultante de la integración social. La
                      ión
producción está en función del grupo y no en función de sus
capacidades físicas e intelectuales, entre mayor sea la integración
del grupo, mayor es la eficiencia.

 Los trabajadores no actúan solo por sus int reses individuales,
                                              e
sino que estos se subordinan a los del grupo, que castiga o corrige
cualquier desviación que perjudique los intereses del grupo.

 Las personas que producen sobre o bajo los estándares perdían
la estimación del grupo, los trabajadores de la sala de montaje
producían menos y ganaban menos por convicción propia antes de
poner en peligro los intereses del grupo. Según esta teoría, las
personas son motivadas, principalmente, por la necesidad de



  13
reconocimiento, de participación en las actividades de los grupos
sociales en los cuales viven. Es decir, el hombre es un ser social.

 Los grupos informales de personas son las que constituyen
básicamente la organización de la empresa y a veces se
contraponen a la organización que establecen los niveles directivos
o de mayor jerarquía dentro de la empresa.

 Las personas actúan en grupos sociales, y si existe armonía o un
buen ambiente dentro de la empresa, esto se puede reflejar en los
niveles de producción

 Si se repite siempre la misma actividad, esta se vuelve rutinaria y
monótona, lo que termina perjudicando a la empresa, por eso, es
necesaria una rotación de las actividades y una cierta creatividad
para evitar la pasividad de los trabajadores.

 Es necesario, para lograr el éxito en la organización tomar en
cuenta las emociones de los trabajadores, ya que una persona con
problemas no tendrá la misma productividad que tiene cuando no
tiene problemas serios que le afecten dentro de la empresa.

Con la teoría de las relaciones humanas surge una nueva visión
sobre el hombre, que hace énfasis en estos aspectos.

       Los trabajadores son trabajadores sociales. Con sentimientos,
       deseos y temores.

       Las personas son motivadas por ciertas necesidades. Logran
       satisfacer sus necesidades primarias con la ayuda del grupo,
       con el cuál interactúan

       El comportamiento de los grupos puede manejarse mediante
       un adecuado estilo de supervisión y liderazgo. El supervisor
       eficaz es el que posee capacidad para dirigir a sus
       subordinados obteniendo lealtad, estándares elevados de
       desempeño y alto compromiso en los objetivos de la
       organización.

Las normas del grupo funcionan regulando el comportamiento de los
individuos, por lo tanto este control debe incluir sanciones positivas
(estímulos, aceptación social, etc.), como también negativas (burlas,
rechazo por parte del grupo, sanciones simbólicas, etc.) para
obtener los resultados esperados.

La psicología industrial contribuyó a demostrar la parcialidad de los
principios de administración adoptados por la teoría clásica. Con la
gran depresión económica de 1929, se intensificó la búsqueda de la


  14
eficiencia en las organizaciones, provocando indirectamente una
verdadera reevaluación de los principios de administración.



 LA ESCUELA DEL SISTEMA SOCIAL (BUROCRACIA)

La Teoría Burocrática podemos definirla como una forma de
organización que se basa en las conductas racionales para alcanzar
objetivos.

Esta escuela tiene como uno de sus principios solucionar en forma
cooperativa las diversas limitaciones que el hombre y su ambiente
puedan encontrar. Se dice también que en esta escuela se emplea
el concepto de unidad social, en donde la gente se comunica
recíprocamente en forma efectiva y dispuesta a contribuir al logro de
un objetivo en común.

Se considera como fundador de esta teoría al sociólogo Max Weber.

ORÍGENES DE LA BUROCRACIA

 Los orígenes de la burocracia se remontan a la Antigüedad. La
burocracia, como base del sistema moderno de producción tuvo su
origen en los cambios religiosos ocurridos después del
Renacimiento. Weber señala que el sistema moderno de producción,
racional y capitalista, se originó a partir de un nuevo conjunto de
normas morales, a las cuales denominó "ética protestante": el
trabajo duro como dádiva de Dios, el ahorro y el ascetismo que
proporcionan la reinversión de las rentas excedentes, en vez de
gastarlos y consumirlos en símbolos materiales. Verificó que el
capitalismo, la burocracia y la ciencia moderna constituyen 3 formas
de racionalidad que surgieron a partir de esos cambios religiosos.
Las semejanzas entre el protestante y el comportamiento capitalista
son impresionantes. Estas 3 formas de racionalidad se apoyaron en
los cambios religiosos.
Weber consideró la burocracia como un tipo de poder.

La administración burocrática recomienda 6 dimensiones de
cómo debe operar una organización:

1.- Carácter racional y división del trabajo
La burocracia es una organización que se caracteriza por tener una
división sistemática del trabajo. Esta división del trabajo atiende a
una racionalidad, está adecuada a los objetivos por alcanzar: la
eficiencia de la organización. Existe una división sistemática del


  15
trabajo, del derecho y del poder, en que se establecen las
atribuciones del participante, los medios por los cuales se
implementan las normas y las condiciones necesarias. El
participante pasa a tener a su cargo, sus funciones y su campo de
actuación y de responsabilidad específicos; debe saber cuál es su
tarea, cuál es la cantidad de mando sobre los otros, y cuáles son los
límites de su tarea, sus derechos y su poder, para no perjudicar la
estructura existente. Las responsabilidades administrativas son
diferenciadas y especializadas, distribuyéndose las actividades de
acuerdo con los objetivos por alcanzar.

2.- Jerarquía de autoridad
La burocracia es una organización que establece los cargos según el
principio de jerarquía. C/ cargo inferior debe estar bajo el control y la
supervisión de uno superior. Ningún cargo queda sin control o
supervisión. La jerarquía es orden y subordinación; los niveles de
autoridad corresponden a las diversas categorías. Todos los cargos
están dispuestos en niveles jerárquicos que encierran privilegios y
obligaciones, definidos mediante normas limitadas y específicas.

La autoridad es inherente al cargo y no al individuo que lo
desempeña de modo oficial. La distribución de la autoridad dentro
del sistema sirve para reducir al mínimo los roces mediante el
contacto oficial. El subordinado está protegido de la acción arbitraria
de su superior.

3.- Reglamentación
Las normas y reglamentos se transforman en objetivos. Se vuelven
absolutos y prioritarios: el funcionario asume un rol rígido. El
funcionario burócrata se vuelve un especialista, no por conocer sus
tareas, sino por conocer perfectamente las normas y los reglamentos
propios de su cargo o función. Los reglamentos dejan de ser medios
y pasan a ser los principales objetivos del burócrata.

4.- Comunicaciones Formales



5.- Impersonalidad

Enfatiza los cargos y no las personas que lo ocupan. El burócrata no
considera los demás funcionarios como personas, sino como
ocupante de cargos, surgiendo la despersonalización de las
relaciones entre los funcionarios de la burocracia

6.- Competencia Profesional




  16
Con la burocracia surge el profesional que se especializa en dirigir la
organización. El funcionario no puede vender, comprar y heredar su
posición o su cargo, y éstos no pueden pasar a ser de su propiedad
ni integrados a su patrimonio privado. "Existe un principio de total
separación entre la propiedad que pertenece a la organización y a la
propiedad personal del funcionario".

Características de la Escuela Burocrática

Rechaza los principios universales de la administración.

       Carácter legal de las normas y reglamentos. La Burocracia
       esta unida por normas y reglamentos previamente
       establecidos por escrito
       Carácter formal de las comunicaciones. Las reglas,
       decisiones y acciones administrativas se formulan y registran
       por escrito.
       Carácter racional y división del trabajo. Los recursos
       (maquinaria, equipo, edificios humanos), son utilizados
       racionalmente en base a la división del trabajo y de las
       funciones.
       Impersonalidad en las relaciones. Esa distribución de
       actividades se hace impersonalmente, es decir sólo en
       términos de cargos y funciones, y no de personas.
       Jerarquía de autoridad. La Burocracia es una organización
       que establece los cargos según el principio de jerarquía.
       “Cada cargo inferior debe estar bajo control y la supervisión
       de uno superior y ningún cargo queda sin control o
       supervisión”.
       Rutinas y procedimientos estandarizados. La organización fija
       las reglas y normas técnicas, regulan las conductas de
       quienes ocupan cada cargo, cuyas actividades deben
       ejecutarse de acuerdo con las rutinas y procedimiento fijados
       por las reglas y normas técnicas
       Competencia técnica. Las personas son escogidas por
       méritos, a través de evaluaciones o exámenes de oposición.
       Según Max Weber, a cada tipo de organización corresponde
       también un tipo de autoridad, donde los principales son los
       que a continuación se definen
       Autoridad tradicional. Cuando los subordinados consideran
       que las órdenes de los superiores son justificadas por qué esa
       fue siempre la manera como se hicieron las cosas (empresas
       familiares, artesanales), en jefe impone el poder en todo.
       Autoridad carismática. En esta los subordinados aceptan las
       operaciones del superior como justificadas, a causa de la
       influencia de la personalidad y del liderazgo del superior con
       el cual se identifican, la legitimación de la autoridad se



  17
produce de las características personales carismáticas del
       líder y de la devoción y arreglo que consigue imponer a sus
       seguidores.
       Autoridad racional, legal o burocrática. Es cuando los
       subordinados aceptan las órdenes de los superiores como
       justificadas, porque están de acuerdo con su conjunto de
       normas que consideran legítimos, y de los cuales se deriva el
       poder de mando.

Dentro de las ventajas que podemos encontrar en esta teoría, las
principales son la racionalidad con que se actúa para lograr
objetivos, la precisión en el conocimiento de los deberes y su
correcta aplicación, ya que cada uno sabe lo que debe hacer, como
debe hacerlo. Las órdenes se entregan en forma escrita y solo la
recibe quien debe recibirla, lo que a la vez reducen los errores.
Existe menos fricción entre los trabajadores, ya que cada funcionario
sabe lo que se espera de él y cuáles son los límites entre sus
responsabilidades y las de los demás, y existe una subordinación de
los más nuevos respecto de los más antiguos de modo que el
superior pueda tomar decisiones que afecten al nivel más bajo.

Existe un alto nivel de confiabilidad, ya que el negocio es conducido
de acuerdo con las reglas conocidas, y un gran número de casos
similares se tratan metódicamente dentro de la misma manera
sistemática.

Críticas a la Escuela Burocrática.

       Exagerado apego a los reglamentos.
       Exceso de formalismo y de papeleo
       Resistencia al cambio y despersonalización de las relaciones
       Conformidad con rutinas y procedimientos
       Dificultad en la atención a clientes y conflictos con el público.
       Se enfoca como un sistema cerrado.
       Toma en cuenta solo a la organización formal y concibe a la
       organización como un sistema social de funciones oficiales.



       TEORÍA CUANTITATIVA DE ADMINISTRACIÓN

DEFINICIÓN TEORÍA CUANTITATIVA DE ADMINISTRACIÓN

La teoría cuantitativa de la administración es un enfoque basado en
la resolución de problemas de la toma de decisiones que se basa en
dos tipos de métodos para su utilización:




  18
el primer método es el de optimizar o maximizar el insumo-
       producto
       el segundo método es la utilización de modelos matemáticos.

Esta escuela, considera que la organización puede ser facilitada si
por una parte, se logra medir en aspectos cuantitativos cada uno de
los elementos que afectan la empresa, y por la otra, si se analizan
los problemas organizacionales a la luz de ciertos modelos
matemáticos relacionados con la toma de decisiones. Dichos
modelos, se utiliza en:

             1. La investigación de operaciones.
             2. Las teorías de decisión.
             3. El manejo electrónico de datos.
             4. Los métodos estadísticos.
             5. La ciencia administrativa.

La administración bajo este enfoque, se da a través del manejo de
variables cuantitativas y el uso de prototipos matemáticos para
incrementar la eficiencia organizacional.

Dentro de la metodología cuantitativa que usan las empresas para
su administración, y para hacer más efectiva la toma de decisiones,
se encuentran una serie de esquemas que quedan englobados en
disciplinas que responden a diversos nombres, tales como:

       1. Análisis de Sistemas.
       2. Ingeniería de Sistemas.
       3. Ciencia de la Administración.

TOMA DE DECISIONES

La escuela cuantitativa se plantea como una forma de pensamiento
administrativo que adopta el modelo racional, como la estrategia
principal para solucionar la problemática a la que se enfrenta la
organización. Esta escuela considera que la figura del tomador de
decisiones se convierte en elemento fundamental para que la
compañía logre sus objetivos.

El gerente, es considerado como un individuo cuya función básica es
tomar decisiones correctamente, lo que asegura el éxito de la
organización.

La toma de decisiones se constituye como principal elemento dentro
de la institución, llegando a condicionar a la propia empresa a que
cualquier tipo de actividad que se desarrolle dentro de ella, tenga
como fin facilitar las resoluciones pertinentes.



  19
 MUNDOS DE LA TOMA DE DECISIONES

La toma de decisiones dentro de la organización se puede llevar a
cabo considerando dos tipos de mundos:

1. El mundo racional (objetivo) en donde se puede tener la ilusión de
que las cosas suceden en forma lógica, y que siempre existe una
relación causal para poderse explicar ciertos hechos dentro de la
empresa.

2. El no racional (subjetivo), en donde lo que sucede no
necesariamente haya una explicación coherente de por qué se
producen ciertos acontecimientos dentro de la institución.

La toma de decisiones puede ser mejor llevada en un mundo que
tiene características racionales, que en un mundo subjetivo.

Dentro del mundo racional la información y su análisis juegan un
papel primordial para predecir las cosas que pueden suceder dentro
de la organización. Apoyándose en modelos matemáticos que le
asignen un cierto sentido y se conviertan en una herramienta que
representa la forma en que se comporta la realidad a la que se está
enfrentando la empresa, para resolver una serie de problemas en la
organización.

El modelo será de utilidad para la organización en la medida que el
mismo considere los elementos más importantes de la realidad que
representa.

VENTAJAS Y DESVENTAJAS DE LA TEORÍA CUANTITATIVA

La escuela Cuantitativa como forma de administrar, presenta ciertas
ventajas y desventajas, entre las que cabe señalar las siguientes:

       Ventajas

   1. El individuo debe de entender cuáles son las variables
   relevantes que se deben tomar en cuenta para la solución de una
   determinada situación.
   2. El gerente analiza las diferentes relaciones que se pueden dar
   entre los factores sobresalientes, y la forma en la que afectan al
   problema.
   3. El administrador conoce los comportamientos que deben tener
   las variables relevantes para que el asunto sea adecuadamente
   resuelto.

       Desventajas



  20
1. La empresa requiere poseer una gran cantidad de información
    que se necesita para poder los modelos.
    2. La dinámica en la que viven las organizaciones puede hacer
    que ciertas variables no
    relevantes adquieran una mayor importancia a través del tiempo,
    con lo que la validez del prototipo inicial quedaría en entredicho.
    3. La imposibilidad de manejar en los modelos numéricos,
    variables demasiado subjetivas como la política, religión, moral y
    estética.
    4. El utilizar prototipos en mundos en donde la incertidumbre
    desempeña un papel fundamental.

LOS DOCE FACTORES CONSIDERADOS POR LA ESCUELA
CUANTITATIVISTA DE LA ADMINISTRACION

1. El ser humano

Es considerado en forma general como un elemento que tiene la
capacidad de pensar, para lograr un beneficio propio y de la
organización. La compañía en que la organización considera el
comportamiento del individuo, como es factible de formularse y por
lo tanto de predecirse utilizando terminología matemática.

Dos tipos de personalidades se pueden encontrar dentro de esta
escuela:

a) El ser humano que ocupa puestos de mando. En donde su
primordial preocupación fundamental de esta persona es buscar la
creación e implementación de modelos cuantitativos que le faciliten
optimizar los recursos que la organización posee.

El lenguaje este individuo entiende y habla es el numérico expresado
a través de las matemáticas.

b) El individuo que ocupa cargos de subordinados. Es considerado
por                                                                la
institución como un elemento que se puede adaptar a los resultados
que arroja el modelo cuantitativo. El empleado bajo esta posición no
es conflictivo, su comportamiento hacia la racionalidad.

2. El medio ambiente

En el enfoque de la Escuela Cuantitativa, lo considera como un
elemento factible de modelar. El medio ambiente proporciona
información a la empresa acerca de las variables que de alguna
manera restringen al sistema a obtener sus objetivos, por lo que la
empresa lo considera como una fuente de gran utilidad para clarificar
la posición que la organización tiene dentro del mismo.


  21
3. La motivación

El primer elemento que la empresa utiliza para motivar al individuo
es la misma pertenencia de la persona a la organización. El hombre
como ser racional busca desarrollar su trabajo en aquellas
instituciones que le permitan obtener el máximo de beneficios (en
aspectos profesionales, de superación, etc.), es decir, el ser humano
labora en compañías donde obtiene una relación beneficio/ costo,
mayor que la unidad.

El segundo factor que la organización utiliza para estimular al
empleado, es a través de su participación en la toma de decisiones y
en la solución de problemas que aquejen a la empresa.

El hombre racional busca en la institución elementos que le provean
de una mejor posición. La cooperación trae consigo prestigio, y éste
con lleva a una cierta posición dentro de la compañía.

El tercer fundamento, usado para incentivar al individuo, es el
reconocimiento profesional que el mismo sistema hace de los logros
de la persona, a través de evaluar su participación en la solución de
problemas dentro de la organización.

4. El liderazgo

En un principio los subordinados identifican al jefe por la posición
jerárquica que el mismo ocupa dentro de la empresa. S in embargo,
e l proceso de dirección es mejor ejercido cuando el líder demuestra
al subordinado la pericia que él tiene en el manejo de los modelos
racionales que resuelven la problemática que aqueja a los
subalternos, como a la institución.

El manejo racional (obtener la máxima eficiencia con el mínimo
gasto de energía) de los recursos (humanos, materiales y
financieros) es otro de los elementos que permiten
al guía afianzar su posición y por ende incrementar su liderazgo
dentro de la compañía.

5. La comunicación

Tiende a desarrollarse en tres sentidos (vertical descendente,
vertical ascendente y horizontal) existiendo a demás e l proceso de
retroinformación dentro de los factores que conforman la
organización.

La comunicación vertical descendente se desarrolla p ara emitir
órdenes, o colaboración del subordinado para solucionar algún
problema que el área de su competencia presenta.


  22
La comunicación vertical ascendente, se realiza cuando el
subalterno necesita contar con una asesoría o consejo del superior
para encontrar el remedio de cualquier conflicto que se presente en
la organización. Así mismo, se da constantemente cuando el
subordinado ha creado nuevos modelos que permiten a la empresa
obtener más eficientemente sus objetivos. La comunicación
horizontal tiene como meta lograr que los elementos de la institución
que tienen igual jerarquía se ayuden mutuamente en resolver las
situaciones a las que se enfrentan.

6. El conflicto

Este y sus repercusiones, han sido considerados en un inicio dentro
de los modelos cuantitativos que la misma organización ha
desarrollado para poder funcionar adecuadamente. Por lo tanto, al
haber sido considerado dentro de esos esquemas no deberá surgir
dentro de la empresa. El conflicto, entonces, si llegase a aparecer
dentro de la compañía sería tomado como un elemento no racional,
que atenta contra la eficiencia y la eficiencia de la institución.

7. El poder

Se puede llegar a concluir que dentro de este tipo de pensamiento,
la Escuela Cuantitativa considera dos aspectos:

El poder forma. El ser humano lo adquiere a través de la posición
jerárquica que el mismo ocupa dentro de la empresa.
El poder pericial. Adquirido por el individuo por medio de los
conocimientos que posee, expresado en la solución de problemas
que se presentan a la organización.

Los poderes, coercitivo, remunerativo, y de referencia, prácticamente
dejan de tener uso bajo los supuestos de ésta teoría, ya que la
lógica de la aplicación de los mismos, es generalmente puesta en
duda por el trabajador que labora en la empresa.

8. El cambio

Generalmente se implementa cuando la racionalidad en el manejo
de los recursos, y en la resolución de los conflictos es puesta en
duda o por los elementos internos de la institución, o por personal
que se encuentran dentro del medio ambiente en el que se inserta la
organización.

9. La toma de decisiones




  23
Recae principalmente en última instancia en el empleado que ocupa
la jerarquía mayor dentro de la empresa o del departamento en
donde se presente el problema.

10. La participación

Se convierte en un proceso fundamental, ante cualquier tipo de
situación que se dé en la compañía, se busca la colaboración de los
individuos con objeto de facilitar la determinación de alternativas que
solucionen el.

11. La organización

Es observada a través del uso eficiente de los medios para
conseguir los objetivos deseados, planeado en función de la
optimización, misma que se logra a través de la utilización de
modelos matemáticos.

En forma esquemática, la Escuela Cuantitativa puede estar mejor
representada por medio de un organigrama horizontal, en el que se
muestre que una gran parte de las entidades que integran la
empresa se encuentran en posiciones similares pero en diferentes
departamentos o unidades.

12. La eficiencia

Se mide en base a la forma en que el modelo matemático se
asemeja a la realidad.




  24
CONCLUSIONES:

      Es criterio de cada empresa la teoría que utiliza, pues todas
      son válidas según el ámbito que más valoren, sin embargo,
      actualmente hay una tendencia a valorar a las personas, que
      son en definitiva la base de cualquier organización
      Como conclusión se puede decir que la administración ha
      pasado por diferentes etapas a través del tiempo, y son
      muchas las teorías que forman cada una de las Escuelas,
      tantas como autores, que han integrado sus ideas a las
      teorías ya existentes.
      La administración ha pasado por diferentes etapas a través
      del tiempo, y son muchas las teorías que forman cada una de
      las Escuelas, tantas como autores, que han integrado sus
      ideas a las teorías ya existentes. Y es que, no todos los
      autores, ni todas las escuelas son contemporáneas, es por
      eso que algunas ya casi no son utilizadas, porque la
      administración es una ciencia de carácter más dinámico, que
      va variando con el transcurso del tiempo.



RECOMENDACIONES:

      A valorar a las personas, que son en definitiva la base de
      cualquier organización, no tan sólo económico sino de
      cualquier otra índole.
      Cada empresa según sea su criterio puede tomar en cualquier
      tipo de teoría para la realización de su proceso administrativo.




 25
ANEXOS:

Otros Enfoques Administrativos (Según Representantes)

Enfoque           Teoría            Principales Representantes.
                  Administración
Enfoque Clásico                     Taylor, Ford, Emerson.
                  Científica
                                    Taylor, Fayol, Gilbreth, Gantt,
                  Teoría Clásica
                                    Gulick, Urwick, Emerson.
                  Teoría de las
Enfoque                             Mayo, Follet, Roethlisberger,
                  relaciones
Humanístico                         Lewin, French.
                  humanas.
Enfoque           Teoría de la      Weber, Merton, Selznick,
estructuralista   Burocracia.       Gouldner.
                  Teoría
                                    Etzioni, Thompson, Blau, Scott.
                  Estructuralista
Enfoque           Teoría
                                    Drucker, Koontz, Terry.
Neoclásico        Neoclásica
Enfoque del     Teoría del      McGregor, Barnard, Argyris,
Comportamiento. comportamiento. Likert, Lawewnce.
                  Desarrollo
                                    Laurence, Argyris.
                  organizacional.
Enfoque           Teoría de los
                                    Katz, Kahn, Jonson
Sistemático.      Sistemas
                  La cibernética    Norbert Wiener
                  Teoría
                                    Shanon y Weaver
                  Matemática
Enfoque           Teoría
                                    Thompson, Lawrence, Lorsch
Contingencial     Contingencial

Otros Enfoques Administrativos (Según Énfasis)

                  TEORIAS                PRINCIPALES
ENFASIS
                  ADMINISTRATIVAS        ENFOQUES
                                         RACIONALIZACION DEL
EN LAS            ADMINISTRACION
                                         TRABAJO EN EL NIVEL
TAREAS            CIENTIFICA
                                         OPERACIONAL
                  TEORIA CLASICA         -ORGANIZACIÓN
EN LA
                                         FORMAL.
ESTRUCTURA
                  TEORIA



  26
NEOCLASICA        -PRINCIPIOS
                             GENERALES DE LA
           TEORIA DE LA      ADMINISTRACION.

           BUROCRACIA.       -FUNCIONES DEL
                             ADMINISTRADOR.
           TEORIA
           ESTRUCTURALISTA   -ORGANIZACIÓN
                             FORMAL
                             BUROCRATICA.

                             -RACIONALIDAD
                             ORGANIZACIONAL.

                             MULTIPLE ENFOQUE:

                             -ORGANIZACIÓN
                             FORMAL E INFORMAL.

                             -ANALISIS
                             INTRAORGANIZACIONAL
                             Y ANALISIS
                             INTEORGANIZACIONAL.
                             -ORGANIZACIÓN
                             INFORMAL.

                             -MOTIVACION,
                             LIDERAZGO,
                             COMUNICACIONES Y
                             DINAMICA DE GRUPO.
           TEORIA DE LAS
           RELACIONES
                             -ESTILOS DE
           HUMANAS.
                             ADMINISTRACION.
           TEORIA DEL
EN LAS                    -TEORIA DE LAS
           COMPORTAMIENTO
PERSONAS                  DECISIONES.
           ORGANIZACIONAL
                             -INTEGRACION DE LOS
           TEORIA DEL
                             OBJETIVIOS
           DESARROLLO
                             ORGANIZACIONALES E
           ORGANIZACIONAL.
                             INDIVIDUALES.

                             -CAMBIO
                             ORGANIZACIONAL
                             PLANEADO.

                             -ENFOQUE DE SISTEMA


 27
ABIERTO.
                               -ANALISIS
             TEORIA
                               INTRAORGANIZACIONAL
             ESTRUCTURALISTA
EN EL                          Y ANALISIS AMBIENTAL.
AMBIENTE
             TEORIA NEO-
                               -ENFOQUE DE SISTEMA
             ESTRUCTURALISTA
                               ABIERTO.
                               -ADMINISTRACION DE
EN LA        TEORIA DE LA      LA TECNOLOGIA
TECNOLOGIA   CONTINGENCIA      (IMPERATIVO
                               TECNOLOGICO).




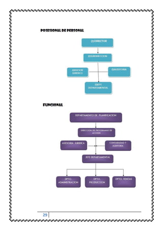
 28
29
BIBLIOGRAFÍA Y NETGRAFÍA

Cuaderno de Administración y Planificación Estratégica correspondientes a
las clases impartidas por Universidad de Las Américas, año 2000.

CHIAVENATO, Idalberto; “Introducción a la Teoría General de la
Administración”, Editorial Mc Graw-Hill, séptima edición

http://www.edukativos.com/apuntes/archives/192 hora 11:30

http://www.edukativos.com/apuntes/archives/192 hora 11:30

http://html.rincondelvago.com/escuelas-de-la-administracion.html

http://www.buenastareas.com/ensayos/Pensamiento-Administrativo-
Escuela-Del-Sistema-Social/386799.html

http://ca19g1dmoda.blogspot.com/

http://es.scribd.com/doc/37592989/Teorias-de-La-Admin-is-Trac-Ion-
a1

www.universidaabierta.edu.mx/SerEst/AdmEmpresas/Administracion
l/ADMINISTRACIONL.htm

www.itlp.edu.mx/publica/tutoriales/administracion/tema13.htm

www.geocities.com/jdssystems/Archivo/Teoriasis.htm

http://ca19g1dmoda.blogspot.com/




  30

Administración m

  • 1.
    UNIVERSIDAD CENTRAL DEL ECUADOR CIENCIAS ADMINISTRATIVAS ADMINISTRACIÓN DE EMPRESAS MATERIA: Administración 1 CURSO: AE1-5 APELLIDOS Y NOMBRES: Frank Chacón Jessica Chimbolema Jessica Malla Emilia Paguay Jessica Pogo Stalin Quishpe TEMA: Principios y Escuelas de Administración FECHA DE ENTREGA: 22 de octubre del 2012 1
  • 2.
    CONTENIDO: INTRODUCCIÓN 4 PRINCIPIOS DE L. P. ALFORD 5 Organización y Dirección 5 Especialización y Estandarización 5 Planeamiento y control de producción 5 Control y Manipulación de los Materiales 5 Inspección del Producto y Control de Calidad 5 Productividad Individual 5 Salarios y Pagos de los Salarios 5 Seguridad y Conservación 6 Organización Industrial 6 Método y Tiempo de trabajo 6 Economía de Operaciones y Costo 6 Jefatura 6 Relaciones con los trabajadores 7 Salarios y planificación de salarios 7 PRINCIPIOS DE HOLDEN PARA LA FIJACIÓN DE 7 NORMAS Paul E. Holden 7 Definición de Normas 7 Determinación de las Normas 8 Principios 8 ESCUELA CLÁSICA DE LA ADMINISTRACIÓN 9 Teoría de la Administración Científica de Frederick W. 9 Taylor Primeros Aportes de la Administración Científica. 10 Aportes de la Administración Científica 10 Metodología del Trabajo Científico 10 Resultados Logrados 11 Teoría Clásica o Administrativa de Henri Fayol 11 División del Trabajo 11 Autoridad 11 Disciplina 11 Unidad de Mando 11 Unidad de Decisión 11 Subordinación del Interés Particular al interés General 12 Remuneración del personal 12 Centralización 12 Jerarquía 12 Orden 12 Equidad 12 Estabilidad del Personal 12 Iniciativa 12 Unión del personal 12 2
  • 3.
    ESCUELA DE RELACIONESHUMANAS 13 LA ESCUELA DEL SISTEMA SOCIAL (BUROCRACIA) 15 ORÍGENES DE LA BUROCRACIA 15 Dimensiones de la Administración Burocrática 15 Carácter racional y división del trabajo 15 Jerarquía de autoridad 16 Reglamentación 16 Comunicaciones Formales 16 Impersonalidad 16 Competencia Profesional 16 Características de la Escuela Burocrática 17 Críticas a la Escuela Burocrática. 18 TEORÍA CUANTITATIVA DE ADMINISTRACIÓN 18 DEFINICIÓN TEORÍA CUANTITATIVA DE 18 ADMINISTRACIÓN TOMA DE DECISIONES 19 MUNDOS DE LA TOMA DE DECISIONES 20 VENTAJAS Y DESVENTAJAS DE LA TEORÍA 20 CUANTITATIVA LOS DOCE FACTORES CONSIDERADOS POR LA 21 ESCUELA CUANTITATIVISTA DE LA ADMINISTRACION El ser humano 21 El medio ambiente 21 La motivación 22 El liderazgo 22 La comunicación 22 El conflicto 23 El poder 23 El cambio 23 La toma de decisiones 23 La participación 24 La organización 24 La eficiencia 24 CONCLUSIONES 25 RECOMENDACIONES 25 ANEXOS 26 BIBLIOGRAFÍA Y NETGRAFÍA 30 3
  • 4.
    INTRODUCCIÓN Desde que loshombres empezaron a intentar a trabajar juntos se comienza o desarrolla el pensamiento administrativo aunque con una relativa imperfección. Son numerosas y muy diferentes contribuciones de autores y especialistas han dado como resultado diferentes enfoques de la administración los cuales han originado el surgimiento de la "selva de las teorías administrativas". Ya en el siglo XX la teoría moderna de la administración empieza a ser nombrada aunque años atrás se habían visto los avances. Actualmente, la administración es una ciencia que ha ido experimentando cambios importantes dentro de sus teorías o estructuras. Las bases han sido modificadas en base a lo que ciertos autores pueden considerar más importante. Algunos consideran un factor importante la tecnología existente; otros, consideran importante al ser humano como principal factor dentro de la administración. La administración se encuentra presente en cualquier actividad por pequeña que sea, que realiza el hombre, esto es así por que la planificación, la organización, la dirección, el control, la toma de decisiones, la coordinación y la comunicación son las categorías que llevan a la concretización de la producción en las organizaciones. Sin el proceso administrativo, que es un ordenamiento lógico y racional, sería imposible producir bienes y servicio para el consumo y satisfacción de necesidades de la sociedad. El papel que la administración juega en las sociedades, es protagónico frente a cualquier otra ciencia, técnica o disciplina, ya que en la práctica todo el quehacer humano debe hacer uso del proceso administrativo. Esto quiere decir que todo individuo, no importa su ocupación, profesión o sexo es un administrador, en este sentido la administración se convierte en la disciplina más practicada por el hombre. En el siguiente informe veremos los distintos tipos de enfoques de la administración. 4
  • 5.
    PRINCIPIOS DE L.P. ALFORD 1. Organización y Dirección: Se fijarán los objetivos que tendrán un fin concreto basado en una autoridad formal y responsable a través de normas, que servirá para controlar la asignación de actividades y su cumplimiento. 2. Especialización y Estandarización: Se realizó la asignación de tareas midiendo el nivel de esfuerzo de trabajo, también se realizó: La capacidad de cada uno de los operarios en la manera de operación de maquinarias con el fin de reducir costos. La capacitación de los altos mandos con cursos de auto superación y de liderazgo para su superación personal y por ende de su desempeño en la empresa. 3. Planeamiento y control de producción: Hemos asignado el trabajo para un periodo de tiempo con su respectiva paga la cual es satisfactoria para el trabajador. En conclusión para llegar a un alto rendimiento y poderlo controlar es necesario producir al límite con calidad necesaria, en el tiempo fijado por el mejor método y que resulte el más económico. 4. Control y Manipulación de los Materiales: Llegamos a la eficiencia en la utilización de materiales, ya que los tenemos en el lugar adecuado y en el instante en que lo necesitan lo proporcionamos. El espacio que recorren es el necesario esto trae como consecuencia la reducción de gastos indebidos. 5. Inspección del Producto y Control de Calidad: Por medio del control de calidad podemos separar los productos bien elaborados de los malos, lo cual nos permite vender solo productos de buena calidad con lo que tendremos la credibilidad anhelada de los clientes. Y con esto lograremos tener clientes frecuentes. 6. Productividad Individual: Impulsamos a nuestros trabajadores al desarrollo de sus habilidades naturales y el perfeccionamiento de su velocidad y exactitud esto nos lleva a la reducción de movimientos erróneos y la minimización del tiempo de producción. 7. Salarios y Pagos de los Salarios: Los trabajadores reciben su salario de acuerdo a las leyes de nuestro país, además manejamos incentivos para mantener un nivel de rendimiento alto. 5
  • 6.
    8. Seguridad yConservación: Dentro de la organización tenemos como prioridad velar por la seguridad de los trabajadores para lo cual utilizamos altos niveles de protección ante cualquier accidente o daño de maquinaria. Para analizar los enunciados anteriores, son seis los aspectos en los que se han agrupado los principios de Taylor y que se encuentran descritos en el manual de producción realizado por Alford, conjuntamente con L. P. Bangs, R. J. y Hagemann, E. G. dichos aspectos son: 1. Organización Industrial: Con el fin de lograr el funcionamiento efectivo de una organización manufacturera se debe tener en cuenta lo siguiente: Librar a los trabajadores, capataces, supervisores de la tarea de planificar Determinar el trabajo de cada hombre al desarrollo de una función importante Dedicar el número suficiente de trabajadores a cada una de las funciones más importantes 2. Método y Tiempo de trabajo: En cualquier plan de gerencia influye el tiempo. La productividad del trabajador debe ser observada para ver si aumenta o disminuye y así ayudarlo en su desempeño. Se hace indispensable determinar el método que se va aplicar y el tiempo que se utiliza. 3. Economía de Operaciones y Costo: Conciliar altos con bajos costos de mano de obra se logra un mejor grado de prosperidad tanto para el trabajador como para el empresario El costo de producción se reduce cuando se separa la tares de planificar el trabajo manual. Para una operación eficiente, todas las tareas de una empresa deben estar manejadas por un departamento de planificación 4. Jefatura: Para que haya una eficiencia en las operaciones, cada trabajador debe realizar tareas distintas, las más importantes. Para obtener efectividades los empleados deben ser tomados en las tareas de planificación. Las maquinarias deben ubicarse en secciones formando una unidad de operación para hacer más efectiva la supervisión. 6
  • 7.
    5. Relaciones conlos trabajadores: Las tareas y las aplicaciones del método científico deben estar repartidas casi por igual entre el gerente y los trabajadores. La gerencia debe capacitar a los trabajadores para que realicen en mejor forma y rápidamente sus tareas. Un trabajador seleccionado, adiestrado y capacitado realizará una forma eficiente de trabajo. En la realización de una tarea difícil es posible extender su posición de tiempo. 6. Salarios y planificación de salarios: Para que el trabajador pueda ganar alto salario y el patrón opere a alto costo: A cada trabajador se debe asignarse el trabajo necesario. El trabajador debe ser estimulado para que defienda al máximo y sea un trabajador calificado PRINCIPIOS DE HOLDEN PARA LA FIJACIÓN DE NORMAS Paul E. Holden Nació en Estados Unidos 1896. Se unió a la facultad de la Escuela de Negocios de Stanford en 1926 como uno de los pioneros de la Escuela. Era un consultor senior de Booz, Allen y Hamilton en el campo de la alta dirección: Organización y Control. Fue el ganador del Premio Medalla de Oro de Gantt en 1941 por sus logros sobresalientes como administrador ejecutivo, consultor, educador e investigador en el arte y la ciencia de la administración. Él era un socio de Wallace Clark and Company en 1930-31, durante el cual llevó a cabo estudios de consultoría en las empresas más importantes de Francia, Alemania y Dinamarca. Murió en su casa después de un ataque al corazón el Viernes, 09 de abril 1976 a la edad de 82 años. Definición de Normas Para el éxito de una empresa es fundamental trazar normas de manera correcta. 7
  • 8.
    Estas normas debentener el conjunto de preceptos en el que se regirán todas las decisiones. La correcta acotación de dichas normas llevaran al éxito de un objetivo. Determinación de las Normas La fijación de las normas de acción es una de las normas o función primordial de administración. Debe realizarse teniendo en cuenta los siguientes principios formulados por Paul E. Holden, profesor de dirección industrial de la Universidad de Stanford. Principios 1° Principio: Cualquier Principio debe ser concreto, claro, positivo y comprensible para todos los que forman la organización. 2° Principio: Las Principios deberán expresarse dentro de las prácticas, los términos y las peculiaridades de cada departamento o división de la empresa. 3° Principio: Por fundamentales que sean las Principios, no deben ser nunca inflexibles con todo, deben poseer un alto grado de permanencia. 4° Principio: La estabilidad de las Principios es esencial y las que se varían constantemente son fatales para el éxito de los negocios. 5° Principio: Deben haber Principios como sean necesarias para abordar las condiciones que puedan proveerse pero no tan excesivos que produzcan confusiones y no tengan sentido. 6° Principio: Las Principios deben basarse en hechos en un criterio sólido, no deben ser simples reflejos personales. 7° Principio: Las Principios no deben exponer procedimientos detallados, salvo en casos raros. 8° Principio Deben reconocer los principios económicos, estar de acuerdo con la legislación federal o de otra clase y ser compatibles con el interés público”. 8
  • 9.
    ESCUELA CLÁSICA DELA ADMINISTRACIÓN El Enfoque Clásico de la Administración se debe a los siguientes factores: Al crecimiento acelerado y desorganizado de la empresa, debido a la complejidad en la Administración, esto exigió un enfoque científico más depurado. La necesidad de aumentar la eficiencia y competencia de la organización para poder obtener el mejor rendimiento posible de sus recursos y poder enfrentar d la mejor forma a la competencia”. Por otra parte, el Enfoque Clásico de la Administración está basado en los postulados de dos Escuelas creados por diferentes autores dentro de los cuales destacan dos, principalmente por las ideas que sus principios postulan. Las Escuelas en que se basa el Enfoque Clásico son:  Teoría Clásica, creada por Henry Fayol (1841-1925)  Teoría Científica, creada por Frederick Taylor (1856-1915) Ambas teorías, sin embargo, difieren en el énfasis que se da a los factores y a la organización, ya que la Administración Científica se basa en la racionalización del trabajo en el nivel operacional, mientras que la Teoría Clásica, se basa fundamentalmente en la organización formal. Teoría de la Administración Científica de Frederick W. Taylor (1856-1915) La teoría de la administración científica surgió, en parte, por la necesidad de elevar la productividad. A principios del siglo XIX, en Estados Unidos en especial, había poca oferta de mano de obra. La única manera de aumentar la productividad era elevando la eficiencia de los trabajadores. Así fue como Frederick W. Taylor, Henry L. Gantt y Frank y Lillian Gilbreth inventaron los principios que en conjunto forman la teoría de la administración científica. A principio de del siglo XX, Frederick W. Taylor propone la sustitución del empirismo y la improvisación, y propone un enfoque científico que asegurara mayor productividad del operario en la fábrica. Para esto, propuso seleccionar y entrenar adecuadamente a los operarios, ubicándolos según sus cualidades físicas, en aquellas actividades en las que aseguraran mejores resultados; a través del estudio de tiempos y movimientos en el trabajo, estableció estándares de producción que debían ser alcanzados por los 9
  • 10.
    operarios. Modificó lossistemas de remuneración para que los salarios se otorgaran según el rendimiento individual. Sostenía que a mayor productividad, o mayor cantidad de unidades producidas por un trabajador se generarían ganancias para la empresa, lo que lleva al trabajador a obtener mayores beneficios económicos. Es decir, habría beneficios para ambas partes. Primeros Aportes de la Administración Científica.  El primer desarrollo que científica e integralmente se propone analizar y normalizar los procesos productivos de manera de aumentar la eficiencia y la productividad.  Responde con éxito a las necesidades de racionalización del trabajo y eficiencia laboral.  Complementan la tecnología de ese estado, desarro llando técnicas y métodos que normalizan la producción y logran aumentos efectivos en la productividad. Aportes de la Administración Científica.  Desarrolla para cada elemento del trabajo del obrero, una ciencia que reemplace los antiguos métodos empíricos.  Selecciona científicamente e instruye, enseña y forma al obrero.  Efectúa una distribución equitativa tanto del trabajo como de la responsabilidad.  Coopera cordialmente con los obreros para que todo el trabajo sea realizado de acuerdo a los principios científicos aplicables. Metodología del Trabajo Científico.  Se deben seleccionar obreros con potencial para poder especializarlos en las tareas que desarrollarán.  Se deben estudiar científicamente las tareas, descomponiéndolas en operaciones las cuales deben analizarse en relación directa con las máquinas.  Se debe desarrollar una supervisión de tipo funcional en vez de la autoridad anacrónica ejercida por los capataces generales.  Se establecen primas de incentivo para cada tarea y para os l distintos niveles de producción 10
  • 11.
    Resultados Logrados.  Sesuperó una administración donde se producía lo que se podía, obteniendo una administración donde se planifica lo que se debe producir y se controla para que así sea.  Las técnicas científicas logran aumentar la productividad desde un 40% a un 300%.  Las aplicaciones lograron aumentos de eficiencia disminuyendo la jornada laboral entre ½ y 1 hora.  Los sistemas de incentivo provocaron en los operarios un aumento de remuneración de un 50% a un 100%. Teoría Clásica o Administrativa de Henri Fayol. (1841-1925) Henri Fayol (1841-1925) suele ser recordado como el fundador de la escuela clásica de la administración, no porque fuera el primero en estudiar el comportamiento gerencial, sino porque fue el primero en sistematizarlo. Fayol pensaba que las prácticas administrativas deben seguir ciertos patrones, los cuales se pueden identificar y analizar. A partir de esta idea creó una nueva doctrina de la administración. Dentro de sus principales aportes a la administración se encuentran los 14 principios administrativos.  División del Trabajo: el cual tiene por objeto "producir más y mejor con el mismo esfuerzo" y tiene como consecuencia, la especialización de las funciones y la separación de poderes.  Autoridad: esto es, "el derecho a mandar y poder de hacerse obedecer".  Disciplina: la define como "la obediencia, la asiduidad, la actividad, la conducta, los signos exteriores de respeto". Señala como los medios de establecerla y mantenerla: a) los buenos jefes en todos los grados; b) las convenciones las más claras y equitativas que sea posible y c) las sanciones penales juiciosamente aplicadas.  Unidad de Mando: "para una acción cualquiera un agente no debe recibir órdenes más que de un solo jefe". Considera la dualidad de mando como fuente de perpetuo conflicto.  Unidad de Decisión: estos es "un solo programa para un conjunto de operaciones que tiendan al mismo objeto". Fayol advierte que no debe confundirse este principio con el anterior, ya 11
  • 12.
    que la unidadde mando se refiere al funcionamiento del personal y la unidad de dirección al cuerpo social de la empresa.  Subordinación del Interés Particular al interés General: Se refiere a que en una institución el interés de una persona, grupo o departamento no debe primar en contra del interés de la empresa.  Remuneración del personal: señala "que la remuneración debe ser equitativa, y en la medida de lo posible dar satisfacción a la vez, al personal y a la empresa, al patrono y al empleado.  Centralización: considera este principio como de orden natural, ya que en todo organismo "del cerebro o de la dirección deben partir las órdenes que ponen en movimiento todas las partes del organismo"  Jerarquía: "es la serie de jefes que va de la autoridad suprema a los agentes inferiores". La jerarquía no debe violarse, salvo los casos excepcionales en que se hace necesario el contacto directo para el éxito de una operación, siempre con la autorización de los jefes directos, utilizado para ello la conocida pasarela ideada por Fayol.  Orden: Fayol distingue el orden material, para el cual aplica la popular fórmula de "un lugar para cada cosa y cada cosa en su lugar", y el orden social, para el cual es preciso que haya "un lugar para cada agente y que cada agente esté en el lugar asignado".  Equidad: "es la combinación de la benevolencia con la justicia".  Estabilidad del Personal: el autor destaca la importancia en la permanencia del personal, principalmente el de los puestos directivos, para la buena marcha de la empresa.  Iniciativa: establece que debe fomentarse la iniciativa de los empleados. Fayol considera superior al jefe que sabe estimular iniciativa.  Unión del personal: considera que para aplicar efectivamente este principio, se hace necesario la unidad de mando, evitando el peligro de la división, ya que esto acarrea perjuicio para la empresa. Estima que la armonía y la unión del personal es uno de los aspectos más importantes de toda institución. 12
  • 13.
    ESCUELA DE RELACIONESHUMANAS Con la aparición de los enfoques humanistas, la teoría administrativa sufre un fuerte cambio dentro de sus principios, y el recurso humano comienza a estudiarse y a tomarse en cuenta dentro de las empresas. Se estudia un método de estímulo y sus comportamientos, pero básicamente la Escuela de Relaciones Humanas surge como respuesta y oposición a la teoría clásica de la administración. La Escuela de relaciones humanas surge en los Estados Unidos, en la década de los años treinta, sin embargo, su mantenimiento fue posible gracias al desarrollo de las ciencias sociales, principalmente de la psicología y en particular la psicología del trabajo, la cual surge en la primera década del siglo pasado, dirigiéndose principalmente hacía dos aspectos básicos que ocupan dos etapas de su desarrollo. Primera etapa: el análisis del trabajo y la adaptación del trabajador al trabajo. En esta etapa predomina el aspecto productivo, el objetivo de psicología del trabajo era la verificación de las características humanas que cada tarea exigía para su ejecución y en base a ello efectuara la selección del trabajador (perfil de la persona para ocupar un determinado puesto) Segunda etapa: adaptación de trabajo al trabajador. En esta segunda etapa se caracteriza por la atención especialmente dirigida hacía los aspectos individuales y sociales del trabajo con cierto predominio de estos aspectos sobre lo productivo. Entre las conclusiones principales obtenidas a partir de la implementación de esta teoría podemos mencionar:  El nivel de producc es resultante de la integración social. La ión producción está en función del grupo y no en función de sus capacidades físicas e intelectuales, entre mayor sea la integración del grupo, mayor es la eficiencia.  Los trabajadores no actúan solo por sus int reses individuales, e sino que estos se subordinan a los del grupo, que castiga o corrige cualquier desviación que perjudique los intereses del grupo.  Las personas que producen sobre o bajo los estándares perdían la estimación del grupo, los trabajadores de la sala de montaje producían menos y ganaban menos por convicción propia antes de poner en peligro los intereses del grupo. Según esta teoría, las personas son motivadas, principalmente, por la necesidad de 13
  • 14.
    reconocimiento, de participaciónen las actividades de los grupos sociales en los cuales viven. Es decir, el hombre es un ser social.  Los grupos informales de personas son las que constituyen básicamente la organización de la empresa y a veces se contraponen a la organización que establecen los niveles directivos o de mayor jerarquía dentro de la empresa.  Las personas actúan en grupos sociales, y si existe armonía o un buen ambiente dentro de la empresa, esto se puede reflejar en los niveles de producción  Si se repite siempre la misma actividad, esta se vuelve rutinaria y monótona, lo que termina perjudicando a la empresa, por eso, es necesaria una rotación de las actividades y una cierta creatividad para evitar la pasividad de los trabajadores.  Es necesario, para lograr el éxito en la organización tomar en cuenta las emociones de los trabajadores, ya que una persona con problemas no tendrá la misma productividad que tiene cuando no tiene problemas serios que le afecten dentro de la empresa. Con la teoría de las relaciones humanas surge una nueva visión sobre el hombre, que hace énfasis en estos aspectos. Los trabajadores son trabajadores sociales. Con sentimientos, deseos y temores. Las personas son motivadas por ciertas necesidades. Logran satisfacer sus necesidades primarias con la ayuda del grupo, con el cuál interactúan El comportamiento de los grupos puede manejarse mediante un adecuado estilo de supervisión y liderazgo. El supervisor eficaz es el que posee capacidad para dirigir a sus subordinados obteniendo lealtad, estándares elevados de desempeño y alto compromiso en los objetivos de la organización. Las normas del grupo funcionan regulando el comportamiento de los individuos, por lo tanto este control debe incluir sanciones positivas (estímulos, aceptación social, etc.), como también negativas (burlas, rechazo por parte del grupo, sanciones simbólicas, etc.) para obtener los resultados esperados. La psicología industrial contribuyó a demostrar la parcialidad de los principios de administración adoptados por la teoría clásica. Con la gran depresión económica de 1929, se intensificó la búsqueda de la 14
  • 15.
    eficiencia en lasorganizaciones, provocando indirectamente una verdadera reevaluación de los principios de administración. LA ESCUELA DEL SISTEMA SOCIAL (BUROCRACIA) La Teoría Burocrática podemos definirla como una forma de organización que se basa en las conductas racionales para alcanzar objetivos. Esta escuela tiene como uno de sus principios solucionar en forma cooperativa las diversas limitaciones que el hombre y su ambiente puedan encontrar. Se dice también que en esta escuela se emplea el concepto de unidad social, en donde la gente se comunica recíprocamente en forma efectiva y dispuesta a contribuir al logro de un objetivo en común. Se considera como fundador de esta teoría al sociólogo Max Weber. ORÍGENES DE LA BUROCRACIA Los orígenes de la burocracia se remontan a la Antigüedad. La burocracia, como base del sistema moderno de producción tuvo su origen en los cambios religiosos ocurridos después del Renacimiento. Weber señala que el sistema moderno de producción, racional y capitalista, se originó a partir de un nuevo conjunto de normas morales, a las cuales denominó "ética protestante": el trabajo duro como dádiva de Dios, el ahorro y el ascetismo que proporcionan la reinversión de las rentas excedentes, en vez de gastarlos y consumirlos en símbolos materiales. Verificó que el capitalismo, la burocracia y la ciencia moderna constituyen 3 formas de racionalidad que surgieron a partir de esos cambios religiosos. Las semejanzas entre el protestante y el comportamiento capitalista son impresionantes. Estas 3 formas de racionalidad se apoyaron en los cambios religiosos. Weber consideró la burocracia como un tipo de poder. La administración burocrática recomienda 6 dimensiones de cómo debe operar una organización: 1.- Carácter racional y división del trabajo La burocracia es una organización que se caracteriza por tener una división sistemática del trabajo. Esta división del trabajo atiende a una racionalidad, está adecuada a los objetivos por alcanzar: la eficiencia de la organización. Existe una división sistemática del 15
  • 16.
    trabajo, del derechoy del poder, en que se establecen las atribuciones del participante, los medios por los cuales se implementan las normas y las condiciones necesarias. El participante pasa a tener a su cargo, sus funciones y su campo de actuación y de responsabilidad específicos; debe saber cuál es su tarea, cuál es la cantidad de mando sobre los otros, y cuáles son los límites de su tarea, sus derechos y su poder, para no perjudicar la estructura existente. Las responsabilidades administrativas son diferenciadas y especializadas, distribuyéndose las actividades de acuerdo con los objetivos por alcanzar. 2.- Jerarquía de autoridad La burocracia es una organización que establece los cargos según el principio de jerarquía. C/ cargo inferior debe estar bajo el control y la supervisión de uno superior. Ningún cargo queda sin control o supervisión. La jerarquía es orden y subordinación; los niveles de autoridad corresponden a las diversas categorías. Todos los cargos están dispuestos en niveles jerárquicos que encierran privilegios y obligaciones, definidos mediante normas limitadas y específicas. La autoridad es inherente al cargo y no al individuo que lo desempeña de modo oficial. La distribución de la autoridad dentro del sistema sirve para reducir al mínimo los roces mediante el contacto oficial. El subordinado está protegido de la acción arbitraria de su superior. 3.- Reglamentación Las normas y reglamentos se transforman en objetivos. Se vuelven absolutos y prioritarios: el funcionario asume un rol rígido. El funcionario burócrata se vuelve un especialista, no por conocer sus tareas, sino por conocer perfectamente las normas y los reglamentos propios de su cargo o función. Los reglamentos dejan de ser medios y pasan a ser los principales objetivos del burócrata. 4.- Comunicaciones Formales 5.- Impersonalidad Enfatiza los cargos y no las personas que lo ocupan. El burócrata no considera los demás funcionarios como personas, sino como ocupante de cargos, surgiendo la despersonalización de las relaciones entre los funcionarios de la burocracia 6.- Competencia Profesional 16
  • 17.
    Con la burocraciasurge el profesional que se especializa en dirigir la organización. El funcionario no puede vender, comprar y heredar su posición o su cargo, y éstos no pueden pasar a ser de su propiedad ni integrados a su patrimonio privado. "Existe un principio de total separación entre la propiedad que pertenece a la organización y a la propiedad personal del funcionario". Características de la Escuela Burocrática Rechaza los principios universales de la administración. Carácter legal de las normas y reglamentos. La Burocracia esta unida por normas y reglamentos previamente establecidos por escrito Carácter formal de las comunicaciones. Las reglas, decisiones y acciones administrativas se formulan y registran por escrito. Carácter racional y división del trabajo. Los recursos (maquinaria, equipo, edificios humanos), son utilizados racionalmente en base a la división del trabajo y de las funciones. Impersonalidad en las relaciones. Esa distribución de actividades se hace impersonalmente, es decir sólo en términos de cargos y funciones, y no de personas. Jerarquía de autoridad. La Burocracia es una organización que establece los cargos según el principio de jerarquía. “Cada cargo inferior debe estar bajo control y la supervisión de uno superior y ningún cargo queda sin control o supervisión”. Rutinas y procedimientos estandarizados. La organización fija las reglas y normas técnicas, regulan las conductas de quienes ocupan cada cargo, cuyas actividades deben ejecutarse de acuerdo con las rutinas y procedimiento fijados por las reglas y normas técnicas Competencia técnica. Las personas son escogidas por méritos, a través de evaluaciones o exámenes de oposición. Según Max Weber, a cada tipo de organización corresponde también un tipo de autoridad, donde los principales son los que a continuación se definen Autoridad tradicional. Cuando los subordinados consideran que las órdenes de los superiores son justificadas por qué esa fue siempre la manera como se hicieron las cosas (empresas familiares, artesanales), en jefe impone el poder en todo. Autoridad carismática. En esta los subordinados aceptan las operaciones del superior como justificadas, a causa de la influencia de la personalidad y del liderazgo del superior con el cual se identifican, la legitimación de la autoridad se 17
  • 18.
    produce de lascaracterísticas personales carismáticas del líder y de la devoción y arreglo que consigue imponer a sus seguidores. Autoridad racional, legal o burocrática. Es cuando los subordinados aceptan las órdenes de los superiores como justificadas, porque están de acuerdo con su conjunto de normas que consideran legítimos, y de los cuales se deriva el poder de mando. Dentro de las ventajas que podemos encontrar en esta teoría, las principales son la racionalidad con que se actúa para lograr objetivos, la precisión en el conocimiento de los deberes y su correcta aplicación, ya que cada uno sabe lo que debe hacer, como debe hacerlo. Las órdenes se entregan en forma escrita y solo la recibe quien debe recibirla, lo que a la vez reducen los errores. Existe menos fricción entre los trabajadores, ya que cada funcionario sabe lo que se espera de él y cuáles son los límites entre sus responsabilidades y las de los demás, y existe una subordinación de los más nuevos respecto de los más antiguos de modo que el superior pueda tomar decisiones que afecten al nivel más bajo. Existe un alto nivel de confiabilidad, ya que el negocio es conducido de acuerdo con las reglas conocidas, y un gran número de casos similares se tratan metódicamente dentro de la misma manera sistemática. Críticas a la Escuela Burocrática. Exagerado apego a los reglamentos. Exceso de formalismo y de papeleo Resistencia al cambio y despersonalización de las relaciones Conformidad con rutinas y procedimientos Dificultad en la atención a clientes y conflictos con el público. Se enfoca como un sistema cerrado. Toma en cuenta solo a la organización formal y concibe a la organización como un sistema social de funciones oficiales. TEORÍA CUANTITATIVA DE ADMINISTRACIÓN DEFINICIÓN TEORÍA CUANTITATIVA DE ADMINISTRACIÓN La teoría cuantitativa de la administración es un enfoque basado en la resolución de problemas de la toma de decisiones que se basa en dos tipos de métodos para su utilización: 18
  • 19.
    el primer métodoes el de optimizar o maximizar el insumo- producto el segundo método es la utilización de modelos matemáticos. Esta escuela, considera que la organización puede ser facilitada si por una parte, se logra medir en aspectos cuantitativos cada uno de los elementos que afectan la empresa, y por la otra, si se analizan los problemas organizacionales a la luz de ciertos modelos matemáticos relacionados con la toma de decisiones. Dichos modelos, se utiliza en: 1. La investigación de operaciones. 2. Las teorías de decisión. 3. El manejo electrónico de datos. 4. Los métodos estadísticos. 5. La ciencia administrativa. La administración bajo este enfoque, se da a través del manejo de variables cuantitativas y el uso de prototipos matemáticos para incrementar la eficiencia organizacional. Dentro de la metodología cuantitativa que usan las empresas para su administración, y para hacer más efectiva la toma de decisiones, se encuentran una serie de esquemas que quedan englobados en disciplinas que responden a diversos nombres, tales como: 1. Análisis de Sistemas. 2. Ingeniería de Sistemas. 3. Ciencia de la Administración. TOMA DE DECISIONES La escuela cuantitativa se plantea como una forma de pensamiento administrativo que adopta el modelo racional, como la estrategia principal para solucionar la problemática a la que se enfrenta la organización. Esta escuela considera que la figura del tomador de decisiones se convierte en elemento fundamental para que la compañía logre sus objetivos. El gerente, es considerado como un individuo cuya función básica es tomar decisiones correctamente, lo que asegura el éxito de la organización. La toma de decisiones se constituye como principal elemento dentro de la institución, llegando a condicionar a la propia empresa a que cualquier tipo de actividad que se desarrolle dentro de ella, tenga como fin facilitar las resoluciones pertinentes. 19
  • 20.
     MUNDOS DELA TOMA DE DECISIONES La toma de decisiones dentro de la organización se puede llevar a cabo considerando dos tipos de mundos: 1. El mundo racional (objetivo) en donde se puede tener la ilusión de que las cosas suceden en forma lógica, y que siempre existe una relación causal para poderse explicar ciertos hechos dentro de la empresa. 2. El no racional (subjetivo), en donde lo que sucede no necesariamente haya una explicación coherente de por qué se producen ciertos acontecimientos dentro de la institución. La toma de decisiones puede ser mejor llevada en un mundo que tiene características racionales, que en un mundo subjetivo. Dentro del mundo racional la información y su análisis juegan un papel primordial para predecir las cosas que pueden suceder dentro de la organización. Apoyándose en modelos matemáticos que le asignen un cierto sentido y se conviertan en una herramienta que representa la forma en que se comporta la realidad a la que se está enfrentando la empresa, para resolver una serie de problemas en la organización. El modelo será de utilidad para la organización en la medida que el mismo considere los elementos más importantes de la realidad que representa. VENTAJAS Y DESVENTAJAS DE LA TEORÍA CUANTITATIVA La escuela Cuantitativa como forma de administrar, presenta ciertas ventajas y desventajas, entre las que cabe señalar las siguientes: Ventajas 1. El individuo debe de entender cuáles son las variables relevantes que se deben tomar en cuenta para la solución de una determinada situación. 2. El gerente analiza las diferentes relaciones que se pueden dar entre los factores sobresalientes, y la forma en la que afectan al problema. 3. El administrador conoce los comportamientos que deben tener las variables relevantes para que el asunto sea adecuadamente resuelto. Desventajas 20
  • 21.
    1. La empresarequiere poseer una gran cantidad de información que se necesita para poder los modelos. 2. La dinámica en la que viven las organizaciones puede hacer que ciertas variables no relevantes adquieran una mayor importancia a través del tiempo, con lo que la validez del prototipo inicial quedaría en entredicho. 3. La imposibilidad de manejar en los modelos numéricos, variables demasiado subjetivas como la política, religión, moral y estética. 4. El utilizar prototipos en mundos en donde la incertidumbre desempeña un papel fundamental. LOS DOCE FACTORES CONSIDERADOS POR LA ESCUELA CUANTITATIVISTA DE LA ADMINISTRACION 1. El ser humano Es considerado en forma general como un elemento que tiene la capacidad de pensar, para lograr un beneficio propio y de la organización. La compañía en que la organización considera el comportamiento del individuo, como es factible de formularse y por lo tanto de predecirse utilizando terminología matemática. Dos tipos de personalidades se pueden encontrar dentro de esta escuela: a) El ser humano que ocupa puestos de mando. En donde su primordial preocupación fundamental de esta persona es buscar la creación e implementación de modelos cuantitativos que le faciliten optimizar los recursos que la organización posee. El lenguaje este individuo entiende y habla es el numérico expresado a través de las matemáticas. b) El individuo que ocupa cargos de subordinados. Es considerado por la institución como un elemento que se puede adaptar a los resultados que arroja el modelo cuantitativo. El empleado bajo esta posición no es conflictivo, su comportamiento hacia la racionalidad. 2. El medio ambiente En el enfoque de la Escuela Cuantitativa, lo considera como un elemento factible de modelar. El medio ambiente proporciona información a la empresa acerca de las variables que de alguna manera restringen al sistema a obtener sus objetivos, por lo que la empresa lo considera como una fuente de gran utilidad para clarificar la posición que la organización tiene dentro del mismo. 21
  • 22.
    3. La motivación Elprimer elemento que la empresa utiliza para motivar al individuo es la misma pertenencia de la persona a la organización. El hombre como ser racional busca desarrollar su trabajo en aquellas instituciones que le permitan obtener el máximo de beneficios (en aspectos profesionales, de superación, etc.), es decir, el ser humano labora en compañías donde obtiene una relación beneficio/ costo, mayor que la unidad. El segundo factor que la organización utiliza para estimular al empleado, es a través de su participación en la toma de decisiones y en la solución de problemas que aquejen a la empresa. El hombre racional busca en la institución elementos que le provean de una mejor posición. La cooperación trae consigo prestigio, y éste con lleva a una cierta posición dentro de la compañía. El tercer fundamento, usado para incentivar al individuo, es el reconocimiento profesional que el mismo sistema hace de los logros de la persona, a través de evaluar su participación en la solución de problemas dentro de la organización. 4. El liderazgo En un principio los subordinados identifican al jefe por la posición jerárquica que el mismo ocupa dentro de la empresa. S in embargo, e l proceso de dirección es mejor ejercido cuando el líder demuestra al subordinado la pericia que él tiene en el manejo de los modelos racionales que resuelven la problemática que aqueja a los subalternos, como a la institución. El manejo racional (obtener la máxima eficiencia con el mínimo gasto de energía) de los recursos (humanos, materiales y financieros) es otro de los elementos que permiten al guía afianzar su posición y por ende incrementar su liderazgo dentro de la compañía. 5. La comunicación Tiende a desarrollarse en tres sentidos (vertical descendente, vertical ascendente y horizontal) existiendo a demás e l proceso de retroinformación dentro de los factores que conforman la organización. La comunicación vertical descendente se desarrolla p ara emitir órdenes, o colaboración del subordinado para solucionar algún problema que el área de su competencia presenta. 22
  • 23.
    La comunicación verticalascendente, se realiza cuando el subalterno necesita contar con una asesoría o consejo del superior para encontrar el remedio de cualquier conflicto que se presente en la organización. Así mismo, se da constantemente cuando el subordinado ha creado nuevos modelos que permiten a la empresa obtener más eficientemente sus objetivos. La comunicación horizontal tiene como meta lograr que los elementos de la institución que tienen igual jerarquía se ayuden mutuamente en resolver las situaciones a las que se enfrentan. 6. El conflicto Este y sus repercusiones, han sido considerados en un inicio dentro de los modelos cuantitativos que la misma organización ha desarrollado para poder funcionar adecuadamente. Por lo tanto, al haber sido considerado dentro de esos esquemas no deberá surgir dentro de la empresa. El conflicto, entonces, si llegase a aparecer dentro de la compañía sería tomado como un elemento no racional, que atenta contra la eficiencia y la eficiencia de la institución. 7. El poder Se puede llegar a concluir que dentro de este tipo de pensamiento, la Escuela Cuantitativa considera dos aspectos: El poder forma. El ser humano lo adquiere a través de la posición jerárquica que el mismo ocupa dentro de la empresa. El poder pericial. Adquirido por el individuo por medio de los conocimientos que posee, expresado en la solución de problemas que se presentan a la organización. Los poderes, coercitivo, remunerativo, y de referencia, prácticamente dejan de tener uso bajo los supuestos de ésta teoría, ya que la lógica de la aplicación de los mismos, es generalmente puesta en duda por el trabajador que labora en la empresa. 8. El cambio Generalmente se implementa cuando la racionalidad en el manejo de los recursos, y en la resolución de los conflictos es puesta en duda o por los elementos internos de la institución, o por personal que se encuentran dentro del medio ambiente en el que se inserta la organización. 9. La toma de decisiones 23
  • 24.
    Recae principalmente enúltima instancia en el empleado que ocupa la jerarquía mayor dentro de la empresa o del departamento en donde se presente el problema. 10. La participación Se convierte en un proceso fundamental, ante cualquier tipo de situación que se dé en la compañía, se busca la colaboración de los individuos con objeto de facilitar la determinación de alternativas que solucionen el. 11. La organización Es observada a través del uso eficiente de los medios para conseguir los objetivos deseados, planeado en función de la optimización, misma que se logra a través de la utilización de modelos matemáticos. En forma esquemática, la Escuela Cuantitativa puede estar mejor representada por medio de un organigrama horizontal, en el que se muestre que una gran parte de las entidades que integran la empresa se encuentran en posiciones similares pero en diferentes departamentos o unidades. 12. La eficiencia Se mide en base a la forma en que el modelo matemático se asemeja a la realidad. 24
  • 25.
    CONCLUSIONES: Es criterio de cada empresa la teoría que utiliza, pues todas son válidas según el ámbito que más valoren, sin embargo, actualmente hay una tendencia a valorar a las personas, que son en definitiva la base de cualquier organización Como conclusión se puede decir que la administración ha pasado por diferentes etapas a través del tiempo, y son muchas las teorías que forman cada una de las Escuelas, tantas como autores, que han integrado sus ideas a las teorías ya existentes. La administración ha pasado por diferentes etapas a través del tiempo, y son muchas las teorías que forman cada una de las Escuelas, tantas como autores, que han integrado sus ideas a las teorías ya existentes. Y es que, no todos los autores, ni todas las escuelas son contemporáneas, es por eso que algunas ya casi no son utilizadas, porque la administración es una ciencia de carácter más dinámico, que va variando con el transcurso del tiempo. RECOMENDACIONES: A valorar a las personas, que son en definitiva la base de cualquier organización, no tan sólo económico sino de cualquier otra índole. Cada empresa según sea su criterio puede tomar en cualquier tipo de teoría para la realización de su proceso administrativo. 25
  • 26.
    ANEXOS: Otros Enfoques Administrativos(Según Representantes) Enfoque Teoría Principales Representantes. Administración Enfoque Clásico Taylor, Ford, Emerson. Científica Taylor, Fayol, Gilbreth, Gantt, Teoría Clásica Gulick, Urwick, Emerson. Teoría de las Enfoque Mayo, Follet, Roethlisberger, relaciones Humanístico Lewin, French. humanas. Enfoque Teoría de la Weber, Merton, Selznick, estructuralista Burocracia. Gouldner. Teoría Etzioni, Thompson, Blau, Scott. Estructuralista Enfoque Teoría Drucker, Koontz, Terry. Neoclásico Neoclásica Enfoque del Teoría del McGregor, Barnard, Argyris, Comportamiento. comportamiento. Likert, Lawewnce. Desarrollo Laurence, Argyris. organizacional. Enfoque Teoría de los Katz, Kahn, Jonson Sistemático. Sistemas La cibernética Norbert Wiener Teoría Shanon y Weaver Matemática Enfoque Teoría Thompson, Lawrence, Lorsch Contingencial Contingencial Otros Enfoques Administrativos (Según Énfasis) TEORIAS PRINCIPALES ENFASIS ADMINISTRATIVAS ENFOQUES RACIONALIZACION DEL EN LAS ADMINISTRACION TRABAJO EN EL NIVEL TAREAS CIENTIFICA OPERACIONAL TEORIA CLASICA -ORGANIZACIÓN EN LA FORMAL. ESTRUCTURA TEORIA 26
  • 27.
    NEOCLASICA -PRINCIPIOS GENERALES DE LA TEORIA DE LA ADMINISTRACION. BUROCRACIA. -FUNCIONES DEL ADMINISTRADOR. TEORIA ESTRUCTURALISTA -ORGANIZACIÓN FORMAL BUROCRATICA. -RACIONALIDAD ORGANIZACIONAL. MULTIPLE ENFOQUE: -ORGANIZACIÓN FORMAL E INFORMAL. -ANALISIS INTRAORGANIZACIONAL Y ANALISIS INTEORGANIZACIONAL. -ORGANIZACIÓN INFORMAL. -MOTIVACION, LIDERAZGO, COMUNICACIONES Y DINAMICA DE GRUPO. TEORIA DE LAS RELACIONES -ESTILOS DE HUMANAS. ADMINISTRACION. TEORIA DEL EN LAS -TEORIA DE LAS COMPORTAMIENTO PERSONAS DECISIONES. ORGANIZACIONAL -INTEGRACION DE LOS TEORIA DEL OBJETIVIOS DESARROLLO ORGANIZACIONALES E ORGANIZACIONAL. INDIVIDUALES. -CAMBIO ORGANIZACIONAL PLANEADO. -ENFOQUE DE SISTEMA 27
  • 28.
    ABIERTO. -ANALISIS TEORIA INTRAORGANIZACIONAL ESTRUCTURALISTA EN EL Y ANALISIS AMBIENTAL. AMBIENTE TEORIA NEO- -ENFOQUE DE SISTEMA ESTRUCTURALISTA ABIERTO. -ADMINISTRACION DE EN LA TEORIA DE LA LA TECNOLOGIA TECNOLOGIA CONTINGENCIA (IMPERATIVO TECNOLOGICO). 28
  • 29.
  • 30.
    BIBLIOGRAFÍA Y NETGRAFÍA Cuadernode Administración y Planificación Estratégica correspondientes a las clases impartidas por Universidad de Las Américas, año 2000. CHIAVENATO, Idalberto; “Introducción a la Teoría General de la Administración”, Editorial Mc Graw-Hill, séptima edición http://www.edukativos.com/apuntes/archives/192 hora 11:30 http://www.edukativos.com/apuntes/archives/192 hora 11:30 http://html.rincondelvago.com/escuelas-de-la-administracion.html http://www.buenastareas.com/ensayos/Pensamiento-Administrativo- Escuela-Del-Sistema-Social/386799.html http://ca19g1dmoda.blogspot.com/ http://es.scribd.com/doc/37592989/Teorias-de-La-Admin-is-Trac-Ion- a1 www.universidaabierta.edu.mx/SerEst/AdmEmpresas/Administracion l/ADMINISTRACIONL.htm www.itlp.edu.mx/publica/tutoriales/administracion/tema13.htm www.geocities.com/jdssystems/Archivo/Teoriasis.htm http://ca19g1dmoda.blogspot.com/ 30