FELIPE ALEXANDER GARZON 
GINA MARCELA MORENO 
ALMA 
GESTION DE PROYECTOS 
1101 JM 
I.E.D. VENECIA
1. ORIENTACIÓN VOCACIONAL 
Licenciatura en Educación Física, Recreación y Deporte 
Presentación del programa: 
El potencial educativo de la educación física, la recreación y el deporte parte de la 
capacidad por ofrecer y proporcionar situaciones pedagógicas que estimulen el 
desarrollo y experimentación de acciones psico-motrices esenciales en 
la formación integral de los educandos. Haciendo uso de recursos como el juego y 
las acciones de jugar como actividad pedagógica que sintetiza como ninguna el 
acontecer de la realidad humana. También desde una perspectiva 
antroposocial capaz de ofrecer ante sus escolares realidades legítimamente 
culturales como es el caso de los deportes y los juegos tradicionales. 
En este sentido el programa de Licenciatura en Educación Física, Recreación y 
Deporte se compromete con la formación de profesionales competentes en el 
área, capaces de comprender la dimensión social y el papel mediador de la 
Educación Física en su compromiso con la construcción del país. 
En respuesta a las necesidades la Licenciatura en Educación Física, Recreación 
y Deporte se compromete a formar profesionales con capacidad para: 
Educación Física: 
 Ejercer la docencia en el nivel de la Educación Media Vocacional, tanto en 
el sector urbano como en el rural. 
 Diseña, ejecuta y evalúa planes y programas curriculares enmarcados en la 
enseñanza de la educación física, recreación y deportes, teniendo en 
cuenta las políticas del Ministerio de Educación Nacional, optimizando los 
recursos disponibles, los medios didácticos y las estrategias metodológicas 
requeridas. 
 Investigar las nuevas conductas sociales desde diferentes enfoques 
teóricos, potencializando el análisis de las relaciones sociales, la estructura 
de la sociedad, la dinámica y la acción social. 
Recreación: 
 Diseña programas que conlleven estrategias para el aprovechamiento del 
tiempo libre a una población determinada. 
Deporte:
 Desarrollar planes enfocados a la prescripción del ejercicio a nivel 
preventivo, regenerativo y de mantenimiento. 
 Desarrollar nuevas propuestas metodológicas que intervengan en procesos 
relacionados con el rendimiento y argumentos técnico tácticos de una 
disciplina deportiva. 
Perfil del aspirante: 
Se busca en los estudiantes que ingresen al programa de Licenciatura en 
Educación Física, Recreación y Deportes, manifiesten y desarrollen las siguientes 
características: 
 Capacidad para la lectura de materiales y textos propuestos. 
 Voluntad de escucha, dialogo y capacidad de aceptación critica. 
 Manifestación y desarrollo de procesos individuales de formación integral. 
 Capacidad de comunicación y transmisión de deberes. 
 Conciencia como profesional responsable comprometido con la labor social. 
Perfil del egresado: 
La Licenciatura en Educación Física, Recreación y Deporte se propone: 
 En el área pedagógica: Para ejercer la docencia en el nivel de la Educación 
Media Vocacional, tanto en el sector urbano como en el rural. 
 En el área de gestión: Diseñador, ejecutor y evaluador de planes y 
programas curriculares enmarcados en la enseñanza de la educación física, 
recreación y deportes, teniendo en cuenta las políticas del Ministerio de 
Educación Nacional, optimizando los recursos disponibles, los medios 
didácticos y las estrategias metodológicas requeridas. 
 En el área de la salud: Competente para desarrollar planes enfocados a la 
prescripción del ejercicio a nivel preventivo, regenerativo y de 
mantenimiento. 
 En el área recreativa: Diseñador de programas que conlleven estrategias 
para el aprovechamiento del tiempo libre a una población determinada. 
 En el área deportiva: Capacitado para el desarrollo de propuestas 
metodológicas que intervengan en procesos relacionados con el 
rendimiento y argumentos técnico tácticos de una disciplina deportiva. 
 En el área investigativa: Investigador de las nuevas conductas sociales 
desde diferentes enfoques teóricos, potencializando el análisis de las 
relaciones sociales, la estructura de la sociedad, la dinámica y la acción 
social. 
Prácticas profesionales 
En centros de Recreación y Deporte Colegios Distritales de las
Localidades de: 
 Engativá 
 Suba 
 Ciudad Bolívar 
 Soacha 
Por qué escogí la carrera? 
Escogí estudiar licenciatura en Ed física porque siento un gusto muy grande por 
ella, también porque me gustaría a ayudar a combatir muchas enfermedades 
además de esto porque me apasiona el deporte, y tengo grandes oportunidades a 
largo plazo. 
MEDICO PEDIATRA 
Garantizar un proceso de formación médica integral que otorgue las capacidades 
necesarias para adaptarse al cambio con creatividad, que sea relevante y que esté 
acorde con la realidad del sector salud, donde el médico especialista participe 
activamente en el mejoramiento de la calidad y la cobertura de los servicios, 
abordando el proceso de salud-enfermedad en toda su dimensión y 
comprometiendo los actores que en él intervienen y los factores que inciden en el 
proceso mismo de formación. Sus aulas de clases se conforman siempre en 
pequeños grupos, con el fin de asegurar una mejor comprensión del contenido del 
curso y mayor dedicación de los profesores para sus alumnos. Ostenta la mejor 
valoración emagister de las carreras universitarias de Medicina. Es tu momento 
para aprovechar esta carrera universitaria que te ofrece Fundación Universitaria 
San Martín: esta carrera universitaria es un curso que por su completo plan 
académico llamó la atención de nuestros usuarios una vez apareció en emagister 
en Diciembre de 2009. Con este curso abarcarás no sólo todo lo relacionado con 
pediatría sino que también aprenderás aquellos conceptos y nociones 
imprescindibles para tu carrera profesional de Medicina mejorando así tu 
desempeño ya sea en las tareas que te han sido encomendadas o enriqueciendo 
tu hoja de vida para acreditarte como Actor. En tan sólo 3 años y desde la 
población de Bogotá puedes sacarte el comprobante de aprovechamiento 
otorgado por Fundación Universitaria San Martín. Fundación Universitaria San 
Martín enfoca sus esfuerzos a dictar cursos de Medicina desde 2009. Tiene 
prácticas en empresas, asociación de exalumnos, biblioteca. La nueva notificación 
del centro para informar el inicio de clases fue publicada en emagister en 
Diciembre de 2009. El porcentaje de opiniones positivas de este centro es de un 
87% entre las 6 valoraciones que hemos recibido de antiguos alumnos.
PERSONAJE QUE ADMIRAMOS 
María Isabel Urrutia Ocoró (Candelaria, Valle del Cauca, 25 de marzo de 1965) 
es una halterófila y política colombiana. Fue ganadora de una medalla de oro en 
los Juegos Olímpicos de Sídney 2000, la primera presea dorada en la historia 
olímpica de su país. 
Es licenciada en Educación Física y Deporte con énfasis en Pedagogía de la 
Universidad Adventista de Medellín, es también especialista en Derechos 
Humanos y de la Mujer de la Escuela de Género de la Corte Penal Internacional y 
en Derechos humanos y de Género en la Escuela de Género de la Corte 
Interamericana de Washington. 
Se inició como deportista en lanzamiento de bala y disco, llegando a ganar títulos 
nacionales e internacionales y participando en los Juegos Olímpicos de Seúl 1988. 
Desde 1989 se dedicó a la halterofilia (levantamiento de pesas), por sugerencia de 
varios entrenadores, llegando a obtener 24 medallas en los campeonatos 
mundiales, y el título de campeona mundial en 1990 y 1994.2 
Gano la medalla de oro en levantamiento de pesas en los World Games 1997 en 
Lathi Finlandia categoría 83 kg. 
Su entrenador sugirió que bajara su peso corporal para participar en la categoría 
de 75 kilos que se estrenaría en los juegos olímpicos de Sídney Australia en el 
2000.3 
Ya en las postrimerías de su carrera, participó en los Juegos Olímpicos de Sídney 
2000, los primeros en aceptar la halterofilia femenina, y obtuvo la medalla de oro 
en la categoría de 75 kilogramos, la única medalla de oro conseguida por 
Colombia en unos Juegos Olímpicos hasta los juegos de Londres 2012, 
donde Mariana Pajón se coronó campeona olímpica de BMX femenino.4 
Después de este gran logro, fue condecorada como la deportista del año por 
distintas agremiaciones deportivas en Colombia, e igualmente fue nombrada como 
mejor deportista femenina de Latinoamérica. 
Porque la escogí esta carrera? 
Porque a pesar de todas las necesidades que tuvo para cumplir sus metas 
siempre anduvo y anduvo hasta alcanzar sus sueños.
2. PLANTEAMIENTO DEL PROBLEMA/ OBJETIVOS 
2.1 introducción 
Los accidentes ocurren en todas partes, en las más diferentes circunstancias y, a 
veces, con graves consecuencias. Podemos estar expuestos a ellos en el trabajo, 
en la calle o en la vida doméstica. Por ello, debemos estar suficientemente 
formados para prestar primeros auxilios en casos de urgencia. 
De la forma en que sean aplicados los primeros auxilios, y de la decisión de 
aplicarlos, puede depender, en algunos casos, la vida o muerte de una persona. 
Una rápida actuación puede salvar la vida del accidentado y/o contribuir a limitar 
las consecuencias del accidente. 
Los primeros auxilios que se aplican a una persona tienen como objetivos: 
Preservar la vida, paliar el dolor y evitar lesiones secundarias. 
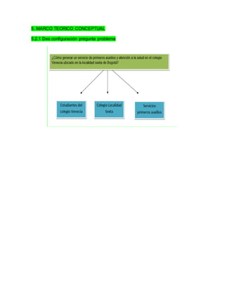
2.2 pregunta problema 
¿Cómo generar un sistema de primeros auxilios y atención a la salud en el colegio 
Venecia ubicado en la localidad sexta de Bogotá? 
2.3 justificación del problema 
En nuestro colegio es como nuestro segundo hogar y como tal es donde se pasa 
gran parte del tiempo 
En tal sentido, debe ser un lugar seguro, o por lo menos es conveniente que se 
tomen precauciones para prevenir accidentes 
Lo que buscamos con nuestro proyecto es ayudar a que los estudiantes del 
colegio tengan una enfermería, un botiquín de primeros auxilios, para poder 
ayudar a los estudiantes en cualquier caída o por lo tanto en cualquier situación en 
la que se encuentren, o quizás por lo menos poder colaborarles con cualquier 
calmante 
Nos parece que este proyecto colaboraría mucho con el colegio Venecia ya que es 
una buena entidad para la colaboración estudiantil, que busca generar y auxiliar a 
las personas cuando más necesitan 
Donde se necesitaría: 
· UN BOTIQUIN CON LOS DEBIDOS IMPLEMENTOS 
· PERSONAS QUE CONOSCO DEL TEMA 
· DOMINIO Y CONOCIMIENTOS DE LA RESPECTIVA LABOR 
· TENER LA CAPACIDAD DE AUXILIAR RAPIDAMENTE
2.4 objetivo general 
Generar un sistema de primeros auxilios y atención a la salud en el colegio 
Venecia ubicado en la localidad sexta 
2.5 objetivos específicos 
 Asegurar el mantenimiento de las constantes vitales: Conservar la vida. 
 No agravar el estado general de la víctima o las lesiones que puedan 
presentar 
 Una buena asistencia inicial ayudará a la recuperación tanto física como 
psicológica 
 Asegurar el traslado de los accidentados en las mejores condiciones 
posibles a un centro sanitario. 
3. PRESENTACIÓN NOMBRE DEL PROYECTO 
3.1 Explicación logotipo 
“Alma” 
Elección De Colores 
Verde: lo escogimos ya que representa seguridad emocional ya que nuestro 
proyecto pretende que los estudiantes se sientan seguros en su enfermería 
Azul: lo escogimos porque representa la lealtad, la confianza, la sabiduría, la 
inteligencia, la fe, la verdad y eso es lo que queremos lograr en los estudiantes 
3.2 imagen logotipo
5. MARCO TEORICO CONCEPTUAL 
5.2.1 Des configuración pregunta problema
6. MARCO LEGAL 
6.1 Explicación de la ley o normal que avala mi proyecto 
Decreto ley 1421 de 1993 
Esta ley muestra tres artículos que se deben tener en los colegios que son: 
 Los establecimientos educativos deberán contar con los elementos 
necesarios para la presentación de un primer auxilio 
 Enfermería: Los establecimientos educativos deberán disponer del espacio 
físico que contara como mínimo con un profesional de la salud. 
 El profesional de la salud deberá tener personal especializado como 
primera ayuda 
6.1.1 Mapa mental ley o norma
6.2 Ficha de la presentación de la entidad 
6.3 Ficha referencial y apoyo de su tutor o docente
Entidad: Hospital Tunjuelito 
Esta entidad nos está colaborando en como prestar un primer auxilio y como 
auxiliar a las personas ante cualquier caída, golpe, quemadura, esquince, teniendo 
así una gran base para lograr con nuestro objetivo en el colegio Venecia. 
6.4. Genere una ficha referencial acerca del aporte de su tutor externo o interno 
explicando su intervención. 
2.3 MARCO LEGAL 
2.3.1 Mapa mental acerca de ley o norma 
2.3.2 Mapa mental del programa
2.3.3 Mapa mental de la entidad
2.4 METODOLOGIA
2.4.1 Modelo encuesta corregido
3. PIEZAS GRAFICAS Y VIRTUALES (IMAGEN CORPORATIVA) 
3.1 Tarjeta de presentación, brochure, sobre, carpeta, hoja membrete
PROPUESTA 
Tradicional 
Capacitaciones.
Tecnológica 
Aplicación móvil.
ALMA - VENECIA
ALMA - VENECIA
ALMA - VENECIA
ALMA - VENECIA
ALMA - VENECIA

ALMA - VENECIA

  • 1.
    FELIPE ALEXANDER GARZON GINA MARCELA MORENO ALMA GESTION DE PROYECTOS 1101 JM I.E.D. VENECIA
  • 2.
    1. ORIENTACIÓN VOCACIONAL Licenciatura en Educación Física, Recreación y Deporte Presentación del programa: El potencial educativo de la educación física, la recreación y el deporte parte de la capacidad por ofrecer y proporcionar situaciones pedagógicas que estimulen el desarrollo y experimentación de acciones psico-motrices esenciales en la formación integral de los educandos. Haciendo uso de recursos como el juego y las acciones de jugar como actividad pedagógica que sintetiza como ninguna el acontecer de la realidad humana. También desde una perspectiva antroposocial capaz de ofrecer ante sus escolares realidades legítimamente culturales como es el caso de los deportes y los juegos tradicionales. En este sentido el programa de Licenciatura en Educación Física, Recreación y Deporte se compromete con la formación de profesionales competentes en el área, capaces de comprender la dimensión social y el papel mediador de la Educación Física en su compromiso con la construcción del país. En respuesta a las necesidades la Licenciatura en Educación Física, Recreación y Deporte se compromete a formar profesionales con capacidad para: Educación Física:  Ejercer la docencia en el nivel de la Educación Media Vocacional, tanto en el sector urbano como en el rural.  Diseña, ejecuta y evalúa planes y programas curriculares enmarcados en la enseñanza de la educación física, recreación y deportes, teniendo en cuenta las políticas del Ministerio de Educación Nacional, optimizando los recursos disponibles, los medios didácticos y las estrategias metodológicas requeridas.  Investigar las nuevas conductas sociales desde diferentes enfoques teóricos, potencializando el análisis de las relaciones sociales, la estructura de la sociedad, la dinámica y la acción social. Recreación:  Diseña programas que conlleven estrategias para el aprovechamiento del tiempo libre a una población determinada. Deporte:
  • 3.
     Desarrollar planesenfocados a la prescripción del ejercicio a nivel preventivo, regenerativo y de mantenimiento.  Desarrollar nuevas propuestas metodológicas que intervengan en procesos relacionados con el rendimiento y argumentos técnico tácticos de una disciplina deportiva. Perfil del aspirante: Se busca en los estudiantes que ingresen al programa de Licenciatura en Educación Física, Recreación y Deportes, manifiesten y desarrollen las siguientes características:  Capacidad para la lectura de materiales y textos propuestos.  Voluntad de escucha, dialogo y capacidad de aceptación critica.  Manifestación y desarrollo de procesos individuales de formación integral.  Capacidad de comunicación y transmisión de deberes.  Conciencia como profesional responsable comprometido con la labor social. Perfil del egresado: La Licenciatura en Educación Física, Recreación y Deporte se propone:  En el área pedagógica: Para ejercer la docencia en el nivel de la Educación Media Vocacional, tanto en el sector urbano como en el rural.  En el área de gestión: Diseñador, ejecutor y evaluador de planes y programas curriculares enmarcados en la enseñanza de la educación física, recreación y deportes, teniendo en cuenta las políticas del Ministerio de Educación Nacional, optimizando los recursos disponibles, los medios didácticos y las estrategias metodológicas requeridas.  En el área de la salud: Competente para desarrollar planes enfocados a la prescripción del ejercicio a nivel preventivo, regenerativo y de mantenimiento.  En el área recreativa: Diseñador de programas que conlleven estrategias para el aprovechamiento del tiempo libre a una población determinada.  En el área deportiva: Capacitado para el desarrollo de propuestas metodológicas que intervengan en procesos relacionados con el rendimiento y argumentos técnico tácticos de una disciplina deportiva.  En el área investigativa: Investigador de las nuevas conductas sociales desde diferentes enfoques teóricos, potencializando el análisis de las relaciones sociales, la estructura de la sociedad, la dinámica y la acción social. Prácticas profesionales En centros de Recreación y Deporte Colegios Distritales de las
  • 4.
    Localidades de: Engativá  Suba  Ciudad Bolívar  Soacha Por qué escogí la carrera? Escogí estudiar licenciatura en Ed física porque siento un gusto muy grande por ella, también porque me gustaría a ayudar a combatir muchas enfermedades además de esto porque me apasiona el deporte, y tengo grandes oportunidades a largo plazo. MEDICO PEDIATRA Garantizar un proceso de formación médica integral que otorgue las capacidades necesarias para adaptarse al cambio con creatividad, que sea relevante y que esté acorde con la realidad del sector salud, donde el médico especialista participe activamente en el mejoramiento de la calidad y la cobertura de los servicios, abordando el proceso de salud-enfermedad en toda su dimensión y comprometiendo los actores que en él intervienen y los factores que inciden en el proceso mismo de formación. Sus aulas de clases se conforman siempre en pequeños grupos, con el fin de asegurar una mejor comprensión del contenido del curso y mayor dedicación de los profesores para sus alumnos. Ostenta la mejor valoración emagister de las carreras universitarias de Medicina. Es tu momento para aprovechar esta carrera universitaria que te ofrece Fundación Universitaria San Martín: esta carrera universitaria es un curso que por su completo plan académico llamó la atención de nuestros usuarios una vez apareció en emagister en Diciembre de 2009. Con este curso abarcarás no sólo todo lo relacionado con pediatría sino que también aprenderás aquellos conceptos y nociones imprescindibles para tu carrera profesional de Medicina mejorando así tu desempeño ya sea en las tareas que te han sido encomendadas o enriqueciendo tu hoja de vida para acreditarte como Actor. En tan sólo 3 años y desde la población de Bogotá puedes sacarte el comprobante de aprovechamiento otorgado por Fundación Universitaria San Martín. Fundación Universitaria San Martín enfoca sus esfuerzos a dictar cursos de Medicina desde 2009. Tiene prácticas en empresas, asociación de exalumnos, biblioteca. La nueva notificación del centro para informar el inicio de clases fue publicada en emagister en Diciembre de 2009. El porcentaje de opiniones positivas de este centro es de un 87% entre las 6 valoraciones que hemos recibido de antiguos alumnos.
  • 5.
    PERSONAJE QUE ADMIRAMOS María Isabel Urrutia Ocoró (Candelaria, Valle del Cauca, 25 de marzo de 1965) es una halterófila y política colombiana. Fue ganadora de una medalla de oro en los Juegos Olímpicos de Sídney 2000, la primera presea dorada en la historia olímpica de su país. Es licenciada en Educación Física y Deporte con énfasis en Pedagogía de la Universidad Adventista de Medellín, es también especialista en Derechos Humanos y de la Mujer de la Escuela de Género de la Corte Penal Internacional y en Derechos humanos y de Género en la Escuela de Género de la Corte Interamericana de Washington. Se inició como deportista en lanzamiento de bala y disco, llegando a ganar títulos nacionales e internacionales y participando en los Juegos Olímpicos de Seúl 1988. Desde 1989 se dedicó a la halterofilia (levantamiento de pesas), por sugerencia de varios entrenadores, llegando a obtener 24 medallas en los campeonatos mundiales, y el título de campeona mundial en 1990 y 1994.2 Gano la medalla de oro en levantamiento de pesas en los World Games 1997 en Lathi Finlandia categoría 83 kg. Su entrenador sugirió que bajara su peso corporal para participar en la categoría de 75 kilos que se estrenaría en los juegos olímpicos de Sídney Australia en el 2000.3 Ya en las postrimerías de su carrera, participó en los Juegos Olímpicos de Sídney 2000, los primeros en aceptar la halterofilia femenina, y obtuvo la medalla de oro en la categoría de 75 kilogramos, la única medalla de oro conseguida por Colombia en unos Juegos Olímpicos hasta los juegos de Londres 2012, donde Mariana Pajón se coronó campeona olímpica de BMX femenino.4 Después de este gran logro, fue condecorada como la deportista del año por distintas agremiaciones deportivas en Colombia, e igualmente fue nombrada como mejor deportista femenina de Latinoamérica. Porque la escogí esta carrera? Porque a pesar de todas las necesidades que tuvo para cumplir sus metas siempre anduvo y anduvo hasta alcanzar sus sueños.
  • 6.
    2. PLANTEAMIENTO DELPROBLEMA/ OBJETIVOS 2.1 introducción Los accidentes ocurren en todas partes, en las más diferentes circunstancias y, a veces, con graves consecuencias. Podemos estar expuestos a ellos en el trabajo, en la calle o en la vida doméstica. Por ello, debemos estar suficientemente formados para prestar primeros auxilios en casos de urgencia. De la forma en que sean aplicados los primeros auxilios, y de la decisión de aplicarlos, puede depender, en algunos casos, la vida o muerte de una persona. Una rápida actuación puede salvar la vida del accidentado y/o contribuir a limitar las consecuencias del accidente. Los primeros auxilios que se aplican a una persona tienen como objetivos: Preservar la vida, paliar el dolor y evitar lesiones secundarias. 2.2 pregunta problema ¿Cómo generar un sistema de primeros auxilios y atención a la salud en el colegio Venecia ubicado en la localidad sexta de Bogotá? 2.3 justificación del problema En nuestro colegio es como nuestro segundo hogar y como tal es donde se pasa gran parte del tiempo En tal sentido, debe ser un lugar seguro, o por lo menos es conveniente que se tomen precauciones para prevenir accidentes Lo que buscamos con nuestro proyecto es ayudar a que los estudiantes del colegio tengan una enfermería, un botiquín de primeros auxilios, para poder ayudar a los estudiantes en cualquier caída o por lo tanto en cualquier situación en la que se encuentren, o quizás por lo menos poder colaborarles con cualquier calmante Nos parece que este proyecto colaboraría mucho con el colegio Venecia ya que es una buena entidad para la colaboración estudiantil, que busca generar y auxiliar a las personas cuando más necesitan Donde se necesitaría: · UN BOTIQUIN CON LOS DEBIDOS IMPLEMENTOS · PERSONAS QUE CONOSCO DEL TEMA · DOMINIO Y CONOCIMIENTOS DE LA RESPECTIVA LABOR · TENER LA CAPACIDAD DE AUXILIAR RAPIDAMENTE
  • 7.
    2.4 objetivo general Generar un sistema de primeros auxilios y atención a la salud en el colegio Venecia ubicado en la localidad sexta 2.5 objetivos específicos  Asegurar el mantenimiento de las constantes vitales: Conservar la vida.  No agravar el estado general de la víctima o las lesiones que puedan presentar  Una buena asistencia inicial ayudará a la recuperación tanto física como psicológica  Asegurar el traslado de los accidentados en las mejores condiciones posibles a un centro sanitario. 3. PRESENTACIÓN NOMBRE DEL PROYECTO 3.1 Explicación logotipo “Alma” Elección De Colores Verde: lo escogimos ya que representa seguridad emocional ya que nuestro proyecto pretende que los estudiantes se sientan seguros en su enfermería Azul: lo escogimos porque representa la lealtad, la confianza, la sabiduría, la inteligencia, la fe, la verdad y eso es lo que queremos lograr en los estudiantes 3.2 imagen logotipo
  • 8.
    5. MARCO TEORICOCONCEPTUAL 5.2.1 Des configuración pregunta problema
  • 12.
    6. MARCO LEGAL 6.1 Explicación de la ley o normal que avala mi proyecto Decreto ley 1421 de 1993 Esta ley muestra tres artículos que se deben tener en los colegios que son:  Los establecimientos educativos deberán contar con los elementos necesarios para la presentación de un primer auxilio  Enfermería: Los establecimientos educativos deberán disponer del espacio físico que contara como mínimo con un profesional de la salud.  El profesional de la salud deberá tener personal especializado como primera ayuda 6.1.1 Mapa mental ley o norma
  • 13.
    6.2 Ficha dela presentación de la entidad 6.3 Ficha referencial y apoyo de su tutor o docente
  • 14.
    Entidad: Hospital Tunjuelito Esta entidad nos está colaborando en como prestar un primer auxilio y como auxiliar a las personas ante cualquier caída, golpe, quemadura, esquince, teniendo así una gran base para lograr con nuestro objetivo en el colegio Venecia. 6.4. Genere una ficha referencial acerca del aporte de su tutor externo o interno explicando su intervención. 2.3 MARCO LEGAL 2.3.1 Mapa mental acerca de ley o norma 2.3.2 Mapa mental del programa
  • 15.
    2.3.3 Mapa mentalde la entidad
  • 16.
  • 17.
  • 19.
    3. PIEZAS GRAFICASY VIRTUALES (IMAGEN CORPORATIVA) 3.1 Tarjeta de presentación, brochure, sobre, carpeta, hoja membrete
  • 21.
  • 23.