Incrustar presentación
Descargar como DOCX, PPTX


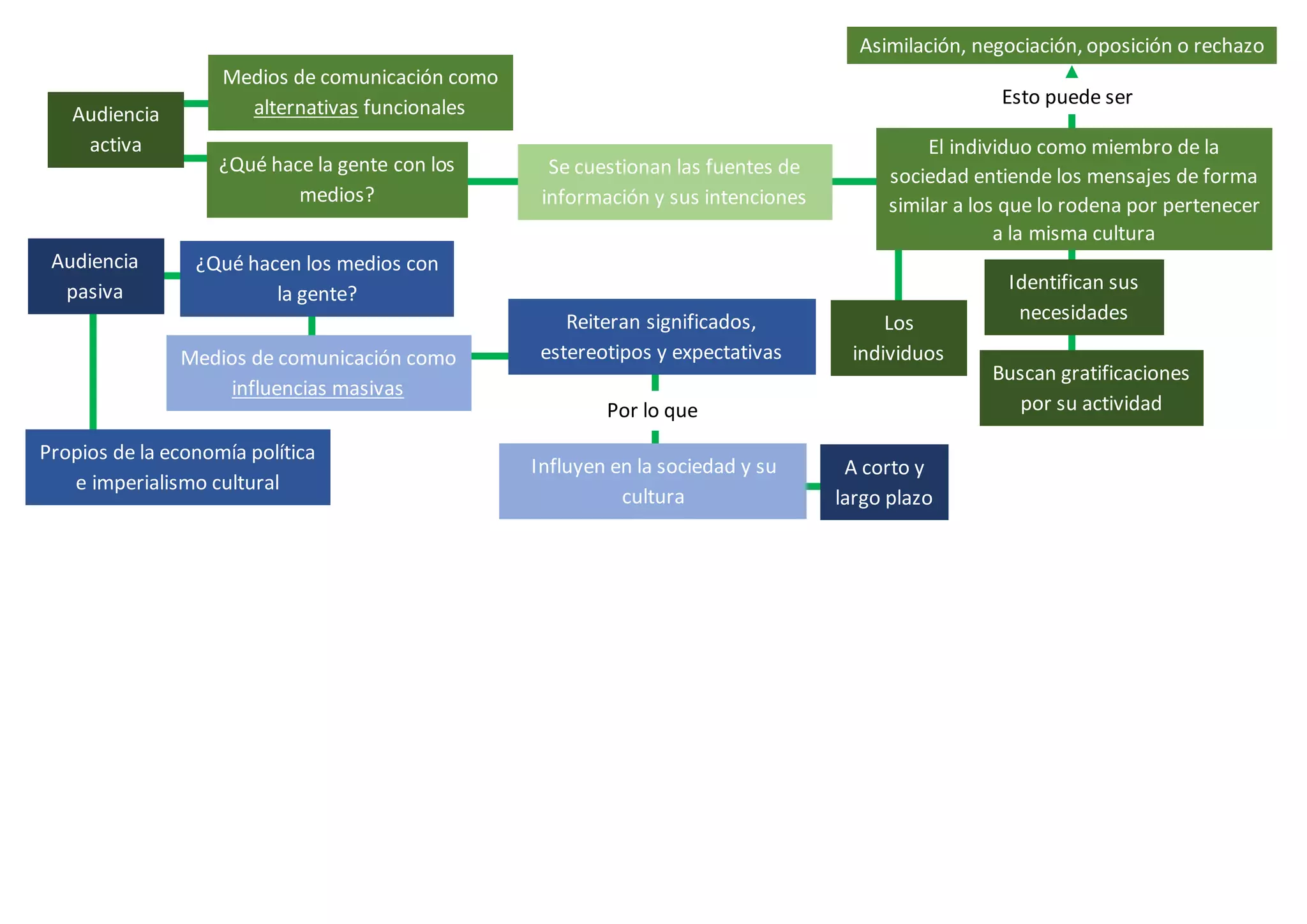
Este documento discute el papel de los medios de comunicación en la sociedad y su influencia en los individuos y la cultura. Explora cómo los medios pueden servir como alternativas funcionales para una audiencia activa o influencias masivas para una audiencia pasiva, y cómo los individuos buscan gratificaciones a través de los medios e internalizan significados y estereotipos. También examina cómo los mensajes de los medios pueden ser asimilados, negociados, rechazados u opuestos por los individuos como miembros de una cultura
