MODULO I:
LA TECNOLOGÍA AL
SERVICIO DE LA
EDUCACIÓN
Universidad de Oriente
UNIVOHacia la verdad por el estudio
Objetivo del Módulo
Analizar la importancia de la
tecnología, investigando su
impacto en la educación para
que se incorpore como
herramienta en el proceso de
enseñanza-aprendizaje
Contenidos
!  Conceptos de tecnología educativa y
t e c n o l o g í a s d e l a i n f o r m a c i ó n y
comunicación.
!  Caracterización y diferencias de
tecnologías educativas y Tic´s.
!  Importancia de la Tecnología en el la
Educación. Docente-Aula
!  Teorías psico-pedagogicas que respaldan
el uso de la tecnología en la educación.
Los adelantos en tecnología, microelectrónica,
robótica y telecomunicaciones abren posibilidades de
innovación en el ámbito educativo.
En las sociedades actuales, el uso de los recursos
tecnológicos toma más relevancia en la vida de las
personas. Esto se debe al acelerado avance y
repercusión social de estas tecnologías.
Por ello, resulta necesario repensar los procesos de
enseñanza y aprendizaje y promover la actualización
permanente de los actores de este proceso,
principalmente, los docentes en torno a los recursos
tecnológicos
Sociopolíticas
Culturales
Tecnológicas
Educativas
Caracteriza
una Sociedad
basada en el
conocimiento
Revolución científica y tecnológica
Tecnología Educativa
Dos perspectivas tradicionales:
• Una es la representada por la equiparación de Tecnología Educativa (TE) a
los medios y recursos instructivos(fundamentalmente audiovisuales).
• La otra perspectiva, ha sido entender la Tecnología Educativa como un
campo de estudio caracterizado por diseñar y controlar científicamente los
procesos de enseñanza.
Actualmente su apoyatura teórica tiene una base multidisciplinar en la que
entran en juego espacios epistemológicos de diverso tipo como la teoría
curricular, los estudios culturales o la sociología de la cultura y la
comunicación centrándose en el estudio de las interrelaciones entre la
tecnología, la cultura y la educación.
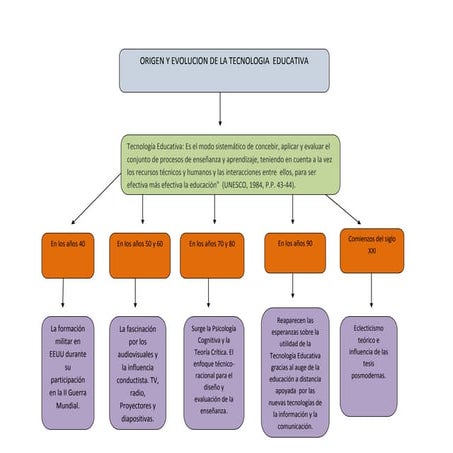
40´s. La formación militar norteamericana en los años
cuarenta.
50´s-60´s. La fascinación por los audiovisuales y la
influencia conductista.
70´s. El enfoque técnico-racional para el diseño y
evaluación de la enseñanza
80´s-90´s. La crisis de la perspectiva tecnócrata sobre la
enseñanza y el surgimiento en el interés en las
aplicaciones de las tecnologías digitales
Evolución de la TE
LAS TIC EN LA
DOCENCIA
UNIVERSITARIA
LAS TIC EN LA
EDUCACIÓN NO
FORMAL
MEDIOS DE
COMUNICACIÓN
SOCIAL Y
ENSEÑANZA
EDUCACIÓN,
TECNOLOGÍAS
Y CULTURA
DESARROLLO DE
MATERIALES
DIDÁCTICOS Y
SOFTWARE EDUCATIVO
LAS TIC EN LA
EDUCACIÓN
ESCOLAR
Líneas de trabajo de la TE
¿Qué son las TIC?.(Cabero, 2000)
• Son tecnologías que constituyen nuevos canales
de comunicación y entran en las escuelas y los
hogares facilitando con su uso el proceso de
enseñanza-aprendizaje.
• La denominación de TIC es utilizada para referirse
a una serie de nuevos medios como los hipertextos,
los multimedia, Internet, la realidad
virtual o la televisión por satélite.
Estas tecnologías se diferencian de las
tradicionales en las posibilidad que
tiene la creación de nuevos entornos
comunicativos y expresivos que
facilitan a los receptores la posibilidad
de desarrollar nuevas experiencias
formativas, expresivas y educativas.
Tecnologías de Información y Comunicación.
λ Esta tecnologías son las que giran en torno
a cuatro medios: la informática, la
microelectrónica, los multimedia y las
telecomunicaciones.
λ  G i r a n d e m a n e r a i n t e r a c t i v a e
interconectada, lo que permite concebir
nuevas realidades comunicativas y
potenciar las que pueden tener forma
aislada.
En definitiva, las TIC permiten
el procesamiento, tratamiento y
comunicación de la información.
Es decir, las tecnologías son
para actuar sobre la
información, transformarla,
difundirla y comunicarla.
Tecnologías de Información y Comunicación.
La Introducción De Los Medios
Informáticos En El Ámbito Educativo
En la década de los 80, y con la
aparición de los ordenadores personales
(potentes, manejables y a precios
asequibles) se produce una rápida
difusión de los sistemas informáticos
(hardware y software) que a su vez
inducen importantes transformaciones en
la organización del trabajo y en la
sociedad en general.
Las telecomunicaciones y los
m e d i o s m a s i v o s d e
comunicación primero y las TIC
(Tecnologías de la Información y
la Comunicación) más tarde, han
sido importantes motores del
cambio cultural, social y
económico en las últimas
décadas del siglo XX.
La Introducción De Los Medios
Informáticos En El Ámbito Educativo
Nuevos contenidos curriculares que
deben incluirse en los estudios para
facilitar la adaptación de los alumnos a la
nueva sociedad y a los requerimientos
que se hacen desde el mundo laboral,
nuevos entornos de aprendizaje y
nuevos medios didácticos a disposición
de los profesores y estudiantes.
La Introducción De Los Medios
Informáticos En El Ámbito Educativo

Conceptos tics

  • 1.
    MODULO I: LA TECNOLOGÍAAL SERVICIO DE LA EDUCACIÓN Universidad de Oriente UNIVOHacia la verdad por el estudio
  • 2.
    Objetivo del Módulo Analizarla importancia de la tecnología, investigando su impacto en la educación para que se incorpore como herramienta en el proceso de enseñanza-aprendizaje
  • 3.
    Contenidos !  Conceptos detecnología educativa y t e c n o l o g í a s d e l a i n f o r m a c i ó n y comunicación. !  Caracterización y diferencias de tecnologías educativas y Tic´s. !  Importancia de la Tecnología en el la Educación. Docente-Aula !  Teorías psico-pedagogicas que respaldan el uso de la tecnología en la educación.
  • 4.
    Los adelantos entecnología, microelectrónica, robótica y telecomunicaciones abren posibilidades de innovación en el ámbito educativo. En las sociedades actuales, el uso de los recursos tecnológicos toma más relevancia en la vida de las personas. Esto se debe al acelerado avance y repercusión social de estas tecnologías. Por ello, resulta necesario repensar los procesos de enseñanza y aprendizaje y promover la actualización permanente de los actores de este proceso, principalmente, los docentes en torno a los recursos tecnológicos
  • 5.
  • 6.
  • 7.
    Dos perspectivas tradicionales: • Unaes la representada por la equiparación de Tecnología Educativa (TE) a los medios y recursos instructivos(fundamentalmente audiovisuales). • La otra perspectiva, ha sido entender la Tecnología Educativa como un campo de estudio caracterizado por diseñar y controlar científicamente los procesos de enseñanza. Actualmente su apoyatura teórica tiene una base multidisciplinar en la que entran en juego espacios epistemológicos de diverso tipo como la teoría curricular, los estudios culturales o la sociología de la cultura y la comunicación centrándose en el estudio de las interrelaciones entre la tecnología, la cultura y la educación.
  • 8.
    40´s. La formaciónmilitar norteamericana en los años cuarenta. 50´s-60´s. La fascinación por los audiovisuales y la influencia conductista. 70´s. El enfoque técnico-racional para el diseño y evaluación de la enseñanza 80´s-90´s. La crisis de la perspectiva tecnócrata sobre la enseñanza y el surgimiento en el interés en las aplicaciones de las tecnologías digitales Evolución de la TE
  • 9.
    LAS TIC ENLA DOCENCIA UNIVERSITARIA LAS TIC EN LA EDUCACIÓN NO FORMAL MEDIOS DE COMUNICACIÓN SOCIAL Y ENSEÑANZA EDUCACIÓN, TECNOLOGÍAS Y CULTURA DESARROLLO DE MATERIALES DIDÁCTICOS Y SOFTWARE EDUCATIVO LAS TIC EN LA EDUCACIÓN ESCOLAR Líneas de trabajo de la TE
  • 10.
    ¿Qué son lasTIC?.(Cabero, 2000) • Son tecnologías que constituyen nuevos canales de comunicación y entran en las escuelas y los hogares facilitando con su uso el proceso de enseñanza-aprendizaje. • La denominación de TIC es utilizada para referirse a una serie de nuevos medios como los hipertextos, los multimedia, Internet, la realidad virtual o la televisión por satélite.
  • 11.
    Estas tecnologías sediferencian de las tradicionales en las posibilidad que tiene la creación de nuevos entornos comunicativos y expresivos que facilitan a los receptores la posibilidad de desarrollar nuevas experiencias formativas, expresivas y educativas. Tecnologías de Información y Comunicación.
  • 12.
    λ Esta tecnologías sonlas que giran en torno a cuatro medios: la informática, la microelectrónica, los multimedia y las telecomunicaciones. λ  G i r a n d e m a n e r a i n t e r a c t i v a e interconectada, lo que permite concebir nuevas realidades comunicativas y potenciar las que pueden tener forma aislada.
  • 13.
    En definitiva, lasTIC permiten el procesamiento, tratamiento y comunicación de la información. Es decir, las tecnologías son para actuar sobre la información, transformarla, difundirla y comunicarla. Tecnologías de Información y Comunicación.
  • 14.
    La Introducción DeLos Medios Informáticos En El Ámbito Educativo En la década de los 80, y con la aparición de los ordenadores personales (potentes, manejables y a precios asequibles) se produce una rápida difusión de los sistemas informáticos (hardware y software) que a su vez inducen importantes transformaciones en la organización del trabajo y en la sociedad en general.
  • 15.
    Las telecomunicaciones ylos m e d i o s m a s i v o s d e comunicación primero y las TIC (Tecnologías de la Información y la Comunicación) más tarde, han sido importantes motores del cambio cultural, social y económico en las últimas décadas del siglo XX. La Introducción De Los Medios Informáticos En El Ámbito Educativo
  • 16.
    Nuevos contenidos curricularesque deben incluirse en los estudios para facilitar la adaptación de los alumnos a la nueva sociedad y a los requerimientos que se hacen desde el mundo laboral, nuevos entornos de aprendizaje y nuevos medios didácticos a disposición de los profesores y estudiantes. La Introducción De Los Medios Informáticos En El Ámbito Educativo