Incrustar presentación
Descargado 55 veces

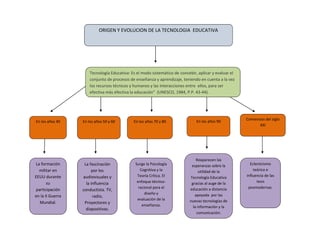
La tecnología educativa se refiere al uso sistemático de procesos de enseñanza y aprendizaje que consideran los recursos técnicos y humanos y sus interacciones para mejorar la educación. En las décadas de 1940 a 1960, la tecnología educativa se centró en los audiovisuales y la psicología conductista, mientras que en las décadas de 1970 a 1980 surgió la psicología cognitiva y el enfoque técnico-racional. En los años 1990, las nuevas tecnologías de la información y la comunicación
