DECRETO 1860
Contiene las
normas
reglamentarias
para el servicio de
la educación
formal
Que
recibe
n
Todos
los residentes
en Colombia
En Los
establecimiento
s
* Estatales
* Privados
*Comunitarios
*Cooperativos
Solidarios
*Sin animo de
lucro
Que se
proporcio
na por
procesos
de
formación
PRESCOLAR
Primera y
segunda etapa Etapa etapa
previa y
opcionalTercera
Etapa Obligatoria pre-
requisito para
continuar el
proceso
BÁSIC
A
Nueve
Grados
Organizado
s e en
periodos
semestrale
s
Independient
es
Articulados
Al finalizar se
otorga “
titulo
bachiller”
Orientado
a la
formación
en
ocupacion
es
Titulo en
Arte u
oficio
EDUCACION
LABORAL
(OPCIONAL)
Su objetivo
Es hacer cumplir
los fines de la
educación
definidos en la
ley 115
Responsabilizando a
El Estado
La Familia
La Sociedad
Divulgación y aplicación
dar a conocer a toda la comunidad
educativa, las disposiciones señaladas en el
presente Decreto y faciliten su correcta
aplicación
Pedagogo de Lenguas
Diana Ximena Chitiva Muñoz
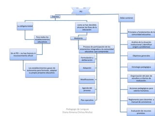
PEI
Expresa
como se han decidido
alcanzar los fines de la
educación
Mediante
Proceso de participación de los
estamentos integrados a la comunidad
educativa que comprende:
Formulación y
deliberación
Adopción
Modificaciones
Agenda del
proceso
Plan operativo
La obligatoriedad
Para todos los
establecimientos
educativos
Sin el PEI – no hay licencia ni
reconocimiento oficial
Los establecimientos gozan de
autonomía para formular, adaptar
su propio proyecto educativo.
Debe contener
Principios y fundamentos de la
comunidad educativa.
Análisis de la situación
institucional ( identificar
origen y problemas)
Objetivos generales
Estrategia pedagógica
Organización del plan de
estudios y criterios de
evaluación.
Acciones pedagógicas para
valores humanos.
Reglamento para docentes y
manual de convivencia
Evaluación de recursos
previstos.
Pedagogo de Lenguas
Diana Ximena Chitiva Muñoz
GOBIERNO
ESCOLAR
Compuesto por
un Conjunto de
organismos
Orientan, dirigen y administran la
institución educativa en los aspectos
pedagógicos, académicos,
administrativos, financieros, culturales y
sociales.
Obligatorio para participación
democrática de todos los
estamentos de la comunidad
educativa, según lo dispone el
artículo142 de la ley 115 de 1994.Recto
r
Es el representante del establecimiento
ante las autoridades educativas y
ejecutor de las decisiones del gobierno
escolar. (Art.20 Decreto 1860 de 1994). Consejo
Directivo
Es la instancia directiva, de orientación
académica y administrativa en la cual
participan todos los integrantes de la
comunidad educativa.
Consejo Académico
es la instancia superior que
participa en la orientación
pedagógica del colegio o escuela.
Personero
Es un alumno de último grado en la
institución encargado, de promover el
ejercicio de los deberes y derechos de
los estudiantes
Consejo de
Estudiantes
es el máximo órgano colegiado que
asegura y garantiza el continuo
ejercicio de la participación por parte
de los educandos.
Asociación de
padres de familia
Promover programas de formación
de los padres para cumplir
adecuadamente la tarea educativa
que les corresponde
Consejo de padres
de familia Son 2 voceros (padres ) que
aseguran la continua
participación de los acudientes
en el proceso pedagógico.
Objetivo
Evitar que se
desarrollen formas
autoritarias y verticales
de dirección.
Optimizar la
participación de la
comunidad
educativa.
Pedagogo de Lenguas
Diana Ximena Chitiva Muñoz
Plan de Estudios
se incluirán las áreas
del conocimiento
Por Grupos de
áreas o
Asignaturas
Proyecto
pedagógico
Es una actividad la
solución de
problemas
cotidianos de los
alumnos
Para cumplir
Servicio social
estudiantil.
Integra a la
comunidad
para contribuir
a su
mejoramiento
social, cultural
y económico
Servicio de
orientación
contribuir al pleno
desarrollo de la
personalidad de
los
educandos,
Se deberá usar el
bibliobanco de textos y
la biblioteca escolar
Como complemento
pedagógico
Uso de materiales pedagógicos producidos
por los docentes
Uso de ayudas
didácticas y medios
Las asignaturas tendrán el
contenido, la intensidad
horaria y la duración que
determine el proyecto
educativo
institucional
Deben aplicar
estrategias y
métodos
pedagógicos activos
vivenciales
Para desarrollar
La exposición, la
observación, la
experimentación, la
práctica, el laboratorio,
el taller de trabajo, la
informática educativa,
el estudio personal
En el plan se debe incluir los
procedimientos de evaluación
Medios de
evaluación
apreciaciones cualitativas hechas
como resultado de observación
uso de pruebas de
comprensión, análisis,
discusión crítica y adquisición
de conocimientos.
Pedagogo de Lenguas
Diana Ximena Chitiva Muñoz
Pedagogo de Lenguas
Diana Ximena Chitiva Muñoz
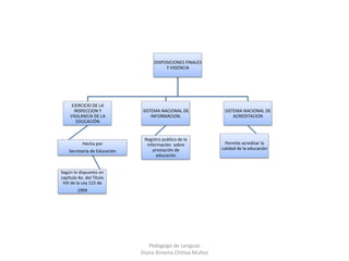
DISPOSICIONES FINALES
Y VIGENCIA
EJERCICIO DE LA
INSPECCION Y
VIGILANCIA DE LA
EDUCACIÓN
Hecha por
Secretaria de Educación
Según lo dispuesto en
capítulo 4o. del Título
VIII de la Ley 115 de
1994
SISTEMA NACIONAL DE
INFORMACION.
Registro publico de la
información sobre
prestación de
educación
SISTEMA NACIONAL DE
ACREDITACION
Permite acreditar la
calidad de la educación

Decreto

  • 1.
    DECRETO 1860 Contiene las normas reglamentarias parael servicio de la educación formal Que recibe n Todos los residentes en Colombia En Los establecimiento s * Estatales * Privados *Comunitarios *Cooperativos Solidarios *Sin animo de lucro Que se proporcio na por procesos de formación PRESCOLAR Primera y segunda etapa Etapa etapa previa y opcionalTercera Etapa Obligatoria pre- requisito para continuar el proceso BÁSIC A Nueve Grados Organizado s e en periodos semestrale s Independient es Articulados Al finalizar se otorga “ titulo bachiller” Orientado a la formación en ocupacion es Titulo en Arte u oficio EDUCACION LABORAL (OPCIONAL) Su objetivo Es hacer cumplir los fines de la educación definidos en la ley 115 Responsabilizando a El Estado La Familia La Sociedad Divulgación y aplicación dar a conocer a toda la comunidad educativa, las disposiciones señaladas en el presente Decreto y faciliten su correcta aplicación Pedagogo de Lenguas Diana Ximena Chitiva Muñoz
  • 2.
    PEI Expresa como se handecidido alcanzar los fines de la educación Mediante Proceso de participación de los estamentos integrados a la comunidad educativa que comprende: Formulación y deliberación Adopción Modificaciones Agenda del proceso Plan operativo La obligatoriedad Para todos los establecimientos educativos Sin el PEI – no hay licencia ni reconocimiento oficial Los establecimientos gozan de autonomía para formular, adaptar su propio proyecto educativo. Debe contener Principios y fundamentos de la comunidad educativa. Análisis de la situación institucional ( identificar origen y problemas) Objetivos generales Estrategia pedagógica Organización del plan de estudios y criterios de evaluación. Acciones pedagógicas para valores humanos. Reglamento para docentes y manual de convivencia Evaluación de recursos previstos. Pedagogo de Lenguas Diana Ximena Chitiva Muñoz
  • 3.
    GOBIERNO ESCOLAR Compuesto por un Conjuntode organismos Orientan, dirigen y administran la institución educativa en los aspectos pedagógicos, académicos, administrativos, financieros, culturales y sociales. Obligatorio para participación democrática de todos los estamentos de la comunidad educativa, según lo dispone el artículo142 de la ley 115 de 1994.Recto r Es el representante del establecimiento ante las autoridades educativas y ejecutor de las decisiones del gobierno escolar. (Art.20 Decreto 1860 de 1994). Consejo Directivo Es la instancia directiva, de orientación académica y administrativa en la cual participan todos los integrantes de la comunidad educativa. Consejo Académico es la instancia superior que participa en la orientación pedagógica del colegio o escuela. Personero Es un alumno de último grado en la institución encargado, de promover el ejercicio de los deberes y derechos de los estudiantes Consejo de Estudiantes es el máximo órgano colegiado que asegura y garantiza el continuo ejercicio de la participación por parte de los educandos. Asociación de padres de familia Promover programas de formación de los padres para cumplir adecuadamente la tarea educativa que les corresponde Consejo de padres de familia Son 2 voceros (padres ) que aseguran la continua participación de los acudientes en el proceso pedagógico. Objetivo Evitar que se desarrollen formas autoritarias y verticales de dirección. Optimizar la participación de la comunidad educativa. Pedagogo de Lenguas Diana Ximena Chitiva Muñoz
  • 4.
    Plan de Estudios seincluirán las áreas del conocimiento Por Grupos de áreas o Asignaturas Proyecto pedagógico Es una actividad la solución de problemas cotidianos de los alumnos Para cumplir Servicio social estudiantil. Integra a la comunidad para contribuir a su mejoramiento social, cultural y económico Servicio de orientación contribuir al pleno desarrollo de la personalidad de los educandos, Se deberá usar el bibliobanco de textos y la biblioteca escolar Como complemento pedagógico Uso de materiales pedagógicos producidos por los docentes Uso de ayudas didácticas y medios Las asignaturas tendrán el contenido, la intensidad horaria y la duración que determine el proyecto educativo institucional Deben aplicar estrategias y métodos pedagógicos activos vivenciales Para desarrollar La exposición, la observación, la experimentación, la práctica, el laboratorio, el taller de trabajo, la informática educativa, el estudio personal En el plan se debe incluir los procedimientos de evaluación Medios de evaluación apreciaciones cualitativas hechas como resultado de observación uso de pruebas de comprensión, análisis, discusión crítica y adquisición de conocimientos. Pedagogo de Lenguas Diana Ximena Chitiva Muñoz
  • 5.
    Pedagogo de Lenguas DianaXimena Chitiva Muñoz DISPOSICIONES FINALES Y VIGENCIA EJERCICIO DE LA INSPECCION Y VIGILANCIA DE LA EDUCACIÓN Hecha por Secretaria de Educación Según lo dispuesto en capítulo 4o. del Título VIII de la Ley 115 de 1994 SISTEMA NACIONAL DE INFORMACION. Registro publico de la información sobre prestación de educación SISTEMA NACIONAL DE ACREDITACION Permite acreditar la calidad de la educación