Incrustar presentación
Descargar para leer sin conexión


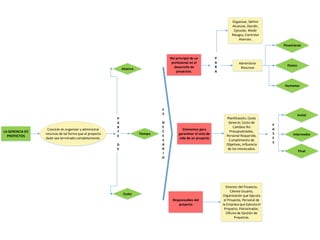
La gerencia de proyectos se centra en la organización y administración de recursos para completar un proyecto. Implica gestionar el alcance, tiempo y costo, así como la planificación y el cumplimiento de objetivos a través de un equipo de trabajo. Los actores clave incluyen al director del proyecto, el cliente y los interesados en la ejecución.
