inicio
Recibir el
equipo de
computo
Verificar el
funcionamiento
de el equipo
¿Arranca el
equipo?
Verificar cual es
el problema
no
si
¿Funciona
correctamente el
software?
Verificar cual es
el problema
no
Hacer el
inventario del
equipo
si
1
1
Destapar el
gabinete
Quitar
dispositivos de
tarjeta madre
Desconectar la
computadora
de la corriente
sopletear la
fuente
Sopletear todo
el equipo
Limpiar el polvo
con una brocha
2
2
Limpiar el
gabinete con
un trapo
Limpiar el
monitor con
un trapo
Conectar los
dispositivos
Tapar el
gabinete
Arranca el
equipo
Corregir el
proiblema
no
Entrar a windows
si
3
3
Borrar archivos
temporales
¿tiene
antivirus?
Instalar un
antivirus
no
Examinar el
equipo de virus
si
Apagar el
equipo
Entregar al
cliente
Fin
Mantenimiento preventivo de hardware
ALGORITMO DE MANTENIMIENTO PREVENTIVO DE HARDWRE1.-Levantamos reporte.
2.-Revision y recepción del Hardware.
3.-Verificar si funciona correctamente cada pieza del equipo, de no ser así se le notifica al cliente de inmediato.
4.-Si no arranca el equipo vemos cual es el problema y le decimos al cliente que si desea repararlo.
5.-Vemos si funciona correctamente el software..
6.-Hacemos inventario del equipo y anotar en que condiciones viene el hardware.
7.-Desconectamos la computadora de la corriente.
8.-Quitamos los tornillos del gabinete y lo destapamos.
9.-Nos desmagnetizamos.
10.-Quitamos todos los dispositivos de hardware de la tarjeta madre.
11.-Limpiamos el polvo del gabinete y de los dispositivos con cuidado con una brocha.
12.-Sopletemos la fuente.
13.-Sopleteamos el equipo.
14.-Terminamos de limpiar el gabinete con un trapito húmedo.
15.-Volvemos a conectar todos los dispositivos de Hardware.
16.-Tapamos el gabinete y lo fijamos de nuevo con los tornillos.
17.-Verificar si arranca el equipo.
18.-Lo prendemos para asegurarnos de que funcione.
19.-Cerramos nuestro reporte y entregamos el equipo al cliente.
inicio
Levantar el reporte
Revisión frisca del
software
Funciona
correctamente
Notificar al clienteno
Desea reparar el
cliente
Lo dejamos asino
Reparamos la falla
si
Encendemos la pc
si
Se necesita
respaldo
Respaldar drivers
no
Realizar el respaldosi
Revisar estado físico
del disco duro
1
1
Crear punto de
restauracion
Instalar
actualizaciones de
windows
Actualizar antivirus
Eliminar archivos
temporales
Limpiar registro del
sistema
Revisar el sistema
contra malware
Esta infectado Eliminar virussi
Crear punto de
restauración final
no
2
2
Desfragmentar
disco duro
Cerrar reporte
fin
Mantenimiento
preventivo de software
ALGORITMO DE MANTENIMIENTO PREVENTIVO DE SOFWARE
1.-Levantamos reporte.
2.-Revision física del software
3.-Verificar si funciona correctamente, de no ser así se le notifica al cliente de inmediato.
4.-Si el cliente desea reparar el problema lo hacemos (si no así la dejamos).
5.-Encendemos la PC.
6.-Preguntar al cliente si desea un respaldo de sus cosas.
7.-Respaldamos los drivers para cualquier cosa que ocurra.
8.-Revisamos el estado físico del disco duro.
9.-Ahora creamos un punto de restauración.
10.-Instalamos todas las actualizaciones de Windows ya sea manual o automáticamente.
11.-Actualizamos el antivirus de la PC.
12.-Limpiamos los archivos temporales del equipo.
13.-Limpiar el registro del sistema.
14.-Ahora con un antimalware la revisamos.
15.-Si el equipo está infectado inmediatamente eliminamos el virus.
16.-Creamos un punto de restauración final.
17.-Desfragmentamos el disco duro.
18.-Cerramos nuestro reporte y entregamos el equipo.
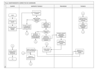
Título: MANTENIMIENTO CORRECTIVO DE HARDWARE
SIOPORTE TECNICOCLIENTE PROVEDOR TECNICO
Fase
INICIO
DETECTA FALLAAL
EQUIPO
REPORTALAFALLA
A SOPORTE
TECNICO
DETECTA LA FALLA
AL EQUIPO
MANTENIMIENTO
CORRECTIVO
EXTERNO
VERIFICA SI ES
CORRECTIVO POR
GARANTIAO
CONTRATO
SINO
REPARA EL EQUIPO
EL PERSONAL DE
SOPORTETENCIO
1
GARANTIADE
COMPRA
REPORTAAL
PRVEDOR PARA
HACER EFECTIVALA
GARANTIA
SI
REPORTAAL
PRESTADOR DE
SERVICIO PARA QUE
DESEGUIMIENTO
NO
2
REVISAR EL EQAUIPO
TRASLADAR A
LABORADORIO Y
REPARAR
ENTREGAR EL
EQUIPO ASOPORTE
TECNICO
RECIVE Y REVISA
COTIZACION
3
PROCEDEA LA
REPARACION DEL
EQUIPO
2
REVISAEQUIPO Y
TRASLADA ATALLER
A REPARAR
MANDA
COTIZACIONES DE
REFACCIONES
DAÑADAS
3
RECIBE EL EQUIPO Y
DAEL VISTO BUENO
ENTREGA EL
EQUIPO AL CLIENTE
1
4
4
REVIVEEL EQUIPO
REPARADO YEL
VISTO BUENO
FIN
ALGORITMO DE MANTENIMIENTO CORRECTIVO DE HARDWRE
1.-Detectar la falla del equipo.
2.-Reportar la falla al soporte técnico.
3.-El soporte técnico ya se encarga y detecta la falla del equipo.
4.-.Si no se requiere mantenimiento correctivo externo el equipo de soporte técnico lo repara en persona y se le entrega el equipo al cliente
5.-Sii lo necesita velicar si es por mantenimiento correctivo por garantía o contrato.
6.-Revisamos la garantía si no tiene reportar al prestador de servicio para que de seguimiento.
7.-Si tiene garantía reportar al proveedor para hacer efectiva la garantía .
8.-El proveedor revisa y traslada el equipo a laboratorio y reparar.
9.-El proveedor entrega el equipo de nuevo al soporte técnico.
10.-Soporte técnico recibe y revisa la cotización.
11.-El equipo se le asigno a un técnico y procede a reparar el equipo.
12.-El técnico se encarga de regresar el equipo a soporte técnico y recibe y le da el visto bueno.
13.-Se le entrega el equipo al cliente.
14.-El cliente finalmente recibe el equipo reparado y le da el visto bueno.

DIGenerales

  • 1.
    inicio Recibir el equipo de computo Verificarel funcionamiento de el equipo ¿Arranca el equipo? Verificar cual es el problema no si ¿Funciona correctamente el software? Verificar cual es el problema no Hacer el inventario del equipo si 1 1 Destapar el gabinete Quitar dispositivos de tarjeta madre Desconectar la computadora de la corriente sopletear la fuente Sopletear todo el equipo Limpiar el polvo con una brocha 2 2 Limpiar el gabinete con un trapo Limpiar el monitor con un trapo Conectar los dispositivos Tapar el gabinete Arranca el equipo Corregir el proiblema no Entrar a windows si 3 3 Borrar archivos temporales ¿tiene antivirus? Instalar un antivirus no Examinar el equipo de virus si Apagar el equipo Entregar al cliente Fin Mantenimiento preventivo de hardware
  • 2.
    ALGORITMO DE MANTENIMIENTOPREVENTIVO DE HARDWRE1.-Levantamos reporte. 2.-Revision y recepción del Hardware. 3.-Verificar si funciona correctamente cada pieza del equipo, de no ser así se le notifica al cliente de inmediato. 4.-Si no arranca el equipo vemos cual es el problema y le decimos al cliente que si desea repararlo. 5.-Vemos si funciona correctamente el software.. 6.-Hacemos inventario del equipo y anotar en que condiciones viene el hardware. 7.-Desconectamos la computadora de la corriente. 8.-Quitamos los tornillos del gabinete y lo destapamos. 9.-Nos desmagnetizamos. 10.-Quitamos todos los dispositivos de hardware de la tarjeta madre. 11.-Limpiamos el polvo del gabinete y de los dispositivos con cuidado con una brocha. 12.-Sopletemos la fuente. 13.-Sopleteamos el equipo. 14.-Terminamos de limpiar el gabinete con un trapito húmedo. 15.-Volvemos a conectar todos los dispositivos de Hardware. 16.-Tapamos el gabinete y lo fijamos de nuevo con los tornillos. 17.-Verificar si arranca el equipo. 18.-Lo prendemos para asegurarnos de que funcione. 19.-Cerramos nuestro reporte y entregamos el equipo al cliente.
  • 3.
    inicio Levantar el reporte Revisiónfrisca del software Funciona correctamente Notificar al clienteno Desea reparar el cliente Lo dejamos asino Reparamos la falla si Encendemos la pc si Se necesita respaldo Respaldar drivers no Realizar el respaldosi Revisar estado físico del disco duro 1 1 Crear punto de restauracion Instalar actualizaciones de windows Actualizar antivirus Eliminar archivos temporales Limpiar registro del sistema Revisar el sistema contra malware Esta infectado Eliminar virussi Crear punto de restauración final no 2 2 Desfragmentar disco duro Cerrar reporte fin Mantenimiento preventivo de software
  • 4.
    ALGORITMO DE MANTENIMIENTOPREVENTIVO DE SOFWARE 1.-Levantamos reporte. 2.-Revision física del software 3.-Verificar si funciona correctamente, de no ser así se le notifica al cliente de inmediato. 4.-Si el cliente desea reparar el problema lo hacemos (si no así la dejamos). 5.-Encendemos la PC. 6.-Preguntar al cliente si desea un respaldo de sus cosas. 7.-Respaldamos los drivers para cualquier cosa que ocurra. 8.-Revisamos el estado físico del disco duro. 9.-Ahora creamos un punto de restauración. 10.-Instalamos todas las actualizaciones de Windows ya sea manual o automáticamente. 11.-Actualizamos el antivirus de la PC. 12.-Limpiamos los archivos temporales del equipo. 13.-Limpiar el registro del sistema. 14.-Ahora con un antimalware la revisamos. 15.-Si el equipo está infectado inmediatamente eliminamos el virus. 16.-Creamos un punto de restauración final. 17.-Desfragmentamos el disco duro. 18.-Cerramos nuestro reporte y entregamos el equipo.
  • 5.
    Título: MANTENIMIENTO CORRECTIVODE HARDWARE SIOPORTE TECNICOCLIENTE PROVEDOR TECNICO Fase INICIO DETECTA FALLAAL EQUIPO REPORTALAFALLA A SOPORTE TECNICO DETECTA LA FALLA AL EQUIPO MANTENIMIENTO CORRECTIVO EXTERNO VERIFICA SI ES CORRECTIVO POR GARANTIAO CONTRATO SINO REPARA EL EQUIPO EL PERSONAL DE SOPORTETENCIO 1 GARANTIADE COMPRA REPORTAAL PRVEDOR PARA HACER EFECTIVALA GARANTIA SI REPORTAAL PRESTADOR DE SERVICIO PARA QUE DESEGUIMIENTO NO 2 REVISAR EL EQAUIPO TRASLADAR A LABORADORIO Y REPARAR ENTREGAR EL EQUIPO ASOPORTE TECNICO RECIVE Y REVISA COTIZACION 3 PROCEDEA LA REPARACION DEL EQUIPO 2 REVISAEQUIPO Y TRASLADA ATALLER A REPARAR MANDA COTIZACIONES DE REFACCIONES DAÑADAS 3 RECIBE EL EQUIPO Y DAEL VISTO BUENO ENTREGA EL EQUIPO AL CLIENTE 1 4 4 REVIVEEL EQUIPO REPARADO YEL VISTO BUENO FIN
  • 6.
    ALGORITMO DE MANTENIMIENTOCORRECTIVO DE HARDWRE 1.-Detectar la falla del equipo. 2.-Reportar la falla al soporte técnico. 3.-El soporte técnico ya se encarga y detecta la falla del equipo. 4.-.Si no se requiere mantenimiento correctivo externo el equipo de soporte técnico lo repara en persona y se le entrega el equipo al cliente 5.-Sii lo necesita velicar si es por mantenimiento correctivo por garantía o contrato. 6.-Revisamos la garantía si no tiene reportar al prestador de servicio para que de seguimiento. 7.-Si tiene garantía reportar al proveedor para hacer efectiva la garantía . 8.-El proveedor revisa y traslada el equipo a laboratorio y reparar. 9.-El proveedor entrega el equipo de nuevo al soporte técnico. 10.-Soporte técnico recibe y revisa la cotización. 11.-El equipo se le asigno a un técnico y procede a reparar el equipo. 12.-El técnico se encarga de regresar el equipo a soporte técnico y recibe y le da el visto bueno. 13.-Se le entrega el equipo al cliente. 14.-El cliente finalmente recibe el equipo reparado y le da el visto bueno.