UNIVERSIDAD NACIONAL DE CHIMBORAZO
FACULTAD DE INGENIERÍA
ESCUELA DE INGENIERÍA AGROINDUSTRIAL
DISEÑO DE PLANTAS Y
EQUIPOS
Ing. Andrea Escudero
Septiembre – Julio 2013
• La palabra diseño proviene del término italiano disegno, que significa delineación de
una figura, realización de un dibujo.
DEFINICIÓN DE DISEÑO
• De acuerdo a lo que plantean Cross, Elliott y Roy; Diseño en la actualidad se toma
como innovación, como creación, como avance, como solución renovadora, como un
nuevo modo de relacionar un número de variables o factores, como una nueva forma
de expresión, como el logro de una mayor eficacia
TIPOS DE DISEÑOS
Diseño Grafico
Diseño de Modas
Diseño de Plantas
Diseño de Interiores
I N G . A N D R E A E S C U D E R O
PARA UTILIZAMOS EL DISEÑO DE PLANTAS?
El diseño de plantas nos permite
tener una distribución adecuada de
la empresa o planta (agroindustrial,
industrial, textil, alimentos).
Además con un buen diseño de
plantas, se puede encontrar grandes
ventajas económicas, debido a que
existiría una reducción de costos y
una mayor producción.
I N G . A N D R E A E S C U D E R O
IMPORTANCIA DEL DISEÑO DE PLANTAS
La importancia parte de elegir aquella que permita las mayores ganancias entre las
alternativas que se consideren factibles y de mayor rentabilidad através de Las
decisiones de distribución en planta, refiriéndose a la ubicación de las distintas
Maquinarias, personas, material de la mejor manera posible.
La distribución en planta implica la ordenación física y racional de los elementos
productivos garantizando su flujo óptimo al más bajo costo. Esta ordenación, ya
practicada o en proyecto, incluye, tanto los espacios necesarios para el
movimiento del material, almacenamiento, máquinas, equipos de trabajo,
trabajadores y todas las otras actividades o servicios.
I N G . A N D R E A E S C U D E R O
VENTAJAS DEL DISEÑO DE PLANTAS
1.- Se reducen los riesgos de enfermedades
profesionales y de accidentes de trabajo,
eliminándose lugares inseguros, pasos peligrosos y
materiales en los pasillos.
2.- Se mejora la moral y se da mayor satisfacción al
obrero, evitando áreas incómodas y que hacen
tedioso el trabajo para el personal.
3.- Se aumenta la producción, ya que cuanto más
perfecta es una distribución se disminuyen los
tiempos de proceso y se aceleran los flujos.
I N G . A N D R E A E S C U D E R O
4.- Se obtiene un menor número de retrasos,
reduciéndose y eliminándose los tiempos de
espera, al equilibrar los tiempos de trabajo y cargas
de cada departamento.
5.- Se obtiene un ahorro de espacio, al disminuirse
las distancias de recorrido y eliminarse pasillos
inútiles y materiales en espera.
6.- Se reduce el manejo de materiales
distribuyendo por procesos y diseñando líneas de
montaje.
7.- Se utiliza mejor la maquinaria, la mano de obra y
los servicios.
I N G . A N D R E A E S C U D E R O
8.- Se reduce el material en proceso.
9.- Se facilitan las tareas de vigilancia
y control, ubicando adecuadamente
los puestos de supervisión de
manera que se tenga una completa
visión de la zona de trabajo y de los
puntos de demora.
10.- Se reducen los riesgos de
deterioro del material y se aumenta
la calidad del producto, separando
las operaciones que son nocivas unas
a otras
I N G . A N D R E A E S C U D E R O
11.- Se facilita el ajuste al variar las condiciones. Es
decir al prever las ampliaciones, los aumentos de
demanda o reducciones del mercado se eliminan
los inconvenientes de las expansiones o
disminuciones de la planta.
12.- Se mejora y facilita el control de costos, al
reunir procesos similares, que facilitan la
contabilidad de costos.
13.- Se obtienen mejores condiciones sanitarias,
que son indispensables tanto para la calidad de los
productos, como para favorecer la salud de los
empleados.
I N G . A N D R E A E S C U D E R O
DESVENTAJAS
• Acumulación excesiva de materiales en
proceso
• Excesivas distancias a recorrer en el flujo
de trabajo
• Congestión y deficiente utilización del
trabajo
• Ansiedad y malestar de la mano de obra
• Accidentes laborales
• Dificultad de control de las operaciones y
del personal Distribución en planta por
Proceso
I N G . A N D R E A E S C U D E R O
PRINCIPIOS BÁSICOS DE LA DISTRIBUCIÓN DE PLANTAS
1. PRINCIPIO DE LA INTEGRACIÓN DE CONJUNTO.
La distribución óptima será aquella que integre al hombre, materiales, máquinas y
cualquier otro factor de la manera más racional posible, de tal manera que
funcionen como un equipo único. No es suficiente conseguir una distribución
adecuada para cada área, sino que debe ser también adecuada para otras áreas que
tengan que ver indirectamente con ella.
2. PRINCIPIO DE LA MÍNIMA DISTANCIA RECORRIDA.
En igualdad de circunstancias, será aquella mejor distribución la que permita mover
el material a la distancia más corta posible entre operaciones consecutivas. Al
trasladar el material se debe procurar el ahorro, reduciendo las distancias de
recorrido; esto significa que se debe tratar de colocar operaciones sucesivas
inmediatamente adyacentes unas a otras.
I N G . A N D R E A E S C U D E R O
3. PRINCIPIO DE LA CIRCULACIÓN O RECORRIDO.
En igualdad de circunstancias, será mejor aquella distribución que tenga ordenadas
las áreas de trabajo en la misma secuencia en que se transforman o montan los
materiales. Este es un complemento del principio de la mínima distancia y significa que el
material se moverá progresivamente de cada operación a la siguiente, sin que existan
retrocesos o movimientos transversales, buscando un progreso constante hacia su
terminación sin interrupciones e interferencias. Esto no implica que el material tenga que
desplazarse siempre en línea recta, ni limita el movimiento en una sola dirección.
4. PRINCIPIO DEL ESPACIO CÚBICO.
En igualdad de circunstancias, será más económica aquella distribución que utilice los
espacios horizontales y verticales, ya que se obtienen ahorros de espacio. Una buena
distribución es aquella que aprovecha las tres dimensiones en igual forma.
I N G . A N D R E A E S C U D E R O
5. PRINCIPIO DE SATISFACCIÓN Y SEGURIDAD
Será aquella mejor distribución la que proporcione a los trabajadores
seguridad y confianza para el trabajo satisfactorio de los mismos. La seguridad
es un factor de gran importancia, una distribución nunca puede ser efectiva si
somete a los trabajadores a riesgos o accidentes.
6. PRINCIPIO DE FLEXIBILIDAD
La distribución en planta más efectiva, será aquella que pueda ser ajustada o
reordenada con el mínimo de inconvenientes y al costo más bajo posible.
Las plantas pierden a menudo dinero al no poder adaptar sus sistemas de
producción con rapidez a los cambios constantes del entorno, de ahí que la
importancia de este principio es cada vez mayor.
I N G . A N D R E A E S C U D E R O
FACTORES QUE INCIDEN EN LA DISTRIBUCIÓN
DE PLANTAS
La solución adoptada para la distribución en planta debe
conseguir un equilibrio entre las características y
consideraciones de todos los factores, de forma que se
obtengan las máximas ventajas.
I N G . A N D R E A E S C U D E R O
Los factores que se deben considerar son:
I N G . A N D R E A E S C U D E R O
• Materiales
Se debe considerar las características de los
materiales, debido a que ellos son los que van a
determinar el servicio o producto a ofrecer. Los
factores a considerar son: tamaño, forma, volumen,
peso y características físicas y químicas de los
mismos, que influyen decisivamente en los
métodos de producción y en las formas de
manipulación y almacenamiento
I N G . A N D R E A E S C U D E R O
I N G . A N D R E A E S C U D E R O
Es indispensable tener información de los procesos a emplear,
de la maquinaria, utillaje y equipos necesarios, así como de la
utilización y requerimientos de los mismos. El conocimiento de
factores relativos a la maquinaria en general, tales como espacio
requerido, forma, altura y peso, cantidad y clase de operarios
requeridos, riesgos para el personal, necesidad de servicios
auxiliares, etc., se muestra indispensable para poder afrontar un
correcto y completo estudio de distribución en planta.
• Maquinaria
• Mano de obra
• Movimiento
La mano de obra ha de ser ordenada en el proceso de distribución,
englobando tanto la directa como la de supervisión y demás
servicios auxiliares. Al hacerlo, debe considerarse la seguridad de
los empleados, junto con otros factores, tales como luminosidad,
ventilación, temperatura, ruidos, etc.
En relación con este factor, hay que tener presente que las
manutenciones no son operaciones productivas, pues no añaden
ningún valor al producto. Debido a ello, hay que intentar que sean
mínimas y que su realización se combine en lo posible con otras
operaciones, sin perder de vista que se persigue la eliminación de
manejos innecesarios y antieconómicos.
I N G . A N D R E A E S C U D E R O
• Esperas
• Servicios auxiliares
El material en espera no siempre supone un coste a evitar, pues, en
ocasiones, puede proveer una economía superior (por ejemplo: protegiendo
la producción frente a demoras de entregas programadas, mejorando el
servicio a clientes, permitiendo lotes de producción de tamaño más
económico, etc.), lo cual hace necesario que sean considerados los espacios
necesarios para los materiales en espera.
Entre ellos, podemos citar los relativos al personal por ejemplo:
vías de acceso, protección contra incendios, primeros auxilios,
supervisión, seguridad, etc.), los relativos al material (por
ejemplo: inspección y control de calidad) y los relativos a la
maquinaria (por ejemplo: mantenimiento y distribución de
líneas de servicios auxiliares).
I N G . A N D R E A E S C U D E R O
• Edificio
Es siempre un factor fundamental en el diseño de la distribución, pero la influencia
del mismo será determinante si éste ya existe en el momento de proyectarla. En este
caso, disposición espacial y demás características (número de pisos, forma de la
planta, localización de ventanas y puertas, resistencia de suelos, altura de techos,
emplazamiento de columnas, escaleras, montacargas, desagües, tomas de corriente,
etc.) se presenta como una limitación a la propia distribución del resto de los
factores, lo que no ocurre cuando el edificio es de nueva construcción.
I N G . A N D R E A E S C U D E R O
I N G . A N D R E A E S C U D E R O
Uno de los objetivos que se persiguen con la distribución en planta es su flexibilidad.
Es, por tanto, ineludible la necesidad de prever las variaciones futuras para evitar que
los posibles cambios en los restantes factores que hemos enumerado lleguen a
transformar una distribución en planta eficiente en otra anticuada que merme
beneficios potenciales.
• Cambios
TIPOS DE DISTRIBUCIÓN EN PLANTA.
• Orientadas al producto y asociadas a configuraciones continuas o repetitivas
• Orientadas al proceso y asociadas a configuraciones por lotes, y
• Distribuciones por posición fija, correspondientes a las configuraciones por proyecto.
En función de las configuraciones estudiadas suelen identificarse tres formas básicas de
distribución en planta:
I N G . A N D R E A E S C U D E R O
DISTRIBUCIÓN EN PLANTA POR PRODUCTO
La distribución en planta por producto es la adoptada cuando la producción está organizada, bien
de forma continua, bien repetitiva, siendo el caso más característico el de las cadenas de montaje
En el primer caso “Forma continua”(por ejemplo: refinerías, celulosas, centrales eléctricas, etc.),
la correcta interrelación de las operaciones se consigue a través del diseño de la distribución y las
especificaciones de los equipos.
En el segundo caso, “Configuraciones repetitivas” (por ejemplo: electrodomésticos, vehículos de
tracción mecánica, cadenas de lavado de
vehículos, etc.), el aspecto crucial de las interrelaciones pasará por el equilibrado de la línea, con
objeto de evitar los problemas derivados de los cuellos de botella desde que entra la materia
prima hasta que sale el producto terminado.
I N G . A N D R E A E S C U D E R O
I N G . A N D R E A E S C U D E R O
· Manejo de materiales reducido
· Escasa existencia de trabajos en curso
· Mínimos tiempos de fabricación
· Simplificación de los sistemas de planificación y control de la producción
· Simplificación de tareas.
Las ventajas más importantes que se pueden citar de la distribución en planta por producto
son:
I N G . A N D R E A E S C U D E R O
· Ausencia de flexibilidad en el proceso (un simple cambio en el producto puede requerir
cambios importantes en las instalaciones)
· Escasa flexibilidad en los tiempos de fabricación
· Inversión muy elevada
· Todos dependen de todos (la parada de alguna máquina o la falta de
personal de en alguna de las estaciones de trabajo puede parar la
cadena completa)
· Trabajos muy monótonos.
Inconvenientes, se pueden citar:
I N G . A N D R E A E S C U D E R O
Los factores a tener en cuenta pueden ser divididos en dos grandes grupos:
· Factores primarios: son aquellos que se deben tomar en cuenta en
la generalidad de los casos.
•Disponibilidad de materias primas
•Disponibilidad de servicios generales (agua, energía,
•combustible, efluentes, etc.)
•Disponibilidad de transportes
•Disponibilidad de mercados
•Disponibilidad de mano de obra
· Factores específicos: son aquellos que son determinantes en
algunos casos particulares.
•Factores geográficos (clima, estructura del suelo)
•Legislación y normas públicas vigentes
•Normas internas de las empresas
•Infraestructura existente
I N G . A N D R E A E S C U D E R O
• Integración con otras compañías del grupo.- si la
planta forma parte de un grupo de compañías
deberá ser ubicada de tal manera que su trabajo
pueda integrarse al de las unidades asociadas.
• Disposición de mano de obra.- en algunos
casos la mano de obra tiene mayor grado de
disponibilidad que otros. Se debe considerar la
presencia de mano calificada aunque sea
escasa y de no calificada.
I N G . A N D R E A E S C U D E R O
• Disponibilidad de alojamiento.- se debe
considerar el alojamiento para el personal, debido
que esto suele atraer al mismo.
•Disponibilidad de servicios.- una localidad que
brinde servicios como tiendas, teatros,
restaurantes, etc.
I N G . A N D R E A E S C U D E R O
• Disponibilidad de transporte.- tanto para el
material (materias primas e insumos) y los
trabajadores.
• Disponibilidad de materiales.- cercanía de
proveedores a reducir costos y entrega oportuna de
los mismos.
I N G . A N D R E A E S C U D E R O
• Fluidez de circulación.- el movimiento vehicular
hacia o desde la empresa es importante, así como
la facilidad de accesos de emergencia.
• Disponibilidad de infraestructura.- deben
considerarse principalmente los servicios básicos.
I N G . A N D R E A E S C U D E R O
• Conveniencia del terreno.- no solo se debe
considerar la geología del área, si el subsuelo podrá
soportar la carga, condiciones climáticas.
• Reglamentos locales de construcción y
planeación.- se debe verificar si la ubicación no
infringe algún reglamento local. Reglamentos
escritos y no escritos sobre normas ecológicas.
I N G . A N D R E A E S C U D E R O
• Espacio para ampliaciones.- debe reservarse espacio suficiente para la ampliación.
• Requisitos para la manufactura.- se debe considerar el peligro o daño que pueden causar
la industria al medio.
• Costo de emplazamiento.- es importante de considerar este factor, ya que un ahorro en el
presente nos perjudique los planes a largo plazo
• Situación política.- de los lugares potenciales.
• Concesiones especiales.- los gobiernos y autoridades locales ofrecen a menudo
concesiones especiales como prestamos a interés bajo, rentas bajas y otros incentivos.
I N G . A N D R E A E S C U D E R O
El proceso de ubicación del lugar adecuado para instalar una planta industrial requiere el
análisis de diversos factores, y desde los puntos de vista económico, social, tecnológico y
del mercado entre otros.
Procedimiento de Cribado.- En este método se emplean varios mapas esquemáticos del país, y
consiste en esencia en sombrear primero, en cada uno de los mapas individuales, las zonas que
se decide son impropias por cada uno de los factores que sucesivamente se van considerando
Existen 2 procedimientos para elegir la ubicación de la empresa:
• Cribado
• Puntuación de ponderación
PROCEDIMIENTO PARA DECIDIR LA UBICACIÓN
I N G . A N D R E A E S C U D E R O
I N G . A N D R E A E S C U D E R O
Procedimiento de Puntuación Ponderada.- Este método consiste en ponderar de acuerdo a
su importancia los factores que se deben tener en cuenta para la ubicación de la planta.
1. Examinar los factores y asignarles el peso (valores) que representa su importancia. Se
debe indentificar el factor de menor importancia y darle un valor de 1.
2. Se examina cada una de las ubicaciones y se califica por factor (una escala de 1 a 5).
3. Se multiplica cada calificación por el factor de ponderación apropiada y se totalizan los
productos para cada ubicación posible.
I N G . A N D R E A E S C U D E R O
I N G . A N D R E A E S C U D E R O
EJEMPLO
Factor Peso
Ubicación
1 2 3
Integración 0 --/ 0 -- / 0 -- / 0
Mano de obra 9 1 / 9 5 / 45 4 / 36
Alojamiento 6 3 / 18
Servicios 6
Transporte 4
Materiales 4
Estacionamiento 6
Circulación 6
Infraestructura 5
I N G . A N D R E A E S C U D E R O
I N G . A N D R E A E S C U D E R O
1. Planear el todo y después los detalles.
Se comienza determinando las necesidades generales de cada una de las
áreas en relación con las demás y se hace un distribución general de
conjunto.
Una vez aprobada esta distribución general se procederá al ordenamiento
detallado de cada área.
2. Plantear primero la disposición ideal y luego la disposición
práctica.
En primer lugar se realizar una distribución teórica ideal sin tener en
cuenta ningún condicionante. Después se realizan ajustes de
adaptación a las limitaciones que tenemos: espacios, costes,
construcciones existentes, etc.
I N G . A N D R E A E S C U D E R O
3. Planear el proceso y la maquinaria a partir de las necesidades de la
producción.
El diseño del producto y las especificaciones de fabricación determinan el
tipo de proceso a emplear. Hemos de determinar las cantidades o ritmo de
producción de los diversos productos antes de que podamos calcular qué
procesos necesitamos.
Después de “dimensionar” estos procesos elegiremos la maquinaria
adecuada.
4. Planear la distribución basándose en el proceso y la maquinaria.
Antes de comenzar con la distribución debemos conocer con detalle el
proceso y la maquinaria a emplear, así como sus condicionantes
(dimensiones, pesos, necesidades de espacio en los alrededores, etc).
I N G . A N D R E A E S C U D E R O
5. Proyectar el edificio a partir de la distribución.
La distribución se realiza sin tener en cuenta el factor edificio. Una vez
conseguida una distribución óptima le encajaremos el edificio necesario. No
deben hacerse más concesiones al factor edificio que la estrictamente
necesarias. Pero debemos tener en cuenta que el edificio debe ser flexible,
y poder albergar distintas distribuciones de maquinaria. Hay ocasiones en
que el edificio es más duradero que las distribuciones de líneas que puede
albergar.
6. Planear con la ayuda de una clara visualización.
Los planos, gráficos, esquemas, etc, son fundamentales para poder
realizar una buena distribución.
I N G . A N D R E A E S C U D E R O
7. Planear con la ayuda de otros.
La distribución es un trabajo de cooperación, entre los miembros del
equipo, y también con los interesados (cliente, gerente, encargados, jefe
taller, etc). Es más sencillo conseguir la aceptación de un diseño cuando
se ha contado con todos los interesados en la generación del mismo.
8. Comprobación de la distribución.
Todos los implicados deber revisar la distribución y aceptarla. Después
pueden seguirse definiendo otros detalles.
9. Vender la distribución.
Debemos conseguir que los demás acepten nuestro plan.
I N G . A N D R E A E S C U D E R O
PROCEDIMIENTOS PARA LLEVAR A CABO LA DISTRIBUCIÓN
Existen una cantidad de procedimientos diferentes para ayudar al planificador a diseñar
distribuciones. Pueden clasificarse en dos categorías principales: del tipo de mejora y del tipo de
construcción.
El trabajo consistirá en realizar cambios menores en las distribuciones existentes, localizar las
nuevas máquinas, revisar una sección de la planta, y realizar estudios ocasionales de movimientos
de materiales. Siempre deberemos tener presente que la distribución y el sistema de movimientos
de materiales deben diseñarse simultáneamente, y que en el proceso de revisión de la distribución
de una planta debe aprovecharse la oportunidad de revisar también la efectividad de los métodos
existentes de manipuleo de material.
I N G . A N D R E A E S C U D E R O
Los principales procedimientos de distribución son 3:
1.- Procedimiento desarrollado por Apple
2.- Procedimiento desarrollado por Reed
3.- Procedimiento desarrollado por Muther
Procedimiento para la distribución de plantas desarrollado por Apple
1- Obtener la información básica
2- Analizarla
3- Diseñar el proceso productivo
4- Planificar el patrón de flujo del material
5- Considerar el plan general de manipuleo de material
I N G . A N D R E A E S C U D E R O
6- Calcular los requerimientos de equipamiento
7- Planificar las estaciones de trabajo individuales
8- Seleccionar el equipamiento de movimiento de materiales especifico
9- Coordinar los grupos de operaciones relacionadas
10- Diseñar las interrelaciones de actividades
11- Determinar los requerimientos de almacenamiento
12- Planificar las actividades auxiliares y de servicios.
13- Determinar los requerimientos de espacio.
14- Ubicar las actividades en el espacio
I N G . A N D R E A E S C U D E R O
15- Considerar los tipos de edificación
16- Construir la distribución maestra
17- Evaluar, ajustar, y chequear la distribución con las personas apropiadas
18- Obtener la aprobación
19- Instalar la distribución
20- Realizar el seguimiento de la implementación de la distribución.
I N G . A N D R E A E S C U D E R O
Procedimiento para la distribución de plantas desarrollado por Reed
Reed recomendó el siguiente ‘plan sistemático de ataque’ como los pasos requeridos para
planificar y preparar la distribución.
1- Analizar el/los producto/s a producir
2- Determinar el proceso requerido para manufacturar el producto
3- Preparar los diagramas de planificación de distribución
4- Determinar las estaciones de trabajo
5- Analizar los requerimientos de áreas de almacenamiento
I N G . A N D R E A E S C U D E R O
6- Establecer los anchos de pasillo mínimos
7- Establecer los requerimientos de oficinas
8- Considerar los servicios e instalaciones para el personal
9- Inspeccionar los servicios de planta
10- Considerar futura expansión
I N G . A N D R E A E S C U D E R O
El diagrama de planificación de la distribución ‘la fase más importante de todo el proceso
distributivo’.
Esta incluye los siguientes puntos:
1- Flujo de proceso, incluyendo operaciones, transporte, almacenamiento e inspecciones.
2- Tiempos patrones para cada operación.
3- Selección y balance de máquinas
4- Selección de mano de obra y balance
5- Requerimientos de movimiento de material
I N G . A N D R E A E S C U D E R O
El Método S.L.P. (Systematic Layout Planning)
El Método Sistema de Planeación de Diseño por sus siglas en ingles (S.L.P) fue desarrollado por
Richard Muther que, basándose en las distintas técnicas empleadas por los Ingenieros
Industriales, consiguió sistematizar los proyectos de distribución.
Este método consigue enfocar de forma organizada los proyectos de planteamiento, fijando un
cuadro operacional de Fases, una serie de procedimientos, un conjunto de normas que permitan
identificar, valorar y visualizar todos los elementos que intervienen en la preparación de un
planteamiento.
Esta técnica puede aplicarse a
• Oficinas
• Laboratorios,
• Áreas de servicio,
• Operaciones manufactureras
• Almacenes
I N G . A N D R E A E S C U D E R O
I N G . A N D R E A E S C U D E R O
Fase I: Localización
Inicialmente es necesario establecer el área que se
pretende organizar. No es necesario que sea un
emplazamiento nuevo ya que puede tratarse del mismo,
que necesita una replanificación, o de un espacio que ha
quedado disponible.
Este método dispone de 4 fases:
• Localización
• Planteamiento General
• Planteamiento Detallado
• Instalación
I N G . A N D R E A E S C U D E R O
Fase II: Planteamiento General
En esta Fase es preciso disponer globalmente de toda la superficie a plantear, para lo cuál se
analizan los sectores y los recorridos de forma que la disposición general, los enlaces y el
aspecto general de cada sector importante queden determinados.
• Fase III: Planteamiento Detallado
A lo largo de esta Fase se determina el emplazamiento efectivo de cada elemento físico
(máquina y equipo) de las zonas de planteamiento.
• Fase IV: Instalación
Esta Fase comprende la preparación de la instalación, la obtención del conforme de la
Dirección y los desplazamientos necesarios de máquinas y
equipos.
I N G . A N D R E A E S C U D E R O
I N G . A N D R E A E S C U D E R O
Elementos Base del Método S.L.P.
El Método S.L.P. se basa en el estudio de cinco elementos a partir de los cuales se
resuelve el problema de la distribución en planta.
Cada uno de estos elementos se asocia a una letra, siendo fácil de recordar con la
clave del alfabeto de las facilidades de ingeniería de planteamiento: PQRST.
1. El Producto o Material (P) que debe fabricarse, incluyendo materias primas,
piezas compradas y productos terminados o semi-terminados.
2. La Cantidad o Volumen (Q) de cada variedad de productos o artículos que
deben ser fabricados.
I N G . A N D R E A E S C U D E R O
3. El Recorrido o Proceso (R), es decir, las operaciones y su secuencia o el orden en el cuál se
realizan éstas.
4. Los Servicios Anexos, Actividades de Soporte y Funciones (S) que son necesarios para
realizar las operaciones de fabricación y montaje, de manera que las instalaciones y los
productos funcionen con normalidad.
5. El Tiempo o Toma de Tiempos (T) que relaciona PQRS y que influye de
manera directa sobre estos cuatro elementos, ya que nos permite precisar cuándo deben
fabricarse los productos y en qué cantidades, cuánto durará el proceso y qué tipo de máquinas
lo acelerarán, qué servicios son necesarios y su situación, porque de ellos dependerá la
velocidad a la que el
personal se desplace de un punto de trabajo a otro.
I N G . A N D R E A E S C U D E R O
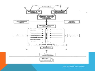
Procedimiento del Método S.L.P.
1.- Análisis P-Q que permite tener una visión de la evolución de cara al futuro. Las
fluctuaciones periódicas, las cargas máximas y el número de instalaciones también se
registran, con objeto de no olvidarlas a la hora de la preparación.
2.- Se estudia el Recorrido de los Productos para poder organizar con seguridad el
Planteamiento en función de los desplazamientos de los productos dentro de los sectores
afectados. Paralelamente se estudian las Relaciones entre las Actividades, de donde se extrae
la necesidad de incluir en el proyecto las zonas de los servicios anexos.
3.- Se combinan estos dos estudios resultando el Diagrama Relacional de Recorridos y/o
Actividades, donde las distintas actividades, servicios y zonas se orientan geográficamente los
unos respecto de los otros, sin tener en cuenta el espacio que cada uno requiere.
I N G . A N D R E A E S C U D E R O
4.- Se examinan las necesidades de espacio, a partir de las máquinas y de los equipos
necesarios tanto para la producción como para las actividades
auxiliares. Estas necesidades deben compararse en todo momento con el espacio total
disponible.
5.- Se fija sobre el Diagrama Relacional de Actividades la zona destinada a cada actividad,
constituyendo el Diagrama Relacional de Espacios. Toda distribución en planta se basa en tres
parámetros
1. Relaciones: indica el grado relativo de proximidad deseado o requerido entre
máquinas, departamentos o áreas en cuestión.
2. Espacio: determinado por la cantidad, clase y forma o configuración de los equipos a
distribuir.
3. Ajuste: arreglo físico de los equipos, maquinaria y servicios, en condiciones reales.
I N G . A N D R E A E S C U D E R O
Análisis Productos-Cantidades (P-Q)
Debemos conocer cuales van a ser las materias primas a procesar y los productos y
subproductos a fabricar así como sus cantidades y volúmenes.
En el ámbito agrario hay que tener muy en cuenta las fluctuaciones estacionales
Definición del Proceso Productivo (Diagrama de Proceso):
Hay que definir las actividades del proceso productivo y ordenarlas secuencialmente.
A cada actividad se le asigna un símbolo que la encuadra en un tipo general,
los símbolos y trazos que se utilizan en los diagramas de proceso son:
I N G . A N D R E A E S C U D E R O
I N G . A N D R E A E S C U D E R O
I N G . A N D R E A E S C U D E R O
Operación.- Ocurre cuando un objeto está siendo
modificado en sus características, se está creando o
agregando algo o se está preparando para otra
operación, transporte, inspección o almacenaje.
Actividad / Definición Símbolo
Transporte .-Ocurre cuando un objeto o grupo de ellos
son movidos de un lugar a otro, excepto cuando tales
movimientos
forman parte de una operación o inspección.
Inspección .- Ocurre cuando un objeto o grupo de
ellos son examinados para su identificación o para
comprobar y verificar la calidad o cantidad de
cualesquiera de sus características.
I N G . A N D R E A E S C U D E R O
Demora.-Ocurre cuando se interfiere en el flujo de un
objeto o grupo de ellos.
Almacenaje .- Ocurre cuando un objeto o grupo de
ellos son retenidos y protegidos contra movimientos o
usos no autorizados.
Actividad combinada .- Cuando se desea indicar
actividades conjuntas por el mismo operario en el
mismo punto de trabajo, los
símbolos empleados para dichas actividades
(operación e inspección) se combinan con el círculo
inscrito en el cuadro.
I N G . A N D R E A E S C U D E R O
El Recorrido indica cómo se fabrica el producto, es decir, el proceso técnico establecido
esencialmente, eligiendo una gama de operaciones que nos permiten reducir todo lo posible
el tiempo empleado en el proceso de producción.
El análisis del Recorrido de los Productos implica la determinación de la secuencia de los
movimientos de los materiales a lo largo de diversas etapas del proceso.
Estos desplazamientos de materiales deben evitar retornos o contracorrientes. Este análisis es
la base en que se fundamenta la preparación de Método S.L.P. cuando los movimientos de los
materiales representan una parte importante del proceso, o cuando los volúmenes, los
materiales o los pesos en juego son
considerables.
Recorrido de los Productos.
I N G . A N D R E A E S C U D E R O
DIAGRAMA DE RECORRIDO
•Se trata unir con una línea todos los puntos en donde se efectúa una operación, un
almacenaje, una inspección o alguna demora, de acuerdo con el orden natural del
proceso.
I N G . A N D R E A E S C U D E R O
I N G . A N D R E A E S C U D E R O
Relaciones entre Actividades.
El Recorrido de los Productos no es un factor que
determina el emplazamiento del proceso de
operaciones, simplemente indica sobre un gráfico
la secuencia de operaciones, determinando
cuáles son los departamentos que necesitan estar
próximos.
El recorrido de los materiales sólo es uno de los
factores causales; hay muchos otros que pueden
actuar en sentido inverso y provocar
adaptaciones, es decir, la influencia de algunos
factores puede tener tanta importancia como el
recorrido de los materiales y ambos aspectos
deben aunarse lo mejor posible.
I N G . A N D R E A E S C U D E R O
Esto se puede conseguir mediante la realización de un análisis de las relaciones entre
actividades que, además, integre los servicios auxiliares al recorrido de los productos.
Los resultados de este análisis se representan en la Tabla de Relaciones en la que
quedan reflejadas las actividades y sus relaciones mutuas. Además evalúa la importancia
de la proximidad entre las actividades, apoyándose sobre una codificación apropiada.
I N G . A N D R E A E S C U D E R O
• En la columna de la izquierda se colocan las actividades.
La tabla de Relaciones se presenta con el siguiente formato:
I N G . A N D R E A E S C U D E R O
• Las sucesivas columnas van
reduciendo su tamaño
progresivamente hasta que
desaparece, quedando una
estructura triangular. Cada celda de
este triángulo se divide en dos,
indicando en la parte superior la
proximidad requerida entre las dos
actividades afectadas y en la parte
inferior el motivo de esta proximidad.
I N G . A N D R E A E S C U D E R O
La escala de valores para la proximidad de las actividades queda indicada por las letras
I N G . A N D R E A E S C U D E R O
I N G . A N D R E A E S C U D E R O
I N G . A N D R E A E S C U D E R O

Diseño de Plantas y Equipos (material)

  • 1.
    UNIVERSIDAD NACIONAL DECHIMBORAZO FACULTAD DE INGENIERÍA ESCUELA DE INGENIERÍA AGROINDUSTRIAL DISEÑO DE PLANTAS Y EQUIPOS Ing. Andrea Escudero Septiembre – Julio 2013
  • 2.
    • La palabradiseño proviene del término italiano disegno, que significa delineación de una figura, realización de un dibujo. DEFINICIÓN DE DISEÑO • De acuerdo a lo que plantean Cross, Elliott y Roy; Diseño en la actualidad se toma como innovación, como creación, como avance, como solución renovadora, como un nuevo modo de relacionar un número de variables o factores, como una nueva forma de expresión, como el logro de una mayor eficacia TIPOS DE DISEÑOS Diseño Grafico Diseño de Modas Diseño de Plantas Diseño de Interiores I N G . A N D R E A E S C U D E R O
  • 3.
    PARA UTILIZAMOS ELDISEÑO DE PLANTAS? El diseño de plantas nos permite tener una distribución adecuada de la empresa o planta (agroindustrial, industrial, textil, alimentos). Además con un buen diseño de plantas, se puede encontrar grandes ventajas económicas, debido a que existiría una reducción de costos y una mayor producción. I N G . A N D R E A E S C U D E R O
  • 4.
    IMPORTANCIA DEL DISEÑODE PLANTAS La importancia parte de elegir aquella que permita las mayores ganancias entre las alternativas que se consideren factibles y de mayor rentabilidad através de Las decisiones de distribución en planta, refiriéndose a la ubicación de las distintas Maquinarias, personas, material de la mejor manera posible. La distribución en planta implica la ordenación física y racional de los elementos productivos garantizando su flujo óptimo al más bajo costo. Esta ordenación, ya practicada o en proyecto, incluye, tanto los espacios necesarios para el movimiento del material, almacenamiento, máquinas, equipos de trabajo, trabajadores y todas las otras actividades o servicios. I N G . A N D R E A E S C U D E R O
  • 5.
    VENTAJAS DEL DISEÑODE PLANTAS 1.- Se reducen los riesgos de enfermedades profesionales y de accidentes de trabajo, eliminándose lugares inseguros, pasos peligrosos y materiales en los pasillos. 2.- Se mejora la moral y se da mayor satisfacción al obrero, evitando áreas incómodas y que hacen tedioso el trabajo para el personal. 3.- Se aumenta la producción, ya que cuanto más perfecta es una distribución se disminuyen los tiempos de proceso y se aceleran los flujos. I N G . A N D R E A E S C U D E R O
  • 6.
    4.- Se obtieneun menor número de retrasos, reduciéndose y eliminándose los tiempos de espera, al equilibrar los tiempos de trabajo y cargas de cada departamento. 5.- Se obtiene un ahorro de espacio, al disminuirse las distancias de recorrido y eliminarse pasillos inútiles y materiales en espera. 6.- Se reduce el manejo de materiales distribuyendo por procesos y diseñando líneas de montaje. 7.- Se utiliza mejor la maquinaria, la mano de obra y los servicios. I N G . A N D R E A E S C U D E R O
  • 7.
    8.- Se reduceel material en proceso. 9.- Se facilitan las tareas de vigilancia y control, ubicando adecuadamente los puestos de supervisión de manera que se tenga una completa visión de la zona de trabajo y de los puntos de demora. 10.- Se reducen los riesgos de deterioro del material y se aumenta la calidad del producto, separando las operaciones que son nocivas unas a otras I N G . A N D R E A E S C U D E R O
  • 8.
    11.- Se facilitael ajuste al variar las condiciones. Es decir al prever las ampliaciones, los aumentos de demanda o reducciones del mercado se eliminan los inconvenientes de las expansiones o disminuciones de la planta. 12.- Se mejora y facilita el control de costos, al reunir procesos similares, que facilitan la contabilidad de costos. 13.- Se obtienen mejores condiciones sanitarias, que son indispensables tanto para la calidad de los productos, como para favorecer la salud de los empleados. I N G . A N D R E A E S C U D E R O
  • 9.
    DESVENTAJAS • Acumulación excesivade materiales en proceso • Excesivas distancias a recorrer en el flujo de trabajo • Congestión y deficiente utilización del trabajo • Ansiedad y malestar de la mano de obra • Accidentes laborales • Dificultad de control de las operaciones y del personal Distribución en planta por Proceso I N G . A N D R E A E S C U D E R O
  • 10.
    PRINCIPIOS BÁSICOS DELA DISTRIBUCIÓN DE PLANTAS 1. PRINCIPIO DE LA INTEGRACIÓN DE CONJUNTO. La distribución óptima será aquella que integre al hombre, materiales, máquinas y cualquier otro factor de la manera más racional posible, de tal manera que funcionen como un equipo único. No es suficiente conseguir una distribución adecuada para cada área, sino que debe ser también adecuada para otras áreas que tengan que ver indirectamente con ella. 2. PRINCIPIO DE LA MÍNIMA DISTANCIA RECORRIDA. En igualdad de circunstancias, será aquella mejor distribución la que permita mover el material a la distancia más corta posible entre operaciones consecutivas. Al trasladar el material se debe procurar el ahorro, reduciendo las distancias de recorrido; esto significa que se debe tratar de colocar operaciones sucesivas inmediatamente adyacentes unas a otras. I N G . A N D R E A E S C U D E R O
  • 11.
    3. PRINCIPIO DELA CIRCULACIÓN O RECORRIDO. En igualdad de circunstancias, será mejor aquella distribución que tenga ordenadas las áreas de trabajo en la misma secuencia en que se transforman o montan los materiales. Este es un complemento del principio de la mínima distancia y significa que el material se moverá progresivamente de cada operación a la siguiente, sin que existan retrocesos o movimientos transversales, buscando un progreso constante hacia su terminación sin interrupciones e interferencias. Esto no implica que el material tenga que desplazarse siempre en línea recta, ni limita el movimiento en una sola dirección. 4. PRINCIPIO DEL ESPACIO CÚBICO. En igualdad de circunstancias, será más económica aquella distribución que utilice los espacios horizontales y verticales, ya que se obtienen ahorros de espacio. Una buena distribución es aquella que aprovecha las tres dimensiones en igual forma. I N G . A N D R E A E S C U D E R O
  • 12.
    5. PRINCIPIO DESATISFACCIÓN Y SEGURIDAD Será aquella mejor distribución la que proporcione a los trabajadores seguridad y confianza para el trabajo satisfactorio de los mismos. La seguridad es un factor de gran importancia, una distribución nunca puede ser efectiva si somete a los trabajadores a riesgos o accidentes. 6. PRINCIPIO DE FLEXIBILIDAD La distribución en planta más efectiva, será aquella que pueda ser ajustada o reordenada con el mínimo de inconvenientes y al costo más bajo posible. Las plantas pierden a menudo dinero al no poder adaptar sus sistemas de producción con rapidez a los cambios constantes del entorno, de ahí que la importancia de este principio es cada vez mayor. I N G . A N D R E A E S C U D E R O
  • 13.
    FACTORES QUE INCIDENEN LA DISTRIBUCIÓN DE PLANTAS La solución adoptada para la distribución en planta debe conseguir un equilibrio entre las características y consideraciones de todos los factores, de forma que se obtengan las máximas ventajas. I N G . A N D R E A E S C U D E R O
  • 14.
    Los factores quese deben considerar son: I N G . A N D R E A E S C U D E R O
  • 15.
    • Materiales Se debeconsiderar las características de los materiales, debido a que ellos son los que van a determinar el servicio o producto a ofrecer. Los factores a considerar son: tamaño, forma, volumen, peso y características físicas y químicas de los mismos, que influyen decisivamente en los métodos de producción y en las formas de manipulación y almacenamiento I N G . A N D R E A E S C U D E R O
  • 16.
    I N G. A N D R E A E S C U D E R O Es indispensable tener información de los procesos a emplear, de la maquinaria, utillaje y equipos necesarios, así como de la utilización y requerimientos de los mismos. El conocimiento de factores relativos a la maquinaria en general, tales como espacio requerido, forma, altura y peso, cantidad y clase de operarios requeridos, riesgos para el personal, necesidad de servicios auxiliares, etc., se muestra indispensable para poder afrontar un correcto y completo estudio de distribución en planta. • Maquinaria
  • 17.
    • Mano deobra • Movimiento La mano de obra ha de ser ordenada en el proceso de distribución, englobando tanto la directa como la de supervisión y demás servicios auxiliares. Al hacerlo, debe considerarse la seguridad de los empleados, junto con otros factores, tales como luminosidad, ventilación, temperatura, ruidos, etc. En relación con este factor, hay que tener presente que las manutenciones no son operaciones productivas, pues no añaden ningún valor al producto. Debido a ello, hay que intentar que sean mínimas y que su realización se combine en lo posible con otras operaciones, sin perder de vista que se persigue la eliminación de manejos innecesarios y antieconómicos. I N G . A N D R E A E S C U D E R O
  • 18.
    • Esperas • Serviciosauxiliares El material en espera no siempre supone un coste a evitar, pues, en ocasiones, puede proveer una economía superior (por ejemplo: protegiendo la producción frente a demoras de entregas programadas, mejorando el servicio a clientes, permitiendo lotes de producción de tamaño más económico, etc.), lo cual hace necesario que sean considerados los espacios necesarios para los materiales en espera. Entre ellos, podemos citar los relativos al personal por ejemplo: vías de acceso, protección contra incendios, primeros auxilios, supervisión, seguridad, etc.), los relativos al material (por ejemplo: inspección y control de calidad) y los relativos a la maquinaria (por ejemplo: mantenimiento y distribución de líneas de servicios auxiliares). I N G . A N D R E A E S C U D E R O
  • 19.
    • Edificio Es siempreun factor fundamental en el diseño de la distribución, pero la influencia del mismo será determinante si éste ya existe en el momento de proyectarla. En este caso, disposición espacial y demás características (número de pisos, forma de la planta, localización de ventanas y puertas, resistencia de suelos, altura de techos, emplazamiento de columnas, escaleras, montacargas, desagües, tomas de corriente, etc.) se presenta como una limitación a la propia distribución del resto de los factores, lo que no ocurre cuando el edificio es de nueva construcción. I N G . A N D R E A E S C U D E R O
  • 20.
    I N G. A N D R E A E S C U D E R O Uno de los objetivos que se persiguen con la distribución en planta es su flexibilidad. Es, por tanto, ineludible la necesidad de prever las variaciones futuras para evitar que los posibles cambios en los restantes factores que hemos enumerado lleguen a transformar una distribución en planta eficiente en otra anticuada que merme beneficios potenciales. • Cambios
  • 21.
    TIPOS DE DISTRIBUCIÓNEN PLANTA. • Orientadas al producto y asociadas a configuraciones continuas o repetitivas • Orientadas al proceso y asociadas a configuraciones por lotes, y • Distribuciones por posición fija, correspondientes a las configuraciones por proyecto. En función de las configuraciones estudiadas suelen identificarse tres formas básicas de distribución en planta: I N G . A N D R E A E S C U D E R O
  • 22.
    DISTRIBUCIÓN EN PLANTAPOR PRODUCTO La distribución en planta por producto es la adoptada cuando la producción está organizada, bien de forma continua, bien repetitiva, siendo el caso más característico el de las cadenas de montaje En el primer caso “Forma continua”(por ejemplo: refinerías, celulosas, centrales eléctricas, etc.), la correcta interrelación de las operaciones se consigue a través del diseño de la distribución y las especificaciones de los equipos. En el segundo caso, “Configuraciones repetitivas” (por ejemplo: electrodomésticos, vehículos de tracción mecánica, cadenas de lavado de vehículos, etc.), el aspecto crucial de las interrelaciones pasará por el equilibrado de la línea, con objeto de evitar los problemas derivados de los cuellos de botella desde que entra la materia prima hasta que sale el producto terminado. I N G . A N D R E A E S C U D E R O
  • 23.
    I N G. A N D R E A E S C U D E R O
  • 24.
    · Manejo demateriales reducido · Escasa existencia de trabajos en curso · Mínimos tiempos de fabricación · Simplificación de los sistemas de planificación y control de la producción · Simplificación de tareas. Las ventajas más importantes que se pueden citar de la distribución en planta por producto son: I N G . A N D R E A E S C U D E R O
  • 25.
    · Ausencia deflexibilidad en el proceso (un simple cambio en el producto puede requerir cambios importantes en las instalaciones) · Escasa flexibilidad en los tiempos de fabricación · Inversión muy elevada · Todos dependen de todos (la parada de alguna máquina o la falta de personal de en alguna de las estaciones de trabajo puede parar la cadena completa) · Trabajos muy monótonos. Inconvenientes, se pueden citar: I N G . A N D R E A E S C U D E R O
  • 26.
    Los factores atener en cuenta pueden ser divididos en dos grandes grupos: · Factores primarios: son aquellos que se deben tomar en cuenta en la generalidad de los casos. •Disponibilidad de materias primas •Disponibilidad de servicios generales (agua, energía, •combustible, efluentes, etc.) •Disponibilidad de transportes •Disponibilidad de mercados •Disponibilidad de mano de obra · Factores específicos: son aquellos que son determinantes en algunos casos particulares. •Factores geográficos (clima, estructura del suelo) •Legislación y normas públicas vigentes •Normas internas de las empresas •Infraestructura existente I N G . A N D R E A E S C U D E R O
  • 27.
    • Integración conotras compañías del grupo.- si la planta forma parte de un grupo de compañías deberá ser ubicada de tal manera que su trabajo pueda integrarse al de las unidades asociadas. • Disposición de mano de obra.- en algunos casos la mano de obra tiene mayor grado de disponibilidad que otros. Se debe considerar la presencia de mano calificada aunque sea escasa y de no calificada. I N G . A N D R E A E S C U D E R O
  • 28.
    • Disponibilidad dealojamiento.- se debe considerar el alojamiento para el personal, debido que esto suele atraer al mismo. •Disponibilidad de servicios.- una localidad que brinde servicios como tiendas, teatros, restaurantes, etc. I N G . A N D R E A E S C U D E R O
  • 29.
    • Disponibilidad detransporte.- tanto para el material (materias primas e insumos) y los trabajadores. • Disponibilidad de materiales.- cercanía de proveedores a reducir costos y entrega oportuna de los mismos. I N G . A N D R E A E S C U D E R O
  • 30.
    • Fluidez decirculación.- el movimiento vehicular hacia o desde la empresa es importante, así como la facilidad de accesos de emergencia. • Disponibilidad de infraestructura.- deben considerarse principalmente los servicios básicos. I N G . A N D R E A E S C U D E R O
  • 31.
    • Conveniencia delterreno.- no solo se debe considerar la geología del área, si el subsuelo podrá soportar la carga, condiciones climáticas. • Reglamentos locales de construcción y planeación.- se debe verificar si la ubicación no infringe algún reglamento local. Reglamentos escritos y no escritos sobre normas ecológicas. I N G . A N D R E A E S C U D E R O
  • 32.
    • Espacio paraampliaciones.- debe reservarse espacio suficiente para la ampliación. • Requisitos para la manufactura.- se debe considerar el peligro o daño que pueden causar la industria al medio. • Costo de emplazamiento.- es importante de considerar este factor, ya que un ahorro en el presente nos perjudique los planes a largo plazo • Situación política.- de los lugares potenciales. • Concesiones especiales.- los gobiernos y autoridades locales ofrecen a menudo concesiones especiales como prestamos a interés bajo, rentas bajas y otros incentivos. I N G . A N D R E A E S C U D E R O
  • 33.
    El proceso deubicación del lugar adecuado para instalar una planta industrial requiere el análisis de diversos factores, y desde los puntos de vista económico, social, tecnológico y del mercado entre otros. Procedimiento de Cribado.- En este método se emplean varios mapas esquemáticos del país, y consiste en esencia en sombrear primero, en cada uno de los mapas individuales, las zonas que se decide son impropias por cada uno de los factores que sucesivamente se van considerando Existen 2 procedimientos para elegir la ubicación de la empresa: • Cribado • Puntuación de ponderación PROCEDIMIENTO PARA DECIDIR LA UBICACIÓN I N G . A N D R E A E S C U D E R O
  • 34.
    I N G. A N D R E A E S C U D E R O
  • 35.
    Procedimiento de PuntuaciónPonderada.- Este método consiste en ponderar de acuerdo a su importancia los factores que se deben tener en cuenta para la ubicación de la planta. 1. Examinar los factores y asignarles el peso (valores) que representa su importancia. Se debe indentificar el factor de menor importancia y darle un valor de 1. 2. Se examina cada una de las ubicaciones y se califica por factor (una escala de 1 a 5). 3. Se multiplica cada calificación por el factor de ponderación apropiada y se totalizan los productos para cada ubicación posible. I N G . A N D R E A E S C U D E R O
  • 36.
    I N G. A N D R E A E S C U D E R O
  • 37.
    EJEMPLO Factor Peso Ubicación 1 23 Integración 0 --/ 0 -- / 0 -- / 0 Mano de obra 9 1 / 9 5 / 45 4 / 36 Alojamiento 6 3 / 18 Servicios 6 Transporte 4 Materiales 4 Estacionamiento 6 Circulación 6 Infraestructura 5 I N G . A N D R E A E S C U D E R O
  • 38.
    I N G. A N D R E A E S C U D E R O
  • 39.
    1. Planear eltodo y después los detalles. Se comienza determinando las necesidades generales de cada una de las áreas en relación con las demás y se hace un distribución general de conjunto. Una vez aprobada esta distribución general se procederá al ordenamiento detallado de cada área. 2. Plantear primero la disposición ideal y luego la disposición práctica. En primer lugar se realizar una distribución teórica ideal sin tener en cuenta ningún condicionante. Después se realizan ajustes de adaptación a las limitaciones que tenemos: espacios, costes, construcciones existentes, etc. I N G . A N D R E A E S C U D E R O
  • 40.
    3. Planear elproceso y la maquinaria a partir de las necesidades de la producción. El diseño del producto y las especificaciones de fabricación determinan el tipo de proceso a emplear. Hemos de determinar las cantidades o ritmo de producción de los diversos productos antes de que podamos calcular qué procesos necesitamos. Después de “dimensionar” estos procesos elegiremos la maquinaria adecuada. 4. Planear la distribución basándose en el proceso y la maquinaria. Antes de comenzar con la distribución debemos conocer con detalle el proceso y la maquinaria a emplear, así como sus condicionantes (dimensiones, pesos, necesidades de espacio en los alrededores, etc). I N G . A N D R E A E S C U D E R O
  • 41.
    5. Proyectar eledificio a partir de la distribución. La distribución se realiza sin tener en cuenta el factor edificio. Una vez conseguida una distribución óptima le encajaremos el edificio necesario. No deben hacerse más concesiones al factor edificio que la estrictamente necesarias. Pero debemos tener en cuenta que el edificio debe ser flexible, y poder albergar distintas distribuciones de maquinaria. Hay ocasiones en que el edificio es más duradero que las distribuciones de líneas que puede albergar. 6. Planear con la ayuda de una clara visualización. Los planos, gráficos, esquemas, etc, son fundamentales para poder realizar una buena distribución. I N G . A N D R E A E S C U D E R O
  • 42.
    7. Planear conla ayuda de otros. La distribución es un trabajo de cooperación, entre los miembros del equipo, y también con los interesados (cliente, gerente, encargados, jefe taller, etc). Es más sencillo conseguir la aceptación de un diseño cuando se ha contado con todos los interesados en la generación del mismo. 8. Comprobación de la distribución. Todos los implicados deber revisar la distribución y aceptarla. Después pueden seguirse definiendo otros detalles. 9. Vender la distribución. Debemos conseguir que los demás acepten nuestro plan. I N G . A N D R E A E S C U D E R O
  • 43.
    PROCEDIMIENTOS PARA LLEVARA CABO LA DISTRIBUCIÓN Existen una cantidad de procedimientos diferentes para ayudar al planificador a diseñar distribuciones. Pueden clasificarse en dos categorías principales: del tipo de mejora y del tipo de construcción. El trabajo consistirá en realizar cambios menores en las distribuciones existentes, localizar las nuevas máquinas, revisar una sección de la planta, y realizar estudios ocasionales de movimientos de materiales. Siempre deberemos tener presente que la distribución y el sistema de movimientos de materiales deben diseñarse simultáneamente, y que en el proceso de revisión de la distribución de una planta debe aprovecharse la oportunidad de revisar también la efectividad de los métodos existentes de manipuleo de material. I N G . A N D R E A E S C U D E R O
  • 44.
    Los principales procedimientosde distribución son 3: 1.- Procedimiento desarrollado por Apple 2.- Procedimiento desarrollado por Reed 3.- Procedimiento desarrollado por Muther Procedimiento para la distribución de plantas desarrollado por Apple 1- Obtener la información básica 2- Analizarla 3- Diseñar el proceso productivo 4- Planificar el patrón de flujo del material 5- Considerar el plan general de manipuleo de material I N G . A N D R E A E S C U D E R O
  • 45.
    6- Calcular losrequerimientos de equipamiento 7- Planificar las estaciones de trabajo individuales 8- Seleccionar el equipamiento de movimiento de materiales especifico 9- Coordinar los grupos de operaciones relacionadas 10- Diseñar las interrelaciones de actividades 11- Determinar los requerimientos de almacenamiento 12- Planificar las actividades auxiliares y de servicios. 13- Determinar los requerimientos de espacio. 14- Ubicar las actividades en el espacio I N G . A N D R E A E S C U D E R O
  • 46.
    15- Considerar lostipos de edificación 16- Construir la distribución maestra 17- Evaluar, ajustar, y chequear la distribución con las personas apropiadas 18- Obtener la aprobación 19- Instalar la distribución 20- Realizar el seguimiento de la implementación de la distribución. I N G . A N D R E A E S C U D E R O
  • 47.
    Procedimiento para ladistribución de plantas desarrollado por Reed Reed recomendó el siguiente ‘plan sistemático de ataque’ como los pasos requeridos para planificar y preparar la distribución. 1- Analizar el/los producto/s a producir 2- Determinar el proceso requerido para manufacturar el producto 3- Preparar los diagramas de planificación de distribución 4- Determinar las estaciones de trabajo 5- Analizar los requerimientos de áreas de almacenamiento I N G . A N D R E A E S C U D E R O
  • 48.
    6- Establecer losanchos de pasillo mínimos 7- Establecer los requerimientos de oficinas 8- Considerar los servicios e instalaciones para el personal 9- Inspeccionar los servicios de planta 10- Considerar futura expansión I N G . A N D R E A E S C U D E R O
  • 49.
    El diagrama deplanificación de la distribución ‘la fase más importante de todo el proceso distributivo’. Esta incluye los siguientes puntos: 1- Flujo de proceso, incluyendo operaciones, transporte, almacenamiento e inspecciones. 2- Tiempos patrones para cada operación. 3- Selección y balance de máquinas 4- Selección de mano de obra y balance 5- Requerimientos de movimiento de material I N G . A N D R E A E S C U D E R O
  • 50.
    El Método S.L.P.(Systematic Layout Planning) El Método Sistema de Planeación de Diseño por sus siglas en ingles (S.L.P) fue desarrollado por Richard Muther que, basándose en las distintas técnicas empleadas por los Ingenieros Industriales, consiguió sistematizar los proyectos de distribución. Este método consigue enfocar de forma organizada los proyectos de planteamiento, fijando un cuadro operacional de Fases, una serie de procedimientos, un conjunto de normas que permitan identificar, valorar y visualizar todos los elementos que intervienen en la preparación de un planteamiento. Esta técnica puede aplicarse a • Oficinas • Laboratorios, • Áreas de servicio, • Operaciones manufactureras • Almacenes I N G . A N D R E A E S C U D E R O
  • 51.
    I N G. A N D R E A E S C U D E R O
  • 52.
    Fase I: Localización Inicialmentees necesario establecer el área que se pretende organizar. No es necesario que sea un emplazamiento nuevo ya que puede tratarse del mismo, que necesita una replanificación, o de un espacio que ha quedado disponible. Este método dispone de 4 fases: • Localización • Planteamiento General • Planteamiento Detallado • Instalación I N G . A N D R E A E S C U D E R O
  • 53.
    Fase II: PlanteamientoGeneral En esta Fase es preciso disponer globalmente de toda la superficie a plantear, para lo cuál se analizan los sectores y los recorridos de forma que la disposición general, los enlaces y el aspecto general de cada sector importante queden determinados. • Fase III: Planteamiento Detallado A lo largo de esta Fase se determina el emplazamiento efectivo de cada elemento físico (máquina y equipo) de las zonas de planteamiento. • Fase IV: Instalación Esta Fase comprende la preparación de la instalación, la obtención del conforme de la Dirección y los desplazamientos necesarios de máquinas y equipos. I N G . A N D R E A E S C U D E R O
  • 54.
    I N G. A N D R E A E S C U D E R O
  • 55.
    Elementos Base delMétodo S.L.P. El Método S.L.P. se basa en el estudio de cinco elementos a partir de los cuales se resuelve el problema de la distribución en planta. Cada uno de estos elementos se asocia a una letra, siendo fácil de recordar con la clave del alfabeto de las facilidades de ingeniería de planteamiento: PQRST. 1. El Producto o Material (P) que debe fabricarse, incluyendo materias primas, piezas compradas y productos terminados o semi-terminados. 2. La Cantidad o Volumen (Q) de cada variedad de productos o artículos que deben ser fabricados. I N G . A N D R E A E S C U D E R O
  • 56.
    3. El Recorridoo Proceso (R), es decir, las operaciones y su secuencia o el orden en el cuál se realizan éstas. 4. Los Servicios Anexos, Actividades de Soporte y Funciones (S) que son necesarios para realizar las operaciones de fabricación y montaje, de manera que las instalaciones y los productos funcionen con normalidad. 5. El Tiempo o Toma de Tiempos (T) que relaciona PQRS y que influye de manera directa sobre estos cuatro elementos, ya que nos permite precisar cuándo deben fabricarse los productos y en qué cantidades, cuánto durará el proceso y qué tipo de máquinas lo acelerarán, qué servicios son necesarios y su situación, porque de ellos dependerá la velocidad a la que el personal se desplace de un punto de trabajo a otro. I N G . A N D R E A E S C U D E R O
  • 57.
    Procedimiento del MétodoS.L.P. 1.- Análisis P-Q que permite tener una visión de la evolución de cara al futuro. Las fluctuaciones periódicas, las cargas máximas y el número de instalaciones también se registran, con objeto de no olvidarlas a la hora de la preparación. 2.- Se estudia el Recorrido de los Productos para poder organizar con seguridad el Planteamiento en función de los desplazamientos de los productos dentro de los sectores afectados. Paralelamente se estudian las Relaciones entre las Actividades, de donde se extrae la necesidad de incluir en el proyecto las zonas de los servicios anexos. 3.- Se combinan estos dos estudios resultando el Diagrama Relacional de Recorridos y/o Actividades, donde las distintas actividades, servicios y zonas se orientan geográficamente los unos respecto de los otros, sin tener en cuenta el espacio que cada uno requiere. I N G . A N D R E A E S C U D E R O
  • 58.
    4.- Se examinanlas necesidades de espacio, a partir de las máquinas y de los equipos necesarios tanto para la producción como para las actividades auxiliares. Estas necesidades deben compararse en todo momento con el espacio total disponible. 5.- Se fija sobre el Diagrama Relacional de Actividades la zona destinada a cada actividad, constituyendo el Diagrama Relacional de Espacios. Toda distribución en planta se basa en tres parámetros 1. Relaciones: indica el grado relativo de proximidad deseado o requerido entre máquinas, departamentos o áreas en cuestión. 2. Espacio: determinado por la cantidad, clase y forma o configuración de los equipos a distribuir. 3. Ajuste: arreglo físico de los equipos, maquinaria y servicios, en condiciones reales. I N G . A N D R E A E S C U D E R O
  • 59.
    Análisis Productos-Cantidades (P-Q) Debemosconocer cuales van a ser las materias primas a procesar y los productos y subproductos a fabricar así como sus cantidades y volúmenes. En el ámbito agrario hay que tener muy en cuenta las fluctuaciones estacionales Definición del Proceso Productivo (Diagrama de Proceso): Hay que definir las actividades del proceso productivo y ordenarlas secuencialmente. A cada actividad se le asigna un símbolo que la encuadra en un tipo general, los símbolos y trazos que se utilizan en los diagramas de proceso son: I N G . A N D R E A E S C U D E R O
  • 60.
    I N G. A N D R E A E S C U D E R O
  • 61.
    I N G. A N D R E A E S C U D E R O
  • 62.
    Operación.- Ocurre cuandoun objeto está siendo modificado en sus características, se está creando o agregando algo o se está preparando para otra operación, transporte, inspección o almacenaje. Actividad / Definición Símbolo Transporte .-Ocurre cuando un objeto o grupo de ellos son movidos de un lugar a otro, excepto cuando tales movimientos forman parte de una operación o inspección. Inspección .- Ocurre cuando un objeto o grupo de ellos son examinados para su identificación o para comprobar y verificar la calidad o cantidad de cualesquiera de sus características. I N G . A N D R E A E S C U D E R O
  • 63.
    Demora.-Ocurre cuando seinterfiere en el flujo de un objeto o grupo de ellos. Almacenaje .- Ocurre cuando un objeto o grupo de ellos son retenidos y protegidos contra movimientos o usos no autorizados. Actividad combinada .- Cuando se desea indicar actividades conjuntas por el mismo operario en el mismo punto de trabajo, los símbolos empleados para dichas actividades (operación e inspección) se combinan con el círculo inscrito en el cuadro. I N G . A N D R E A E S C U D E R O
  • 64.
    El Recorrido indicacómo se fabrica el producto, es decir, el proceso técnico establecido esencialmente, eligiendo una gama de operaciones que nos permiten reducir todo lo posible el tiempo empleado en el proceso de producción. El análisis del Recorrido de los Productos implica la determinación de la secuencia de los movimientos de los materiales a lo largo de diversas etapas del proceso. Estos desplazamientos de materiales deben evitar retornos o contracorrientes. Este análisis es la base en que se fundamenta la preparación de Método S.L.P. cuando los movimientos de los materiales representan una parte importante del proceso, o cuando los volúmenes, los materiales o los pesos en juego son considerables. Recorrido de los Productos. I N G . A N D R E A E S C U D E R O
  • 65.
    DIAGRAMA DE RECORRIDO •Setrata unir con una línea todos los puntos en donde se efectúa una operación, un almacenaje, una inspección o alguna demora, de acuerdo con el orden natural del proceso. I N G . A N D R E A E S C U D E R O
  • 66.
    I N G. A N D R E A E S C U D E R O
  • 67.
    Relaciones entre Actividades. ElRecorrido de los Productos no es un factor que determina el emplazamiento del proceso de operaciones, simplemente indica sobre un gráfico la secuencia de operaciones, determinando cuáles son los departamentos que necesitan estar próximos. El recorrido de los materiales sólo es uno de los factores causales; hay muchos otros que pueden actuar en sentido inverso y provocar adaptaciones, es decir, la influencia de algunos factores puede tener tanta importancia como el recorrido de los materiales y ambos aspectos deben aunarse lo mejor posible. I N G . A N D R E A E S C U D E R O
  • 68.
    Esto se puedeconseguir mediante la realización de un análisis de las relaciones entre actividades que, además, integre los servicios auxiliares al recorrido de los productos. Los resultados de este análisis se representan en la Tabla de Relaciones en la que quedan reflejadas las actividades y sus relaciones mutuas. Además evalúa la importancia de la proximidad entre las actividades, apoyándose sobre una codificación apropiada. I N G . A N D R E A E S C U D E R O
  • 69.
    • En lacolumna de la izquierda se colocan las actividades. La tabla de Relaciones se presenta con el siguiente formato: I N G . A N D R E A E S C U D E R O
  • 70.
    • Las sucesivascolumnas van reduciendo su tamaño progresivamente hasta que desaparece, quedando una estructura triangular. Cada celda de este triángulo se divide en dos, indicando en la parte superior la proximidad requerida entre las dos actividades afectadas y en la parte inferior el motivo de esta proximidad. I N G . A N D R E A E S C U D E R O
  • 71.
    La escala devalores para la proximidad de las actividades queda indicada por las letras I N G . A N D R E A E S C U D E R O
  • 72.
    I N G. A N D R E A E S C U D E R O
  • 73.
    I N G. A N D R E A E S C U D E R O