Sustancias
                           químicas del aire




Importancia
    Adaptación al medio

    Percepción sabores
    Comunicación

    Regulación reproducción y comportamiento
    Repulsión olores desagradables
Dos tipos:



 Sistema olfativo principal
Estructuras:


   Membrana olfatoria
      Localización    Dorso-caudal, cavidad nasal

       Presenta         Epitelio cilíndrico
                        pseudoestratificado.

                        Tres tipos células:
Inicio mecanismo activación receptores olfativos:
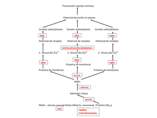
Transmisión impulso nervioso



                         Potencial de acción en axones



Canales sodio/potasio      Canales sodio/potasio       Canales sodio/potasio

ABRE                               ABRE                               ABRE

Potencial de receptor       Potencial de receptor        Potencial de receptor

                        DESPOLARIZACIÓN MEMBRANA

C. iónicos Na+/Ca2+         C. iónicos Na+/Ca2+            C. iónicos Na+/Ca2+

                                   ABRE
 ABRE                                                                 ABRE
                           Proteína de membrana

Proteína de membrana                                   Proteína de membrana

                                  ACTUA

                                   AMPc

                                          SÍNTESIS

                              Adenilato ciclasa

                                              ACTIVA

Molec . olorosa           Célula olfatoria               Proteína G(Golf)
                  UNE
                                       CAMBIO
                                       CONFORMACIONAL
Bulbo olfatorio




Localización      Cerebro anterior, parte frontal.

               Sobre lámina cribosa hueso etmoides.




                 Protege y separa de cavidad nasal
Divide en dos estructuras:
Bulbo olfativo principal
Estructura por capas:

                                                   Interno




                                                     Externo
Mecanismo de transmisión:
Interneuronas inhibidoras:
También recibe información de:

      Hipocampo
      Neocorteza
      Amígdala
      Etc




 Funciones:
                Discriminación olores
                Mejorar sensibilidad en detección
                Filtración olores de fondo, mejora transmisión
                olor principal
                Otras áreas cerebro modifiquen la detección o
                discriminación de olores
• Bulbo olfativo accesorio


        Localización         región dorso-posterior a bulbo olfativo principal.



                             Vía paralela independiente.



          Segunda etapa sistema olfativo


      Órgano vomeronasal               Bulbo olfativo accesorio


 Detecta feromonas y otros     Epitelio sensorial distinto
Mecanismo transmisión




                                   Agresividad
Amígdala
                Información como
Hipotalamo
                                   Apareamiento
Ejemplos:



      Bulbo olfatorio mayor     mayor agudeza




        Bulbo olfatorio menor   menor agudeza
Edrep
Edrep
Edrep
Edrep
Edrep
Edrep
Edrep
Edrep
Edrep
Edrep
Edrep
Edrep

Edrep

  • 1.
    Sustancias químicas del aire Importancia Adaptación al medio Percepción sabores Comunicación Regulación reproducción y comportamiento Repulsión olores desagradables
  • 2.
    Dos tipos: Sistemaolfativo principal Estructuras: Membrana olfatoria Localización Dorso-caudal, cavidad nasal Presenta Epitelio cilíndrico pseudoestratificado. Tres tipos células:
  • 4.
    Inicio mecanismo activaciónreceptores olfativos:
  • 5.
    Transmisión impulso nervioso Potencial de acción en axones Canales sodio/potasio Canales sodio/potasio Canales sodio/potasio ABRE ABRE ABRE Potencial de receptor Potencial de receptor Potencial de receptor DESPOLARIZACIÓN MEMBRANA C. iónicos Na+/Ca2+ C. iónicos Na+/Ca2+ C. iónicos Na+/Ca2+ ABRE ABRE ABRE Proteína de membrana Proteína de membrana Proteína de membrana ACTUA AMPc SÍNTESIS Adenilato ciclasa ACTIVA Molec . olorosa Célula olfatoria Proteína G(Golf) UNE CAMBIO CONFORMACIONAL
  • 6.
    Bulbo olfatorio Localización Cerebro anterior, parte frontal. Sobre lámina cribosa hueso etmoides. Protege y separa de cavidad nasal
  • 7.
    Divide en dosestructuras:
  • 8.
    Bulbo olfativo principal Estructurapor capas: Interno Externo
  • 9.
  • 10.
  • 11.
    También recibe informaciónde: Hipocampo Neocorteza Amígdala Etc Funciones: Discriminación olores Mejorar sensibilidad en detección Filtración olores de fondo, mejora transmisión olor principal Otras áreas cerebro modifiquen la detección o discriminación de olores
  • 12.
    • Bulbo olfativoaccesorio Localización región dorso-posterior a bulbo olfativo principal. Vía paralela independiente. Segunda etapa sistema olfativo Órgano vomeronasal Bulbo olfativo accesorio Detecta feromonas y otros Epitelio sensorial distinto
  • 13.
    Mecanismo transmisión Agresividad Amígdala Información como Hipotalamo Apareamiento
  • 14.
    Ejemplos: Bulbo olfatorio mayor mayor agudeza Bulbo olfatorio menor menor agudeza