Teoría de las Múltiples Inteligencias, del Dr.
                        H. Gardner, en el contexto evolutivo del
                                  término inteligencia.
                             Por MSc Ronald Gutiérrez Miranda, psicopedagogo.




Abstract: The Theory of Multiple Intelligences, contribute the issue of word
intelligence.

Sumario: La teoría de las múltiples inteligencias contribuye con el desarrollo
del término inteligencia.

Palabras claves: múltiples inteligencias, desarrollo, inteligencia.

I.     Prolegómenos.

1. Teoría de las múltiples inteligencias en el contexto evolutivo del
    término inteligencia.
        El ser humano, siempre ha mostrado un interés particular por
comprender los principios y fundamentos que rigen el desarrollo de la
inteligencia. A continuación, una reflexión sobre el término de inteligencia y
su evolución, partiendo de la teoría de las múltiples inteligencias del Dr. H.
Gardner.

2. Conceptualización.
       Desde un punto de vista etimológico, inteligencia significa: "intus
legere", es decir, leer o conocer en su intimidad y en profundidad la realidad
de las cosas. Sin embargo, la crítica que podemos hacer a esta definición se
centra en el hecho de que, hace referencia a un proceso estrictamente
cognoscitivo.

3. Periodo griego.
       Un breve recorrido en la evolución histórica de este concepto, nos lleva a
considerar el período clásico, en donde el concepto de inteligencia se
circunscribe a una actividad estrictamente intelectual a la labor de los filósofos.




                                                                                 1
Así por ejemplo, el concepto de inteligencia " " o “nous” en griego
hace referencia en un Platón a la necesidad de trascender el mundo de la
"" o “doxa” por el de la "" o episteme.
      Es decir, salir de la doxa significa salir de la ignorancia total para pasar a
un plano de trascendencia superior al mundo de la                  episteme o del
conocimiento.
       Con el devenir propio de este período, no solo se logra establecer un
distanciamiento importante con respecto a lo mítico; esto es, como una forma
de pre-conocimiento filosófico, sino que se le otorga a la filosofía un "status" de
ciencia. Así por ejemplo, para Aristóteles la filosofía se constituye en una
ciencia que se busca. (González. 1990).
     Por medio de la filosofía, queda de manifiesto la necesidad explícita del
ser humano por una "apetencia" hacia el conocimiento.

4. Periodo medieval.
       Con la llegada de la Edad Media, el concepto de inteligencia va a estar
asociado al ámbito de pertinencia de lo divino sobre lo humano. Dios, se
constituye dentro de la tradición de los teólogos de la época medieval alta y
baja no solo como la inteligencia absoluta y divina, sino como el punto de
referencia para la vida de toda persona.
      Así por ejemplo, llegando a su máxima expresión con Tomás de Aquino,
o. p. se impulsa un concepto de inteligencia quedando de manifiesto la
trascendencia de un modelo que va más allá a la comprensión socio-
antropológica del ser humano.

5. Periodo moderno.
      Una visión importante se plantea durante la Modernidad, en donde el
concepto de inteligencia         va a ser      objeto de discordia constante,
principalmente      entre las dos escuelas de pensamiento filosófico más
representativas; a saber el empirismo y el racionalismo.
        Para la primera escuela de pensamiento, el concepto de inteligencia no
es dada a priori, por cuanto que se nace al estilo de ser: una "tábula raza".
Por tanto, el espíritu humano se encuentra vacío, y sobre ella hay que escribir
la inteligencia; esto es, traducida en experiencia. Finalmente, para la segunda
escuela de pensamiento, hace referencia a un concepto de inteligencia dada,
lo cual significa que, se puede enriquecer conforme a la capacidad de
razonamiento de cada persona; esto es, como fuente única de la inteligencia.




                                                                                  2
6. Siglo XX.
        Durante el Siglo XX, se ha mantenido una polémica considerable sobre
el significado de ¿qué se entiende por inteligencia?.
        Así por ejemplo, a inicios de 1900, en parís, Alfred Binet define
inteligencia como: la habilidad para tomar y mantener determinada dirección,
como adaptabilidad a nuevas situaciones y habilidad para criticar los propios
actos. (Pacheco. 1997).
        La crítica a Binet se centra en el hecho de que él mostró interés en
realizar test psicológicos simples; aun cuando, posteriormente en 1905,
desarrollaría pruebas de naturaleza más compleja, con la finalidad de
establecer un procedimiento práctico de clasificación psicológica, las cuales,
con el transcurso de los años, se emplearían como el principal instrumento de
diagnóstico mental (Pacheco, 1997).
        En 1916, Lewis Terman, realiza una revisión de los test de Binet y
publica una primera edición cuyo fin fue la aplicabilidad de los mimos a los
niños escolares de U.S.A. Aun hoy día se sigue empleando esta prueba de
inteligencia.
        La crítica a Lewis se centra en el hecho de que inteligencia es sinónimo
de lo que las pruebas de inteligencia midan.
        En 1921, 14 psicólogos ofrecieron 14 puntos de vista diferentes acerca
de la naturaleza de la inteligencia en un simposio sobre la materia, apareciendo
este reportaje posteriormente en el Journal of Educacion Psychology
(Woolfolk. 1997, Pág. 109). En 1986, Sternberg y Detterman repiten este
proceso solicitando la definición de inteligencia a 24 expertos. El resultado de
tal proceso fue, una opinión dividida.
        Otros autores, como Witting (Woolfolk. 1997) plantean el concepto de
inteligencia como un conjunto de características útiles para solucionar
problemas.
        Cabezas, por su parte, indica que las diferentes concepciones sobre la
inteligencia se pueden operacionalmente, sintetizar en tres:
      La de aquellos que ponen el acento en su aspecto preferentemente no
       ético: plantean la inteligencia como la capacidad de sobresalir en el
       ámbito del aprendizaje o de adquisición de habilidades y conocimientos
       (Woolfolk. 1997).

      Las que hacen hincapié en el aspecto más bien de comportamiento: así
       la inteligencia sería la capacidad para adaptarse exitosamente a la
       realidad o la habilidad para poder salir airoso de situaciones
       consideradas complicadas y embarazosas (Woolfolk. 1997).


                                                                              3
   La de aquellos que hacen referencia a su complejidad estructural: aquí
       inteligencia sería el conjunto de factores y funciones que determinan el
       promedio de éxitos de un organismo (Woolfolk. 1997).

7. Algunos modelos de inteligencia contemporánea.
      En el momento actual, los eruditos más recientes se han planteado
dos preguntas:
      ¿Es   el concepto de inteligencia exclusividad a lo estrictamente
       cognoscitivo?.

      ¿Es la inteligencia una sola o muchas capacidades        con orden de
       identificación propia?.

      Algunas de las respuestas dadas se han expresado a través de los
siguientes modelos.

7.1.   Modelo de Inteligencia de Guilford.
       El modelo de la inteligencia de Guilford amplía considerablemente la
naturaleza de la inteligencia al incluir factores como el juicio social (la
evaluación de la conducta de otras personas) y la creatividad (pensamiento
divergente).
       De igual manera, aunque las capacidades mentales humanas son
complejas, este modelo puede resultar muy complicado para servir como una
guía para prever la conducta en situaciones reales o para planear la
enseñanza.
      De igual manera, cuando se evalúa a las personas en sus diferentes
habilidades, se ha probado que las capacidades están relacionadas entre sí.
      La crítica que conlleva en sí este modelo se centra en el problema de
explicar las correlaciones positivas entre todas estas supuestas capacidades
mentales separadas, lo cual sigue aun sin resolverse (Woolfolk. 1996).
       En esquema esta sería su representación tal:
      Cuadro 1.




                                                                             4
7.2.    Modelo de Inteligencia de Sterberg.
       Esta teoría sugiere que la conducta inteligente es el producto de aplicar
estrategias de pensamiento, manejar los nuevos problemas con creatividad y
rapidez y adaptar el contexto al seleccionar y modificar. (Woolfolk 1996).
        Establece una relación trifuncional comparativa asociada al tipo de
inteligencia: componencial, empírica y contextual.
        Por medio del siguiente mapa conceptual, se expresa su representación
tal:
       Cuadro 2.




                                                                              5
7.3. Modelo de Inteligencia de L. L.Thurstone.
       Establece el análisis de factores para determinar siete características
básicas que parecen formar la inteligencia: comprensión verbal, fluidez verbal,
numérica, espacial, memoria mecánica, perceptual y razonamiento ( Vicenzi.
1992).
       Mediante el siguiente mapa conceptual, se expresa su representación
tal.
     Cuadro 3.


                                          Modelo de inteligencia según L.L. Thurstone.



                                                             define




        Comprensión       Fluidez                                              Memoria
                                     Numérica          Espacial                               Perceptual       Razonamiento
          verbal          verbal                                               mecánica




                                                                    incluye


        Definición y    Ser capaz     Ser capaz        Ser capaz               Ser capaz     Ser capaz de
       comprensión                                                                                              Ser capaz de
                        de pensar     de hacer             de                      de            captar
       de palabras                                                                                               comprender
                         palabras    peroblemas       comprender              memorizar y    rápidamente
                                                                                                               los principios o
                       rápidamente   aritméticos       relaciones               recordar    las similitudes,
                                                                                                               conceptos para
                                                       espaciales                            diferencias y
                                                                                                                   resolver
                                                                                              detalles de
                                                                                                                  problemas
                                                                                               objetos o
                                                                                               estímulos




7.4. Modelo de la Inteligencia Emocional de Daniel Goleman.
        Con los aportes de D. Goleman el concepto tradicional de inteligencia
se fractura por cuanto que el ser humano no solo es racional sino emocional;
por tanto, no solo se descompone el concepto clásico de inteligencia a lo
estrictamente exclusivo al funcionamiento cognoscitivo, sino que, además
otorga un equilibrio importante al concepto de inteligencia emocional al indicar
que: "Las emociones son tan importantes para el pensamiento, de la misma
forma que, los pensamientos para la emociones” (Goleman. 1997). Por tanto,
son dos actos inseparables a la integridad del ser humano.


                                                                                                                                  6
En este sentido, el autor nos habla de cinco esferas importantes:
  Conocer y re-conocer las propias emociones:             (Autoconciencia),
   significa que, la conciencia de uno mismo -el reconocer el sentimiento
   mientras ocurre- es la clave de la inteligencia emocional.
 Saber manejar las propias emociones: (Autocontrol), significa que,
   manejar los sentimientos para que sean adecuados es una capacidad
   que se usa en la conciencia de uno mismo.
 Emplear el propio potencial existente: (Propia motivación), significa,
   alcanzar un ordenamiento de las propias emociones al servicio de un
   propósito en particular.
 Conocer y re-conocer las emociones en los demás: (Empatía), significa,
   que las personas que tienen empatía se encuentran mucho más
   adaptadas a las sutiles señales sociales que indican lo que otros/as
   necesitan o quieren.
 Construir relaciones sociales: (Habilidad social), significa, en gran
   medida, la habilidad para construir relaciones sociales con los demás.
Por medio del siguiente mapa conceptual, se expresa su representación
  tal.
 Cuadro 4.




                                                                          7
7.5. Modelo de las Inteligencias Múltiples del Dr. Howard Gardner.
      En el año 1983, el Dr. H. Gardner publica el libro de: “Frames of Mind.
The Theory of Multiple Intelligences”.
        En aquella obra,    el autor conceptualiza, en forma más amplia, el
alcance del potencial humano, trascendiendo los límites del coeficiente de
inteligencia. (Pacheco Urbina. 1997).
        Llama poderosamente la atención el impacto que, hasta nuestros días,
ha tenido esta teoría en las distintas áreas del saber humano; pero
principalmente en el campo de la educación.
       Con el Dr. H. Gardner, se amplía considerablemente el concepto de
inteligencia enriqueciéndose desde su multiplicidad misma.
       Gardner establece ocho tipos de inteligencia los cuales se resumen por
medio del siguiente mapa conceptual.
       Cuadro 5.




      Interesa básicamente el enfoque del Dr. Howard Gardner, ya que se
fundamenta en importantes investigaciones académicas, las cuales han
demostrado que, el ser humano aprende de diferentes formas según el tipo
de inteligencia/s que sobresale en cada uno/a.
      En este sentido, la teoría de las Múltiples Inteligencias posee un enfoque
más integrador, a diferencia de los modelos anteriores señalados, los cuales
ofrecen una orientación epistemológica diferente a nuestro objeto de estudio:
Guilford, Sterberg, Thurstone. A diferencia de estos autores, Gardner está
más orientado específicamente hacia, cómo actúa la mente humana sobre el
contenido del mundo (Gardner, 1997).

                                                                              8
En el caso de D. Goleman no se puede descontextualizar de los aportes
de H. Gardner, quien incluye el modelo de las inteligencias personales para su
definición básica de inteligencia emocional (Goleman, 1997).

8. Conceptualización de Inteligencias múltiples.
      El Dr. H. Gardner define el concepto de Inteligencias Múltiples de la
siguiente manera:
      La teoría de las inteligencias múltiples pluraliza el concepto tradicional.
Una inteligencia implica la habilidad necesaria para resolver problemas o para
elaborar productos, que son de importancia en un contexto cultural o en una
comunidad determinada. La capacidad para resolver problemas permite
abordar una situación en la cual se persigue un objetivo, así como determinar
el camino adecuado que conduce a dicho objetivo. La reacción de un producto
cultural es crucial en funciones como la adquisición y la transmisión del
conocimiento o la expresión de las propias opiniones o sentimientos. Los
problemas por resolver van desde crear el final de una historia hasta anticipar
un movimiento de "jaque mate" en ajedrez. Los productos van desde teorías
científicas hasta composiciones musicales. (Gardner. 1995).
        A partir de esta definición, se puede afirmar que, el conocimiento de las
inteligencias múltiples se organiza conforme a los orígenes biológicos de cada
capacidad para resolver los problemas. Solo se tratan las capacidades que son
universales en la especie humana. Aun así, la tendencia biológica a participar
de una forma concreta de resolver problemas tiene que asociarse también con
el entorno cultural.
        De acuerdo con esta teoría, la trayectoria evolutiva natural de cada
inteligencia comienza con una habilidad modeladora en bruto.
        Así por ejemplo, la habilidad para apreciar diferentes tonalidades en la
inteligencia musical, o para distinguir colocaciones tridimensionales en la
inteligencia espacial. Estas habilidades aparecen de forma universal y también
pueden aparecer en un nivel superior, en la parte de la población que
constituye una "promesa" en ese campo.
        Las inteligencias se perciben desde diferentes ópticas en las sucesivas
etapas del desarrollo del ser humano.
        En la etapa siguiente al estado del desarrollo humano, se llega a la
inteligencia mediante un sistema simbólico.




                                                                               9
Se accesa al lenguaje por medio de frases e historias, a la música por
medio de canciones, a la comprensión espacial por medio de dibujos, al
conocimiento científico-corporal por medio de la expresión gestual o de la
danza, entre otros aspectos por considerar. En esta fase, los niños/as
demuestran sus habilidades en las diversas inteligencias, mediante la
adquisición que hacen de los diversos sistemas simbólicos.
        A medida que avanza el desarrollo, se presenta cada inteligencia
acompañada de su sistema simbólico, mediante un sistema notacional. Las
matemáticas, los mapas, la lectura, la notación musical, etc. son sistemas
simbólicos de segundo orden, en los cuales las marcas sobre el papel
representan símbolos. En nuestra cultura, estos sistemas notacionales
tradicionalmente llegan a dominarse en el contexto de una estructura educativa
formal.
        De acuerdo con el Dr. Gardner, se puede afirmar que, durante la
adolescencia y la etapa del adulto-joven, las inteligencias se expresan por
medio de carreras tradicionales, o como opción inmediata las carreras
técnicas.
        Por ejemplo, la inteligencia lógica-matemática, que empezó siendo una
habilidad puramente modeladora en la primera infancia y se desarrolló con el
aprendizaje simbólico de los primeros años y con las notaciones durante los
años escolares, alcanza su expresión madura en profesiones tales como la del
matemático, contador, informática, físico, etc. De forma similar sucede en el
caso de las demás inteligencias propuestas por el autor.
       Una visión de conjunto de cuanto se ha venido sosteniendo se puede
expresar de la siguiente manera.




                                                                           10
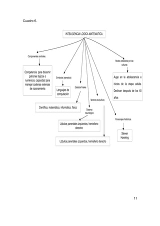
Cuadro 6.



                                               INTELIGENCIA LOGICA MATEMATICA




    Componentes centrales
                                                                                                     Modos cotizados por las
                                                                                                            culturas

 Competencia para discernir
    patrones lógicos o              Símbolos (ejemplos)                                             Auge en la adolescencia e
 numéricos; capacidad para
 manejar cadenas extensas                                                                           inicios de la etapa adulta.
                                                          Estados finales
     de razonamiento                 Lenguajes de                                                   Declinan después de los 40
                                     computación
                                                                                                    años
                                                                              factores evolutivos

                 Científico, matemático, informático, físico
                                                                        Sistema
                                                                       neurológico

                                                                                                     Personajes históricos
                                        Lóbulos parentales izquierdos, hemisferio
                                                        derecho
                                                                                                            Steven
                                                                                                            Hawking
                                        Lóbulos parentales izquierdos, hemisferio derecho




                                                                                                                               11
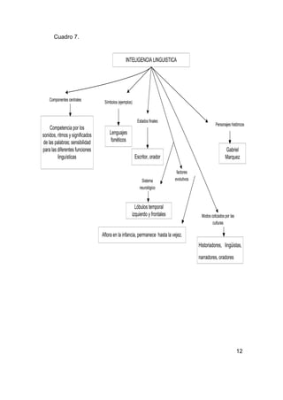
Cuadro 7.



                                                INTELIGENCIA LINGUISTICA




    Componentes centrales         Símbolos (ejemplos)


                                                         Estados finales
                                                                                                   Personajes históricos
    Competencia por los
sonidos, ritmos y significados       Lenguajes
de las palabras; sensibilidad         fonéticos
para las diferentes funciones                                                                             Gabriel
         linguísticas                                   Escritor, orador                                  Marquez

                                                                             factores
                                                            Sistema         evolutivos
                                                           neurológico



                                                      Lóbulos temporal
                                                    izquierdo y frontales                 Modos cotizados por las
                                                                                                 culturas

                                 Aflora en la infancia, permanece hasta la vejez.
                                                                                         Historiadores, lingüistas,
                                                                                         narradores, oradores




                                                                                                                    12
Cuadro 8.



                                                INTELIGENCIA MUSICAL



                                                                                                  Personajes históricos

   Componentes centrales       Símbolos (ejemplos)



                                             Estados finales                                          A. Mozart
 Competencia para producir
                                                                Sistema
   y apreciar ritmos, tonos,
                                                               neurológico
 timbres; apreciación de las
formas de expresión musical            Compositor,
                                        intérprete
                                                                                           Modos cotizados por las
                                                                                                  culturas
                                                                              factores
                                                                             evolutivos
                                              Lóbulo temporal derecho
                                                                                          Composiciones
              Sistemas de
               notación y                                                                 musicales, actuaciones,
           entonación Código                                                              grabaciones.
                 Morse                Temprana edad, su-fren crisis evolutivas




                                                                                                                 13
Cuadro 9.


                                                  INTELIGENCIA ESPACIAL



                                                                                                       Modos cotizados por las
                                                                                                              culturas
   Componentes centrales          Símbolos (ejemplos)


                                                                                                      Trabajos         artísticos,
                                                Estados finales
Competencia para percibir el                                                                          sistemas de navegación,
   mundo espacial visual y
realizar transformaciones en                                       Sistema
                                                                                                      diseños arquitectónicos,
  las propias percepciones                                        neurológico
            iniciales                  Artista, navegante,                      factores evolutivos   invenciones

                                       escultor arquitecto.


                               Reacciones posteriores del hemisferio derecho
                                                                                                           Personajes históricos

     Idiomas ideográficos
                                  Pensamiento topológico en la niñez da lugar a un
                                 paradigma euclidiano a la edad de 9 a 10 años; ojo                          Salvador Dalí
                                             artístico, hasta la vejez




                                                                                                                          14
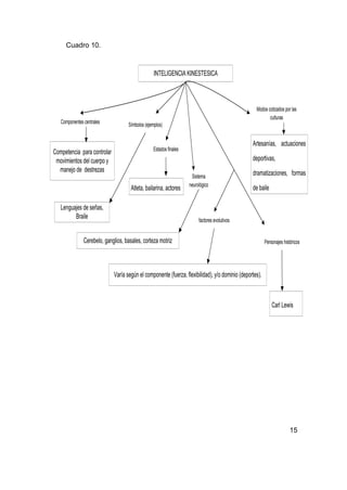
Cuadro 10.



                                                  INTELIGENCIA KINESTESICA



                                                                                                   Modos cotizados por las
                                                                                                          culturas
   Componentes centrales            Símbolos (ejemplos)


                                                                                                 Artesanías, actuaciones
                                                  Estados finales
Competencia para controlar
 movimientos del cuerpo y                                                                        deportivas,
  manejo de destrezas                                                                            dramatizaciones, formas
                                                                     Sistema
                                                                    neurológico
                                      Atleta, bailarina, actores                                 de baile

   Lenguajes de señas,
         Braile                                                          factores evolutivos


               Cerebelo, ganglios, basales, corteza motriz                                               Personajes históricos




                             Varía según el componente (fuerza, flexibilidad), y/o dominio (deportes).



                                                                                                             Carl Lewis




                                                                                                                        15
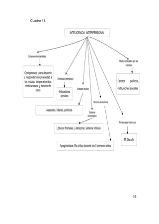
Cuadro 11.


                                                     INTELIGENCIA INTERPERSONAL




   Componentes centrales
                                                                                                        Modos cotizados por las
                                                                                                               culturas

Competencia para discernir
y responder con propiedad a            Símbolos (ejemplos)
los modos, temperamentos,                                                                              Escritos      políticos,
 motivaciones, y deseos de
                                                             Estados finales                           instituciones sociales
           otros                        Indicadores
                                          sociales
                                                                                 factores evolutivos

                           Asesores, líderes, políticos
                                                                           Sistema
                                                                          neurológico

                                                                                                        Personajes históricos

                                      Lóbulos frontales, y temporal, sistema límbico


                                                                                                              M. Gandhi
                                         Apego/enlace. Es crítico durante los 3 primeros años




                                                                                                                         16
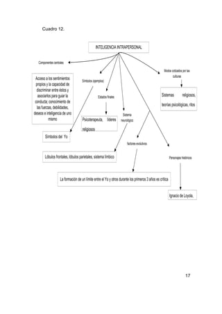
Cuadro 12.



                                                   INTELIGENCIA INTRAPERSONAL


   Componentes centrales

                                                                                                      Modos cotizados por las
                                                                                                             culturas
 Acceso a los sentimientos            Símbolos (ejemplos)
  propios y la capacidad de
  discriminar entre éstos y
    asociarlos para guiar la                        Estados finales                                 Sistemas            religiosos,
 conducta; conocimiento de
                                                                                                    teorías psicológicas, ritos
   las fuerzas, debilidades,
deseos e inteligencia de uno                                           Sistema
            mismo                     Psicoterapeuta, líderes         neurológico

                                      religiosos
        Símbolos del Yo
                                                                           factores evolutivos


        Lóbulos frontales, lóbulos parietales, sistema límbico                                              Personajes históricos




                     La formación de un límite entre el Yo y otros durante los primeros 3 años es crítica


                                                                                                            Ignacio de Loyola,




                                                                                                                           17
Cuadro 13.


                                      INTELIGENCIA NATURALISTA, A PARTIR DE 1995


                                                                                                             Modos cotizados por las
                                                                                                                    culturas
      Componentes centrales            Símbolos (ejemplos)

                                                                                                            Consiste en el entendimiento
 Competencia para percibir las                       Estados finales
  relaciones que existen entre                                                                              del entorno natural y la
  varias especies o grupos de                                                                               observación científica de la
 objetos y personas, así como
     reconocer y establecer               Actividades de caza,                                              naturaleza como la biología,
   distinciones y semejanzas                                             Sistema
            entre ellos.                  ciencias biológicas y         neurológico                         geología o astronomía

                                          conservación de la
                                                                                      factores evolutivos
                                          naturaleza.
                                                                                                                Personajes históricos

     Observación natural.
                                                                       En estudio.
                                                                                                              Radcliffe Brown



     Las características de este tipo de inteligencia se ciñen a las cualidades esperadas en personas que se dedican a

     la investigación y siguen los pasos propios del método científico.



Nota: Adaptación de Woolfolk (1996) y Pacheco Urbina. (Octubre. 1997).




                                                                                                                                   18
9. Requisitos Esenciales para el cumplimiento de cada inteligencia.
       Paralelamente a la clasificación de las distintas inteligencias y con el fin de
establecer un fundamento teórico sólido a sus postulados, Gardner establece ocho
requisitos esenciales con los que tiene que cumplir cada inteligencia, para que sea
considerada como tal, y no como un simple talento, aptitud o habilidad
(Amstrong. 1995).
       Estos requisitos son:
      Aislamiento potencial debido a un daño cerebral.
      Existencia de idiotas eruditos, prodigios y otros individuos excepcionales.
      Una historia de desarrollo característica y un conjunto de actuaciones de
       “estado final”.
      Una historia evolutiva y plausibilidad evolutiva.
      Descubrimientos psicométricos complementarios.
      Tareas psicológicas empíricas complementarias.
      Una operación o conjunto de operaciones núcleo identificable.
      Susceptibilidad de codificación en un sistema de símbolos.

10. Aislamiento potencial debido a daño cerebral.
        Sobre este punto en particular, llama la atención el hecho de que, Gardner
(ref. por Amstrong, 1995), trabajó con individuos que habían sufrido accidentes o
enfermedades que afectaron zonas específicas del cerebro.
        En varios casos, las lesiones cerebrales aparentemente perjudicaron
selectivamente una inteligencia, mientras que las demás permanecieron intactas.
        Por ejemplo: Una persona con una lesión en la región de broca (lóbulo
frontal izquierdo) puede tener afectada una gran parte de su inteligencia lingüística
y, por ello, quizás, se le dificulte hablar, leer y escribir.
        Sin embargo, es factible que esa misma persona pueda cantar, hacer
cálculos matemáticos, reflexionar sobre sentimientos y relacionarse con otras
personas. Una lesión en el lóbulo temporal del hemisferio derecho podría afligir
selectivamente las habilidades musicales de una persona, mientras que las
lesiones en el lóbulo frontal podrían afectar, principalmente, las inteligencias
personales (Pacheco Urbina. Octubre. 1997).

11. Existencia de idiotas eruditos, prodigios y otros individuos
    excepcionales.
       Acerca de este punto, el Dr. H. Gardner sugiere que es posible observar en
algunos individuos que las inteligencias operan a niveles diferentes y por lo
general a niveles más elevados.
                                                                                   19
Los idiotas eruditos son individuos que demuestran habilidades superiores
en parte de una inteligencia, mientras que en las otras inteligencias se
desarrollan en un nivel bajo. Al parecer, estos individuos existen en cada una de
las siete inteligencias (Pacheco Urbina. Octubre. 1997).

12. Una historia de desarrollo característica y un conjunto definible de
    actuaciones de "estado final".
        En este punto el Dr. H. Gardner (Amstrong, 1995) propone, que las
inteligencias son estimuladas por la participación en algún tipo de actividad
culturalmente valorada, y que el desarrollo del individuo, en dicha actividad, sigue
un ritmo evolutivo.
        Todas las actividades basadas en inteligencias siguen su propia trayectoria
de desarrollo; es decir, cada actividad tiene su propio momento de surgir en la
infancia, su propio tiempo de apogeo, durante el transcurso de la vida, y su propio
compás, bien sea rápido o gradual, de declinación con el envejecimiento
(Pacheco Urbina. Octubre. 1997).

13. Una historia evolutiva y plausibilidad evolutiva.
       Para el Dr. H. Gardner, cada una de las inteligencias cumple la condición de
tener orígenes profunda y mentalmente encajonados en la evolución de los seres
humanos y aun antes, en la evolución de otras especies (AA.VV. 1999).
       Por ejemplo, la inteligencia lógico-matemática posiblemente pueda
estudiarse en civilizaciones antiquísimas como los mayas, incas, egipcios, medas,
persas, u otras aun por descubrir en la historia de la humanidad.

14. Descubrimientos psicométricos complementarios.
        Para el Dr. H. Gardner, muchas de las pruebas formales normalizadas
pueden ser empleadas para apoyar la teoría de las Inteligencias Múltiples (AA.VV.
1999).
        Por ejemplo, la Escala de Inteligencia de Wechler para niños comprende
subpruebas que requieren varios tipos de inteligencia, tales como: inteligencia
lingüística (vocabulario, información), inteligencia lógico-matemático (aritmética),
inteligencia espacial (arreglo de imágenes), y en un grado menor, inteligencia
física y Kinestésica (acoplamiento de objetos).




                                                                                 20
II.   Algunas palabras finales.
      La teoría de las múltiples inteligencias aporta conocimiento significativo al
desarrollo de la inteligencia.
      El modelo del Dr. H. Gardner permite ver el término de inteligencia desde
una perspectiva múltiple, contribuyendo con el desarrollo de la mente humana.
      Existen diferentes modelos de inteligencia planteados por diferentes
autores, lo que permite ver el modelo del Dr. H. Gardner no de forma aislada, sino
en contexto a los diferentes pensadores mencionados.
      Cada una de las inteligencias planteadas por el Dr. H. Gardner permite un
verdadero y desarrollo potencial de cada una, sin embargo, varía de un sujeto a
otro.

III.   Referencias bibliográficas.


AA. VV. (2010). Metodología de la Investigación. México: Mc Graw - Hill.
Amstrong, T. (1995). Inteligencias Múltiples en el Salón de Clases. Association for
       Supervision and Curriculum Development. EE.UU.
Arellano. (1980). Elementos de la investigación: La investigación a través de su
       informe. San José: EUNED.
Bernal, C. (2006). Metodología de la Investigación. México: Pearson.
Delors, J. (1997). La educación encierra un tesoro. Unesco: Santillana.
Castro, M. Msc. (20059. II Congreso Internacional de Administradores de la
       Educación. Legislación Educativa en el Marco del Trabajo de los
       Administradores Educativos. San José.
Eyssautier, M. (2005). Metodología de la Investigación: Desarrollo de la
       Inteligencia. Distrito Federal México: International Thompson Editores.
Galindo,     J. (1998). Técnicas de Investigación en sociedad, cultura y
       comunicación. México: Adisson Wesley Longman.




                                                                                   21
Gutiérrez,   R.   (Noviembre,     1999). La Teoría de Howard Gardner: Una
      Experiencia de Operacionalización Cualitativa realizada durante el Tercer
      Cuatrimestre en el Marco Estudiantil de la Carrera de Computación
      Empresarial, del Colegio Universitario de Alajuela. Trabajo presentado en
      el Curso de Modelos de Aprendizaje. Msc. Pablo Sisfontes. Maestría en
      Psicopedagogía. Universidad La Salle. San José.
Gutiérrez, R. (agosto, 2ooo). Teoría de las Múltiples Inteligencias          y nivel
      aptitudinal requerido para estudiantes de primer ingreso a la Carrera de
      de Computación Empresarial del Colegio universitario de Alajuela. Práctica
      final de graduación presentada para optar al grado de Maestría Profesional
      en Psicopedagogía. Universidad de La Salle, San José. Costa Rica.
Pacheco, V. M.Sc. (Octubre, 1997). Análisis Cualitativo de Factores que Influyen
      en la Excelencia Académica de los Primeros Promedios de Admisión En la
      Universidad de Costa Rica. Tesis para optar por el grado académico en
      Maestría en Ciencias de la Educación con énfasis en Administración
      Educativa. San José: UCR.
Pacheco, V. M.Sc. (1997). El Desarrollo del Talento Sobresaliente, un Reto para
      el Administrador Educativo. Una perspectiva a través de la Historia.
      Ponencia realizada durante el Primer Congreso Internacional de
      Administradores Educativos: Pablo Freire. Sabanilla: UNED.




                                                                                  22

Ensayo sobre inteligencias multiples e inteligencia

  • 1.
    Teoría de lasMúltiples Inteligencias, del Dr. H. Gardner, en el contexto evolutivo del término inteligencia. Por MSc Ronald Gutiérrez Miranda, psicopedagogo. Abstract: The Theory of Multiple Intelligences, contribute the issue of word intelligence. Sumario: La teoría de las múltiples inteligencias contribuye con el desarrollo del término inteligencia. Palabras claves: múltiples inteligencias, desarrollo, inteligencia. I. Prolegómenos. 1. Teoría de las múltiples inteligencias en el contexto evolutivo del término inteligencia. El ser humano, siempre ha mostrado un interés particular por comprender los principios y fundamentos que rigen el desarrollo de la inteligencia. A continuación, una reflexión sobre el término de inteligencia y su evolución, partiendo de la teoría de las múltiples inteligencias del Dr. H. Gardner. 2. Conceptualización. Desde un punto de vista etimológico, inteligencia significa: "intus legere", es decir, leer o conocer en su intimidad y en profundidad la realidad de las cosas. Sin embargo, la crítica que podemos hacer a esta definición se centra en el hecho de que, hace referencia a un proceso estrictamente cognoscitivo. 3. Periodo griego. Un breve recorrido en la evolución histórica de este concepto, nos lleva a considerar el período clásico, en donde el concepto de inteligencia se circunscribe a una actividad estrictamente intelectual a la labor de los filósofos. 1
  • 2.
    Así por ejemplo,el concepto de inteligencia " " o “nous” en griego hace referencia en un Platón a la necesidad de trascender el mundo de la "" o “doxa” por el de la "" o episteme. Es decir, salir de la doxa significa salir de la ignorancia total para pasar a un plano de trascendencia superior al mundo de la episteme o del conocimiento. Con el devenir propio de este período, no solo se logra establecer un distanciamiento importante con respecto a lo mítico; esto es, como una forma de pre-conocimiento filosófico, sino que se le otorga a la filosofía un "status" de ciencia. Así por ejemplo, para Aristóteles la filosofía se constituye en una ciencia que se busca. (González. 1990). Por medio de la filosofía, queda de manifiesto la necesidad explícita del ser humano por una "apetencia" hacia el conocimiento. 4. Periodo medieval. Con la llegada de la Edad Media, el concepto de inteligencia va a estar asociado al ámbito de pertinencia de lo divino sobre lo humano. Dios, se constituye dentro de la tradición de los teólogos de la época medieval alta y baja no solo como la inteligencia absoluta y divina, sino como el punto de referencia para la vida de toda persona. Así por ejemplo, llegando a su máxima expresión con Tomás de Aquino, o. p. se impulsa un concepto de inteligencia quedando de manifiesto la trascendencia de un modelo que va más allá a la comprensión socio- antropológica del ser humano. 5. Periodo moderno. Una visión importante se plantea durante la Modernidad, en donde el concepto de inteligencia va a ser objeto de discordia constante, principalmente entre las dos escuelas de pensamiento filosófico más representativas; a saber el empirismo y el racionalismo. Para la primera escuela de pensamiento, el concepto de inteligencia no es dada a priori, por cuanto que se nace al estilo de ser: una "tábula raza". Por tanto, el espíritu humano se encuentra vacío, y sobre ella hay que escribir la inteligencia; esto es, traducida en experiencia. Finalmente, para la segunda escuela de pensamiento, hace referencia a un concepto de inteligencia dada, lo cual significa que, se puede enriquecer conforme a la capacidad de razonamiento de cada persona; esto es, como fuente única de la inteligencia. 2
  • 3.
    6. Siglo XX. Durante el Siglo XX, se ha mantenido una polémica considerable sobre el significado de ¿qué se entiende por inteligencia?. Así por ejemplo, a inicios de 1900, en parís, Alfred Binet define inteligencia como: la habilidad para tomar y mantener determinada dirección, como adaptabilidad a nuevas situaciones y habilidad para criticar los propios actos. (Pacheco. 1997). La crítica a Binet se centra en el hecho de que él mostró interés en realizar test psicológicos simples; aun cuando, posteriormente en 1905, desarrollaría pruebas de naturaleza más compleja, con la finalidad de establecer un procedimiento práctico de clasificación psicológica, las cuales, con el transcurso de los años, se emplearían como el principal instrumento de diagnóstico mental (Pacheco, 1997). En 1916, Lewis Terman, realiza una revisión de los test de Binet y publica una primera edición cuyo fin fue la aplicabilidad de los mimos a los niños escolares de U.S.A. Aun hoy día se sigue empleando esta prueba de inteligencia. La crítica a Lewis se centra en el hecho de que inteligencia es sinónimo de lo que las pruebas de inteligencia midan. En 1921, 14 psicólogos ofrecieron 14 puntos de vista diferentes acerca de la naturaleza de la inteligencia en un simposio sobre la materia, apareciendo este reportaje posteriormente en el Journal of Educacion Psychology (Woolfolk. 1997, Pág. 109). En 1986, Sternberg y Detterman repiten este proceso solicitando la definición de inteligencia a 24 expertos. El resultado de tal proceso fue, una opinión dividida. Otros autores, como Witting (Woolfolk. 1997) plantean el concepto de inteligencia como un conjunto de características útiles para solucionar problemas. Cabezas, por su parte, indica que las diferentes concepciones sobre la inteligencia se pueden operacionalmente, sintetizar en tres:  La de aquellos que ponen el acento en su aspecto preferentemente no ético: plantean la inteligencia como la capacidad de sobresalir en el ámbito del aprendizaje o de adquisición de habilidades y conocimientos (Woolfolk. 1997).  Las que hacen hincapié en el aspecto más bien de comportamiento: así la inteligencia sería la capacidad para adaptarse exitosamente a la realidad o la habilidad para poder salir airoso de situaciones consideradas complicadas y embarazosas (Woolfolk. 1997). 3
  • 4.
    La de aquellos que hacen referencia a su complejidad estructural: aquí inteligencia sería el conjunto de factores y funciones que determinan el promedio de éxitos de un organismo (Woolfolk. 1997). 7. Algunos modelos de inteligencia contemporánea. En el momento actual, los eruditos más recientes se han planteado dos preguntas:  ¿Es el concepto de inteligencia exclusividad a lo estrictamente cognoscitivo?.  ¿Es la inteligencia una sola o muchas capacidades con orden de identificación propia?. Algunas de las respuestas dadas se han expresado a través de los siguientes modelos. 7.1. Modelo de Inteligencia de Guilford. El modelo de la inteligencia de Guilford amplía considerablemente la naturaleza de la inteligencia al incluir factores como el juicio social (la evaluación de la conducta de otras personas) y la creatividad (pensamiento divergente). De igual manera, aunque las capacidades mentales humanas son complejas, este modelo puede resultar muy complicado para servir como una guía para prever la conducta en situaciones reales o para planear la enseñanza. De igual manera, cuando se evalúa a las personas en sus diferentes habilidades, se ha probado que las capacidades están relacionadas entre sí. La crítica que conlleva en sí este modelo se centra en el problema de explicar las correlaciones positivas entre todas estas supuestas capacidades mentales separadas, lo cual sigue aun sin resolverse (Woolfolk. 1996). En esquema esta sería su representación tal: Cuadro 1. 4
  • 5.
    7.2. Modelo de Inteligencia de Sterberg. Esta teoría sugiere que la conducta inteligente es el producto de aplicar estrategias de pensamiento, manejar los nuevos problemas con creatividad y rapidez y adaptar el contexto al seleccionar y modificar. (Woolfolk 1996). Establece una relación trifuncional comparativa asociada al tipo de inteligencia: componencial, empírica y contextual. Por medio del siguiente mapa conceptual, se expresa su representación tal: Cuadro 2. 5
  • 6.
    7.3. Modelo deInteligencia de L. L.Thurstone. Establece el análisis de factores para determinar siete características básicas que parecen formar la inteligencia: comprensión verbal, fluidez verbal, numérica, espacial, memoria mecánica, perceptual y razonamiento ( Vicenzi. 1992). Mediante el siguiente mapa conceptual, se expresa su representación tal. Cuadro 3. Modelo de inteligencia según L.L. Thurstone. define Comprensión Fluidez Memoria Numérica Espacial Perceptual Razonamiento verbal verbal mecánica incluye Definición y Ser capaz Ser capaz Ser capaz Ser capaz Ser capaz de comprensión Ser capaz de de pensar de hacer de de captar de palabras comprender palabras peroblemas comprender memorizar y rápidamente los principios o rápidamente aritméticos relaciones recordar las similitudes, conceptos para espaciales diferencias y resolver detalles de problemas objetos o estímulos 7.4. Modelo de la Inteligencia Emocional de Daniel Goleman. Con los aportes de D. Goleman el concepto tradicional de inteligencia se fractura por cuanto que el ser humano no solo es racional sino emocional; por tanto, no solo se descompone el concepto clásico de inteligencia a lo estrictamente exclusivo al funcionamiento cognoscitivo, sino que, además otorga un equilibrio importante al concepto de inteligencia emocional al indicar que: "Las emociones son tan importantes para el pensamiento, de la misma forma que, los pensamientos para la emociones” (Goleman. 1997). Por tanto, son dos actos inseparables a la integridad del ser humano. 6
  • 7.
    En este sentido,el autor nos habla de cinco esferas importantes:  Conocer y re-conocer las propias emociones: (Autoconciencia), significa que, la conciencia de uno mismo -el reconocer el sentimiento mientras ocurre- es la clave de la inteligencia emocional.  Saber manejar las propias emociones: (Autocontrol), significa que, manejar los sentimientos para que sean adecuados es una capacidad que se usa en la conciencia de uno mismo.  Emplear el propio potencial existente: (Propia motivación), significa, alcanzar un ordenamiento de las propias emociones al servicio de un propósito en particular.  Conocer y re-conocer las emociones en los demás: (Empatía), significa, que las personas que tienen empatía se encuentran mucho más adaptadas a las sutiles señales sociales que indican lo que otros/as necesitan o quieren.  Construir relaciones sociales: (Habilidad social), significa, en gran medida, la habilidad para construir relaciones sociales con los demás. Por medio del siguiente mapa conceptual, se expresa su representación tal. Cuadro 4. 7
  • 8.
    7.5. Modelo delas Inteligencias Múltiples del Dr. Howard Gardner. En el año 1983, el Dr. H. Gardner publica el libro de: “Frames of Mind. The Theory of Multiple Intelligences”. En aquella obra, el autor conceptualiza, en forma más amplia, el alcance del potencial humano, trascendiendo los límites del coeficiente de inteligencia. (Pacheco Urbina. 1997). Llama poderosamente la atención el impacto que, hasta nuestros días, ha tenido esta teoría en las distintas áreas del saber humano; pero principalmente en el campo de la educación. Con el Dr. H. Gardner, se amplía considerablemente el concepto de inteligencia enriqueciéndose desde su multiplicidad misma. Gardner establece ocho tipos de inteligencia los cuales se resumen por medio del siguiente mapa conceptual. Cuadro 5. Interesa básicamente el enfoque del Dr. Howard Gardner, ya que se fundamenta en importantes investigaciones académicas, las cuales han demostrado que, el ser humano aprende de diferentes formas según el tipo de inteligencia/s que sobresale en cada uno/a. En este sentido, la teoría de las Múltiples Inteligencias posee un enfoque más integrador, a diferencia de los modelos anteriores señalados, los cuales ofrecen una orientación epistemológica diferente a nuestro objeto de estudio: Guilford, Sterberg, Thurstone. A diferencia de estos autores, Gardner está más orientado específicamente hacia, cómo actúa la mente humana sobre el contenido del mundo (Gardner, 1997). 8
  • 9.
    En el casode D. Goleman no se puede descontextualizar de los aportes de H. Gardner, quien incluye el modelo de las inteligencias personales para su definición básica de inteligencia emocional (Goleman, 1997). 8. Conceptualización de Inteligencias múltiples. El Dr. H. Gardner define el concepto de Inteligencias Múltiples de la siguiente manera: La teoría de las inteligencias múltiples pluraliza el concepto tradicional. Una inteligencia implica la habilidad necesaria para resolver problemas o para elaborar productos, que son de importancia en un contexto cultural o en una comunidad determinada. La capacidad para resolver problemas permite abordar una situación en la cual se persigue un objetivo, así como determinar el camino adecuado que conduce a dicho objetivo. La reacción de un producto cultural es crucial en funciones como la adquisición y la transmisión del conocimiento o la expresión de las propias opiniones o sentimientos. Los problemas por resolver van desde crear el final de una historia hasta anticipar un movimiento de "jaque mate" en ajedrez. Los productos van desde teorías científicas hasta composiciones musicales. (Gardner. 1995). A partir de esta definición, se puede afirmar que, el conocimiento de las inteligencias múltiples se organiza conforme a los orígenes biológicos de cada capacidad para resolver los problemas. Solo se tratan las capacidades que son universales en la especie humana. Aun así, la tendencia biológica a participar de una forma concreta de resolver problemas tiene que asociarse también con el entorno cultural. De acuerdo con esta teoría, la trayectoria evolutiva natural de cada inteligencia comienza con una habilidad modeladora en bruto. Así por ejemplo, la habilidad para apreciar diferentes tonalidades en la inteligencia musical, o para distinguir colocaciones tridimensionales en la inteligencia espacial. Estas habilidades aparecen de forma universal y también pueden aparecer en un nivel superior, en la parte de la población que constituye una "promesa" en ese campo. Las inteligencias se perciben desde diferentes ópticas en las sucesivas etapas del desarrollo del ser humano. En la etapa siguiente al estado del desarrollo humano, se llega a la inteligencia mediante un sistema simbólico. 9
  • 10.
    Se accesa allenguaje por medio de frases e historias, a la música por medio de canciones, a la comprensión espacial por medio de dibujos, al conocimiento científico-corporal por medio de la expresión gestual o de la danza, entre otros aspectos por considerar. En esta fase, los niños/as demuestran sus habilidades en las diversas inteligencias, mediante la adquisición que hacen de los diversos sistemas simbólicos. A medida que avanza el desarrollo, se presenta cada inteligencia acompañada de su sistema simbólico, mediante un sistema notacional. Las matemáticas, los mapas, la lectura, la notación musical, etc. son sistemas simbólicos de segundo orden, en los cuales las marcas sobre el papel representan símbolos. En nuestra cultura, estos sistemas notacionales tradicionalmente llegan a dominarse en el contexto de una estructura educativa formal. De acuerdo con el Dr. Gardner, se puede afirmar que, durante la adolescencia y la etapa del adulto-joven, las inteligencias se expresan por medio de carreras tradicionales, o como opción inmediata las carreras técnicas. Por ejemplo, la inteligencia lógica-matemática, que empezó siendo una habilidad puramente modeladora en la primera infancia y se desarrolló con el aprendizaje simbólico de los primeros años y con las notaciones durante los años escolares, alcanza su expresión madura en profesiones tales como la del matemático, contador, informática, físico, etc. De forma similar sucede en el caso de las demás inteligencias propuestas por el autor. Una visión de conjunto de cuanto se ha venido sosteniendo se puede expresar de la siguiente manera. 10
  • 11.
    Cuadro 6. INTELIGENCIA LOGICA MATEMATICA Componentes centrales Modos cotizados por las culturas Competencia para discernir patrones lógicos o Símbolos (ejemplos) Auge en la adolescencia e numéricos; capacidad para manejar cadenas extensas inicios de la etapa adulta. Estados finales de razonamiento Lenguajes de Declinan después de los 40 computación años factores evolutivos Científico, matemático, informático, físico Sistema neurológico Personajes históricos Lóbulos parentales izquierdos, hemisferio derecho Steven Hawking Lóbulos parentales izquierdos, hemisferio derecho 11
  • 12.
    Cuadro 7. INTELIGENCIA LINGUISTICA Componentes centrales Símbolos (ejemplos) Estados finales Personajes históricos Competencia por los sonidos, ritmos y significados Lenguajes de las palabras; sensibilidad fonéticos para las diferentes funciones Gabriel linguísticas Escritor, orador Marquez factores Sistema evolutivos neurológico Lóbulos temporal izquierdo y frontales Modos cotizados por las culturas Aflora en la infancia, permanece hasta la vejez. Historiadores, lingüistas, narradores, oradores 12
  • 13.
    Cuadro 8. INTELIGENCIA MUSICAL Personajes históricos Componentes centrales Símbolos (ejemplos) Estados finales A. Mozart Competencia para producir Sistema y apreciar ritmos, tonos, neurológico timbres; apreciación de las formas de expresión musical Compositor, intérprete Modos cotizados por las culturas factores evolutivos Lóbulo temporal derecho Composiciones Sistemas de notación y musicales, actuaciones, entonación Código grabaciones. Morse Temprana edad, su-fren crisis evolutivas 13
  • 14.
    Cuadro 9. INTELIGENCIA ESPACIAL Modos cotizados por las culturas Componentes centrales Símbolos (ejemplos) Trabajos artísticos, Estados finales Competencia para percibir el sistemas de navegación, mundo espacial visual y realizar transformaciones en Sistema diseños arquitectónicos, las propias percepciones neurológico iniciales Artista, navegante, factores evolutivos invenciones escultor arquitecto. Reacciones posteriores del hemisferio derecho Personajes históricos Idiomas ideográficos Pensamiento topológico en la niñez da lugar a un paradigma euclidiano a la edad de 9 a 10 años; ojo Salvador Dalí artístico, hasta la vejez 14
  • 15.
    Cuadro 10. INTELIGENCIA KINESTESICA Modos cotizados por las culturas Componentes centrales Símbolos (ejemplos) Artesanías, actuaciones Estados finales Competencia para controlar movimientos del cuerpo y deportivas, manejo de destrezas dramatizaciones, formas Sistema neurológico Atleta, bailarina, actores de baile Lenguajes de señas, Braile factores evolutivos Cerebelo, ganglios, basales, corteza motriz Personajes históricos Varía según el componente (fuerza, flexibilidad), y/o dominio (deportes). Carl Lewis 15
  • 16.
    Cuadro 11. INTELIGENCIA INTERPERSONAL Componentes centrales Modos cotizados por las culturas Competencia para discernir y responder con propiedad a Símbolos (ejemplos) los modos, temperamentos, Escritos políticos, motivaciones, y deseos de Estados finales instituciones sociales otros Indicadores sociales factores evolutivos Asesores, líderes, políticos Sistema neurológico Personajes históricos Lóbulos frontales, y temporal, sistema límbico M. Gandhi Apego/enlace. Es crítico durante los 3 primeros años 16
  • 17.
    Cuadro 12. INTELIGENCIA INTRAPERSONAL Componentes centrales Modos cotizados por las culturas Acceso a los sentimientos Símbolos (ejemplos) propios y la capacidad de discriminar entre éstos y asociarlos para guiar la Estados finales Sistemas religiosos, conducta; conocimiento de teorías psicológicas, ritos las fuerzas, debilidades, deseos e inteligencia de uno Sistema mismo Psicoterapeuta, líderes neurológico religiosos Símbolos del Yo factores evolutivos Lóbulos frontales, lóbulos parietales, sistema límbico Personajes históricos La formación de un límite entre el Yo y otros durante los primeros 3 años es crítica Ignacio de Loyola, 17
  • 18.
    Cuadro 13. INTELIGENCIA NATURALISTA, A PARTIR DE 1995 Modos cotizados por las culturas Componentes centrales Símbolos (ejemplos) Consiste en el entendimiento Competencia para percibir las Estados finales relaciones que existen entre del entorno natural y la varias especies o grupos de observación científica de la objetos y personas, así como reconocer y establecer Actividades de caza, naturaleza como la biología, distinciones y semejanzas Sistema entre ellos. ciencias biológicas y neurológico geología o astronomía conservación de la factores evolutivos naturaleza. Personajes históricos Observación natural. En estudio. Radcliffe Brown Las características de este tipo de inteligencia se ciñen a las cualidades esperadas en personas que se dedican a la investigación y siguen los pasos propios del método científico. Nota: Adaptación de Woolfolk (1996) y Pacheco Urbina. (Octubre. 1997). 18
  • 19.
    9. Requisitos Esencialespara el cumplimiento de cada inteligencia. Paralelamente a la clasificación de las distintas inteligencias y con el fin de establecer un fundamento teórico sólido a sus postulados, Gardner establece ocho requisitos esenciales con los que tiene que cumplir cada inteligencia, para que sea considerada como tal, y no como un simple talento, aptitud o habilidad (Amstrong. 1995). Estos requisitos son:  Aislamiento potencial debido a un daño cerebral.  Existencia de idiotas eruditos, prodigios y otros individuos excepcionales.  Una historia de desarrollo característica y un conjunto de actuaciones de “estado final”.  Una historia evolutiva y plausibilidad evolutiva.  Descubrimientos psicométricos complementarios.  Tareas psicológicas empíricas complementarias.  Una operación o conjunto de operaciones núcleo identificable.  Susceptibilidad de codificación en un sistema de símbolos. 10. Aislamiento potencial debido a daño cerebral. Sobre este punto en particular, llama la atención el hecho de que, Gardner (ref. por Amstrong, 1995), trabajó con individuos que habían sufrido accidentes o enfermedades que afectaron zonas específicas del cerebro. En varios casos, las lesiones cerebrales aparentemente perjudicaron selectivamente una inteligencia, mientras que las demás permanecieron intactas. Por ejemplo: Una persona con una lesión en la región de broca (lóbulo frontal izquierdo) puede tener afectada una gran parte de su inteligencia lingüística y, por ello, quizás, se le dificulte hablar, leer y escribir. Sin embargo, es factible que esa misma persona pueda cantar, hacer cálculos matemáticos, reflexionar sobre sentimientos y relacionarse con otras personas. Una lesión en el lóbulo temporal del hemisferio derecho podría afligir selectivamente las habilidades musicales de una persona, mientras que las lesiones en el lóbulo frontal podrían afectar, principalmente, las inteligencias personales (Pacheco Urbina. Octubre. 1997). 11. Existencia de idiotas eruditos, prodigios y otros individuos excepcionales. Acerca de este punto, el Dr. H. Gardner sugiere que es posible observar en algunos individuos que las inteligencias operan a niveles diferentes y por lo general a niveles más elevados. 19
  • 20.
    Los idiotas eruditosson individuos que demuestran habilidades superiores en parte de una inteligencia, mientras que en las otras inteligencias se desarrollan en un nivel bajo. Al parecer, estos individuos existen en cada una de las siete inteligencias (Pacheco Urbina. Octubre. 1997). 12. Una historia de desarrollo característica y un conjunto definible de actuaciones de "estado final". En este punto el Dr. H. Gardner (Amstrong, 1995) propone, que las inteligencias son estimuladas por la participación en algún tipo de actividad culturalmente valorada, y que el desarrollo del individuo, en dicha actividad, sigue un ritmo evolutivo. Todas las actividades basadas en inteligencias siguen su propia trayectoria de desarrollo; es decir, cada actividad tiene su propio momento de surgir en la infancia, su propio tiempo de apogeo, durante el transcurso de la vida, y su propio compás, bien sea rápido o gradual, de declinación con el envejecimiento (Pacheco Urbina. Octubre. 1997). 13. Una historia evolutiva y plausibilidad evolutiva. Para el Dr. H. Gardner, cada una de las inteligencias cumple la condición de tener orígenes profunda y mentalmente encajonados en la evolución de los seres humanos y aun antes, en la evolución de otras especies (AA.VV. 1999). Por ejemplo, la inteligencia lógico-matemática posiblemente pueda estudiarse en civilizaciones antiquísimas como los mayas, incas, egipcios, medas, persas, u otras aun por descubrir en la historia de la humanidad. 14. Descubrimientos psicométricos complementarios. Para el Dr. H. Gardner, muchas de las pruebas formales normalizadas pueden ser empleadas para apoyar la teoría de las Inteligencias Múltiples (AA.VV. 1999). Por ejemplo, la Escala de Inteligencia de Wechler para niños comprende subpruebas que requieren varios tipos de inteligencia, tales como: inteligencia lingüística (vocabulario, información), inteligencia lógico-matemático (aritmética), inteligencia espacial (arreglo de imágenes), y en un grado menor, inteligencia física y Kinestésica (acoplamiento de objetos). 20
  • 21.
    II. Algunas palabras finales. La teoría de las múltiples inteligencias aporta conocimiento significativo al desarrollo de la inteligencia. El modelo del Dr. H. Gardner permite ver el término de inteligencia desde una perspectiva múltiple, contribuyendo con el desarrollo de la mente humana. Existen diferentes modelos de inteligencia planteados por diferentes autores, lo que permite ver el modelo del Dr. H. Gardner no de forma aislada, sino en contexto a los diferentes pensadores mencionados. Cada una de las inteligencias planteadas por el Dr. H. Gardner permite un verdadero y desarrollo potencial de cada una, sin embargo, varía de un sujeto a otro. III. Referencias bibliográficas. AA. VV. (2010). Metodología de la Investigación. México: Mc Graw - Hill. Amstrong, T. (1995). Inteligencias Múltiples en el Salón de Clases. Association for Supervision and Curriculum Development. EE.UU. Arellano. (1980). Elementos de la investigación: La investigación a través de su informe. San José: EUNED. Bernal, C. (2006). Metodología de la Investigación. México: Pearson. Delors, J. (1997). La educación encierra un tesoro. Unesco: Santillana. Castro, M. Msc. (20059. II Congreso Internacional de Administradores de la Educación. Legislación Educativa en el Marco del Trabajo de los Administradores Educativos. San José. Eyssautier, M. (2005). Metodología de la Investigación: Desarrollo de la Inteligencia. Distrito Federal México: International Thompson Editores. Galindo, J. (1998). Técnicas de Investigación en sociedad, cultura y comunicación. México: Adisson Wesley Longman. 21
  • 22.
    Gutiérrez, R. (Noviembre, 1999). La Teoría de Howard Gardner: Una Experiencia de Operacionalización Cualitativa realizada durante el Tercer Cuatrimestre en el Marco Estudiantil de la Carrera de Computación Empresarial, del Colegio Universitario de Alajuela. Trabajo presentado en el Curso de Modelos de Aprendizaje. Msc. Pablo Sisfontes. Maestría en Psicopedagogía. Universidad La Salle. San José. Gutiérrez, R. (agosto, 2ooo). Teoría de las Múltiples Inteligencias y nivel aptitudinal requerido para estudiantes de primer ingreso a la Carrera de de Computación Empresarial del Colegio universitario de Alajuela. Práctica final de graduación presentada para optar al grado de Maestría Profesional en Psicopedagogía. Universidad de La Salle, San José. Costa Rica. Pacheco, V. M.Sc. (Octubre, 1997). Análisis Cualitativo de Factores que Influyen en la Excelencia Académica de los Primeros Promedios de Admisión En la Universidad de Costa Rica. Tesis para optar por el grado académico en Maestría en Ciencias de la Educación con énfasis en Administración Educativa. San José: UCR. Pacheco, V. M.Sc. (1997). El Desarrollo del Talento Sobresaliente, un Reto para el Administrador Educativo. Una perspectiva a través de la Historia. Ponencia realizada durante el Primer Congreso Internacional de Administradores Educativos: Pablo Freire. Sabanilla: UNED. 22