Economía y Organización de la
          Innovación Tecnológica


          Tema 9
 Vigilancia tecnológica e
 Inteligencia competitiva


Curso 2012-2013       Profesor: Gerardo Penas García
                                                       1
 TEMARIO


• Introducción
• La vigilancia del entorno
• La organización de la vigilancia en la empresa
• Herramientas básicas
• Inteligencia competitiva
• Método Delphi
• Introducción
• La vigilancia del entorno
• La organización de la vigilancia en la empresa
• Herramientas básicas
• Inteligencia competitiva
• Método Delphi
¿Cuántas patentes tiene en el mundo Facebook Inc.?

     ¿Cuántas patentes tiene Mark Zuckerberg?

              ¿En qué está trabajando?
Acciones a desarrollar por la empresa
      para fomentar una cultura innovadora.

 Desarrollar nuevos productos mediante herramientas
  avanzadas de gestión.


 Cooperar con otras empresas


 Aplicar eficientes sistemas de fabricación y logística.


 Comercializar los productos y servicios que permitan mejorar
  la atención a los clientes


 Vigilar el entorno en busca de información sobre cambios
  relevantes.
¿Cuál es el objetivo de la vigilancia?




Conseguir que cada persona de
   la empresa tenga toda la
 información disponible que
           necesite
¿Qué áreas debemos vigilar?




     Vigilancia           Vigilancia comercial
     competitiva           clientes, mercados,
     competidores              proveedores
       actuales y
      potenciales


                           Vigilancia del entorno
Vigilancia tecnológica       sociología, política,
tecnologías disponibles      reglamentaciones,
    y/o emergentes            medio ambiente...
¿Cómo vigilamos?


               Proveedores

Productos                        Clientes


            Oportunidades/
              Amenazas

Tecnologías                    Competidores

                 Entorno
                Normativo
Errores de la innovación de producto

Escasez de información.

                                  Knowledge product space



   Fully
   codifiable                           Patents &          Scientific
                                        copyrights         papers
                   Codification




                                   Trade
                                   secrets

                                                     Shared
                                                     expertise
                                                                                       Fully disclosed




                                                                               e
                                                                              sur
                                                                           lo
   Completely




                                                                          sc
   tacit                                                                       Restricted access



                                                                        Di
                                  Property
              ne tely




                                                                          ic
            ow iva
                 d




                                                                          bl
              Pr




                                                                        Pu


   Source: David y Foray (1994)
• Introducción
• La vigilancia del entorno (9.2.)
• La organización de la vigilancia en la empresa
• Herramientas básicas
• Inteligencia competitiva
• Método Delphi
¿Qué es la vigilancia tecnológica?
Un sistema organizado de observación y análisis del entorno
más una transmisión precisa de los conocimientos útiles a los
órganos encargados de tomar decisiones.

Implica anticiparse a las oportunidades y prevenir las
amenazas tecnológicas.


                Se busca conocer……..

    Cuáles son las principales líneas de investigación
    Qué tecnologías emergentes están apareciendo
    Qué hacen nuestros competidores
    Quiénes son los líderes (Centros de investigación,
     equipos, personas…)
Inteligencia y Vigilancia   13
Inteligencia y Vigilancia   14
Inteligencia y Vigilancia   15
Inteligencia y Vigilancia   16
Inteligencia y Vigilancia   17
Inteligencia y Vigilancia   18
Inteligencia y Vigilancia   19
Inteligencia y Vigilancia   20
Inteligencia y Vigilancia   21
Inteligencia y Vigilancia   22
Inteligencia y Vigilancia   23
Inteligencia y Vigilancia   24
Razones de la vigilancia tecnológica



 Anticipar ⇒ Detectar los cambios

 Reducir riesgos ⇒ Detectar amenazas

 Progresar ⇒ Detectar oportunidades de inversión
 o comercialización.

 Innovar ⇒ Detectar ideas y nuevas soluciones

 Cooperar ⇒ Conocer nuevos socios
Tipos de Vigilancia
(Porter).

Tecnológica o centrada en el seguimiento
 del estado de la técnica.
Competitiva que implica análisis y
 seguimiento de los competidores.
Comercial, que se dedica a los clientes y
 proveedores.


                Inteligencia y Vigilancia   26
Tipos de Vigilancia
(Porter).
 Entorno, que observa el conjunto de aspectos sociales, legales,
  medioambientales, culturales, etc. Conlleva, por lo tanto:
       Ð Vigilancia Legislativa: por ejemplo, el efecto de la
         lioberalización de las telecomunicaciones en el mercado
         español.
       Ð Vigilancia Social: efecto del envejecimiento de la generación
         del “baby-boom” en las necesidades de la sociedad.
       Ð Vigilancia Geográfica:          oportunidades   en   mercados
         emergentes.
       Ð Vigilancia Geopolítica: consecuencias de los acuerdos entre
         la UE y Mercosur.


                          Inteligencia y Vigilancia                 27
Aporte de la vigilancia tecnológica

Según ASHTON y STACEY (1995)

 Identificar oportunidades de innovación y
 comercialización
 Incorporar nuevos avances tecnológicos a los propios
 productos
 Evitar barreras no arancelarias en mercados exteriores
 Ayudar a la dirección del proyecto a configurar su
 estrategia
 Identificar posibles socios para colaborar
 Identificar amenazas potenciales
 Abandonar a tiempo un proyecto de innovación.
Vigilancia tecnológica “tradicional”

    Ferias de muestras

    Clientes y proveedores

    Algunas revistas

    Los productos de los competidores


Vigilancia tecnológica “avanzada”
    Internet

    Bases de datos de artículos técnicos

    Bases de datos de patentes

    Text mining (Minería de textos)
Dos niveles de Vigilancia Avanzada


      1

 Obtención/captura de la información (Internet,
 bases de datos, proveedores de noticias,…)
  Software de captura de la información



                                                          2

                  Tratamiento de la información (recuentos,
                  coocurrencias, visualización con mapas..)
                       Software de tratamiento de la
                      información
Ejemplo:

Hola a todo el mundo. Esta es la primera vez que escribo a
esta lista y lo hago para hacer una consulta:
Me llamo ---------, y junto a un grupo de personas, todos
nosotros de la empresa EDAG Engineering+Design de
Barcelona, estamos desarrollando un vehiculo solar para
una importante empresa de vehiculos turismos.
Dicho vehiculo debera ser capaz de competir en una famosa
carrera de vehiculos solares, en Australia. Es por ello que
solicito alguna informacion de alguien que tenga alguna
idea, informacion o experiencia referente a este tipo de
vehiculos y/o de la carrera en si.




                  Inteligencia y Vigilancia                   31
Vigilancia 1.

Espacenet
Título o resumen: “propulsion or
propelled”. 19177 docs.
…and (solar or sun)
772 docs
…and vehicle
65 docs
Ruido….
               Inteligencia y Vigilancia   32
• Introducción
• La vigilancia del entorno
• La organización            de   la   vigilancia   en   la
empresa (9.3)
• Herramientas básicas
• Inteligencia competitiva
• Método Delphi
Características de la Vigilancia.


• Enfocada hacia los factores críticos, hacia
  la decisión y la acción.
• Sistemática, organizada para realizar un
  seguimiento regular.
• Estructurada, con una organización
  interna descentralizada basada en redes.


                   Inteligencia y Vigilancia   34
Planificación: Necesidades de información

    USUARI O                       I NFORMACI ON
 l Científicos /   l Objetivos técnicos de I+ D.
 I ngenieros       l Estrategias de diseño de productos / procesos.

                   l Métodos de fabricación.
                   l Resultados de I + D.
                   l Contactos de técnicos e investigadores.
 l Directores      l Estrategias de I+ D / adquisición.
 Técnicos          l Programas de inversiones.
 l Marketing       l Ventas de productos.
                   l Precios y costes.
 l Directores      l Contactos con técnicos e investigadores.
 Generales         l Anuncios de alianzas estratégicas, nuevos
                   productos, desarrollos tecnológicos.
                   l Contactos con técnicos e investigadores.
 l                 l Objetivos y financiación de Planes Nacionales
 Reguladores       de I + D.
                   l Nuevos enfoques de los programas de I+ D.
Fuente: Ashton y Stacey (1995)
Fuentes de información


l   EXPERTOS                       Contactos profesionales
                                     l

                                 l Consultores

                                 l Reuniones informales

l LITERATURA TÉCNICA             l Publicaciones nacionales y extranjeras

                                 l Documentos no publicados

                                 l Ponencias y comunicaciones de Congresos

                                 l Patentes

l CONTACTOS A NIVEL ORGANIZATIVO l Conferencias.

                                 l Ferias.

                                 l Reuniones.

                                 l Asociarse a organizaciones, asociaciones.



Fuente: Ashton y Stacey (1995)
Esquema de organización

                BASES D E                                                                                                 FU EN TES
                 DATOS                                                                                                 IN FO RM ALES




                                                      C o m e r c ia le s            Com p ras
                                                                       RED D E                                            S e r v ic io
O BSERVACIÓ N   D o c u m e n t a lis t a s                        O BSERVAD O RES                                      p o st-ve n ta
                                         A n im a d o r                                  D o c u m e n t a lis t a s




                                                       Prod u cto s                  Pro ce so s

AN ÁLISIS          I+ D                                            RED D E AN ALISTAS                                   M a r k e t in g

                                              C a lid a d                                     A n im a d o r




D ECISIÓ N          D1                                                      D2                                                        D3

                                                                   RED D E D ECISIO N ES
Actores de la VT.:Las
   redes internas.
Los observadores.
       Sus principales funciones son la búsqueda, captación y
       difusión de la información.
Los analistas.
       Su principal función es el tratamiento, análisis y
       validación de la información captada por la red de
       observadores. La información se traduce y se valoriza
       en términos de impacto sobre la empresa, empleo de
       técnicas de análisis, requerimiento de información
       adicional.
Las Tecnologías de la información. No suplen el papel de la
inteligencia, ya que las redes humanas son las que aportan en
contenido, pero son un apoyo muy importante y, en ocasiones,
condicionan la inteligencia.

                    Inteligencia y Vigilancia            38
Actores de la VT: las
     redes internas.
Los decisores.
      Es la menos estructurada y está formada por los cuadros directivos.
La información de carácter verbal tiene un carácter muy importante.
El Animador.
      Es fundamental la presencia de un animador cercano a los decisores
y, a ser posible, al máximo decisor en la empresa, para que lo implique en
las tareas de inteligencia.
      Las características del animador son:
-Organizador: hacer pasar de doctrina a proyecto y funcionamiento.
-Especialista conocedor del sector de la empresa. No debe ser ni comercial
puro ni técnico puro y más bien generalista.
-Con responsabilidad en la toma de decisiones.
-Disponibilidad y “gatekeeper” (curioso, buen receptor y buen comunicador
de la información).
-Orientación: relaciones públicas y contactos humanos.

                           Inteligencia y Vigilancia                        39
A veces la información puede ser mal
     utilizada por los decisores.

Los decisores
  No actúan                                    Malas
  A tiempo                                interpretaciones

                 La información                                Los decisores
                era incompleta o                             Son incompetentes
                    incorrecta




              No son las organizaciones sino
        las personas las que toman las decisiones.


                          Inteligencia y Vigilancia                      40
Actores de la VT:las
   redes externas.
Internet constituye, sin duda, el soporte ideal
             para dichas redes.

“Internet promueve la resolución de problemas
  y la naturaleza corporativa de la industria, la
 gente coopera al mismo tiempo que compite”.




                                                    41
Ejercicios.
Qué es esto? Está patentado..?
  The B-guard...             Banana Guard,

                     Baby Cup, anyway up cup
  The B-cup...
                       Be careful, anti-mouse
                                        device
  The B-careful...
Ejercicio. Encontrar una patente.
   Patente solicitada por Aresa Biodetection.




         Patente                        Artículo en Nature
             111                                     3 pag
         páginas
Ejercicios
A mouse that lived for 60 years ?
Exercises
Another mouse? Search the patent
Exercises
Find the patent.
 In the early 1930’s Charles
 Darrow was
 unemployed and broke.

 In 1935 he invented something
 that would
 eventually make him and you a
 millionaire.

 Or maybe not ;-)
• Introducción
• La vigilancia del entorno
• La organización de la vigilancia en la empresa
• Herramientas básicas de apoyo (9.4)
• Inteligencia competitiva
• Método Delphi
1.-Las Bases de Datos.

La utilización hoy en día de las bases de
datos se ha facilitado enormemente con la
extensión y popularización de Internet. Sin
embargo, su uso aún está restringido a
personas con cierta experiencia en su manejo
si bien se realizan contínuos esfuerzos para
adecuarlas a su utilización por un público
cada vez más extenso.


                                               48
Ejemplos .
Nombre de la Base                          Tema

Chemical Abstracts                         Resúmenes de artículos sobre química

Medline                                    Medicina

Biosis                                     Biología

Compendex                                  I ngeniería

I berlex                                   Disposiciones legales españolas

I CEX                                      Comercio Exterior

World Patent Index                         Patentes

SCI (science citation I ndex)              Artículos científicos

Eurostat                                   Estadísticas

I nspec                                    Electricidad y electrónica


                                Inteligencia y Vigilancia                         49
2.-Las patentes.
 Información técnica : el inventor debe divulgar las características
 técnicas y formas de funcionamiento de la invención , y el
 documento en el que aparece esta divulgación de la invención es el
 documento de patente.
 Información "comercial": además de los datos técnicos de la
 invención,aparece otro tipo de datos, como son el nombre del
 inventor y el nombre y dirección de la empresa solicitante o titular.
 Información legal:        el documento de patente contiene la
 información legal en relación a cuál es exactamente el objeto
 protegido por el derecho, desde cuándo está en vigor ese derecho,
 hasta cuándo tiene validez el mismo, etc.



                         Inteligencia y Vigilancia                  50
Características de los
documentos de patentes.
 Son documentos normalizados.
 Tienen     una     estructura     bastante
 uniforme, a nivel mundial , de forma que
 las patentes de la mayoría de los países del
 mundo tienen un aspecto muy similar.
 Tienen una estructura y contenido muy
 estable.



                 Inteligencia y Vigilancia      51
Bases de datos de
patentes.




         Inteligencia y Vigilancia   52
Bases de datos de
patentes.




         Inteligencia y Vigilancia   53
Bases de datos de
patentes.




         Inteligencia y Vigilancia   54
Información Estructurada
              Bases de Datos Patentes

Ejemplo de BD patentes
    www.wipo.int (Oficina Mundial de la Propiedad
    Intelectual)
    www.uspto.gov (U.S. Patent and Trademark Office)
    www.european-patent-office.org (European Patent
    Office)
    www.jpo-miti.go.jp (Oficina de Patentes de Japón)
    www.oepm.es (Oficina Española de Patentes y
    Marcas)
    INPADOC (todas las colecciones nacional patentes)
    URL: www.delphion.com (Delphion)
Registro de una patente
3.-El Benchmarking:
          definición.

El Benchmarking permite examinar y
comparar los comportamientos y resultados de una
determinada empresa con los de sus principales y
mejores competidores con el fin de aprender de los
mismos.



                 Inteligencia y Vigilancia           57
Tipos de Benchmarking.
 Competitivo, que intenta detectar cuáles son las competencias de los
  mejores competidores, siguiendo sus pasos sin, por supuesto, ninguna
  ayuda por su parte.
 Cooperativo, que plantea asociaciones entre empresas que no son
  competidoras directas pero que tienen mucho que aprender las unas de las otras.
 Colaborador, que propugna la agrupación de empresas para compartir
  conocimientos en bien de todas. Pertenecen al mismo sector de actividad
  que intentan mejorar su competitividad.




                               Inteligencia y Vigilancia                       58
Fases del Benchmarking.
1. Elegir los procesos y funciones a comparar y elegir el
   equipo encargado de realizar el análisis.
2. Identificar las empresas “modelos”.
3. Recopilar y hacer públicas las desviaciones entre la
   empresa y nuestro mejor competidor.
4. Determinar el nivel de rendimiento que se pretende
   alcanzar.

5. Definir objetivos y planes de acción.


                       Inteligencia y Vigilancia       59
6. Actuar
                                             1. Determinar
                                              a que se le va
         5. Analizar la                           hacer BM
          información
               del BM        El
                             Proceso de
                             benchmarking

4. Recopilar                                       2. Formar un
información                                       equipo de BM
del BM
                      3. Identificar los socios
                                        del BM
Otras técnicas de Vigilancia
        Tecnológica.

La cienciometría: mapas tecnológicos.
Vigilancia de Tecnologías disruptivas.
Scoutismo Tecnológico.
Ingeniería inversa



              Inteligencia y Vigilancia   62
La cienciometría.

Puede definirse como la aplicación de
métodos cuantitativos para investigar el desarrollo de la
ciencia.
Se basa en el análisis y recuento de determinados
indicadores bibliométricos (datos estadísticos
deducidos de las publicaciones
científicas) .


                     Inteligencia y Vigilancia              63
Indicadores Bibliométricos.
el número de publicaciones de determinados grupos, instituciones o
países. Ello permite evaluar el crecimiento de cualquier campo de la
ciencia según la variación cronológica del número de trabajos publicados
en él.
la productividad de los autores medida por el número de sus trabajos
colaboración entre instituciones o grupos científicos, medida por el número
de autores o centros de investigación que colaboran y que por tanto firman
conjuntamente un mismo trabajo
el número de citas recibidas por una publicación y las citas que un trabajo
que lleva a cabo sobre otros anteriores
análisis de referencias comunes entre dos publicaciones
el factor de impacto de la revista



                             Inteligencia y Vigilancia                   64
Los mapas Tecnológicos.
   En la elaboración de los mapas tecnológicos no es
   suficiente el recuento de los indicadores anteriores
  sino que se utiliza el análisis de la coocurrencia de
     términos, lo que se define como co-word. Este
   análisis estudia la aparición conjunta de dos o más
  términos en campos tales como el título, el resumen,
           las palabras clave o la clasificación.


Si las palabras bario e itrio aparecen frecuentemente juntos en
muchos artículos o patentes (en los títulos, los resúmenes, las
palabras clave, las reivindicaciones...) significa que ambas palabras
están relacionadas o próximas. Por tanto, definen una área de
estudio en la que ambas intervienen.
El análisis de coocurrencias puede hacerse entre palabras, palabras
y códigos (de clasificación), palabras y fechas...                 65
Posible análisis de Co-ocurrencias


    CO-OCURRENCIA                    RESULTADO DEL ANÁLISIS
 Entre empresas (o titulares)            Redes de colaboración
                                      Evolución cronológica de las
   Entre empresas y fechas                    instituciones
 Entre palabras de contenido         Detección de clusters (términos
(del abstract, del título, claims,       relacionados, líneas de
              etc.)                         investigación, etc.)
 Entre palabras y códigos de          Área de especialización de las
         clasificación                       organizaciones.
               ...                                  ...
Etapas para realizar un
      mapa tecnológico.
Determinar la estrategia de búsqueda conjuntamente con un
experto en la materia
Seleccionar las bases de datos que mejor cubren el área objeto de
estudio
Captura de información en las bases de datos y carga en el
ordenador de trabajo.
Homogeneización de la información recuperada teniendo en cuenta
las distintas características de las bases de datos y sus formatos
Construcción de una base de datos a medida, reteniendo
únicamente los campos que después van a utilizarse, e incluyendo
nuevos campos diseñados ad-hoc.



                        Inteligencia y Vigilancia                67
Etapas para realizar un
     mapa tecnológico.
Depuración de la información, eliminando duplicidades y
confeccionando un diccionario de sinónimos
Obtención de listados y de las “matrices de
coocurrencia” deseadas (que indican las veces que un
determinado término se menciona junto a otro)
Obtención de los mapas tecnológicos
Validación de los resultados por parte de los expertos
en la materia



                   Inteligencia y Vigilancia         68
Utilidad de los mapas
      tecnológicos.
Aparición y desarrollo de tecnologías.
Matrices tecnologías-productos: permiten determinar como
en ocasiones una tecnología se utiliza en varios productos o que la
fabricación de un producto requiere de varias tecnologías.
Matrices tecnologías-mercados: Se puede determinar la
presencia o ausencia de competidores en un determinado
mercado, y es evidente que un mercado en crecimiento con pocos
competidores representa una oportunidad.




                        Inteligencia y Vigilancia                69
La Vigilancia de
       tecnologías
       disruptivas.
Existen casos en los que, a pesar de que se realice un
seguimiento de las prestaciones de los productos de la
 competencia, y pese a incorporar todos los avances
     que permiten satisfacer los deseos de nuestros
  clientes, aparecen enfoques nuevos que satisfacen
  una serie de necesidades que no son valoradas en
         gran medida por sus actuales clientes




                                                         70
¿Cómo vigilar las
Tecnologías disruptivas?

♦ Hacer un seguimiento de los actuales y/o
  posibles mercados.
♦ Encuestas entre el personal especializado
  acerca de su percepción de la evolución
  de dichas tecnologías.




                Inteligencia y Vigilancia   71
El “Scoutismo”
tecnológico.
El “scout” tecnológico cartografía las tecnologías y los
mercados e incluso los desarrollos científicos de los
que nacen después esas tecnologías. Por ejemplo, la
empresa estadounidense Aptech, escruta un buen
número de universidades así como desarrolladores
independientes, en busca de tecnologías no
totalmente desarrolladas y de interés para alguno de
los 900 técnicos que representa. La comunicación se
basa en una intranet corporativa.




                           Inteligencia y Vigilancia       72
La ingeniería inversa.
Se examinan productos de la competencia que ya están en
el mercado. Más que una técnica de vigilancia tecnológica,
se podría considerar como una técnica de análisis que
proporciona escasa ventaja a la empresa que realiza el
análisis. Es útil para empresas que no detentan el liderazgo
tecnológico o para empresas líderes que deseen captar
tecnologías no patentadas de sus competidores.




                                                               73
• Introducción
• La vigilancia del entorno
• La organización de la vigilancia en la empresa
• Herramientas básicas
• Inteligencia competitiva
• Método Delphi
La palabra INTELIGENCIA tiende a sustituir a la VIGILANCIA
debido a que:

 Se le atribuye un carácter más activo.


 Presenta una información más elaborada y mejor preparada
  para la toma de decisiones.

 Integra los resultados de la Vigilancia en diferentes ámbitos
  (tecnológico, financiero, competitivo …).

 Se usa en el mundo anglosajón.
Gestión del Conocimiento versus Inteligencia
                  Competitiva



     GESTION
                                     INTELIGENCIA
       DEL
                                     COMPETITIVA
   CONOCIMIENTO



• Dentro de la empresa          • En el exterior de la empresa
• Mira al pasado                • Carácter anticipativo. Orientación
                                al futuro
• Busca que los conocimientos
        se compartan            • Busca detectar oportunidades y
                                amenazas
Gestión del Conocimiento, Inteligencia Competitiva y
              Prospectiva Tecnológica


                          GESTIÓN DEL
                         CONOCIMIENTO
                  Apropiación y valorización
                      del conocimiento
                       organizacional




   INTELIGENCIA                                PROSPECTIVA
   COMPETITIVA                                 TECNOLÓGICA
 Monitoreo del entorno                         Visión del futuro
        exterior
Gestión del Conocimiento, Inteligencia Competitiva y
              Prospectiva Tecnológica


                   GESTIÓN DEL
                  CONOCIMIENTO


                     ACTUAL




   INTELIGENCIA                    PROSPECTIVA
   COMPETITIVA                     TECNOLÓGICA
CORTO-MEDIO PLAZO                MEDIO-LARGO PLAZO
A.-Planificar y dirigir el
       proyecto.
 Esta fase se inicia con:
   el análisis de los recursos de
 información de la empresa (tanto
 fuentes formales como informales)
 y la
   identificación de las necesidades
 clave de los usuarios




                                       79
B.-Obtener información de
 forma contínua y periódica.

Definir las fuentes de información a
utilizar
Comentar / analizar los distintos tipos de
fuentes
Realizar una búsqueda sistemática



               Inteligencia y Vigilancia   80
Las fuentes de
        información en la
            empresa.
Fuentes formales
 fuentes primarias:
       publicaciones periódicas
       monografías
       actas de congresos, seminarios, conferencias
       literatura gris: patentes, informes técnicos, normas
 fuentes secundarias
       publicaciones de resúmenes, current content
       bases de datos
Fuentes informales:
 contactos personales con expertos
 contactos con otras instituciones: ferias, congresos, organismos internacionales,
  asociaciones comerciales y profesionales
 observaciones de campo: visitas, estancias de formación



                                Inteligencia y Vigilancia                       81
Dónde se encuentran las fuentes de información para la IC?



       Internet                                                      Libros
                   Informes
                                                            Periódicos
                  financieros                                y revistas        Internet
Discursos
                                                                     Programas de
    Informes Documentos                                Informes       TV y Radio
     anuales gubernamen                                   de
                tales
                                                       Analistas




                                Inteligencia y Vigilancia                           82
Fuentes de IC(por uso)
Utilización alta                         Utilización moderada
• Revistas comerciales                   • Comerciales
• Bases de datos externas (on-           • Clientes
line)                                    • Documentos internos
•Documentos externos (papel)             • Bases de datos internas
• Empleados                              • Entrevistas telefónicas
• Expertos en el sector
• Organizaciones empresariales
o comerciales

Utilización baja                         Muy escasa utilización
• Registros del gobierno                 • Compra del producto
• Observación directa                    • Focus groups
•Competidores (contacto directo)         • Estudios de caso
• Entrevistas personales                 • Cuestionarios por email.
• Suministradores




                            Inteligencia y Vigilancia                                  83
                  Based on the Society of Competitive Intelligence Professionals 1997 Salary Surv
3.-Análisis e interpretación
    de la información.

   Se trata de analizar y organizar la
   información que puede ser útil para tomar
   decisiones, interpretar su significado y valorar
   sus implicaciones para futuras acciones.
   En esta etapa debe también evaluarse la
   información en cuanto a su veracidad,
   oportunidad y claridad.




                                                      84
4.-Difusión de la
          información.

  Las alternativas para difundir los resultados
 resultan muy variadas; pueden ser de tipo
formal (comunicaciones por escrito)
   o bien de tipo informal (reuniones,
     mensajes telefónicos): Todo va a
  depender de cómo es la información que se
distribuye, de las necesidades de los usuarios a
         quien se dirigen, y de su coste.

                                                   85
5.-Aplicación de los
      resultados.
CIENTIFICOS/INGENIEROS
    Incorporar nuevos avances tecnológicos en productos y
    procesos
    Contactos con técnicos e investigadores
DIRECTORES TECNICOS
    Priorizar áreas tecnológicas e identificar oportunidades
    Administrar programas de I+D (distribución de recursos,
    asignación de tareas, revaluación de objetivos técnicos) para:
      • adquirir/ rechazar tecnología
      • identificar nuevos productos y procesos
      • valorar posibles colaboraciones

DIRECTORES DE MARKETING
    Analizar las ventas de productos
    Conocer precios y costes

                  Inteligencia y Vigilancia                   86
5.-Aplicación de los resultados.
DIRECTORES GENERALES
    Diseño de estrategias empresariales. En este punto la IT va
    permitir:
      • Comparar los productos y procesos de la empresa y el entorno
      • Describir el entorno competitivo en el que esta inmerso la empresa,
        Predecir el entorno competitivo futuro;
      • Identificar los puntos vulnerables de la empresa sobre todo cuando
        tratamos de lanzar una nueva estrategia o entrar en un mercado o
        negocio en el que no se había participado anteriormente
      • Determinar cuando una estrategia ya no es sostenible.
    Contactos con técnicos e investigadores
    Anuncios de alianzas estratégicas,              nuevos     productos,
    desarrollos tecnológicos
REGULADORES
    Conocer los objetivos y la financiación de los Planes Nacionales
    de I+D
    Nuevos enfoques de los programas de I+D

                   Inteligencia y Vigilancia                          87
6.-Evaluación periódica de
          la IC.

  La evaluación periódica de un sistema de IC
  resulta crucial, dado que las necesidades de
   la empresa van cambiando con el tiempo.
   Ello determina que la redefinición del
   proceso de IC debe considerarse
               una necesidad.




                                                 88
Obstáculos para la IC.

Obstáculos estructurales, derivados de la
 inexistencia de redes estatales de
 información en donde se recoja y difunda
 la información. En los países más
 desarrollados como Estados Unidos y
 Japón, estas oficinas existen.



                Inteligencia y Vigilancia   89
Obstáculos para la IC.
Obstáculos culturales, derivados de una cierta
timidez, especialmente en Europa, hacia la obtención de la
información. Se trata de un problema semántico, ya que
este término evoca los viejos demonios del espionaje.



                 IC ≠ ESPIONA JE


                                                             90
¿Qué información puede ser obtenida
         legal y éticamente?

                     Nuevos
                   Competitore
                       s
    Nueva                        Actividades de
  tecnología                            la
                 80%-90% de toda competencia
                  la información
                   necesaria es
                      pública

     Nueva                                     Nuevos
   legislación                                mercados


                  Cambios en el
                    mercado

                  Inteligencia y Vigilancia              91
Obstáculos para la IC.

 Obstáculos organizativos,
 ya que hay tanta información que
 resulta muy difícil organizarse a
 un coste mínimo. Sin embargo,
 estamos viendo que esto no tiene
 por qué ser así.

                                     92
Obstáculos para la IC.
 Obstáculos referentes al equipo humano. Se necesitan
  dos tipos de perfiles. Por un lado personas expertas en análisis
  estratégico, y personas competentes en búsqueda, recogida y
  tratamiento de la información.
 Es necesario, por lo tanto, formar a personas en una figura
  intermedia denominada “mediador” que tienen la responsabilidad
  de elegir los temas y de que los temas sean correctamente
  tratados y se encargan de que las informaciones finales sean
  efectivamente tenidas en cuenta.




                         Inteligencia y Vigilancia              93
“In the land of the
blind, the one-eyed
        man is king.”
                                               Niccolò
                                  Machiavelli,      La
                                          Mandragola




      Inteligencia y Vigilancia                   95
Obstáculos para la IC.
 Obstáculos referentes al equipo humano. Se necesitan
  dos tipos de perfiles. Por un lado personas expertas en análisis
  estratégico, y personas competentes en búsqueda, recogida y
  tratamiento de la información.
 Es necesario, por lo tanto, formar a personas en una figura
  intermedia denominada “mediador” que tienen la responsabilidad
  de elegir los temas y de que los temas sean correctamente
  tratados y se encargan de que las informaciones finales sean
  efectivamente tenidas en cuenta.




                         Inteligencia y Vigilancia              96
• Introducción
• La vigilancia del entorno
• La organización de la vigilancia en la empresa
• Herramientas básicas
• Inteligencia competitiva
• Método Delphi
Prospectiva Tecnológica.
DISCIPLINA                 FUNCION                                           OBJETIVOS

Descripción Tecnológica    Análisis de las Tecnologías actuales              Clasificar las tecnologías en básicas,

(Technology Description)                                                     clave y estables, o bien en función de

                                                                             si se trata de componentes, productos

                                                                             o sistemas.


Predicción Tecnológica     Estudio de la situación futura de la              Predicciones   probabilísticas     de   los

(Technology Forecasting)   Tecnología y cómo se habrá extendido              futuros desarrollos tecnológicos

                           su uso


Evaluación Tecnológica     Análisis   de    las      consecuencias     del   Anticipar el futuro impacto social de las

(Technology Assessment)    despliegue      de       nuevas    tecnologías,   tecnologías recientes y existentes

                           incluyendo sus efectos secundarios


Prospectiva Tecnológica    Determinación                     de       los    Identificar las prioridades actuales en

(Technnology Foresight)    diferentes futuros: posibles,                     Ciencia y Tecnología a la luz de una
                           probables            y    preferidos       en
                                                                             proyección hipotética de los desarrollos
                           función         de        los     diferentes
                                                                             futuros de tipo económico y social
                           perfiles                    tecnológicos
                           relacionados con la demanda
Características de la Prospectiva
                 Tecnológica.
1. Se trata de un proceso , Es además un proceso sistemático.
                                                 sistemático

2. El punto de partida es que hay muchos futuros posibles . Además el futuro al
   que finalmente lleguemos, de todos los inicialmente posibles, dependerá en parte
   de las decisiones que hoy tomemos. El objeto de la prospectiva será explorar
   sistemáticamente estos futuros alternativos.

3. La prospectiva no trata sólo de recopilar información sobre la situación actual, sino
   que busca la participación conjunta de los distintos agentes : científicos,
   empresarios, gobiernos y consumidores, y que de este trabajo se llegue a la toma
                              consumidores
   de decisiones.
CARACTERISTICAS                         TIPOLOGÍAS DIFERENTES DE LOS ESTUDIOS DE PROSPECTIVA
PRINCIPALES
Tipo de Organización que la lleva - Cuerpos consultivos del gobierno de alto nivel y Cuerpos políticos centrales
a cabo
                                        - Agencias y departamentos especializados

                                        - Asociaciones Industriales

                                       - Compañías ccn una base científica
Especificidad:       cobertura       y - Holístico: toda la ciencia
amplitud del estudio
                                        - Macro nivel: un rango amplio de disciplinas

                                        - Meso nivel: campo científico

                                        - Micro nivel: especializado en un producto
Funciones                               - Control de la dirección

                                        - Determinación de prioridades

                                        - Anticipación

                                        - Generación de consenso

                                        - Apoyo

                                     - Comunicación y educación
Orientación      y   características - Orientada a la curiosidad frente a la estrategia o la aplicación, es decir, grado de finalidad
estructurales de la investigación
                                        - Complejidad y estabilidad de la disciplina

                                        - Integración externa con sistemas tecnológicos y científicos más amplios
Intereses                               - Impulso científico o impulso de la demanda

                                        - Nivel básico frente a directivo

                                        - Partes interesadas frente a "terceros"
Horizonte temporal                      - Corto plazo

                                        - Medio plazo

                                        - Largo plazo
Enfoque metodológico                    - Informal frente a formal

                                        - Cualitativo frente a cuantitativo
http://www.wfs.org/
http://www.futurecrimes.com/
Métodos aplicables a la PT
            1.-Métodos Cualitativos

1. Pensamiento intuitivo.
    A. Brainstorming o tormenta de ideas
    B. Literatura utópica
    C. Ciencia ficción.

2. Métodos exploratorios: Descripción de Escenarios

3. Métodos normativos: Arboles de Relevancia

4. Métodos interactivos.
   1. Delphi
   2. Paneles de Experto
Métodos aplicables a la PT
              2.-Métodos Cuantitativos



1.   Extrapolación de series temporales.
2.   Teoría de sustitución
3.   Sistemas dinámicos de simulación
4.   Modelos econométricos
5.   Métodos causales
6.   Indicadores correlacionados
7.   Listas de tecnologías críticas o clave.
8.   Análisis Morfológico.
Métodos aplicables a la PT
               Extrapolación
Las variables que definen un fenómeno evolucionan en el
tiempo con una tendencia que puede interpretarse a través de
una función matemática obtenida a partir de la evolución
histórica de dichas variables.
Métodos aplicables a la PT
     Extrapolación
Métodos aplicables a la PT
              Teoría de Sustitución
Un área tecnológica puede identificarse con un producto y el
ciclo de vida de este producto representa al mismo tiempo el
ciclo de vida de la tecnología que lleva incorporada y su difusión
entre otras empresas.

Mansfield y Blackman. La sustitución dependerá de:

•  La proporción de empresas que ya han introducido la innovación en el
momento t en relación con el total de empresas que se consideran.
•  La rentabilidad de hacer la innovación.
•  El tamaño de la inversión para hacerlo en el sentido ya indicado.
•  Otras variables residuales.
Métodos aplicables a la PT
    Teoría de Sustitución
Métodos aplicables a la PT
    Sistemas Dinámicos de Simulación


Forrester: Los factores de los que depende el progreso técnico
son:
El número de personas que se adiestran para llevar a cabo
una función dentro de una investigación dada.
El número de personas empleadas en dicha investigación.
Los instrumentos y equipo necesarios para realizar el
experimento.


            Club de Roma “The limits to growth” (1972)
Métodos aplicables a la PT
Sistemas Dinámicos de Simulación
Métodos aplicables a la PT
           Indicadores correlacionados
Si existe entre dos variables una correlación suficientemente alta y se conoce
la tendencia en el tiempo del parámetro técnico funcional en la tecnología
tomado como variable independiente podría hacerse la previsión mediante la
ecuación de regresión o recta de regresión correspondiente de los valores
del parámetro técnico funcional tomados como variable dependiente.



    Un ejemplo de aplicación
    puede ser la utilización de
    un parámetro técnico
    funcional de los aviones de
    transporte, la velocidad
    máxima por hora como
    variable dependiente y las
    velocidades máximas de
    los aviones de combate
    como variable
    independiente.
Métodos aplicables a la PT
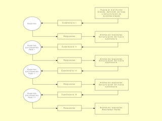
    1.-Métodos Cualitativos: Delphi

“Ensayo de previsión de cambios tecnológicos en España
para los próximos veinte años”. (1972)

 Las características principales del método Delphi son:
 •        Anonimato, para lo cual se utilizan cuestionarios. Su
 objetivo es reducir el dominio de individuos socialmente
 dominantes.
 •        Proceso controlado de realimentación. Consiste en
 suministrar a los participantes del grupo los resultados de cada una
 de las fases anteriores. Su finalidad es reducir el ruido.
 •        Obtención de una respuesta representativa del grupo
 mediante el empleo de conceptos estadísticos. De esta forma se
 reduce las influencias de presión en el grupo y se asegura que la
 opinión de todos y cada uno de los miembros del grupo esté
 representada.
Pu e sta e n m a rch a d e l
                                                        m é t o d o : d e f in ic ió n d e f in e s
                                                              y e s t r u c t u r a c ió n d e
                                                                s u c e s iv a s e t a p a s



   Ex p e rto s            C u e s t io n a r io I




                                                           A n á lis is d e r e s p u e s t a s .
                             R e sp u e sta s            E s t r u c t u r a c ió n d e l n u e v o
                                                                     c u e s t io n a r io .



   Ex p e rto s
p a r t ic ip a n t e s   C u e s t io n a r io I I
      Fase I




                                                           A n á lis is d e r e s p u e s t a s .
                             R e sp u e sta s            E s t r u c t u r a c ió n d e l n u e v o
                                                                     c u e s t io n a r io .



   Ex p e rto s
p a r t ic ip a n t e s   C u e s t io n a r io I I I
     Fa se II




                                                           A n á lis is d e r e s p u e s t a s .
                             R e sp u e sta s            E s t r u c t u r a c ió n d e l n u e v o
                                                                     c u e s t io n a r io .



   Ex p e rto s
p a r t ic ip a n t e s   C u e s t io n a r io I V
    Fase III




                             R e sp u e sta s              A n á lis is d e r e s p u e s t a s .
                                                              R e s u lt a d o s f in a le s .
-Aceite de oliva             -Electrónica                               -Papel y embalaje.

    -Agroquímica                 -Medicina y hospitales.                    -Petróleo.

    -Alimentación                -Minas de carbón.                          -Plásticos.

    -Automoción                  -Metales y minería.                        -Química.

    -Construcción.               -Metalurgia.                               -Servicios eléctricos y maquinaria eléctrica.

    -Ferrocarriles.              -Oceanografía                              -Textil.
SECTOR CONSTRUCCIÓN: SUCESOS PREVISIBLES

-     Métodos de ensayo económicos y seguros de materiales.

-     Amplia aplicación de las combinaciones de los materiales existentes.

-     Nuevos y perfeccionados materiales para pavimentación.

-     Máquinas altamente automatizadas para la construcción de túneles en roca dura.

-     Nuevos materiales sintéticos para construcciones ligeras.

-     Extensa producción, en factorías, de subsistemas estructurales, unidades de obra y elementos constructivos.

-     Extensa aceptación de envueltas no metálicas para cables de hilos eléctricos de alta tensión.

-     Amplia aceptación de acequias, cañerías y respiraderos de plástico.

-     Especificaciones nacionales simples para materiales usados en construcción de autopistas.

-     Código nacional de especificaciones técnicas relativas a la construcción.

-     Amplia aceptación de la conducción subterránea de todos los cables que cruzan la ciudad.
Sucesos   Muy importante   Importante   Poco importante   Nada im portante

   1            32             69              -                 -

   2            25             57             18                 -

   3            36             50             11                 3

   4            17             56             27                 -

   5            26             50             24                 -

   6            54             42              4                 -

   7            5              42             48                 5

   8            7              39             47                 7

   9            40             44             12                 4

  10            83             13              4                 -

  11            29             45             26                 -

  12            8              49             36                 12
SECTORES MUY IMPORTANTES

-     Extensa producción, en factorías, de subsistemas estructurales, unidades de obra y elementos
constructivos.↓

-     Código nacional de especificaciones técnicas relativas a la construcción

SECTORES IMPORTANTES.

-     Métodos de ensayo económicos y seguros de materiales.

-     Amplia aplicación de las combinaciones de los materiales existentes.

-     Nuevos y perfeccionados materiales para pavimentación.↑

-     Especificaciones nacionales simples para materiales usados en construcción de autopistas.↑

-     Amplia aceptación de la conducción subterránea de todos los cables que cruzan la ciudad.↓

-     Máquinas altamente automatizadas para la construcción de túneles en roca dura.

-     Autopistas automatizadas.↓

-     Nuevos materiales sintéticos para construcciones ligeras.

SUCESOS POCO IMPORTANTES.

-     Extensa aceptación de envueltas no metálicas para cables de hilos eléctricos de alta tensión.↑

-     Amplia aceptación de acequias, cañerías y respiraderos de plástico.↑
NUEVOS SUCESOS PREVISIBLES

-     Normalización de proyectos de arquitectura.

-     Normalización de los elementos de construcción de viviendas.

-     Código justo que establezca, sin situaciones de inferioridad,las relaciones entre contratistas y
administración, tanto pública como privada.

-     Estaciones de depuración de aguas potables y residuales económicas y simples.

-     Aceptación de un urbanismo subterráneo.

-     Control de desechos industriales (polución de aguas).

-     Perforación de rocas por métodos no abrasivos.

-     Amplia aplicación de técnicas anticorrosión.

…

-     Construcción de ciudades puramente residenciales en el mar, a pocos kilómetros de la costa.

Eoit t9-vigilancia tecnológicapublicada

  • 1.
    Economía y Organizaciónde la Innovación Tecnológica Tema 9 Vigilancia tecnológica e Inteligencia competitiva Curso 2012-2013 Profesor: Gerardo Penas García 1
  • 2.
     TEMARIO • Introducción • Lavigilancia del entorno • La organización de la vigilancia en la empresa • Herramientas básicas • Inteligencia competitiva • Método Delphi
  • 3.
    • Introducción • Lavigilancia del entorno • La organización de la vigilancia en la empresa • Herramientas básicas • Inteligencia competitiva • Método Delphi
  • 4.
    ¿Cuántas patentes tieneen el mundo Facebook Inc.? ¿Cuántas patentes tiene Mark Zuckerberg? ¿En qué está trabajando?
  • 5.
    Acciones a desarrollarpor la empresa para fomentar una cultura innovadora.  Desarrollar nuevos productos mediante herramientas avanzadas de gestión.  Cooperar con otras empresas  Aplicar eficientes sistemas de fabricación y logística.  Comercializar los productos y servicios que permitan mejorar la atención a los clientes  Vigilar el entorno en busca de información sobre cambios relevantes.
  • 6.
    ¿Cuál es elobjetivo de la vigilancia? Conseguir que cada persona de la empresa tenga toda la información disponible que necesite
  • 7.
    ¿Qué áreas debemosvigilar? Vigilancia  Vigilancia comercial competitiva clientes, mercados, competidores proveedores actuales y potenciales Vigilancia del entorno Vigilancia tecnológica sociología, política, tecnologías disponibles reglamentaciones, y/o emergentes medio ambiente...
  • 8.
    ¿Cómo vigilamos? Proveedores Productos Clientes Oportunidades/ Amenazas Tecnologías Competidores Entorno Normativo
  • 9.
    Errores de lainnovación de producto Escasez de información. Knowledge product space Fully codifiable Patents & Scientific copyrights papers Codification Trade secrets Shared expertise Fully disclosed e sur lo Completely sc tacit Restricted access Di Property ne tely ic ow iva d bl Pr Pu Source: David y Foray (1994)
  • 10.
    • Introducción • Lavigilancia del entorno (9.2.) • La organización de la vigilancia en la empresa • Herramientas básicas • Inteligencia competitiva • Método Delphi
  • 11.
    ¿Qué es lavigilancia tecnológica? Un sistema organizado de observación y análisis del entorno más una transmisión precisa de los conocimientos útiles a los órganos encargados de tomar decisiones. Implica anticiparse a las oportunidades y prevenir las amenazas tecnológicas. Se busca conocer……..  Cuáles son las principales líneas de investigación  Qué tecnologías emergentes están apareciendo  Qué hacen nuestros competidores  Quiénes son los líderes (Centros de investigación, equipos, personas…)
  • 13.
  • 14.
  • 15.
  • 16.
  • 17.
  • 18.
  • 19.
  • 20.
  • 21.
  • 22.
  • 23.
  • 24.
  • 25.
    Razones de lavigilancia tecnológica Anticipar ⇒ Detectar los cambios Reducir riesgos ⇒ Detectar amenazas Progresar ⇒ Detectar oportunidades de inversión o comercialización. Innovar ⇒ Detectar ideas y nuevas soluciones Cooperar ⇒ Conocer nuevos socios
  • 26.
    Tipos de Vigilancia (Porter). Tecnológicao centrada en el seguimiento del estado de la técnica. Competitiva que implica análisis y seguimiento de los competidores. Comercial, que se dedica a los clientes y proveedores. Inteligencia y Vigilancia 26
  • 27.
    Tipos de Vigilancia (Porter). Entorno, que observa el conjunto de aspectos sociales, legales, medioambientales, culturales, etc. Conlleva, por lo tanto: Ð Vigilancia Legislativa: por ejemplo, el efecto de la lioberalización de las telecomunicaciones en el mercado español. Ð Vigilancia Social: efecto del envejecimiento de la generación del “baby-boom” en las necesidades de la sociedad. Ð Vigilancia Geográfica: oportunidades en mercados emergentes. Ð Vigilancia Geopolítica: consecuencias de los acuerdos entre la UE y Mercosur. Inteligencia y Vigilancia 27
  • 28.
    Aporte de lavigilancia tecnológica Según ASHTON y STACEY (1995) Identificar oportunidades de innovación y comercialización Incorporar nuevos avances tecnológicos a los propios productos Evitar barreras no arancelarias en mercados exteriores Ayudar a la dirección del proyecto a configurar su estrategia Identificar posibles socios para colaborar Identificar amenazas potenciales Abandonar a tiempo un proyecto de innovación.
  • 29.
    Vigilancia tecnológica “tradicional” Ferias de muestras Clientes y proveedores Algunas revistas Los productos de los competidores Vigilancia tecnológica “avanzada” Internet Bases de datos de artículos técnicos Bases de datos de patentes Text mining (Minería de textos)
  • 30.
    Dos niveles deVigilancia Avanzada 1 Obtención/captura de la información (Internet, bases de datos, proveedores de noticias,…)  Software de captura de la información 2 Tratamiento de la información (recuentos, coocurrencias, visualización con mapas..)  Software de tratamiento de la información
  • 31.
    Ejemplo: Hola a todoel mundo. Esta es la primera vez que escribo a esta lista y lo hago para hacer una consulta: Me llamo ---------, y junto a un grupo de personas, todos nosotros de la empresa EDAG Engineering+Design de Barcelona, estamos desarrollando un vehiculo solar para una importante empresa de vehiculos turismos. Dicho vehiculo debera ser capaz de competir en una famosa carrera de vehiculos solares, en Australia. Es por ello que solicito alguna informacion de alguien que tenga alguna idea, informacion o experiencia referente a este tipo de vehiculos y/o de la carrera en si. Inteligencia y Vigilancia 31
  • 32.
    Vigilancia 1. Espacenet Título oresumen: “propulsion or propelled”. 19177 docs. …and (solar or sun) 772 docs …and vehicle 65 docs Ruido…. Inteligencia y Vigilancia 32
  • 33.
    • Introducción • Lavigilancia del entorno • La organización de la vigilancia en la empresa (9.3) • Herramientas básicas • Inteligencia competitiva • Método Delphi
  • 34.
    Características de laVigilancia. • Enfocada hacia los factores críticos, hacia la decisión y la acción. • Sistemática, organizada para realizar un seguimiento regular. • Estructurada, con una organización interna descentralizada basada en redes. Inteligencia y Vigilancia 34
  • 35.
    Planificación: Necesidades deinformación USUARI O I NFORMACI ON l Científicos / l Objetivos técnicos de I+ D. I ngenieros l Estrategias de diseño de productos / procesos. l Métodos de fabricación. l Resultados de I + D. l Contactos de técnicos e investigadores. l Directores l Estrategias de I+ D / adquisición. Técnicos l Programas de inversiones. l Marketing l Ventas de productos. l Precios y costes. l Directores l Contactos con técnicos e investigadores. Generales l Anuncios de alianzas estratégicas, nuevos productos, desarrollos tecnológicos. l Contactos con técnicos e investigadores. l l Objetivos y financiación de Planes Nacionales Reguladores de I + D. l Nuevos enfoques de los programas de I+ D. Fuente: Ashton y Stacey (1995)
  • 36.
    Fuentes de información l EXPERTOS Contactos profesionales l l Consultores l Reuniones informales l LITERATURA TÉCNICA l Publicaciones nacionales y extranjeras l Documentos no publicados l Ponencias y comunicaciones de Congresos l Patentes l CONTACTOS A NIVEL ORGANIZATIVO l Conferencias. l Ferias. l Reuniones. l Asociarse a organizaciones, asociaciones. Fuente: Ashton y Stacey (1995)
  • 37.
    Esquema de organización BASES D E FU EN TES DATOS IN FO RM ALES C o m e r c ia le s Com p ras RED D E S e r v ic io O BSERVACIÓ N D o c u m e n t a lis t a s O BSERVAD O RES p o st-ve n ta A n im a d o r D o c u m e n t a lis t a s Prod u cto s Pro ce so s AN ÁLISIS I+ D RED D E AN ALISTAS M a r k e t in g C a lid a d A n im a d o r D ECISIÓ N D1 D2 D3 RED D E D ECISIO N ES
  • 38.
    Actores de laVT.:Las redes internas. Los observadores. Sus principales funciones son la búsqueda, captación y difusión de la información. Los analistas. Su principal función es el tratamiento, análisis y validación de la información captada por la red de observadores. La información se traduce y se valoriza en términos de impacto sobre la empresa, empleo de técnicas de análisis, requerimiento de información adicional. Las Tecnologías de la información. No suplen el papel de la inteligencia, ya que las redes humanas son las que aportan en contenido, pero son un apoyo muy importante y, en ocasiones, condicionan la inteligencia. Inteligencia y Vigilancia 38
  • 39.
    Actores de laVT: las redes internas. Los decisores. Es la menos estructurada y está formada por los cuadros directivos. La información de carácter verbal tiene un carácter muy importante. El Animador. Es fundamental la presencia de un animador cercano a los decisores y, a ser posible, al máximo decisor en la empresa, para que lo implique en las tareas de inteligencia. Las características del animador son: -Organizador: hacer pasar de doctrina a proyecto y funcionamiento. -Especialista conocedor del sector de la empresa. No debe ser ni comercial puro ni técnico puro y más bien generalista. -Con responsabilidad en la toma de decisiones. -Disponibilidad y “gatekeeper” (curioso, buen receptor y buen comunicador de la información). -Orientación: relaciones públicas y contactos humanos. Inteligencia y Vigilancia 39
  • 40.
    A veces lainformación puede ser mal utilizada por los decisores. Los decisores No actúan Malas A tiempo interpretaciones La información Los decisores era incompleta o Son incompetentes incorrecta No son las organizaciones sino las personas las que toman las decisiones. Inteligencia y Vigilancia 40
  • 41.
    Actores de laVT:las redes externas. Internet constituye, sin duda, el soporte ideal para dichas redes. “Internet promueve la resolución de problemas y la naturaleza corporativa de la industria, la gente coopera al mismo tiempo que compite”. 41
  • 42.
    Ejercicios. Qué es esto?Está patentado..? The B-guard... Banana Guard, Baby Cup, anyway up cup The B-cup... Be careful, anti-mouse device The B-careful...
  • 43.
    Ejercicio. Encontrar unapatente. Patente solicitada por Aresa Biodetection. Patente Artículo en Nature 111 3 pag páginas
  • 44.
    Ejercicios A mouse thatlived for 60 years ?
  • 45.
  • 46.
    Exercises Find the patent. In the early 1930’s Charles Darrow was unemployed and broke. In 1935 he invented something that would eventually make him and you a millionaire. Or maybe not ;-)
  • 47.
    • Introducción • Lavigilancia del entorno • La organización de la vigilancia en la empresa • Herramientas básicas de apoyo (9.4) • Inteligencia competitiva • Método Delphi
  • 48.
    1.-Las Bases deDatos. La utilización hoy en día de las bases de datos se ha facilitado enormemente con la extensión y popularización de Internet. Sin embargo, su uso aún está restringido a personas con cierta experiencia en su manejo si bien se realizan contínuos esfuerzos para adecuarlas a su utilización por un público cada vez más extenso. 48
  • 49.
    Ejemplos . Nombre dela Base Tema Chemical Abstracts Resúmenes de artículos sobre química Medline Medicina Biosis Biología Compendex I ngeniería I berlex Disposiciones legales españolas I CEX Comercio Exterior World Patent Index Patentes SCI (science citation I ndex) Artículos científicos Eurostat Estadísticas I nspec Electricidad y electrónica Inteligencia y Vigilancia 49
  • 50.
    2.-Las patentes. Informacióntécnica : el inventor debe divulgar las características técnicas y formas de funcionamiento de la invención , y el documento en el que aparece esta divulgación de la invención es el documento de patente. Información "comercial": además de los datos técnicos de la invención,aparece otro tipo de datos, como son el nombre del inventor y el nombre y dirección de la empresa solicitante o titular. Información legal: el documento de patente contiene la información legal en relación a cuál es exactamente el objeto protegido por el derecho, desde cuándo está en vigor ese derecho, hasta cuándo tiene validez el mismo, etc. Inteligencia y Vigilancia 50
  • 51.
    Características de los documentosde patentes. Son documentos normalizados. Tienen una estructura bastante uniforme, a nivel mundial , de forma que las patentes de la mayoría de los países del mundo tienen un aspecto muy similar. Tienen una estructura y contenido muy estable. Inteligencia y Vigilancia 51
  • 52.
    Bases de datosde patentes. Inteligencia y Vigilancia 52
  • 53.
    Bases de datosde patentes. Inteligencia y Vigilancia 53
  • 54.
    Bases de datosde patentes. Inteligencia y Vigilancia 54
  • 55.
    Información Estructurada Bases de Datos Patentes Ejemplo de BD patentes www.wipo.int (Oficina Mundial de la Propiedad Intelectual) www.uspto.gov (U.S. Patent and Trademark Office) www.european-patent-office.org (European Patent Office) www.jpo-miti.go.jp (Oficina de Patentes de Japón) www.oepm.es (Oficina Española de Patentes y Marcas) INPADOC (todas las colecciones nacional patentes) URL: www.delphion.com (Delphion)
  • 56.
  • 57.
    3.-El Benchmarking: definición. El Benchmarking permite examinar y comparar los comportamientos y resultados de una determinada empresa con los de sus principales y mejores competidores con el fin de aprender de los mismos. Inteligencia y Vigilancia 57
  • 58.
    Tipos de Benchmarking. Competitivo, que intenta detectar cuáles son las competencias de los mejores competidores, siguiendo sus pasos sin, por supuesto, ninguna ayuda por su parte.  Cooperativo, que plantea asociaciones entre empresas que no son competidoras directas pero que tienen mucho que aprender las unas de las otras.  Colaborador, que propugna la agrupación de empresas para compartir conocimientos en bien de todas. Pertenecen al mismo sector de actividad que intentan mejorar su competitividad. Inteligencia y Vigilancia 58
  • 59.
    Fases del Benchmarking. 1.Elegir los procesos y funciones a comparar y elegir el equipo encargado de realizar el análisis. 2. Identificar las empresas “modelos”. 3. Recopilar y hacer públicas las desviaciones entre la empresa y nuestro mejor competidor. 4. Determinar el nivel de rendimiento que se pretende alcanzar. 5. Definir objetivos y planes de acción. Inteligencia y Vigilancia 59
  • 60.
    6. Actuar 1. Determinar a que se le va 5. Analizar la hacer BM información del BM El Proceso de benchmarking 4. Recopilar 2. Formar un información equipo de BM del BM 3. Identificar los socios del BM
  • 62.
    Otras técnicas deVigilancia Tecnológica. La cienciometría: mapas tecnológicos. Vigilancia de Tecnologías disruptivas. Scoutismo Tecnológico. Ingeniería inversa Inteligencia y Vigilancia 62
  • 63.
    La cienciometría. Puede definirsecomo la aplicación de métodos cuantitativos para investigar el desarrollo de la ciencia. Se basa en el análisis y recuento de determinados indicadores bibliométricos (datos estadísticos deducidos de las publicaciones científicas) . Inteligencia y Vigilancia 63
  • 64.
    Indicadores Bibliométricos. el númerode publicaciones de determinados grupos, instituciones o países. Ello permite evaluar el crecimiento de cualquier campo de la ciencia según la variación cronológica del número de trabajos publicados en él. la productividad de los autores medida por el número de sus trabajos colaboración entre instituciones o grupos científicos, medida por el número de autores o centros de investigación que colaboran y que por tanto firman conjuntamente un mismo trabajo el número de citas recibidas por una publicación y las citas que un trabajo que lleva a cabo sobre otros anteriores análisis de referencias comunes entre dos publicaciones el factor de impacto de la revista Inteligencia y Vigilancia 64
  • 65.
    Los mapas Tecnológicos. En la elaboración de los mapas tecnológicos no es suficiente el recuento de los indicadores anteriores sino que se utiliza el análisis de la coocurrencia de términos, lo que se define como co-word. Este análisis estudia la aparición conjunta de dos o más términos en campos tales como el título, el resumen, las palabras clave o la clasificación. Si las palabras bario e itrio aparecen frecuentemente juntos en muchos artículos o patentes (en los títulos, los resúmenes, las palabras clave, las reivindicaciones...) significa que ambas palabras están relacionadas o próximas. Por tanto, definen una área de estudio en la que ambas intervienen. El análisis de coocurrencias puede hacerse entre palabras, palabras y códigos (de clasificación), palabras y fechas... 65
  • 66.
    Posible análisis deCo-ocurrencias CO-OCURRENCIA RESULTADO DEL ANÁLISIS Entre empresas (o titulares) Redes de colaboración Evolución cronológica de las Entre empresas y fechas instituciones Entre palabras de contenido Detección de clusters (términos (del abstract, del título, claims, relacionados, líneas de etc.) investigación, etc.) Entre palabras y códigos de Área de especialización de las clasificación organizaciones. ... ...
  • 67.
    Etapas para realizarun mapa tecnológico. Determinar la estrategia de búsqueda conjuntamente con un experto en la materia Seleccionar las bases de datos que mejor cubren el área objeto de estudio Captura de información en las bases de datos y carga en el ordenador de trabajo. Homogeneización de la información recuperada teniendo en cuenta las distintas características de las bases de datos y sus formatos Construcción de una base de datos a medida, reteniendo únicamente los campos que después van a utilizarse, e incluyendo nuevos campos diseñados ad-hoc. Inteligencia y Vigilancia 67
  • 68.
    Etapas para realizarun mapa tecnológico. Depuración de la información, eliminando duplicidades y confeccionando un diccionario de sinónimos Obtención de listados y de las “matrices de coocurrencia” deseadas (que indican las veces que un determinado término se menciona junto a otro) Obtención de los mapas tecnológicos Validación de los resultados por parte de los expertos en la materia Inteligencia y Vigilancia 68
  • 69.
    Utilidad de losmapas tecnológicos. Aparición y desarrollo de tecnologías. Matrices tecnologías-productos: permiten determinar como en ocasiones una tecnología se utiliza en varios productos o que la fabricación de un producto requiere de varias tecnologías. Matrices tecnologías-mercados: Se puede determinar la presencia o ausencia de competidores en un determinado mercado, y es evidente que un mercado en crecimiento con pocos competidores representa una oportunidad. Inteligencia y Vigilancia 69
  • 70.
    La Vigilancia de tecnologías disruptivas. Existen casos en los que, a pesar de que se realice un seguimiento de las prestaciones de los productos de la competencia, y pese a incorporar todos los avances que permiten satisfacer los deseos de nuestros clientes, aparecen enfoques nuevos que satisfacen una serie de necesidades que no son valoradas en gran medida por sus actuales clientes 70
  • 71.
    ¿Cómo vigilar las Tecnologíasdisruptivas? ♦ Hacer un seguimiento de los actuales y/o posibles mercados. ♦ Encuestas entre el personal especializado acerca de su percepción de la evolución de dichas tecnologías. Inteligencia y Vigilancia 71
  • 72.
    El “Scoutismo” tecnológico. El “scout”tecnológico cartografía las tecnologías y los mercados e incluso los desarrollos científicos de los que nacen después esas tecnologías. Por ejemplo, la empresa estadounidense Aptech, escruta un buen número de universidades así como desarrolladores independientes, en busca de tecnologías no totalmente desarrolladas y de interés para alguno de los 900 técnicos que representa. La comunicación se basa en una intranet corporativa. Inteligencia y Vigilancia 72
  • 73.
    La ingeniería inversa. Seexaminan productos de la competencia que ya están en el mercado. Más que una técnica de vigilancia tecnológica, se podría considerar como una técnica de análisis que proporciona escasa ventaja a la empresa que realiza el análisis. Es útil para empresas que no detentan el liderazgo tecnológico o para empresas líderes que deseen captar tecnologías no patentadas de sus competidores. 73
  • 74.
    • Introducción • Lavigilancia del entorno • La organización de la vigilancia en la empresa • Herramientas básicas • Inteligencia competitiva • Método Delphi
  • 75.
    La palabra INTELIGENCIAtiende a sustituir a la VIGILANCIA debido a que:  Se le atribuye un carácter más activo.  Presenta una información más elaborada y mejor preparada para la toma de decisiones.  Integra los resultados de la Vigilancia en diferentes ámbitos (tecnológico, financiero, competitivo …).  Se usa en el mundo anglosajón.
  • 76.
    Gestión del Conocimientoversus Inteligencia Competitiva GESTION INTELIGENCIA DEL COMPETITIVA CONOCIMIENTO • Dentro de la empresa • En el exterior de la empresa • Mira al pasado • Carácter anticipativo. Orientación al futuro • Busca que los conocimientos se compartan • Busca detectar oportunidades y amenazas
  • 77.
    Gestión del Conocimiento,Inteligencia Competitiva y Prospectiva Tecnológica GESTIÓN DEL CONOCIMIENTO Apropiación y valorización del conocimiento organizacional INTELIGENCIA PROSPECTIVA COMPETITIVA TECNOLÓGICA Monitoreo del entorno Visión del futuro exterior
  • 78.
    Gestión del Conocimiento,Inteligencia Competitiva y Prospectiva Tecnológica GESTIÓN DEL CONOCIMIENTO ACTUAL INTELIGENCIA PROSPECTIVA COMPETITIVA TECNOLÓGICA CORTO-MEDIO PLAZO MEDIO-LARGO PLAZO
  • 79.
    A.-Planificar y dirigirel proyecto. Esta fase se inicia con: el análisis de los recursos de información de la empresa (tanto fuentes formales como informales) y la identificación de las necesidades clave de los usuarios 79
  • 80.
    B.-Obtener información de forma contínua y periódica. Definir las fuentes de información a utilizar Comentar / analizar los distintos tipos de fuentes Realizar una búsqueda sistemática Inteligencia y Vigilancia 80
  • 81.
    Las fuentes de información en la empresa. Fuentes formales  fuentes primarias: publicaciones periódicas monografías actas de congresos, seminarios, conferencias literatura gris: patentes, informes técnicos, normas  fuentes secundarias publicaciones de resúmenes, current content bases de datos Fuentes informales:  contactos personales con expertos  contactos con otras instituciones: ferias, congresos, organismos internacionales, asociaciones comerciales y profesionales  observaciones de campo: visitas, estancias de formación Inteligencia y Vigilancia 81
  • 82.
    Dónde se encuentranlas fuentes de información para la IC? Internet Libros Informes Periódicos financieros y revistas Internet Discursos Programas de Informes Documentos Informes TV y Radio anuales gubernamen de tales Analistas Inteligencia y Vigilancia 82
  • 83.
    Fuentes de IC(poruso) Utilización alta Utilización moderada • Revistas comerciales • Comerciales • Bases de datos externas (on- • Clientes line) • Documentos internos •Documentos externos (papel) • Bases de datos internas • Empleados • Entrevistas telefónicas • Expertos en el sector • Organizaciones empresariales o comerciales Utilización baja Muy escasa utilización • Registros del gobierno • Compra del producto • Observación directa • Focus groups •Competidores (contacto directo) • Estudios de caso • Entrevistas personales • Cuestionarios por email. • Suministradores Inteligencia y Vigilancia 83 Based on the Society of Competitive Intelligence Professionals 1997 Salary Surv
  • 84.
    3.-Análisis e interpretación de la información. Se trata de analizar y organizar la información que puede ser útil para tomar decisiones, interpretar su significado y valorar sus implicaciones para futuras acciones. En esta etapa debe también evaluarse la información en cuanto a su veracidad, oportunidad y claridad. 84
  • 85.
    4.-Difusión de la información. Las alternativas para difundir los resultados resultan muy variadas; pueden ser de tipo formal (comunicaciones por escrito) o bien de tipo informal (reuniones, mensajes telefónicos): Todo va a depender de cómo es la información que se distribuye, de las necesidades de los usuarios a quien se dirigen, y de su coste. 85
  • 86.
    5.-Aplicación de los resultados. CIENTIFICOS/INGENIEROS Incorporar nuevos avances tecnológicos en productos y procesos Contactos con técnicos e investigadores DIRECTORES TECNICOS Priorizar áreas tecnológicas e identificar oportunidades Administrar programas de I+D (distribución de recursos, asignación de tareas, revaluación de objetivos técnicos) para: • adquirir/ rechazar tecnología • identificar nuevos productos y procesos • valorar posibles colaboraciones DIRECTORES DE MARKETING Analizar las ventas de productos Conocer precios y costes Inteligencia y Vigilancia 86
  • 87.
    5.-Aplicación de losresultados. DIRECTORES GENERALES Diseño de estrategias empresariales. En este punto la IT va permitir: • Comparar los productos y procesos de la empresa y el entorno • Describir el entorno competitivo en el que esta inmerso la empresa, Predecir el entorno competitivo futuro; • Identificar los puntos vulnerables de la empresa sobre todo cuando tratamos de lanzar una nueva estrategia o entrar en un mercado o negocio en el que no se había participado anteriormente • Determinar cuando una estrategia ya no es sostenible. Contactos con técnicos e investigadores Anuncios de alianzas estratégicas, nuevos productos, desarrollos tecnológicos REGULADORES Conocer los objetivos y la financiación de los Planes Nacionales de I+D Nuevos enfoques de los programas de I+D Inteligencia y Vigilancia 87
  • 88.
    6.-Evaluación periódica de la IC. La evaluación periódica de un sistema de IC resulta crucial, dado que las necesidades de la empresa van cambiando con el tiempo. Ello determina que la redefinición del proceso de IC debe considerarse una necesidad. 88
  • 89.
    Obstáculos para laIC. Obstáculos estructurales, derivados de la inexistencia de redes estatales de información en donde se recoja y difunda la información. En los países más desarrollados como Estados Unidos y Japón, estas oficinas existen. Inteligencia y Vigilancia 89
  • 90.
    Obstáculos para laIC. Obstáculos culturales, derivados de una cierta timidez, especialmente en Europa, hacia la obtención de la información. Se trata de un problema semántico, ya que este término evoca los viejos demonios del espionaje. IC ≠ ESPIONA JE 90
  • 91.
    ¿Qué información puedeser obtenida legal y éticamente? Nuevos Competitore s Nueva Actividades de tecnología la 80%-90% de toda competencia la información necesaria es pública Nueva Nuevos legislación mercados Cambios en el mercado Inteligencia y Vigilancia 91
  • 92.
    Obstáculos para laIC. Obstáculos organizativos, ya que hay tanta información que resulta muy difícil organizarse a un coste mínimo. Sin embargo, estamos viendo que esto no tiene por qué ser así. 92
  • 93.
    Obstáculos para laIC.  Obstáculos referentes al equipo humano. Se necesitan dos tipos de perfiles. Por un lado personas expertas en análisis estratégico, y personas competentes en búsqueda, recogida y tratamiento de la información.  Es necesario, por lo tanto, formar a personas en una figura intermedia denominada “mediador” que tienen la responsabilidad de elegir los temas y de que los temas sean correctamente tratados y se encargan de que las informaciones finales sean efectivamente tenidas en cuenta. Inteligencia y Vigilancia 93
  • 95.
    “In the landof the blind, the one-eyed man is king.” Niccolò Machiavelli, La Mandragola Inteligencia y Vigilancia 95
  • 96.
    Obstáculos para laIC.  Obstáculos referentes al equipo humano. Se necesitan dos tipos de perfiles. Por un lado personas expertas en análisis estratégico, y personas competentes en búsqueda, recogida y tratamiento de la información.  Es necesario, por lo tanto, formar a personas en una figura intermedia denominada “mediador” que tienen la responsabilidad de elegir los temas y de que los temas sean correctamente tratados y se encargan de que las informaciones finales sean efectivamente tenidas en cuenta. Inteligencia y Vigilancia 96
  • 97.
    • Introducción • Lavigilancia del entorno • La organización de la vigilancia en la empresa • Herramientas básicas • Inteligencia competitiva • Método Delphi
  • 98.
    Prospectiva Tecnológica. DISCIPLINA FUNCION OBJETIVOS Descripción Tecnológica Análisis de las Tecnologías actuales Clasificar las tecnologías en básicas, (Technology Description) clave y estables, o bien en función de si se trata de componentes, productos o sistemas. Predicción Tecnológica Estudio de la situación futura de la Predicciones probabilísticas de los (Technology Forecasting) Tecnología y cómo se habrá extendido futuros desarrollos tecnológicos su uso Evaluación Tecnológica Análisis de las consecuencias del Anticipar el futuro impacto social de las (Technology Assessment) despliegue de nuevas tecnologías, tecnologías recientes y existentes incluyendo sus efectos secundarios Prospectiva Tecnológica Determinación de los Identificar las prioridades actuales en (Technnology Foresight) diferentes futuros: posibles, Ciencia y Tecnología a la luz de una probables y preferidos en proyección hipotética de los desarrollos función de los diferentes futuros de tipo económico y social perfiles tecnológicos relacionados con la demanda
  • 99.
    Características de laProspectiva Tecnológica. 1. Se trata de un proceso , Es además un proceso sistemático. sistemático 2. El punto de partida es que hay muchos futuros posibles . Además el futuro al que finalmente lleguemos, de todos los inicialmente posibles, dependerá en parte de las decisiones que hoy tomemos. El objeto de la prospectiva será explorar sistemáticamente estos futuros alternativos. 3. La prospectiva no trata sólo de recopilar información sobre la situación actual, sino que busca la participación conjunta de los distintos agentes : científicos, empresarios, gobiernos y consumidores, y que de este trabajo se llegue a la toma consumidores de decisiones.
  • 100.
    CARACTERISTICAS TIPOLOGÍAS DIFERENTES DE LOS ESTUDIOS DE PROSPECTIVA PRINCIPALES Tipo de Organización que la lleva - Cuerpos consultivos del gobierno de alto nivel y Cuerpos políticos centrales a cabo - Agencias y departamentos especializados - Asociaciones Industriales - Compañías ccn una base científica Especificidad: cobertura y - Holístico: toda la ciencia amplitud del estudio - Macro nivel: un rango amplio de disciplinas - Meso nivel: campo científico - Micro nivel: especializado en un producto Funciones - Control de la dirección - Determinación de prioridades - Anticipación - Generación de consenso - Apoyo - Comunicación y educación Orientación y características - Orientada a la curiosidad frente a la estrategia o la aplicación, es decir, grado de finalidad estructurales de la investigación - Complejidad y estabilidad de la disciplina - Integración externa con sistemas tecnológicos y científicos más amplios Intereses - Impulso científico o impulso de la demanda - Nivel básico frente a directivo - Partes interesadas frente a "terceros" Horizonte temporal - Corto plazo - Medio plazo - Largo plazo Enfoque metodológico - Informal frente a formal - Cualitativo frente a cuantitativo
  • 101.
  • 102.
  • 103.
    Métodos aplicables ala PT 1.-Métodos Cualitativos 1. Pensamiento intuitivo. A. Brainstorming o tormenta de ideas B. Literatura utópica C. Ciencia ficción. 2. Métodos exploratorios: Descripción de Escenarios 3. Métodos normativos: Arboles de Relevancia 4. Métodos interactivos. 1. Delphi 2. Paneles de Experto
  • 104.
    Métodos aplicables ala PT 2.-Métodos Cuantitativos 1. Extrapolación de series temporales. 2. Teoría de sustitución 3. Sistemas dinámicos de simulación 4. Modelos econométricos 5. Métodos causales 6. Indicadores correlacionados 7. Listas de tecnologías críticas o clave. 8. Análisis Morfológico.
  • 105.
    Métodos aplicables ala PT Extrapolación Las variables que definen un fenómeno evolucionan en el tiempo con una tendencia que puede interpretarse a través de una función matemática obtenida a partir de la evolución histórica de dichas variables.
  • 106.
    Métodos aplicables ala PT Extrapolación
  • 107.
    Métodos aplicables ala PT Teoría de Sustitución Un área tecnológica puede identificarse con un producto y el ciclo de vida de este producto representa al mismo tiempo el ciclo de vida de la tecnología que lleva incorporada y su difusión entre otras empresas. Mansfield y Blackman. La sustitución dependerá de: • La proporción de empresas que ya han introducido la innovación en el momento t en relación con el total de empresas que se consideran. • La rentabilidad de hacer la innovación. • El tamaño de la inversión para hacerlo en el sentido ya indicado. • Otras variables residuales.
  • 108.
    Métodos aplicables ala PT Teoría de Sustitución
  • 109.
    Métodos aplicables ala PT Sistemas Dinámicos de Simulación Forrester: Los factores de los que depende el progreso técnico son: El número de personas que se adiestran para llevar a cabo una función dentro de una investigación dada. El número de personas empleadas en dicha investigación. Los instrumentos y equipo necesarios para realizar el experimento. Club de Roma “The limits to growth” (1972)
  • 110.
    Métodos aplicables ala PT Sistemas Dinámicos de Simulación
  • 111.
    Métodos aplicables ala PT Indicadores correlacionados Si existe entre dos variables una correlación suficientemente alta y se conoce la tendencia en el tiempo del parámetro técnico funcional en la tecnología tomado como variable independiente podría hacerse la previsión mediante la ecuación de regresión o recta de regresión correspondiente de los valores del parámetro técnico funcional tomados como variable dependiente. Un ejemplo de aplicación puede ser la utilización de un parámetro técnico funcional de los aviones de transporte, la velocidad máxima por hora como variable dependiente y las velocidades máximas de los aviones de combate como variable independiente.
  • 112.
    Métodos aplicables ala PT 1.-Métodos Cualitativos: Delphi “Ensayo de previsión de cambios tecnológicos en España para los próximos veinte años”. (1972) Las características principales del método Delphi son: • Anonimato, para lo cual se utilizan cuestionarios. Su objetivo es reducir el dominio de individuos socialmente dominantes. • Proceso controlado de realimentación. Consiste en suministrar a los participantes del grupo los resultados de cada una de las fases anteriores. Su finalidad es reducir el ruido. • Obtención de una respuesta representativa del grupo mediante el empleo de conceptos estadísticos. De esta forma se reduce las influencias de presión en el grupo y se asegura que la opinión de todos y cada uno de los miembros del grupo esté representada.
  • 113.
    Pu e stae n m a rch a d e l m é t o d o : d e f in ic ió n d e f in e s y e s t r u c t u r a c ió n d e s u c e s iv a s e t a p a s Ex p e rto s C u e s t io n a r io I A n á lis is d e r e s p u e s t a s . R e sp u e sta s E s t r u c t u r a c ió n d e l n u e v o c u e s t io n a r io . Ex p e rto s p a r t ic ip a n t e s C u e s t io n a r io I I Fase I A n á lis is d e r e s p u e s t a s . R e sp u e sta s E s t r u c t u r a c ió n d e l n u e v o c u e s t io n a r io . Ex p e rto s p a r t ic ip a n t e s C u e s t io n a r io I I I Fa se II A n á lis is d e r e s p u e s t a s . R e sp u e sta s E s t r u c t u r a c ió n d e l n u e v o c u e s t io n a r io . Ex p e rto s p a r t ic ip a n t e s C u e s t io n a r io I V Fase III R e sp u e sta s A n á lis is d e r e s p u e s t a s . R e s u lt a d o s f in a le s .
  • 114.
    -Aceite de oliva -Electrónica -Papel y embalaje. -Agroquímica -Medicina y hospitales. -Petróleo. -Alimentación -Minas de carbón. -Plásticos. -Automoción -Metales y minería. -Química. -Construcción. -Metalurgia. -Servicios eléctricos y maquinaria eléctrica. -Ferrocarriles. -Oceanografía -Textil. SECTOR CONSTRUCCIÓN: SUCESOS PREVISIBLES - Métodos de ensayo económicos y seguros de materiales. - Amplia aplicación de las combinaciones de los materiales existentes. - Nuevos y perfeccionados materiales para pavimentación. - Máquinas altamente automatizadas para la construcción de túneles en roca dura. - Nuevos materiales sintéticos para construcciones ligeras. - Extensa producción, en factorías, de subsistemas estructurales, unidades de obra y elementos constructivos. - Extensa aceptación de envueltas no metálicas para cables de hilos eléctricos de alta tensión. - Amplia aceptación de acequias, cañerías y respiraderos de plástico. - Especificaciones nacionales simples para materiales usados en construcción de autopistas. - Código nacional de especificaciones técnicas relativas a la construcción. - Amplia aceptación de la conducción subterránea de todos los cables que cruzan la ciudad.
  • 115.
    Sucesos Muy importante Importante Poco importante Nada im portante 1 32 69 - - 2 25 57 18 - 3 36 50 11 3 4 17 56 27 - 5 26 50 24 - 6 54 42 4 - 7 5 42 48 5 8 7 39 47 7 9 40 44 12 4 10 83 13 4 - 11 29 45 26 - 12 8 49 36 12
  • 116.
    SECTORES MUY IMPORTANTES - Extensa producción, en factorías, de subsistemas estructurales, unidades de obra y elementos constructivos.↓ - Código nacional de especificaciones técnicas relativas a la construcción SECTORES IMPORTANTES. - Métodos de ensayo económicos y seguros de materiales. - Amplia aplicación de las combinaciones de los materiales existentes. - Nuevos y perfeccionados materiales para pavimentación.↑ - Especificaciones nacionales simples para materiales usados en construcción de autopistas.↑ - Amplia aceptación de la conducción subterránea de todos los cables que cruzan la ciudad.↓ - Máquinas altamente automatizadas para la construcción de túneles en roca dura. - Autopistas automatizadas.↓ - Nuevos materiales sintéticos para construcciones ligeras. SUCESOS POCO IMPORTANTES. - Extensa aceptación de envueltas no metálicas para cables de hilos eléctricos de alta tensión.↑ - Amplia aceptación de acequias, cañerías y respiraderos de plástico.↑
  • 117.
    NUEVOS SUCESOS PREVISIBLES - Normalización de proyectos de arquitectura. - Normalización de los elementos de construcción de viviendas. - Código justo que establezca, sin situaciones de inferioridad,las relaciones entre contratistas y administración, tanto pública como privada. - Estaciones de depuración de aguas potables y residuales económicas y simples. - Aceptación de un urbanismo subterráneo. - Control de desechos industriales (polución de aguas). - Perforación de rocas por métodos no abrasivos. - Amplia aplicación de técnicas anticorrosión. … - Construcción de ciudades puramente residenciales en el mar, a pocos kilómetros de la costa.

Notas del editor

  • #9 De otra forma…
  • #43 Banana guard us6612440 -- Banana protective device Baby cup EP0634922 look for Mandy Haberman, search no spill cup, anywayup Moustrap: EP1011326
  • #44 WO03100068 An example to illustrate that feature: same invention described in patent and in Nature: 111 pages vs. 3 pages. The invention is: Plants developed by Copenhagen firm Aresa Biodetection are said to turn from green to red when they come in contact with explosives in the soil. Aresa's aim is to plant its GM plant - an altered thale cress - in landmined areas. Scientists say that within three to six weeks it will change colour in areas where roots come in contact with nitrogen dioxide (NO2) evaporating from explosives in the soil. We have to convince people who are actually clearing mines that this system is reliable Carsten Meier, Aresa Biodetection Aresa Chief Executive Simon Oestergaard said the project was still in its early days but it had great potential for land that could be used for different agricultural activities. "We don't think our invention will completely replace other methods," he said. Landmines are traditionally located by a number of methods including the use of sniffer dogs, heavy machines or metal detectors. The mines can then be carefully removed. Aresa says the seeds could be sown by using an off-the-shelf pump or a crop-spraying plane.
  • #46 Publication number: US5680157 Publication date: 1997-10-21 Inventor: BIDIVILLE MARC (CH); ARREGUIT JAVIER (CH); VITTOZ ERIC (CH) Applicant: LOGITECH INC (US) Classification:- international: G06F3/033; G06F3/038; G06F3/033; (IPC1-7): G09G1/00 - European: G06F3/033P1 ; G06F3/042B Application number: US19920927334 19920810 Priority number(s): US19920927334 19920810   Also published as:  EP0588485 (A1)   JP6348403