Economía y Organización de la
          Innovación Tecnológica



          Tema 4
 Innovación de productos



Curso 2012-2013       Profesor: Gerardo Penas García

                                                       1
TEMARIO
•Retos de la empresa: nuevos productos.
•Orígenes, principios básicos y errores.
•Fases   del        desarrollo   de   nuevos
productos.
•Tiempo   de desarrollo como variable
estratégica (Lead time o Time to market)
•Diseño.
•Análisis del Valor
•Diversificación.
•Innovación de los servicios.

• Ejemplo - Automóvil
•Retos de la empresa:
nuevos productos.
•Orígenes, principios básicos y errores.
•Fases   del        desarrollo   de   nuevos
productos.
•Tiempo   de desarrollo como variable
estratégica (Lead time o Time to market)
•Diseño.
•Análisis del Valor
•Diversificación.
•Innovación de los servicios.

• Ejemplo - Automóvil
¿Dónde encaja la
 innovación de Producto?
      Las 4Ps de la Innovación
De Producto: cambios en los productos o
 servicios que ofrece una organización.
De Proceso: cambios en la forma en que son
 creados y generados.
De Posición : cambios en el contexto en que el
 producto o servicio se ofrece en el mercado.
De Paradigma: cambios en la filosofía mental
 subyacente que enmarca lo que una
 organización ejecuta.
De
Producto
Just in time




  De
Proces
  o
De
(Re)Posici
    ón
De
Paradigma
La de
España
Las dimensiones de la innovación de
                     Producto




©2005 Joe Tidd, John Bessant and Keith Pavitt
Características de los nuevos productos
             radicales e incrementales
     Productos mejorados            Productos innovadores
La demanda del mercado es       La demanda potencial es grande
conocida y predecible.          pero poco predecible. Elevado
                                riesgo de fracasar.

Rápido reconocimiento y         No es previsible una reacción
aceptación del mercado.         imitativa de la competencia
                                rápida.·

Fácilmente adaptables a las     Pueden exigir unas políticas de
ventajas existentes en el       marketing, distribución y ventas
mercado y a la política de      exclusivas para educar a los
distribución.                   consumidores.
Encajan en la actual            La demanda puede no coincidir
segmentación del mercado y en   con los segmentos de mercado
las políticas de producto.      establecidos, distorsionando el
                                control de diversas visiones de
                                la empresa.
Ejemplos




•Downloadable Digital media        vs    CDs, DVDs

•Digital photography        vs     Chemical photography

•Navegación a vapor     vs        Nav. A Vela

•Teléfono              vs        Telégrafo
TEMARIO
•Retos de la empresa: nuevos productos.
•Orígenes, principios            básicos   y
errores frecuentes.
•Fases   del        desarrollo   de   nuevos
productos.
•Tiempo   de desarrollo como variable
estratégica (Lead time o Time to market)
•Diseño.
•Análisis del Valor
•Diversificación.
•Innovación de los servicios.

• Ejemplo - Automóvil
Principios básicos de la innovación
                           de producto

    Asumir la creación del nuevo producto como un factor estratégico
    dentro de la organización, lo que implica el compromiso de todos
    con el programa de desarrollo de nuevos productos.

Ford‟s contribution here was to work to a target cost – aiming to
bring the Model T within the purchasing power of a large market by
designing and standardising – essentially applying what we would now call
„value engineering‟ approaches – not only the whole car but the
constituent elements within it.

    Mantener un equilibrio entre los diferentes objetivos de las
    funciones internas implicadas en el proceso de desarrollo:
    ingeniería, producción, marketing, ventas, finanzas, etc.
Principios básicos de la innovación
                            de producto
    Definir cuáles son los nuevos productos que debe producir la empresa y
    los cambios que se deben realizar sobre los productos existentes, lo que
    implica la estructuración a largo plazo.
Comparison of Companies Using a Combination of Process, Product and
Service Innovation




Treacy and Wiersema in their book “The Discipline of Market Leaders” argue that
organizations can be successful by being either product innovators,
service innovators or process innovators but that they must
focus on a primary objective and that this objective will depend
on the industry they are in. They used the terms operational
excellence (process), product leadership (product) and
customer intimacy (service).
Principios básicos de la innovación
                       de producto


Diseñar la unidad funcional que se responsabilice de la coordinación y
control del desarrollo del nuevo producto, la cual debe tener capacidad
de propuesta en la política de diversificación de productos, tecnologías
e, incluso, de alianzas estratégicas.


Implicar a diferentes áreas o departamentos en la ejecución y considerar
la toma de decisiones como una actividad de la empresa al completo.
Sobre todo:
FOMENTAR UNA CULTURA INNOVADORA Y CREATIVA



•La dirección de la empresa asume
riesgos
•Se da amplio margen de
actuación a los miembros de la
organización.
•Incentiva la creatividad.
•La responsabilidad de los
proyectos es del equipo.
Enemigos de la creatividad

•Asumir que sólo hay una respuesta correcta.
•Uso excesivo del pensamiento lógico.
•Seguir las instrucciones al pie de la letra.
•Hay que ser prágmático.
•Equivocarse es vergonzoso.
•Jugar es para los niños.
•Esa no es mi especialidad.
•Estás haciendo el ridículo.
•No tengo creatividad.
Errores de la innovación de producto

Escasez de información.

                                  Knowledge product space



   Fully
   codifiable                           Patents &          Scientific
                                        copyrights         papers
                   Codification




                                   Trade
                                   secrets

                                                     Shared
                                                     expertise
                                                                                             Fully disclosed




                                                                                 re
                                                                                su
                                                                                lo
   Completely




                                                                             sc
   tacit                                                                             Restricted access



                                                                        Di
                                  Property
               ne tely




                                                                         ic
             ow iva
                  d




                                                                         bl
               Pr




                                                                        Pu


   Source: David y Foray (1994)
Errores de la innovación de producto
     Elevado grado de subjetividad en el desarrollo del nuevo producto. El
     desarrollo de un nuevo producto necesita de la objetividad que
     representan las opiniones de los consumidores.
SAPPHO study
• This study was based on a sample of 31 product pairs.
• Members of each pair were selected to address the same function and market.
• One member of each pair was a commercial success (which showed that there was a
market for the product type); the other was a commercial failure.
• Research indicates that the major reason for the commercial failure of manufacturer-
developed products is poor understanding of users’ needs by manufacturer-
innovators.

    No integración del plan de desarrollo de nuevos productos en la
    estrategia global de la organización.

Every company today can learn from the Sony experience
Sony was once a company to watch. It was an innovative leader, that pioneered new
markets. Not unlike Apple today. But with its Industrial strategy and MBA numbers-
focused leadership it is now time to say, sayonara. Sell Sony, there are more
interesting companies to watch and more profitable places to invest.
Errores de la innovación de producto



    Gestión independiente y aislada. Se deben evitar conflictos de intereses
    que pueden ser el origen de fuertes resistencias a la colaboración por
    parte de algunas áreas.

Liderazgo (Hamptom 1989):
“es una actividad amplia y visionaria que intenta discernir la competencia y
     valores característicos de una organización; articular y ejemplificar esa
     competencia y valores; inspirar e incluso transformar los miembros de
     una organización de forma que sientan, piensen y actúen en conformidad
     con esas ideas”.

    Inexistencia de coordinación a nivel interfuncional.
TEMARIO
•Retos de la empresa: nuevos productos.
•Orígenes, principios básicos y errores.
•Fases del desarrollo de nuevos
productos.
•Tiempo   de desarrollo como variable
estratégica (Lead time o Time to market)
•Diseño.
•Análisis del Valor
•Diversificación.
•Innovación de los servicios.

• Ejemplo - Automóvil
El dilema del desarrollo de nuevos productos


                       Logística        ¿Cual es el
       ¿Qué                              coste del
   herramientas                         producto?
       usar?



Suministrador                                Cliente




                      Producción
Dificultades en el desarrollo de nuevos
              productos.
                                               Todavía no es
 No puedo                                       demasiado
                         No me molesten           robusto
encontrar el
  material




            No puedo
           ensamblarlo




                          Los requisitos han
                              cambiado
El embudo del desarrollo de
               nuevos productos




Perfil     Diseño     Pruebas     Lanzamiento
Normalmente, es más complicado…
La gestión de la tecnología: proceso funcional




                   Vigilancia tecnológica




Evaluación de la   Diseño de la estrategia              Incremento del       Implementación de las
 competitividad         tecnológica                 patrimonio tecnológico     fases de desarrollo




                                   Protección de las innovaciones
Recomendaciones para el desarrollo de nuevos
                       productos

   Si un nuevo producto llama la atención del cliente será más fácil de
    vender y más rentable.


   Los esfuerzos tanto en investigación como en desarrollo deben
    centrarse en los requisitos de productos futuros, y no sólo en las
    nuevas tecnologías.


   Se debe disponer de las herramientas y técnicas necesarias para
    mejorar la ingeniería de procesos interna y externa en relación con el
    diseño, pruebas y fabricación de nuevos productos.


   Los componentes de un producto serán más baratos y asequibles si la
    empresa se asegura unos proveedores de confianza y de calidad.
Las etapas de la planificación del producto
COORDINACIÓN DEL PROCESO

                                   ESTRATEGIA DE PRODUCTO

                            PLANIFICACIÓN DE PRODUCTO AVANZADA


                           PLANIFICACIÓN   ANÁLISIS DEL   ANÁLISIS DE
                           DEL PROYECTO     MERCADO         COSTES


                                 PLANIFICACIÓN DEL CICLO DE VIDA
Las etapas de la planificación del producto


                                 ESTRATEGIA DE PRODUCTO
COORDINACIÓN DEL PROCESO




                            PLANIFICACIÓN DE PRODUCTO AVANZADA


                           PLANIFICACIÓN   ANÁLISIS DEL   ANÁLISIS DE
                           DEL PROYECTO     MERCADO         COSTES


                                 PLANIFICACIÓN DEL CICLO DE VIDA
Estrategia de producto


Elegir la mejor oportunidad para definir el proyecto.
Priorizar las tareas más inciertas porque suelen necesitar las
mayores cantidades de información.
Reducir el tiempo que se utiliza en actividades que no
aumentan el valor del proceso.
Diseñar un flujo de información eficaz que permita a las
personas integradas en el proceso de desarrollo del nuevo
producto tener un acceso fácil a la información generada.
Minimizar el tiempo necesario para introducir cambios.
Implementar procesos concurrentes, a semejanza de las líneas
de montaje de las fábricas modernas que se componen de
múltiples actividades paralelas.
Estrategia de producto


 Identificar los nichos de mercado donde la empresa pueda
   añadir valor al producto., por ej. Envejecimiento población.
 Identificar los principales atributos del nuevo producto
   (seguridad, visibilidad).
 Incluir en el producto nuevos servicios que sean atractivos
   para el cliente (navegador, consolas para viajeros).
 Asegurar que el nuevo producto ofrezca los mejores niveles
   de fiabilidad, satisfacción, calidad y servicio postventa.
 Utilizar el concepto de familia de producto y analizar cada
   una en términos de cambio y ciclo de vida.
Las etapas de la planificación del producto
COORDINACIÓN DEL PROCESO

                                   ESTRATEGIA DE PRODUCTO

                                 PLANIFICACIÓN DE PRODUCTO
                                          AVANZADA

                           PLANIFICACIÓN   ANÁLISIS DEL   ANÁLISIS DE
                           DEL PROYECTO     MERCADO         COSTES


                                 PLANIFICACIÓN DEL CICLO DE VIDA
Planificación de producto avanzada

   Evaluar las tecnologías internas y externas que la empresa
    pueda adaptar (Plan Tecnológico).
   Analizar la legislación que afecta al nuevo producto (RFID –
    869 MHz UE y 915 MHz USA).
   Formular un plan que determine la plataforma tecnológica
    (common core technologies) que debe constituir la base del
    desarrollo del nuevo producto.
   Incluir precisiones de las tendencias tecnológicas que pueden
    resultar relevantes en un medio o largo plazo e, incluso, de los
    estándares de comportamiento que se pueden introducir a la
    hora de planificar el nuevo producto.
   Identificar los proveedores y otras organizaciones que van a
    servir de apoyo para el desarrollo del nuevo producto.
Las etapas de la planificación del producto
COORDINACIÓN DEL PROCESO

                                   ESTRATEGIA DE PRODUCTO

                           PLANIFICACIÓN DE PRODUCTO AVANZADA


                           PLANIFICACIÓN   ANÁLISIS DEL   ANÁLISIS DE
                           DEL PROYECTO
                                            MERCADO         COSTES


                                 PLANIFICACIÓN DEL CICLO DE VIDA
Planificación del proyecto

   Definición    de   especificaciones,    mercados,    precios   y
    prestaciones del nuevo producto, a efectos de analizar la
    viabilidad del proyecto, la capacidad para desarrollarlo, su
    consecución y rentabilidad.


   Necesidad de negociar con responsables de otras áreas a los
    efectos de identificar la consecución de los objetivos marcados.


   Organización de equipos multi-funcionales con miembros de
    diferentes áreas (I+D, diseño, ingeniería, etc).


   Elección de un líder de proyecto.
Las etapas de la planificación del producto
COORDINACIÓN DEL PROCESO

                                   ESTRATEGIA DE PRODUCTO

                            PLANIFICACIÓN DE PRODUCTO AVANZADA


                           PLANIFICACIÓN   ANÁLISIS DEL   ANÁLISIS DE
                                            MERCADO
                           DEL PROYECTO                     COSTES


                                 PLANIFICACIÓN DEL CICLO DE VIDA
Análisis de mercado

   La combinación única de beneficios asociados al producto y su
    precio constituye lo que se denomina posición relativa del
    producto respecto a los competidores.

   Pero ello no es suficiente si no se comunica a los clientes dando
    a entender que es superior a otras opciones.

   El proceso de la posición de un producto tiene tres fases:


       Atractiva combinación de beneficios para el cliente a un
        coste aceptable para la empresa.
       Transmisión a los clientes, prestando especial atención al
        incremento de valor que les aporta el producto.
       Atracción de clientes basada en la entrega de un valor
        superior a otras alternativas de los competidores.
Las etapas de la planificación del producto
COORDINACIÓN DEL PROCESO

                                   ESTRATEGIA DE PRODUCTO

                            PLANIFICACIÓN DE PRODUCTO AVANZADA


                           PLANIFICACIÓN   ANÁLISIS DEL   ANÁLISIS DE
                                                            COSTES
                           DEL PROYECTO     MERCADO


                                 PLANIFICACIÓN DEL CICLO DE VIDA
Análisis de costes


   En esta etapa se persigue identificar un precio de referencia de
    mercado.

   La gestión de los costes incluye tres inputs (tecnología,
    producción y sistemas) que tienen una fuerte influencia en las
    tres áreas que definen el coste del producto: fijos, variables y
    cliente.

   Para llegar a esta situación es necesario mantener una relación
    creativa y cooperativa con los proveedores, además de analizar
    los productos de las empresas competidoras.
Technology Inputs                  Production Inputs                     System Inputs
•Product                           •Scale Effects                     •Purchasing
•Process                           •Scope Effects                     •Manufacturing
•Information                       •Learning Effects                  •Distribution



                            Product Cost Management
        Customer Cost                                            Fixed Costs
                                      Variable Costs
        •Product Price                                           •Operating Costs
                                      •Unit Cost
        •Non Price Costs                                         •Overhead Cost
                                      •Transactions


                                          Outputs


               Customer Demand                         Business Performance
               •Lower Customer Cost                    •Lower Costs
               •Increased Demand                       •Increased Profitability



                  FIGURE 14.21 Product cost management porcess
Las etapas de la planificación del producto
COORDINACIÓN DEL PROCESO

                                   ESTRATEGIA DE PRODUCTO

                            PLANIFICACIÓN DE PRODUCTO AVANZADA


                           PLANIFICACIÓN     ANÁLISIS DEL       ANÁLISIS DE
                           DEL PROYECTO       MERCADO             COSTES


                                     PLANIFICACIÓN DEL CICLO DE VIDA
Planificación del ciclo de vida del producto
Constituye la evaluación que debe determinar los recursos y esfuerzos que se van a
destinar a lo largo del tiempo de la vida útil del producto, cuándo va a ser
reemplazado y en qué momento se deberá comenzar el trabajo para su sustitución por
otros.
                               La tasa de nuevos productos de Hewlett-Packard


              Ingresos (B$)
         40

         35

         30

         25

         20

         15

         10

         5

         0
                 1988         1989   1990      1991   1992   1993   1994   1995   1996
          Fuente: Memorias anuales 1989-1996
Las etapas de la planificación del producto
COORDINACIÓN DEL PROCESO

                                   ESTRATEGIA DE PRODUCTO

                            PLANIFICACIÓN DE PRODUCTO AVANZADA


                           PLANIFICACIÓN   ANÁLISIS DEL   ANÁLISIS DE
                           DEL PROYECTO     MERCADO         COSTES


                                 PLANIFICACIÓN DEL CICLO DE VIDA
Coordinación del proceso
La comunicación es clave para motivar al personal a trabajar
conjuntamente
   Existencia de una única fuente de decisiones en relación al nuevo
    producto. La información debe estar disponible para las acciones a
    desarrollar, lo que implica que tenga que estar circulando.

   Las instrucciones deben ser aceptadas sin convertirlas en una especie
    de juego político, lo que genera desorientación.

   Las reuniones de coordinación a nivel del equipo de desarrollo del
    nuevo producto deben servir de marco para aclarar dudas y exponer
    criterios.

   El flujo de información se debe realizar tanto a nivel técnico como
    financiero.

   Las afirmaciones ambiguas y que permiten diferentes interpretaciones
    pueden afectar a la cohesión interna.
El equipo de desarrollo de producto

PRODUCTO
INTEGRADO




                 EQUIPO DE DESARROLLO

     EL MAYOR VALOR PARA EL CLIENTE AL MENOR
              COSTE PARA LA EMPRESA

Eoit t4-desarrollo nuevos productos 4.1 a 4.3

  • 1.
    Economía y Organizaciónde la Innovación Tecnológica Tema 4 Innovación de productos Curso 2012-2013 Profesor: Gerardo Penas García 1
  • 2.
    TEMARIO •Retos de laempresa: nuevos productos. •Orígenes, principios básicos y errores. •Fases del desarrollo de nuevos productos. •Tiempo de desarrollo como variable estratégica (Lead time o Time to market) •Diseño. •Análisis del Valor •Diversificación. •Innovación de los servicios. • Ejemplo - Automóvil
  • 3.
    •Retos de laempresa: nuevos productos. •Orígenes, principios básicos y errores. •Fases del desarrollo de nuevos productos. •Tiempo de desarrollo como variable estratégica (Lead time o Time to market) •Diseño. •Análisis del Valor •Diversificación. •Innovación de los servicios. • Ejemplo - Automóvil
  • 5.
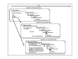
    ¿Dónde encaja la innovación de Producto? Las 4Ps de la Innovación De Producto: cambios en los productos o servicios que ofrece una organización. De Proceso: cambios en la forma en que son creados y generados. De Posición : cambios en el contexto en que el producto o servicio se ofrece en el mercado. De Paradigma: cambios en la filosofía mental subyacente que enmarca lo que una organización ejecuta.
  • 6.
  • 7.
    Just in time De Proces o
  • 8.
  • 9.
  • 10.
  • 11.
    Las dimensiones dela innovación de Producto ©2005 Joe Tidd, John Bessant and Keith Pavitt
  • 12.
    Características de losnuevos productos radicales e incrementales Productos mejorados Productos innovadores La demanda del mercado es La demanda potencial es grande conocida y predecible. pero poco predecible. Elevado riesgo de fracasar. Rápido reconocimiento y No es previsible una reacción aceptación del mercado. imitativa de la competencia rápida.· Fácilmente adaptables a las Pueden exigir unas políticas de ventajas existentes en el marketing, distribución y ventas mercado y a la política de exclusivas para educar a los distribución. consumidores. Encajan en la actual La demanda puede no coincidir segmentación del mercado y en con los segmentos de mercado las políticas de producto. establecidos, distorsionando el control de diversas visiones de la empresa.
  • 13.
    Ejemplos •Downloadable Digital media vs CDs, DVDs •Digital photography vs Chemical photography •Navegación a vapor vs Nav. A Vela •Teléfono vs Telégrafo
  • 14.
    TEMARIO •Retos de laempresa: nuevos productos. •Orígenes, principios básicos y errores frecuentes. •Fases del desarrollo de nuevos productos. •Tiempo de desarrollo como variable estratégica (Lead time o Time to market) •Diseño. •Análisis del Valor •Diversificación. •Innovación de los servicios. • Ejemplo - Automóvil
  • 15.
    Principios básicos dela innovación de producto Asumir la creación del nuevo producto como un factor estratégico dentro de la organización, lo que implica el compromiso de todos con el programa de desarrollo de nuevos productos. Ford‟s contribution here was to work to a target cost – aiming to bring the Model T within the purchasing power of a large market by designing and standardising – essentially applying what we would now call „value engineering‟ approaches – not only the whole car but the constituent elements within it. Mantener un equilibrio entre los diferentes objetivos de las funciones internas implicadas en el proceso de desarrollo: ingeniería, producción, marketing, ventas, finanzas, etc.
  • 16.
    Principios básicos dela innovación de producto Definir cuáles son los nuevos productos que debe producir la empresa y los cambios que se deben realizar sobre los productos existentes, lo que implica la estructuración a largo plazo. Comparison of Companies Using a Combination of Process, Product and Service Innovation Treacy and Wiersema in their book “The Discipline of Market Leaders” argue that organizations can be successful by being either product innovators, service innovators or process innovators but that they must focus on a primary objective and that this objective will depend on the industry they are in. They used the terms operational excellence (process), product leadership (product) and customer intimacy (service).
  • 17.
    Principios básicos dela innovación de producto Diseñar la unidad funcional que se responsabilice de la coordinación y control del desarrollo del nuevo producto, la cual debe tener capacidad de propuesta en la política de diversificación de productos, tecnologías e, incluso, de alianzas estratégicas. Implicar a diferentes áreas o departamentos en la ejecución y considerar la toma de decisiones como una actividad de la empresa al completo.
  • 18.
    Sobre todo: FOMENTAR UNACULTURA INNOVADORA Y CREATIVA •La dirección de la empresa asume riesgos •Se da amplio margen de actuación a los miembros de la organización. •Incentiva la creatividad. •La responsabilidad de los proyectos es del equipo.
  • 19.
    Enemigos de lacreatividad •Asumir que sólo hay una respuesta correcta. •Uso excesivo del pensamiento lógico. •Seguir las instrucciones al pie de la letra. •Hay que ser prágmático. •Equivocarse es vergonzoso. •Jugar es para los niños. •Esa no es mi especialidad. •Estás haciendo el ridículo. •No tengo creatividad.
  • 20.
    Errores de lainnovación de producto Escasez de información. Knowledge product space Fully codifiable Patents & Scientific copyrights papers Codification Trade secrets Shared expertise Fully disclosed re su lo Completely sc tacit Restricted access Di Property ne tely ic ow iva d bl Pr Pu Source: David y Foray (1994)
  • 21.
    Errores de lainnovación de producto Elevado grado de subjetividad en el desarrollo del nuevo producto. El desarrollo de un nuevo producto necesita de la objetividad que representan las opiniones de los consumidores. SAPPHO study • This study was based on a sample of 31 product pairs. • Members of each pair were selected to address the same function and market. • One member of each pair was a commercial success (which showed that there was a market for the product type); the other was a commercial failure. • Research indicates that the major reason for the commercial failure of manufacturer- developed products is poor understanding of users’ needs by manufacturer- innovators. No integración del plan de desarrollo de nuevos productos en la estrategia global de la organización. Every company today can learn from the Sony experience Sony was once a company to watch. It was an innovative leader, that pioneered new markets. Not unlike Apple today. But with its Industrial strategy and MBA numbers- focused leadership it is now time to say, sayonara. Sell Sony, there are more interesting companies to watch and more profitable places to invest.
  • 22.
    Errores de lainnovación de producto Gestión independiente y aislada. Se deben evitar conflictos de intereses que pueden ser el origen de fuertes resistencias a la colaboración por parte de algunas áreas. Liderazgo (Hamptom 1989): “es una actividad amplia y visionaria que intenta discernir la competencia y valores característicos de una organización; articular y ejemplificar esa competencia y valores; inspirar e incluso transformar los miembros de una organización de forma que sientan, piensen y actúen en conformidad con esas ideas”. Inexistencia de coordinación a nivel interfuncional.
  • 23.
    TEMARIO •Retos de laempresa: nuevos productos. •Orígenes, principios básicos y errores. •Fases del desarrollo de nuevos productos. •Tiempo de desarrollo como variable estratégica (Lead time o Time to market) •Diseño. •Análisis del Valor •Diversificación. •Innovación de los servicios. • Ejemplo - Automóvil
  • 24.
    El dilema deldesarrollo de nuevos productos Logística ¿Cual es el ¿Qué coste del herramientas producto? usar? Suministrador Cliente Producción
  • 25.
    Dificultades en eldesarrollo de nuevos productos. Todavía no es No puedo demasiado No me molesten robusto encontrar el material No puedo ensamblarlo Los requisitos han cambiado
  • 26.
    El embudo deldesarrollo de nuevos productos Perfil Diseño Pruebas Lanzamiento
  • 27.
    Normalmente, es máscomplicado…
  • 28.
    La gestión dela tecnología: proceso funcional Vigilancia tecnológica Evaluación de la Diseño de la estrategia Incremento del Implementación de las competitividad tecnológica patrimonio tecnológico fases de desarrollo Protección de las innovaciones
  • 29.
    Recomendaciones para eldesarrollo de nuevos productos  Si un nuevo producto llama la atención del cliente será más fácil de vender y más rentable.  Los esfuerzos tanto en investigación como en desarrollo deben centrarse en los requisitos de productos futuros, y no sólo en las nuevas tecnologías.  Se debe disponer de las herramientas y técnicas necesarias para mejorar la ingeniería de procesos interna y externa en relación con el diseño, pruebas y fabricación de nuevos productos.  Los componentes de un producto serán más baratos y asequibles si la empresa se asegura unos proveedores de confianza y de calidad.
  • 30.
    Las etapas dela planificación del producto COORDINACIÓN DEL PROCESO ESTRATEGIA DE PRODUCTO PLANIFICACIÓN DE PRODUCTO AVANZADA PLANIFICACIÓN ANÁLISIS DEL ANÁLISIS DE DEL PROYECTO MERCADO COSTES PLANIFICACIÓN DEL CICLO DE VIDA
  • 31.
    Las etapas dela planificación del producto ESTRATEGIA DE PRODUCTO COORDINACIÓN DEL PROCESO PLANIFICACIÓN DE PRODUCTO AVANZADA PLANIFICACIÓN ANÁLISIS DEL ANÁLISIS DE DEL PROYECTO MERCADO COSTES PLANIFICACIÓN DEL CICLO DE VIDA
  • 32.
    Estrategia de producto Elegirla mejor oportunidad para definir el proyecto. Priorizar las tareas más inciertas porque suelen necesitar las mayores cantidades de información. Reducir el tiempo que se utiliza en actividades que no aumentan el valor del proceso. Diseñar un flujo de información eficaz que permita a las personas integradas en el proceso de desarrollo del nuevo producto tener un acceso fácil a la información generada. Minimizar el tiempo necesario para introducir cambios. Implementar procesos concurrentes, a semejanza de las líneas de montaje de las fábricas modernas que se componen de múltiples actividades paralelas.
  • 33.
    Estrategia de producto Identificar los nichos de mercado donde la empresa pueda añadir valor al producto., por ej. Envejecimiento población.  Identificar los principales atributos del nuevo producto (seguridad, visibilidad).  Incluir en el producto nuevos servicios que sean atractivos para el cliente (navegador, consolas para viajeros).  Asegurar que el nuevo producto ofrezca los mejores niveles de fiabilidad, satisfacción, calidad y servicio postventa.  Utilizar el concepto de familia de producto y analizar cada una en términos de cambio y ciclo de vida.
  • 34.
    Las etapas dela planificación del producto COORDINACIÓN DEL PROCESO ESTRATEGIA DE PRODUCTO PLANIFICACIÓN DE PRODUCTO AVANZADA PLANIFICACIÓN ANÁLISIS DEL ANÁLISIS DE DEL PROYECTO MERCADO COSTES PLANIFICACIÓN DEL CICLO DE VIDA
  • 35.
    Planificación de productoavanzada  Evaluar las tecnologías internas y externas que la empresa pueda adaptar (Plan Tecnológico).  Analizar la legislación que afecta al nuevo producto (RFID – 869 MHz UE y 915 MHz USA).  Formular un plan que determine la plataforma tecnológica (common core technologies) que debe constituir la base del desarrollo del nuevo producto.  Incluir precisiones de las tendencias tecnológicas que pueden resultar relevantes en un medio o largo plazo e, incluso, de los estándares de comportamiento que se pueden introducir a la hora de planificar el nuevo producto.  Identificar los proveedores y otras organizaciones que van a servir de apoyo para el desarrollo del nuevo producto.
  • 38.
    Las etapas dela planificación del producto COORDINACIÓN DEL PROCESO ESTRATEGIA DE PRODUCTO PLANIFICACIÓN DE PRODUCTO AVANZADA PLANIFICACIÓN ANÁLISIS DEL ANÁLISIS DE DEL PROYECTO MERCADO COSTES PLANIFICACIÓN DEL CICLO DE VIDA
  • 39.
    Planificación del proyecto  Definición de especificaciones, mercados, precios y prestaciones del nuevo producto, a efectos de analizar la viabilidad del proyecto, la capacidad para desarrollarlo, su consecución y rentabilidad.  Necesidad de negociar con responsables de otras áreas a los efectos de identificar la consecución de los objetivos marcados.  Organización de equipos multi-funcionales con miembros de diferentes áreas (I+D, diseño, ingeniería, etc).  Elección de un líder de proyecto.
  • 40.
    Las etapas dela planificación del producto COORDINACIÓN DEL PROCESO ESTRATEGIA DE PRODUCTO PLANIFICACIÓN DE PRODUCTO AVANZADA PLANIFICACIÓN ANÁLISIS DEL ANÁLISIS DE MERCADO DEL PROYECTO COSTES PLANIFICACIÓN DEL CICLO DE VIDA
  • 41.
    Análisis de mercado  La combinación única de beneficios asociados al producto y su precio constituye lo que se denomina posición relativa del producto respecto a los competidores.  Pero ello no es suficiente si no se comunica a los clientes dando a entender que es superior a otras opciones.  El proceso de la posición de un producto tiene tres fases:  Atractiva combinación de beneficios para el cliente a un coste aceptable para la empresa.  Transmisión a los clientes, prestando especial atención al incremento de valor que les aporta el producto.  Atracción de clientes basada en la entrega de un valor superior a otras alternativas de los competidores.
  • 42.
    Las etapas dela planificación del producto COORDINACIÓN DEL PROCESO ESTRATEGIA DE PRODUCTO PLANIFICACIÓN DE PRODUCTO AVANZADA PLANIFICACIÓN ANÁLISIS DEL ANÁLISIS DE COSTES DEL PROYECTO MERCADO PLANIFICACIÓN DEL CICLO DE VIDA
  • 43.
    Análisis de costes  En esta etapa se persigue identificar un precio de referencia de mercado.  La gestión de los costes incluye tres inputs (tecnología, producción y sistemas) que tienen una fuerte influencia en las tres áreas que definen el coste del producto: fijos, variables y cliente.  Para llegar a esta situación es necesario mantener una relación creativa y cooperativa con los proveedores, además de analizar los productos de las empresas competidoras.
  • 44.
    Technology Inputs Production Inputs System Inputs •Product •Scale Effects •Purchasing •Process •Scope Effects •Manufacturing •Information •Learning Effects •Distribution Product Cost Management Customer Cost Fixed Costs Variable Costs •Product Price •Operating Costs •Unit Cost •Non Price Costs •Overhead Cost •Transactions Outputs Customer Demand Business Performance •Lower Customer Cost •Lower Costs •Increased Demand •Increased Profitability FIGURE 14.21 Product cost management porcess
  • 45.
    Las etapas dela planificación del producto COORDINACIÓN DEL PROCESO ESTRATEGIA DE PRODUCTO PLANIFICACIÓN DE PRODUCTO AVANZADA PLANIFICACIÓN ANÁLISIS DEL ANÁLISIS DE DEL PROYECTO MERCADO COSTES PLANIFICACIÓN DEL CICLO DE VIDA
  • 46.
    Planificación del ciclode vida del producto Constituye la evaluación que debe determinar los recursos y esfuerzos que se van a destinar a lo largo del tiempo de la vida útil del producto, cuándo va a ser reemplazado y en qué momento se deberá comenzar el trabajo para su sustitución por otros. La tasa de nuevos productos de Hewlett-Packard Ingresos (B$) 40 35 30 25 20 15 10 5 0 1988 1989 1990 1991 1992 1993 1994 1995 1996 Fuente: Memorias anuales 1989-1996
  • 47.
    Las etapas dela planificación del producto COORDINACIÓN DEL PROCESO ESTRATEGIA DE PRODUCTO PLANIFICACIÓN DE PRODUCTO AVANZADA PLANIFICACIÓN ANÁLISIS DEL ANÁLISIS DE DEL PROYECTO MERCADO COSTES PLANIFICACIÓN DEL CICLO DE VIDA
  • 48.
    Coordinación del proceso Lacomunicación es clave para motivar al personal a trabajar conjuntamente  Existencia de una única fuente de decisiones en relación al nuevo producto. La información debe estar disponible para las acciones a desarrollar, lo que implica que tenga que estar circulando.  Las instrucciones deben ser aceptadas sin convertirlas en una especie de juego político, lo que genera desorientación.  Las reuniones de coordinación a nivel del equipo de desarrollo del nuevo producto deben servir de marco para aclarar dudas y exponer criterios.  El flujo de información se debe realizar tanto a nivel técnico como financiero.  Las afirmaciones ambiguas y que permiten diferentes interpretaciones pueden afectar a la cohesión interna.
  • 49.
    El equipo dedesarrollo de producto PRODUCTO INTEGRADO EQUIPO DE DESARROLLO EL MAYOR VALOR PARA EL CLIENTE AL MENOR COSTE PARA LA EMPRESA