1.1. Del Mito al Logos Explicación racional de la naturaleza y del hombre Versa sobre el origen mítico del hombre, el cosmos y los dioses Contacto con otras culturas FILOSOFÍA Democracia MITO Intervención de los dioses en los procesos naturales La apariencia Comercio Discurso racional Narración simbólica ¿Cuándo? abandona ¿Por qué? Proceso y reacción crítica contra La necesidad La Moira (Dioses y hombres sometidos al destino) Unidad de la Naturaleza Multiplicidad Esencia S. VI a.C. Busca Nueva moral y justicia entre iguales LA POLIS La ley
1.2. Del Mito al Logos AIRE ANAXÍMENES LOS PRIMEROS FILÓSOFOS (Hasta S. V a.C.) TALES HERÁCLITO Se preguntan por el origen y constitución del Cosmos APEIRON ANAXIMANDRO ¿Dónde? ¿Qué y cómo es? FUEGO Origen, principio PHYSIS  ó NATURALEZA Gobierno de las cosas Composicón Lo primero, lo fundamental AGUA ARJE
1.3. Del Mito al Logos Imperecedero El número: El uno FILÓSOFOS DE LA MAGNA GRECIA CONOCIMIENTO SER Inengendrado ARJE PARECER SENTIDOS RAZÓN PARMÉNIDES Inmóvil Inmortal, se reencarna, divina Continuo PITÁGORAS Eterno EL ALMA Cambio, movimiento Permanencia, inmovilidad Uno Indivisible
2. Conocimiento y realidad en Platón NECESARIAS UNIVERSALES INMUTABLES HOMBRE OBJETOS FÍSICOS e IMÁGENES CAMBIANTES IDEAS MATEMÁTICAS FILOSOFÍA CUERPO ALMA MUNDO de los SENTIDOS MUNDO de las IDEAS Participación Jerarquizado OPINIÓN CONOCIMIENTO PARTICULARES CONTINGENTES IDEA de BIEN REALIDAD Aparente Auténtico
3. Conocimiento y realidad en Aristóteles PRINCIPIOS ENTES PHYSIS TECHNE TEORÍA HILEMÓRFICA MOVIMIENTO REALIDAD O SER CONOCIMIENTO ACCIDENTE SUSTANCIA POTENCIA ACTO CAUSAS MOTOR INMÓVIL MATERIAL FORMAL EFICIENTE FINAL METAFÍSICA FÍSICA
4. Ética y Política en Platón ALMA RACIONAL ALMA CONCUPISCIBLE SOFISTAS PLATÓN INDIVIDUO PRUDENCIA CIUDAD GUARDIANES FILÓSOFOS GOBERNANTES ALMA IRASCIBLE ÉTICA POLÍTICA Partes del alma Clases Sociales Virtudes Intelectualismo Moral PRODUCTORES IDEA DE BIEN VALOR TEMPLANZA JUSTICIA SÓCRATES
5. Ética y Política en Aristóteles FAMILIA ALDEA SABER ARISTÓTELES ÉTICA TELOS POLÍTICA TEÓRICO EXCELENCIA CIUDAD NECESARIO CONTINGENTE Virtudes ÉTICAS Virtudes DIANOÉTICAS Comunidad Conducta individual PRÁCTICO FELICIDAD LOGOS BIEN TIRANÍA MONARQUÍA DEMAGOGIA OLIGARQUÍA ARISTOCRACIA DEMOCRACIA VIRTUD JUSTICIA CONOCIMIENTO TÉRMINO MEDIO
6.1. Filosofía y Teología en San Agustín y Santo Tomás Dotada de razón Cristianismo TEORÍA DEL CONOCIMIENTO De los sentidos ANTROPOLOGÍA CONTEMPLACIÓN ILUMINACIÓN CUERPO ALMA Maniqueismo SENSIBLE RACIONAL Plotino Contrapone datos sensoriales e ideas introducidas por Dios Conocimiento superior Desde la inteligencia nuestra alma hace presente a Dios SAN AGUSTÍN
6.2. Filosofía y Teología en San Agustín y Santo Tomás ORDEN CÓSMICO S. Agustín DISCURSO RACIONAL: RAZÓN MOVIMIENTO REVELACIÓN (FE) Seguir la Ley  Natural, que es la Ley de Dios Accesible a  la Razón Verdades inteligibles no demostrables DIOS Aristóteles (Filosofía Árabe) Verdades inteligibles y demostrables Padres de la Iglesia CONTINGENCIA CAUSALIDAD GRADOS DE PERFECCIÓN STO. TOMÁS Platón TEORÍA DEL CONOCIMIENTO Objeto final ÉTICA FELICIDAD VÍAS DE DEMOSTRACIÓN
7.1. Ética y Política en Tomás de Aquino ESPERANZA CARIDAD Tendencia hacia la FELICIDAD ÉTICA PRUDENCIA Participar de la LEY ETERNA (LEY NATURAL) LA RAZÓN EL CONOCIMIENTO FE Practicando las virtudes Descubrirla desde MORALES TEOLÓGICAS EL AMOR A DIOS JUSTICIA FORTALEZA TEMPLANZA
7.2. Ética y Política en Tomás de Aquino Los diez mandamientos POLÍTICA LEY ETERNA LEYES POSITIVAS HUMANAS Sindéresis (Luz natural que nos hace distinguir el bien del mal) LEY NATURAL Conducen al Bien Común LEYES POSITIVAS DIVINAS Plan divino que ordena lo creado
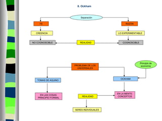
8. Ockham CREENCIA LO EXPERIMENTABLE PROBLEMA DE LOS UNIVERSALES REALIDAD EN LAS COSAS: PRINCIPIO FORMAL REALIDAD OCKHAM SERES INDIVIDUALES NO COGNOSCIBLE COGNOSCIBLE Principio de economía Separación TOMAS DE AQUINO RAZÓN FE EN LA MENTE: CONCEPTOS
9. Moral y Política en Maquiavelo Formación de monarquías absolutas (España, Francia) - Secularización de teorías políticas Debe conservar el poder y mantener el orden MAQUIAVELO SUBORDINACIÓN DE LA ÉTICA A LA POLÍTICA SAGACIDAD SUBORDINACIÓN DE LA POLÍTICA A LA ÉTICA La acción política se justifica por sí misma VIRTUD ESTADO Debe extenderse como tendencia natural TÉCNICA POLÍTICA Unificar la nación italiana ESTADO IDEAL Armonía, justicia La fuerza prevalece sobre la justicia y el derecho El estado es su propio fin. Ante la RAZÓN DE ESTADO todo se subordina RESOLUCIÓN FORTUNA SUERTE PLATÓN
10.1. El Racionalismo. Descartes y Spinoza Argumento de la PERFECCIÓN Argumento de la CAUSALIDAD Objetivo: LA VERDAD DESCARTES EVIDENCIA Pero si dudo, EXISTO (1ª Verdad) INNATAS ADVENTICIAS Argumento ONTOLÓGICO Problemas Los sentidos nos engañan FACTICIAS DIOS existe (2ª Verdad) ANÁLISIS SÍNTESIS COMPROBACIONES El genio maligno El sueño Hay que dudar: DUDA METÓDICA Pensar es tener IDEAS Todo cuanto creo verdadero, es verdadero (3ª Verdad) Para asegurarme uso el MÉTODO (4 reglas) Dios Res cogitans Res extensa Teoría de las 3 Sustancias
10.2. El Racionalismo. Descartes y Spinoza MONISMO PANTEISTA SPINOZA DIOS = NATURALEZA MATEMÁTICO DEFINICIÓN DE SUSTANCIA Modelo del Universo Carencia de libertad MECANICISTA DETERMINISTA
11.1. El Empirismo. Locke y Hume IDEAS EXPERIENCIA CONOCIMIENTO LOCKE SIMPLES SUSTANCIA COMPLEJAS No conocemos la sustancia más que indirectamente, a través de sus cualidades No hay IDEAS INNATAS (Descartes) EXPERIENCIA EXTERNA EXPERIENCIA INTERNA Combinación de ideas simples DIOS SENSACIÓN REFLEXIÓN Crítica a la noción de SUSTANCIA (a las IDEAS INNATAS) MODO RELACIONES MUNDO YO Certeza sensitiva Certeza demostrativa Certeza intuitiva
11.2. El Empirismo. Locke y Hume CONOCIMIENTO HUME IMPRESIONES SEMEJANZA IDEAS El origen de la idea de causa es la COSTUMBRE ESCEPTICISMO: No podemos afirmar la existencia de ideas innatas CUESTIONES DE HECHO RELACIONES ENTRE IDEAS Datos directos de los sentidos DIOS CONEXIÓN No hay conexión necesaria causa / efecto  CONTIGÜIDAD CAUSALIDAD MUNDO YO/ALMA Copias de impresiones Crítica a la causalidad: sólo relaciona ideas, no impresiones
12.1. El Criticismo de Kant Las Ideas de la Razón no aportan conocimiento científico PRUEBA DE SU EXISTENCIA LÍMITES DE LA RAZÓN PURA CRÍTICA AL ESCEPTICISMO EMPIRISTA ALMA CRÍTICA AL DOGMATISMO RACIONALISTA LÍMITES DE LA CIENCIA Ciencias: FÍSICA y MATEMÁTICAS PARALOGISMOS ANTINOMIAS DESCONFIANZA EN LA RAZÓN PODER ILIMITADO DE LA RAZÓN ¿Es ciencia la METAFÍSICA? ¿Qué puedo conocer? No proporcionan conocimiento No se pueden aplicar las categorías del entendimiento MUNDO DIOS
12.2. El Criticismo de Kant EMPÍRICA Búsqueda de Ley Universal CRÍTICA DE LA RAZÓN PRÁCTICA DEBER SER (Imperativo) Crítica a la ÉTICA MATERIAL A PRIORI ÉTICA FORMAL INMORTALIDAD DIOS HETERONOMA NECESARIO Postulados de la Razón Práctica Validez de las normas morales HIPOTÉTICA Noaportan conocimiento, sólo son pensados LIBERTAD IMPERATIVO CATEGÓRICO CATEGÓRICA AUTÓNOMA ACCIÓN MORAL MORAL
13. Los orígenes de la tradición liberal. Locke EJECUTIVO LEGISLATIVO LIBERALISMO TRABAJO LOCKE LEY NATURAL (Gobierna la RAZÓN) LOCKE, MONTESQUIEU Y ADAM SMITH Puede surgir Se parte de ESTADO DE NATURALEZA LIBERTAD E IGUALDAD DOS PODERES Crítica al ABSOLUTISMO PROPIEDAD Justifica la desigualdad económica Libertad e igualdad mediante el consenso ESTADO DE GUERRA LIBERTAD IGUALDAD FRATERNIDAD SOCIEDAD POLÍTICA O CIVIL Para evitarlo
14.1. La democracia en Rousseau VIRTUD (Cumplimiento de deberes) Aceptación por parte del hombre de su época, poder y orden establecidos AMPLITUD, DIVERSIDAD Y CONTRADICCIÓN DEL PENSAMIENTO LA NUEVA ELOISA Naturaleza: coherencia, amor, inocencia, generosidad CIENCIA (Perversa, abandono de valores) No acepta la Ilustración Adelantado a su tiempo Sociedad contrapuesta a la Naturaleza Dilema Destaca el valor de la Naturaleza RELIGIÓN Naturaleza sometida a la determinación de lo social SER HISTÓRICO APARIENCIA SER ESTÉTICA ECOLOGÍA PEDAGOGÍA CRÍTICA MÚSICA SOCIOLOGÍA Fª POLÍTICA Fª de la HISTORIA Aceptada en su época
14.2. La democracia en Rousseau El hombre pierde en su libertad natural, pero gana en su libertad civil “ El hombre nació libre y en todas partes se encuentra encadenado...” CONTRATO SOCIAL INSTINTO DEMOCRACIA: soberanía del pueblo, voluntad general DERECHO Estado social Sobreposición del ciudadano al hombre Lo moral sobre lo inmoral El pacto no niega los derechos naturales El orden social se legitima como salvación de la especie Adaptación al desarrollo humano Razonado En sentido estricto Estado de naturaleza Voluntad particular DERECHO NATURAL Voluntad general
14.3. La democracia en Rousseau Hacen  leyes Sometimiento del individuo a la colectividad. DEMOCRACIA IGUALITARIA LIBERTAD ANTIGUA Adaptación del derecho natural al desarrollo humano LIBERTAD MODERNA ESTADO MODERNO DEMOCRACIA DIRECTA BUROCRACIA SOBERANÍA DEL PUEBLO PODER LEGISLATIVO GOBIERNO. PODER EJECUTIVO (REYES, PRÍNCIPES Y MAGISTRADOS) Ciudadano Burgués Garantiza experiencias privadas Elimina distinciones sociales Ciudad-estado (Grecia-Roma) Estado permanente Estado centralizado Ausencia de representantes Hacen cumplir las  leyes Deben rendir cuentas al pueblo
15. La filosofía práctica en Kant A POSTERIORI A PRIORI ¿QUÉ DEBO HACER? EL DEBER ÉTICA MATERIAL PLACER ÉTICA FORMAL UNIVERSAL INCONDICIONADO HETERONOMÍA AUTONOMÍA IMPERATIVO HIPOTÉTICO IMPERATIVO CATEGÓRICO Se fundamentan en Se fundamentan en Características Características PARTICULAR CONDICIONADO RAZÓN DESEO Y EXPERIENCIA FELICIDAD SALVACIÓN CULTURA Fundamentación
16.1. El Positivismo. Comte y Popper FEUDAL Y MILITAR ARCAICA PRINCIPALES IDEAS COMTE POSITIVO IDEALISTA TEOLÓGICO REFORMA TEÓRICA A través del CONOCIMIENTO INDUSTRIAL Estudia fenómenos sociales y leyes ANÁLISIS DINÁMICO Ley de los tres estadios Filosofía de la Historia Tipos de sociedad Sociología ciencia natural SOCIEDAD CIENTÍFICO-INDUSTRIAL ESPÍRITU POSITIVO SOCIOLOGÍA ESTUDIO HUMANIDAD Y SOCIEDAD RACIONALISTA POSITIVISTA CONSERVADORA METAFÍSICO Unificación de las ciencias 4ª Humanidad FILOSOFÍA REFORMA SOCIAL REINO DEL POSITIVISMO
16.2. El Positivismo. Comte y Popper Oposición al NEOPOSITIVISMO POPPER TRES ASPECTOS NO EXISTEN HECHOS PUROS CRITERIO DE FALSABILIDAD CONTRADICCIÓN CON LAS HIPÓTESIS ESPECULACIÓN FRENTE INSPIRACIÓN DEL CIENTÍFICO Buscar hechos Contaminados de teoría OSERVADOR NO IMPARCIAL
17.1. Sociedad e historia. Marx, Habermas ANÁLISIS DEL MODO DE PRODUCCIÓN ANÁLISIS MARXISTA DE LA SOCIEDAD Historia es LUCHA DE CLASES MATERIALISMO HISTÓRICO IDEOLOGÍA DERECHO SUPERESTRUCTURA INFRAESTRUCTURA FUERZAS PRODUCTIVAS RELACIONES DE PRODUCCIÓN ESTADO
17.2. Sociedad e historia. Marx, Habermas RESOLUCIÓN ALIENACIÓN ALIENACIÓN ECONÓMICA LUCHA DE CLASES Alienación SOCIAL OTROS HOMBRES REIFICACIÓN: TRABAJADOR = MERCANCIA TOMA DE CONCIENCIA Proceso no natural, sino histórico RESPECTO AL PRODUCTO PROLETARIADO BURGUESIA DICTADURA DEL PROLETARIADO Alienación POLÍTICA AlienaciónRELIGIOSA Alienación FILOSÓFICA EVOLUCIÓN DE LA SOCIEDAD E HISTORIA SOCIEDAD COMUNISTA:SOCIEDAD SIN CLASES
18. La razón Histórica. Ortega IDEALISMO REALISMO RACIOVITALISMO HOMBRE COMO PROYECTO HORIZONTE TEMPORAL GENERACIONES EXPERIENCIA VITAL IDEAS CREENCIAS COSTUMBRES MASAS ÉLITES ÉPOCAS ACUMULATIVAS ÉPOCAS REVOLUCIONARIAS HOMOGENEIDAD HETEROGENEIDAD NATURALEZA HISTORIA
19. La razón poética. María Zambrano El hombre se realiza en la tensión entre Se requiere MARÍA ZAMBRANO Poder al servicio de las personas Esperanza Necesidad Convierte al pueblo en masa AUTONOMÍA IMPERATIVO HIPOTÉTICO El objetivo es conseguir la libertad democrática: Estado de paz FILOSOFÍA POLÍTICA ANTROPOLOGÍA CONDICIONADO RAZÓN Eliminación de las ideologías Potenciar la solidaridad Que cada uno/a sea PERSONA RAZÓN POÉTICA Necesidad Potenciar la solidaridad Metafísica Occidental
20. La Hermenéutica. Heidegger  Gadamer GIRO COPERNICANO CONDICIÓN POSIBILIDAD CONOCIMIENTO HERMENÉUTICA GADAMER SCHLEIERMACHER DILTHEY HEIDEGGER HISTÓRICA LINGÜÍSTICA DIALÉCTICA DIALÓGICA TEORIA GENERAL INTERPRETACIÓN COMPRENSIÓN HERMENÉUTICA FILOSÓFICA Hermenéutica Profana COMPRENSIÓN Estructura fundamental del ser humano Hermenéutica Teleológica MÉTODO HERMENÉUTICO (Ciencias Humanas) OBJETIVA Tradición Reconstrucción del Texto Identificación INTÉRPRETE-AUTOR Prejuicio DASEIN CÍRCULO HERMENÉUTICO Distancia histórica texto Reconstrucción de sentido intérprete Condiciones del Interpretarse a sí mismo en su entorno
21. La filosofía práctica. Marx Unión de ÉTICA y FILOSOFÍA Interpretación del mundo PRÁXIS MARXISTA IDEALES ILUSTRADOS unión SOCIEDAD BURGUESA SOCIAL Estudio científico de la sociedad Aplicación a la verdad Crítica a su formulación abstracta TRANSFORMADORA LEGITIMADORA Funciones ALIENACIÓN Real práctico Teórico especulativo TRABAJO ACCIÓN REVOLUCIONARIA SOCIALISMO FILOSOFÍA E IDEOLOGÍA LUCHA DE CLASES Conciencia de la situación REVOLUCIÓN
22. 1. La renovación de la tradición liberal de Mill a Rawls UTILITARISMO BIEN: máximo placer para el mayor número SUBSISTENCIA BIEN: máxima felicidad para el mayor número La felicidad individual depende de la felicidad colectiva Mi Libertad termina donde supone un daño a los demás EL GOBIERNO CON LAS LEYES J.S. MILL BIEN es (A diferencia de Bentham) Vale más la CALIDAD que la cantidad SEGURIDAD IGUALDAD J. BENTHAM ABUNDANCIA El sistema de gobierno válido es la DEMOCRACIA REPRESENTATIVA Necesita además Cierto nivel educativo Control del crecimiento de la población Distribución equitativa de la riqueza
22. 2. La renovación de la tradición liberal de Mill a Rawls Protección contra la fuerza INDIVIDUALISMO a ultranza Corriente NEOCONTRACTUALISTA continuadora de Hobbes,Locke, Rousseau y Kant Necesidad de un PACTO SOCIAL TEORÍA DE LA JUSTICIA El individuo tiene derechos que ni es Estado puede violar J. RAWLS Protección contra el hurto Teoría del Estado Mínimo de  R. NOZICK Protección contra el fraude Para averiguar lo más justo para la sociedad, imaginemos volver a  nacer...¿Qué leyes propondríamos? Influencia 1er Principio IGUAL LIBERTAD 2º Principio IGUALDAD DE OPORTUNIDADES Crítica HIPÓTESIS DEL VELO DE IGNORANCIA
23.1. La ética del diálogo y la teoría normativa de la democracia. Habermas TÉCNICO SOCIEDAD TEORÍA CRÍTICA TIPOS DE DOMINACIÓN COMUNIDAD RACIONAL ACCIÓN INSTRUMENTAL EMANCIPACIÓN HISTÓRICO-HERMENÉUTICAS SOCIAL CRÍTICA (FILOSOFÍA) EMANCIPATORIO LEYES DE LA NATURALEZA Todo conocimiento está dirigido por intereses NATURALEZA INTERNA PRÁCTICO NATURALEZA EXTERIOR EMPÍRICO-ANALÍTICAS CRÍTICA IDEOLÓGICA ACCIÓN COMUNICATIVA AUTORREFLEXIÓN Tª DE LA ACCIÓN COMUNICATIVA NORMAS CONSENSUADAS, DERECHO, MORAL, ETC CRÍTICA DE LA DOMINACIÓN Tª DE LA VERDAD
23.2. La ética del diálogo y la teoría normativa de la democracia. Habermas Todo ha de poder argumentarse TEORÍA DE LA ACCIÓN COMUNICATIVA RAZÓN COMUNICATIVA ÉTICA NOMOLÓGICA VERDAD COMO CONSENSO DIALÓGICA CON LA REALIDAD LA RAZÓN CONSIGO MISMA ÉTICA COMUNICATIVA Todos han de poder argumentar RAZÓN INSTRUMENTAL SITUACIÓN IDEAL DE DIÁLOGO DIÁLOGO MONOLÓGICA VERDAD COMO CORRESPONDENCIA Tª DE LA VERDAD KANT Wittgensteein Descartes
24. Nietzsche y su proyección en la filosofía de la postmodernidad. VERDAD ABOLUTA METAMORFOSIS DEL HOMBRE REALIDAD = VIDA NIETZSCHE MORAL DE LOS ESCLAVOS (Contra la vida) Conciencia de Verdad/Dios como creaciones negativas (Verdad relativa) MORAL DE LOS SEÑORES (En favor de la vida) Necesidad de crítica (Liberación) (errores del) LENGUAJE (que llevan a) CAMELLO LEÓN NIÑO (Metáfora) FICCIÓN (Creación de valores) Error en la Tradición dela Cultura Occidental Tradición Cristiana (Dios) SUPERHOMBRE Ilustración (Ciencia) Mundo Real (Falso) Mundo Aparente POSTMODERNISMO (Pensamiento débil:  Derrida, Foucault) Contraposición Contrarias a la vida (se manifiesta en)

Filosofia Gloval

  • 1.
    1.1. Del Mitoal Logos Explicación racional de la naturaleza y del hombre Versa sobre el origen mítico del hombre, el cosmos y los dioses Contacto con otras culturas FILOSOFÍA Democracia MITO Intervención de los dioses en los procesos naturales La apariencia Comercio Discurso racional Narración simbólica ¿Cuándo? abandona ¿Por qué? Proceso y reacción crítica contra La necesidad La Moira (Dioses y hombres sometidos al destino) Unidad de la Naturaleza Multiplicidad Esencia S. VI a.C. Busca Nueva moral y justicia entre iguales LA POLIS La ley
  • 2.
    1.2. Del Mitoal Logos AIRE ANAXÍMENES LOS PRIMEROS FILÓSOFOS (Hasta S. V a.C.) TALES HERÁCLITO Se preguntan por el origen y constitución del Cosmos APEIRON ANAXIMANDRO ¿Dónde? ¿Qué y cómo es? FUEGO Origen, principio PHYSIS ó NATURALEZA Gobierno de las cosas Composicón Lo primero, lo fundamental AGUA ARJE
  • 3.
    1.3. Del Mitoal Logos Imperecedero El número: El uno FILÓSOFOS DE LA MAGNA GRECIA CONOCIMIENTO SER Inengendrado ARJE PARECER SENTIDOS RAZÓN PARMÉNIDES Inmóvil Inmortal, se reencarna, divina Continuo PITÁGORAS Eterno EL ALMA Cambio, movimiento Permanencia, inmovilidad Uno Indivisible
  • 4.
    2. Conocimiento yrealidad en Platón NECESARIAS UNIVERSALES INMUTABLES HOMBRE OBJETOS FÍSICOS e IMÁGENES CAMBIANTES IDEAS MATEMÁTICAS FILOSOFÍA CUERPO ALMA MUNDO de los SENTIDOS MUNDO de las IDEAS Participación Jerarquizado OPINIÓN CONOCIMIENTO PARTICULARES CONTINGENTES IDEA de BIEN REALIDAD Aparente Auténtico
  • 5.
    3. Conocimiento yrealidad en Aristóteles PRINCIPIOS ENTES PHYSIS TECHNE TEORÍA HILEMÓRFICA MOVIMIENTO REALIDAD O SER CONOCIMIENTO ACCIDENTE SUSTANCIA POTENCIA ACTO CAUSAS MOTOR INMÓVIL MATERIAL FORMAL EFICIENTE FINAL METAFÍSICA FÍSICA
  • 6.
    4. Ética yPolítica en Platón ALMA RACIONAL ALMA CONCUPISCIBLE SOFISTAS PLATÓN INDIVIDUO PRUDENCIA CIUDAD GUARDIANES FILÓSOFOS GOBERNANTES ALMA IRASCIBLE ÉTICA POLÍTICA Partes del alma Clases Sociales Virtudes Intelectualismo Moral PRODUCTORES IDEA DE BIEN VALOR TEMPLANZA JUSTICIA SÓCRATES
  • 7.
    5. Ética yPolítica en Aristóteles FAMILIA ALDEA SABER ARISTÓTELES ÉTICA TELOS POLÍTICA TEÓRICO EXCELENCIA CIUDAD NECESARIO CONTINGENTE Virtudes ÉTICAS Virtudes DIANOÉTICAS Comunidad Conducta individual PRÁCTICO FELICIDAD LOGOS BIEN TIRANÍA MONARQUÍA DEMAGOGIA OLIGARQUÍA ARISTOCRACIA DEMOCRACIA VIRTUD JUSTICIA CONOCIMIENTO TÉRMINO MEDIO
  • 8.
    6.1. Filosofía yTeología en San Agustín y Santo Tomás Dotada de razón Cristianismo TEORÍA DEL CONOCIMIENTO De los sentidos ANTROPOLOGÍA CONTEMPLACIÓN ILUMINACIÓN CUERPO ALMA Maniqueismo SENSIBLE RACIONAL Plotino Contrapone datos sensoriales e ideas introducidas por Dios Conocimiento superior Desde la inteligencia nuestra alma hace presente a Dios SAN AGUSTÍN
  • 9.
    6.2. Filosofía yTeología en San Agustín y Santo Tomás ORDEN CÓSMICO S. Agustín DISCURSO RACIONAL: RAZÓN MOVIMIENTO REVELACIÓN (FE) Seguir la Ley Natural, que es la Ley de Dios Accesible a la Razón Verdades inteligibles no demostrables DIOS Aristóteles (Filosofía Árabe) Verdades inteligibles y demostrables Padres de la Iglesia CONTINGENCIA CAUSALIDAD GRADOS DE PERFECCIÓN STO. TOMÁS Platón TEORÍA DEL CONOCIMIENTO Objeto final ÉTICA FELICIDAD VÍAS DE DEMOSTRACIÓN
  • 10.
    7.1. Ética yPolítica en Tomás de Aquino ESPERANZA CARIDAD Tendencia hacia la FELICIDAD ÉTICA PRUDENCIA Participar de la LEY ETERNA (LEY NATURAL) LA RAZÓN EL CONOCIMIENTO FE Practicando las virtudes Descubrirla desde MORALES TEOLÓGICAS EL AMOR A DIOS JUSTICIA FORTALEZA TEMPLANZA
  • 11.
    7.2. Ética yPolítica en Tomás de Aquino Los diez mandamientos POLÍTICA LEY ETERNA LEYES POSITIVAS HUMANAS Sindéresis (Luz natural que nos hace distinguir el bien del mal) LEY NATURAL Conducen al Bien Común LEYES POSITIVAS DIVINAS Plan divino que ordena lo creado
  • 12.
    8. Ockham CREENCIALO EXPERIMENTABLE PROBLEMA DE LOS UNIVERSALES REALIDAD EN LAS COSAS: PRINCIPIO FORMAL REALIDAD OCKHAM SERES INDIVIDUALES NO COGNOSCIBLE COGNOSCIBLE Principio de economía Separación TOMAS DE AQUINO RAZÓN FE EN LA MENTE: CONCEPTOS
  • 13.
    9. Moral yPolítica en Maquiavelo Formación de monarquías absolutas (España, Francia) - Secularización de teorías políticas Debe conservar el poder y mantener el orden MAQUIAVELO SUBORDINACIÓN DE LA ÉTICA A LA POLÍTICA SAGACIDAD SUBORDINACIÓN DE LA POLÍTICA A LA ÉTICA La acción política se justifica por sí misma VIRTUD ESTADO Debe extenderse como tendencia natural TÉCNICA POLÍTICA Unificar la nación italiana ESTADO IDEAL Armonía, justicia La fuerza prevalece sobre la justicia y el derecho El estado es su propio fin. Ante la RAZÓN DE ESTADO todo se subordina RESOLUCIÓN FORTUNA SUERTE PLATÓN
  • 14.
    10.1. El Racionalismo.Descartes y Spinoza Argumento de la PERFECCIÓN Argumento de la CAUSALIDAD Objetivo: LA VERDAD DESCARTES EVIDENCIA Pero si dudo, EXISTO (1ª Verdad) INNATAS ADVENTICIAS Argumento ONTOLÓGICO Problemas Los sentidos nos engañan FACTICIAS DIOS existe (2ª Verdad) ANÁLISIS SÍNTESIS COMPROBACIONES El genio maligno El sueño Hay que dudar: DUDA METÓDICA Pensar es tener IDEAS Todo cuanto creo verdadero, es verdadero (3ª Verdad) Para asegurarme uso el MÉTODO (4 reglas) Dios Res cogitans Res extensa Teoría de las 3 Sustancias
  • 15.
    10.2. El Racionalismo.Descartes y Spinoza MONISMO PANTEISTA SPINOZA DIOS = NATURALEZA MATEMÁTICO DEFINICIÓN DE SUSTANCIA Modelo del Universo Carencia de libertad MECANICISTA DETERMINISTA
  • 16.
    11.1. El Empirismo.Locke y Hume IDEAS EXPERIENCIA CONOCIMIENTO LOCKE SIMPLES SUSTANCIA COMPLEJAS No conocemos la sustancia más que indirectamente, a través de sus cualidades No hay IDEAS INNATAS (Descartes) EXPERIENCIA EXTERNA EXPERIENCIA INTERNA Combinación de ideas simples DIOS SENSACIÓN REFLEXIÓN Crítica a la noción de SUSTANCIA (a las IDEAS INNATAS) MODO RELACIONES MUNDO YO Certeza sensitiva Certeza demostrativa Certeza intuitiva
  • 17.
    11.2. El Empirismo.Locke y Hume CONOCIMIENTO HUME IMPRESIONES SEMEJANZA IDEAS El origen de la idea de causa es la COSTUMBRE ESCEPTICISMO: No podemos afirmar la existencia de ideas innatas CUESTIONES DE HECHO RELACIONES ENTRE IDEAS Datos directos de los sentidos DIOS CONEXIÓN No hay conexión necesaria causa / efecto CONTIGÜIDAD CAUSALIDAD MUNDO YO/ALMA Copias de impresiones Crítica a la causalidad: sólo relaciona ideas, no impresiones
  • 18.
    12.1. El Criticismode Kant Las Ideas de la Razón no aportan conocimiento científico PRUEBA DE SU EXISTENCIA LÍMITES DE LA RAZÓN PURA CRÍTICA AL ESCEPTICISMO EMPIRISTA ALMA CRÍTICA AL DOGMATISMO RACIONALISTA LÍMITES DE LA CIENCIA Ciencias: FÍSICA y MATEMÁTICAS PARALOGISMOS ANTINOMIAS DESCONFIANZA EN LA RAZÓN PODER ILIMITADO DE LA RAZÓN ¿Es ciencia la METAFÍSICA? ¿Qué puedo conocer? No proporcionan conocimiento No se pueden aplicar las categorías del entendimiento MUNDO DIOS
  • 19.
    12.2. El Criticismode Kant EMPÍRICA Búsqueda de Ley Universal CRÍTICA DE LA RAZÓN PRÁCTICA DEBER SER (Imperativo) Crítica a la ÉTICA MATERIAL A PRIORI ÉTICA FORMAL INMORTALIDAD DIOS HETERONOMA NECESARIO Postulados de la Razón Práctica Validez de las normas morales HIPOTÉTICA Noaportan conocimiento, sólo son pensados LIBERTAD IMPERATIVO CATEGÓRICO CATEGÓRICA AUTÓNOMA ACCIÓN MORAL MORAL
  • 20.
    13. Los orígenesde la tradición liberal. Locke EJECUTIVO LEGISLATIVO LIBERALISMO TRABAJO LOCKE LEY NATURAL (Gobierna la RAZÓN) LOCKE, MONTESQUIEU Y ADAM SMITH Puede surgir Se parte de ESTADO DE NATURALEZA LIBERTAD E IGUALDAD DOS PODERES Crítica al ABSOLUTISMO PROPIEDAD Justifica la desigualdad económica Libertad e igualdad mediante el consenso ESTADO DE GUERRA LIBERTAD IGUALDAD FRATERNIDAD SOCIEDAD POLÍTICA O CIVIL Para evitarlo
  • 21.
    14.1. La democraciaen Rousseau VIRTUD (Cumplimiento de deberes) Aceptación por parte del hombre de su época, poder y orden establecidos AMPLITUD, DIVERSIDAD Y CONTRADICCIÓN DEL PENSAMIENTO LA NUEVA ELOISA Naturaleza: coherencia, amor, inocencia, generosidad CIENCIA (Perversa, abandono de valores) No acepta la Ilustración Adelantado a su tiempo Sociedad contrapuesta a la Naturaleza Dilema Destaca el valor de la Naturaleza RELIGIÓN Naturaleza sometida a la determinación de lo social SER HISTÓRICO APARIENCIA SER ESTÉTICA ECOLOGÍA PEDAGOGÍA CRÍTICA MÚSICA SOCIOLOGÍA Fª POLÍTICA Fª de la HISTORIA Aceptada en su época
  • 22.
    14.2. La democraciaen Rousseau El hombre pierde en su libertad natural, pero gana en su libertad civil “ El hombre nació libre y en todas partes se encuentra encadenado...” CONTRATO SOCIAL INSTINTO DEMOCRACIA: soberanía del pueblo, voluntad general DERECHO Estado social Sobreposición del ciudadano al hombre Lo moral sobre lo inmoral El pacto no niega los derechos naturales El orden social se legitima como salvación de la especie Adaptación al desarrollo humano Razonado En sentido estricto Estado de naturaleza Voluntad particular DERECHO NATURAL Voluntad general
  • 23.
    14.3. La democraciaen Rousseau Hacen leyes Sometimiento del individuo a la colectividad. DEMOCRACIA IGUALITARIA LIBERTAD ANTIGUA Adaptación del derecho natural al desarrollo humano LIBERTAD MODERNA ESTADO MODERNO DEMOCRACIA DIRECTA BUROCRACIA SOBERANÍA DEL PUEBLO PODER LEGISLATIVO GOBIERNO. PODER EJECUTIVO (REYES, PRÍNCIPES Y MAGISTRADOS) Ciudadano Burgués Garantiza experiencias privadas Elimina distinciones sociales Ciudad-estado (Grecia-Roma) Estado permanente Estado centralizado Ausencia de representantes Hacen cumplir las leyes Deben rendir cuentas al pueblo
  • 24.
    15. La filosofíapráctica en Kant A POSTERIORI A PRIORI ¿QUÉ DEBO HACER? EL DEBER ÉTICA MATERIAL PLACER ÉTICA FORMAL UNIVERSAL INCONDICIONADO HETERONOMÍA AUTONOMÍA IMPERATIVO HIPOTÉTICO IMPERATIVO CATEGÓRICO Se fundamentan en Se fundamentan en Características Características PARTICULAR CONDICIONADO RAZÓN DESEO Y EXPERIENCIA FELICIDAD SALVACIÓN CULTURA Fundamentación
  • 25.
    16.1. El Positivismo.Comte y Popper FEUDAL Y MILITAR ARCAICA PRINCIPALES IDEAS COMTE POSITIVO IDEALISTA TEOLÓGICO REFORMA TEÓRICA A través del CONOCIMIENTO INDUSTRIAL Estudia fenómenos sociales y leyes ANÁLISIS DINÁMICO Ley de los tres estadios Filosofía de la Historia Tipos de sociedad Sociología ciencia natural SOCIEDAD CIENTÍFICO-INDUSTRIAL ESPÍRITU POSITIVO SOCIOLOGÍA ESTUDIO HUMANIDAD Y SOCIEDAD RACIONALISTA POSITIVISTA CONSERVADORA METAFÍSICO Unificación de las ciencias 4ª Humanidad FILOSOFÍA REFORMA SOCIAL REINO DEL POSITIVISMO
  • 26.
    16.2. El Positivismo.Comte y Popper Oposición al NEOPOSITIVISMO POPPER TRES ASPECTOS NO EXISTEN HECHOS PUROS CRITERIO DE FALSABILIDAD CONTRADICCIÓN CON LAS HIPÓTESIS ESPECULACIÓN FRENTE INSPIRACIÓN DEL CIENTÍFICO Buscar hechos Contaminados de teoría OSERVADOR NO IMPARCIAL
  • 27.
    17.1. Sociedad ehistoria. Marx, Habermas ANÁLISIS DEL MODO DE PRODUCCIÓN ANÁLISIS MARXISTA DE LA SOCIEDAD Historia es LUCHA DE CLASES MATERIALISMO HISTÓRICO IDEOLOGÍA DERECHO SUPERESTRUCTURA INFRAESTRUCTURA FUERZAS PRODUCTIVAS RELACIONES DE PRODUCCIÓN ESTADO
  • 28.
    17.2. Sociedad ehistoria. Marx, Habermas RESOLUCIÓN ALIENACIÓN ALIENACIÓN ECONÓMICA LUCHA DE CLASES Alienación SOCIAL OTROS HOMBRES REIFICACIÓN: TRABAJADOR = MERCANCIA TOMA DE CONCIENCIA Proceso no natural, sino histórico RESPECTO AL PRODUCTO PROLETARIADO BURGUESIA DICTADURA DEL PROLETARIADO Alienación POLÍTICA AlienaciónRELIGIOSA Alienación FILOSÓFICA EVOLUCIÓN DE LA SOCIEDAD E HISTORIA SOCIEDAD COMUNISTA:SOCIEDAD SIN CLASES
  • 29.
    18. La razónHistórica. Ortega IDEALISMO REALISMO RACIOVITALISMO HOMBRE COMO PROYECTO HORIZONTE TEMPORAL GENERACIONES EXPERIENCIA VITAL IDEAS CREENCIAS COSTUMBRES MASAS ÉLITES ÉPOCAS ACUMULATIVAS ÉPOCAS REVOLUCIONARIAS HOMOGENEIDAD HETEROGENEIDAD NATURALEZA HISTORIA
  • 30.
    19. La razónpoética. María Zambrano El hombre se realiza en la tensión entre Se requiere MARÍA ZAMBRANO Poder al servicio de las personas Esperanza Necesidad Convierte al pueblo en masa AUTONOMÍA IMPERATIVO HIPOTÉTICO El objetivo es conseguir la libertad democrática: Estado de paz FILOSOFÍA POLÍTICA ANTROPOLOGÍA CONDICIONADO RAZÓN Eliminación de las ideologías Potenciar la solidaridad Que cada uno/a sea PERSONA RAZÓN POÉTICA Necesidad Potenciar la solidaridad Metafísica Occidental
  • 31.
    20. La Hermenéutica.Heidegger Gadamer GIRO COPERNICANO CONDICIÓN POSIBILIDAD CONOCIMIENTO HERMENÉUTICA GADAMER SCHLEIERMACHER DILTHEY HEIDEGGER HISTÓRICA LINGÜÍSTICA DIALÉCTICA DIALÓGICA TEORIA GENERAL INTERPRETACIÓN COMPRENSIÓN HERMENÉUTICA FILOSÓFICA Hermenéutica Profana COMPRENSIÓN Estructura fundamental del ser humano Hermenéutica Teleológica MÉTODO HERMENÉUTICO (Ciencias Humanas) OBJETIVA Tradición Reconstrucción del Texto Identificación INTÉRPRETE-AUTOR Prejuicio DASEIN CÍRCULO HERMENÉUTICO Distancia histórica texto Reconstrucción de sentido intérprete Condiciones del Interpretarse a sí mismo en su entorno
  • 32.
    21. La filosofíapráctica. Marx Unión de ÉTICA y FILOSOFÍA Interpretación del mundo PRÁXIS MARXISTA IDEALES ILUSTRADOS unión SOCIEDAD BURGUESA SOCIAL Estudio científico de la sociedad Aplicación a la verdad Crítica a su formulación abstracta TRANSFORMADORA LEGITIMADORA Funciones ALIENACIÓN Real práctico Teórico especulativo TRABAJO ACCIÓN REVOLUCIONARIA SOCIALISMO FILOSOFÍA E IDEOLOGÍA LUCHA DE CLASES Conciencia de la situación REVOLUCIÓN
  • 33.
    22. 1. Larenovación de la tradición liberal de Mill a Rawls UTILITARISMO BIEN: máximo placer para el mayor número SUBSISTENCIA BIEN: máxima felicidad para el mayor número La felicidad individual depende de la felicidad colectiva Mi Libertad termina donde supone un daño a los demás EL GOBIERNO CON LAS LEYES J.S. MILL BIEN es (A diferencia de Bentham) Vale más la CALIDAD que la cantidad SEGURIDAD IGUALDAD J. BENTHAM ABUNDANCIA El sistema de gobierno válido es la DEMOCRACIA REPRESENTATIVA Necesita además Cierto nivel educativo Control del crecimiento de la población Distribución equitativa de la riqueza
  • 34.
    22. 2. Larenovación de la tradición liberal de Mill a Rawls Protección contra la fuerza INDIVIDUALISMO a ultranza Corriente NEOCONTRACTUALISTA continuadora de Hobbes,Locke, Rousseau y Kant Necesidad de un PACTO SOCIAL TEORÍA DE LA JUSTICIA El individuo tiene derechos que ni es Estado puede violar J. RAWLS Protección contra el hurto Teoría del Estado Mínimo de R. NOZICK Protección contra el fraude Para averiguar lo más justo para la sociedad, imaginemos volver a nacer...¿Qué leyes propondríamos? Influencia 1er Principio IGUAL LIBERTAD 2º Principio IGUALDAD DE OPORTUNIDADES Crítica HIPÓTESIS DEL VELO DE IGNORANCIA
  • 35.
    23.1. La éticadel diálogo y la teoría normativa de la democracia. Habermas TÉCNICO SOCIEDAD TEORÍA CRÍTICA TIPOS DE DOMINACIÓN COMUNIDAD RACIONAL ACCIÓN INSTRUMENTAL EMANCIPACIÓN HISTÓRICO-HERMENÉUTICAS SOCIAL CRÍTICA (FILOSOFÍA) EMANCIPATORIO LEYES DE LA NATURALEZA Todo conocimiento está dirigido por intereses NATURALEZA INTERNA PRÁCTICO NATURALEZA EXTERIOR EMPÍRICO-ANALÍTICAS CRÍTICA IDEOLÓGICA ACCIÓN COMUNICATIVA AUTORREFLEXIÓN Tª DE LA ACCIÓN COMUNICATIVA NORMAS CONSENSUADAS, DERECHO, MORAL, ETC CRÍTICA DE LA DOMINACIÓN Tª DE LA VERDAD
  • 36.
    23.2. La éticadel diálogo y la teoría normativa de la democracia. Habermas Todo ha de poder argumentarse TEORÍA DE LA ACCIÓN COMUNICATIVA RAZÓN COMUNICATIVA ÉTICA NOMOLÓGICA VERDAD COMO CONSENSO DIALÓGICA CON LA REALIDAD LA RAZÓN CONSIGO MISMA ÉTICA COMUNICATIVA Todos han de poder argumentar RAZÓN INSTRUMENTAL SITUACIÓN IDEAL DE DIÁLOGO DIÁLOGO MONOLÓGICA VERDAD COMO CORRESPONDENCIA Tª DE LA VERDAD KANT Wittgensteein Descartes
  • 37.
    24. Nietzsche ysu proyección en la filosofía de la postmodernidad. VERDAD ABOLUTA METAMORFOSIS DEL HOMBRE REALIDAD = VIDA NIETZSCHE MORAL DE LOS ESCLAVOS (Contra la vida) Conciencia de Verdad/Dios como creaciones negativas (Verdad relativa) MORAL DE LOS SEÑORES (En favor de la vida) Necesidad de crítica (Liberación) (errores del) LENGUAJE (que llevan a) CAMELLO LEÓN NIÑO (Metáfora) FICCIÓN (Creación de valores) Error en la Tradición dela Cultura Occidental Tradición Cristiana (Dios) SUPERHOMBRE Ilustración (Ciencia) Mundo Real (Falso) Mundo Aparente POSTMODERNISMO (Pensamiento débil: Derrida, Foucault) Contraposición Contrarias a la vida (se manifiesta en)