2 PRELIMINARES
Esta publicación se terminó de imprimir durante el mes de junio de 2012.
Diseñada en Dirección Académica del Colegio de Bachilleres del Estado de Sonora
Blvd. Agustín de Vildósola; Sector Sur. Hermosillo, Sonora, México
La edición consta de 3,822 ejemplares.
COLEGIO DE BACHILLERES
DEL ESTADO DE SONORA
Director General
Mtro. Julio Alfonso Martínez Romero
Director Académico
Dr. Manuel Valenzuela Valenzuela
Director de Administración y Finanzas
C.P. Jesús Urbano Limón Tapia
Director de Planeación
Ing. Raúl Leonel Durazo Amaya
DERECHO 1
Módulo de Aprendizaje.
Copyright ©, 2011 por Colegio de Bachilleres
del Estado de Sonora
todos los derechos reservados.
Tercera edición 2012. Impreso en México.
DIRECCIÓN ACADÉMICA
Departamento de Desarrollo Curricular
Blvd. Agustín de Vildósola, Sector Sur
Hermosillo, Sonora. México. C.P. 83280
COMISIÓN ELABORADORA:
Elaborador:
Everardo Niebla Quiñonez
María del Socorro Salas Meneses
Revisión Disciplinaria:
María del Socorro Salas Meneses
Corrección de Estilo:
Ana Martha Bogue Villegas
Supervisión Académica:
Mtra. Luz María Grijalva Díaz
Diseño:
María Jesús Jiménez Duarte
Edición:
Cynthia Deyanira Meneses Avalos
Coordinación Técnica:
Claudia Yolanda Lugo Peñúñuri
Diana Irene Valenzuela López
Coordinación General:
Dr. Manuel Valenzuela Valenzuela
3PRELIMINARES
Ubicación Curricular
COMPONENTE:
FORMACIÓN PROPEDÉUTICA
CAMPO DE CONOCIMIENTO:
ECONÓMICO ADMINISTRATIVO Y
HUMANIDADES Y CIENCIAS
SOCIALES
HORAS SEMANALES:
03
CRÉDITOS:
06
DATOS DEL ALUMNO
Nombre: _______________________________________________________________
Plantel: __________________________________________________________________
Grupo: _________________ Turno: _____________ Teléfono:___________________
E-mail: _________________________________________________________________
Domicilio: ______________________________________________________________
_______________________________________________________________________
4 PRELIMINARES
5PRELIMINARES
Presentación .........................................................................................................................................................7
Mapa de asignatura..............................................................................................................................................8
BLOQUE 1: Argumentas el origen e importancia del Derecho ............................................................9
Secuencia Didáctica 1: El Derecho....................................................................................................................10
• Qué es una norma ......................................................................................................................................11
• Tipos de normas .........................................................................................................................................12
• Denominación técnica de las normas........................................................................................................16
• Definición de Derecho ................................................................................................................................20
• Fines del Derecho.......................................................................................................................................23
Secuencia Didáctica 2: Origen y desarrollo del Derecho ..................................................................................26
• Fuentes del Derecho ..................................................................................................................................27
• Desarrollo Histórico del Derecho ...............................................................................................................31
• Desarrollo histórico del Derecho en México ..............................................................................................34
BLOQUE 2: Valoras la formación y creación de la ley........................................................................41
Secuencia Didáctica 1: La Ley ...........................................................................................................................42
• Significado de ley........................................................................................................................................43
• Características de la ley..............................................................................................................................43
• Eficacia de la ley .........................................................................................................................................47
Secuencia Didáctica 2: Proceso de creación de la ley en México....................................................................50
• Proceso Legislativo para la creación de Leyes en México........................................................................51
BLOQUE 3: Aplicas La Constitución Política de los Estados Unidos Mexicanos .............................57
Secuencia Didáctica 1: La Importancia de La Jerarquía Jurídica y Garantías Individuales .............................58
• La Constitución ...........................................................................................................................................59
• Jerarquía del orden Jurídico en el Derecho Mexicano. .............................................................................66
• Garantías Individuales ................................................................................................................................71
Secuencia Didáctica 2: Conoce Organización Política Constitucional .............................................................80
• El Estado.....................................................................................................................................................81
• División de Poderes....................................................................................................................................89
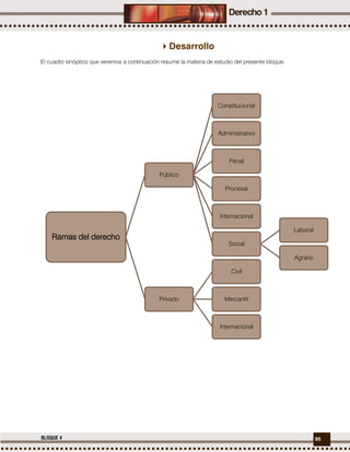
BLOQUE 4: Distingues y explicas las ramas del Derecho ................................................................93
Secuencia Didáctica 1: Derecho Público...........................................................................................................94
• Las Ramas del Derecho .............................................................................................................................96
• Derecho Público .........................................................................................................................................96
• Derecho Penal ............................................................................................................................................98
• Derecho Internacional Público..................................................................................................................102
Secuencia Didáctica 2: Derecho Privado.........................................................................................................112
• Derecho Civil.............................................................................................................................................113
• Derecho Mercantil.....................................................................................................................................121
• Derecho Internacional Privado .................................................................................................................123
Bibliografía ........................................................................................................................................................127
Índice
6 PRELIMINARES
7PRELIMINARES
“Una competencia es la integración de habilidades, conocimientos y actitudes en un contexto específico”.
El enfoque en competencias considera que los conocimientos por sí mismos no son lo más importante, sino el uso
que se hace de ellos en situaciones específicas de la vida personal, social y profesional. De este modo, las
competencias requieren una base sólida de conocimientos y ciertas habilidades, los cuales se integran para un
mismo propósito en un determinado contexto.
El presente Módulo de Aprendizaje de la asignatura Derecho 1, es una herramienta de suma importancia, que
propiciará tu desarrollo como persona visionaria, competente e innovadora, características que se establecen en los
objetivos de la Reforma Integral de Educación Media Superior que actualmente se está implementando a nivel
nacional.
El Módulo de aprendizaje es uno de los apoyos didácticos que el Colegio de Bachilleres te ofrece con la intención de
estar acorde a los nuevos tiempos, a las nuevas políticas educativas, además de lo que demandan los escenarios
local, nacional e internacional; el módulo se encuentra organizado a través de bloques de aprendizaje y secuencias
didácticas. Una secuencia didáctica es un conjunto de actividades, organizadas en tres momentos: Inicio, desarrollo y
cierre. En el inicio desarrollarás actividades que te permitirán identificar y recuperar las experiencias, los saberes, las
preconcepciones y los conocimientos que ya has adquirido a través de tu formación, mismos que te ayudarán a
abordar con facilidad el tema que se presenta en el desarrollo, donde realizarás actividades que introducen nuevos
conocimientos dándote la oportunidad de contextualizarlos en situaciones de la vida cotidiana, con la finalidad de que
tu aprendizaje sea significativo.
Posteriormente se encuentra el momento de cierre de la secuencia didáctica, donde integrarás todos los saberes que
realizaste en las actividades de inicio y desarrollo.
En todas las actividades de los tres momentos se consideran los saberes conceptuales, procedimentales y
actitudinales. De acuerdo a las características y del propósito de las actividades, éstas se desarrollan de forma
individual, binas o equipos.
Para el desarrollo del trabajo deberás utilizar diversos recursos, desde material bibliográfico, videos, investigación de
campo, etc.
La retroalimentación de tus conocimientos es de suma importancia, de ahí que se te invita a participar de forma activa,
de esta forma aclararás dudas o bien fortalecerás lo aprendido; además en este momento, el docente podrá tener una
visión general del logro de los aprendizajes del grupo.
Recuerda que la evaluación en el enfoque en competencias es un proceso continuo, que permite recabar evidencias a
través de tu trabajo, donde se tomarán en cuenta los tres saberes: el conceptual, procedimental y actitudinal con el
propósito de que apoyado por tu maestro mejores el aprendizaje. Es necesario que realices la autoevaluación, este
ejercicio permite que valores tu actuación y reconozcas tus posibilidades, limitaciones y cambios necesarios para
mejorar tu aprendizaje.
Así también, es recomendable la coevaluación, proceso donde de manera conjunta valoran su actuación, con la
finalidad de fomentar la participación, reflexión y crítica ante situaciones de sus aprendizajes, promoviendo las
actitudes de responsabilidad e integración del grupo.
Nuestra sociedad necesita individuos a nivel medio superior con conocimientos, habilidades, actitudes y valores, que
les permitan integrarse y desarrollarse de manera satisfactoria en el mundo social, profesional y laboral. Para que
contribuyas en ello, es indispensable que asumas una nueva visión y actitud en cuanto a tu rol, es decir, de ser
receptor de contenidos, ahora construirás tu propio conocimiento a través de la problematización y contextualización
de los mismos, situación que te permitirá: Aprender a conocer, aprender a hacer, aprender a ser y aprender a vivir
juntos.
Presentación
8 PRELIMINARES
Derecho1
BLOQUE 1
Argumentas el origen e importancia
del Derecho.
Secuencia didáctica 1.
El Derecho.
Secuencia didáctica 2.
Origen y desarrollo del Derecho.
BLOQUE 2
Valoras la formación y creación de
la ley.
Secuencia didáctica 1.
La Ley.
Secuencia didáctica 2.
Proceso de creación de la ley en
México.
BLOQUE 3
Aplicas la constitución política de
los estados unidos mexicanos.
Secuencia didáctica 1.
La importancia de la Jerarquía Jurídica
y Garantías Individuales.
Secuencia didáctica 2.
Conoce la Organización Política
Constitucional.BLOQUE 4
Distingue y explica las ramas del
derecho.
Tiempo asignado: 14 horas
Argumentas el origen e importancia del Derecho.
Unidad de competencia:
Conocerás que es el Derecho de dónde surge, cuál es el origen del Derecho Mexicano, así como la diferencia del Derecho frente a
otras normas que rigen la vida y conducta del ser humano, mediante el análisis de los siguientes aspectos: concepto e importancia
del Derecho, antecedentes históricos del Derecho en México, definición y clasificación de las normas de conducta y las normas de
conducta y las fuentes del Derecho, concepto y clasificación.
Competencias profesionales:
• Asume un comportamiento ético sustentado en principios de filosofía, para el ejercicio de sus derechos y obligaciones en
diferentes escenarios sociales.
• Argumenta las repercusiones de los procesos y cambios políticos, económicos y sociales que han dado lugar al entorno
socioeconómico actual.
• Argumenta sus ideas respecto a diversas corrientes filosóficas y fenómenos histórico-sociales, mediante procedimientos
teórico-metodológicos.
• Participa en la construcción de su comunidad, propiciando la interacción entre los individuos que la conforman, en el marco de
la interculturalidad.
• Propone alternativas de solución a problemas de convivencia de acuerdo a la naturaleza propia del ser humano y su contexto
ideológico, político y jurídico.
Atributos a desarrollar en el bloque:
1. Reconoce los propios prejuicios, modifica sus puntos de vista al conocer nuevas evidencias, e integra nuevos conocimientos y
perspectivas al acervo con el que cuenta.
2. Estructura ideas y argumentos de manera clara, coherente y sintética.
3. .Articula saberes de diversos campos y establece relaciones entre ellos y su vida cotidiana.
4. Propone maneras de solucionar un problema o desarrollar un proyecto en equipo, definiendo un curso de acción con pasos
específicos.
5. Aporta puntos de vista con apertura y considera los de otras personas de manera reflexiva.
6. Asume una actitud constructiva, congruente con los conocimientos y habilidades con los que cuenta dentro de distintos equipos
de trabajo.
7. Conoce sus derechos y obligaciones como mexicano y miembro de distintas comunidades e instituciones, y reconoce el valor de
la participación como herramienta para ejercerlos.
8. Reconoce que la diversidad tiene lugar en un espacio democrático de igualdad de dignidad y derechos de todas las personas, y
rechaza toda forma de discriminación.
10 ARGUMENTA EL ORIGEN E IMPORTANCIA DEL DERECHO
Secuencia didáctica 1.
El Derecho.
Inicio
EvaluaciónEvaluaciónEvaluaciónEvaluación
Actividad: 1 Producto: Cuestionario. Puntaje:
SaberesSaberesSaberesSaberes
ConceptualConceptualConceptualConceptual ProcedimentalProcedimentalProcedimentalProcedimental ActitudinalActitudinalActitudinalActitudinal
Examina la trascendencia del
Derecho en la vida diaria y en su
sociedad.
Juzga la importancia y valor del
Derecho además de valorar la
aplicación del mismo en la vida
personal y social.
Se muestra dispuesto al análisis
de los temas y se esfuerza para
concluir sus trabajaos.
Autoevaluación
C MC NC Calificación otorgada por el
docente
Contesta individualmente las siguientes interrogantes:
1. ¿Qué motivo el surgimiento del Derecho?
________________________________________________________________________________________________
________________________________________________________________________________________________
2. ¿Consideras que el Derecho es un instrumento que por sí sólo permite acceder a mejores condiciones de
vida? ¿Por qué?
__________________________________________________________________________________________________
__________________________________________________________________________________________________
3. ¿Cuáles son los valores fundamentales que debe retomar el Derecho en nuestro país para alcanzar el
progreso?
__________________________________________________________________________________________________
__________________________________________________________________________________________________
4. Cuando observas los actos u acciones de los individuos que conforman tu sociedad, aprecias que sus
miembros en su mayoría obedecen las normas de Derecho por convicción o en realidad estos actúan al
margen de lo establecido por las normas jurídicas y sólo las obedecen o respetan cuando son vigilados o
forzados, ¿a qué situaciones atribuyes tal acción?
________________________________________________________________________________________________
________________________________________________________________________________________________
5. ¿Cuál es la utilidad que tiene el derecho en nuestra vida?
________________________________________________________________________________________________
________________________________________________________________________________________________
________________________________________________________________________________________________
6. ¿Qué momentos o situaciones en tu vida han sido reguladas por las normas jurídicas?
________________________________________________________________________________________________
________________________________________________________________________________________________
________________________________________________________________________________________________
Actividad: 1
11BLOQUE 1
Desarrollo
La mayor parte de las actividades diarias se encuentran reguladas por normas. Reflexiona sobre la siguiente situación:
¿Qué pasaría si no existieran normas que regularan la vida social?
Aunque parezca difícil en las primeras etapas la humanidad actuaba y vivía sin que existiera un cuerpo normativo que
les indicara como relacionarse y actuar en el proceso de evolución social fueron apareciendo normas que organizaron
la vida del ser humano.
Qué es una norma.
Todos los individuos al formar parte de la sociedad
entran en contacto con las normas, por ejemplo: los
padres transmiten inicialmente una serie de normas
muy elementales que se graban en el subconsciente del
menor, éste en sus actos ejecutara lo aprendido de
forma automática; posteriormente, en la etapa adulta,
las transmitirá a nuevas generaciones.
Las normas son un modelo, un patrón, un ejemplo o
criterio a seguir. Una norma es una fórmula que tiene
valor de regla y cuya finalidad es definir las conductas
que debe seguir el ser humano en sociedad.
Establecen reglas de comportamiento bajo el
presupuesto del libre albedrío y pertenecen al mundo
del deber ser. Las normas son valorativas.
En conclusión, La normas es por lo tanto, un
fenómeno esencialmente social, ordenador y
regulador de las conductas de los miembros de
una sociedad de acuerdo con el proyecto social.
Una norma es una regla que nos indica cómo
actuar en determinadas ocasiones de acuerdo con
ciertos valores.
Para la actividad más mínima que efectué el
hombre existen normas, algunas de ellas se
acatan por convicción, por seguridad, por lograr la
aceptación de la sociedad, son múltiples razones
que nos llevan a ajustarnos a lo estipulado por las
normas.
12 ARGUMENTA EL ORIGEN E IMPORTANCIA DEL DERECHO
Tipos de normas.
Una característica del ser humano es su sociabilidad. De ahí, entonces que
estemos rodeados de otras personas y conformemos una comunidad, en
forma aislada es difícil conservar y desarrollar la vida. Las personas tienen
múltiples necesidades que solo se pueden satisfacer al vivir en sociedad.
Es en el medio social donde hombres y mujeres se desarrollan como personas.
Cada individuo forma parte de numerosas agrupaciones, como: la escuela, el
club deportivo, los amigos de la secundaria, el comité de vecinos, el sindicato,
los compañeros del trabajo, el grupo de la Iglesia y el grupo del partido político
etc.
Las personas al agruparse pueden tener distintos propósitos, sin embargo cuando se
quiere realizar una tarea en común es preciso converger hacia un fin que sea
acordado y aceptado por todos para que éste se logre realizar. Por ello la sociedad
tiene normas y reglas como una forma de facilitar la convivencia, de no existir, la vida
entre varias personas con distintas características, intereses, ideas, etc., es difícil
realizarlo en especial cuando se pretende vivir humanamente es decir, cuando se
deben respetar los derechos y deberes que cada uno tiene por igual.
13BLOQUE 1
En la sociedad se distinguen cuatro tipos de normas: las religiosas, morales, sociales y jurídicas, a continuación se
define cada una de estas.
Norma religiosaNorma religiosaNorma religiosaNorma religiosa
En la antigüedad la religión, la costumbre y el derecho se mezclaban y
coincidían en las normas religiosas, conforme el tiempo transcurrió se
distinguieron y adquirieron elementos propios que les permiten
diferenciarse, pero en efecto estas normas son las más antiguas.
Las normas religiosas, impone conductas al hombre y su origen se
encuentra en la divinidad, su finalidad es que la persona alcance la
santidad mediante el convencimiento libre y espontáneo, no son de
carácter obligatorio, pero en caso de no acatar sus preceptos
religiosos, se pierde la salvación del alma.
Norma socialNorma socialNorma socialNorma social
Las normas sociales son prácticas generalmente admitidas en una
comunidad o sector, éstas son impuestas al hombre por la presión
que ejerce la sociedad y su inobservancia va acompañada de una
sanción muy eficaz como pueden ser el rechazo, la expulsión o la
reprobación del grupo social.
Se conocen como reglas de trato externo o convencionalismos
sociales. Estas son costumbres transmitidas en forma de mandatos
colectivos, estimados como comportamientos necesarios para la
sociedad.
Observa las siguientes imágenes y reflexiona:
¿Por qué estos individuos pueden llegar a ser rechazados, expulsados o bien, son señalados o reprobados por la
sociedad?
¿En cuáles de las situaciones que exponen las imágenes consideras que la sociedad es injusta al rechazar,
excluir o aislar al individuo de la sociedad? ¿Por qué?
Actividad: 2
14 ARGUMENTA EL ORIGEN E IMPORTANCIA DEL DERECHO
EvaluaciónEvaluaciónEvaluaciónEvaluación
Actividad: 2 Producto: Cuestionario. Puntaje:
SaberesSaberesSaberesSaberes
ConceptualConceptualConceptualConceptual ProcedimentalProcedimentalProcedimentalProcedimental ActitudinalActitudinalActitudinalActitudinal
Identifica las consecuencias que
tiene en la sociedad el
cumplimiento de las normas
sociales.
Valora las acciones que ejerce la
sociedad para garantizar el
cumplimiento de la norma.
Adquiere conciencia sobre el
actuar con justicia y tolerancia en
la sociedad.
Autoevaluación
C MC NC Calificación otorgada por el
docente
Actividad: 2 (continuación)
15BLOQUE 1
NNNNorma moral.orma moral.orma moral.orma moral.
Este tipo de norma supone la conciencia de un deber en la persona, una
conducta que se debe de observar, su incumplimiento da lugar a un reproche
moral, que surge cuando lo persona sabe que no ha actuado en razón de lo
establecido por los principios morales, es decir no ha hecho lo que debía; ha
actuado mal.
Estas normas tienen como sanción o castigo el
remordimiento o cargo de conciencia, además
es unilateral, puesto que impone deber de los
cuales no deriva correlativamente ningún
derecho a ninguna otra persona con poder para
exigirlo.
EvaluaciónEvaluaciónEvaluaciónEvaluación
Actividad: 3 Producto: Análisis de caso. Puntaje:
SaberesSaberesSaberesSaberes
ConceptualConceptualConceptualConceptual ProcedimentalProcedimentalProcedimentalProcedimental ActitudinalActitudinalActitudinalActitudinal
Reflexiona las implicaciones de
la norma moral en el individuo.
Examina el alcance de las normas
jurídicas en el individuo.
Es abierto y respetuoso al
expresar sus ideas.
Autoevaluación
C MC NC Calificación otorgada por el
docente
Reflexiona en binas la siguiente situación: Una señora se impone el deber de ayudar
al prójimo, y va al asilo de ancianos a brindar, su ayuda, en el lugar existe una gran
necesidad de ayuda ya que algunas personas no pueden moverse, no hay familiares
que las visiten ni atiendan. Ella coopera bañándolos, cortándoles las uñas, dándoles
de comer, pero a los dos meses desiste por cansancio, el arduo calor y dolores
musculares. Recibe, a los tres días de no asistir, una llamada de la encargada del
asilo, donde le dice lo mucho que la necesitan y piden verla los ancianitos que
atendía.
¿Puede alguien del asilo forzar a la señora a cumplir con la norma moral que se impuso? ¿Por qué?
¿Podríamos deducir a partir de que la señora abandona su cooperación con el asilo es inmoral? ¿Por qué?
Actividad: 3
16 ARGUMENTA EL ORIGEN E IMPORTANCIA DEL DERECHO
NNNNorma jurídicaorma jurídicaorma jurídicaorma jurídica
Son reglas de conducta obligatoria que tienen por objeto mantener la convivencia
humana para alcanzar el bien común. En estas normas se establece la forma en que
ha de ordenarse una relación o situación.
En sustancia; es una orden o prohibición de hacer
algo, se respaldan para lograr su cumplimiento en la
sanción; en caso de incumplirse, el individuo se ve
afectado en su libertad, bienes patrimoniales y en
algunos países la sanción puede llegar hasta la
pena de muerte.
La norma jurídica es una disposición general y obligatoria, impuesta por el Estado para ordenar el comportamiento
humano de acuerdo con ciertos fines que se estiman necesarios. Sus características son la exterioridad, la
bilateralidad, la Heteronomía y la coercibilidad que es su nota típica predominante.
Denominación técnica de las normas.
Los distintos tipos de normas se diferencian a partir de una serie de elementos formales como son: unilaterales,
bilaterales, coercitivas, incoercibles, autónomas y heterónomas. Cabe destacar que la única norma que presenta las
dos características en forma conjunta es la norma religiosa.
Las normas, no puede encerrar más que una de las formalidades, por ejemplo: si se considera la primera
denominación técnica, una norma es unilateral o bilateral; la única excepción a la regla es la norma religiosa que tiene
que en una de sus denominaciones técnicas, tiene que ser interna y externa.
Para la comprensión y diferenciación de las normas se debe analizar el significado de cada una de las
denominaciones técnicas que se especifican en el siguiente esquema.
La norma esLa norma esLa norma esLa norma es
Unilateral si:Unilateral si:Unilateral si:Unilateral si:
El sujeto obligado no está frente a otro individuo
que lo obligue al cumplimiento de la misma.
Es Bilateral sí:Es Bilateral sí:Es Bilateral sí:Es Bilateral sí:
El sujeto tiene obligaciones, pero también tiene
derechos es decir disfruta de los dos lados de la
norma.
De no cumplirseDe no cumplirseDe no cumplirseDe no cumplirse
lllla denominacióna denominacióna denominacióna denominación
la norma será:la norma será:la norma será:la norma será:
17BLOQUE 1
La norma esLa norma esLa norma esLa norma es
InterInterInterInterna sí:na sí:na sí:na sí:
EEEEs Es Es Es Exterxterxterxterna sí:na sí:na sí:na sí:
Exige que el individuo ejecute el acto de acuerdo al
deber, pero éste no se puede captar por los sentidos,
sólo el individuo sabe en su interior si acato lo
señalado por la norma.
Exige que el individuo demuestre desplegando
conductas evidentes que no den lugar a dudas que
cumplió con la norma.
De no cumplirseDe no cumplirseDe no cumplirseDe no cumplirse
la denominaciónla denominaciónla denominaciónla denominación
la norma será:la norma será:la norma será:la norma será:
La norma esLa norma esLa norma esLa norma es
Coercible sí:Coercible sí:Coercible sí:Coercible sí:
Es Incoercible sí:Es Incoercible sí:Es Incoercible sí:Es Incoercible sí:
Permite y prescribe el uso de la fuerza
externa ordenando que el individuo se ajuste
y cumpla en forma exacta a lo dispuesto en
la misma.
El cumplimiento de la norma se efectúa de
manera espontánea sin que haya alguien o
algo que presione, es cuando el individuo
ajusta su conducta a lo establecido en la
misma.
De no cumplirseDe no cumplirseDe no cumplirseDe no cumplirse
la denominaciónla denominaciónla denominaciónla denominación
la norma será:la norma será:la norma será:la norma será:
El individuo se sujeta a una norma que proviene
de una voluntad ajena o externa, es decir que
otra voluntad crea la norma que el individuo
debe acatar.
La norma esLa norma esLa norma esLa norma es
AutónomaAutónomaAutónomaAutónoma sí:sí:sí:sí:
EsEsEsEs ExterExterExterExterna sí:na sí:na sí:na sí:
La persona es quien decide voluntariamente el
contenido de la norma y su cumplimiento, es decir
no existe voluntad externa que la obligue; es sólo su
voluntad la que crea y se impone la obligación de
actuar, él mismo es el que crea el imperativo.
De no cumplirseDe no cumplirseDe no cumplirseDe no cumplirse
la denominaciónla denominaciónla denominaciónla denominación
la norma será:la norma será:la norma será:la norma será:
18 ARGUMENTA EL ORIGEN E IMPORTANCIA DEL DERECHO
Denominación técnica de la norma.
HeteronomíaHeteronomíaHeteronomíaHeteronomía
CoercibilidadCoercibilidadCoercibilidadCoercibilidad
BilateralidadBilateralidadBilateralidadBilateralidad
ExterioridadExterioridadExterioridadExterioridad
Norma socialNorma socialNorma socialNorma social
IncoercibilidadIncoercibilidadIncoercibilidadIncoercibilidad
UnilateralidadUnilateralidadUnilateralidadUnilateralidad
Norma MoralNorma MoralNorma MoralNorma Moral
AutonomíaAutonomíaAutonomíaAutonomía InterioridadInterioridadInterioridadInterioridad
Norma jurídicaNorma jurídicaNorma jurídicaNorma jurídica
19BLOQUE 1
EvaluaciónEvaluaciónEvaluaciónEvaluación
Actividad: 4 Producto: Cuadro de recuperación. Puntaje:
SaberesSaberesSaberesSaberes
ConceptualConceptualConceptualConceptual ProcedimentalProcedimentalProcedimentalProcedimental ActitudinalActitudinalActitudinalActitudinal
Reconoce la denominación
técnica de las normas.
Distingue la denominación técnica
de las normas.
Se aplica en el desarrollo de sus
trabajos y los entrega en tiempo y
forma.
Autoevaluación
C MC NC Calificación otorgada por el
docente
Responde individualmente lo solicitado sobre las distintas normas en los cuadros que
a continuación se presenta, una vez que lo hayas respondido, compara tus
respuestas con otros compañeros y establezcan un acuerdo grupal con ayuda de tu
maestro.
ReligiosaReligiosaReligiosaReligiosa JurídicaJurídicaJurídicaJurídica SocialSocialSocialSocial MoralMoralMoralMoral
¿Quién crea la
norma?
¿Quién es el
obligado en la
norma?
¿Quién impone la
sanción?
¿Qué exige la
norma?
¿Qué tipo de
sanción contempla
la norma?
Coloca una equis en el cuadro que corresponda a la denominación técnica de la norma, observa el
ejemplo que de la norma jurídica se te proporciona.
NormaNormaNormaNorma AutónomaAutónomaAutónomaAutónoma HeterónomaHeterónomaHeterónomaHeterónoma CoercitivaCoercitivaCoercitivaCoercitiva IncoercitivaIncoercitivaIncoercitivaIncoercitiva UnilateralUnilateralUnilateralUnilateral BilateralBilateralBilateralBilateral InternaInternaInternaInterna ExternaExternaExternaExterna
Jurídica ×××× ×××× ×××× ××××
Social
Moral
Religiosa
Actividad: 4
20 ARGUMENTA EL ORIGEN E IMPORTANCIA DEL DERECHO
Definición de Derecho.
La palabra “Derecho” proviene del latín “directum” que significa conducir, regir,
enderezar, encaminar, dirigir, ordenar. Directum, es “lo recto”, en este sentido se puede
interpretar al Derecho como aquello que ordena rectamente las relaciones humanas.
Dr. Fernando Hinestrosa:…““““El derecho es un conjunto de normas o preceptos de
conducta, cuya existencia y efectividad son indispensables para la solidez y la armonía
de las relaciones sociales. Dictados que surgen espontánea o deliberadamente de la
vida en común y cuya vigencia está garantizada por el poder coercitivo del Estado. El
derecho no es un fin en sí mismo tiene como finalidad mantener un equilibrio entre los
hombres y proveer a la realización de un ideal de justicia”…
Luis María Olaso, emite una primera aproximación del
Derecho como un "sistema de normas que,
coexistiendo con otras normas diferentes, limitan la
libertad del hombre y ordenan su comportamiento en
la sociedad, con miras a conseguir un orden social
indispensable para su desarrollo y perfeccionamiento".
Empíricamente, todos reconocemos que Derecho indica una idea de rectitud y de
valores justos.
Castán Tobeñas presenta una definición del Derecho en la cual se incorporan todos
sus elementos esenciales…"El Derecho es la recta ordenación de las relaciones
sociales, mediante un sistema racional de normas de conducta declaradas
obligatorias por la autoridad competente por considerarla soluciones justas a los
problemas surgidos de la realidad histórica".
"El Derecho es un acontecimiento, una obra humana, producto de las necesidades de la vida social." Puede surgir de
modo espontáneo o de modo reflexivo. Debe resolver problemas de convivencia social, y tales problemas se
presentan como un conjunto de hechos, sucesos o acontecimientos. Las personas desean poder prever con
anticipación el resultado de sus actos, conocer qué hechos pueden ser realizados sin temor a recibir alguna sanción.
Al Derecho le interesa regular acontecimientos que, al realizarse, puedan alterar la paz y el orden en la vida social,
producir conflictos de intereses o vulnerar la convivencia y cooperación social.
Investiguen dos definiciones de Derecho y que con ellas configuren un collage de
imágenes que definan la idea de lo que es Derecho.
Actividad: 5
21BLOQUE 1
EvaluaciónEvaluaciónEvaluaciónEvaluación
Actividad: 5 Producto: Collage de imágenes. Puntaje:
SaberesSaberesSaberesSaberes
ConceptualConceptualConceptualConceptual ProcedimentalProcedimentalProcedimentalProcedimental ActitudinalActitudinalActitudinalActitudinal
Relaciona sus ideas en relación
al significado del Derecho con
distintas imágenes.
Ilustra sus ideas sobre el
significado de Derecho.
Es creativo en el manejo de la
información.
Autoevaluación
C MC NC Calificación otorgada por el
docente
Actividad: 5 (continuación)
22 ARGUMENTA EL ORIGEN E IMPORTANCIA DEL DERECHO
Misión del DerechoMisión del DerechoMisión del DerechoMisión del Derecho
La misión del Derecho es regular la conducta del hombre en la sociedad
señalando siempre sus derechos y obligaciones. Para lograrlo el ciudadano
puede, al sentirse afectado por algún ciudadano o situación, ejercitar el llamado
“Derecho de Acción”, el cual consiste en que toda persona puede acudir a los
órganos del Estado para hacer valer sus derechos y/o exigir protección legal, o
bien la resolución de algún problema jurídico, que le permita vivir
adecuadamente.
En lo que se refiere a las obligaciones, tenemos que cumplir con lo establecido
en las leyes, porque un incumplimiento ocasiona consecuencias jurídicas, hay
que saber que todo está permitido siempre y cuando no lo prohíba la ley, por
ello el principio general de Derecho que enuncia: “la ignorancia de la ley no
exime de su cumplimiento”
UtilidadUtilidadUtilidadUtilidad del Derechodel Derechodel Derechodel Derecho
Es la de organizar a la sociedad, mejorando la convivencia del hombre y teniendo siempre la garantía de que permita
a la sociedad hacer conciencia para preservar la paz y armonía. Si no hubiera leyes que protegieran la libertad y la
vida humana, la anarquía y el desorden en la colectividad sería un factor predominante.
23BLOQUE 1
Fines del Derecho.
El Derecho tiene varios fines, señalaremos los más importantes:
SeguridadSeguridadSeguridadSeguridad. Se logra cuando las leyes protegen los intereses o derechos de las personas que son necesarios y
básicos para una existencia digna. Por ejemplo: el asegurar las garantías individuales, el proteger el patrimonio y la
aplicación del Derecho.
El Derecho da a los individuos y grupos sociales la sensación de que sus derechos serán respetados y que no serán
alteradas las situaciones jurídicas por ellos adquiridas.
Existen ciertas instituciones que el Derecho ha creado con la finalidad de garantizar la seguridad jurídica, y entre ellas
son:
a) Cosa juzgadaCosa juzgadaCosa juzgadaCosa juzgada: Lo resuelto en sentencia firme por los tribunales no puede ser modificado.
b) Irretroactividad de las leyesIrretroactividad de las leyesIrretroactividad de las leyesIrretroactividad de las leyes: Una ley nueva no regulará relaciones o situaciones sucedidas antes de que entre en
vigor.
c) Respeto de los derechos legítimamente adquiridosRespeto de los derechos legítimamente adquiridosRespeto de los derechos legítimamente adquiridosRespeto de los derechos legítimamente adquiridos: Los cuales no pueden ser modificados por el cambio de
legislación.
d)))) Conocimiento del derechoConocimiento del derechoConocimiento del derechoConocimiento del derecho: La ignorancia de la ley no excusa su cumplimiento.
Justicia.Justicia.Justicia.Justicia. Se logra mediante la aplicación del Derecho por el Poder Judicial, quien se encarga de administrar
correctamente las penas o reparación del daño. Aristóteles, en su obra "Ética a Nicómaco" distingue entre Justicia
Distributiva (tiende directamente al bien común, de toda la sociedad), y la Justicia Correctiva (regula las relaciones
entre los miembros de la sociedad).
La Justicia distributiva consiste en dar a cada quien lo que le corresponde según sus méritos.
La Justicia correctiva regula las relaciones de los individuos entre sí y tiende al bien de los particulares (condiciones
legales de las relaciones civiles) Se divide en Justicia Conmutativa al referirse a los contratos y Justicia Represiva
cuando son delitos.
Justicia significa igualdad.
Bien ComúnBien ComúnBien ComúnBien Común. Toda sociedad persigue el bienestar de las personas que la integran; El Estado, sociedad estructurada
jurídicamente, persigue el bien de las personas y a ese fin se le denomina bien público.
El Bien común consiste en establecer el conjunto de condiciones económicas, sociales, culturales, morales y políticas
necesarias para que el hombre pueda alcanzar su pleno desarrollo material y espiritual como persona humana, como
miembro de la familia, de la agrupación profesional, del municipio, del Estado y de la Comunidad Internacional.
24 ARGUMENTA EL ORIGEN E IMPORTANCIA DEL DERECHO
EvaluaciónEvaluaciónEvaluaciónEvaluación
Actividad: 6 Producto: Análisis de caso. Puntaje:
SaberesSaberesSaberesSaberes
ConceptualConceptualConceptualConceptual ProcedimentalProcedimentalProcedimentalProcedimental ActitudinalActitudinalActitudinalActitudinal
Identifica a partir del caso
expuesto la misión, utilidad y
fines del Derecho.
Distingue a partir del caso
expuesto la forma en que se
cumplen mediante la aplicación del
Derecho su misión, utilidad y fines.
Se concientiza sobre la
importancia del Derecho y se
compromete a respetarlo.
Autoevaluación
C MC NC Calificación otorgada por el
docente
Analiza la siguiente situación:
Un matrimonio que procreó dos hijos, de 2 y 5 años, tiene múltiples dificultades al no
solucionar sus diferencias, los cónyuges optan por contratar a un abogado para iniciar el
juicio de divorcio; el abogado aconseja a los padres realizar un divorcio de tipo voluntario,
para que así el proceso sea más amigable, rápido y con menores repercusiones para los menores; para lograrlo
se establece un convenio judicial en el cuál los padres se ponen de acuerdo en quien ejercerá la tutela de los
menores, es decir, quien ejercerá el cuidado cotidiano de los menores, así como también establecer la
obligación del padre de proporcionará cantidad quincenal de dinero que garantice los alimentos de los menores,
es decir la alimentación, vivienda, educación y esparcimiento de los menores, así como también fijar el día y hora
en el que el padre tendrá derecho a la convivencia con sus hijos menores.
1. La misión del Derecho ante el caso expuesto es:
2. La utilidad que tiene el Derecho en el caso expuesto es:
3. Los fines del Derecho en el caso expuesto se cumplen concretamente al:
Seguridad
Justicia
Bien Común
Actividad: 6
25BLOQUE 1
Cierre
EvaluaciónEvaluaciónEvaluaciónEvaluación
Actividad: 7 Producto: Representación teatral. Puntaje:
SaberesSaberesSaberesSaberes
ConceptualConceptualConceptualConceptual ProcedimentalProcedimentalProcedimentalProcedimental ActitudinalActitudinalActitudinalActitudinal
Reproduce los temas tratados
en la Secuencia Didáctica
mediante la obra teatral.
Dramatiza los temas tratados en la
Secuencia Didáctica.
Se muestra cooperativo en el
trabajo en equipo.
Autoevaluación
C MC NC Calificación otorgada por el
docente
Realiza en equipo mixto de ocho alumnos una representación teatral en donde se traten
los siguientes temas:
Denominación técnica de las normas.
Definición de derecho.
Fin, Utilidad y Misión del Derecho.
Desarrollen un guión sobre algún problema legal, el tiempo de duración debe ser de 20 minutos en
donde intervengan los siguientes personajes:
Abogado defensor.
Policía, Ministerio Público o Juez (autoridad).
Observador de la situación.
Víctima o afectado del delito.
Dos Presuntos responsables del delito.
Dos Testigos de los hechos.
Actividad: 7
26 ARGUMENTA EL ORIGEN E IMPORTANCIA DEL DERECHO
Secuencia didáctica 2.
Origen y desarrollo del Derecho.
Inicio
EvaluaciónEvaluaciónEvaluaciónEvaluación
Actividad: 1 Producto: Cuestionario. Puntaje:
SaberesSaberesSaberesSaberes
ConceptualConceptualConceptualConceptual ProcedimentalProcedimentalProcedimentalProcedimental ActitudinalActitudinalActitudinalActitudinal
Indica sus conocimientos sobre
el tema de las fuentes del
Derecho y el desarrollo histórico
del mismo.
Distingue el origen y desarrollo
histórico del Derecho.
Valora la Constitución de su país,
como el resultado de una lucha
social del pueblo mexicano.
Autoevaluación
C MC NC Calificación otorgada por el
docente
Contesta individualmente las siguientes interrogantes:
1. ¿En dónde se encuentra el Derecho?
2. ¿De dónde surge el Derecho Mexicano?
3. ¿Cuántas constituciones han regido la vida de nuestro país a partir de la Independencia?
4. ¿Qué hecho histórico dio origen a la Constitución que actualmente nos rige y cuáles son los aspectos que
se retomaron de lo demandado por el pueblo?
Actividad: 1
27BLOQUE 1
Desarrollo
Fuentes del Derecho.
Las denominadas fuentes del Derecho son fundamentos e ideas que constituyen y forman el contenido del Derecho.
Dicho de otro forma, las fuentes del Derecho son los actos o hechos de los que deriva la creación, modificación o
extinción de normas jurídicas, estos procesos incluyen a los órganos de los cuales emanan dichas normas que
componen el ordenamiento jurídico.
Estas fuentes del Derecho han sido identificadas primero como:
Fuentes históricas.
Fuentes reales o materiales.
Fuentes formales.
• Fuentes HistóricasFuentes HistóricasFuentes HistóricasFuentes Históricas Se refieren a los lugares históricos en donde el
Derecho ha quedado plasmado. El Derecho es una obra humana y
por ello se plasmó de alguna forma en: documentos, papiros,
estelas, monumentos, etc.
En México la evolución del sistema jurídico se encuentra en: el Derecho
prehispánico, específicamente en monumentos arqueológicos,
escultóricos y pictóricos de mayas y descendientes, de donde se
deduce que su sistema de gobierno era teocrático (poder de la
divinidad); en época colonial, en documentos como "La recopilación de
las leyes de las Indias" (Derecho Indiano); en época independiente, en
las distintas constituciones como son: Constitución Federal de 1824,
l836,1843 1857 y 1917, cuyas características y conformación se trataran
en el siguiente tema.
• FuentesFuentesFuentesFuentes MMMMaterialesaterialesaterialesateriales oooo RealesRealesRealesReales,,,, la pregunta que nos permite determinar que son las fuentes materiales o reales es:
¿Qué factores determinan el contenido de las normas jurídicas?
Los factores y circunstancias que provocan la aparición y determinan el contenido de las normas jurídicas se
constituyen por los aspectos ideológicos, sociales, económicos, etc. Las normas responden a múltiples intereses
de tipo político, religioso, económico y social, por ello el Legislador tiene que tomar en cuenta los factores que
demandan todos estos sectores y a partir de atender sus necesidades, busca generar leyes que respondan de
manera justa a sus propósitos, garantizando el bien de la comunidad.
El alemán, Jürgen Habermas, afirma que una norma jurídica será fácilmente aceptada por la sociedad y tendrá
mayor validez y reconocimiento cuando los miembros de la colectividad participen y se beneficien de la misma.
• Fuentes FFuentes FFuentes FFuentes Formalesormalesormalesormales.... Se constituyen por los actos a través de los cuales se producen las normas, es un acto
determinado y estricto en el que se tiene que seguir un proceso riguroso, en el caso de México este se encuentra
previsto en la Constitución Política en los Artículos 71 y 72, por lo tanto es la única forma en que se expresan o
manifiestan las normas jurídicas, es una forma obligadas que deben revestir los preceptos de creación de normas
de conducta exterior para imponerse a la sociedad.
El Derecho occidental, constituido por el Sistema Romano Germánico o Sistema de Derecho Continental, tiende a
entender como fuentes del Derecho Formal a las siguientes:
• La Constitución.
• La Ley, con todo su ordenamiento de normas.
• La Jurisprudencia.
• La Costumbre, proveniente de la sociedad.
28 ARGUMENTA EL ORIGEN E IMPORTANCIA DEL DERECHO
• Los Principios generales del Derecho, para poder interpretar las normas a aplicar.
• La Doctrina, para la adopción de normas o criterios de interpretación.
En el marco del Derecho Internacional, el estatuto de la Corte Internacional de Justicia, enumera como fuentes del
Derecho a:
• Los tratados, que rigen las relaciones entre estados.
• La costumbre internacional.
• Los principios generales del Derecho.
• Las opiniones de la doctrina.
.
Analicen en equipo mixto de cuatro integrantes la siguiente información y coloquen
en la línea el tipo de fuente o fuentes que contribuyeron a su aparición,
fundamentando brevemente sus consideraciones para determinar la fuente o fuentes
de las leyes que se señalan.
1. En México, el aborto es legal en determinadas circunstancias. Sin embargo, si una mujer queda encinta y
decide interrumpir su embarazo, se veía obligada a practicarse un aborto en la clandestinidad. Algunas con
mejor posición económica accedían a servicios higiénicos y seguros en el extranjero, de forma legal o bien
podían hacerlo en el país pero forma ilegal. La gran mayoría de las mujeres ponía en riesgo su salud y hasta
su vida, al practicárselo ellas mismas.
El movimiento de mujeres y otros sectores sociales involucrados en la promoción de los derechos de las mujeres
y en el mejoramiento de sus condiciones de salud han intensificado sus esfuerzos para hacer visible la compleja
situación del aborto. El debate público sobre el tema ha empezado a adquirir nuevos matices y recientemente se
han logrado algunos avances para modificar las leyes. Por otro lado, distintas encuestas de opinión sobre el
aborto han mostrado que buena parte de los habitantes del país tienen opiniones que no coinciden con las de la
Iglesia Católica y otros grupos conservadores.
La ley que permitió el aborto generó importantes controversias en virtud de que involucra aspectos relacionados
con los derechos humanos, sexuales y reproductivos de las mujeres; con las leyes y la política; con los valores
éticos, morales y religiosos; con las condiciones socioeconómicas de las mujeres; y con las ideas que
predominan en nuestro contexto cultural respecto a la feminidad y la maternidad.
La legalización del aborto en el Distrito Federal es un hecho que se consumó al publicarse en la Gaceta Oficial el
26 de abril de 2007, después de que se siguieron todas las formalidades del procedimiento legislativo se aprobó
por la Asamblea Legislativa la interrupción del embarazo.
Los funcionarios anunciaron que también se editarán, en dos etapas, un millón 600 mil libros sobre "educación
sexual integral" para el próximo curso escolar, que se entregarán a los estudiantes de escuelas primarias y
secundarias, y centros de enseñanza media y superior. La más poderosa organización anti-aborto de México,
Provida, ha dicho que desafiará en los tribunales la constitucionalidad de la ley de interrupción de embarazos del
Distrito Federal.
La Comisión Nacional de los Derechos Humanos y la Procuraduría General de México presentaron ante la
Suprema Corte de Justicia dos demandas de acción de inconstitucionalidad en contra del decreto que promulgó
dicha ley. Pero para que la Suprema Corte declare fuera del margen constitucional se necesita que 8 ministros
de los 11 ministros que la conforme voten en contra de la ley para establecer la inconstitucionalidad, sin
embargo en el caso de la ley que autoriza el aborto en D.F, cuatro ministros votaron a favor de validar esta ley.
Actividad: 2
29BLOQUE 1
a. ¿Cuál es la fuente o fuentes de la Ley de Aborto del Distrito Federal?
____________________________________________________________________________________
____________________________________________________________________________________
____________________________________________________________________________________
b. ¿Cuáles son los fundamentos que los llevaron a determinar la fuente o fuentes de la ley?
__________________________________________________________________________________________________
__________________________________________________________________________________________________
__________________________________________________________________________________________________
__________________________________________________________________________________________________
__________________________________________________________________________________________________
__________________________________________________________________________________________________
__________________________________________________________________________________________________
2. El Derecho de Familia y de Herencia, provienen del Derecho Romano, inspirados por la labor del Pretor, en la
que se ofrecían normas para que los parientes de sangre hicieran prevalecer su derecho de familia, ejemplo
el derecho a la herencia adquiere en el Derecho Romano un sentido exclusivamente patrimonial y se
configura como una universalidad. En consecuencia el testador disponía de la herencia en un acto único; el
testamento. El heredero también la adquiere por otro acto único; la adición. Y la acción de petición de
herencia es de carácter universal. Cuando una persona muere sin hacer testamento se abre la llamada
sucesión intestada (ab intestato). En la actualidad todo esto se encuentra en la misma forma y nombre en el
Código Civil.
a. ¿Cuál es la fuente o fuentes de Derecho de Familia y de Herencia?
__________________________________________________________________________________________________
_________________________________________________________________________________________________
b. ¿Cuáles son los fundamentos que los llevaron a determinar la fuente o fuentes de la ley?
__________________________________________________________________________________________________
__________________________________________________________________________________________________
__________________________________________________________________________________________________
__________________________________________________________________________________________________
__________________________________________________________________________________________________
__________________________________________________________________________________________________
__________________________________________________________________________________________________
__________________________________________________________________________________________________
Actividad: 2 (continuación)
30 ARGUMENTA EL ORIGEN E IMPORTANCIA DEL DERECHO
EvaluaciónEvaluaciónEvaluaciónEvaluación
Actividad: 2 Producto: Análisis de caso. Puntaje:
SaberesSaberesSaberesSaberes
ConceptualConceptualConceptualConceptual ProcedimentalProcedimentalProcedimentalProcedimental ActitudinalActitudinalActitudinalActitudinal
Relaciona a partir de los casos
expuestos la fuente que originó
la norma jurídica.
Interpreta el tema de las fuentes del
Derecho y valora la información.
Atiende los comentarios que
aportan sus compañeros de
equipo.
Autoevaluación
C MC NC Calificación otorgada por el
docente
3. A pesar de haber sido sojuzgado e ignorado, quinientos años después, el orgulloso
silencio del indígena ha triunfado al incorporarse a la Constitución normas recogidas por
la tradición; y el derecho indígena, que pertenecen a la esfera del deber ser que
sobrevivió al duro control social e imposiciones con fines de aculturación perseguida por
el Estado. Por ello se considera que la Constitución Política de la República presenta un
nuevo panorama. Ya en el artículo 2 de la Constitución Política respeta las “costumbres,
tradiciones y organización social” de las normas que rigen a los pueblos según sus
tradiciones y su cosmovisión.
a. ¿Cuál es la fuente o fuentes de Derecho Indígena?
_________________________________________________________________________________
_________________________________________________________________________________
__________________________________________________________________________________________________
__________________________________________________________________________________________________
__________________________________________________________________________________________________
__________________________________________________________________________________________________
b. ¿Cuáles son los fundamentos que los llevaron a determinar la fuente o fuentes de la ley?
__________________________________________________________________________________________________
__________________________________________________________________________________________________
__________________________________________________________________________________________________
__________________________________________________________________________________________________
__________________________________________________________________________________________________
__________________________________________________________________________________________________
__________________________________________________________________________________________________
__________________________________________________________________________________________________
Actividad: 2 (continuación)
31BLOQUE 1
Desarrollo Histórico del Derecho.
La Historia del Derecho nos refiere que todos los pueblos primigenios
consideran sus leyes positivas como inspiradas y protegidas por los
dioses, es decir, cualquier situación que ocurría era atribuía a un ser
supremo o Dios, en respuesta los hombres se sometieron a su ley, es
decir adecuaron su conducta a los mandatos divinos, consiguiendo
con ello cierta armonía y progreso al obedecer los principios de los
dioses. En este tipo de sociedad se confunden los deberes religiosos,
sociales y morales.
Cuando el hombre se establece en un solo sitio y deja la vida nómada,
es porque descubrió la agricultura y ganadería, y puede con ello
satisfacer sus necesidades básicas, pero inmediatamente inician los
problemas entre los individuos que producen y disponen de alimento,
surgen las diferencias sociales, lo que facilita el surgimiento de normas
que protejan a los propietarios, y aparece la idea jurídica de posesión y
propiedad.
Surgen así los códigos de conducta entre ellos el “Código de Hammurabi”
elaborado por el Rey de Mesopotamia en el siglo XVII a.C. que no es el primero
pero sí el más famoso. Este contenía más de 280 preceptos, que hablaban entre
otros puntos sobre deudas, delitos (Ley del Talión), matrimonio, divorcio y contrato
de arrendamiento.
La llamada Ley del Talión, es una de las incipientes principios o normas que
rigieron la vida de los hombres en sus primeros intentos por organizarse, esta
norma se aleja de encerrar principios o valores que conduzcan al progreso de la
sociedad, ya que no contribuye por ejemplo a una rehabilitación o corrección de
conductas en los individuos, sólo se dirige al castigo; esta ley se traduce como:
“ojo por ojo y diente por diente”, en ella se puede observar que el castigo es
idéntico a la infracción realizada, sin análisis de la situación o causas. Con el
tiempo, esta situación generó el rechazo social y con ello evolucionó hasta generar
la necesidad de establecer reglas de convivencia que permitieran actuar
conservando la equidad, igualdad, justicia y armonía social.
En la Edad Media, surgen las ideas de la filosofía cristiana medieval, donde el cristianismo adopta el iusnaturalismo,
bajo el punto de vista que la naturaleza es producto de la voluntad de Dios, que éste es la fuente absoluta de justicia y
que la Iglesia es la encargada de la salvación de la sociedad, por encima del Estado, algunos de sus principales
pensadores son: Santo Tomas de Aquino, San Agustín, Domingo de Soto y otros.
El Derecho Natural manifiesta la idea de que el hombre al nacer ya tiene derechos. Esta capacidad es reconocida por
nuestro Derecho Civil como “capacidad de goce”, incluso otorga facultades al individuo desde el momento de su
concepción, siempre y cuando sea capaz de vivir (sea viable), por ejemplo: la capacidad de heredar. A este derecho
también se le conoce como iusnaturalismo, que proviene del latín ius, derecho, y natura, naturaleza.
El Derecho Natural se define como conjunto de normas inmutables (no cambian) que ordenan a la conciencia de todo
hombre. Es el derecho que nace y se funda en la naturaleza humana, es aquel que emana de la naturaleza misma,
este derecho rige al hombre por la simple calidad de ser humano. Realmente no se ha dejado de concebir el Derecho
Natural hoy en la actualidad, un claro ejemplo es que los Derechos Humanos se fundamentan en él, así como
tratados internacionales para la defensa de los citados derechos humanos. Como ejemplo: un derecho natural del
hombre es vivir, mismo que se traduce en no privar de la vida.
32 ARGUMENTA EL ORIGEN E IMPORTANCIA DEL DERECHO
Desde el momento en que el hombre desarrolla la razón, se empieza a ejercitar el sentido
crítico y se reestructura la historia, iniciando los cambios profundos entre el derecho y la
moral, entonces la responsabilidad del hombre de acatar la voluntad divina se convierte en
una responsabilidad moral, surgiendo así la independencia entre la norma jurídica y moral.
En la actualidad sabemos que el estudio de las leyes de la naturaleza pertenece a la
ciencia, los problemas de la fe a la religión, mientras que las normas jurídicas le competen a
la racionalidad del hombre, lo cual recae en el ámbito del Estado.
A principios del siglo XIX, se consagran derechos como a la vida y a la libertad, garantías individuales que
básicamente no cambiaron mucho en el siglo XX; sin embargo, es en ese siglo con la Declaración Universal de los
Derechos del Hombre que en el marco de las Naciones Unidas se empieza a pensar seriamente sobre los derechos
humanos.
El Derechos debe ser un punto en el que los más altos valores éticos, como la paz, la libertad, la justicia y la
participación.
La evolución social está marcada con la aparición de normas de
convivencia que permitan el progreso y bienestar de la sociedad, en la
actualidad existe un gran número de disposiciones legales, que regulan
desde las cuestiones más elementales hasta las más complejas como
son: el uso del suelo, la familia, el funcionamiento de la escuela, la
funciones del Presidente de la República etc. Con lo anterior se resalta
una de las características del Derecho, es la utilidad o practicidad, es
decir, el Derecho no es algo que se quede en lo abstracto, es algo real
y palpable que independientemente de la actividad profesional o funciones que desarrolle el individuo no se puede
substraer o alejar de su regulación, el Derecho se ejerce en la vida diaria y por lo mismo es parte de nuestra
cotidianidad.
A continuación se presentan una serie de leyes que regían en los tiempos antiguos,
medievales y modernos, relacionadas con la mujer, analícenlas y debatan grupalmente
el avance del Derecho en torno al tema de la mujer.
En la antigüedad, el Código de HammurabiEn la antigüedad, el Código de HammurabiEn la antigüedad, el Código de HammurabiEn la antigüedad, el Código de Hammurabi estipulaba…”Si una mujer odia tanto a su marido que declara:”No
puedes tenerme”, investigará sus antecedentes el consejo de la ciudad, y si fue cuidadosa y no se le haya falta,
aunque su marido la descuidó y la menospreció sin tasa, esa mujer podrá coger su dote e irse a la casa de su
padre sin incurrir en baldón. Si no fuere cuidadosa, sino callejera, por lo cual descuidó su casa y humilló a su
marido, arrojarán a esa mujer al agua.
El Derecho RomanoEl Derecho RomanoEl Derecho RomanoEl Derecho Romano, abarca aproximadamente desde el s. VI a. C. al s. VI d.C., previa la situación jurídica de la
mujer. Su status de mujer en Roma era in malam partem, por ello las mujeres griegas y romanas jamás
poseyeron capacidad política, no eran miembros de la polis o de la civitas en sentido pleno. Asimismo su
capacidad de obrar estuvo en mayor o menor medida mediatizada por el poder del hombre, sometidas de por
vida -con matices- a la tutela de un varón. la mujer griega tenía como principal función reproducir biológicamente
ciudadanos, siendo los hombres los encargados de educar a los jóvenes; en Roma, el papel de la mujer en la
familia y en la sociedad era culturalmente valorado y reconocido: educa a los hijos en los primeros años y le
transmite los valores cívicos.
Graciano, recoge unos textos de San AgustínSan AgustínSan AgustínSan Agustín sobre el tema de la mujer en el iusnaturalismo, en el que se
anuncian los siguientes títulos: "Las mujeres deben estar sujetas a sus maridos"; "el varón es cabeza de la mujer";
"conviene que la mujer siga en todo la voluntad del varón"; y concluirá que la mujer está en un estado de
servidumbre respecto del varón.
Actividad: 3
33BLOQUE 1
EvaluaciónEvaluaciónEvaluaciónEvaluación
Actividad: 3 Producto: Conclusiones grupales. Puntaje:
SaberesSaberesSaberesSaberes
ConceptualConceptualConceptualConceptual ProcedimentalProcedimentalProcedimentalProcedimental ActitudinalActitudinalActitudinalActitudinal
Ubica históricamente el
tratamiento jurídico dado a la
mujer.
Sintetiza la información y
construyen en el grupo una
conclusión del tema.
Expresa sus ideas en forma
abierta y escucha las ideas de los
compañeros con atención.
Autoevaluación
C MC NC Calificación otorgada por el
docente
El derecho de pernada, es un derecho feudalderecho feudalderecho feudalderecho feudal que teóricamente establecía la potestad señorial
de tener relaciones sexuales con toda doncella, sierva de su feudo, recién casada con otro
siervo suyo.
La Constitución Mexicana en 1974, al adicionar su Artículo 4to, con la expresión: ..”El varón y la
mujer son iguales ante la ley”.
Anota en este espacio las conclusiones del debate grupal.
Actividad: 3 (continuación)
34 ARGUMENTA EL ORIGEN E IMPORTANCIA DEL DERECHO
Desarrollo histórico del Derecho en México.
DerechoDerechoDerechoDerecho PrehispánicoPrehispánicoPrehispánicoPrehispánico
En el derecho prehispánico no se conoce un documento donde estén
registradas las disposiciones legales u otro tipo de normas que regían la vida de
los pueblos indígenas. Todas las noticias que nos han llegado al respecto fueron
recogidas por cronistas y estudiosos de la época colonial en virtud de que no se
usaba escribir en papel sobre asuntos legales, es poco probable que se les
plasmara en monumentos; no se ha encontrado hasta ahora ni una inscripción
(escritura jeroglífica labrada en estelas, dinteles, escalinatas u otros
monumentos) referente al derecho o a asuntos legales.
El doctor Alonso de Zorita, sistematizó el derecho al desempeñar el cargo como oidor en México y Guatemala se
enteró de aspectos del derecho prehispánico y los complementó con informes de misioneros y de otras personas;
con todo ello redactó, ya retirado, Los señores de la Nueva España. Los autores posteriores aportan poca información
porque en su mayor parte copian lo que escribieron los del siglo XVI, repitiendo así aciertos y errores.
Es poco lo que se conoce del derecho y la legislación entre las culturas
aborígenes y siempre es tardío, en realidad corresponde a los años anteriores a
la Conquista. Debe partirse, por tanto, del examen cuidadoso de los datos
arqueológicos y el género de vida que revelan, para inferir así cómo pudo haber
sido el derecho prehispánico en diferentes periodos de su historia que se
extiende por casi 9 000 años.
El Derecho en los mayas fue utilizado por la clase dominante para sojuzgar al
pueblo. El derecho penal Maya era severo. No contemplaba la pena de prisión,
sí la de muerte, la del talión y la esclavitud; esta última era hereditaria. La pena y
la obligación de reparar los daños eran trascendentales, podían alcanzar a los
hijos, a la esposa y a los demás parientes del condenado. La justicia Maya
diferenciaba los delitos dolorosos de los culposos. Los mayas usaban la
amenaza y el escarmiento como medidas preventivas de los delitos.
En el ámbito civil conmemoraban las diversas fases del desarrollo humano y de la madurez física y emocional de los
miembros de su colectividad. El matrimonio se preparaba por casamenteras profesionales o por los padres de los
pretendientes. La ceremonia la dirigían los familiares más viejos de los contrayentes en coordinación con los
sacerdotes. El novio pagaba un precio por la novia, trabajando la parcela del suegro. Los cónyuges podían recurrir al
divorcio y al repudió, en materia civil la ley se aplicaba por igual a la gente del pueblo y a los principales. La mujer no
heredaba derechos, si deudas y esclavitud. Las distinciones y los cargos públicos eran hereditarios. Los contratos se
formalizaban bebiendo balché ante testigos. No conocía la usura. No imponían sanción penal por deudas de carácter
civil. La duda confesada obligaba a los parientes aun después de muerto al deudor principal.
La guerra ente los mayas era incesante y siempre con fines prácticos, realizaban alianza de colaboración en tiempos
de guerra.
Su administración de justicia era expedita y definitiva. La impartían los batabs, quienes eran importantes funcionarios,
designados directamente por el halach uinic o autoridad suprema. Neutralizaban al delincuente, matándolo o
esclavizándolo. Los procedimientos judiciales mayas eran orales, por ello no se registraban en códices.
35BLOQUE 1
La Recopilación de las leyesLa Recopilación de las leyesLa Recopilación de las leyesLa Recopilación de las leyes de los Reinos de Indias (1681)de los Reinos de Indias (1681)de los Reinos de Indias (1681)de los Reinos de Indias (1681)
Es un compendio de carácter oficial, que contuvo el derecho vigente de
aquel momento y que rescataba casi por completo su formulación original.
Más de un siglo llevó su proceso de creación y correspondió a Carlos II (El
Hechizado), último rey de aquella dinastía, promulgarla.
La recopilación de las leyes reunió las pragmáticas y cédulas reales, los
autos acordados, las ordenanzas, así como cualquier otra fuente legal, con
registros de quiénes las habían puesto en vigor y cuándo se originaron;
constituyó así un cuerpo legal del conjunto de disposiciones legislativas.
El derecho colonial estipuló las obligaciones y facultades de los
novohispanos. En la práctica, sucedieron numerosos actos de corrupción y
violaciones a las leyes, que contribuyeron a marcar cada vez más las
diferencias materiales y culturales entre la población. Los colores de la
gente, la desigualdad económica, la injusticia cometida por las autoridades
y el mismo rigor de la legislación abonaron un terreno propicio para un futuro
cambio, cambio que buscó acabar con la sujeción política y la dependencia
económica mantenidas por España.
En 1908, los criollos del Ayuntamiento de México solicitaron al virrey dictase disposiciones para que Nueva España se
gobernara de manera autónoma y con una legislación local, mientras la metrópoli estuviese ocupada por los
franceses, en la búsqueda de autonomía se sustentó el proceso que conllevó a la independencia., dio curso al anhelo
de la soberanía nacional, para que de ella emanara una legislación propia. A aquella etapa sucederían otras durante
las cuales la soberanía sería una constante en la mente, en los programas, así como en la ley de los mexicanos que
nos negamos a ser sujetos o dependientes de otros individuos o naciones, ya en tiempos de lucha o de paz.
Constitución de CádizConstitución de CádizConstitución de CádizConstitución de Cádiz
La Constitución de Cádiz, de 1812, cuya vigencia sería breve, retoma el absolutismo, en 1814, implica la cancelación
temporal del esfuerzo liberal: abolió la Constitución, disolvió las Cortes e inclusive se encarceló a diputados. Cádiz
significó sólo un aspecto del ansia de libertad que prevalecía en los territorios hispanoamericanos. La Nueva España
había elegido otra vía para lograr las condiciones de igualdad. El 16 de septiembre de 1810, encabezados por el cura
Miguel Hidalgo, inicia la lucha por la independencia; fue entonces también cuando las posibilidades de una nueva
nación comenzarían a surgir. A lo largo de once años de lucha se mostró el anhelo de liberación de los novohispanos.
No en vano, el caudillo Hidalgo había abolido la esclavitud y posteriormente José María Morelos dictó la supresión de
las castas, el pago de gabelas, y la repartición de tierras a los indios.
El DerEl DerEl DerEl Derecho en el México Independienteecho en el México Independienteecho en el México Independienteecho en el México Independiente
Los Sentimientos de la NLos Sentimientos de la NLos Sentimientos de la NLos Sentimientos de la Naciónaciónaciónación
El 14 de septiembre de 1813, José María Morelos
presentó un documento (no es una legislación) que
tituló: “Los Sentimientos de la Nación” que contiene 23
puntos que contienen las ideas que los iniciadores de la
independencia consideraron esenciales para la
transformación del país, este contenido ideológico es el
primer proyecto de nación independiente.
José María Morelos y Pavón consideró necesario crear
un cuerpo representativo, investido de autoridad y del
que emanara la voluntad nacional. En septiembre de
1813, se iniciaron los trabajos del Congreso de
Chilpancingo; los representantes designados a participarJosé María Morelos y PavónJosé María Morelos y PavónJosé María Morelos y PavónJosé María Morelos y Pavón
36 ARGUMENTA EL ORIGEN E IMPORTANCIA DEL DERECHO
en este primer esfuerzo legislativo nacional fueron letrados, eclesiásticos y abogados. Se inauguró con un discurso
leído por Morelos, los Sentimientos de la Nación, en el que se expresaban las disposiciones de orden político,
económico y social que deberían considerarse en la futura legislación nacional.
La realización de este Congreso puso de manifiesto la capacidad
de la nación para gobernarse a sí misma, para dictar sus propias
leyes. Entre los 23 puntos contemplados por Morelos destacaron,
por su trascendencia, la declaración de la independencia; la
preservación de la religión católica; el ejercicio de la soberanía; la
división de los Poderes en Ejecutivo, Legislativo y Judicial; el
otorgamiento de los empleos para los americanos; la condena a
los gobiernos tiránicos; la capacidad del Congreso para hacer las
leyes; el ataque a los cuerpos privilegiados; la proscripción de la
esclavitud y la distinción de castas.
Constitución de ApatzingánConstitución de ApatzingánConstitución de ApatzingánConstitución de Apatzingán
Surge a la luz el primer esbozo de la Constitución Mexicana, la de Apatzingán,
que recibió el nombre del sitio donde se sancionó el 22 de octubre de 1814. En
él se estableció que la América Mexicana era libre, que la soberanía residía en el
pueblo y su ejercicio en la representación nacional, que eran mexicanos todos
los nacidos en América; que su religión única sería la católica, apostólica y
romana; que el Poder se dividiría en Ejecutivo, Legislativo y Judicial. El
Legislativo estaría representado en una sola Cámara de Diputados. Los ideales
consagrados en este documento consignaban ya la emancipación total de
España y otorgaban a los habitantes la libertad necesaria para ilustrarse,
trabajar y progresar sin restricción alguna. De acuerdo con su contenido se llevó
a cabo la elección de tres miembros que debían ejercer el Poder Ejecutivo, el
cual recayó en un triunvirato formado por José María Liceaga, José María
Morelos y José María Cos.
Proclama de 1821Proclama de 1821Proclama de 1821Proclama de 1821
Aun cuando no tienen las características propiamente de una Constitución, los Tratados de Córdoba son un
documento fundamental en los que se reconoce la independencia de la Nueva España, ahora México, firmado en la
ciudad de Córdoba, Veracruz, el 24 de agosto de 1821. El texto está compuesto por diecisiete artículos que de hecho
representan una extensión al Plan de Iguala que, en sí mismo, es el otro documento fundacional que se proclama en
1821 y que vigoriza la Independencia de México.
La ConstitucióLa ConstitucióLa ConstitucióLa Constituciónnnn de 1824de 1824de 1824de 1824
La Constitución de 1824 surgió de los congresos locales, en la medida en
que se redactaron sus constituciones particulares, a ejemplo de la Carta
Magna. Uno de los puntos que debieron atender con detenimiento fue el
relativo a los municipios, además de todo lo referente a la organización
interna y las características de sus autoridades. Parte primordial fue la
elección del Presidente de la República.
En 1833, durante la Presidencia de Valentín Gómez Farías, cuando se
dictaron reformas encaminadas a dar un golpe frontal a las instituciones,
más poderosas que la estancia colonial había heredado: la Iglesia y el
Ejército.
37BLOQUE 1
Las siete leyes (1835Las siete leyes (1835Las siete leyes (1835Las siete leyes (1835----1836)1836)1836)1836)
La inestabilidad política de las primeras décadas del México independiente provocaron un enfrentamiento entre dos
grupos: federalistas y centralistas. Hacia 1835 los centralistas se impusieron, eliminaron la anterior Constitución y
crearon una nueva conocida como las Siete Leyes, en la cual el país fue dividido en departamentos (en vez de
estados) y se estableció el “Supremo Poder Conservador” que podía anular una ley o un decreto y declarar la
incapacidad física o moral del Presidente del Congreso.
Las Siete Leyes o Constitución Centralista de 1836, se caracteriza principalmente porque el sistema gubernativo de la
Nación era el republicano representativo popular; el Poder se dividiría en cuatro: Ejecutivo, Legislativo -compuesto por
dos cámaras: de Diputados y de Senadores-, Judicial y Conservador controlador de los otros tres. La división
territorial se establecía con base en departamentos dejando a un lado la antigua división por estados; sus
gobernantes serían designados por el Gobierno central y las llamadas juntas departamentales serían elegidas
popularmente.
Las Bases Orgánicas de 184Las Bases Orgánicas de 184Las Bases Orgánicas de 184Las Bases Orgánicas de 1843333
Las Bases Orgánicas sancionadas el 12 de junio de 1843,
resultado de las discusiones de la llamada Junta Nacional
Legislativa, prescribían como organización política de la Nación, la
República representativa y popular. El Ejecutivo, por su parte,
recuperaba fuerza; la República quedaba dividida en
departamentos con un Gobernador designado por el Presidente,
se continuaba prescribiendo la supervivencia de fueros y privilegios
para la Iglesia y el ejército, y la intolerancia religiosa.
Se le reducen facultades al Legislativo en relación con el Poder
Ejecutivo. En cuanto a la conformación de la Cámara de Diputados
y sus atribuciones, los requisitos no presentaban mayor novedad.
Sin embargo, en cuanto a la de Senadores tendía a eliminar el
carácter popular constituyéndose en un coto aristócrata; la mejor
prueba de ello fue la forma cómo se integraría: dos tercios de la
Cámara serían elegidos por las asambleas departamentales, sólo
que los propuestos tendrían que formar parte de las clases de:
agricultores, mineros propietarios o comerciantes y fabricantes quienes además de poseer un sueldo o renta mensual
en esa ocasión se les exigía poseer un bien raíz cuyo valor fuera superior a los 40 mil pesos, reduciendo las
posibilidades de participación de los sectores no propietarios de la sociedad. El tercio restante sería designado por el
Presidente de la República en combinación con la Cámara de Diputados y la Suprema Corte de Justicia y quedaba
reservado para los ciudadanos distinguidos en las carreras civil, militar o eclesiástica, es decir las cúpulas de cada
una de estas
La Constitución de 1857La Constitución de 1857La Constitución de 1857La Constitución de 1857
La Constitución de 1857 quedó integrada por 8 títulos y 120 artículos que
garantizaba los derechos del hombre; la soberanía nacional; dividía los
poderes de la Nación en Ejecutivo, Legislativo y Judicial, donde se
depositaba el Poder Legislativo en el Congreso de la Unión que sería
constituido por una sola Cámara, la de diputados; el Poder Judicial se
integraría por tres departamentos: la Suprema Corte de Justicia y los
tribunales de Circuito y de Distrito. Con respecto a los Estados exige que
adopten en su interior el régimen republicano, representativo y popular, con
una serie de restricciones que limiten la soberanía estatal e impidan la
disolución de la Federación; se suprimen las alcabalas y las aduanas
interiores, medidas éstas conducentes al fortalecimiento de la unión nacional.
38 ARGUMENTA EL ORIGEN E IMPORTANCIA DEL DERECHO
Esta Constitución fijaría la posibilidad de reformas posteriores en beneficio del bien común y
como medidas de adecuación a la realidad imperante. La Constitución de 1857 se convirtió en
la máxima ley que regiría sobre los destinos del país; ninguna otra ley podría estar por encima
de ella.
Instaurar el régimen liberal. Sus características principales fueron la separación formal del
Estado e Iglesia y la superación de los fueros militares y eclesiásticos. Este periodo se
identifica como de reforma y cambio, donde triunfan los Liberales sobre los Conservadores.
La Constitución del 57 estipulaba en su Artículo 127 que ésta podía ser
modificada, o reformada, previa aprobación de dos terceras partes del
Congreso y de las legislaturas estatales. Bajo este precepto, la Carta Magna fue
reformada en numerosas ocasiones.
La división territorial fue materia recurrente dentro de las sesiones del Congreso;
el arreglo de los límites entre municipios, pueblos y Estados e incluso la
conformación de nuevos Estados y territorios como la división de Baja California
en dos distritos políticos en 1887. También llamaría su atención la Legislación
sobre el cuidado y mejor aprovechamiento de minas, aguas y bosques
nacionales.
Sin embargo, los temas más importantes tratados durante los más de treinta años que
duró el Porfiriato son los relacionados con la tierra, los bancos, al derecho privado, penal,
mercantil y fiscal, la salubridad y la educación.
Las principales leyes agrarias del periodo estuvieron relacionadas con los terrenos
baldíos, ya que el aprovechamiento de las tierras ociosas atrajo siempre la atención del
gobierno mexicano. Para lograr hacer productivas dichas tierras, se facultó mediante la
ley del 15 de diciembre de 1883, a compañías.
La Constitución de 1917La Constitución de 1917La Constitución de 1917La Constitución de 1917
En 1917 se promulgó una nueva Constitución revolucionaria, nacionalista, promotora de
las libertades individuales y los Derechos Sociales.
Fue promulgada en la ciudad de Querétaro y se tomó como
base la Constitución de 1857, pero se añadieron todas las
demandas que dieron origen a la Revolución Mexicana,
como la cuestión agraria (art. 27), la cuestión obrera (art.
123); la educación obligatoria y gratuita (art. 3º).
Por su amplio contenido social, en su momento fue considerada como una de las constituciones más avanzadas del
mundo. Actualmente está en vigor y desde su promulgación el 5 de febrero de 1917 y ha sufrido varias reformas.
Entro en vigor el primero de mayo del mismo año. La Constitución, como Ley Suprema en la República Mexicana,
establece derechos tanto individuales como sociales.
La Constitución que nos gobierna hoy en día, es el producto de diferentes manifestaciones populares que consagra
los ideales y aspiraciones de la Revolución Mexicana. Además, introdujo por primera vez en el mundo entero las
Garantías Sociales con un profundo sentido de reivindicación popular a través de los artículos 3°, 27,123 y 130.
39BLOQUE 1
EvaluaciónEvaluaciónEvaluaciónEvaluación
Actividad: 4 Producto: Línea del tiempo. Puntaje:
SaberesSaberesSaberesSaberes
ConceptualConceptualConceptualConceptual ProcedimentalProcedimentalProcedimentalProcedimental ActitudinalActitudinalActitudinalActitudinal
Examina información y la
representa el desarrollo histórico
del Derecho Constitucional.
Organiza y describe los
antecedentes constitucionales.
Presenta su trabajo en forma
creativa, ordenada y limpia.
Coevaluación
C MC NC Calificación otorgada por el
docente
Realicen en equipo mixto de cuatro una línea del tiempo en una cartulina o papel bond
en donde presenten las constituciones Política de México y sus principales
características, peguen su trabajo en el aula para que todos puedan visualizarlas y
comentar en grupo el trabajo efectuado.
Actividad: 4
40 ARGUMENTA EL ORIGEN E IMPORTANCIA DEL DERECHO
Cierre
EvaluaciónEvaluaciónEvaluaciónEvaluación
Actividad: 5 Producto: Mapa mental. Puntaje:
SaberesSaberesSaberesSaberes
ConceptualConceptualConceptualConceptual ProcedimentalProcedimentalProcedimentalProcedimental ActitudinalActitudinalActitudinalActitudinal
Organiza la información y
destaca los aspectos
trascendentales.
Utiliza imágenes adecuadas al
tema y sintetiza la información de
los temas tratados en la secuencia
didáctica.
Asume retos y logra presentar
sus trabajos en forma limpia y
eficaz.
Autoevaluación
C MC NC Calificación otorgada por el
docente
Realiza un mapa mental de los temas señalados en esta segunda secuencia didáctica
como son: fuentes del Derecho, desarrollo histórico del Derecho y el desarrollo
histórico del Derecho en México.
Actividad: 5
Tiempo asignado: 7 horas
Valoras la formación y creación de la ley.
Unidad de competencia:
• Sistematiza y explica el procedimiento de creación de leyes, a partir de la norma jurídica vigente.
• Valora la importancia de la creación de leyes como garantía de una convivencia social adecuada.
• Conoce el proceso legislativo en la creación de una ley y su impacto en la organización de su comunidad.
Competencias profesionales:
• Asume un comportamiento ético sustentado en principios de filosofía, para el ejercicio de sus derechos y obligaciones en
diferentes escenarios sociales.
• Argumenta las repercusiones de los procesos y cambios políticos, económicos y sociales que han dado lugar al entorno
socioeconómico actual.
• Argumenta sus ideas respecto a diversas corrientes filosóficas y fenómenos histórico-sociales, mediante procedimientos
teórico-metodológicos.
• Participa en la construcción de su comunidad, propiciando la interacción entre los individuos que la conforman, en el marco de
la interculturalidad.
• Propone alternativas de solución a problemas de convivencia de acuerdo a la naturaleza propia del ser humano y su contexto
ideológico, político y jurídico
Atributos a desarrollar en el bloque:
1. Reconoce los propios prejuicios, modifica sus puntos de vista al conocer nuevas evidencias, e integra nuevos conocimientos y
perspectivas al acervo con el que cuenta.
2. Estructura ideas y argumentos de manera clara, coherente y sintética.
3. Articula saberes de diversos campos y establece relaciones entre ellos y su vida cotidiana.
4. Propone maneras de solucionar un problema o desarrollar un proyecto en equipo, definiendo un curso de acción con pasos
específicos.
5. Aporta puntos de vista con apertura y considera los de otras personas de manera reflexiva.
6. Asume una actitud constructiva, congruente con los conocimientos y habilidades con los que cuenta dentro de distintos
equipos de trabajo.
7. Conoce sus derechos y obligaciones como mexicano y miembro de distintas comunidades e instituciones, y reconoce el valor
de la participación como herramienta para ejercerlos.
42
VALORAS LA FORMACIÓN Y CREACIÓN DE LA LEY
Secuencia didáctica 1.
La Ley.
Inicio
EvaluaciónEvaluaciónEvaluaciónEvaluación
Actividad: 1 Producto: Cuestionario. Puntaje:
SaberesSaberesSaberesSaberes
ConceptualConceptualConceptualConceptual ProcedimentalProcedimentalProcedimentalProcedimental ActitudinalActitudinalActitudinalActitudinal
Describe sus ideas sobre la
creación de la ley.
Valora los aspectos que dan origen
a la ley en su país.
Es entusiasta en el desarrollo de
las actividades.
Autoevaluación
C MC NC Calificación otorgada por el
docente
Responde las preguntas que se te presentan a continuación:
1. ¿Qué es una ley?
2. ¿Cuál es la ley de mayor jerarquía en nuestro país?
3. ¿Quién se encarga de elaborar las leyes en México?
4. ¿Cuáles son las características de la ley?
5. ¿Cuál es la importancia de la ley en la vida de una sociedad?
Actividad: 1
43BLOQUE 2
Desarrollo
Significado de Ley.
El término ley proviene del latín lex, legis. En sentido formal es la norma
jurídica elaborada por el proceso legislativo. Para su elaboración deben
cumplirse con todos los requisitos formales que establece la
Constitución; es un precepto establecido por la autoridad competente,
en que se prohíbe o permite algo en concordancia con los fines, misión
y utilidad del Derecho, su incumplimiento trae aparejada una sanción.
En sentido material es la norma general, abstracta y obligatoria que
regula la conducta humana. La palabra ley tiene en el lenguaje jurídico
diversos significados. En su aceptación más amplia, se usa como
equivalente de Derecho o Norma jurídica. En su sentido restringido es
la norma impuesta por el Estado.
Las leyes son delimitadoras del libre albedrío de las personas dentro de
la sociedad, es decir, la ley es el control externo que existe para la
conducta humana. En pocas palabras, las normas que rigen y limitan
nuestra conducta social.
La ley es la norma de Derecho de observancia general y obligatoria, dictada, promulgada y sancionada por la autoridad
pública que debe hacerse efectiva, inclusive en contra del consentimiento de los individuos; tiene como finalidad el
encauzamiento de la actividad social hacia el bien común.
Características de la Ley.
Son generales,Son generales,Son generales,Son generales, abstractaabstractaabstractaabstractassss e impersonalese impersonalese impersonalese impersonales: Las leyes se emiten para regular o
resolver casos conflictos, pero obvio que estas normas no pueden contemplar
situaciones individuales, están dictadas en forma indeterminada, encierran una o
varias hipótesis tienen un carácter indefinido es decir, son impersonales y
generales. Sin embargo, cuando el individuo cae en el supuesto que contempla
la norma en el juez deberá valorar las circunstancias particulares y apoyado en lo
enunciado de forma general por el Derecho, individualiza y ajusta su contenido a
la situación.
Todas aquellas personas que se encuentran en una
situación conflictiva o que han infringido éstas, se les
debe aplicar sin excepción la norma, en virtud de que su
ignorancia no exime de su cumplimiento, ya lo enuncia el
principio general de Derecho…” Nadie puede invocar su
desconocimiento o ignorancia para dejar de cumplirla”.
Las leyes en síntesis, regulan un número indeterminado
de casos y de hechos, y sólo deja de tener vigencia
mediante su abrogación, subrogación y derogación.
El triunfo de la justicia. Hans von Aachen. 1598El triunfo de la justicia. Hans von Aachen. 1598El triunfo de la justicia. Hans von Aachen. 1598El triunfo de la justicia. Hans von Aachen. 1598....
44
VALORAS LA FORMACIÓN Y CREACIÓN DE LA LEY
LaLaLaLa OOOObligatoriedad de la leybligatoriedad de la leybligatoriedad de la leybligatoriedad de la ley, es de carácter imperativo-atributivo, es
decir, que por una parte establece obligaciones o deberes jurídicos y
por la otra otorga derechos. Esto significa que siempre hay una
voluntad que manda, que somete, y otra que obedece. La ley impone
sus mandatos, incluso en contra de la voluntad de sus destinatarios.
Su incumplimiento da lugar a una sanción, a un castigo impuesto por
ella misma.
La ignorancia de las leyes no excusa su incumplimiento, los jueces,
teniendo en cuenta el notorio atraso intelectual de los interesados, su
apartamiento de las vías de comunicación o su miserable situación
económica, podrán, oyendo en todo caso el parecer del Ministerio
Público, eximirlos de las sanciones en que hubieren incurrido por la
falta de cumplimiento de la ley que ignoraban o, de ser posible, concederles un plazo para que la cumplan,
instruyéndoles previamente sobre los deberes que dicha ley impone y que dejaron de cumplir, siempre que no se trate
de leyes que afecten directamente al interés público.
IrretroactivIrretroactivIrretroactivIrretroactividad y retroactividad de la leyidad y retroactividad de la leyidad y retroactividad de la leyidad y retroactividad de la ley
La irretroactividad de las leyes significa que las normas jurídicas rigen a
partir de su vigencia hacia el futuro, es decir, establecen la fecha en que
son obligatorias para los individuos y no se pueden aplicar a situaciones
pasadas, sobre todo por lo establecido en las garantías individuales como
el principio de seguridad jurídica, en virtud de que sería injusto, que
alguien que comete un hecho ilícito en el mes de marzo y la sanción
establece una pena de 10 años de prisión, al mes surge una ley que
sanciona en forma más severa el delito incrementando la pena a 15 años,
al procesado no se le podrá condenar por 15 años, porque cuando el
cometió el delito la sanción era de menor tiempo.
Nadie puede ser condenado por una ley anterior al hecho que motivó el
proceso. Este principio constitucional solo puede ser dejado de lado
cuando la nueva ley sea más beneficiosa para el procesado, pues la
irretroactividad de las leyes penales se funda, en el principio de no producirle perjuicio, pero si beneficios.
La irretroactividad de las leyes penales se contempló en la Declaración de los Derechos del Hombre y del Ciudadano
dictada por la Asamblea Nacional durante la Revolución Francesa de 1789. El artículo 11, inciso 2, de la Declaración
Universal de los Derechos Humanos de 1948, también dispone que nadie puede ser susceptible de condena si sus
acciones u omisiones no eran delito según el derecho de su país o el internacional en el momento de cometerlos o
abstenerse.
Como regla general la ley penal es irretroactivairretroactivairretroactivairretroactiva, pero excepcionalmente, puede ser retroactiva cuando sea favorable al
reo, a continuación se detallan algunas situaciones en que la ley penal puede ser irretroactiva o retroactiva:
1. Cuando en la Ley nueva se considera delito un hecho que en la antigua no lo era. La ley nueva no se puede
aplicar con efectos retroactivos, por tanto no se puede aplicar a supuestos que ocurrieron durante la vigencia de
la ley derogada.
2. En la nueva ley se agravan las consecuencias previstas en la antigua o se amplía su ámbito de aplicación, por lo
tanto tampoco cabe la retroactividad.
3. Si en la nueva ley deja de considerarse un delito un hecho penado hasta entonces, cabe la retroactividad.
4. Si en la nueva ley se regula un hecho con menos pena que en el precedente igualmente cabe la retroactividad.
45BLOQUE 2
Los efectos de la retroactividad se producen sobre los hechos pendientes de ser juzgados y también sobre los ya
juzgados y sentenciados, cuando el autor esté cumpliendo condena.
El artículo 14 constitucional establece, como una garantía individual, que a ninguna ley se dará efecto retroactivo en
perjuicio de persona alguna. Interpretando “a contrario sensu” (en sentido contrario) deberemos entender que nuestra
Carta Magna autoriza la aplicación retroactiva de la ley, a condición de que no perjudique a nadie y, con mayor razón,
en los casos en que no solamente no perjudique, sino que alguien pueda resultar beneficiado con dicha aplicación.
El análisis sobre la aplicación retroactiva de una ley supone la verificación de que los actos materialmente
administrativos o jurisdiccionales estén fundados en normas vigentes, y que en caso de un conflicto de normas, en el
tiempo se aplique la que genere un mayor beneficio al particular.
El coEl coEl coEl conflicto en el espacio en la leynflicto en el espacio en la leynflicto en el espacio en la leynflicto en el espacio en la ley
En cuanto al espacio, la ley se ha creado para aplicarse en determinado lugar o territorio, por lo que las leyes dictadas
por el poder público en México, deben aplicarse dentro del territorio sujeto a dicho poder. Sin embargo, en ocasiones
y también de manera excepcional, nuestras leyes tienen aplicación más allá de sus fronteras, de la misma manera que
las leyes extranjeras tienen aplicación en México. Esto se conoce con el nombre de principio de extraterritorialidad, y
consiste en la aplicación de una ley en un territorio que no pertenece al Estado que la expidió.
46
VALORAS LA FORMACIÓN Y CREACIÓN DE LA LEY
EvaluaciónEvaluaciónEvaluaciónEvaluación
Actividad: 2 Producto: Diagrama de sol. Puntaje:
SaberesSaberesSaberesSaberes
ConceptualConceptualConceptualConceptual ProcedimentalProcedimentalProcedimentalProcedimental ActitudinalActitudinalActitudinalActitudinal
Describe las características de
las Normas Jurídicas.
Aplica los conocimientos
adquiridos, describiendo las
características de la Norma
Jurídica.
Ordena correctamente las ideas
en el mapa.
Autoevaluación
C MC NC Calificación otorgada por el
docente
Realiza el siguiente esquema sobre el tema de la ley, colocando en el centro una
definición de ley propia y alrededor del círculo explicar con tus ideas las características
de la misma.
Actividad: 2
47BLOQUE 2
Eficacia de la ley.
El ámbito de validez de las normas jurídicas debe considerarse, según Kelsen, desde cuatro puntos de vista:
1. EspacialEspacialEspacialEspacial,,,, se refiere al espacio geográfico en que
se aplicarán las normas jurídicas, estos pueden
ser: internaciones, nacionales, locales y
municipales.
Leyes Internacionales: Rigen en todo el mundo por
haber sido aceptadas por todas las naciones, por
ejemplo, la Declaración de los Derecho del
Hombre y Ciudadano.
Leyes Plurinacionales, Son varias las naciones que
se comprometen a acatarlas, por ejemplo, el TLC,
que es un acuerdo válido entre Estados Unidos de
Norteamérica y Canadá.
Leyes Nacionales, son normas jurídicas que se
aplican en todo el territorio es un régimen federal, por ejemplo, la Constitución Política de los Estados Unidos
Mexicanos.
Leyes Locales: aplicables a una entidad federativa de la República Mexicana, por ejemplo, el Código Penal para
el Estado de Sonora.
Leyes Municipales: aplicables sólo en el territorio de un municipio, por ejemplo la Ley del Bando de Policía y Buen
Gobierno.
2. TemporalTemporalTemporalTemporal, se refiere al tiempo en que la norma considera vigente, es la duración de su
aplicabilidad.
3. Personal,Personal,Personal,Personal, atienden a los sujetos obligados, es decir, es el contenido que deben observar
u omitir los individuos se le obliga a realizar determinadas conductas, como son:
Generales: aplicables a todas las personas.
Genéricas: válidas a un grupo extenso de personas.
Específicas: para un grupo reducido y limitado de personas.
Individualizadas: sólo a individuos determinados.
4.4.4.4. MaterialMaterialMaterialMaterial, se refiere a la materia que regulan las normas jurídicas.
48
VALORAS LA FORMACIÓN Y CREACIÓN DE LA LEY
EvaluaciónEvaluaciónEvaluaciónEvaluación
Actividad: 3 Producto: Collage de imágenes. Puntaje:
SaberesSaberesSaberesSaberes
ConceptualConceptualConceptualConceptual ProcedimentalProcedimentalProcedimentalProcedimental ActitudinalActitudinalActitudinalActitudinal
Identifica mediante imágenes la
eficacia de la ley.
Localiza imágenes representativas
de la eficacia de la ley.
Se esfuerza por el desarrollo de
sus actividades y participa con
entusiasmo en el desarrollo de la
actividad.
Autoevaluación
C MC NC Calificación otorgada por el
docente
Proporciona distintas imágenes que ejemplifiquen la eficacia de la ley en sus cuatro
ámbitos, espacial, material, personal y temporal.
Actividad: 3
49BLOQUE 2
Cierre
EvaluaciónEvaluaciónEvaluaciónEvaluación
Actividad: 4 Producto: Mapa Conceptual. Puntaje:
SaberesSaberesSaberesSaberes
ConceptualConceptualConceptualConceptual ProcedimentalProcedimentalProcedimentalProcedimental ActitudinalActitudinalActitudinalActitudinal
Escribe sus ideas en torno del
tema a la ley.
Valora la importancia de la ley en
vida personal y de su país.
Aprecia la ley como una forma
armónica de realización social.
Autoevaluación
C MC NC Calificación otorgada por el
docente
Elabora individualmente un escrito donde desarrolles tus ideas sobre:
1. La aplicación de la ley en México.
2. El compromiso de los ciudadanos frente a la obediencia de la ley.
3. La eficacia de la ley.
4. Su significado e importancia de la ley en tu vida personal.
Actividad: 4
50
VALORAS LA FORMACIÓN Y CREACIÓN DE LA LEY
Secuencia didáctica 2.
Proceso de creación de la ley en México.
Inicio
EvaluaciónEvaluaciónEvaluaciónEvaluación
Actividad: 1 Producto: Cuestionario. Puntaje:
SaberesSaberesSaberesSaberes
ConceptualConceptualConceptualConceptual ProcedimentalProcedimentalProcedimentalProcedimental ActitudinalActitudinalActitudinalActitudinal
Expresa sus ideas en torno a la
creación de leyes.
Distingue los Poderes de la Unión y
otros términos relacionados con la
creación de leyes.
Participa de forma activa.
Autoevaluación
C MC NC Calificación otorgada por el
docente
De manera individual responde el cuestionario que a continuación se te presenta. Lee
con atención para que respondas en forma clara.
1. ¿Cuál es el significado del término legislación?
2. ¿Quiénes forman el Congreso de la Unión?
3. ¿Quiénes pueden presentar una iniciativa de ley?
4. ¿Cuál es la función del Diario Oficial de la Federación?
5. ¿Cuál es tu opinión que en México el Congreso de la Unión este conformado por 500 Diputados y 128
Senadores?
Actividad: 1
51BLOQUE 2
Desarrollo
Proceso Legislativo para la creación de Leyes en México.
Legislar es el proceso mediante el cual se crean las
leyes. En el sistema jurídico mexicano, la Constitución
Política de los Estados Unidos Mexicanos, regula el
proceso legislativo a través de lo estipulado en los
artículos 71 y 72.
El Poder Legislativo federal se deposita en el Congreso
de la Unión, el cual se integra por una Cámara de
Diputados y una Cámara de Senadores. El Poder
Legislativo de las 32 entidades federativas tiene carácter
unicameral; el de los 31 estados se denomina congreso
local y el del Distrito Federal, Asamblea Legislativa.
Todos los legisladores sirven un periodo de tres años, excepto los senadores, cuyo periodo es de seis años.
De los 500 escaños que integran la
Cámara de Diputados, 300 por el
principio de mayoría relativa en un
número análogo de distritos
uninominales en los que se divide el
territorio del país para fines electorales y
los otros 200 por el principio de
representación proporcional mediante el
sistema de listas de partido en cinco
circunscripciones regionales. Como se
ha indicado, los diputados federales son
elegidos para un periodo de tres años y
no pueden ser reelegidos para el periodo
inmediato.
De los 128 miembros que integran la Cámara de Senadores, 32 se
eligen por el principio de representación proporcional mediante el
sistema de listas de partidos en una sola circunscripción nacional
y los otros 96 en razón de tres por igual en cada una de las 32
entidades federativas. De estos tres que se eligen en cada
entidad, al partido o coalición que obtiene el mayor número de
votos en las elecciones respectivas le corresponden dos escaños
y el tercero se le adjudica al partido o coalición que obtiene el
segundo porcentaje más alto de votos en la entidad (primera
minoría). Como se ha indicado, los senadores son elegidos para
cubrir un período de seis años y tampoco pueden ser reelegidos
para un período inmediato.
Salón de Sesiones de la Cámara de DiputadosSalón de Sesiones de la Cámara de DiputadosSalón de Sesiones de la Cámara de DiputadosSalón de Sesiones de la Cámara de Diputados.... Salón de Sesiones de la Cámara deSalón de Sesiones de la Cámara deSalón de Sesiones de la Cámara deSalón de Sesiones de la Cámara de SenadoresSenadoresSenadoresSenadores....
52
VALORAS LA FORMACIÓN Y CREACIÓN DE LA LEY
EEEEl proceso legislativo en Méxicol proceso legislativo en Méxicol proceso legislativo en Méxicol proceso legislativo en México
Este consta de seis etapas:
IIIIniciativa,
DDDDiscusión,
AAAAprobación,
SSSSanción,
PPPPublicación
IIIIniciación de la vigencia.
Las tres primeras partes del proceso se desarrollan en las
Cámaras del Congreso de la Unión y las tres últimas son
realizadas por el Presidente de la República. Los pasos
obligatorios que deberán seguirse en el proceso legislativo los
encontramos descritos en el artículo 72 Constitucional.
1.1.1.1. InicInicInicIniciativa:iativa:iativa:iativa: Es el acto por el cual un proyecto de ley es presentado a la consideración del Organismo Legislativo por
los órganos del Estado debidamente facultados para ello. El derecho de iniciar leyes compete, según el artículo
71 de la Constitución mexicana a:
I.- El Presidente de la República;
II.- A los Diputados y Senadores al Congreso de Unión, y
III.- A las legislaturas de los Estados.
Las iniciativas presentadas por el Presidente de la República, por las Legislaturas de los Estados o por las
Diputaciones de los mismos, pasarán desde luego a comisión. Las que presentaren los diputados o los senadores se
sujetarán a los trámites que designe el Reglamento de los Debates de cada una de la Cámaras.
2.2.2.2. Discusión:Discusión:Discusión:Discusión: Es el acto por el cual el Organismo legislativo delibera acerca de las iniciativas presentadas, para
determinar si es conveniente su aprobación. Los proyectos pueden presentar por parte del ejecutivo, por la
Cámara de Diputados o la Cámara de Senadores.
En la Cámara que por primera vez conoce de la iniciativa,
se le denomina Cámara de origen.
Todo proyecto de ley o decreto, cuya resolución no sea
exclusiva de alguna de las Cámaras, se discutirá
sucesivamente en ambas, observándose el Reglamento
de Debates sobre la forma, intervalos y modo de
proceder en las discusiones y votaciones.
La formación de las leyes o decretos puede comenzar
indistintamente en cualquiera de las Cámaras, con
excepción de los proyectos que traten sobre empréstitos,
contribuciones o impuestos, o sobre reclutamiento de
tropas, todos los cuales deberán discutirse primera en la
Cámara de Diputados.
3.3.3.3. Aprobación:Aprobación:Aprobación:Aprobación: Tras discutir el proyecto de ley, el Organismo Legislativo lo somete a votación, consiste en que
ambas cámaras acepten el proyecto de ley presentado. La votación será nominal; es decir, cada miembro de la
Cámara emite su aceptación o rechazo. Aprobado el proyecto en la Cámara de origen pasa para su discusión a la
Cámara revisora. Si ésta lo aprueba, se remitirá al Ejecutivo para que pueda formular observaciones.
53BLOQUE 2
Si el ejecutivo no regresa el proyecto dentro de los siguientes 10 días hábiles, se
considera aprobado; si realiza observaciones rechazando total o parcialmente un
proyecto, se regresa a la Cámara de Origen; si es considerado por las dos terceras
partes del número total de votos, pasará a la Cámara revisora, siguiendo el
procedimiento. Aprobado de nuevo por ambas cámaras, será ley y volverá al ejecutivo
para su promulgación.
4.4.4.4. Sanción:Sanción:Sanción:Sanción: Se denomina sanción a la aceptación de un proyecto por parte del Ejecutivo, cuando rechaza parcial o
totalmente la propuesta, ejerce el derecho de vetoderecho de vetoderecho de vetoderecho de veto, el cual es la Facultad del Órgano Ejecutivo de oponerse a la
Ley enviada por el poder legislativo.
5.5.5.5. Publicación:Publicación:Publicación:Publicación: Las leyes para que surtan sus efectos, tienen que ser dadas a
conocer a quienes deben de cumplirlas; no basta la aprobación de las Cámaras
y del Presidente de la República; es indispensable que sean conocidos por todo
el país o a través de su publicación en el Diario Oficial de la Federación.
Una vez publicada una ley es irrelevante si lo conocen los habitantes a los que se
les aplica; sin embargo, hay algunas excepciones en cuanto a las personas que se
encuentren atrasadas intelectualmente, precaria situación económica o vivan
alejados de los medios de comunicación.
6.6.6.6. Iniciación de la vigencia:Iniciación de la vigencia:Iniciación de la vigencia:Iniciación de la vigencia: Se refiere al momento que entra en vigor una
ley con toda su fuerza obligatoria.
El tiempo que transcurre entre la publicación de la ley y el señalado para su
vigencia, se le llama vacatio legis (vacaciones de la ley).
.
Iniciativa
Cámara
de origen
Comisión Pleno
EjecutivoAprueba
No aprueba
Veto
Promulga y
publica
Cámara
revisora Minuta
EL TEXTO
NORMATIVO
DE LA
INICIATIVA
FUE
ELABORADO,
SE SUPONE,
CON BASE EN
LA TÉCNICA
NORMATIVA
POSIBILIDAD DE
MODIFICACIÓN
NORMATIVA
ILIMITADO DEL
TEXTO
NORMATIVO DE LA
INICIATIVA. SE
SUPONE LA
APLICACIÓN DE
TÉCNICA
NORMATIVA
IGUAL POSIBILIDAD.
SIN EMBARGO, POR LA
DINÁMICA DE
OPERACIÓN DEL
PLENO, LAS
MODIFICACIONES
IMPACTAN
NEGATIVAMENTE LAS
RACIONALIDADES
DEL LEGISLADOR,
PRINCIPALMENTE LA
LINGÜÍSTICA, LA
JURÍDICO-FORMAL Y
LA PRAGMÁTICA.
OBSERVACIONES AL
TEXTO NORMATIVO
QUE IMPLICAN UNA
PROPUESTA DE
MODIFICACIÓN
LA PROPUESTA
DE
MODIFICACIÓN
PUEDE O NO
CONTENER EL
TEXTO
NORMATIVO
54
VALORAS LA FORMACIÓN Y CREACIÓN DE LA LEY
EvaluaciónEvaluaciónEvaluaciónEvaluación
Actividad: 2 Producto: Análisis de videos. Puntaje:
SaberesSaberesSaberesSaberes
ConceptualConceptualConceptualConceptual ProcedimentalProcedimentalProcedimentalProcedimental ActitudinalActitudinalActitudinalActitudinal
Conoce la actividad Legislativa.
Valora la funcionalidad e
importancia de la actividad
legislativa.
Expresa sus ideas en forma
abierta y respetuosa.
Coevaluación
C MC NC Calificación otorgada por el
docente
Visualiza los distintos videos que sobre el proceso de creación de leyes se efectúa en
la Cámara de Diputados y Senadores y a partir de ellos realicen una mesa de diálogo;
donde el grupo valore la funcionalidad e importancia de la actividad legislativa en el
país.
Actividad: 2
55BLOQUE 2
Cierre
EvaluaciónEvaluaciónEvaluaciónEvaluación
Actividad: 3 Producto: Esquema. Puntaje:
SaberesSaberesSaberesSaberes
ConceptualConceptualConceptualConceptual ProcedimentalProcedimentalProcedimentalProcedimental ActitudinalActitudinalActitudinalActitudinal
Conoce el procedimiento para la
creación de una ley.
Analiza el proceso de creación de
una ley.
Presenta sus trabajos en tiempo y
forma.
Coevaluación
C MC NC Calificación otorgada por el
docente
En binas desarrollen un esquema en una cartulina sobre los pasos del proceso
legislativo y coloquen en las paredes del aula para que lo analicen en el grupo,
participen en la dinámica de preguntas que sobre el tema efectuará el docente en el
grupo.
Actividad: 3
56
VALORAS LA FORMACIÓN Y CREACIÓN DE LA LEY
Tiempo asignado: 15 horas
Aplicas la Constitución Política de los
Estados Unidos Mexicanos.
Unidad de competencia:
Conocerás que es el Derecho de dónde surge, cual es el origen del Derecho Mexicano, así como la diferencia del
Derecho frente a otras normas que rigen la vida y conducta del ser humano, mediante el análisis de los siguientes
aspectos: concepto e importancia del Derecho, antecedentes históricos del Derecho en México, definición y
clasificación de las normas de conducta y las normas de conducta y las fuentes del Derecho, concepto y clasificación.
Competencias profesionales:
 Asume un comportamiento ético sustentado en principios de filosofía, para el ejercicio de sus derechos y
obligaciones en diferentes escenarios sociales.
 Argumenta las repercusiones de los procesos y cambios políticos, económicos y sociales que han dado lugar al
entorno socioeconómico actual.
 Argumenta sus ideas respecto a diversas corrientes filosóficas y fenómenos histórico-sociales, mediante
procedimientos teórico-metodológicos.
 Participa en la construcción de su comunidad, propiciando la interacción entre los individuos que la conforman, en
el marco de la interculturalidad.
 Propone alternativas de solución a problemas de convivencia de acuerdo a la naturaleza propia del ser humano y
su contexto ideológico, político y jurídico.
Atributos a desarrollar en el bloque:
1. Reconoce los propios prejuicios, modifica sus puntos de vista al conocer nuevas evidencias, e integra nuevos
conocimientos y perspectivas al acervo con el que cuenta.
2. Estructura ideas y argumentos de manera clara, coherente y sintética.
3. Articula saberes de diversos campos y establece relaciones entre ellos y su vida cotidiana.
4. Propone maneras de solucionar un problema o desarrollar un proyecto en equipo, definiendo un curso de acción
con pasos específicos.
5. Aporta puntos de vista con apertura y considera los de otras personas de manera reflexiva.
6. Asume una actitud constructiva, congruente con los conocimientos y habilidades con los que cuenta dentro de
distintos equipos de trabajo.
7. Conoce sus derechos y obligaciones como mexicano y miembro de distintas comunidades e instituciones, y
reconoce el valor de la participación como herramienta para ejercerlos.
8. Reconoce que la diversidad tiene lugar en un espacio democrático de igualdad de dignidad y derechos de todas
las personas, y rechaza toda forma de discriminación.
58 APLICA LA CONSTITUCIÓN POLÍTICA DE LOS ESTADOS UNIDOS MEXICANOS
Secuencia didáctica 1.
La importancia de la Jerarquía Jurídica y
Garantías Individuales.
Inicio
Evaluación
Actividad: 1 Producto: Cuestionario. Puntaje:
Saberes
Conceptual Procedimental Actitudinal
Descubre e identifica aspectos
del orden jurídico que existe en
México.
Comprende y conoce los aspectos
más importantes en el ámbito de la
jerarquía jurídica nacional.
Participa con disposición y
apertura en el desarrollo de la
actividad.
Autoevaluación
C MC NC Calificación otorgada por el
docente
Resuelve el siguiente cuestionario de manera individual.
1.- Enumera las leyes que conoces
__________________________________________________________________________________________________
__________________________________________________________________________________________________
__________________________________________________________________________________________________
__________________________________________________________________________________________________
__________________________________________________________________________________________________
__________________________________________________________________________________________________
2.- ¿Cual ley consideras la más importante y por qué?
__________________________________________________________________________________________________
__________________________________________________________________________________________________
__________________________________________________________________________________________________
__________________________________________________________________________________________________
__________________________________________________________________________________________________
3.- ¿Qué entiendes por Garantía Individual? Menciona algunas
__________________________________________________________________________________________________
__________________________________________________________________________________________________
__________________________________________________________________________________________________
__________________________________________________________________________________________________
__________________________________________________________________________________________________
Actividad: 1
59BLOQUE 3
Desarrollo
La Constitución.
La Constitución o Carta Magna (del latín cum, con, y statuere, establecer) es la norma fundamental de un Estado,
establecida para regirlo. La Constitución fija los límites y define las relaciones entre los poderes del Estado (poderes
que, en los países occidentales modernos se definen como Poder Legislativo, Ejecutivo y Judicial) y de éstos con sus
ciudadanos estableciendo así las bases para su gobierno y para la organización de las instituciones en que tales
poderes se asientan. Este documento busca garantizar al pueblo sus derechos y libertades.
Por otro parte, el Derecho Constitucional es definido por Eduardo García Máynez como: "El conjunto de normas
relativas a la estructura fundamental del Estado a las funciones de sus órganos y a las relaciones de éstos entre sí y
con los particulares", por lo que se puede decir que este Derecho es el que se encarga de estudiar los problemas
desde un punto de vista del origen del Estado; otros conceptos de Derecho constitucional, lo definen como:
1. Conjunto de disposiciones que rigen la organización del
Estado, la constitución del gobierno, la relación de los
diversos poderes entre sí, la organización y el
funcionamiento del Poder Legislativo.
2. Conjunto de normas relativas a la estructura fundamental
del Estado a las funciones de sus órganos y las
relaciones de éstos entre sí con los particulares.
En conclusión la Constitución es el pacto de los mexicanos que contiene el conjunto de normas jurídicas de mayor
jerarquía en nuestro país, es la ley en base en la cual, se realizan todos los proyectos nacionales ya sean jurídicos,
políticos, económicos, sociales y culturales, estableciendo las reglas que han de seguir los gobernantes y las que
aseguran los derechos y libertades a los gobernados.
Antecedentes constitucionales
La Constitución que actualmente rige la vida de México fue promulgada el 5 de febrero de 1917 en la ciudad de
Querétaro, en el Teatro de la República y entró en vigor el primero de mayo del mismo año. La Constitución como Ley
Suprema en la República Mexicana establece derechos tanto individuales como sociales para nosotros en el territorio
nacional.
Para comprender nuestra Carta Magna es necesario conocer los antecedentes de la misma. La Constitución que nos
gobierna hoy en día, es el producto de diferentes manifestaciones populares que consagra los ideales y aspiraciones
de la Revolución Mexicana. Además, introdujo por primera
vez en el mundo entero las Garantías Sociales con un
profundo sentido de reivindicación popular a través de los
artículos 3°, 27 y 123. Para crear esta Constitución nuestro
país tuvo que pasar por varios esfuerzos.
60 APLICA LA CONSTITUCIÓN POLÍTICA DE LOS ESTADOS UNIDOS MEXICANOS
I. CONSTITUCIÓN DE CÁDIZ.
La primera Constitución de México es la de 1824, aun cuando con anterioridad, en plena
lucha por la independencia, se redactó la Constitución de Apatzingán en 1814. Ahora bien,
las raíces ideológicas de ambas constituciones se encuentran tanto en la Constitución de
Cádiz de 1812, como en los Sentimientos de la Nación de José María Morelos y Pavón.
Finalmente en 1821, cuando Agustín de Iturbide proclama la independencia, lo hace bajo el
Plan de Iguala, del 24 de febrero de 1821 y establece que la forma de gobierno será una
monarquía moderada. En 1823 se disolvió la monarquía.
La Constitución española de 1812 fue promulgada por las Cortes Generales de España el
19 de marzo de 1812 en Cádiz. La importancia histórica de la misma es grande, al tratarse
de la primera promulgada en España, que además de ser una de las más liberales de su
tiempo sirvió de modelo a las primeras leyes fundamentales del México que se transformaba
en nación independiente.
II. LOS SENTIMIENTOS DE LA NACIÓN.
El 14 de septiembre de 1813, José María Morelos presentó un documento (no es una legislación) que tituló: “Los
Sentimientos de la Nación” que contiene 23 puntos que contienen las ideas que los
iniciadores de la independencia consideraron esenciales para la transformación del país; este
contenido ideológico es el mismo que el de la Constitución.
III. CONSTITUCIÓN DE APATZINGÁN.
La Constitución de 1814 también llamada de Apatzingán, fue promulgada el 22 de octubre de
1814 por el Supremo Congreso Nacional Americano o Congreso de Anáhuac reunido en la
ciudad de Apatzingán a causa de la persecución de las tropas de Félix María Calleja, siendo
ésta la primera Constitución de México titulada oficialmente Decreto Constitucional para la
Libertad de la América Mexicana; se basaba en los mismos principios que la Constitución de
Cádiz pero de una manera un tanto modificada, pues a diferencia de la Constitución española
la de Apatzingán preveía la instauración del régimen republicano de gobierno.
IV. PROCLAMA DE 1821.
Aun cuando no tienen las características propiamente de una Constitución, los Tratados de
Córdoba son un documento fundamental en los que se reconoce la independencia de la
Nueva España, ahora México, firmado en la ciudad de Córdoba, Veracruz el 24 de agosto de 1821. El texto está
compuesto por diecisiete artículos que de hecho representan una extensión al Plan de Iguala que en sí mismo, es el
otro documento fundacional que se proclama en 1821 y que vigoriza la independencia de México.
V. LAS SIETE LEYES (1835-1836).
La inestabilidad política de las primeras décadas del México independiente provocaron un enfrentamiento entre dos
grupos: federalistas y centralistas. Hacia 1835 los centralistas se impusieron, eliminaron la anterior Constitución y
crearon una nueva conocida como las Siete Leyes en la cual el país fue dividido en departamentos (en vez de
estados) y se estableció el “Supremo Poder Conservador” que podía anular una ley o un decreto y declarar la
incapacidad física o moral del presidente del Congreso.
VI. CONSTITUCIÓN DE 1857.
Más tarde con la Constitución de 1857 se dio un paso adelante al instaurar el régimen liberal y asegurar la forma
federal de organización política. Sus características principales fueron la separación formal del Estado e Iglesia y la
superación de los fueros militares y eclesiásticos, este periodo se identifica como de reforma y cambio donde triunfan
los Liberales sobre los Conservadores.
José María Morelos y
Pavón
61BLOQUE 3
VII. CONSTITUCIÓN DE 1917.
En 1917 se promulgó una nueva Constitución revolucionaria, nacionalista, promotora de
las libertades individuales y los Derechos Sociales.
Fue promulgada en la ciudad de Querétaro y se tomó como base la Constitución de
1857, pero se añadieron todas las demandas que dieron origen a la Revolución Mexicana
como la cuestión agraria (art. 27), la cuestión obrera (art. 123); la educación obligatoria y
gratuita (art. 3º).
Por su amplio contenido social en su momento fue considerada como una de las
constituciones más avanzadas del mundo. Actualmente está en vigor y desde su
promulgación el 5 de febrero de 1917 y ha sufrido varias reformas.
Evaluación
Actividad: 2 Producto: Línea del tiempo. Puntaje:
Saberes
Conceptual Procedimental Actitudinal
Examina información y la
representa mostrando la historia
de nuestra Constitución.
Organiza y describe los
antecedentes constitucionales.
Disposición para el análisis.
Apertura en la comunicación
escrita.
Autoevaluación
C MC NC Calificación otorgada por el
docente
Realiza en una cartulina o papel bond una línea del tiempo relacionada con los
antecedentes de nuestra Constitución Política y preséntala al asesor.
Actividad: 2
62 APLICA LA CONSTITUCIÓN POLÍTICA DE LOS ESTADOS UNIDOS MEXICANOS
Partes de la Constitución
Suele suceder que cuando preguntamos cuales son las partes de una Constitución, generalmente nos contestan que
estas se dividen en Título, capítulos Artículos, etc. Veremos brevemente como está dividida realmente una
Constitución Política, según los pilares fundamentales sobre los cuales se desarrolla.
Las Constituciones escritas modernas suelen constar de dos partes, una Dogmática
o material y otra Orgánica o formal.
a) Parte Dogmática: Se declaran y garantizan los derechos individuales de los
ciudadanos; nuestra Constitución designa a estos derechos como Garantías
Individuales, por otra parte, la garantía de obligar a las autoridades a respetar
estos derechos se encuentra regulada constitucionalmente mediante el juicio de
Amparo.
b) Parte Orgánica o formal: Se exponen los artículos referentes a la forma de
gobierno, división de poderes, estructuración de los diversos órganos del poder,
competencias y relaciones mutuas. Suele añadirse algún artículo sobre el
procedimiento que hay que seguir para reformar la Constitución y sobre el
control de la constitucionalidad, tanto en lo que se refiere a las actividades del
Legislativo, del Ejecutivo y Judicial.
Se considera a la Constitución como la ley suprema de un país, encargada de estructurar a un Estado y regular sus
funciones. Es un acto fundamental en el que están determinados los derechos políticos de una nación, la forma de su
gobierno y la organización de los poderes públicos de que se compone.
La Constitución es superior a toda la legislación de un Estado. Sobre ella o en contra de ella no puede subsistir ni ley,
ni acto de autoridad ni de particulares. En nuestro país, la Constitución es la ley suprema a la que deben estar
subordinadas todas las leyes secundarias, las que deben ser obedecidas, sin quebrantar las disposiciones de nuestra
propia Constitución.
Clasificación de la Constitución
I. SEGÚN SU FORMULACIÓN JURÍDICA.
Esta es una clasificación clásica a nivel mundial, en virtud de la cual se conoce a las constituciones como escritas y
no escritas.
 Constitución escrita: Es el texto específico que contiene la totalidad o casi la totalidad de las normas básicas,
y que debe ser respetado por cualquier otra norma de rango inferior. En una Constitución escrita hay claridad
y precisión en cuanto al contenido y esto elimina confusiones, y en una Constitución no escrita, la
ambigüedad suele ser un riesgo. Ejemplo: México.
 Constitución no escrita: Este tipo de clasificación es conocido
también como Constitución consuetudinaria en el cual no existe
un texto específico que contenga la totalidad o casi la totalidad
de las normas básicas, sino que estas están contenidas a lo
largo de diversas leyes, cuerpos legales y usos repetidos, un
ejemplo sería la Constitución no escrita de Inglaterra.
63BLOQUE 3
II. SEGÚN SU REFORMABILIDAD.
Las constituciones se clasifican en rígidas y flexibles. Las constituciones
rígidas son aquellas que requieren de un procedimiento especial y
complejo para su reformabilidad; es decir, los procedimientos para la
creación, reforma o adición de las leyes constitucionales son distintos y
más complejos que los procedimientos de las leyes ordinarias, como
por ejemplo: el Código Civil, el Código Penal, etc.
 Constituciones rígidas o pétreas.
 Constituciones flexibles.
En la práctica las constituciones escritas son también constituciones rígidas; es
decir, cuando en un Estado encontramos que existe una Constitución escrita
descubrimos que ésta tiene un procedimiento más complejo de reforma o adición
que el procedimiento para la creación y reforma de una ley ordinaria.
III. SEGÚN SU ORIGEN.
Las constituciones se diferencian también en función de su origen político; pueden
ser creadas por contrato entre varias partes, por imposición de un grupo a otro, por
decisión soberana, etc.
 Constituciones otorgadas. Las constituciones otorgadas se dice que
corresponden tradicionalmente a un Estado monárquico donde el propio
soberano es quien precisamente las otorga; es decir, son aquellas en las
cuales el monarca en su carácter de titular de la soberanía las otorga al
pueblo (no existe en México).
 Constituciones impuestas. Hay constituciones que son impuestas por el
Parlamento al monarca, en este tipo de Constitución es la representación
de la sociedad la que le impone una serie de notas, determinaciones o de
cartas políticas al rey y éste las tiene que aceptar. Por lo tanto, existe en el
caso de las Constituciones impuestas, una participación activa de la
representación de la sociedad en las decisiones políticas fundamentales
(no existe en México).
 Constituciones pactadas. En las constituciones pactadas la primera idea
que se tiene es el consenso. Estas constituciones son multilaterales, ya
que todo lo que se pacte implica la voluntad de dos o más agentes; por lo
tanto, son contractuales. Así, se puede pactar entre comarcas, entre
provincias, entre fracciones revolucionarias, etc. (como la existente en
nuestro país).
CLASIFICACIÓN DE LA CONSTITUCIÓN
SEGÚN SU
FORMULACIÓN
JURIDICA:
- ESCRITA
-NO ESCRITA
SEGÚN SU
REFORMABILIDAD:
-RÍGIDAS O PÉTREAS
- FLEXIBLES
SEGÚN SU ORIGEN:
- IMPUESTAS
-PACTADAS
-OTORGADAS
¿Sabías que…
El parlamento tiene la
misma función que la
de un Congreso, pero
tiene menos definida
la separación de
poderes legislativo y
ejecutivo.
Glosario:
Consenso:
Acuerdo entre dos o
más personas en
torno a un tema.
64 APLICA LA CONSTITUCIÓN POLÍTICA DE LOS ESTADOS UNIDOS MEXICANOS
Investiga qué tipo de Constitución es la que rige en México, además explica ante quien
y cuáles son los pasos a seguir para realizar una reforma constitucional en nuestro
país. Presenta un reporte escrito de tu investigación.
Actividad: 3
65BLOQUE 3
Evaluación
Actividad: 3
Producto: Investigación y reporte
escrito.
Puntaje:
Saberes
Conceptual Procedimental Actitudinal
Identifica cuáles son las
características de nuestra Carta
Magna.
Explica el procedimiento que se
debe observar para realizar una
reforma a la Constitución
Política.
Examina el tipo de Constitución
vigente en nuestro país.
Describe el procedimiento
mediante el cual es posible realizar
una reforma constitucional.
Apertura en la comunicación
escrita.
Muestra disposición al realizar la
investigación y presentar el
reporte.
Autoevaluación
C MC NC Calificación otorgada por el
docente
Actividad: 3 (continuación)
66 APLICA LA CONSTITUCIÓN POLÍTICA DE LOS ESTADOS UNIDOS MEXICANOS
Jerarquía del orden jurídico en el derecho mexicano.
La importancia de clasificar las normas de acuerdo a su jerarquía radica en que atendiendo a esta clasificación
podemos determinar cuál debe de ser la norma predominante; cuál norma es la que regula la creación de las demás,
y si una norma puede invalidar a otra.
Las normas jurídicas no tienen un mismo rango ni la misma categoría, ya
que algunas superan a otras y por ello se habla de jerarquía de la ley, sin
embargo, toda norma existente es válida, obligatoria y se debe cumplir.
El artículo 133 constitucional mexicano señala estos rangos: “Esta
Constitución, las leyes del Congreso de la Unión que emanen de ella y
todos los tratados que estén de acuerdo con la misma, celebrados y que
se celebren por el Presidente de la República, con aprobación del Senado,
serán la ley suprema de toda la unión. Los jueces de cada Estado se
arreglarán a dicha Constitución, leyes y tratados, a pesar de las
disposiciones en contrario que pueda haber en las constituciones o leyes
de los Estados”.
CLASIFICACIÓN DEL ORDEN JURÍDICO MEXICANO
EL ORDEN JERÁRQUICO DE NUESTRO SISTEMA JURÍDICO, ES EL SIGUIENTE:
La Constitución Federal.
Las leyes federales y tratados Internacionales.
Las leyes orgánicas.
Los decretos.
Los reglamentos.
Las normas jurídicas individualizadas.
La Constitución Federal
Es la ley suprema está situada jerárquicamente por encima de las demás leyes del país y de los tratados celebrados
con potencias extranjeras, en ella se encuentran escritas todas las decisiones políticas fundamentales; como la forma
de gobierno, organismos, etcétera. En nuestro país la Constitución fue elaborada por el Poder Constituyente originario
en el año de 1917.
Para comprender el significado de la expresión supremacía constitucional, se deben analizar los elementos que la
conforman. El término: supremacía proviene de la raíz inglesa supremacy,
que significa preeminencia o grado máximo en una jerarquía, mientras que
el adjetivo Constitución alude a la ordenanza de un Estado; por ello, la
expresión se refiere, a que la Constitución de un Estado es superior
jerárquicamente a cualquier otra norma del orden jurídico.
Una de las consecuencias más importantes del principio de supremacía
constitucional es que todas las normas que integran el orden jurídico deben
ser acordes con la Carta Magna, de modo que si una disposición de una
ley o tratado fuera contraria a lo establecido por la Constitución, esta última
debe prevalecer sobre aquella debido a su superioridad jerárquica.
67BLOQUE 3
Dicho principio guarda una estrecha relación con el de inviolabilidad de la Constitución
previsto en su artículo 136, el cual se refiere que aun cuando exista una rebelión y se
interrumpa la observancia de lo establecido en la Constitución, esta no perderá su
vigencia.
Además previene que cuando acontezca un trastorno público (rebelión, golpe de
estado, cuartelazo, revuelta, etc.) y se establezca un gobierno contrario a los principios
y derechos que reconoce y otorga, en el momento en que el pueblo recobre su
libertad, se restablecerá la observancia de la Constitución.
Esto solo pasaría en caso de que triunfe en la lucha el grupo que sostiene el régimen
legítimo, porque en caso contrario, el nuevo gobierno establecerá una nueva
Constitución y claro está, el principio de inviolabilidad de sus normas.
El procedimiento para reformar la Constitución es más estricto que el
previsto para la reforma de las leyes de menor jerarquía; a esto se le
llama principio de rigidez constitucional, tal y como lo señala el artículo
135 de la Constitución Mexicana.
La enciclopedia Encarta menciona "La Carta Magna de México garantiza
y protege en sus primeros 29 artículos los derechos fundamentales
contenidos en el título primero, capítulo uno de la Constitución Federal.
Estos derechos fundamentales, la ciudadanía los hace valer frente al
poder del Estado trazando los límites de actuación de este ante los
particulares".
En resumen en el mencionado título de la Constitución, encontramos las
Garantías Individuales, que son los derechos fundamentales del
gobernado, por lo tanto, el Estado debe actuar conforme a dichas garantías; las cuales están divididas en: Garantías
de Igualdad, de Libertad, de Seguridad Jurídica y Sociales.
Tratados Internacionales
Son acuerdos internacionales celebrados por escrito entre los sujetos del Derecho Internacional (Estados u
Organismos Internacionales) para crear derechos y obligaciones. De acuerdo a nuestras leyes los tratados sólo
pueden celebrarse por el Presidente de la República con aprobación del Senado, y no pueden ir en contra de los
principios establecidos por la Constitución, porque serían inconstitucionales y por ello invalidados.
Así como los particulares celebran contratos creando derechos y obligaciones, así los sujetos del Derecho
Internacional celebran tratados sobre diversas materias con la intención de crearlos también.
Estos acuerdos se rigen por el Derecho Internacional, el cual se ha codificado a partir de las Convenciones de Viena
en 1969 sobre Derechos de los tratados y la de 1986 sobre tratados celebrados entre Organismos internacionales o
entre Organismos Internacionales y el Estado. En nuestra legislación encontramos la Ley sobre la celebración de
Tratados.
México ha realizado múltiples acuerdos internacionales, por ejemplo: Convenio sobre Asistencia Jurídica en Materia
Penal entre los Estados Unidos Mexicanos y la República del Ecuador firmado en la Ciudad de Quito, Ecuador el 22
de noviembre de 2004, o bien el acuerdo entre los Estados Unidos Mexicanos y la Conferencia Interamericana de
Seguridad Social (CISS) relativo al Establecimiento en México de una Oficina de Representación firmado en la Ciudad
de México, el 13 de octubre de 2004.
Congreso de la Unión
68 APLICA LA CONSTITUCIÓN POLÍTICA DE LOS ESTADOS UNIDOS MEXICANOS
Las Leyes Federales
Son creadas por el Congreso de la Unión, es decir, por el Poder
Legislativo Federal con el objeto de que sean aplicadas en todo el
territorio nacional.
Las leyes federales son reglas jurídicas que reglamentan o derivan
de algún artículo de la Constitución, siguiendo el espíritu de la
misma en todas y cada una de sus disposiciones. Por ejemplo: el
artículo 3° constitucional es reglamentado por la Ley General de
Educación, el artículo 123 por la Ley Federal del Trabajo, etc.
Ley orgánica
Son aquellas cuyo objeto es precisar las bases de organización y
funcionamiento de una institución determinada; ejemplos de estas leyes en el
ámbito federal: Reglamento del Congreso, La Ley Orgánica del Poder Judicial
Federal y la Ley Federal Electoral.
El decreto
Es una norma jurídica emitida por el Poder Ejecutivo, la cual se refiere a cómo deben
de aplicarse las leyes en un caso en concreto; es un acto administrativo que por
disposición de la ley (art. 92 constitucional) debe estar firmado por el Secretario de
Estado a que el asunto corresponda, y sin este requisito no serán obligatorios.
Esta facultad del Ejecutivo se encuentra consignada en el Artículo 89 fracción I de la
Constitución Federal, ya que le autoriza realizar los actos reglamentarios necesarios
para facilitar en la esfera administrativa, el cumplimiento de las leyes. Por ejemplo:
Decreto por el que se crea la Comisión Nacional de Arbitraje Médico, Decreto
presidencial para prevenir, controlar y combatir la influenza, etc.
Presidente
de la
República
Senado de
la
República
Tratados
Internacionales
Ley reglamentaria del artículo 123 constitucional
Institución sujeta a la Ley Federal
Electoral
Glosario:
Derogar:
Procedimiento mediante
el cual se deja sin efecto
una ley.
69BLOQUE 3
El reglamento
Es una disposición de carácter legislativo, expedida sólo por el Poder Ejecutivo (de los tres niveles: federal, estatal y
municipal), esta facultad reglamentaria se basa en el artículo 89, fracción I constitucional antes citado, los reglamentos
tienen como fin facilitar el mejor acatamiento de la ley y, al igual que el decreto, debe estar firmado por el Secretario
de Estado a que el asunto corresponda.
El reglamento es heterónomo ya que no puede existir sin una ley y no puede ser contraria a ella, en caso de que la ley
se derogue o se modifique, el reglamento sufrirá el mismo destino. Por ejemplo: si se realiza un reglamento
relacionada con la Ley Agraria, y se modifica dicha ley, el reglamento también debe modificarse.
También existen reglamentos autónomos, que son los gubernativos y de policía que señala el artículo 21
constitucional. Estos no facilitan la aplicación de una ley, sino que por sí mismos establecen una regulación a
determinadas relaciones o actividades. Por ejemplo: Reglamento de Policía.
Las normas jurídicas individualizadas
Son aquellas que se refieren a situaciones jurídicas concretas o particulares, o sea, son actos que comprenden la
voluntad y el interés de un número limitado de personas.
1) Los contratos. Es un acuerdo de voluntades entre determinadas personas para transferir obligaciones y derechos.
Aquí las partes realizan un acto aplicando normas jurídicas y con este acto crean a su vez derechos y
obligaciones que antes no tenían. Por ejemplo: el contrato de compraventa; el contrato de arrendamiento, el
contrato de prestación de servicios, etc.
2) Los testamentos. Como lo indica el Diccionario Enciclopédico, "Es la declaración de su última voluntad que hace
una persona, disponiendo de bienes y de asunto que le atañen, por el cual el otorgante dispone de sus bienes,
obligaciones y derechos transmisibles para después de su muerte". De acuerdo con nuestro Código Civil el
testamento: “es el conjunto de todos los bienes del difunto y de sus derechos y obligaciones que no se extinguen
con la muerte”. El heredero que acepta la herencia adquiere derechos y obligaciones que antes no existían. Por
ejemplo, al heredar una propiedad que se encuentra arrendada o hipotecada.
3) Las sentencias. En la Enciclopedia Grolier dice: "Es la resolución llevada a cabo por el órgano jurisdiccional que
pone fin a un procedimiento judicial. La sentencia contiene una declaración de voluntad del juez o tribunal en la
que se aplica el Derecho a un determinado caso concreto." Las partes contendientes en el juicio se regirán por lo
que resuelva la sentencia que establecerá facultades y obligaciones a los particulares. Por ejemplo: la sentencia
que otorga a una de las partes el derecho de propiedad sobre una casa gracias a la prescripción positiva
(posesión) sobre esa casa.
4) Las resoluciones administrativas. Son las decisiones de la autoridad gubernamental, las cuales imponen una
obligación o niegan determinada obligación. Estas resoluciones deben constar por escrito, señalar la autoridad
que la emite y a quien se dirige, además debe ser firmada por la autoridad que la formula; dando fin a conflictos
originados por actos administrativos y determinando si estos son o no válidos. En caso de que se decrete su
validez se impone la obligación. Ejemplo: Resolución que obligue a un particular al pago de impuestos
declarando que ha cometido evasión fiscal.
El reglamento
Heterónomo Autónomo
70 APLICA LA CONSTITUCIÓN POLÍTICA DE LOS ESTADOS UNIDOS MEXICANOS
Evaluación
Actividad: 4 Producto: Pirámide Jerárquica. Puntaje:
Saberes
Conceptual Procedimental Actitudinal
Identifica los niveles de
importancia de las leyes de
nuestro país.
Organiza por importancia los
distintos ordenamientos jurídicos
mexicanos.
Muestra disposición al realizar la
actividad.
Apertura para la expresión
escrita.
Autoevaluación
C MC NC Calificación otorgada por el
docente
Investiga que tipo de Constitución es la que rige en México, además explica ante quien
y cuáles son los pasos a seguir para realizar una reforma constitucional en nuestro
país. Presenta un reporte escrito de tu investigación.
Actividad: 4
71BLOQUE 3
Garantías Individuales.
La Constitución Política no clasifica a las Garantías Individuales bajo
determinados rubros. Incluso en un mismo artículo se puede encontrar más de
una garantía; sin embargo, para su estudio la doctrina las ha catalogado en los
siguientes grupos.
 GARANTÍA DE IGUALDAD.
 GARANTÍA DE LIBERTAD.
 GARANTÍA DE SEGURIDAD JURÍDICA.
 GARANTÍAS SOCIAL.
En la Constitución vigente las garantías de igualdad son:
 Goce para todo individuo de las Garantías que otorga la Constitución.
 Prohibición de la esclavitud.
 Igualdad de derechos sin distinción.
 Prohibición de títulos nobiliarios.
 Prohibición de fueros.
Las garantías de libertad se dividen en tres grupos:
 Libertades de la persona Humana.
 Libertades de la persona Física.
 Libertades de la persona Social.
Las libertades de seguridad se refieren a:
 Derecho de petición.
 Detención sólo con orden judicial.
 Derecho a la eficaz administración de justicia, etcétera.
La declaración de las Garantías Sociales está contenida principalmente en los artículos 3, 27 y 123, que se refieren a:
 La educación.
 Al régimen de propiedad.
 Al aspecto laboral.
La protección administrativa de los derechos se encuentra regulados en los artículos
102 apartado “B” y 108, en materia jurisdiccional tenemos la garantía de acudir al
Glosario:
Derecho de petición:
Es la facultad que
tienen todas las
personas para formular
solicitudes ante
entidades públicas y a
obtener de ellas
respuesta en los
términos
preestablecidos.
72 APLICA LA CONSTITUCIÓN POLÍTICA DE LOS ESTADOS UNIDOS MEXICANOS
Juicio de Amparo, lo cual se encuentra establecido en el artículo 103 fracción I de
la Carta Magna, el cual es una creación del Derecho Mexicano que consiste en
denunciar ante los Tribunales Federales cualquier violación a las Garantías
Individuales con el fin de suspender el acto de la autoridad y tener el amparo de
la justicia y que con ello se vuelva a gozar de sus derechos.
En resumen las Garantías Individuales que gozamos los mexicanos se establecen
en el Capítulo 1 de la Constitución Política Mexicana en los artículos del 1 al 29
constitucional y se clasifican por su contenido en:
Garantías de Libertad
Artículo 1º. Libertad de los esclavos extranjeros.
En este artículo se protege el derecho inherente a todo ser humano: la libertad personal; prohibiendo la
esclavitud, y en caso de que llegase a nuestro país un esclavo extranjero este recobrará su libertad.
Artículo 4º. Decidir libremente el número de hijos que se desee tener.
Es la facultad de decidir sin coacción el número y el espaciamiento de los hijos que se desee. Protege el
desarrollo y la organización de la familia.
Artículo 5º. Reconocimiento a la Libertad Humana; Prohibición
de trabajos forzados; Libertad de trabajo. Es la
libertad de elegir cualquier profesión siempre y
cuando sea lícita, y el derecho de recibir la justa
retribución por el trabajo efectuado.
Artículo 6º. Libertad de Expresión.
El derecho de toda persona de expresar libremente
su pensamiento, siempre y cuando no se ataque a
la moral o los derechos de terceros se provoque un
delito o se altere el orden público.
Artículo 7º. Libertad de Imprenta.
Es la libertad de escribir y publicar sobre cualquier
tema. También implica el derecho que tiene la
sociedad de ser informada por los medios de
comunicación de forma veraz, objetiva y oportuna
también la facultad de lograr el acceso a los mismos.
Artículo 9º. Libertad de Asociación.
Es el derecho de la persona para asociarse con otras para alcanzar ciertos fines, la realización de ciertas
actividades o la protección de sus intereses comunes siempre que sea con un objetivo lícito y de forma
pacífica.
Glosario:
Coacción:
Se refiere a la fuerza física,
psíquica o moral que se
ejerce para obligar a una
persona para que diga o
haga una acción en contra
de su voluntad.
73BLOQUE 3
Artículo 10º. Libertad para Poseer y Portar Armas de Fuego.
Esta Garantía tiene la finalidad de la Seguridad y la legítima defensa;
siempre y cuando las armas no sean prohibidas o reservadas para
el Ejército.
Artículo 11º. Libertad de Tránsito.
Es la libertad que gozamos de entrar y salir del país libremente,
viajar por él y cambiar de residencia libremente cuantas veces se
desee.
Artículo 24º. Libertad de Creencias.
Protege el derecho inherente a todo ser humano de elegir la
creencia que más sea de su agrado; nadie puede obligarlo a
pertenecer a una comunidad o culto religioso determinado.
Garantías de Igualdad
Artículo 1º. Igualdad en general. Abolición de la esclavitud.
Toda persona goza de los derechos fundamentales que reconoce la Constitución, sin importar si se es
mexicano o extranjero; raza, religión o sexo.
Artículo 4º. Igualdad del hombre y la mujer.
Este artículo establece expresamente que para la ley no habrá distinción entre hombre y mujer.
Artículo 12º. Prohibición de títulos de nobleza.
No se justifica la desigualdad otorgando privilegios en base al origen familiar, social o por la posición
económica de los individuos.
Artículo 13º. Prohibición de leyes privativas y tribunales especiales.
Se refiere a la prohibición de fueros, no pueden existir leyes o tribunales que actúen a favor o en contra
de alguien, todas las personas somos iguales ante la ley y ante los citados tribunales. Sólo subsiste el
fuero de guerra para los delitos y faltas contra la disciplina militar.
Garantía de Seguridad
Artículo 1º. Seguridad en la subsistencia de las Garantías.
Establece la importancia de los Derechos Humanos consagrados en la
Constitución, su aplicación a todos los habitantes del país y los límites de
su suspensión o restricción.
Artículo 8º. Derecho de petición.
Es el mecanismo por medio del cual los particulares realizan toda clase
de trámites frente a las autoridades, y pone en movimiento a los órganos
del Estado administrativos o judiciales. En materia política sólo los
ciudadanos mexicanos pueden hacer uso de este derecho.
Glosario:
Efecto retroactivo:
Cuando la ley es
aplicada a hechos y
situaciones que
sucedieron en una
fecha anterior a su
vigencia.
74 APLICA LA CONSTITUCIÓN POLÍTICA DE LOS ESTADOS UNIDOS MEXICANOS
Artículo 14º. Irretroactividad de la ley; exacta aplicación de la ley; Garantía de audiencia.
A ninguna ley se le dará efecto retroactivo en perjuicio de persona alguna, es decir, que si se le dará
efecto retroactivo cuando esa ley le beneficie. Nadie puede ser juzgado y sentenciado sin antes haber
sido oído, es decir sin antes defenderse, aplicándose las leyes de forma estricta.
Artículo 15º. Condiciones para la extradición.
Establece restricciones a las facultades del Poder Ejecutivo y al Senado en materia de celebración de
Tratados Internacionales; preservando los derechos fundamentales de toda persona, así como los
derechos civiles y políticos de los ciudadanos.
Artículo 16º. Condiciones para dictar una orden privativa de libertad.
Con esta Garantía se impide la realización por parte del Estado de cualquier acto arbitrario y se
constituye un instrumento efectivo para la defensa del
derecho a la libertad.
Artículo 17º. Prohibición de pena de prisión por deudas de carácter
puramente civil y el derecho de toda persona a que se le
administre justicia.
Instituye la prohibición de la venganza privada, pero al
mismo tiempo se establece la facultad de toda persona a
demandar justicia y respeto a sus derechos, ante los
órganos del Estado que sean competentes. Las deudas
civiles no originan privación de la libertad.
Artículo 18º. Derechos a los privados de su libertad.
Establece la protección de los derechos de las personas acusadas de haber realizado un acto ilícito;
privando de la solo cuando la conducta antisocial del inculpado lo amerite. También establece las
bases legales para el tratamiento penitenciario.
Artículo 19º. Derechos de los sujetos a proceso.
En toda persona sujeta a proceso sus Derechos Humanos se encuentran vulnerables frente a la
autoridad, por lo que este artículo establece prevenciones específicas que garanticen que la restricción
de sus derechos no excederá la limitación de la libertad del procesado, y se hará en los términos y
condiciones que establece la Constitución. Por ejemplo establece la duración de la detención ante
autoridad judicial.
Artículo 20º. Derechos de los sujetos a proceso.
Encierra las Garantías que goza todo individuo sujeto a una
averiguación o un proceso penal, así como las bases para el
otorgamiento de los derechos básicos que tiene la víctima de un
delito.
Artículo 21º. Imposición de las penas; persecución de los delitos.
La imposición de penas es un acto exclusivo del Poder Judicial; la
persecución de los delitos le corresponde al Ministerio Público y a la
policía que este bajo su dirección y mando; las autoridades
administrativas tienen la facultad de imponer sanciones a los
infractores de los reglamentos gubernativos y de policía.
Nada de cárcel por deudas civiles
Organización Mundial Contra la
Tortura
75BLOQUE 3
Artículo 22º. Prohibición de las penas infamantes, marcas, tormentos y pena de muerte.
Contempla la humanización de las penas; prohibiendo el tormento de cualquier especie, la multa
excesiva, la confiscación de bienes y cualquier otra sanción inaudita.
Artículo 14º. Condiciones para poder privar de las posesiones o derechos.
Para privar a una persona de su libertad, posesiones, propiedades o derechos, es necesario haber
seguido un juicio previo a la privación de que se trate, ante los Tribunales correspondientes y siguiendo
el proceso legalmente establecido.
Artículo 16º. Condiciones para poder privar de las posesiones o derechos.
Inviolabilidad del domicilio y de la correspondencia.
Este artículo se encuentra relacionado con el anterior, y establece que
para importunar a una persona en su persona, familia, domicilio, papeles
o posesiones es necesario un documento que así lo ordene, y dicho
documento debe estar sustentado en la ley. Por ejemplo: orden de cateo.
Por otra parte la orden de aprehensión sólo puede ordenarse por un juez, previa
denuncia o querella, y que sólo cundo se trate de delito sancionado con privación de la
libertad y además exista probabilidad de que el sujeto lo haya cometido. También
establece las reglas a seguir en casos de flagrancia o en casos urgentes.
Artículo 22º. Prohibición de la confiscación.
Este artículo señala los casos en que el Estado puede disponer de los bienes del ciudadano, sin
considerarse tal acto como una confiscación. Por ejemplo: cuando se destinan bienes para el pago de
un impuesto.
Artículo 27º. Condiciones para la expropiación y respeto a la pequeña propiedad.
Este artículo señala que la expropiación sólo será válida cuando se realice por interés público, siempre
y cuando se otorgue una indemnización. También prohíbe los latifundios y solo se permite la pequeña
propiedad, ya sea agrícola y/o ganadera; estableciendo los elementos de estas.
Artículo 28º. Prohibición de monopolios.
El monopolio es un permiso otorgado
por la ley o una autoridad para tener el
derecho exclusivo de fabricar o usar
algo. Esta práctica está prohibida en
nuestro país; el monopolio limita
libertades fundamentales como la
libertad de trabajo, industria y comercio;
trae consigo de igual manera.
Artículo 27º. Garantía de propiedad.
La propiedad de agua y tierras dentro
del territorio nacional pertenece a la nación y esta transmite el derecho de propiedad a los particulares
(propiedad privada), imponiéndole todas las modalidades que considere necesario para el bienestar
social, y señalando los requisitos obligatorios para ser propietario de dichas aguas y tierras, por
ejemplo: ser mexicano por nacimiento o naturalización, o ser una sociedad mexicana.
Glosario:
Confiscación:
Es la acción, realizada
por el gobierno, de
quitar una propiedad u
otro bien a una persona
o empresa.
76 APLICA LA CONSTITUCIÓN POLÍTICA DE LOS ESTADOS UNIDOS MEXICANOS
Garantías Sociales
Artículo 3º. Educación. Establece las bases constitucionales para la educación en
México.
De acuerdo a la reforma del 2002 la enseñanza preescolar, primaria y
secundaria forma parte de la educación básica obligatoria. También
instituye todo un programa ideológico para la impartición de la misma,
la cual debe ser laica, democrática (buscando siempre el avance
social) y nacional (continuidad y acrecentamiento de nuestra cultura);
la impartida por el Estado será gratuita; también constituye las bases
de la educación privada, la cual estará bajo la supervisión del Estado.
Artículo 27°. Derechos de los campesinos.
Este artículo declara el derecho de la nación sobre sus recursos, la proscripción del latifundismo y
protege los derechos de los campesinos. Impone a la propiedad privada las condiciones necesarias
para alcanzar el bien común.
Artículo 123. Derechos del trabajador.
Protege y reivindica los derechos individuales y colectivos del trabajador. Establece la jornada de ocho
horas, prohíbe labores insalubres y peligrosas, la protección de la mujer en el embarazo, define el salario
mínimo, el derecho a huelga, etcétera.
Existen otras disposiciones constitucionales que hacen referencia a aspectos relacionados con las Garantías Sociales.
Por ejemplo el artículo 4° que hace referencia al derecho a la salud y al menor, y el artículo 28° relativo a las facultades
del Estado en materia económica.
El juicio de amparo
El juicio de amparo es un procedimiento establecido en la Constitución en los artículos
103 y 107 para proteger las Garantías Individuales, la Ley de Amparo reglamenta estos
artículos, es decir la mencionada ley, establece la forma y procedimiento que se debe
seguir para realizar dicho juicio de amparo.
El este juicio se inicia a petición de cualquier persona sometida a un acto de
autoridad, y tiene por finalidad invalidar dicho acto, como por ejemplo un cateo sin
orden judicial, por ser anticonstitucional o ilegal.
Las partes del juicio de amparo son la parte agraviada (quien promueve el amparo),
autoridad responsable (contra quien se promueve el juicio), el tercero perjudicado
(personas con interés en que subsiste la ley) y Ministerio Público (actúa como
representante de la sociedad).
El artículo 29 constitucional establece que las Garantías Individuales pueden ser suspendidas en caso de invasión,
perturbación de la paz pública, o cualquier otro caso que ponga en grave peligro a la sociedad; la suspensión será
por un tiempo limitado y realizada por el Presidente la República siguiendo los lineamientos señalados en el
mencionado artículo.
Glosario:
Cateo:
Introducirse, allanar una
casa ajena en busca de
algo o alguien.
77BLOQUE 3
Investiga los lineamientos constitucionales que se deben seguir para defender las
Garantías Individuales en el juicio de amparo (artículo 19 constitucional).
Actividad: 5
78 APLICA LA CONSTITUCIÓN POLÍTICA DE LOS ESTADOS UNIDOS MEXICANOS
Evaluación
Actividad: 5
Producto: Investigación sobre el
Juicio de Amparo.
Puntaje:
Saberes
Conceptual Procedimental Actitudinal
Identifica los elementos que
establece la Carta Magna en
materia de Amparo.
Describe los lineamientos
constitucionales para la realización
del Juicio de Amparo.
Apertura en la comunicación
escrita.
Muestra disposición al realizar la
investigación y presentar el
reporte.
Autoevaluación
C MC NC Calificación otorgada por el
docente
Actividad: 5 (continuación)
79BLOQUE 3
Cierre
Evaluación
Actividad: 6 Producto: Collage y reporte breve. Puntaje:
Saberes
Conceptual Procedimental Actitudinal
Identifica aspectos de las
Garantías Sociales adecuados
para realzar en collage.
Analiza, reflexiona y diseña la mejor
manera de representar las
Garantías Sociales a través de un
collage.
Muestra apertura y creatividad en
el diseño del collage.
Autoevaluación
C MC NC Calificación otorgada por el
docente
Elabora, en papel bond o cartulina, un collage representando los Derechos Sociales que
defiende nuestra Constitución y presenta un breve reporte sobre tu trabajo al asesor.
Actividad: 6
80 APLICA LA CONSTITUCIÓN POLÍTICA DE LOS ESTADOS UNIDOS MEXICANOS
Secuencia didáctica 2.
Conoce la Organización Política Constitucional.
Inicio
Evaluación
Actividad: 1 Producto: Cuestionario. Puntaje:
Saberes
Conceptual Procedimental Actitudinal
Descubre aspectos de la
división de poderes y formas de
gobierno de un Estado.
Comprende y conoce los aspectos
más importantes en materia de
organización política constitucional.
Participa con disposición y
apertura en el desarrollo de la
actividad.
Autoevaluación
C MC NC Calificación otorgada por el
docente
Resuelve las siguientes cuestiones, de manera individual, uniendo los conceptos relacionados.
Actividad: 1
El Presidente requiere de su
aprobación para celebrar Tratados
Internacionales.
Es donde residen los poderes
públicos.
Es uno de los elementos del Estado
y está constituido por las personas
(población).
Forma de gobierno donde existe el
Rey.
Forma de gobierno que existe en
México.
Monarquía.
Senado de la
República.
República.
Gobierno.
Población.
81BLOQUE 3
Desarrollo
El Estado.
“Agrupación humana, fijada en un territorio determinado y en la que existe un orden social, político y jurídico orientado
hacia el bien común, establecido y mantenido por una autoridad dotada de poderes de coerción." (Derecho
Constitucional e Instituciones Políticas, Andre Hauriou, Editorial Ariel, 2ª Edición, 1980, pág. 118).
Vamos analizar este concepto:
1º Agrupación Humana: Término sociológico que se refiere a un grupo de
individuos.
2º Territorio: El Estado lo requiere como condición, es determinado, conocido y
con cierta delimitación.
Por ejemplo: El territorio mexicano cuenta con determinado número de estados,
los cuales se encuentran claramente delimitados.
3º Orden social, político y jurídico: El Estado surge como una forma de organizar la convivencia confiere un
orden a sus integrantes que les otorga seguridad a sus relaciones.
4º Conjunto de autoridades dotadas de poder de coerción: Los Gobernantes tienen facultades para hacerse
obedecer en caso de no acatamiento; en último término por la fuerza (por medio de sanciones).
El Estado y sus principales elementos
 EL TERRITORIO
Es el espacio físico en donde se asienta la población y constituye uno de los elementos fundamentales del Estado.
Pese a lo esencial de este elemento es posible que, temporalmente, un Estado esté privado del control sobre su
territorio debido a una invasión por otro Estado. Esto siempre y cuando se trate de un fenómeno de fuerza de índole
material y, en principio, temporal.
En el presente siglo se comprueban casos de estados que han subsistido pese a carecer
temporalmente de control sobre su territorio. Por ejemplo: Polonia, Francia y otros
Estados ocupados militarmente por Alemania durante la Segunda Guerra Mundial,
conservan sus autoridades, las que permanecen ocultas o en el exilio, no desaparecen y
después de la derrota del invasor vuelven a ejercer su dominio territorial.
Por otro lado, se observa que el territorio es un instrumento para el Estado, necesario para
la realización de sus funciones y cumplimiento de sus fines, es fuente de recursos, ámbito
de desarrollo de actividades, hábitat de la población y se proyecta como parte del
ecosistema terrestre.
El territorio se compone por: territorio terrestre (tierra física superficial y del subsuelo), las aguas interiores (lagos, ríos,
etc.), territorio marítimo y espacio aéreo.
82 APLICA LA CONSTITUCIÓN POLÍTICA DE LOS ESTADOS UNIDOS MEXICANOS
 POBLACIÓN
Las personas que habitan una comunidad dada, son consideradas como un
elemento del Estado. Esta población está formada por los nacionales; los
extranjeros, si bien viven en el territorio del Estado, no se consideran como
nacionales, aunque bien pueden obtener la ciudadanía mexicana si cumplen
con ciertos requisitos y restricciones que la ley señala, ya que existe la doble
ciudadanía en nuestro sistema legal.
 PODERES PÚBLICOS (GOBIERNO)
El poder del Estado o poder público, es la acción que se ejerce de forma autoritaria sobre todos los individuos del
grupo nacional. Este poder se materializa en los órganos del Estado que son el Gobierno y la Administración Pública.
El Gobierno y la Administración Pública son integrados por un grupo de personas que por elección de la población,
realizan los fines sociales y políticos del Estado. El gobierno es la representación del Estado, es la minoría que ejerce
autoridad sobre la mayoría.
Las formas de gobierno son cada uno de los modos de establecer quienes son los aptos para ocupar cargos de
gobierno y cómo deben ejercer tales cargos.
Secretarías que forman parte del gobierno federal.
83BLOQUE 3
Evaluación
Actividad: 2 Producto: Investigación. Puntaje:
Saberes
Conceptual Procedimental Actitudinal
Reconoce la forma de adquirir y
perder la nacionalidad
mexicana.
Analiza los requisitos necesarios
para ser un ciudadano mexicano,
así como los derechos y
obligaciones que conlleva.
Muestra disposición a la reflexión
analítica.
Disposición a la investigación y a
establecer conclusiones.
Autoevaluación
C MC NC Calificación otorgada por el
docente
Investiga cómo se adquiere y se pierde la nacionalidad mexicana, como se adquiere la
múltiple nacionalidad y cuáles son los derechos y obligaciones que conlleva.
Actividad: 2
84 APLICA LA CONSTITUCIÓN POLÍTICA DE LOS ESTADOS UNIDOS MEXICANOS
Formas de Gobierno
Forma de gobierno o régimen político es un concepto que se refiere a la forma en que se establece quiénes ocupara
los cargos de gobiernos y cómo deben ejercer tales cargos.
Una clasificación clásica de las formas de gobierno es la de Montesquieu, quien distinguió básicamente dos formas:
1. La Monarquía:
La titularidad del Poder Ejecutivo se adquiere hereditariamente y se le conserva
de por vida. En la actualidad, en la Monarquía existen además del Monarca, que
es el jefe del Estado, un Jefe de Gobierno o Primer Ministro, que responde
políticamente (en México no existe esta forma de gobierno).
La Monarquía Parlamentaria es una de las formas de gobierno existente en las
democracias occidentales actuales, en la que el rey ejerce la función de Jefe del
Estado bajo el control del poder Legislativo (Parlamento) y del poder Ejecutivo
(gobierno), es decir, el rey, impone su realeza, pero no gobierna (expresión
debida a Adolphe Thiers).1
Las normas y decisiones emanadas del Parlamento
regulan no sólo el funcionamiento del Estado sino también la actuación y
funciones del propio rey. Por ejemplo: Japón y España.
Monarquía Constitucional es una forma de gobierno donde el monarca es el jefe de Estado. Es un poder de mediano
carácter simbólico, puesto que se encuentra regulado por una ley, con frecuencia una Constitución. También se
caracteriza porque el rey o la reina tienen un papel de moderador o árbitro en los conflictos políticos del gobierno
habitualmente electo democráticamente.
En las Monarquías Constitucionales en cambio; el rey conserva el poder o bien lo comparte con el pueblo al que
concede una serie de derechos mediante una carta otorgada o Constitución; en cambio, en las monarquías
parlamentarias la soberanía reside, en su práctica total en la voluntad popular, siendo el monarca una figura
esencialmente simbólica. El ejemplo clásico de monarquía constitucional es Irlanda del Norte, que no posee una
constitución codificada, sino un grupo de leyes que forman su constitución.
2. La República:
Esta forma de gobierno es la que existe en México, el Jefe del Estado es elegido por el
pueblo, ya sea en forma directa o indirecta, dura temporalmente en su cargo. Otra
distinción posible de establecer de las formas de ejercer el poder político es la de
gobiernos autocráticos y gobiernos democráticos.
I. Gobiernos autócratas. Estos pueden derivar en:
a) Autoritarismo: Se suele llamar autoritarios a los regímenes que privilegian el aspecto
del mando y menosprecian la participación, concentrando su poder político en un
solo hombre o un solo órgano y restando valor a las instituciones representativas.
Existe la ausencia de consenso y la falta de fundamentos en las decisiones;
originando un orden social opresivo. Ejemplo: Cuba.
Sitios Web recomendados:
El siguiente sitio habla de la forma de gobierno autoritario.
http://evelynblogshistoriauniversal.blogspot.com/
85BLOQUE 3
b) Totalitarismo: Los elementos constitutivos del totalitarismo son la ideología totalitaria,
el partido único, el dictador, el terror. No hay límites previsibles al poder del líder y
existe una amenaza permanente de sanciones por no haber libertades individuales La
ideología totalitaria proporciona una explicación indiscutible del curso histórico, una
critica radical de la situación existente y una guía para su transformación igualmente
radical. El totalitarismo puede ser de izquierda (comunismo) o de derecha (fascismo y
nacionalsocialismo);ejemplo la Alemania de Hitler.
II. Gobiernos demócratas:
Nuestro gobierno es demócrata. La democracia tiene los siguientes aspectos fundamentales:
 Como principio de legitimidad: No acepta auto investiduras ni poder derivado de la fuerza, el poder deriva del
pueblo y se basa en el consenso de los ciudadanos. Se legitima por elecciones recurrentes, libres y
competitivas.
 La democracia es un sistema político llamado a resolver problemas del ejercicio del poder: El pueblo no
delibera ni gobierna, sino por medio de sus representantes.
 Sufragio universal: Todos los ciudadanos deben poder participar en la designación de gobernantes.
 Principio de la mayoría: Lo acordado por la mayoría debe ser acatado por todos.
 Igualdad político-jurídica: Todos los votos tienen igual valor.
 La mayoría no debe tomar decisiones que restrinjan los derechos de las minorías.
 El elector podrá formar su opinión libremente.
 El elector podrá seleccionar entre alternativas reales.
Valores en que se apoya la democracia:
 Libertad: Participación de los ciudadanos en la definición de
decisiones colectivas.
 Igualdad: Todos los ciudadanos tienen la misma dignidad política.
 Solución pacifica de las controversias, mediante el dialogo y el
entendimiento.
 Tolerancia: Admitir formas de pensamiento diferentes.
Sitios Web recomendados:
http://eldiadelavestia.com.ar/post/698544177/por-que-existen-los-totalitarismos
Caricatura de Mafalda autor: Quino
86 APLICA LA CONSTITUCIÓN POLÍTICA DE LOS ESTADOS UNIDOS MEXICANOS
Evaluación
Actividad: 3
Producto: Reporte escrito de
investigación y exposición.
Puntaje:
Saberes
Conceptual Procedimental Actitudinal
Conoce y comprende la
soberanía y su fundamento
constitucional.
Analiza las ideas centrales que
encierran la soberanía y su
importancia constitucional.
Apertura en la comunicación oral
y escrita.
Muestra disposición al realizar la
investigación y presentar el
reporte.
Autoevaluación
C MC NC Calificación otorgada por el
docente
Investiga que es la soberanía y que dice al respecto nuestra Constitución Política.
Presenta un breve escrito de tu investigación al asesor y realiza una exposición del
tema en clase.
Actividad: 3
87BLOQUE 3
Los gobiernos demócratas pueden tener dos regímenes:
I. Régimen Parlamentario.
En este sistema se pueden distinguir los siguientes elementos (este régimen no existe en México):
a) Un Poder Ejecutivo: Dividido entre el Jefe de Estado (Monarca o Presidente) y el
jefe de gobierno (primer ministro, presidente o canciller).
b) Un Poder Legislativo: El Parlamento, compuesto por dos cámaras: la Alta, de
donde derivan las de Senadores o equivalentes (la de los Lores en Inglaterra,
sigue siendo el refugio de la aristocracia) y la baja, llamada así por ser, desde su
origen, la no aristocrática (de los Comunes en Inglaterra, que representa al
pueblo, equivalente a la Cámara de Representantes en Estados Unidos, a la
Asamblea Nacional en Francia o al Congreso de los Diputados en España). Con
la excepción inglesa, en todos los países con sistemas parlamentarios los
miembros de la Cámara alta surgen de procesos electorales.
El Parlamento nace de la voluntad popular, encarna la soberanía y por tanto es el órgano de representación. Y el jefe
de gobierno, surge de la mayoría parlamentaria. El Poder Judicial permanece ajeno al quehacer político, limita su
actuación a dirimir los conflictos y aplicar e interpretar las normas.
88 APLICA LA CONSTITUCIÓN POLÍTICA DE LOS ESTADOS UNIDOS MEXICANOS
II. Régimen Presidencial, es el que existe en nuestro país.
Es un gobierno con separación y coordinación de poderes, donde el Jefe de Estado es elegido popularmente; el
Legislativo: el Congreso; el Judicial: los Tribunales. Esta claramente determinada la división de poderes y cada poder
tiene la función antes señalada.
FORMA DE GOBIERNO EN MÉXICO
En su artículo 40, la Constitución Mexicana establece que: “Es voluntad del pueblo mexicano constituirse en una
República Representativa, Democrática, Federal, compuesta de Estados libres y soberanos en todo lo concerniente a
su régimen interior; pero unidos en una Federación establecida, según los principios de esta ley fundamental”.
En ese sentido el gobierno mexicano es democrático, representativo y federal, es una República Federal que
comprende 31 Estados y un Distrito Federal, se rige por una Constitución que establece una división de poderes en
Poder Legislativo, Poder Ejecutivo y el Poder Judicial. El presidente se elige de forma directa por los votantes y dura
seis años en el poder y no se permite la reelección. La sede de los poderes de la federación y del gobierno es en la
Ciudad de México.
LA REPUBLICA COMO
FORMA DE GOBIERNO
AUTOCRATAS
TOTALITARISMO
(EJEMPLO:ALEMANIA
DE HITLER)
AUTORITARISMO
(EJEMPLO: CUBA)
DEMOCRATAS
(EJEMPLO: MÉXICO)
PRESIDENCIAL
(EJEMPLO: MÉXICO)
DEMOCRATAS
PARLAMENTO
(EJMPLO:
INGLATERRA)
89BLOQUE 3
División de poderes.
La organización política de México divide el ejercicio del poder público en tres poderes: Legislativo, Ejecutivo y
Judicial. Cada uno de ellos realiza funciones específicas que la Constitución Mexicana expresa; sin embargo, no
laboran aisladamente, mantienen relaciones necesarias que enriquecen su quehacer constitucional. El artículo 49
fundamenta la división de poderes existente en nuestro país.
Poder Ejecutivo
El Poder Ejecutivo Federal en nuestro país, reside en el
Presidente de la República, el cual es el jefe de gobierno, y
encargado de administrar las leyes y hacerlas cumplir; tiene la
facultad de nombrar a los titulares de las Secretarias de Estado
(integrantes del gabinete presidencia, por ejemplo: el Secretario
de Hacienda; el Secretario de Gobernación, etc.), los cuales
auxilian al Presidente en la administración pública.
El periodo presidencial dura Seis años y no se admite reelección,
tampoco existe vicepresidente. En caso de que un presidente no
pueda concluir con su mandato, el Congreso elegirá a un
presidente interino.
El titulo Tercero Capítulo III de la Constitución Política Mexicana habla de las modalidades y funciones del Ejecutivo.
Por ejemplo: la función de promulgar y ejecutar leyes que expida el Congreso de la Unión.
Poder Legislativo
Tiene la facultad de elaborar las leyes que rigen la vida social o de
modificar las ya existentes de acuerdo con la opinión de los
ciudadanos. En México, el poder Legislativo se deposita en un
Congreso General (Congreso de la Unión) constituido por la Cámara de
Senadores (representantes directos de los ciudadanos de los estados)
y por la Cámara de Diputados.
La Cámara de Diputados se compone de representantes de la nación
electos en su totalidad cada tres años. Son 500 Diputados en total.
La Cámara de Senadores se compone de dos miembros por cada
estado y dos por el Distrito Federal (64 en total), nombrados en elección
directa y se renueva por mitad cada tres años.
Estas Cámaras las integran grupos de ciudadanos, y su función primordial es representar al pueblo en las labores
políticas y la elaboración de las leyes. Tanto diputados como senadores son electos por el pueblo mexicano a través
del voto directo y secreto.
La Constitución Política de nuestro país establece las
facultades generales del Congreso en la sección III del Titulo
Tercero de la misma, que se prolonga hasta el Artículo 77.
Otorga funciones similares a ambas Cámaras, pero hay
funciones que pertenecen a una o a otra.
Residencia oficial del Poder Ejecutivo Federal en México:
Los Pinos.
Poder Legislativo Federal.
90 APLICA LA CONSTITUCIÓN POLÍTICA DE LOS ESTADOS UNIDOS MEXICANOS
Algunas facultades del Congreso de la Unión (que se conforma por Diputados y Senadores) son las siguientes:
 Elaborar iniciativas de ley, discutirlas y aprobarlas en su caso.
 Aprobar las contribuciones para cubrir el gasto público.
 Aprobar las bases y condiciones para la celebración de empréstitos (préstamo que toma una entidad).
 Legislar sobre hidrocarburos, minería, comercio y otros aspectos.
 Crear y suprimir empleos públicos de la Federación.
 Expedir leyes sobre las características y usos de la Bandera, Escudo e Himno Nacionales,
Ejemplo de facultades exclusivas de la Cámara de Diputados en México:
 Discutir y aprobar anualmente el presupuesto de egresos de la federación.
 Erigirse en Colegio Electoral para ejercer las atribuciones respecto a la elección de Presidente de la
República.
Ejemplo de facultades exclusivas del Senado en México:
 Aprobar los tratados internacionales.
 Aprobar los nombramientos de los ministros de la Suprema Corte de Justicia de la Nación.
 Admitir nuevos estados en la Federación.
Poder Judicial
La función principal del Poder Judicial mexicano consiste en la administración
de justicia, es decir, se encarga de conocer y resolver los conflictos que
surgen entre los órganos del poder público; entre el poder público y los
particulares o entre los particulares.
Los tribunales de la Federación están facultados para resolver los problemas
que se produzcan por los actos u omisiones de:
 Los funcionarios que violen las garantías Individuales.
 Las autoridades federales que limiten la soberanía de los Estados.
 Las autoridades de los estados que invadan la autoridad federal.
El Poder Judicial se constituye por la Suprema Corte de Justicia de la Nación,
el Tribunal Electoral, en los Tribunales de Circuito Colegiados y Unitarios y
Juzgados de Distrito. Su fundamento se encuentra en el Título Tercero Capítulo que habla del Poder Judicial.
Constituye un factor de equilibrio entre el Poder Ejecutivo y el Legislativo, una de las funciones principales es proteger
los derechos de los habitantes por medio de la interpretación y aplicación de la ley, es decir, tiene la capacidad para
resolver los problemas legales que surjan entre la población.
La Suprema Corte de Justicia se compone de 21 ministros numerarios que
sesionan en pleno y en salas. Estas son 4 y se encargan de los asuntos civiles,
penales, administrativos y Laborales; resuelve los conflictos e impone sanciones.
El Consejo de la Judicatura Federal es el encargado de la administración,
vigilancia y carrera judicial del Poder Judicial de la Federación, exceptuando a la
Suprema Corte y el Tribunal Electoral; debe velar por la autonomía de los órganos
del Poder Judicial. Se integra por 7 miembros: el Presidente de la Suprema Corte,
tres consejeros designados por el Pleno de dicha Corte, dos consejeros
designados por el Senado, y un consejero designado por el Presidente de la
República. Para realizar sus actividades el Consejo cuenta con distintos órganos
auxiliares, entre ellos la Visitaduría Judicial.
91BLOQUE 3
Evaluación
Actividad: 4 Producto: Cuadro sinóptico. Puntaje:
Saberes
Conceptual Procedimental Actitudinal
Examina y representa
información relacionada con la
división de poderes del Estado.
Organiza y describe la forma en
que se dividen los poderes del
Estado y sus funciones.
Se interesa por el funcionamiento
del Estado.
Muestra disposición para el
análisis al elaborar el cuadro
sinóptico.
Autoevaluación
C MC NC Calificación otorgada por el
docente
Elabora un cuadro sinóptico donde expliques cómo funciona la división de poderes en
México y cuáles son sus funciones.
Actividad: 4
92 APLICA LA CONSTITUCIÓN POLÍTICA DE LOS ESTADOS UNIDOS MEXICANOS
Cierre
Evaluación
Actividad: 5 Producto: Sopa de letras. Puntaje:
Saberes
Conceptual Procedimental Actitudinal
Descubre aspectos del marco
jurídico en el ámbito de la
organización política
constitucional.
Comprende y conoce los aspectos
más importantes en materia de
organización política.
Participa con disposición y
apertura en el desarrollo de la
actividad.
Autoevaluación
C MC NC Calificación otorgada por el
docente
Resuelve la siguiente sopa de letras relacionada con la organización política
constitucional de México.
Actividad: 5
Amparo
Democracia
Ejecutivo
Garantías
Gobierno
Judicial
Legislativo
Población
República
Territorio
Tiempo asignado: 15 horas
Distingues y explicas las ramas del
derecho.
Unidad de competencia:
 Sistematiza explica el procedimiento de creación de leyes, a partir de la norma jurídica vigente.
 Valora la importancia de la creación de lees como garante de una convivencia social adecuada.
 Conoce el proceso legislativo en la creación de una ley y su impacto en la organización de su comunidad.
Competencias profesionales:
 Asume un comportamiento ético sustentado en principios de filosofía, para el ejercicio de sus derechos y
obligaciones en diferentes escenarios sociales.
 Argumenta las repercusiones de los procesos y cambios políticos, económicos y sociales que han dado lugar al
entorno socioeconómico actual.
 Argumenta sus ideas respecto a diversas corrientes filosóficas y fenómenos histórico-sociales, mediante
procedimientos teórico-metodológicos.
 Participa en la construcción de su comunidad, propiciando la interacción entre los individuos que la conforman,
en el marco de la interculturalidad.
 Propone alternativas de solución a problemas de convivencia de acuerdo a la naturaleza propia del ser humano y
su contexto ideológico, político y jurídico.
Atributos a desarrollar en el bloque:
1. Reconoce los propios prejuicios, modifica sus puntos de vista al conocer nuevas evidencias, e integra nuevos
conocimientos y perspectivas al acervo con el que cuenta.
2. Estructura ideas y argumentos de manera clara, coherente y sintética.
3. Articula saberes de diversos campos y establece relaciones entre ellos y su vida cotidiana.
4. Propone maneras de solucionar un problema o desarrollar un proyecto en equipo, definiendo un curso de acción
con pasos específicos.
5. Aporta puntos de vista con apertura y considera los de otras personas de manera reflexiva.
6. Asume una actitud constructiva, congruente con los conocimientos y habilidades con los que cuenta dentro de
distintos equipos de trabajo.
7. Conoce sus derechos y obligaciones como mexicano y miembro de distintas comunidades e instituciones.
94 DISTINGUE Y EXPLICA LAS RAMAS DEL DERECHO
Secuencia didáctica 1.
Derecho Público.
Inicio
Evaluación
Actividad: 1 Producto: Árbol genealógico. Puntaje:
Saberes
Conceptual Procedimental Actitudinal
Conoce la estructura de una
familia, incluyendo ascendentes
y descendientes.
Distingue la manera en que se
integra una familia.
Participa de manera entusiasta y
muestra interés en la realización
de la actividad.
Autoevaluación
C MC NC Calificación otorgada por el
docente
Elabora un árbol genealógico en papel bond o cartulina, donde podrás observar las
clases de parentesco que reconoce la ley.
Actividad: 1
95BLOQUE 4
Desarrollo
El cuadro sinóptico que veremos a continuación resume la materia de estudio del presente bloque.
Ramas del derecho
Público
Constitucional
Administrativo
Penal
Procesal
Internacional
Social
Laboral
Agrario
Privado
Civil
Mercantil
Internacional
96 DISTINGUE Y EXPLICA LAS RAMAS DEL DERECHO
Las ramas del derecho.
Las distintas ramas del derecho se agrupan tradicionalmente en tres grandes bloques:
I. Derecho Público. Es el conjunto de normas jurídicas que rigen las relaciones
en las cuales el Estado actúa con el poder soberano; regula las relaciones
entre los Estados o la de estos con sus gobernados. Sus ramas son:
Constitucional, Administrativo, Penal, Procesal y Derecho Internacional
Público. Dentro de este derecho podemos encontrar el denominado Derecho
Social integrado por El Derecho Laboral y el Derecho Agrario.
Derecho Social (forma parte del derecho público, porque el gobierno lo
protege).- Es el conjunto de normas e instituciones que protegen, dignifican y
tienden a reivindicar a grupos sociales económicamente desvalidos. El primer
país en el mundo que lo incorpora es México en su Constitución de 1917 en
sus artículos 27 y 123.
II. Derecho Privado. Es el conjunto de normas jurídicas que rigen las relaciones entre los particulares y es
aplicable a aquellas relaciones en que el Estado interviene sin hacer uso de su autoridad, es decir, no
interviene como soberano. Podemos afirmar que es el derecho de los particulares. Sus ramas son: Civil.
Mercantil e Internacional Privado.
Derecho Público.
Derecho Constitucional
Este tipo de derecho ya fue estudiado en el bloque anterior, por lo tanto sólo
haremos un breve recordatorio.
Esta rama del derecho es el conjunto de normas relativas a la estructura
fundamental del Estado, a las funciones de sus órganos y a la relación de estos con
los particulares y entre sí.
Es la base de todo el orden jurídico y establece los principios generales de otras
ramas del derecho. También es conocido como Derecho Político.
En el Sentido estricto, se refiere a una rama determinada del Derecho, es decir, es una disciplina como cualquier otra,
con la única diferencia que jerárquicamente, es superior a todos ellos.
Derecho Administrativo
Conjunto de normas jurídicas que regula la organización y actividad de la administración
pública, las relaciones que se dan entre la administración y los particulares, las
relaciones entre los órganos administrativos públicos y su control.
La administración pública puede ser definida como la actividad por medio de la cual el
Estado busca satisfacer los intereses colectivos glosario.
Fuentes del Derecho Administrativo
El derecho administrativo nace principalmente de las fuentes formales del derecho:
 Tratados Internacionales relacionados con la administración pública.
 Leyes Federales de carácter administrativo (LOAPF).
 Constituciones y leyes locales (Estatuto de gobierno del DF, leyes orgánicas estatales o municipales, etc.).
 Reglamentos federales (Reglamento de Obras Públicas).
Glosario:
La administración
pública:
La actividad por medio
de la cual el Estado
busca satisfacer los
intereses colectivos.
97BLOQUE 4
 Decretos, Acuerdos, Oficios-circulares, NOM.
 Convenios administrativos.
 Resoluciones administrativas individualizadas.
Estructuras organizacionales en la Administración Pública.
En la administración pública encontramos 3 estructuras organizacionales
reconocidas por diversos antecedentes históricos y estudiados por la
doctrina.
 Centralización Administrativa.
 Desconcentración Administrativa.
 Descentralización Administrativa (En México se conoce como
Paraestatal).
FORMAS DE ORGANIZACIÓN ADMINISTRATIVA
Centralización administrativa: Se da cuando los órganos dependen
directamente del titular del ejecutivo o del inmediato superior
jerárquico; formando así, un cuerpo unitario, jerarquizado y dotado
de atribuciones específicas.
La centralización administrativa está integrada por:
 Presidencia de la República y oficinas que la integran.
 Secretarías de Estado, creadas para el despacho de los
asuntos del orden administrativo del Ejecutivo Federal.
Desconcentración administrativa: Se da cuando los órganos pertenecientes siguen formando parte de la
centralización y siguen jerarquizados, pero cuentan con funciones delegadas que les dan un margen de libertad
operativa. Sucede cuando por razones geográficas o técnicas, resulta necesario delegar atribuciones en los órganos
desconcentrados. (En cuanto a lo geográfico: Delegaciones regionales o estatales de las Secretarías de Estado; en
cuanto a lo técnico: Registro Agrario Nacional).
La Desconcentración es creada por Ley o decreto en apoyo al órgano centralizado del cual depende, esta forma de
organización fue creada con la finalidad de evitar que los usuarios o administrados se trasladaran al centro (capital de
la República), es decir que la pretensión original de la creación de la Desconcentración Administrativa, lo fue
precisamente el desconcentrar la competencia de la periferia del centro, hacia los estados de la República, de ahí que
adquirió tal denominación.
La Descentralización (Paraestatal): Es una forma de organización administrativa en la que se integra una persona de
derecho público, la cual administra sus negocios con la relativa independencia del poder central, sin desligarse de la
orientación gubernamental.
La paraestatal:
Las Empresas Públicas o Paraestatales se pueden definir como aquellas
entidades con una estructura de derecho privado que fueron creadas o
adquiridas por el Estado, para mantener algunas fuentes de trabajo,
desarrollar una actividad económica, o incrementar la productividad de una
región determinada. Sin embargo no es el gobierno que rige dicha empresa,
por esto, el término paraestatal en sí significa paralelo al Estado.
98 DISTINGUE Y EXPLICA LAS RAMAS DEL DERECHO
Existen varias compañías que reciben la categorización de paraestatales en México, tales como:
 PEMEX (Petróleos Mexicanos).
 CFE (Comisión Federal de Electricidad).
 CONACULTA (Consejo Nacional para la Cultura y las Artes).
 INEGI (Instituto Nacional de Estadística y Geografía).
 IFE (Instituto Federal Electoral).
Podemos concluir que el objeto del Derecho Administrativo es la administración pública (que puede ser centralizada,
desconcentrada o descentralizada) y tiene como finalidad regular la organización y actividad de la administración
pública, las relaciones que se dan entre la administración y los particulares, y las relaciones entre los mismos órganos.
Derecho penal.
Definición
El Derecho Penal, llamado en algunas ocasiones derecho criminal, establece y regula
el castigo de las infracciones de la ley por medio de la imposición de penas.
Generalidades del Derecho Penal
Delito: es una infracción consciente del Derecho Penal.
Existen varios tipos de delitos como:
a) El doloso. Este es intencional.
b) El culposo. Este delito no intencional (se realiza sin reflexión del infractor, sin
cuidado). Por ejemplo: Daños en un choque automovilístico.
c) Los delitos federales: son aquellos que se encuentran ya mencionados por
leyes federales y los tratados, como en el Código Penal del Distrito Federal.
d) Los delitos comunes: son los que no se encuentran dentro de los federales.
e) Los delitos oficiales: los que pueden llegar a cometer los funcionarios y los empleados públicos en el
desempeño de sus funciones, para conseguir un beneficio sin pensar en los demás.
f) Los delitos políticos: son aquellos que atacan la organización del Estado, en Código Penal señalan delitos
políticos, como un motín, rebelión, conspiración o algún mal que afecte a la sociedad.
DELITOS DE OFICIO Y DE QUERELLA.
La denuncia de un delito que se persigue de oficio puede ser hecha por cualquier persona. Un ejemplo es el
homicidio. En cambio existen delitos, como el fraude, que únicamente las víctimas pueden denunciarlo y en este caso
se le llama querella. El código penal especifica en cada caso qué delitos pueden perseguirse únicamente con querella
de parte.
1. De oficio. Se requiere la denuncia del hecho por parte de cualquiera que
tenga conocimiento del delito. La autoridad deberá proceder contra el
presunto responsable en cuanto se entere de la comisión del delito, de
manera que no sólo el ofendido puede denunciar la comisión del delito. La
mayor parte de los delitos, se persiguen de oficio, en cuyo caso, no procede
el perdón del ofendido.
2. De querella necesaria: Este solo puede perseguirse a petición de parte, es
decir, por medio de querella del ofendido o de sus legítimos representantes.
Los delitos que se persiguen por querella, el propio precepto legal lo indica,
ya sea en el mismo artículo u otro. Los de oficio, no tienen señalamiento y
se entiende que son proseguibles de oficio.
99BLOQUE 4
Pena: Se da el nombre de pena a todo castigo o sanción física o moral que el
poder del Estado impone y hace cumplir a un individuo a quien, por una decisión
judicial, se ha declarado culpable de una infracción de la ley,
El fin de toda pena es el restablecimiento del orden jurídico que ha provocado la
infracción cometida mediante la reforma de la voluntad viciosa, por lo que se dice
que el fundamento de la pena debe ser siempre correccional, es decir, readaptar
al infractor a la sociedad.
Delincuente. Todo aquel individuo que realiza una infracción a una norma del
Derecho Penal.
Código penal
Contiene las normas jurídicas que se encargan de sancionar a aquellos que cometan
delitos. El Código Penal se encarga de clasificar los delitos, los cuales establece como:
Los delitos contra la seguridad de la nación; delitos contra la seguridad pública, delitos
contra la salud, etc.
El código de Justicia Militar contiene normas jurídicas que, de manera exclusiva, se
aplican a los integrantes de la llamada fuerza Armada, esto se hace con el fin de que si
determinado sujeto militar comienza a hacer actos que alteran el orden, se aplique este
código; o se aplican en las actividades que desarrollan los militares en su servicio.
El fuero
Este es una prerrogativa o privilegio otorgado a los altos funcionarios públicos para que no sean sujetos de un juicio
ordinario del Estado.
Al respecto de nuestro derecho mexicano, el Art. 13 constitucional nos manifiesta que "nadie puede ser juzgado por
las leyes privativas, ni por tribunales especiales. Ninguna persona o corporación puede tener fuero..." De tal precepto
deducimos que en el derecho positivo mexicano existe completa igualdad para todos: a pesar de ello la propia
Constitución establece algunas excepciones para quienes ocupan determinados cargos públicos, a fin de hacer
posible el desempeño de sus funciones sin peligro de ser enjuiciados como resultado de acusaciones que, en mucho
casos, serian infundadas y sólo serviría como medio político de ataque. La misión encomendada a ciertos
funcionarios no debe ser interrumpida bajo ningún concepto. Algunos de los funcionarios que gozan este privilegio
son: el Presidente de la República Senadores, Diputados, etc.
El Ministerio Público
El Ministerio Público es el órgano acusador del Estado, el representante de la
sociedad. Suele ser considerado como la parte acusadora.
Como representante de la sociedad, el ministerio público no persigue ningún
interés propio, ni ajeno, sino que realiza llanamente la voluntad de la ley.
Principalmente su función es investigadora, la cual la realiza dentro de la etapa de
la averiguación previa, donde desahoga todas aquellas actividades necesarias
para comprobar el que se realizó el delito y la probable responsabilidad del
acusado. En esta fase del procedimiento el Ministerio Público actúa como
autoridad.
Cuando el Ministerio Público decide ejercitar la acción (iniciar el juicio penal), asume un carácter distinto al
desarrollado en la averiguación previa, ya no es autoridad y sus actos se encuentran sujetos a la apreciación del
órgano jurisdiccional (el Juzgado Penal).
100 DISTINGUE Y EXPLICA LAS RAMAS DEL DERECHO
Al Juez le corresponde decidir la controversia de carácter penal, y se encarga de determinar sobre la existencia o no
del delito, y si es o no culpable el acusado, pero con la libertad de analizar cabalmente los hechos demostrados con
independencia de las conclusiones del Ministerio Público.
Derecho procesal mexicano
Ignacio Carrillo Zalce define Derecho procesal como "Un sistema de normas que regula el mecanismo judicial de
aplicación de la ley a casos particulares, para definir situaciones jurídicas dudosas o declarar la existencia de
obligaciones y proveer a su cumplimiento".
Entonces hay que comprender que el Estado su función principal es la
administración de la Justicia con la cual va resolver los problemas entre los
particulares.
Los particulares no pueden hacerse justicia entre ellos, es el Estado el que se
encarga de crear órganos especiales, los cuales se conocen como tribunales, a
donde deben ir todas aquellas personas interesadas en resolver un conflicto.
Estos tribunales se encargan de resolver este tipo de situaciones para llegar al
resultado de la sentencia. En nuestro país se tienen tribunales civiles, penales,
militares, federales, etc.
El procedimiento en los juicios de tramitación se ha clasificado en el llamado; procedimiento civil, procedimiento penal
y procedimientos especiales.
I. PROCEDIMIENTO CIVIL. Este debe comenzar con una
demanda en donde el sujeto dirá las causas, nombre,
dirección, el motivo del demando y hechos, la segunda
etapa es cuando el demandado es avisado de que tiene una
demanda en su contra; después si se contestó la demanda
se dará aviso al demandante (quien puso la demanda) pero
posteriormente el Juez establecerá una oportunidad para
encontrar evidencias y escuchar a ambas partes; ya
después el Juez dirá la sentencia para el acusado.
II. EL PROCEDIMIENTO PENAL. Este empieza, cuando el Juez inicia el procedimiento; informando al detenido,
por el crimen y el castigo que se le aplicará, pero, antes se le hace una declaración preparatoria tomando en
cuenta las bases, pruebas y evidencias que aparezcan, el Ministerio Público y el defensor del acusado
deberán presentar sus conclusiones; para terminar el Juez dictará la sentencia, la cual puede ser
condenatoria o absolutoria.
101BLOQUE 4
Evaluación
Actividad: 2
Producto: Investigación y
exposición.
Puntaje:
Saberes
Conceptual Procedimental Actitudinal
Identifica el procedimiento a
seguir en los juicios agrarios y
laborales.
Describe los aspectos que forman
parte de un procedimiento ante los
tribunales agrarios y laborales.
Disposición para la investigación.
Apertura para el trabajo de
equipo.
Apertura en la comunicación
escrita y oral.
Autoevaluación
C MC NC Calificación otorgada por el
docente
Realiza una investigación donde expliques procedimiento agrario y el laboral.
I. Intégrate en equipo de cinco elementos.
II. Expón tu trabajo en clase.
III. Presenta un reporte escrito de tu investigación y preséntalo al asesor.
Actividad: 2
102 DISTINGUE Y EXPLICA LAS RAMAS DEL DERECHO
Derecho Internacional Público.
Es el derecho que rige las relaciones de la sociedad internacional, es el
conjunto de reglas y principios que rigen las relaciones entre Estados.
Los sujetos o destinatarios del derecho internacional son los Estados,
principales destinatarios de las normas jurídicas internacionales y de los
derechos y obligaciones que de esas normas deriven. Pero junto a ellos
están también las Organizaciones Internacionales como la ONU.
Fuentes del Derecho Internacional.
Las fuentes del derecho internacional pueden ser la costumbre (derecho internacional consuetudinario) y los tratados
(derecho internacional convencional). Estas fuentes son creadas por los Estados (países).
I. Acuerdos entre los Estados. Tales como: tratados, pactos, convenios, cartas, memorándum, intercambio de
notas diplomáticas, enmiendas, anexos y protocolos de tratados, entre otros.
Un Tratado Internacional es un acuerdo escrito entre sujetos del Derecho
Internacional (Estados y Organizaciones). Como acuerdo implica siempre que
sean, como mínimo, dos personas jurídicas internacionales, quienes concluyan
un tratado internacional. Por ejemplo los gobernantes de cada país se reúnen
para ponerse de acuerdo con sus límites de países para no tener problemas
con sus territorios.
II. La Costumbre Internacional. Esta implica la repetición de una conducta
durante mucho tiempo; en la actualidad este requisito ha perdido
importancia. Se habla de costumbres instantáneas en las que el tiempo
necesario de una práctica para convertirse en costumbre es muy inferior al
usual o es nulo. Ejemplo de esto último sería el caso del lanzamiento en
1957 del Sputnuk al espacio exterior por parte de la Unión Soviética. Entre
1957 y 1958 se creó el principio de no apropiación del espacio
ultraterrestre, que se convirtió en una costumbre instantáneamente.
III. Principios Generales del Derecho. Es un criterio que expresa un deber de
conducta para los individuos, el principio o un estándar para el resto de las
normas.
Por ejemplo: “El debido proceso” es un principio legal estadounidense por el cual el
gobierno debe respetar todos los derechos legales que posee una persona según la ley.
De tal forma que toda persona tiene derecho a ciertas garantías mínimas y tener
oportunidad de ser oído y a hacer valer sus pretensiones legitimas frente al Juez.
Organización de las Naciones Unidas
Una organización internacional es toda asociación conformada normalmente por
sujetos de Derecho Internacional Público, regulada por un conjunto de normas
propias, con miembros, alcance, o presencia internacional y unos fines comunes.
En el uso cotidiano, el término es generalmente reservado para las organizaciones
intergubernamentales como las Naciones Unidas, el Consejo de Europa o la
Organización Mundial del Comercio, cuyos miembros son Estados soberanos o de
otras organizaciones intergubernamentales.
103BLOQUE 4
La Organización de las Naciones Unidas (ONU) o simplemente Naciones Unidas. Es la mayor organización
internacional existente. Se define como una asociación de gobierno global que facilita la cooperación en asuntos
como el Derecho Internacional, la paz y seguridad internacional, el desarrollo económico y social; los asuntos
humanitarios y los Derechos Humanos.
Desde su sede en Nueva York, los Estados miembros de las Naciones Unidas y otros organismos vinculados
proporcionan consejo y deciden acerca de temas significativos y administrativos en reuniones periódicas celebradas
durante el año. La ONU está estructurada en diversos órganos, de los cuales los principales son: Asamblea General,
Consejo de Seguridad, Secretaría General y la Corte Internacional de Justicia.
La Corte Internacional de Justicia
También llamada Tribunal Internacional de Justicia, es el principal
órgano judicial de las Naciones Unidad, el cual fue establecida en 1945.
Sus funciones principales son resolver por medio de sentencias las
disputas que le sometan los Estados y emitir dictámenes u opiniones
consultivas para dar respuesta a cualquier cuestión jurídica que le sea
planteada por la Asamblea General (en ella están representados todos
los Estados Miembros, cada uno con un voto) o el Consejo de
Seguridad (el encargado de mantener la paz y la seguridad entre las
naciones), o por las agencias especializadas que hayan sido
autorizadas por la Asamblea General.
La Corte adoptó el 14 de abril de 1978 un Reglamento mediante el cual se determinó la manera de ejercer sus
funciones y, en particular, sus reglas de procedimiento.
Solamente los Estados pueden ser parte en los asuntos contenciosos planteados a la Corte Internacional de Justicia.
La jurisdicción de la Corte está limitada a los asuntos en los que ambas partes han sometido su disputa a la Corte.
Cada parte debe cumplir las obligaciones que le incumban como consecuencia del juicio emitido, el Consejo de
Seguridad puede ser invitado a "hacer recomendaciones o decidir sobre medidas" si así lo estima pertinente.
Algunos ejemplos de asuntos puestos en consideración de la Corte Internacional de
Justicia:
 Una queja de los Estados Unidos en 1980 en la que Irán tenía detenidos a
diplomáticos americanos en violación de las normas de Derecho
Internacional.
 Una disputa acerca del curso de la frontera marítima que divide los Estados
Unidos y Canadá en el área del Golfo de Maine.
Otro órgano internacional encargado de administrar justicia es La Corte Penal
Internacional.
Llamada en ocasiones Tribunal Penal Internacional, es un tribunal de justicia
internacional permanente, cuya misión es juzgar a las personas acusadas de
cometer crímenes de genocidio, de guerra y de crímenes contra la humanidad.
Tiene personalidad jurídica internacional y no forma parte de las Naciones
Unidas, los crímenes que puede conocer la Corte se encuentran limitados a los
siguientes:
Corte Internacional de Justicia.
¿Sabías que…
Los idiomas oficiales
de la Corte son el
francés y el inglés.
104 DISTINGUE Y EXPLICA LAS RAMAS DEL DERECHO
 El genocidio. Se entiende por genocidio cualquiera de los actos
perpetrados con la intención de destruir, total o parcialmente, a un
grupo nacional, étnico, racial, o religioso como tal con algún
propósito particular.
 Crimen contra la humanidad o crimen de lesa humanidad comprende
las conductas calificadas como asesinato, exterminio, tortura.
Violación, prostitución forzada, esterilización forzada, persecución por
motivos políticos, religiosos, ideológicos, raciales, étnicos u otros o
cualesquier acto inhumano que cause graves sufrimientos o atente
contra la salud mental o física de quien los sufre, siempre que dichas
conductas se cometan como parte de un ataque generalizado o
sistemático contra una población civil y con conocimiento de dicho
ataque.
Estos actos también se denominan crímenes de lesa humanidad. Leso significa agraviado, lastimado, ofendido: de allí
que crimen de lesa humanidad aluda a un crimen que, por su aberrante naturaleza, ofende, agravia, injuria a la
humanidad en su conjunto.
 Los crímenes de guerra. Violación de las protecciones establecidas por las leyes y las costumbres de la
guerra, integradas por las infracciones graves del Derecho Internacional Humanitario cometidas en un
conflicto armado y por las violaciones al Derecho Internacional. Los malos tratos a prisioneros de guerra y
civiles son considerados crímenes de guerra.
 El crimen de agresión. Este se comete cuando una persona, estando en condiciones de controlar o dirigir
efectivamente la acción política o militar de un Estado, dicha persona planifica, prepara, inicia o realiza un
acto de agresión. Es el uso de la fuerza armada contra la soberanía, la integridad territorial o la independencia
política de otro Estado.
Elabora una investigación relacionada el procedimiento que se realiza en la Corte
Internacional de Justicia, las penas que pueden establecerse y la manera en que se
busca el cumplimiento de la sentencia. Presenta un reporte escrito al asesor.
Actividad: 3
Corte penal Internacional.
105BLOQUE 4
Evaluación
Actividad: 3 Producto: Reporte escrito. Puntaje:
Saberes
Conceptual Procedimental Actitudinal
Conoce el procedimiento que se
sigue en la Corte Internacional
de Justicia.
Distingue las acciones que realiza
la Corte Internacional de Justicia.
Participa de manera entusiasta y
muestra interés en la realización
de la actividad.
Autoevaluación
C MC NC Calificación otorgada por el
docente
Actividad: 3 (continuación)
106 DISTINGUE Y EXPLICA LAS RAMAS DEL DERECHO
Derecho Agrario
Es el conjunto de normas que regulan el ejercicio de las actividades agrarias, así como las actividades que les son
directamente complementarias, con miras a obtener en el campo la más racional producción y el más alto grado
posible de justicia social.
El artículo 27 constitucional encierra la Garantía Social que se refiere a las actividades agrarias, dicho artículo es
reglamentado por la Ley Agraria.
La Ley de la Reforma Agraria en su artículo 2 enuncia que son autoridades en materia agraria:
• Presidente de los Estados Unidos Mexicanos.
• Gobernadores de los Estados.
• Secretario de la Reforma Agraria.
• Secretaría Agricultura y Recursos Naturales.
Tribunales Agrarios
Los tribunales agrarios son los órganos federales dotados de plena jurisdicción y
autonomía para dictar sus fallos a los que corresponde en los términos de la fracción XIX
del artículo 27 de la Constitución Política de los Estados Unidos Mexicanos, la
administración de justicia agraria en todo el territorio nacional.
Los tribunales agrarios se componen de:
I. El Tribunal Superior Agrario.
II. Los tribunales unitarios agrarios.
Derecho Laboral.
Es el conjunto de normas que regulan las relaciones jurídicas entre empleadores
y trabajadores y de ambos con el estado, originado por una prestación
voluntaria, subordinada, retribuida humana, para la producción de bienes y
servicios.
El artículo 123 constitucional encierra la Garantía Social que se refiere al campo
laboral, dicho artículo es reglamentado por la Ley Federal del Trabajo.
“Sueño de una tarde de domingo en la Alameda”. Diego Rivera 1948.
107BLOQUE 4
Generalidades del Derecho Laboral
Trabajador: Toda persona física que presta a otra física o moral u trabajo personal y subordinado.
Trabajador de confianza: Se da la categoría de confianza, no por la designación que se le da al puesto que realiza, si
no a las funciones que desempeña: dirección fiscalización. Estos trabajadores no tienen derecho a asociarse en
sindicatos.
Patrón: Persona física o moral que utiliza los servicios de uno o varios trabajadores.
Intermediario: Persona que contrata o interviene en la contratación de un a u otras personas para que presten sus
servicios a un patrón.
Empresa: Unida económica de producción o distribución de bienes o servicios.
Establecimiento: Unidad técnica que como agencia sucursal o alguna otra forma semejante sea parte inteligente de la
empresa y contribuya al alcanzar las finalidades de esta.
Sindicato: Asociación permanente de trabajadores o patrones para el estudio, mejoramiento y defensa de sus
intereses respectivos.
Sindicatos de trabajadores se dividen en:
 Gremiales: Formados de trabajadores de un mismo oficio profesión o
especialidad.
 Empresa: Formado por trabajadores de una misma empresa.
 Industriales de dos o más empresas de un mismo ramo.
 Nacionales de industria: Del ramo establecidas en al menos dos
entidades federativas.
 Oficios varios: Fundado por trabajadores diversos del siempre y
cuando en el municipio existan al menos 20 trabajadores.
Contrato colectivo de trabajo: Pacto que regula las relaciones entre
sindicatos de trabajo y el patrón, estableciendo las condiciones generales
de trabajo en una empresa.
Reglamento interior del trabajo: Conjunto de normas jurídicas que regulan la forma de prestar el servicio, su objetivo es
mejorar el desarrollo del trabajo y la correcta aplicación del contrato colectivo.
Reglamento de seguridad e higiene: Normas jurídicas cuyo objetivo es prevenir accidentes y enfermedades en el
trabajo.
Conflictos de trabajo: Diferencias que se originan entre los factores de
producción derivados de la relación colectiva de trabajo.
Derecho de huelga: Facultad que tienen los trabajadores de suspender
actividades en una negociación para lograr todos los objetivos que
indican la Ley Federal del Trabajo en su artículo 440.
Condiciones de trabajo: Son las prestaciones que se entregan al
trabajador por el servicio prestado, garantizando su integridad física y
económica y mejorando las condiciones de vida de él y de su familia.
(Días de descanso, salario, participación de los trabajadores, en las
utilidades de la empresa, habitación para los trabajadores, derechos de
antigüedad, etc.) Sindicato de trabajadores.
108 DISTINGUE Y EXPLICA LAS RAMAS DEL DERECHO
La jornada de trabajo: El tiempo durante el cual el trabajador está a disposición del patrón para presentar su trabajo.
La limitación de la jornada de trabajo tiene las siguientes finalidades:
a. Fisiológica: Evita el excesivo desgaste de la energía del trabajador.
b. Familiar: Permite la reunión de la familia en el hogar.
c. Cultural y Social: Porque facilita tiempo libre para instruirse y divertirse.
La jornada de trabajo se clasifica en:
a. Diurna: Comprende entre las 6 y las 20 horas con la duración máxima de 8 horas.
b. Nocturna: De las 20 a las 6 horas con una duración de 7 horas.
c. Mixta: La cual comprende periodos de tiempo tanto la jornada diurna como la nocturna siempre y cuando el
periodo nocturno no exceda las 3 horas y media, dado el caso se considera nocturna.
d. Jornada reducida: Como las que realizan los trabajadores mayores de 14 y menores de 16 que no excederá
de 6 horas diarias divididas en dos periodos de tiempo con 1 hora por lo menos para descansar.
e. Jornada distribuida: La ley de trabajo permite una jornada diaria mayo para obtener el descanso de los
sábados en la tarde.
f. Jornada extraordinaria: Es la prolongación de la jornada ordinaria por circunstancias, los trabajadores están
obligados a laborar 3 periodos de tres horas extras a la semana, las primeras 9 horas semanales se pagan o
100% del salario ordinario y las que excedan a dicho periodo se pagaran triples un 200% más del salario
ordinario por hora.
g. Jornada continua: Se presta servicio en forma constante desde el momento de ingreso hasta de salida y
durante el cual el trabajador tiene derecho a descansar por lo menos media hora dentro de la fuente de
trabajo.
h. Jornada discontinua: Es aquella que tiene dos momentos de entrada y dos de salida interrumpidas por un
periodo de reposo y comida fuera de la fuente de trabajo.
Jornada de trabajo
Diurna
Nocturna
Mixta
Reducida
Distribuida
Extraordinaria
Continua
Discontinua
109BLOQUE 4
Días de descanso:
Son las interrupciones de la jornada laboral del trabajo que pueden ser de tres formas:
a. Un día de descanso semanal que preferentemente debe de ser el domingo.
b. En caso que un trabajador labore en domingo se hace acreedor a una prima dominical equivalente al menos
al 25% más al salario ordinario diario.
Vacaciones: Las cuales trabajando en forma continua de días laborales se pagan en forma ordinaria más una prima
de al menos el 25% de salario ordinario.
1 año son 6 días, 2 son 8, 3 son 10, 4 a 8 son 12, de 9 a 13 son 14, 14 a 18 son 18.
Salario: Es la remuneración y retribución que debe de pagar el patrón al trabajador para su trabajo y se integra por:
a. Prestaciones en efectivo: Retribuciones económicas de carácter patrimonial y la cuantía debe de pagarse en
moneda de curso legal. No siendo válido pagando en mercancías, fichas o vales de despensa o cualquier
otra forma que pretenda sustituir la demanda.
b. Prestaciones en especie: son toda clase de bienes y servicios distintos de la moneda que se entrega al y
trabajador por su servicio que deben darse apropiados para su persona o para el uso de su familia y
racionalmente proporcionales al monto que se pague en efectivo.
Huelga: Es la suspensión temporal del trabajo llevada a cabo por una coalición de trabajadores; el sindicato de
trabajadores son coaliciones permanentemente.
Objetivos de la huelga:
a. Conseguir el equilibrio entre los factores de producción.
b. Obtener del patrón la firma del contrato colectivo o su revisión.
c. Obtener del patrón la firma del contrato ley y su revisión.
d. Exigir el cumplimiento del contrato colectivo o del contrato de ley.
e. Exigir el cumplimiento de las disposiciones legales de la participación de utilidades.
f. Apoyar otra huelga que tenga por objeto algunos de estos fines.
g. Exigir la revisión de salarios contractuales.
110 DISTINGUE Y EXPLICA LAS RAMAS DEL DERECHO
Evaluación
Actividad: 4 Producto: Lista de ejemplificación. Puntaje:
Saberes
Conceptual Procedimental Actitudinal
Identifica los actos de la vida
cotidiana que son regulados por
el Derecho Público o el Derecho
Privado.
Analiza y distingue que actos son
regulados por el Derecho Público y
que actos son regulados por el
Derecho Privado.
Presenta una actitud positiva para
el análisis y reflexión.
Autoevaluación
C MC NC Calificación otorgada por el
docente
Elabora una lista con ejemplos de actos regulados por las dos grandes ramas del
derecho.
Derecho Público Derecho Privado
Actividad: 4
111BLOQUE 4
Cierre
Evaluación
Actividad: 5 Producto: Tríptico. Puntaje:
Saberes
Conceptual Procedimental Actitudinal
Examina y recoge información
sobre las disciplinas que
integran al Derecho Público.
Analiza e integra información para
elaborar un tríptico claro y conciso
sobre el Derecho Público.
Muestra creatividad en la
realización del tríptico.
Autoevaluación
C MC NC Calificación otorgada por el
docente
Diseña un tríptico sobre las disciplinas que integran el Derecho Público.
I. Intégrate en equipo de cinco elementos.
II. Expón tu trabajo en clase.
Actividad: 5
112 DISTINGUE Y EXPLICA LAS RAMAS DEL DERECHO
Secuencia didáctica 2.
Derecho Privado.
Inicio
Evaluación
Actividad: 1 Producto: Cuestionario Puntaje:
Saberes
Conceptual Procedimental Actitudinal
Identifica que actos regula el
Derecho Privado.
Analiza la información para
reconocer que rama del Derecho
se aplicara al resolver alguna
cuestión legal.
Presenta una actitud positiva para
el análisis y reflexión.
Autoevaluación
C MC NC Calificación otorgada por el
docente
Resuelva el siguiente cuestionario de manera individual, contestando si o no a la
afirmación.
La separación de bienes es un tipo de régimen conyugal.
o Si
o No
El Derecho Mercantil regula todo los actos del comercio, como por ejemplo la compra de una computadora.
o Si
o No
El Derecho Privado castiga a las personas que han cometido un delito.
o Si
o No
El Derecho Civil se encarga de regular todo lo relativo a la herencia.
o Si
o No
El Derecho Internacional Privado resuelve que país aplicara la ley para resolver un conflicto legal internacional
entre particulares.
o Si
o No
Nuestra ley reconoce a dos tipos de personas: físicas y morales.
o Si
o No
Actividad: 1
113BLOQUE 4
Desarrollo
En esta secuencia estudiaremos la rama del Derecho Privado, el siguiente cuadro sinóptico demuestra su contenido:
Derecho civil.
El Derecho Civil, estudia los principales hechos y actos de la vida humana; la situación jurídica del ser humano en
relación con sus semejantes o en la relación con sus cosas. Para su estudio se divide en:
Derecho de las personas
 PERSONA FÍSICA.
El derecho distingue dos grupos de personas: físicas y morales.
Por persona física se entiende el sujeto individual racional; es decir, el ser humano que es
titular de derechos y obligaciones.
La persona física, adquiere capacidad jurídica (capacidad de goce) al nacer y la conserva
durante toda su vida. Cuando muere pierde al mismo tiempo la capacidad. En manera
más clara: al morir la persona, se extingue con su vida fisiológica, su personalidad. Aún
antes de nacer, desde el momento que es concebido, el ser humano goza de la
protección del derecho.
 PERSONA MORAL (Jurídica Colectiva).
La persona moral son los entes creados por el derecho. No tienen una realidad material o corporal. Se le ha
reconocido capacidad jurídica para tener derechos y obligaciones.
La persona jurídica puede ser definida como toda unidad orgánica resultante de una colectividad organizada de
personas, y a la cual, para la consecución de un fin social durable y permanente, se reconoce por el Estado una
capacidad de derechos patrimoniales.
De acuerdo al Artículo 25 del Código Civil Federal son personas morales:
I. La Nación, los Estados y los Municipios.
II. las demás corporaciones de carácter público reconocidos por la ley.
III. Las sociedades civiles o mercantiles.
Derecho
Privado
Civil Mercantil Internacional
Derecho de las personas.
Derechos de los bienes.
Derecho sucesorio.
Derecho de las obligaciones.
Derecho civil
114 DISTINGUE Y EXPLICA LAS RAMAS DEL DERECHO
IV. Los sindicatos, las asociaciones profesionales y las demás a que se refiere la fracción XVI del Artículo 123 de
la Constitución Federal.
V. Las sociedades corporativas y mutualistas.
VI. Las asociaciones distintas de las enumeradas que se propongan fines políticos, científicos, artísticos, de
recreo o cualquiera otro fin lícito, siempre que no fueren desconocidas por la ley.
VII. Las personas morales extranjeras de naturaleza privada, en los términos del Artículo 2736.
ATRIBUTOS DE LA PERSONALIDAD.
Toda persona en derecho presenta ciertas cualidades, propiedades o atributos: capacidad de goce y de ejercicio,
nombre, apellido, domicilio, clase, estado civil, patrimonio y nacionalidad.
En la siguiente tabla se muestran estos atributos y sus diferencias, si se trata de una persona física o moral.
Persona física Persona moral
Capacidad de Goce:
Es la actitud de todo ente para ser titular de derecho o sujeto de
obligaciones.
Capacidad de Goce:
Su actitud para ser sujeto de derecho y obligaciones
es regida por las leyes que ordenan su organización
y funcionamiento.
Capacidad de Ejercicio:
Es la actitud de la persona para hacer valer por sí misma sus
derechos y cumplir por sí misma sus obligaciones.
Capacidad de Ejercicio:
Las personas jurídicas pueden ejercitar todos los
derechos que sean necesarios para realizar el
objeto de su institución.
Nombre:
Vocablo o conjunto de vocablos que sirven para designar a una
persona.
Razón social o denominación social:
Constituye un medio de identificación necesario
para sus relaciones jurídicas. La ley regula su
denominación.
Estado civil:
El estado (civil o político) de una persona es la situación jurídica
concreta que guarda en relación con la familia, el estado o la
nación. En el primer caso lleva el nombre de estado civil.
Patrimonio:
Conjunto de bienes, derechos, obligaciones y cargas
valorizables en dinero que constituyen una universalidad.
Patrimonio:
Existe siempre, por el hecho de ser persona, la
capacidad de adquirir un patrimonio. Cualquiera
que sea su objeto y finalidades deben tener la
posibilidad jurídica de adquirir un patrimonio.
Persona física Persona moral
115BLOQUE 4
El domicilio:
El lugar de residencia habitual o permanente de una persona.
Desde el punto de vista jurídico es el sitio en el cual se presume
que ejerce sus derechos y responde por sus obligaciones y en
donde se presume por los terceros y para la ley, que puede ser
encontrado.
Domicilio:
Artículo 33 del C. Civil: “las personas morales tienen
su domicilio en el lugar donde se halle establecida
su administración.
La nacionalidad:
Se adquiere por el nacimiento en el Estado respectivo o el
nacimiento en sitio distinto, pero de padres o de padre o madre
del Estado que brinda la nacionalidad. Se acepta también la
llamada “nacionalidad voluntaria”, para quien, no teniendo la de
origen, la solicita y obtiene de un determinado Estado.
Nacionalidad:
Se define de acuerdo con el artículo 5º de la ley de
nacionalidad y Naturalización: son personas
morales de nacionalidad mexicana las que se
constituyan conforme a las leyes de la República y
tengan en ella su domicilio legal.
El derecho de familia
Este Derecho regula la constitución de la familia y las relaciones entre sus miembros.
Se entiende por familia: un agregado social constituido por personas ligadas por un vínculo de parentesco.
LAS INSTITUCIONES FUNDAMENTALES DEL DERECHO DE FAMILIAS.
Fuentes de la familia:
a) Matrimonio.
b) Filiación.
c) Adopción.
 MATRIMONIO
Es un contrato civil entre un hombre y una mujer que se unen con un vínculo disoluble para perpetuar su especie y
ayudarse a llevar el peso de la vida.
Los deberes impuestos a los cónyuges en forma tradicional se designan como:
a) Deber de cohabitación (necesidades de hacer vida en común).
b) Deber de fidelidad.
c) Deber de asistencia.
Del contrato del matrimonio con relación a los bienes.
Artículo 270 del Código Civil para el Estado de Sonora. El contrato de
matrimonio puede celebrarse bajo el régimen de sociedad conyugal,
separación de bienes o sociedad legal. Si no hubiere capitulaciones
matrimoniales estableciendo alguno de los dos regímenes mencionados en el
primer término, se entenderá celebrado el matrimonio bajo el de sociedad
legal.
En la siguiente tabla podemos comparar los regímenes matrimoniales que
regula la ley civil.
¿Sabías que…
El concubinato.
Es la cohabitación
entre un hombre y
una mujer solteros
que viven en común
tiempos prolongados
y permanentes
116 DISTINGUE Y EXPLICA LAS RAMAS DEL DERECHO
 FILIACIÓN
La filiación es el vínculo jurídico que existe entre dos personas donde una es
descendiente de la otra, sea por un hecho natural o por un acto jurídico.
a) El parentesco de afinidad es el que se contrae por el matrimonio entre la mujer,
se limita al adoptante y adoptado.
b) El parentesco de consanguinidad es el que existe entre la mujer y los parientes
del varón y entre el varón y los parientes de la mujer.
c) El parentesco civil es el que nace de la adopción y sólo existe entre el adoptante
y el adoptado.
La determinación de las relaciones de parentesco es importante sobre todo por los
efectos: en la obligación alimenticia y la sucesión legítima, en ambos casos sólo las
personas a quienes la ley reconoce como parientes, tiene derecho y obligaciones entre
sí.
 LA ADOPCIÓN
El parentesco por adopción resulta del acto jurídico que lleva ese
nombre y que para algunos autores constituye un contrato. Por
virtud del mismo se crean entre adoptante y adoptado los
idénticos derechos y obligaciones que origina la filiación legítima
entre padre e hijo. Tal como se encuentra regulada esta institución
en los artículos 557 a 577 del Código Civil vigente para el Estado
de Sonora y 269 a 307 del Código de Familia del Estado de
Sonora.
Sociedad Conyugal Separación de Bienes Sociedad Legal
Artículo 275 del Código Civil para el
Estado de Sonora.- La sociedad
conyugal se regirá por las
capitulaciones matrimoniales que la
constituyan, y en lo que no estuviere
expresamente estipulado, por las
disposiciones relativas a la sociedad
legal o en defecto de éstas, por las
que rigen el contrato de la sociedad
en general.
Artículo 298.- Código Civil para el
Estado de Sonora, puede haber
separación de bienes en virtud de
capitulaciones anteriores al
matrimonio, o durante éste, por
convenio de los consortes, o bien
por sentencia judicial. La separación
comprender no sólo los bienes de
que sean dueños los consortes al
celebrar el matrimonio, sino también
los que adquieran después.
Artículo 309 del Código para el
Estado de Sonora.- El régimen de la
sociedad legal consiste en la
formación y administración de un
patrimonio común diferente a los
patrimonios propios de los
consortes, sin que el dominio de
cada cónyuge sobre bienes o partes
determinadas o alícuotas se precise,
sino al liquidarse la sociedad
corresponde al cónyuge que ambos
determinen, con excepción de los
casos señalados en el artículo 330
de Código Civil para el Estado de
Sonora.
Publicidad en Argentina a favor de la adopción.
Ejemplo de parentesco
por filiación: Abuelo con
nieta.
117BLOQUE 4
Evaluación
Actividad: 2 Producto: Investigación y análisis. Puntaje:
Saberes
Conceptual Procedimental Actitudinal
Identifica las similitudes y
diferencias entre el matrimonio y
concubinato.
Analiza e integra la información
para establecer las diferencias y las
similitudes entre estas dos figuras
del Derecho Civil.
Muestra apertura para la
investigación y disposición para
el análisis.
Autoevaluación
C MC NC Calificación otorgada por el
docente
Realiza una investigación y analiza las diferencias y similitudes entre el matrimonio y
concubinato.
Actividad: 2
118 DISTINGUE Y EXPLICA LAS RAMAS DEL DERECHO
Derecho de los Bienes
Definición de bien en sentido jurídico y en sentido económico.
 Desde un punto de vista jurídico, la ley entiende por el bien todo aquello que pueda ser objeto de
apropiación.
 Desde un punto de vista económico, bien es todo aquello que
puede ser útil al hombre. Por lo tanto, aquellos bienes que no
pueden ser objeto de apropiación, aún cuando sean útiles al
hombre, no lo serán desde el punto de vista jurídico. En la
naturaleza gran cantidad de bienes no pueden ser objeto de
apropiación, tales como el aire, el mar, los astros, etc.
Las clasificaciones que, tanto la doctrina del derecho como la
legislación, se han hecho de los bienes, son de dos clases
fundamentales:
a) Las relativas a las cosas o bienes corporales.
b) Las relativas a bienes incorporales, por ejemplo: el derecho de autor, el derecho a la libertad, etc.
Los bienes corporales se clasifican desde tres puntos de vista:
a) Fungibles y no fungibles. Son bienes fungibles aquellos que pueden ser
sustituidos por otros de la misma especie, calidad y cantidad, tales como
el dinero, las mercaderías.
Bienes no fungibles son aquellos que no pueden ser reemplazados por
otros idénticos, por ejemplo: Un cuadro de Frida Kahlo.
b) Consumibles por el primer uso y no consumibles. Consumibles por el
primero uso son aquellas que se agotan en la primera ocasión en que son
usadas. No permiten un uso reiterado o constante, sólo pueden, por su
naturaleza, cumplir un primer uso; por ejemplo: los comestibles. Cosas no
consumibles son aquellas que permiten un uso reiterado y constante.
c) Bienes con dueño cierto y conocido y bienes sin dueño abandonados o de
dueños ignorados. nuestro código civil vigente se establecen
subdivisiones según se trate de los bienes muebles o inmuebles. Los
muebles abandonados o perdidos, se laman “mostrencos “, los muebles
cuyo dueño se ignora, se denominan “vacantes“.
La clasificación que abarca tanto a los bienes corporales como a los incorporales comprende:
1. Bienes muebles e inmuebles: los bienes muebles son aquellos que pueden trasladarse de un lugar a otro, ya
sea por si mismo, como los animales, semovientes, o por efecto de una fuerza exterior En cambio, los
inmuebles serian aquellos que no pueden trasladarse de un lugar a otro; y la fijeza es lo que le daría dicho
carácter.
2. Bienes corpóreos e incorpóreos. Los primeros son apreciados por medio de los sentidos, mientras que los
incorpóreos no, por ejemplo: El derecho de autor a su idea, no es algo que se pueda oler, palpar, gustar, ver
o escuchar; óolo se capta por la imaginación, pues en sí el derecho de autor es una abstracción.
3. Bienes de dominio público y de propiedad de los particulares (públicos y privados).
Ejemplo de bien fungible.
119BLOQUE 4
Derecho Sucesorio
El Derecho de sucesiones es aquella parte del Derecho Civil que
regula la sucesión mortis causa, el destino de las titularidades y
relaciones jurídicas de una persona después de su muerte.
La ley define a la sucesión como el conjunto de bienes, derechos y
obligaciones que deja el hombre en el momento de su muerte.
 La sucesión testamentaria: Inicia siempre por un testamento
que es acto personalismo, revocable y libre por el cual una
persona capaz dispone de sus bienes y derechos o cumple
deberes para después de su muerte. El heredero adquiere a
título universal y responde de las cargas de la herencia hasta
donde alcance la cuantía de los bienes que hereda. Los
legatarios adquieren a título particular y no tienen más cargas
que las que expresamente les imponga el testador sin
perjuicio de su responsabilidad subsidiaria con los herederos.
Cuando toda la herencia se distribuya en legados, los
legatarios serán considerados como herederos.
La sucesión legítima procede: Cuando hay testamento o el que se otorgó es nulo o
perdió su validez: cuando el testador no dispuso de todos los bienes; cuando no se
cumpla la condición impuesta al heredero; y cuando el heredero muere ante que el
testador, repudia la herencia o es incapaz de heredar sino se a nombrado substituto.
Tiene derecho a heredar por sucesión legítima: Los descendientes cónyuges,
ascendientes, parientes colaterales dentro del cuarto grado y, en cierto caso, la
concubina. A falta de los anteriores, la beneficencia pública.
El albacea. Es la persona nombrada por el testador, por los herederos o por el juez,
que tiene como misión ejecutar y cumplir lo ordenado en el testamento.
Obligaciones más importantes del albacea:
 La presentación del testamento, aseguramiento de los bienes de la herencia,
formación de inventarios, administración de los bienes y rendición de cuentas
del albaceazgo.
 También tiene a su cargo el pago de deudas mortuorias, hereditarias y
testamentarias; partición y adjudicación de los bienes entre los herederos y legatarios.
Sucesión testamentaria.
Glosario:
Legado:
Consiste en la
transmisión gratuita,
(por medio de
testamento), de un bien
concreto y determinado,
o en un hecho o servicio
a favor del legatario
(quien hereda).
120 DISTINGUE Y EXPLICA LAS RAMAS DEL DERECHO
Evaluación
Actividad: 3 Producto: Cuestionario. Puntaje:
Saberes
Conceptual Procedimental Actitudinal
Reconoce la importancia de
que la ley otorgue diversas
posibilidades para realizar un
testamento.
Distingue los diversos tipos de
testamentos que existen en nuestra
ley.
Se muestra responsable en la
realización de la actividad.
Muestra aptitud para el análisis.
Autoevaluación
C MC NC Calificación otorgada por el
docente
Une con una línea el tipo de testamento con la definición correcta.
Actividad: 3
Testamentos a título
universal
Legado
Testamento ológrafo
Testamento público
abierto,
El testamento público
cerrado
 En este caso el Notario Público dará fe del
otorgamiento, conforme a la ley en esta
materia. Este tipo de testamento deberá a su
vez ser firmado por el testador, los testigos y
el Notario Público, quien además pondrá su
sello.
 Cerrado y autorizado el testamento, se
entregará al testador, y el Notario Público
anotará en su libro, denominado protocolo, el
lugar; hora, día, mes y año en que el
testamento fue autorizado.
 Es el escrito por entero, fechado y firmado de
la mano del testador. Suelen exigirse ciertas
formalidades como la ausencia de
tachaduras a lo largo de todo el texto, para
salvaguardar su integridad.
 Consiste en heredar una cosa o derecho
particular a una o varias personas.
 Es cuando transmite a sus herederos la
totalidad de sus bienes, derechos y
obligaciones en los porcentajes que designe.
Basta con que le diga al notario que desea
heredar todos sus bienes a una sola persona,
que por lo general es al cónyuge, o por
partes iguales para los hijos, en caso de que
falte el cónyuge.
121BLOQUE 4
Derecho de las Obligaciones
La palabra obligación comprende aquellos deberes impuestos por el derecho,
susceptibles de ser calculados en dinero, que consisten en dar, hacer, o no
hacer algo, una persona a favor de otra.
Concepto moderno: Es una relación jurídica por virtud del cual un sujeto
llamado acreedor está facultado para exigir de otro sujeto denominado deudor
una prestación o una abstención.
Los requisitos necesarios para la existencia de la obligación son:
1º. Los sujetos (acreedor y deudor).
2º. La existencia de una obligación protegida por el derecho.
3º. El objeto es el que puede exigir al deudor. Puede ser un hecho positivo (prestación). Puede ser un hecho
negativo (abstención).
FUENTES DE LAS OBLIGACIONES.
En nuestro derecho la fuente de la obligación es la norma, hecho o acto que da
lugar a su nacimiento de:
 Contrato. Un acuerdo de voluntades, verbal o escrito, que genera
derechos y obligaciones.
 Enriquecimiento ilegítimo. Cuando una persona sin causa se enriquece
perjudicando a otra. Esta última puede pedir ante la ley una
indemnización. Por ejemplo: El pago de lo indebido, esto tiene lugar
cuando una persona creyendo por error, que es deudor de otra, le
entrega una cosa o ejecuta otra prestación a favor de ella.
 Actos ilícitos. Los actos ilícitos se definen como las acciones u omisiones prohibidas por la ley. Está ilicitud
puede ser civil o penal. Los actos ilícitos civiles obligan al autor a reparar el daño ocasionado. Por ejemplo:
incumplir un contrato de renta de un teléfono celular, si la persona incumple con el tiempo de vigencia del
contrato debe pagar un cantidad de dinero a la compañía.
 Declaración unilateral de la voluntad. Tiene lugar cuando un sujeto por su propia voluntad se auto obliga. Por
ejemplo: El hecho de ofrecer al público objetos en determinado precio, obliga al dueño a sostener su
ofrecimiento.
 Riesgos profesionales. El estudio del riesgo profesional corresponde a la materia del derecho de trabajo,
nuestro código civil señala la responsabilidad de los patrones en caso de accidente y enfermedades
profesionales de los trabajadores y sus obligaciones por el pago correspondiente de las indemnizaciones,
según las consecuencias que produzcan.
Derecho mercantil.
El derecho mercantil podemos definirlo como el
conjunto de normas jurídicas reguladoras de la materia
comercial, es decir, de la actividad de los
comerciantes, de los actos de comercio y de las cosas
mercantiles.
Es el conjunto de normas jurídicas que tienen
aplicación a los actos mercantiles, regulándolos, al
igual que regulan a las personas que los celebran.
122 DISTINGUE Y EXPLICA LAS RAMAS DEL DERECHO
El código de comercio reglamenta los actos de comercio (existen otras leyes
especiales que también los reglamentan como la ley general de títulos y
operaciones de crédito, la ley de sociedades mercantiles, ley de instituciones
de crédito, ley general de organizaciones y actividades auxiliares del crédito,
ley de navegación etc.), específicamente en su libro primero, título preliminar,
nos indica entre otros los conceptos de comerciantes y los actos de
comercio.
Generalidades del Derecho Mercantil
Comerciante:
Es aquella persona que tiene capacidad legal para ejercer el comercio,
haciendo de él su ocupación ordinaria. Artículo 3º párrafo 1 del código de
comercio.
Toda persona con capacidad legal puede realizar actos de comercio, pero
no todas los actos de comercio son aptos para darle a la persona el carácter
de comerciante; solo la reiteración de actos mercantiles con la intención de
lucrar, confieren a la persona tal carácter y son todos aquellos contenidos en
las fracciones 1 y 11 del Artículo 75 del código de comercio y los actos de
empresa Artículo 3º fracción 11 del código de comercio.
Titulo de crédito:
Documento que señala el otorgamiento de un crédito, para ello debe contar
con las siguientes características:
LITERALIDAD: Esta característica se refiere a que el derecho que el
documento representa debe ejercitarse por el beneficiario tal como está
escrito en el título, literalmente, y en consecuencia el obligado deberá cumplir
en los terminas escritos en el documento.
AUTONOMÍA: Debe entenderse por autonomía que el derecho se ejercerá
independientemente de cualquier condición que trate de modificarlo o limitarlo, de
tal manera, que el obligado deberá cumplir su obligación sin presentar condiciones
para hacerlo.
INCORPORACIÓN: Significa que el derecho que el documento representa esta
incorporado a el, es decir, estrechamente unido al título, sin que pueda existir el
derecho separado del documento , de tal manera, que para poder ejercer el
derecho, es necesario estar en posesión del título.
CIRCULACIÓN: Esta característica de los títulos de crédito es la más fácil de
entender, pues consiste en que esta clase de documentos circulan trasmitiéndose
de una persona a otra mediante el endoso.
FORMALIDAD: Los títulos de crédito deben observar una formalidad para que
produzca sus efectos, así queda establecido en la ley general de títulos y
operaciones de crédito y consiste en incorporar al pedazo de papel todos los
requisitos que para cada título establece la ley general de títulos y operaciones de
crédito.
¿Sabías que…
Las prohibiciones para
ser comerciante, están
contenidas en el Artículo
12 fracciones II y III del
código de comercio.
La incompatibilidad para
ser comerciante queda
contenida en el Artículo
12 fracción 1 del código
de comercio.
123BLOQUE 4
Las Sociedades Mercantiles:
Son aquellas donde los socios se obligan a combinar sus recursos (dinero) o
esfuerzos (trabajo) para la obtención de un fin común, adoptando alguna especie
de las contempladas en la ley general de sociedades mercantiles.
Requisitos de la sociedad:
1. Móvil de lucro: Lucro es el beneficio material apreciable en dinero.
2. Contribución a las pérdidas: Implica que todos los socios corren un
riesgo: verse privados de obtener beneficios, y perder lo aportado.
3. El aporte: Es la colaboración patrimonial que los socios hacen para
formar el capital de la sociedad. Puede darse de diferentes maneras (dinero; otros bienes muebles o
inmuebles; trabajo). Sin embargo, tratándose de sociedades anónimas sólo existen socios capitalistas y no
socios industriales (socio que aporta su trabajo).
4. La affectio societatis: Constituye el interés del socio en colaborar activamente en la búsqueda del bien común
o social. No basta que se aporte un bien, y se esperen las ganancias. es necesario que exista una
preocupación del socio por la marcha de la empresa (dando su opinión, fiscalizando, etc.).
Acto de comercio:
Son todos los actos de naturaleza privada que tiene por objeto crear, transferir,
modificar o extinguir derechos u obligaciones y que tiene como objetivo principal
obtener un lucro.
Se puede decir que el Acto de Comercio, no es otra cosa que un acto jurídico en el
que hay una manifestación de voluntad expresada por comerciantes, ya sea por una
persona física o moral, y que su consecuencia es producir efectos jurídicos dentro de
la esfera mercantil, por ello, uno de ellos enajena y el otro adquiere mercancías o servicios.
El Artículo 75 del Código de Comercio señala que actos son considerados de comercio. Por ejemplo:
 Las compras y ventas de porciones, acciones y obligaciones de las sociedades mercantiles.
 Las operaciones de bancos.
 Todos los contratos relativos al comercio marítimo y a la navegación interior y exterior.
 Los contratos de seguros de toda especie.
 Los cheques, letras de cambio o remesas de dinero de una plaza a otra, entre toda clase de personas.
Derecho Internacional Privado.
Es la rama del Derecho que tiene por fin resolver conflictos de jurisdicción internacional, conflicto de leyes y los
conflictos de ejecución.
 Un conflicto de jurisdicción es aquel que se da cuando dos o más
jueces o tribunales diferentes (de distintos países en este caso) creen
que tienen jurisdicción para resolver un mismo asunto. Como un
asunto sólo puede ser juzgado una vez, es necesario resolver el
conflicto antes de poder resolverlo.
 Los conflictos entre leyes se dan cuando uno o más disposiciones
legales son aplicables a un mismo caso y además son contrarias entre
sí.
 Conflictos de Ejecución. Como se hará cumplir la sentencia.
124 DISTINGUE Y EXPLICA LAS RAMAS DEL DERECHO
Tal es por ejemplo el caso de esposos de nacionalidades diferentes que deseen divorciarse: ¿Cuál será el juez
competente para dictar el divorcio y qué ley aplicará? Es también el caso, por ejemplo, si ocurre un accidente en un
Estado miembro y origina una contaminación del medio ambiente, causando un perjuicio en otros Estados miembros:
¿A los tribunales de qué Estado deben acudir las víctimas? ¿Qué ley aplicarán los tribunales competentes?
Fuentes del Derecho Internacional Privado.
Las normas de Derecho internacional privado tienen como origen la ley, la Jurisprudencia y la doctrina de cada
Estado. A pesar de su nombre, el Derecho internacional privado es, en principio, un Derecho puramente nacional.
Algunas de estas normas nacionales pueden uniformizarse en convenios
internacionales o en instrumentos comunitarios. Esta uniformización permite, en
particular, evitar situaciones en las que los tribunales de dos Estados se declaren
competentes en virtud de sus normas nacionales de Derecho internacional privado y
dicten resoluciones incompatibles sobre el mismo asunto.
Cabe recalcar que el Derecho Internacional Privado no soluciona los conflictos,
simplemente determina la norma o ley de qué país se debe utilizar en la solución de
conflictos internacionales, así como el juez que resolverá esta controversia.
Es un Derecho nacional: Cada país dicta sus propias normas de derecho
internacional privado, lo cual puede llevar a conflictos entre los países. Esto se evita si
los países a través de tratados reglamentan de la misma forma un asunto.
Es un Derecho positivo: Significa que sus normas se encuentran en diversos textos legales, preferentemente en los
Códigos Civiles. la más importante de las fuentes, es la que se encuentran en los tratados en los que los países a
través de esas convenciones determinan la forma de resolver los conflictos de leyes.
Fines del derecho internacional privado
 Procurar la armonía entre normas jurídicas de diversos estados, para que coincidan en caso de resolver un
mismo asunto.
 Obtener la seguridad de los derechos en el orden internacional, pues es la forma de garantizar los derechos
fundamentales del hombre en su persona, bienes y en los actos jurídicos.
125BLOQUE 4
Evaluación
Actividad: 4
Producto: Reporte escrito de
investigación.
Puntaje:
Saberes
Conceptual Procedimental Actitudinal
Identifica los diversos títulos de
crédito que son reconocidos por
la ley.
Describe los títulos de crédito que
reconoce nuestra ley, señalando
sus características.
Apertura en la comunicación
escrita.
Muestra disposición al realizar la
investigación y presentar el
reporte.
Autoevaluación
C MC NC Calificación otorgada por el
docente
Investiga cuáles son los títulos de crédito y sus características. Presenta un reporte
escrito de tu investigación al asesor.
Actividad: 4
126 DISTINGUE Y EXPLICA LAS RAMAS DEL DERECHO
Cierre
Evaluación
Actividad: 5 Producto: Cuestionario. Puntaje:
Saberes
Conceptual Procedimental Actitudinal
Reconoce la existencia de
figuras fundamentales en el
Derecho Privado Mexicano.
Distingue diversas figuras
importantes que existen dentro del
Derecho Privado.
Se muestra responsable en la
realización de la actividad.
Muestra aptitud para el análisis.
Autoevaluación
C MC NC Calificación otorgada por el
docente
De manera individual resuelve el siguiente cuestionario de opción múltiple.
Es el Derecho que regula los actos de la vida de las personas.
o Derecho Civil.
o Derecho Mercantil.
o Derecho Laboral.
El patrimonio es un atributo de la persona:
o Física.
o Moral.
o De ambas.
Son aquellos bienes que no se trasladan de un lugar a otro:
o Inmuebles.
o Muebles.
o Incorpóreos.
Esta sucesión se da cuando no existe testamento o este es nulo o perdió validez:
o Sucesión testamentaria.
o Sucesión legítima.
o Heredero.
Es un acuerdo de voluntades que genera derechos y obligaciones:
o Contrato.
o Actos ilícitos.
o Enriquecimiento ilegítimo.
Actividad: 5
127BLOQUE 4
Bibliografía
Santos Azuela, Héctor, Nociones de Derecho Positivo Mexicano, Editorial Alhambra Mexicana, México Distrito Federal,
2010.
Merodio López, Juan Carlos, Derecho, Editorial Santillana, Mexicana, México, D. F., 2008.
García Máynez, Eduardo, Introducción al estudio del Derecho, Editorial Porrúa, S.A. México 2008.
Contitución Política de los Estados Unidos Mexicanos

DERECHO 1

  • 2.
    2 PRELIMINARES Esta publicaciónse terminó de imprimir durante el mes de junio de 2012. Diseñada en Dirección Académica del Colegio de Bachilleres del Estado de Sonora Blvd. Agustín de Vildósola; Sector Sur. Hermosillo, Sonora, México La edición consta de 3,822 ejemplares. COLEGIO DE BACHILLERES DEL ESTADO DE SONORA Director General Mtro. Julio Alfonso Martínez Romero Director Académico Dr. Manuel Valenzuela Valenzuela Director de Administración y Finanzas C.P. Jesús Urbano Limón Tapia Director de Planeación Ing. Raúl Leonel Durazo Amaya DERECHO 1 Módulo de Aprendizaje. Copyright ©, 2011 por Colegio de Bachilleres del Estado de Sonora todos los derechos reservados. Tercera edición 2012. Impreso en México. DIRECCIÓN ACADÉMICA Departamento de Desarrollo Curricular Blvd. Agustín de Vildósola, Sector Sur Hermosillo, Sonora. México. C.P. 83280 COMISIÓN ELABORADORA: Elaborador: Everardo Niebla Quiñonez María del Socorro Salas Meneses Revisión Disciplinaria: María del Socorro Salas Meneses Corrección de Estilo: Ana Martha Bogue Villegas Supervisión Académica: Mtra. Luz María Grijalva Díaz Diseño: María Jesús Jiménez Duarte Edición: Cynthia Deyanira Meneses Avalos Coordinación Técnica: Claudia Yolanda Lugo Peñúñuri Diana Irene Valenzuela López Coordinación General: Dr. Manuel Valenzuela Valenzuela
  • 3.
    3PRELIMINARES Ubicación Curricular COMPONENTE: FORMACIÓN PROPEDÉUTICA CAMPODE CONOCIMIENTO: ECONÓMICO ADMINISTRATIVO Y HUMANIDADES Y CIENCIAS SOCIALES HORAS SEMANALES: 03 CRÉDITOS: 06 DATOS DEL ALUMNO Nombre: _______________________________________________________________ Plantel: __________________________________________________________________ Grupo: _________________ Turno: _____________ Teléfono:___________________ E-mail: _________________________________________________________________ Domicilio: ______________________________________________________________ _______________________________________________________________________
  • 4.
  • 5.
    5PRELIMINARES Presentación .........................................................................................................................................................7 Mapa deasignatura..............................................................................................................................................8 BLOQUE 1: Argumentas el origen e importancia del Derecho ............................................................9 Secuencia Didáctica 1: El Derecho....................................................................................................................10 • Qué es una norma ......................................................................................................................................11 • Tipos de normas .........................................................................................................................................12 • Denominación técnica de las normas........................................................................................................16 • Definición de Derecho ................................................................................................................................20 • Fines del Derecho.......................................................................................................................................23 Secuencia Didáctica 2: Origen y desarrollo del Derecho ..................................................................................26 • Fuentes del Derecho ..................................................................................................................................27 • Desarrollo Histórico del Derecho ...............................................................................................................31 • Desarrollo histórico del Derecho en México ..............................................................................................34 BLOQUE 2: Valoras la formación y creación de la ley........................................................................41 Secuencia Didáctica 1: La Ley ...........................................................................................................................42 • Significado de ley........................................................................................................................................43 • Características de la ley..............................................................................................................................43 • Eficacia de la ley .........................................................................................................................................47 Secuencia Didáctica 2: Proceso de creación de la ley en México....................................................................50 • Proceso Legislativo para la creación de Leyes en México........................................................................51 BLOQUE 3: Aplicas La Constitución Política de los Estados Unidos Mexicanos .............................57 Secuencia Didáctica 1: La Importancia de La Jerarquía Jurídica y Garantías Individuales .............................58 • La Constitución ...........................................................................................................................................59 • Jerarquía del orden Jurídico en el Derecho Mexicano. .............................................................................66 • Garantías Individuales ................................................................................................................................71 Secuencia Didáctica 2: Conoce Organización Política Constitucional .............................................................80 • El Estado.....................................................................................................................................................81 • División de Poderes....................................................................................................................................89 BLOQUE 4: Distingues y explicas las ramas del Derecho ................................................................93 Secuencia Didáctica 1: Derecho Público...........................................................................................................94 • Las Ramas del Derecho .............................................................................................................................96 • Derecho Público .........................................................................................................................................96 • Derecho Penal ............................................................................................................................................98 • Derecho Internacional Público..................................................................................................................102 Secuencia Didáctica 2: Derecho Privado.........................................................................................................112 • Derecho Civil.............................................................................................................................................113 • Derecho Mercantil.....................................................................................................................................121 • Derecho Internacional Privado .................................................................................................................123 Bibliografía ........................................................................................................................................................127 Índice
  • 6.
  • 7.
    7PRELIMINARES “Una competencia esla integración de habilidades, conocimientos y actitudes en un contexto específico”. El enfoque en competencias considera que los conocimientos por sí mismos no son lo más importante, sino el uso que se hace de ellos en situaciones específicas de la vida personal, social y profesional. De este modo, las competencias requieren una base sólida de conocimientos y ciertas habilidades, los cuales se integran para un mismo propósito en un determinado contexto. El presente Módulo de Aprendizaje de la asignatura Derecho 1, es una herramienta de suma importancia, que propiciará tu desarrollo como persona visionaria, competente e innovadora, características que se establecen en los objetivos de la Reforma Integral de Educación Media Superior que actualmente se está implementando a nivel nacional. El Módulo de aprendizaje es uno de los apoyos didácticos que el Colegio de Bachilleres te ofrece con la intención de estar acorde a los nuevos tiempos, a las nuevas políticas educativas, además de lo que demandan los escenarios local, nacional e internacional; el módulo se encuentra organizado a través de bloques de aprendizaje y secuencias didácticas. Una secuencia didáctica es un conjunto de actividades, organizadas en tres momentos: Inicio, desarrollo y cierre. En el inicio desarrollarás actividades que te permitirán identificar y recuperar las experiencias, los saberes, las preconcepciones y los conocimientos que ya has adquirido a través de tu formación, mismos que te ayudarán a abordar con facilidad el tema que se presenta en el desarrollo, donde realizarás actividades que introducen nuevos conocimientos dándote la oportunidad de contextualizarlos en situaciones de la vida cotidiana, con la finalidad de que tu aprendizaje sea significativo. Posteriormente se encuentra el momento de cierre de la secuencia didáctica, donde integrarás todos los saberes que realizaste en las actividades de inicio y desarrollo. En todas las actividades de los tres momentos se consideran los saberes conceptuales, procedimentales y actitudinales. De acuerdo a las características y del propósito de las actividades, éstas se desarrollan de forma individual, binas o equipos. Para el desarrollo del trabajo deberás utilizar diversos recursos, desde material bibliográfico, videos, investigación de campo, etc. La retroalimentación de tus conocimientos es de suma importancia, de ahí que se te invita a participar de forma activa, de esta forma aclararás dudas o bien fortalecerás lo aprendido; además en este momento, el docente podrá tener una visión general del logro de los aprendizajes del grupo. Recuerda que la evaluación en el enfoque en competencias es un proceso continuo, que permite recabar evidencias a través de tu trabajo, donde se tomarán en cuenta los tres saberes: el conceptual, procedimental y actitudinal con el propósito de que apoyado por tu maestro mejores el aprendizaje. Es necesario que realices la autoevaluación, este ejercicio permite que valores tu actuación y reconozcas tus posibilidades, limitaciones y cambios necesarios para mejorar tu aprendizaje. Así también, es recomendable la coevaluación, proceso donde de manera conjunta valoran su actuación, con la finalidad de fomentar la participación, reflexión y crítica ante situaciones de sus aprendizajes, promoviendo las actitudes de responsabilidad e integración del grupo. Nuestra sociedad necesita individuos a nivel medio superior con conocimientos, habilidades, actitudes y valores, que les permitan integrarse y desarrollarse de manera satisfactoria en el mundo social, profesional y laboral. Para que contribuyas en ello, es indispensable que asumas una nueva visión y actitud en cuanto a tu rol, es decir, de ser receptor de contenidos, ahora construirás tu propio conocimiento a través de la problematización y contextualización de los mismos, situación que te permitirá: Aprender a conocer, aprender a hacer, aprender a ser y aprender a vivir juntos. Presentación
  • 8.
    8 PRELIMINARES Derecho1 BLOQUE 1 Argumentasel origen e importancia del Derecho. Secuencia didáctica 1. El Derecho. Secuencia didáctica 2. Origen y desarrollo del Derecho. BLOQUE 2 Valoras la formación y creación de la ley. Secuencia didáctica 1. La Ley. Secuencia didáctica 2. Proceso de creación de la ley en México. BLOQUE 3 Aplicas la constitución política de los estados unidos mexicanos. Secuencia didáctica 1. La importancia de la Jerarquía Jurídica y Garantías Individuales. Secuencia didáctica 2. Conoce la Organización Política Constitucional.BLOQUE 4 Distingue y explica las ramas del derecho.
  • 9.
    Tiempo asignado: 14horas Argumentas el origen e importancia del Derecho. Unidad de competencia: Conocerás que es el Derecho de dónde surge, cuál es el origen del Derecho Mexicano, así como la diferencia del Derecho frente a otras normas que rigen la vida y conducta del ser humano, mediante el análisis de los siguientes aspectos: concepto e importancia del Derecho, antecedentes históricos del Derecho en México, definición y clasificación de las normas de conducta y las normas de conducta y las fuentes del Derecho, concepto y clasificación. Competencias profesionales: • Asume un comportamiento ético sustentado en principios de filosofía, para el ejercicio de sus derechos y obligaciones en diferentes escenarios sociales. • Argumenta las repercusiones de los procesos y cambios políticos, económicos y sociales que han dado lugar al entorno socioeconómico actual. • Argumenta sus ideas respecto a diversas corrientes filosóficas y fenómenos histórico-sociales, mediante procedimientos teórico-metodológicos. • Participa en la construcción de su comunidad, propiciando la interacción entre los individuos que la conforman, en el marco de la interculturalidad. • Propone alternativas de solución a problemas de convivencia de acuerdo a la naturaleza propia del ser humano y su contexto ideológico, político y jurídico. Atributos a desarrollar en el bloque: 1. Reconoce los propios prejuicios, modifica sus puntos de vista al conocer nuevas evidencias, e integra nuevos conocimientos y perspectivas al acervo con el que cuenta. 2. Estructura ideas y argumentos de manera clara, coherente y sintética. 3. .Articula saberes de diversos campos y establece relaciones entre ellos y su vida cotidiana. 4. Propone maneras de solucionar un problema o desarrollar un proyecto en equipo, definiendo un curso de acción con pasos específicos. 5. Aporta puntos de vista con apertura y considera los de otras personas de manera reflexiva. 6. Asume una actitud constructiva, congruente con los conocimientos y habilidades con los que cuenta dentro de distintos equipos de trabajo. 7. Conoce sus derechos y obligaciones como mexicano y miembro de distintas comunidades e instituciones, y reconoce el valor de la participación como herramienta para ejercerlos. 8. Reconoce que la diversidad tiene lugar en un espacio democrático de igualdad de dignidad y derechos de todas las personas, y rechaza toda forma de discriminación.
  • 10.
    10 ARGUMENTA ELORIGEN E IMPORTANCIA DEL DERECHO Secuencia didáctica 1. El Derecho. Inicio EvaluaciónEvaluaciónEvaluaciónEvaluación Actividad: 1 Producto: Cuestionario. Puntaje: SaberesSaberesSaberesSaberes ConceptualConceptualConceptualConceptual ProcedimentalProcedimentalProcedimentalProcedimental ActitudinalActitudinalActitudinalActitudinal Examina la trascendencia del Derecho en la vida diaria y en su sociedad. Juzga la importancia y valor del Derecho además de valorar la aplicación del mismo en la vida personal y social. Se muestra dispuesto al análisis de los temas y se esfuerza para concluir sus trabajaos. Autoevaluación C MC NC Calificación otorgada por el docente Contesta individualmente las siguientes interrogantes: 1. ¿Qué motivo el surgimiento del Derecho? ________________________________________________________________________________________________ ________________________________________________________________________________________________ 2. ¿Consideras que el Derecho es un instrumento que por sí sólo permite acceder a mejores condiciones de vida? ¿Por qué? __________________________________________________________________________________________________ __________________________________________________________________________________________________ 3. ¿Cuáles son los valores fundamentales que debe retomar el Derecho en nuestro país para alcanzar el progreso? __________________________________________________________________________________________________ __________________________________________________________________________________________________ 4. Cuando observas los actos u acciones de los individuos que conforman tu sociedad, aprecias que sus miembros en su mayoría obedecen las normas de Derecho por convicción o en realidad estos actúan al margen de lo establecido por las normas jurídicas y sólo las obedecen o respetan cuando son vigilados o forzados, ¿a qué situaciones atribuyes tal acción? ________________________________________________________________________________________________ ________________________________________________________________________________________________ 5. ¿Cuál es la utilidad que tiene el derecho en nuestra vida? ________________________________________________________________________________________________ ________________________________________________________________________________________________ ________________________________________________________________________________________________ 6. ¿Qué momentos o situaciones en tu vida han sido reguladas por las normas jurídicas? ________________________________________________________________________________________________ ________________________________________________________________________________________________ ________________________________________________________________________________________________ Actividad: 1
  • 11.
    11BLOQUE 1 Desarrollo La mayorparte de las actividades diarias se encuentran reguladas por normas. Reflexiona sobre la siguiente situación: ¿Qué pasaría si no existieran normas que regularan la vida social? Aunque parezca difícil en las primeras etapas la humanidad actuaba y vivía sin que existiera un cuerpo normativo que les indicara como relacionarse y actuar en el proceso de evolución social fueron apareciendo normas que organizaron la vida del ser humano. Qué es una norma. Todos los individuos al formar parte de la sociedad entran en contacto con las normas, por ejemplo: los padres transmiten inicialmente una serie de normas muy elementales que se graban en el subconsciente del menor, éste en sus actos ejecutara lo aprendido de forma automática; posteriormente, en la etapa adulta, las transmitirá a nuevas generaciones. Las normas son un modelo, un patrón, un ejemplo o criterio a seguir. Una norma es una fórmula que tiene valor de regla y cuya finalidad es definir las conductas que debe seguir el ser humano en sociedad. Establecen reglas de comportamiento bajo el presupuesto del libre albedrío y pertenecen al mundo del deber ser. Las normas son valorativas. En conclusión, La normas es por lo tanto, un fenómeno esencialmente social, ordenador y regulador de las conductas de los miembros de una sociedad de acuerdo con el proyecto social. Una norma es una regla que nos indica cómo actuar en determinadas ocasiones de acuerdo con ciertos valores. Para la actividad más mínima que efectué el hombre existen normas, algunas de ellas se acatan por convicción, por seguridad, por lograr la aceptación de la sociedad, son múltiples razones que nos llevan a ajustarnos a lo estipulado por las normas.
  • 12.
    12 ARGUMENTA ELORIGEN E IMPORTANCIA DEL DERECHO Tipos de normas. Una característica del ser humano es su sociabilidad. De ahí, entonces que estemos rodeados de otras personas y conformemos una comunidad, en forma aislada es difícil conservar y desarrollar la vida. Las personas tienen múltiples necesidades que solo se pueden satisfacer al vivir en sociedad. Es en el medio social donde hombres y mujeres se desarrollan como personas. Cada individuo forma parte de numerosas agrupaciones, como: la escuela, el club deportivo, los amigos de la secundaria, el comité de vecinos, el sindicato, los compañeros del trabajo, el grupo de la Iglesia y el grupo del partido político etc. Las personas al agruparse pueden tener distintos propósitos, sin embargo cuando se quiere realizar una tarea en común es preciso converger hacia un fin que sea acordado y aceptado por todos para que éste se logre realizar. Por ello la sociedad tiene normas y reglas como una forma de facilitar la convivencia, de no existir, la vida entre varias personas con distintas características, intereses, ideas, etc., es difícil realizarlo en especial cuando se pretende vivir humanamente es decir, cuando se deben respetar los derechos y deberes que cada uno tiene por igual.
  • 13.
    13BLOQUE 1 En lasociedad se distinguen cuatro tipos de normas: las religiosas, morales, sociales y jurídicas, a continuación se define cada una de estas. Norma religiosaNorma religiosaNorma religiosaNorma religiosa En la antigüedad la religión, la costumbre y el derecho se mezclaban y coincidían en las normas religiosas, conforme el tiempo transcurrió se distinguieron y adquirieron elementos propios que les permiten diferenciarse, pero en efecto estas normas son las más antiguas. Las normas religiosas, impone conductas al hombre y su origen se encuentra en la divinidad, su finalidad es que la persona alcance la santidad mediante el convencimiento libre y espontáneo, no son de carácter obligatorio, pero en caso de no acatar sus preceptos religiosos, se pierde la salvación del alma. Norma socialNorma socialNorma socialNorma social Las normas sociales son prácticas generalmente admitidas en una comunidad o sector, éstas son impuestas al hombre por la presión que ejerce la sociedad y su inobservancia va acompañada de una sanción muy eficaz como pueden ser el rechazo, la expulsión o la reprobación del grupo social. Se conocen como reglas de trato externo o convencionalismos sociales. Estas son costumbres transmitidas en forma de mandatos colectivos, estimados como comportamientos necesarios para la sociedad. Observa las siguientes imágenes y reflexiona: ¿Por qué estos individuos pueden llegar a ser rechazados, expulsados o bien, son señalados o reprobados por la sociedad? ¿En cuáles de las situaciones que exponen las imágenes consideras que la sociedad es injusta al rechazar, excluir o aislar al individuo de la sociedad? ¿Por qué? Actividad: 2
  • 14.
    14 ARGUMENTA ELORIGEN E IMPORTANCIA DEL DERECHO EvaluaciónEvaluaciónEvaluaciónEvaluación Actividad: 2 Producto: Cuestionario. Puntaje: SaberesSaberesSaberesSaberes ConceptualConceptualConceptualConceptual ProcedimentalProcedimentalProcedimentalProcedimental ActitudinalActitudinalActitudinalActitudinal Identifica las consecuencias que tiene en la sociedad el cumplimiento de las normas sociales. Valora las acciones que ejerce la sociedad para garantizar el cumplimiento de la norma. Adquiere conciencia sobre el actuar con justicia y tolerancia en la sociedad. Autoevaluación C MC NC Calificación otorgada por el docente Actividad: 2 (continuación)
  • 15.
    15BLOQUE 1 NNNNorma moral.ormamoral.orma moral.orma moral. Este tipo de norma supone la conciencia de un deber en la persona, una conducta que se debe de observar, su incumplimiento da lugar a un reproche moral, que surge cuando lo persona sabe que no ha actuado en razón de lo establecido por los principios morales, es decir no ha hecho lo que debía; ha actuado mal. Estas normas tienen como sanción o castigo el remordimiento o cargo de conciencia, además es unilateral, puesto que impone deber de los cuales no deriva correlativamente ningún derecho a ninguna otra persona con poder para exigirlo. EvaluaciónEvaluaciónEvaluaciónEvaluación Actividad: 3 Producto: Análisis de caso. Puntaje: SaberesSaberesSaberesSaberes ConceptualConceptualConceptualConceptual ProcedimentalProcedimentalProcedimentalProcedimental ActitudinalActitudinalActitudinalActitudinal Reflexiona las implicaciones de la norma moral en el individuo. Examina el alcance de las normas jurídicas en el individuo. Es abierto y respetuoso al expresar sus ideas. Autoevaluación C MC NC Calificación otorgada por el docente Reflexiona en binas la siguiente situación: Una señora se impone el deber de ayudar al prójimo, y va al asilo de ancianos a brindar, su ayuda, en el lugar existe una gran necesidad de ayuda ya que algunas personas no pueden moverse, no hay familiares que las visiten ni atiendan. Ella coopera bañándolos, cortándoles las uñas, dándoles de comer, pero a los dos meses desiste por cansancio, el arduo calor y dolores musculares. Recibe, a los tres días de no asistir, una llamada de la encargada del asilo, donde le dice lo mucho que la necesitan y piden verla los ancianitos que atendía. ¿Puede alguien del asilo forzar a la señora a cumplir con la norma moral que se impuso? ¿Por qué? ¿Podríamos deducir a partir de que la señora abandona su cooperación con el asilo es inmoral? ¿Por qué? Actividad: 3
  • 16.
    16 ARGUMENTA ELORIGEN E IMPORTANCIA DEL DERECHO NNNNorma jurídicaorma jurídicaorma jurídicaorma jurídica Son reglas de conducta obligatoria que tienen por objeto mantener la convivencia humana para alcanzar el bien común. En estas normas se establece la forma en que ha de ordenarse una relación o situación. En sustancia; es una orden o prohibición de hacer algo, se respaldan para lograr su cumplimiento en la sanción; en caso de incumplirse, el individuo se ve afectado en su libertad, bienes patrimoniales y en algunos países la sanción puede llegar hasta la pena de muerte. La norma jurídica es una disposición general y obligatoria, impuesta por el Estado para ordenar el comportamiento humano de acuerdo con ciertos fines que se estiman necesarios. Sus características son la exterioridad, la bilateralidad, la Heteronomía y la coercibilidad que es su nota típica predominante. Denominación técnica de las normas. Los distintos tipos de normas se diferencian a partir de una serie de elementos formales como son: unilaterales, bilaterales, coercitivas, incoercibles, autónomas y heterónomas. Cabe destacar que la única norma que presenta las dos características en forma conjunta es la norma religiosa. Las normas, no puede encerrar más que una de las formalidades, por ejemplo: si se considera la primera denominación técnica, una norma es unilateral o bilateral; la única excepción a la regla es la norma religiosa que tiene que en una de sus denominaciones técnicas, tiene que ser interna y externa. Para la comprensión y diferenciación de las normas se debe analizar el significado de cada una de las denominaciones técnicas que se especifican en el siguiente esquema. La norma esLa norma esLa norma esLa norma es Unilateral si:Unilateral si:Unilateral si:Unilateral si: El sujeto obligado no está frente a otro individuo que lo obligue al cumplimiento de la misma. Es Bilateral sí:Es Bilateral sí:Es Bilateral sí:Es Bilateral sí: El sujeto tiene obligaciones, pero también tiene derechos es decir disfruta de los dos lados de la norma. De no cumplirseDe no cumplirseDe no cumplirseDe no cumplirse lllla denominacióna denominacióna denominacióna denominación la norma será:la norma será:la norma será:la norma será:
  • 17.
    17BLOQUE 1 La normaesLa norma esLa norma esLa norma es InterInterInterInterna sí:na sí:na sí:na sí: EEEEs Es Es Es Exterxterxterxterna sí:na sí:na sí:na sí: Exige que el individuo ejecute el acto de acuerdo al deber, pero éste no se puede captar por los sentidos, sólo el individuo sabe en su interior si acato lo señalado por la norma. Exige que el individuo demuestre desplegando conductas evidentes que no den lugar a dudas que cumplió con la norma. De no cumplirseDe no cumplirseDe no cumplirseDe no cumplirse la denominaciónla denominaciónla denominaciónla denominación la norma será:la norma será:la norma será:la norma será: La norma esLa norma esLa norma esLa norma es Coercible sí:Coercible sí:Coercible sí:Coercible sí: Es Incoercible sí:Es Incoercible sí:Es Incoercible sí:Es Incoercible sí: Permite y prescribe el uso de la fuerza externa ordenando que el individuo se ajuste y cumpla en forma exacta a lo dispuesto en la misma. El cumplimiento de la norma se efectúa de manera espontánea sin que haya alguien o algo que presione, es cuando el individuo ajusta su conducta a lo establecido en la misma. De no cumplirseDe no cumplirseDe no cumplirseDe no cumplirse la denominaciónla denominaciónla denominaciónla denominación la norma será:la norma será:la norma será:la norma será: El individuo se sujeta a una norma que proviene de una voluntad ajena o externa, es decir que otra voluntad crea la norma que el individuo debe acatar. La norma esLa norma esLa norma esLa norma es AutónomaAutónomaAutónomaAutónoma sí:sí:sí:sí: EsEsEsEs ExterExterExterExterna sí:na sí:na sí:na sí: La persona es quien decide voluntariamente el contenido de la norma y su cumplimiento, es decir no existe voluntad externa que la obligue; es sólo su voluntad la que crea y se impone la obligación de actuar, él mismo es el que crea el imperativo. De no cumplirseDe no cumplirseDe no cumplirseDe no cumplirse la denominaciónla denominaciónla denominaciónla denominación la norma será:la norma será:la norma será:la norma será:
  • 18.
    18 ARGUMENTA ELORIGEN E IMPORTANCIA DEL DERECHO Denominación técnica de la norma. HeteronomíaHeteronomíaHeteronomíaHeteronomía CoercibilidadCoercibilidadCoercibilidadCoercibilidad BilateralidadBilateralidadBilateralidadBilateralidad ExterioridadExterioridadExterioridadExterioridad Norma socialNorma socialNorma socialNorma social IncoercibilidadIncoercibilidadIncoercibilidadIncoercibilidad UnilateralidadUnilateralidadUnilateralidadUnilateralidad Norma MoralNorma MoralNorma MoralNorma Moral AutonomíaAutonomíaAutonomíaAutonomía InterioridadInterioridadInterioridadInterioridad Norma jurídicaNorma jurídicaNorma jurídicaNorma jurídica
  • 19.
    19BLOQUE 1 EvaluaciónEvaluaciónEvaluaciónEvaluación Actividad: 4Producto: Cuadro de recuperación. Puntaje: SaberesSaberesSaberesSaberes ConceptualConceptualConceptualConceptual ProcedimentalProcedimentalProcedimentalProcedimental ActitudinalActitudinalActitudinalActitudinal Reconoce la denominación técnica de las normas. Distingue la denominación técnica de las normas. Se aplica en el desarrollo de sus trabajos y los entrega en tiempo y forma. Autoevaluación C MC NC Calificación otorgada por el docente Responde individualmente lo solicitado sobre las distintas normas en los cuadros que a continuación se presenta, una vez que lo hayas respondido, compara tus respuestas con otros compañeros y establezcan un acuerdo grupal con ayuda de tu maestro. ReligiosaReligiosaReligiosaReligiosa JurídicaJurídicaJurídicaJurídica SocialSocialSocialSocial MoralMoralMoralMoral ¿Quién crea la norma? ¿Quién es el obligado en la norma? ¿Quién impone la sanción? ¿Qué exige la norma? ¿Qué tipo de sanción contempla la norma? Coloca una equis en el cuadro que corresponda a la denominación técnica de la norma, observa el ejemplo que de la norma jurídica se te proporciona. NormaNormaNormaNorma AutónomaAutónomaAutónomaAutónoma HeterónomaHeterónomaHeterónomaHeterónoma CoercitivaCoercitivaCoercitivaCoercitiva IncoercitivaIncoercitivaIncoercitivaIncoercitiva UnilateralUnilateralUnilateralUnilateral BilateralBilateralBilateralBilateral InternaInternaInternaInterna ExternaExternaExternaExterna Jurídica ×××× ×××× ×××× ×××× Social Moral Religiosa Actividad: 4
  • 20.
    20 ARGUMENTA ELORIGEN E IMPORTANCIA DEL DERECHO Definición de Derecho. La palabra “Derecho” proviene del latín “directum” que significa conducir, regir, enderezar, encaminar, dirigir, ordenar. Directum, es “lo recto”, en este sentido se puede interpretar al Derecho como aquello que ordena rectamente las relaciones humanas. Dr. Fernando Hinestrosa:…““““El derecho es un conjunto de normas o preceptos de conducta, cuya existencia y efectividad son indispensables para la solidez y la armonía de las relaciones sociales. Dictados que surgen espontánea o deliberadamente de la vida en común y cuya vigencia está garantizada por el poder coercitivo del Estado. El derecho no es un fin en sí mismo tiene como finalidad mantener un equilibrio entre los hombres y proveer a la realización de un ideal de justicia”… Luis María Olaso, emite una primera aproximación del Derecho como un "sistema de normas que, coexistiendo con otras normas diferentes, limitan la libertad del hombre y ordenan su comportamiento en la sociedad, con miras a conseguir un orden social indispensable para su desarrollo y perfeccionamiento". Empíricamente, todos reconocemos que Derecho indica una idea de rectitud y de valores justos. Castán Tobeñas presenta una definición del Derecho en la cual se incorporan todos sus elementos esenciales…"El Derecho es la recta ordenación de las relaciones sociales, mediante un sistema racional de normas de conducta declaradas obligatorias por la autoridad competente por considerarla soluciones justas a los problemas surgidos de la realidad histórica". "El Derecho es un acontecimiento, una obra humana, producto de las necesidades de la vida social." Puede surgir de modo espontáneo o de modo reflexivo. Debe resolver problemas de convivencia social, y tales problemas se presentan como un conjunto de hechos, sucesos o acontecimientos. Las personas desean poder prever con anticipación el resultado de sus actos, conocer qué hechos pueden ser realizados sin temor a recibir alguna sanción. Al Derecho le interesa regular acontecimientos que, al realizarse, puedan alterar la paz y el orden en la vida social, producir conflictos de intereses o vulnerar la convivencia y cooperación social. Investiguen dos definiciones de Derecho y que con ellas configuren un collage de imágenes que definan la idea de lo que es Derecho. Actividad: 5
  • 21.
    21BLOQUE 1 EvaluaciónEvaluaciónEvaluaciónEvaluación Actividad: 5Producto: Collage de imágenes. Puntaje: SaberesSaberesSaberesSaberes ConceptualConceptualConceptualConceptual ProcedimentalProcedimentalProcedimentalProcedimental ActitudinalActitudinalActitudinalActitudinal Relaciona sus ideas en relación al significado del Derecho con distintas imágenes. Ilustra sus ideas sobre el significado de Derecho. Es creativo en el manejo de la información. Autoevaluación C MC NC Calificación otorgada por el docente Actividad: 5 (continuación)
  • 22.
    22 ARGUMENTA ELORIGEN E IMPORTANCIA DEL DERECHO Misión del DerechoMisión del DerechoMisión del DerechoMisión del Derecho La misión del Derecho es regular la conducta del hombre en la sociedad señalando siempre sus derechos y obligaciones. Para lograrlo el ciudadano puede, al sentirse afectado por algún ciudadano o situación, ejercitar el llamado “Derecho de Acción”, el cual consiste en que toda persona puede acudir a los órganos del Estado para hacer valer sus derechos y/o exigir protección legal, o bien la resolución de algún problema jurídico, que le permita vivir adecuadamente. En lo que se refiere a las obligaciones, tenemos que cumplir con lo establecido en las leyes, porque un incumplimiento ocasiona consecuencias jurídicas, hay que saber que todo está permitido siempre y cuando no lo prohíba la ley, por ello el principio general de Derecho que enuncia: “la ignorancia de la ley no exime de su cumplimiento” UtilidadUtilidadUtilidadUtilidad del Derechodel Derechodel Derechodel Derecho Es la de organizar a la sociedad, mejorando la convivencia del hombre y teniendo siempre la garantía de que permita a la sociedad hacer conciencia para preservar la paz y armonía. Si no hubiera leyes que protegieran la libertad y la vida humana, la anarquía y el desorden en la colectividad sería un factor predominante.
  • 23.
    23BLOQUE 1 Fines delDerecho. El Derecho tiene varios fines, señalaremos los más importantes: SeguridadSeguridadSeguridadSeguridad. Se logra cuando las leyes protegen los intereses o derechos de las personas que son necesarios y básicos para una existencia digna. Por ejemplo: el asegurar las garantías individuales, el proteger el patrimonio y la aplicación del Derecho. El Derecho da a los individuos y grupos sociales la sensación de que sus derechos serán respetados y que no serán alteradas las situaciones jurídicas por ellos adquiridas. Existen ciertas instituciones que el Derecho ha creado con la finalidad de garantizar la seguridad jurídica, y entre ellas son: a) Cosa juzgadaCosa juzgadaCosa juzgadaCosa juzgada: Lo resuelto en sentencia firme por los tribunales no puede ser modificado. b) Irretroactividad de las leyesIrretroactividad de las leyesIrretroactividad de las leyesIrretroactividad de las leyes: Una ley nueva no regulará relaciones o situaciones sucedidas antes de que entre en vigor. c) Respeto de los derechos legítimamente adquiridosRespeto de los derechos legítimamente adquiridosRespeto de los derechos legítimamente adquiridosRespeto de los derechos legítimamente adquiridos: Los cuales no pueden ser modificados por el cambio de legislación. d)))) Conocimiento del derechoConocimiento del derechoConocimiento del derechoConocimiento del derecho: La ignorancia de la ley no excusa su cumplimiento. Justicia.Justicia.Justicia.Justicia. Se logra mediante la aplicación del Derecho por el Poder Judicial, quien se encarga de administrar correctamente las penas o reparación del daño. Aristóteles, en su obra "Ética a Nicómaco" distingue entre Justicia Distributiva (tiende directamente al bien común, de toda la sociedad), y la Justicia Correctiva (regula las relaciones entre los miembros de la sociedad). La Justicia distributiva consiste en dar a cada quien lo que le corresponde según sus méritos. La Justicia correctiva regula las relaciones de los individuos entre sí y tiende al bien de los particulares (condiciones legales de las relaciones civiles) Se divide en Justicia Conmutativa al referirse a los contratos y Justicia Represiva cuando son delitos. Justicia significa igualdad. Bien ComúnBien ComúnBien ComúnBien Común. Toda sociedad persigue el bienestar de las personas que la integran; El Estado, sociedad estructurada jurídicamente, persigue el bien de las personas y a ese fin se le denomina bien público. El Bien común consiste en establecer el conjunto de condiciones económicas, sociales, culturales, morales y políticas necesarias para que el hombre pueda alcanzar su pleno desarrollo material y espiritual como persona humana, como miembro de la familia, de la agrupación profesional, del municipio, del Estado y de la Comunidad Internacional.
  • 24.
    24 ARGUMENTA ELORIGEN E IMPORTANCIA DEL DERECHO EvaluaciónEvaluaciónEvaluaciónEvaluación Actividad: 6 Producto: Análisis de caso. Puntaje: SaberesSaberesSaberesSaberes ConceptualConceptualConceptualConceptual ProcedimentalProcedimentalProcedimentalProcedimental ActitudinalActitudinalActitudinalActitudinal Identifica a partir del caso expuesto la misión, utilidad y fines del Derecho. Distingue a partir del caso expuesto la forma en que se cumplen mediante la aplicación del Derecho su misión, utilidad y fines. Se concientiza sobre la importancia del Derecho y se compromete a respetarlo. Autoevaluación C MC NC Calificación otorgada por el docente Analiza la siguiente situación: Un matrimonio que procreó dos hijos, de 2 y 5 años, tiene múltiples dificultades al no solucionar sus diferencias, los cónyuges optan por contratar a un abogado para iniciar el juicio de divorcio; el abogado aconseja a los padres realizar un divorcio de tipo voluntario, para que así el proceso sea más amigable, rápido y con menores repercusiones para los menores; para lograrlo se establece un convenio judicial en el cuál los padres se ponen de acuerdo en quien ejercerá la tutela de los menores, es decir, quien ejercerá el cuidado cotidiano de los menores, así como también establecer la obligación del padre de proporcionará cantidad quincenal de dinero que garantice los alimentos de los menores, es decir la alimentación, vivienda, educación y esparcimiento de los menores, así como también fijar el día y hora en el que el padre tendrá derecho a la convivencia con sus hijos menores. 1. La misión del Derecho ante el caso expuesto es: 2. La utilidad que tiene el Derecho en el caso expuesto es: 3. Los fines del Derecho en el caso expuesto se cumplen concretamente al: Seguridad Justicia Bien Común Actividad: 6
  • 25.
    25BLOQUE 1 Cierre EvaluaciónEvaluaciónEvaluaciónEvaluación Actividad: 7Producto: Representación teatral. Puntaje: SaberesSaberesSaberesSaberes ConceptualConceptualConceptualConceptual ProcedimentalProcedimentalProcedimentalProcedimental ActitudinalActitudinalActitudinalActitudinal Reproduce los temas tratados en la Secuencia Didáctica mediante la obra teatral. Dramatiza los temas tratados en la Secuencia Didáctica. Se muestra cooperativo en el trabajo en equipo. Autoevaluación C MC NC Calificación otorgada por el docente Realiza en equipo mixto de ocho alumnos una representación teatral en donde se traten los siguientes temas: Denominación técnica de las normas. Definición de derecho. Fin, Utilidad y Misión del Derecho. Desarrollen un guión sobre algún problema legal, el tiempo de duración debe ser de 20 minutos en donde intervengan los siguientes personajes: Abogado defensor. Policía, Ministerio Público o Juez (autoridad). Observador de la situación. Víctima o afectado del delito. Dos Presuntos responsables del delito. Dos Testigos de los hechos. Actividad: 7
  • 26.
    26 ARGUMENTA ELORIGEN E IMPORTANCIA DEL DERECHO Secuencia didáctica 2. Origen y desarrollo del Derecho. Inicio EvaluaciónEvaluaciónEvaluaciónEvaluación Actividad: 1 Producto: Cuestionario. Puntaje: SaberesSaberesSaberesSaberes ConceptualConceptualConceptualConceptual ProcedimentalProcedimentalProcedimentalProcedimental ActitudinalActitudinalActitudinalActitudinal Indica sus conocimientos sobre el tema de las fuentes del Derecho y el desarrollo histórico del mismo. Distingue el origen y desarrollo histórico del Derecho. Valora la Constitución de su país, como el resultado de una lucha social del pueblo mexicano. Autoevaluación C MC NC Calificación otorgada por el docente Contesta individualmente las siguientes interrogantes: 1. ¿En dónde se encuentra el Derecho? 2. ¿De dónde surge el Derecho Mexicano? 3. ¿Cuántas constituciones han regido la vida de nuestro país a partir de la Independencia? 4. ¿Qué hecho histórico dio origen a la Constitución que actualmente nos rige y cuáles son los aspectos que se retomaron de lo demandado por el pueblo? Actividad: 1
  • 27.
    27BLOQUE 1 Desarrollo Fuentes delDerecho. Las denominadas fuentes del Derecho son fundamentos e ideas que constituyen y forman el contenido del Derecho. Dicho de otro forma, las fuentes del Derecho son los actos o hechos de los que deriva la creación, modificación o extinción de normas jurídicas, estos procesos incluyen a los órganos de los cuales emanan dichas normas que componen el ordenamiento jurídico. Estas fuentes del Derecho han sido identificadas primero como: Fuentes históricas. Fuentes reales o materiales. Fuentes formales. • Fuentes HistóricasFuentes HistóricasFuentes HistóricasFuentes Históricas Se refieren a los lugares históricos en donde el Derecho ha quedado plasmado. El Derecho es una obra humana y por ello se plasmó de alguna forma en: documentos, papiros, estelas, monumentos, etc. En México la evolución del sistema jurídico se encuentra en: el Derecho prehispánico, específicamente en monumentos arqueológicos, escultóricos y pictóricos de mayas y descendientes, de donde se deduce que su sistema de gobierno era teocrático (poder de la divinidad); en época colonial, en documentos como "La recopilación de las leyes de las Indias" (Derecho Indiano); en época independiente, en las distintas constituciones como son: Constitución Federal de 1824, l836,1843 1857 y 1917, cuyas características y conformación se trataran en el siguiente tema. • FuentesFuentesFuentesFuentes MMMMaterialesaterialesaterialesateriales oooo RealesRealesRealesReales,,,, la pregunta que nos permite determinar que son las fuentes materiales o reales es: ¿Qué factores determinan el contenido de las normas jurídicas? Los factores y circunstancias que provocan la aparición y determinan el contenido de las normas jurídicas se constituyen por los aspectos ideológicos, sociales, económicos, etc. Las normas responden a múltiples intereses de tipo político, religioso, económico y social, por ello el Legislador tiene que tomar en cuenta los factores que demandan todos estos sectores y a partir de atender sus necesidades, busca generar leyes que respondan de manera justa a sus propósitos, garantizando el bien de la comunidad. El alemán, Jürgen Habermas, afirma que una norma jurídica será fácilmente aceptada por la sociedad y tendrá mayor validez y reconocimiento cuando los miembros de la colectividad participen y se beneficien de la misma. • Fuentes FFuentes FFuentes FFuentes Formalesormalesormalesormales.... Se constituyen por los actos a través de los cuales se producen las normas, es un acto determinado y estricto en el que se tiene que seguir un proceso riguroso, en el caso de México este se encuentra previsto en la Constitución Política en los Artículos 71 y 72, por lo tanto es la única forma en que se expresan o manifiestan las normas jurídicas, es una forma obligadas que deben revestir los preceptos de creación de normas de conducta exterior para imponerse a la sociedad. El Derecho occidental, constituido por el Sistema Romano Germánico o Sistema de Derecho Continental, tiende a entender como fuentes del Derecho Formal a las siguientes: • La Constitución. • La Ley, con todo su ordenamiento de normas. • La Jurisprudencia. • La Costumbre, proveniente de la sociedad.
  • 28.
    28 ARGUMENTA ELORIGEN E IMPORTANCIA DEL DERECHO • Los Principios generales del Derecho, para poder interpretar las normas a aplicar. • La Doctrina, para la adopción de normas o criterios de interpretación. En el marco del Derecho Internacional, el estatuto de la Corte Internacional de Justicia, enumera como fuentes del Derecho a: • Los tratados, que rigen las relaciones entre estados. • La costumbre internacional. • Los principios generales del Derecho. • Las opiniones de la doctrina. . Analicen en equipo mixto de cuatro integrantes la siguiente información y coloquen en la línea el tipo de fuente o fuentes que contribuyeron a su aparición, fundamentando brevemente sus consideraciones para determinar la fuente o fuentes de las leyes que se señalan. 1. En México, el aborto es legal en determinadas circunstancias. Sin embargo, si una mujer queda encinta y decide interrumpir su embarazo, se veía obligada a practicarse un aborto en la clandestinidad. Algunas con mejor posición económica accedían a servicios higiénicos y seguros en el extranjero, de forma legal o bien podían hacerlo en el país pero forma ilegal. La gran mayoría de las mujeres ponía en riesgo su salud y hasta su vida, al practicárselo ellas mismas. El movimiento de mujeres y otros sectores sociales involucrados en la promoción de los derechos de las mujeres y en el mejoramiento de sus condiciones de salud han intensificado sus esfuerzos para hacer visible la compleja situación del aborto. El debate público sobre el tema ha empezado a adquirir nuevos matices y recientemente se han logrado algunos avances para modificar las leyes. Por otro lado, distintas encuestas de opinión sobre el aborto han mostrado que buena parte de los habitantes del país tienen opiniones que no coinciden con las de la Iglesia Católica y otros grupos conservadores. La ley que permitió el aborto generó importantes controversias en virtud de que involucra aspectos relacionados con los derechos humanos, sexuales y reproductivos de las mujeres; con las leyes y la política; con los valores éticos, morales y religiosos; con las condiciones socioeconómicas de las mujeres; y con las ideas que predominan en nuestro contexto cultural respecto a la feminidad y la maternidad. La legalización del aborto en el Distrito Federal es un hecho que se consumó al publicarse en la Gaceta Oficial el 26 de abril de 2007, después de que se siguieron todas las formalidades del procedimiento legislativo se aprobó por la Asamblea Legislativa la interrupción del embarazo. Los funcionarios anunciaron que también se editarán, en dos etapas, un millón 600 mil libros sobre "educación sexual integral" para el próximo curso escolar, que se entregarán a los estudiantes de escuelas primarias y secundarias, y centros de enseñanza media y superior. La más poderosa organización anti-aborto de México, Provida, ha dicho que desafiará en los tribunales la constitucionalidad de la ley de interrupción de embarazos del Distrito Federal. La Comisión Nacional de los Derechos Humanos y la Procuraduría General de México presentaron ante la Suprema Corte de Justicia dos demandas de acción de inconstitucionalidad en contra del decreto que promulgó dicha ley. Pero para que la Suprema Corte declare fuera del margen constitucional se necesita que 8 ministros de los 11 ministros que la conforme voten en contra de la ley para establecer la inconstitucionalidad, sin embargo en el caso de la ley que autoriza el aborto en D.F, cuatro ministros votaron a favor de validar esta ley. Actividad: 2
  • 29.
    29BLOQUE 1 a. ¿Cuáles la fuente o fuentes de la Ley de Aborto del Distrito Federal? ____________________________________________________________________________________ ____________________________________________________________________________________ ____________________________________________________________________________________ b. ¿Cuáles son los fundamentos que los llevaron a determinar la fuente o fuentes de la ley? __________________________________________________________________________________________________ __________________________________________________________________________________________________ __________________________________________________________________________________________________ __________________________________________________________________________________________________ __________________________________________________________________________________________________ __________________________________________________________________________________________________ __________________________________________________________________________________________________ 2. El Derecho de Familia y de Herencia, provienen del Derecho Romano, inspirados por la labor del Pretor, en la que se ofrecían normas para que los parientes de sangre hicieran prevalecer su derecho de familia, ejemplo el derecho a la herencia adquiere en el Derecho Romano un sentido exclusivamente patrimonial y se configura como una universalidad. En consecuencia el testador disponía de la herencia en un acto único; el testamento. El heredero también la adquiere por otro acto único; la adición. Y la acción de petición de herencia es de carácter universal. Cuando una persona muere sin hacer testamento se abre la llamada sucesión intestada (ab intestato). En la actualidad todo esto se encuentra en la misma forma y nombre en el Código Civil. a. ¿Cuál es la fuente o fuentes de Derecho de Familia y de Herencia? __________________________________________________________________________________________________ _________________________________________________________________________________________________ b. ¿Cuáles son los fundamentos que los llevaron a determinar la fuente o fuentes de la ley? __________________________________________________________________________________________________ __________________________________________________________________________________________________ __________________________________________________________________________________________________ __________________________________________________________________________________________________ __________________________________________________________________________________________________ __________________________________________________________________________________________________ __________________________________________________________________________________________________ __________________________________________________________________________________________________ Actividad: 2 (continuación)
  • 30.
    30 ARGUMENTA ELORIGEN E IMPORTANCIA DEL DERECHO EvaluaciónEvaluaciónEvaluaciónEvaluación Actividad: 2 Producto: Análisis de caso. Puntaje: SaberesSaberesSaberesSaberes ConceptualConceptualConceptualConceptual ProcedimentalProcedimentalProcedimentalProcedimental ActitudinalActitudinalActitudinalActitudinal Relaciona a partir de los casos expuestos la fuente que originó la norma jurídica. Interpreta el tema de las fuentes del Derecho y valora la información. Atiende los comentarios que aportan sus compañeros de equipo. Autoevaluación C MC NC Calificación otorgada por el docente 3. A pesar de haber sido sojuzgado e ignorado, quinientos años después, el orgulloso silencio del indígena ha triunfado al incorporarse a la Constitución normas recogidas por la tradición; y el derecho indígena, que pertenecen a la esfera del deber ser que sobrevivió al duro control social e imposiciones con fines de aculturación perseguida por el Estado. Por ello se considera que la Constitución Política de la República presenta un nuevo panorama. Ya en el artículo 2 de la Constitución Política respeta las “costumbres, tradiciones y organización social” de las normas que rigen a los pueblos según sus tradiciones y su cosmovisión. a. ¿Cuál es la fuente o fuentes de Derecho Indígena? _________________________________________________________________________________ _________________________________________________________________________________ __________________________________________________________________________________________________ __________________________________________________________________________________________________ __________________________________________________________________________________________________ __________________________________________________________________________________________________ b. ¿Cuáles son los fundamentos que los llevaron a determinar la fuente o fuentes de la ley? __________________________________________________________________________________________________ __________________________________________________________________________________________________ __________________________________________________________________________________________________ __________________________________________________________________________________________________ __________________________________________________________________________________________________ __________________________________________________________________________________________________ __________________________________________________________________________________________________ __________________________________________________________________________________________________ Actividad: 2 (continuación)
  • 31.
    31BLOQUE 1 Desarrollo Históricodel Derecho. La Historia del Derecho nos refiere que todos los pueblos primigenios consideran sus leyes positivas como inspiradas y protegidas por los dioses, es decir, cualquier situación que ocurría era atribuía a un ser supremo o Dios, en respuesta los hombres se sometieron a su ley, es decir adecuaron su conducta a los mandatos divinos, consiguiendo con ello cierta armonía y progreso al obedecer los principios de los dioses. En este tipo de sociedad se confunden los deberes religiosos, sociales y morales. Cuando el hombre se establece en un solo sitio y deja la vida nómada, es porque descubrió la agricultura y ganadería, y puede con ello satisfacer sus necesidades básicas, pero inmediatamente inician los problemas entre los individuos que producen y disponen de alimento, surgen las diferencias sociales, lo que facilita el surgimiento de normas que protejan a los propietarios, y aparece la idea jurídica de posesión y propiedad. Surgen así los códigos de conducta entre ellos el “Código de Hammurabi” elaborado por el Rey de Mesopotamia en el siglo XVII a.C. que no es el primero pero sí el más famoso. Este contenía más de 280 preceptos, que hablaban entre otros puntos sobre deudas, delitos (Ley del Talión), matrimonio, divorcio y contrato de arrendamiento. La llamada Ley del Talión, es una de las incipientes principios o normas que rigieron la vida de los hombres en sus primeros intentos por organizarse, esta norma se aleja de encerrar principios o valores que conduzcan al progreso de la sociedad, ya que no contribuye por ejemplo a una rehabilitación o corrección de conductas en los individuos, sólo se dirige al castigo; esta ley se traduce como: “ojo por ojo y diente por diente”, en ella se puede observar que el castigo es idéntico a la infracción realizada, sin análisis de la situación o causas. Con el tiempo, esta situación generó el rechazo social y con ello evolucionó hasta generar la necesidad de establecer reglas de convivencia que permitieran actuar conservando la equidad, igualdad, justicia y armonía social. En la Edad Media, surgen las ideas de la filosofía cristiana medieval, donde el cristianismo adopta el iusnaturalismo, bajo el punto de vista que la naturaleza es producto de la voluntad de Dios, que éste es la fuente absoluta de justicia y que la Iglesia es la encargada de la salvación de la sociedad, por encima del Estado, algunos de sus principales pensadores son: Santo Tomas de Aquino, San Agustín, Domingo de Soto y otros. El Derecho Natural manifiesta la idea de que el hombre al nacer ya tiene derechos. Esta capacidad es reconocida por nuestro Derecho Civil como “capacidad de goce”, incluso otorga facultades al individuo desde el momento de su concepción, siempre y cuando sea capaz de vivir (sea viable), por ejemplo: la capacidad de heredar. A este derecho también se le conoce como iusnaturalismo, que proviene del latín ius, derecho, y natura, naturaleza. El Derecho Natural se define como conjunto de normas inmutables (no cambian) que ordenan a la conciencia de todo hombre. Es el derecho que nace y se funda en la naturaleza humana, es aquel que emana de la naturaleza misma, este derecho rige al hombre por la simple calidad de ser humano. Realmente no se ha dejado de concebir el Derecho Natural hoy en la actualidad, un claro ejemplo es que los Derechos Humanos se fundamentan en él, así como tratados internacionales para la defensa de los citados derechos humanos. Como ejemplo: un derecho natural del hombre es vivir, mismo que se traduce en no privar de la vida.
  • 32.
    32 ARGUMENTA ELORIGEN E IMPORTANCIA DEL DERECHO Desde el momento en que el hombre desarrolla la razón, se empieza a ejercitar el sentido crítico y se reestructura la historia, iniciando los cambios profundos entre el derecho y la moral, entonces la responsabilidad del hombre de acatar la voluntad divina se convierte en una responsabilidad moral, surgiendo así la independencia entre la norma jurídica y moral. En la actualidad sabemos que el estudio de las leyes de la naturaleza pertenece a la ciencia, los problemas de la fe a la religión, mientras que las normas jurídicas le competen a la racionalidad del hombre, lo cual recae en el ámbito del Estado. A principios del siglo XIX, se consagran derechos como a la vida y a la libertad, garantías individuales que básicamente no cambiaron mucho en el siglo XX; sin embargo, es en ese siglo con la Declaración Universal de los Derechos del Hombre que en el marco de las Naciones Unidas se empieza a pensar seriamente sobre los derechos humanos. El Derechos debe ser un punto en el que los más altos valores éticos, como la paz, la libertad, la justicia y la participación. La evolución social está marcada con la aparición de normas de convivencia que permitan el progreso y bienestar de la sociedad, en la actualidad existe un gran número de disposiciones legales, que regulan desde las cuestiones más elementales hasta las más complejas como son: el uso del suelo, la familia, el funcionamiento de la escuela, la funciones del Presidente de la República etc. Con lo anterior se resalta una de las características del Derecho, es la utilidad o practicidad, es decir, el Derecho no es algo que se quede en lo abstracto, es algo real y palpable que independientemente de la actividad profesional o funciones que desarrolle el individuo no se puede substraer o alejar de su regulación, el Derecho se ejerce en la vida diaria y por lo mismo es parte de nuestra cotidianidad. A continuación se presentan una serie de leyes que regían en los tiempos antiguos, medievales y modernos, relacionadas con la mujer, analícenlas y debatan grupalmente el avance del Derecho en torno al tema de la mujer. En la antigüedad, el Código de HammurabiEn la antigüedad, el Código de HammurabiEn la antigüedad, el Código de HammurabiEn la antigüedad, el Código de Hammurabi estipulaba…”Si una mujer odia tanto a su marido que declara:”No puedes tenerme”, investigará sus antecedentes el consejo de la ciudad, y si fue cuidadosa y no se le haya falta, aunque su marido la descuidó y la menospreció sin tasa, esa mujer podrá coger su dote e irse a la casa de su padre sin incurrir en baldón. Si no fuere cuidadosa, sino callejera, por lo cual descuidó su casa y humilló a su marido, arrojarán a esa mujer al agua. El Derecho RomanoEl Derecho RomanoEl Derecho RomanoEl Derecho Romano, abarca aproximadamente desde el s. VI a. C. al s. VI d.C., previa la situación jurídica de la mujer. Su status de mujer en Roma era in malam partem, por ello las mujeres griegas y romanas jamás poseyeron capacidad política, no eran miembros de la polis o de la civitas en sentido pleno. Asimismo su capacidad de obrar estuvo en mayor o menor medida mediatizada por el poder del hombre, sometidas de por vida -con matices- a la tutela de un varón. la mujer griega tenía como principal función reproducir biológicamente ciudadanos, siendo los hombres los encargados de educar a los jóvenes; en Roma, el papel de la mujer en la familia y en la sociedad era culturalmente valorado y reconocido: educa a los hijos en los primeros años y le transmite los valores cívicos. Graciano, recoge unos textos de San AgustínSan AgustínSan AgustínSan Agustín sobre el tema de la mujer en el iusnaturalismo, en el que se anuncian los siguientes títulos: "Las mujeres deben estar sujetas a sus maridos"; "el varón es cabeza de la mujer"; "conviene que la mujer siga en todo la voluntad del varón"; y concluirá que la mujer está en un estado de servidumbre respecto del varón. Actividad: 3
  • 33.
    33BLOQUE 1 EvaluaciónEvaluaciónEvaluaciónEvaluación Actividad: 3Producto: Conclusiones grupales. Puntaje: SaberesSaberesSaberesSaberes ConceptualConceptualConceptualConceptual ProcedimentalProcedimentalProcedimentalProcedimental ActitudinalActitudinalActitudinalActitudinal Ubica históricamente el tratamiento jurídico dado a la mujer. Sintetiza la información y construyen en el grupo una conclusión del tema. Expresa sus ideas en forma abierta y escucha las ideas de los compañeros con atención. Autoevaluación C MC NC Calificación otorgada por el docente El derecho de pernada, es un derecho feudalderecho feudalderecho feudalderecho feudal que teóricamente establecía la potestad señorial de tener relaciones sexuales con toda doncella, sierva de su feudo, recién casada con otro siervo suyo. La Constitución Mexicana en 1974, al adicionar su Artículo 4to, con la expresión: ..”El varón y la mujer son iguales ante la ley”. Anota en este espacio las conclusiones del debate grupal. Actividad: 3 (continuación)
  • 34.
    34 ARGUMENTA ELORIGEN E IMPORTANCIA DEL DERECHO Desarrollo histórico del Derecho en México. DerechoDerechoDerechoDerecho PrehispánicoPrehispánicoPrehispánicoPrehispánico En el derecho prehispánico no se conoce un documento donde estén registradas las disposiciones legales u otro tipo de normas que regían la vida de los pueblos indígenas. Todas las noticias que nos han llegado al respecto fueron recogidas por cronistas y estudiosos de la época colonial en virtud de que no se usaba escribir en papel sobre asuntos legales, es poco probable que se les plasmara en monumentos; no se ha encontrado hasta ahora ni una inscripción (escritura jeroglífica labrada en estelas, dinteles, escalinatas u otros monumentos) referente al derecho o a asuntos legales. El doctor Alonso de Zorita, sistematizó el derecho al desempeñar el cargo como oidor en México y Guatemala se enteró de aspectos del derecho prehispánico y los complementó con informes de misioneros y de otras personas; con todo ello redactó, ya retirado, Los señores de la Nueva España. Los autores posteriores aportan poca información porque en su mayor parte copian lo que escribieron los del siglo XVI, repitiendo así aciertos y errores. Es poco lo que se conoce del derecho y la legislación entre las culturas aborígenes y siempre es tardío, en realidad corresponde a los años anteriores a la Conquista. Debe partirse, por tanto, del examen cuidadoso de los datos arqueológicos y el género de vida que revelan, para inferir así cómo pudo haber sido el derecho prehispánico en diferentes periodos de su historia que se extiende por casi 9 000 años. El Derecho en los mayas fue utilizado por la clase dominante para sojuzgar al pueblo. El derecho penal Maya era severo. No contemplaba la pena de prisión, sí la de muerte, la del talión y la esclavitud; esta última era hereditaria. La pena y la obligación de reparar los daños eran trascendentales, podían alcanzar a los hijos, a la esposa y a los demás parientes del condenado. La justicia Maya diferenciaba los delitos dolorosos de los culposos. Los mayas usaban la amenaza y el escarmiento como medidas preventivas de los delitos. En el ámbito civil conmemoraban las diversas fases del desarrollo humano y de la madurez física y emocional de los miembros de su colectividad. El matrimonio se preparaba por casamenteras profesionales o por los padres de los pretendientes. La ceremonia la dirigían los familiares más viejos de los contrayentes en coordinación con los sacerdotes. El novio pagaba un precio por la novia, trabajando la parcela del suegro. Los cónyuges podían recurrir al divorcio y al repudió, en materia civil la ley se aplicaba por igual a la gente del pueblo y a los principales. La mujer no heredaba derechos, si deudas y esclavitud. Las distinciones y los cargos públicos eran hereditarios. Los contratos se formalizaban bebiendo balché ante testigos. No conocía la usura. No imponían sanción penal por deudas de carácter civil. La duda confesada obligaba a los parientes aun después de muerto al deudor principal. La guerra ente los mayas era incesante y siempre con fines prácticos, realizaban alianza de colaboración en tiempos de guerra. Su administración de justicia era expedita y definitiva. La impartían los batabs, quienes eran importantes funcionarios, designados directamente por el halach uinic o autoridad suprema. Neutralizaban al delincuente, matándolo o esclavizándolo. Los procedimientos judiciales mayas eran orales, por ello no se registraban en códices.
  • 35.
    35BLOQUE 1 La Recopilaciónde las leyesLa Recopilación de las leyesLa Recopilación de las leyesLa Recopilación de las leyes de los Reinos de Indias (1681)de los Reinos de Indias (1681)de los Reinos de Indias (1681)de los Reinos de Indias (1681) Es un compendio de carácter oficial, que contuvo el derecho vigente de aquel momento y que rescataba casi por completo su formulación original. Más de un siglo llevó su proceso de creación y correspondió a Carlos II (El Hechizado), último rey de aquella dinastía, promulgarla. La recopilación de las leyes reunió las pragmáticas y cédulas reales, los autos acordados, las ordenanzas, así como cualquier otra fuente legal, con registros de quiénes las habían puesto en vigor y cuándo se originaron; constituyó así un cuerpo legal del conjunto de disposiciones legislativas. El derecho colonial estipuló las obligaciones y facultades de los novohispanos. En la práctica, sucedieron numerosos actos de corrupción y violaciones a las leyes, que contribuyeron a marcar cada vez más las diferencias materiales y culturales entre la población. Los colores de la gente, la desigualdad económica, la injusticia cometida por las autoridades y el mismo rigor de la legislación abonaron un terreno propicio para un futuro cambio, cambio que buscó acabar con la sujeción política y la dependencia económica mantenidas por España. En 1908, los criollos del Ayuntamiento de México solicitaron al virrey dictase disposiciones para que Nueva España se gobernara de manera autónoma y con una legislación local, mientras la metrópoli estuviese ocupada por los franceses, en la búsqueda de autonomía se sustentó el proceso que conllevó a la independencia., dio curso al anhelo de la soberanía nacional, para que de ella emanara una legislación propia. A aquella etapa sucederían otras durante las cuales la soberanía sería una constante en la mente, en los programas, así como en la ley de los mexicanos que nos negamos a ser sujetos o dependientes de otros individuos o naciones, ya en tiempos de lucha o de paz. Constitución de CádizConstitución de CádizConstitución de CádizConstitución de Cádiz La Constitución de Cádiz, de 1812, cuya vigencia sería breve, retoma el absolutismo, en 1814, implica la cancelación temporal del esfuerzo liberal: abolió la Constitución, disolvió las Cortes e inclusive se encarceló a diputados. Cádiz significó sólo un aspecto del ansia de libertad que prevalecía en los territorios hispanoamericanos. La Nueva España había elegido otra vía para lograr las condiciones de igualdad. El 16 de septiembre de 1810, encabezados por el cura Miguel Hidalgo, inicia la lucha por la independencia; fue entonces también cuando las posibilidades de una nueva nación comenzarían a surgir. A lo largo de once años de lucha se mostró el anhelo de liberación de los novohispanos. No en vano, el caudillo Hidalgo había abolido la esclavitud y posteriormente José María Morelos dictó la supresión de las castas, el pago de gabelas, y la repartición de tierras a los indios. El DerEl DerEl DerEl Derecho en el México Independienteecho en el México Independienteecho en el México Independienteecho en el México Independiente Los Sentimientos de la NLos Sentimientos de la NLos Sentimientos de la NLos Sentimientos de la Naciónaciónaciónación El 14 de septiembre de 1813, José María Morelos presentó un documento (no es una legislación) que tituló: “Los Sentimientos de la Nación” que contiene 23 puntos que contienen las ideas que los iniciadores de la independencia consideraron esenciales para la transformación del país, este contenido ideológico es el primer proyecto de nación independiente. José María Morelos y Pavón consideró necesario crear un cuerpo representativo, investido de autoridad y del que emanara la voluntad nacional. En septiembre de 1813, se iniciaron los trabajos del Congreso de Chilpancingo; los representantes designados a participarJosé María Morelos y PavónJosé María Morelos y PavónJosé María Morelos y PavónJosé María Morelos y Pavón
  • 36.
    36 ARGUMENTA ELORIGEN E IMPORTANCIA DEL DERECHO en este primer esfuerzo legislativo nacional fueron letrados, eclesiásticos y abogados. Se inauguró con un discurso leído por Morelos, los Sentimientos de la Nación, en el que se expresaban las disposiciones de orden político, económico y social que deberían considerarse en la futura legislación nacional. La realización de este Congreso puso de manifiesto la capacidad de la nación para gobernarse a sí misma, para dictar sus propias leyes. Entre los 23 puntos contemplados por Morelos destacaron, por su trascendencia, la declaración de la independencia; la preservación de la religión católica; el ejercicio de la soberanía; la división de los Poderes en Ejecutivo, Legislativo y Judicial; el otorgamiento de los empleos para los americanos; la condena a los gobiernos tiránicos; la capacidad del Congreso para hacer las leyes; el ataque a los cuerpos privilegiados; la proscripción de la esclavitud y la distinción de castas. Constitución de ApatzingánConstitución de ApatzingánConstitución de ApatzingánConstitución de Apatzingán Surge a la luz el primer esbozo de la Constitución Mexicana, la de Apatzingán, que recibió el nombre del sitio donde se sancionó el 22 de octubre de 1814. En él se estableció que la América Mexicana era libre, que la soberanía residía en el pueblo y su ejercicio en la representación nacional, que eran mexicanos todos los nacidos en América; que su religión única sería la católica, apostólica y romana; que el Poder se dividiría en Ejecutivo, Legislativo y Judicial. El Legislativo estaría representado en una sola Cámara de Diputados. Los ideales consagrados en este documento consignaban ya la emancipación total de España y otorgaban a los habitantes la libertad necesaria para ilustrarse, trabajar y progresar sin restricción alguna. De acuerdo con su contenido se llevó a cabo la elección de tres miembros que debían ejercer el Poder Ejecutivo, el cual recayó en un triunvirato formado por José María Liceaga, José María Morelos y José María Cos. Proclama de 1821Proclama de 1821Proclama de 1821Proclama de 1821 Aun cuando no tienen las características propiamente de una Constitución, los Tratados de Córdoba son un documento fundamental en los que se reconoce la independencia de la Nueva España, ahora México, firmado en la ciudad de Córdoba, Veracruz, el 24 de agosto de 1821. El texto está compuesto por diecisiete artículos que de hecho representan una extensión al Plan de Iguala que, en sí mismo, es el otro documento fundacional que se proclama en 1821 y que vigoriza la Independencia de México. La ConstitucióLa ConstitucióLa ConstitucióLa Constituciónnnn de 1824de 1824de 1824de 1824 La Constitución de 1824 surgió de los congresos locales, en la medida en que se redactaron sus constituciones particulares, a ejemplo de la Carta Magna. Uno de los puntos que debieron atender con detenimiento fue el relativo a los municipios, además de todo lo referente a la organización interna y las características de sus autoridades. Parte primordial fue la elección del Presidente de la República. En 1833, durante la Presidencia de Valentín Gómez Farías, cuando se dictaron reformas encaminadas a dar un golpe frontal a las instituciones, más poderosas que la estancia colonial había heredado: la Iglesia y el Ejército.
  • 37.
    37BLOQUE 1 Las sieteleyes (1835Las siete leyes (1835Las siete leyes (1835Las siete leyes (1835----1836)1836)1836)1836) La inestabilidad política de las primeras décadas del México independiente provocaron un enfrentamiento entre dos grupos: federalistas y centralistas. Hacia 1835 los centralistas se impusieron, eliminaron la anterior Constitución y crearon una nueva conocida como las Siete Leyes, en la cual el país fue dividido en departamentos (en vez de estados) y se estableció el “Supremo Poder Conservador” que podía anular una ley o un decreto y declarar la incapacidad física o moral del Presidente del Congreso. Las Siete Leyes o Constitución Centralista de 1836, se caracteriza principalmente porque el sistema gubernativo de la Nación era el republicano representativo popular; el Poder se dividiría en cuatro: Ejecutivo, Legislativo -compuesto por dos cámaras: de Diputados y de Senadores-, Judicial y Conservador controlador de los otros tres. La división territorial se establecía con base en departamentos dejando a un lado la antigua división por estados; sus gobernantes serían designados por el Gobierno central y las llamadas juntas departamentales serían elegidas popularmente. Las Bases Orgánicas de 184Las Bases Orgánicas de 184Las Bases Orgánicas de 184Las Bases Orgánicas de 1843333 Las Bases Orgánicas sancionadas el 12 de junio de 1843, resultado de las discusiones de la llamada Junta Nacional Legislativa, prescribían como organización política de la Nación, la República representativa y popular. El Ejecutivo, por su parte, recuperaba fuerza; la República quedaba dividida en departamentos con un Gobernador designado por el Presidente, se continuaba prescribiendo la supervivencia de fueros y privilegios para la Iglesia y el ejército, y la intolerancia religiosa. Se le reducen facultades al Legislativo en relación con el Poder Ejecutivo. En cuanto a la conformación de la Cámara de Diputados y sus atribuciones, los requisitos no presentaban mayor novedad. Sin embargo, en cuanto a la de Senadores tendía a eliminar el carácter popular constituyéndose en un coto aristócrata; la mejor prueba de ello fue la forma cómo se integraría: dos tercios de la Cámara serían elegidos por las asambleas departamentales, sólo que los propuestos tendrían que formar parte de las clases de: agricultores, mineros propietarios o comerciantes y fabricantes quienes además de poseer un sueldo o renta mensual en esa ocasión se les exigía poseer un bien raíz cuyo valor fuera superior a los 40 mil pesos, reduciendo las posibilidades de participación de los sectores no propietarios de la sociedad. El tercio restante sería designado por el Presidente de la República en combinación con la Cámara de Diputados y la Suprema Corte de Justicia y quedaba reservado para los ciudadanos distinguidos en las carreras civil, militar o eclesiástica, es decir las cúpulas de cada una de estas La Constitución de 1857La Constitución de 1857La Constitución de 1857La Constitución de 1857 La Constitución de 1857 quedó integrada por 8 títulos y 120 artículos que garantizaba los derechos del hombre; la soberanía nacional; dividía los poderes de la Nación en Ejecutivo, Legislativo y Judicial, donde se depositaba el Poder Legislativo en el Congreso de la Unión que sería constituido por una sola Cámara, la de diputados; el Poder Judicial se integraría por tres departamentos: la Suprema Corte de Justicia y los tribunales de Circuito y de Distrito. Con respecto a los Estados exige que adopten en su interior el régimen republicano, representativo y popular, con una serie de restricciones que limiten la soberanía estatal e impidan la disolución de la Federación; se suprimen las alcabalas y las aduanas interiores, medidas éstas conducentes al fortalecimiento de la unión nacional.
  • 38.
    38 ARGUMENTA ELORIGEN E IMPORTANCIA DEL DERECHO Esta Constitución fijaría la posibilidad de reformas posteriores en beneficio del bien común y como medidas de adecuación a la realidad imperante. La Constitución de 1857 se convirtió en la máxima ley que regiría sobre los destinos del país; ninguna otra ley podría estar por encima de ella. Instaurar el régimen liberal. Sus características principales fueron la separación formal del Estado e Iglesia y la superación de los fueros militares y eclesiásticos. Este periodo se identifica como de reforma y cambio, donde triunfan los Liberales sobre los Conservadores. La Constitución del 57 estipulaba en su Artículo 127 que ésta podía ser modificada, o reformada, previa aprobación de dos terceras partes del Congreso y de las legislaturas estatales. Bajo este precepto, la Carta Magna fue reformada en numerosas ocasiones. La división territorial fue materia recurrente dentro de las sesiones del Congreso; el arreglo de los límites entre municipios, pueblos y Estados e incluso la conformación de nuevos Estados y territorios como la división de Baja California en dos distritos políticos en 1887. También llamaría su atención la Legislación sobre el cuidado y mejor aprovechamiento de minas, aguas y bosques nacionales. Sin embargo, los temas más importantes tratados durante los más de treinta años que duró el Porfiriato son los relacionados con la tierra, los bancos, al derecho privado, penal, mercantil y fiscal, la salubridad y la educación. Las principales leyes agrarias del periodo estuvieron relacionadas con los terrenos baldíos, ya que el aprovechamiento de las tierras ociosas atrajo siempre la atención del gobierno mexicano. Para lograr hacer productivas dichas tierras, se facultó mediante la ley del 15 de diciembre de 1883, a compañías. La Constitución de 1917La Constitución de 1917La Constitución de 1917La Constitución de 1917 En 1917 se promulgó una nueva Constitución revolucionaria, nacionalista, promotora de las libertades individuales y los Derechos Sociales. Fue promulgada en la ciudad de Querétaro y se tomó como base la Constitución de 1857, pero se añadieron todas las demandas que dieron origen a la Revolución Mexicana, como la cuestión agraria (art. 27), la cuestión obrera (art. 123); la educación obligatoria y gratuita (art. 3º). Por su amplio contenido social, en su momento fue considerada como una de las constituciones más avanzadas del mundo. Actualmente está en vigor y desde su promulgación el 5 de febrero de 1917 y ha sufrido varias reformas. Entro en vigor el primero de mayo del mismo año. La Constitución, como Ley Suprema en la República Mexicana, establece derechos tanto individuales como sociales. La Constitución que nos gobierna hoy en día, es el producto de diferentes manifestaciones populares que consagra los ideales y aspiraciones de la Revolución Mexicana. Además, introdujo por primera vez en el mundo entero las Garantías Sociales con un profundo sentido de reivindicación popular a través de los artículos 3°, 27,123 y 130.
  • 39.
    39BLOQUE 1 EvaluaciónEvaluaciónEvaluaciónEvaluación Actividad: 4Producto: Línea del tiempo. Puntaje: SaberesSaberesSaberesSaberes ConceptualConceptualConceptualConceptual ProcedimentalProcedimentalProcedimentalProcedimental ActitudinalActitudinalActitudinalActitudinal Examina información y la representa el desarrollo histórico del Derecho Constitucional. Organiza y describe los antecedentes constitucionales. Presenta su trabajo en forma creativa, ordenada y limpia. Coevaluación C MC NC Calificación otorgada por el docente Realicen en equipo mixto de cuatro una línea del tiempo en una cartulina o papel bond en donde presenten las constituciones Política de México y sus principales características, peguen su trabajo en el aula para que todos puedan visualizarlas y comentar en grupo el trabajo efectuado. Actividad: 4
  • 40.
    40 ARGUMENTA ELORIGEN E IMPORTANCIA DEL DERECHO Cierre EvaluaciónEvaluaciónEvaluaciónEvaluación Actividad: 5 Producto: Mapa mental. Puntaje: SaberesSaberesSaberesSaberes ConceptualConceptualConceptualConceptual ProcedimentalProcedimentalProcedimentalProcedimental ActitudinalActitudinalActitudinalActitudinal Organiza la información y destaca los aspectos trascendentales. Utiliza imágenes adecuadas al tema y sintetiza la información de los temas tratados en la secuencia didáctica. Asume retos y logra presentar sus trabajos en forma limpia y eficaz. Autoevaluación C MC NC Calificación otorgada por el docente Realiza un mapa mental de los temas señalados en esta segunda secuencia didáctica como son: fuentes del Derecho, desarrollo histórico del Derecho y el desarrollo histórico del Derecho en México. Actividad: 5
  • 41.
    Tiempo asignado: 7horas Valoras la formación y creación de la ley. Unidad de competencia: • Sistematiza y explica el procedimiento de creación de leyes, a partir de la norma jurídica vigente. • Valora la importancia de la creación de leyes como garantía de una convivencia social adecuada. • Conoce el proceso legislativo en la creación de una ley y su impacto en la organización de su comunidad. Competencias profesionales: • Asume un comportamiento ético sustentado en principios de filosofía, para el ejercicio de sus derechos y obligaciones en diferentes escenarios sociales. • Argumenta las repercusiones de los procesos y cambios políticos, económicos y sociales que han dado lugar al entorno socioeconómico actual. • Argumenta sus ideas respecto a diversas corrientes filosóficas y fenómenos histórico-sociales, mediante procedimientos teórico-metodológicos. • Participa en la construcción de su comunidad, propiciando la interacción entre los individuos que la conforman, en el marco de la interculturalidad. • Propone alternativas de solución a problemas de convivencia de acuerdo a la naturaleza propia del ser humano y su contexto ideológico, político y jurídico Atributos a desarrollar en el bloque: 1. Reconoce los propios prejuicios, modifica sus puntos de vista al conocer nuevas evidencias, e integra nuevos conocimientos y perspectivas al acervo con el que cuenta. 2. Estructura ideas y argumentos de manera clara, coherente y sintética. 3. Articula saberes de diversos campos y establece relaciones entre ellos y su vida cotidiana. 4. Propone maneras de solucionar un problema o desarrollar un proyecto en equipo, definiendo un curso de acción con pasos específicos. 5. Aporta puntos de vista con apertura y considera los de otras personas de manera reflexiva. 6. Asume una actitud constructiva, congruente con los conocimientos y habilidades con los que cuenta dentro de distintos equipos de trabajo. 7. Conoce sus derechos y obligaciones como mexicano y miembro de distintas comunidades e instituciones, y reconoce el valor de la participación como herramienta para ejercerlos.
  • 42.
    42 VALORAS LA FORMACIÓNY CREACIÓN DE LA LEY Secuencia didáctica 1. La Ley. Inicio EvaluaciónEvaluaciónEvaluaciónEvaluación Actividad: 1 Producto: Cuestionario. Puntaje: SaberesSaberesSaberesSaberes ConceptualConceptualConceptualConceptual ProcedimentalProcedimentalProcedimentalProcedimental ActitudinalActitudinalActitudinalActitudinal Describe sus ideas sobre la creación de la ley. Valora los aspectos que dan origen a la ley en su país. Es entusiasta en el desarrollo de las actividades. Autoevaluación C MC NC Calificación otorgada por el docente Responde las preguntas que se te presentan a continuación: 1. ¿Qué es una ley? 2. ¿Cuál es la ley de mayor jerarquía en nuestro país? 3. ¿Quién se encarga de elaborar las leyes en México? 4. ¿Cuáles son las características de la ley? 5. ¿Cuál es la importancia de la ley en la vida de una sociedad? Actividad: 1
  • 43.
    43BLOQUE 2 Desarrollo Significado deLey. El término ley proviene del latín lex, legis. En sentido formal es la norma jurídica elaborada por el proceso legislativo. Para su elaboración deben cumplirse con todos los requisitos formales que establece la Constitución; es un precepto establecido por la autoridad competente, en que se prohíbe o permite algo en concordancia con los fines, misión y utilidad del Derecho, su incumplimiento trae aparejada una sanción. En sentido material es la norma general, abstracta y obligatoria que regula la conducta humana. La palabra ley tiene en el lenguaje jurídico diversos significados. En su aceptación más amplia, se usa como equivalente de Derecho o Norma jurídica. En su sentido restringido es la norma impuesta por el Estado. Las leyes son delimitadoras del libre albedrío de las personas dentro de la sociedad, es decir, la ley es el control externo que existe para la conducta humana. En pocas palabras, las normas que rigen y limitan nuestra conducta social. La ley es la norma de Derecho de observancia general y obligatoria, dictada, promulgada y sancionada por la autoridad pública que debe hacerse efectiva, inclusive en contra del consentimiento de los individuos; tiene como finalidad el encauzamiento de la actividad social hacia el bien común. Características de la Ley. Son generales,Son generales,Son generales,Son generales, abstractaabstractaabstractaabstractassss e impersonalese impersonalese impersonalese impersonales: Las leyes se emiten para regular o resolver casos conflictos, pero obvio que estas normas no pueden contemplar situaciones individuales, están dictadas en forma indeterminada, encierran una o varias hipótesis tienen un carácter indefinido es decir, son impersonales y generales. Sin embargo, cuando el individuo cae en el supuesto que contempla la norma en el juez deberá valorar las circunstancias particulares y apoyado en lo enunciado de forma general por el Derecho, individualiza y ajusta su contenido a la situación. Todas aquellas personas que se encuentran en una situación conflictiva o que han infringido éstas, se les debe aplicar sin excepción la norma, en virtud de que su ignorancia no exime de su cumplimiento, ya lo enuncia el principio general de Derecho…” Nadie puede invocar su desconocimiento o ignorancia para dejar de cumplirla”. Las leyes en síntesis, regulan un número indeterminado de casos y de hechos, y sólo deja de tener vigencia mediante su abrogación, subrogación y derogación. El triunfo de la justicia. Hans von Aachen. 1598El triunfo de la justicia. Hans von Aachen. 1598El triunfo de la justicia. Hans von Aachen. 1598El triunfo de la justicia. Hans von Aachen. 1598....
  • 44.
    44 VALORAS LA FORMACIÓNY CREACIÓN DE LA LEY LaLaLaLa OOOObligatoriedad de la leybligatoriedad de la leybligatoriedad de la leybligatoriedad de la ley, es de carácter imperativo-atributivo, es decir, que por una parte establece obligaciones o deberes jurídicos y por la otra otorga derechos. Esto significa que siempre hay una voluntad que manda, que somete, y otra que obedece. La ley impone sus mandatos, incluso en contra de la voluntad de sus destinatarios. Su incumplimiento da lugar a una sanción, a un castigo impuesto por ella misma. La ignorancia de las leyes no excusa su incumplimiento, los jueces, teniendo en cuenta el notorio atraso intelectual de los interesados, su apartamiento de las vías de comunicación o su miserable situación económica, podrán, oyendo en todo caso el parecer del Ministerio Público, eximirlos de las sanciones en que hubieren incurrido por la falta de cumplimiento de la ley que ignoraban o, de ser posible, concederles un plazo para que la cumplan, instruyéndoles previamente sobre los deberes que dicha ley impone y que dejaron de cumplir, siempre que no se trate de leyes que afecten directamente al interés público. IrretroactivIrretroactivIrretroactivIrretroactividad y retroactividad de la leyidad y retroactividad de la leyidad y retroactividad de la leyidad y retroactividad de la ley La irretroactividad de las leyes significa que las normas jurídicas rigen a partir de su vigencia hacia el futuro, es decir, establecen la fecha en que son obligatorias para los individuos y no se pueden aplicar a situaciones pasadas, sobre todo por lo establecido en las garantías individuales como el principio de seguridad jurídica, en virtud de que sería injusto, que alguien que comete un hecho ilícito en el mes de marzo y la sanción establece una pena de 10 años de prisión, al mes surge una ley que sanciona en forma más severa el delito incrementando la pena a 15 años, al procesado no se le podrá condenar por 15 años, porque cuando el cometió el delito la sanción era de menor tiempo. Nadie puede ser condenado por una ley anterior al hecho que motivó el proceso. Este principio constitucional solo puede ser dejado de lado cuando la nueva ley sea más beneficiosa para el procesado, pues la irretroactividad de las leyes penales se funda, en el principio de no producirle perjuicio, pero si beneficios. La irretroactividad de las leyes penales se contempló en la Declaración de los Derechos del Hombre y del Ciudadano dictada por la Asamblea Nacional durante la Revolución Francesa de 1789. El artículo 11, inciso 2, de la Declaración Universal de los Derechos Humanos de 1948, también dispone que nadie puede ser susceptible de condena si sus acciones u omisiones no eran delito según el derecho de su país o el internacional en el momento de cometerlos o abstenerse. Como regla general la ley penal es irretroactivairretroactivairretroactivairretroactiva, pero excepcionalmente, puede ser retroactiva cuando sea favorable al reo, a continuación se detallan algunas situaciones en que la ley penal puede ser irretroactiva o retroactiva: 1. Cuando en la Ley nueva se considera delito un hecho que en la antigua no lo era. La ley nueva no se puede aplicar con efectos retroactivos, por tanto no se puede aplicar a supuestos que ocurrieron durante la vigencia de la ley derogada. 2. En la nueva ley se agravan las consecuencias previstas en la antigua o se amplía su ámbito de aplicación, por lo tanto tampoco cabe la retroactividad. 3. Si en la nueva ley deja de considerarse un delito un hecho penado hasta entonces, cabe la retroactividad. 4. Si en la nueva ley se regula un hecho con menos pena que en el precedente igualmente cabe la retroactividad.
  • 45.
    45BLOQUE 2 Los efectosde la retroactividad se producen sobre los hechos pendientes de ser juzgados y también sobre los ya juzgados y sentenciados, cuando el autor esté cumpliendo condena. El artículo 14 constitucional establece, como una garantía individual, que a ninguna ley se dará efecto retroactivo en perjuicio de persona alguna. Interpretando “a contrario sensu” (en sentido contrario) deberemos entender que nuestra Carta Magna autoriza la aplicación retroactiva de la ley, a condición de que no perjudique a nadie y, con mayor razón, en los casos en que no solamente no perjudique, sino que alguien pueda resultar beneficiado con dicha aplicación. El análisis sobre la aplicación retroactiva de una ley supone la verificación de que los actos materialmente administrativos o jurisdiccionales estén fundados en normas vigentes, y que en caso de un conflicto de normas, en el tiempo se aplique la que genere un mayor beneficio al particular. El coEl coEl coEl conflicto en el espacio en la leynflicto en el espacio en la leynflicto en el espacio en la leynflicto en el espacio en la ley En cuanto al espacio, la ley se ha creado para aplicarse en determinado lugar o territorio, por lo que las leyes dictadas por el poder público en México, deben aplicarse dentro del territorio sujeto a dicho poder. Sin embargo, en ocasiones y también de manera excepcional, nuestras leyes tienen aplicación más allá de sus fronteras, de la misma manera que las leyes extranjeras tienen aplicación en México. Esto se conoce con el nombre de principio de extraterritorialidad, y consiste en la aplicación de una ley en un territorio que no pertenece al Estado que la expidió.
  • 46.
    46 VALORAS LA FORMACIÓNY CREACIÓN DE LA LEY EvaluaciónEvaluaciónEvaluaciónEvaluación Actividad: 2 Producto: Diagrama de sol. Puntaje: SaberesSaberesSaberesSaberes ConceptualConceptualConceptualConceptual ProcedimentalProcedimentalProcedimentalProcedimental ActitudinalActitudinalActitudinalActitudinal Describe las características de las Normas Jurídicas. Aplica los conocimientos adquiridos, describiendo las características de la Norma Jurídica. Ordena correctamente las ideas en el mapa. Autoevaluación C MC NC Calificación otorgada por el docente Realiza el siguiente esquema sobre el tema de la ley, colocando en el centro una definición de ley propia y alrededor del círculo explicar con tus ideas las características de la misma. Actividad: 2
  • 47.
    47BLOQUE 2 Eficacia dela ley. El ámbito de validez de las normas jurídicas debe considerarse, según Kelsen, desde cuatro puntos de vista: 1. EspacialEspacialEspacialEspacial,,,, se refiere al espacio geográfico en que se aplicarán las normas jurídicas, estos pueden ser: internaciones, nacionales, locales y municipales. Leyes Internacionales: Rigen en todo el mundo por haber sido aceptadas por todas las naciones, por ejemplo, la Declaración de los Derecho del Hombre y Ciudadano. Leyes Plurinacionales, Son varias las naciones que se comprometen a acatarlas, por ejemplo, el TLC, que es un acuerdo válido entre Estados Unidos de Norteamérica y Canadá. Leyes Nacionales, son normas jurídicas que se aplican en todo el territorio es un régimen federal, por ejemplo, la Constitución Política de los Estados Unidos Mexicanos. Leyes Locales: aplicables a una entidad federativa de la República Mexicana, por ejemplo, el Código Penal para el Estado de Sonora. Leyes Municipales: aplicables sólo en el territorio de un municipio, por ejemplo la Ley del Bando de Policía y Buen Gobierno. 2. TemporalTemporalTemporalTemporal, se refiere al tiempo en que la norma considera vigente, es la duración de su aplicabilidad. 3. Personal,Personal,Personal,Personal, atienden a los sujetos obligados, es decir, es el contenido que deben observar u omitir los individuos se le obliga a realizar determinadas conductas, como son: Generales: aplicables a todas las personas. Genéricas: válidas a un grupo extenso de personas. Específicas: para un grupo reducido y limitado de personas. Individualizadas: sólo a individuos determinados. 4.4.4.4. MaterialMaterialMaterialMaterial, se refiere a la materia que regulan las normas jurídicas.
  • 48.
    48 VALORAS LA FORMACIÓNY CREACIÓN DE LA LEY EvaluaciónEvaluaciónEvaluaciónEvaluación Actividad: 3 Producto: Collage de imágenes. Puntaje: SaberesSaberesSaberesSaberes ConceptualConceptualConceptualConceptual ProcedimentalProcedimentalProcedimentalProcedimental ActitudinalActitudinalActitudinalActitudinal Identifica mediante imágenes la eficacia de la ley. Localiza imágenes representativas de la eficacia de la ley. Se esfuerza por el desarrollo de sus actividades y participa con entusiasmo en el desarrollo de la actividad. Autoevaluación C MC NC Calificación otorgada por el docente Proporciona distintas imágenes que ejemplifiquen la eficacia de la ley en sus cuatro ámbitos, espacial, material, personal y temporal. Actividad: 3
  • 49.
    49BLOQUE 2 Cierre EvaluaciónEvaluaciónEvaluaciónEvaluación Actividad: 4Producto: Mapa Conceptual. Puntaje: SaberesSaberesSaberesSaberes ConceptualConceptualConceptualConceptual ProcedimentalProcedimentalProcedimentalProcedimental ActitudinalActitudinalActitudinalActitudinal Escribe sus ideas en torno del tema a la ley. Valora la importancia de la ley en vida personal y de su país. Aprecia la ley como una forma armónica de realización social. Autoevaluación C MC NC Calificación otorgada por el docente Elabora individualmente un escrito donde desarrolles tus ideas sobre: 1. La aplicación de la ley en México. 2. El compromiso de los ciudadanos frente a la obediencia de la ley. 3. La eficacia de la ley. 4. Su significado e importancia de la ley en tu vida personal. Actividad: 4
  • 50.
    50 VALORAS LA FORMACIÓNY CREACIÓN DE LA LEY Secuencia didáctica 2. Proceso de creación de la ley en México. Inicio EvaluaciónEvaluaciónEvaluaciónEvaluación Actividad: 1 Producto: Cuestionario. Puntaje: SaberesSaberesSaberesSaberes ConceptualConceptualConceptualConceptual ProcedimentalProcedimentalProcedimentalProcedimental ActitudinalActitudinalActitudinalActitudinal Expresa sus ideas en torno a la creación de leyes. Distingue los Poderes de la Unión y otros términos relacionados con la creación de leyes. Participa de forma activa. Autoevaluación C MC NC Calificación otorgada por el docente De manera individual responde el cuestionario que a continuación se te presenta. Lee con atención para que respondas en forma clara. 1. ¿Cuál es el significado del término legislación? 2. ¿Quiénes forman el Congreso de la Unión? 3. ¿Quiénes pueden presentar una iniciativa de ley? 4. ¿Cuál es la función del Diario Oficial de la Federación? 5. ¿Cuál es tu opinión que en México el Congreso de la Unión este conformado por 500 Diputados y 128 Senadores? Actividad: 1
  • 51.
    51BLOQUE 2 Desarrollo Proceso Legislativopara la creación de Leyes en México. Legislar es el proceso mediante el cual se crean las leyes. En el sistema jurídico mexicano, la Constitución Política de los Estados Unidos Mexicanos, regula el proceso legislativo a través de lo estipulado en los artículos 71 y 72. El Poder Legislativo federal se deposita en el Congreso de la Unión, el cual se integra por una Cámara de Diputados y una Cámara de Senadores. El Poder Legislativo de las 32 entidades federativas tiene carácter unicameral; el de los 31 estados se denomina congreso local y el del Distrito Federal, Asamblea Legislativa. Todos los legisladores sirven un periodo de tres años, excepto los senadores, cuyo periodo es de seis años. De los 500 escaños que integran la Cámara de Diputados, 300 por el principio de mayoría relativa en un número análogo de distritos uninominales en los que se divide el territorio del país para fines electorales y los otros 200 por el principio de representación proporcional mediante el sistema de listas de partido en cinco circunscripciones regionales. Como se ha indicado, los diputados federales son elegidos para un periodo de tres años y no pueden ser reelegidos para el periodo inmediato. De los 128 miembros que integran la Cámara de Senadores, 32 se eligen por el principio de representación proporcional mediante el sistema de listas de partidos en una sola circunscripción nacional y los otros 96 en razón de tres por igual en cada una de las 32 entidades federativas. De estos tres que se eligen en cada entidad, al partido o coalición que obtiene el mayor número de votos en las elecciones respectivas le corresponden dos escaños y el tercero se le adjudica al partido o coalición que obtiene el segundo porcentaje más alto de votos en la entidad (primera minoría). Como se ha indicado, los senadores son elegidos para cubrir un período de seis años y tampoco pueden ser reelegidos para un período inmediato. Salón de Sesiones de la Cámara de DiputadosSalón de Sesiones de la Cámara de DiputadosSalón de Sesiones de la Cámara de DiputadosSalón de Sesiones de la Cámara de Diputados.... Salón de Sesiones de la Cámara deSalón de Sesiones de la Cámara deSalón de Sesiones de la Cámara deSalón de Sesiones de la Cámara de SenadoresSenadoresSenadoresSenadores....
  • 52.
    52 VALORAS LA FORMACIÓNY CREACIÓN DE LA LEY EEEEl proceso legislativo en Méxicol proceso legislativo en Méxicol proceso legislativo en Méxicol proceso legislativo en México Este consta de seis etapas: IIIIniciativa, DDDDiscusión, AAAAprobación, SSSSanción, PPPPublicación IIIIniciación de la vigencia. Las tres primeras partes del proceso se desarrollan en las Cámaras del Congreso de la Unión y las tres últimas son realizadas por el Presidente de la República. Los pasos obligatorios que deberán seguirse en el proceso legislativo los encontramos descritos en el artículo 72 Constitucional. 1.1.1.1. InicInicInicIniciativa:iativa:iativa:iativa: Es el acto por el cual un proyecto de ley es presentado a la consideración del Organismo Legislativo por los órganos del Estado debidamente facultados para ello. El derecho de iniciar leyes compete, según el artículo 71 de la Constitución mexicana a: I.- El Presidente de la República; II.- A los Diputados y Senadores al Congreso de Unión, y III.- A las legislaturas de los Estados. Las iniciativas presentadas por el Presidente de la República, por las Legislaturas de los Estados o por las Diputaciones de los mismos, pasarán desde luego a comisión. Las que presentaren los diputados o los senadores se sujetarán a los trámites que designe el Reglamento de los Debates de cada una de la Cámaras. 2.2.2.2. Discusión:Discusión:Discusión:Discusión: Es el acto por el cual el Organismo legislativo delibera acerca de las iniciativas presentadas, para determinar si es conveniente su aprobación. Los proyectos pueden presentar por parte del ejecutivo, por la Cámara de Diputados o la Cámara de Senadores. En la Cámara que por primera vez conoce de la iniciativa, se le denomina Cámara de origen. Todo proyecto de ley o decreto, cuya resolución no sea exclusiva de alguna de las Cámaras, se discutirá sucesivamente en ambas, observándose el Reglamento de Debates sobre la forma, intervalos y modo de proceder en las discusiones y votaciones. La formación de las leyes o decretos puede comenzar indistintamente en cualquiera de las Cámaras, con excepción de los proyectos que traten sobre empréstitos, contribuciones o impuestos, o sobre reclutamiento de tropas, todos los cuales deberán discutirse primera en la Cámara de Diputados. 3.3.3.3. Aprobación:Aprobación:Aprobación:Aprobación: Tras discutir el proyecto de ley, el Organismo Legislativo lo somete a votación, consiste en que ambas cámaras acepten el proyecto de ley presentado. La votación será nominal; es decir, cada miembro de la Cámara emite su aceptación o rechazo. Aprobado el proyecto en la Cámara de origen pasa para su discusión a la Cámara revisora. Si ésta lo aprueba, se remitirá al Ejecutivo para que pueda formular observaciones.
  • 53.
    53BLOQUE 2 Si elejecutivo no regresa el proyecto dentro de los siguientes 10 días hábiles, se considera aprobado; si realiza observaciones rechazando total o parcialmente un proyecto, se regresa a la Cámara de Origen; si es considerado por las dos terceras partes del número total de votos, pasará a la Cámara revisora, siguiendo el procedimiento. Aprobado de nuevo por ambas cámaras, será ley y volverá al ejecutivo para su promulgación. 4.4.4.4. Sanción:Sanción:Sanción:Sanción: Se denomina sanción a la aceptación de un proyecto por parte del Ejecutivo, cuando rechaza parcial o totalmente la propuesta, ejerce el derecho de vetoderecho de vetoderecho de vetoderecho de veto, el cual es la Facultad del Órgano Ejecutivo de oponerse a la Ley enviada por el poder legislativo. 5.5.5.5. Publicación:Publicación:Publicación:Publicación: Las leyes para que surtan sus efectos, tienen que ser dadas a conocer a quienes deben de cumplirlas; no basta la aprobación de las Cámaras y del Presidente de la República; es indispensable que sean conocidos por todo el país o a través de su publicación en el Diario Oficial de la Federación. Una vez publicada una ley es irrelevante si lo conocen los habitantes a los que se les aplica; sin embargo, hay algunas excepciones en cuanto a las personas que se encuentren atrasadas intelectualmente, precaria situación económica o vivan alejados de los medios de comunicación. 6.6.6.6. Iniciación de la vigencia:Iniciación de la vigencia:Iniciación de la vigencia:Iniciación de la vigencia: Se refiere al momento que entra en vigor una ley con toda su fuerza obligatoria. El tiempo que transcurre entre la publicación de la ley y el señalado para su vigencia, se le llama vacatio legis (vacaciones de la ley). . Iniciativa Cámara de origen Comisión Pleno EjecutivoAprueba No aprueba Veto Promulga y publica Cámara revisora Minuta EL TEXTO NORMATIVO DE LA INICIATIVA FUE ELABORADO, SE SUPONE, CON BASE EN LA TÉCNICA NORMATIVA POSIBILIDAD DE MODIFICACIÓN NORMATIVA ILIMITADO DEL TEXTO NORMATIVO DE LA INICIATIVA. SE SUPONE LA APLICACIÓN DE TÉCNICA NORMATIVA IGUAL POSIBILIDAD. SIN EMBARGO, POR LA DINÁMICA DE OPERACIÓN DEL PLENO, LAS MODIFICACIONES IMPACTAN NEGATIVAMENTE LAS RACIONALIDADES DEL LEGISLADOR, PRINCIPALMENTE LA LINGÜÍSTICA, LA JURÍDICO-FORMAL Y LA PRAGMÁTICA. OBSERVACIONES AL TEXTO NORMATIVO QUE IMPLICAN UNA PROPUESTA DE MODIFICACIÓN LA PROPUESTA DE MODIFICACIÓN PUEDE O NO CONTENER EL TEXTO NORMATIVO
  • 54.
    54 VALORAS LA FORMACIÓNY CREACIÓN DE LA LEY EvaluaciónEvaluaciónEvaluaciónEvaluación Actividad: 2 Producto: Análisis de videos. Puntaje: SaberesSaberesSaberesSaberes ConceptualConceptualConceptualConceptual ProcedimentalProcedimentalProcedimentalProcedimental ActitudinalActitudinalActitudinalActitudinal Conoce la actividad Legislativa. Valora la funcionalidad e importancia de la actividad legislativa. Expresa sus ideas en forma abierta y respetuosa. Coevaluación C MC NC Calificación otorgada por el docente Visualiza los distintos videos que sobre el proceso de creación de leyes se efectúa en la Cámara de Diputados y Senadores y a partir de ellos realicen una mesa de diálogo; donde el grupo valore la funcionalidad e importancia de la actividad legislativa en el país. Actividad: 2
  • 55.
    55BLOQUE 2 Cierre EvaluaciónEvaluaciónEvaluaciónEvaluación Actividad: 3Producto: Esquema. Puntaje: SaberesSaberesSaberesSaberes ConceptualConceptualConceptualConceptual ProcedimentalProcedimentalProcedimentalProcedimental ActitudinalActitudinalActitudinalActitudinal Conoce el procedimiento para la creación de una ley. Analiza el proceso de creación de una ley. Presenta sus trabajos en tiempo y forma. Coevaluación C MC NC Calificación otorgada por el docente En binas desarrollen un esquema en una cartulina sobre los pasos del proceso legislativo y coloquen en las paredes del aula para que lo analicen en el grupo, participen en la dinámica de preguntas que sobre el tema efectuará el docente en el grupo. Actividad: 3
  • 56.
    56 VALORAS LA FORMACIÓNY CREACIÓN DE LA LEY
  • 57.
    Tiempo asignado: 15horas Aplicas la Constitución Política de los Estados Unidos Mexicanos. Unidad de competencia: Conocerás que es el Derecho de dónde surge, cual es el origen del Derecho Mexicano, así como la diferencia del Derecho frente a otras normas que rigen la vida y conducta del ser humano, mediante el análisis de los siguientes aspectos: concepto e importancia del Derecho, antecedentes históricos del Derecho en México, definición y clasificación de las normas de conducta y las normas de conducta y las fuentes del Derecho, concepto y clasificación. Competencias profesionales:  Asume un comportamiento ético sustentado en principios de filosofía, para el ejercicio de sus derechos y obligaciones en diferentes escenarios sociales.  Argumenta las repercusiones de los procesos y cambios políticos, económicos y sociales que han dado lugar al entorno socioeconómico actual.  Argumenta sus ideas respecto a diversas corrientes filosóficas y fenómenos histórico-sociales, mediante procedimientos teórico-metodológicos.  Participa en la construcción de su comunidad, propiciando la interacción entre los individuos que la conforman, en el marco de la interculturalidad.  Propone alternativas de solución a problemas de convivencia de acuerdo a la naturaleza propia del ser humano y su contexto ideológico, político y jurídico. Atributos a desarrollar en el bloque: 1. Reconoce los propios prejuicios, modifica sus puntos de vista al conocer nuevas evidencias, e integra nuevos conocimientos y perspectivas al acervo con el que cuenta. 2. Estructura ideas y argumentos de manera clara, coherente y sintética. 3. Articula saberes de diversos campos y establece relaciones entre ellos y su vida cotidiana. 4. Propone maneras de solucionar un problema o desarrollar un proyecto en equipo, definiendo un curso de acción con pasos específicos. 5. Aporta puntos de vista con apertura y considera los de otras personas de manera reflexiva. 6. Asume una actitud constructiva, congruente con los conocimientos y habilidades con los que cuenta dentro de distintos equipos de trabajo. 7. Conoce sus derechos y obligaciones como mexicano y miembro de distintas comunidades e instituciones, y reconoce el valor de la participación como herramienta para ejercerlos. 8. Reconoce que la diversidad tiene lugar en un espacio democrático de igualdad de dignidad y derechos de todas las personas, y rechaza toda forma de discriminación.
  • 58.
    58 APLICA LACONSTITUCIÓN POLÍTICA DE LOS ESTADOS UNIDOS MEXICANOS Secuencia didáctica 1. La importancia de la Jerarquía Jurídica y Garantías Individuales. Inicio Evaluación Actividad: 1 Producto: Cuestionario. Puntaje: Saberes Conceptual Procedimental Actitudinal Descubre e identifica aspectos del orden jurídico que existe en México. Comprende y conoce los aspectos más importantes en el ámbito de la jerarquía jurídica nacional. Participa con disposición y apertura en el desarrollo de la actividad. Autoevaluación C MC NC Calificación otorgada por el docente Resuelve el siguiente cuestionario de manera individual. 1.- Enumera las leyes que conoces __________________________________________________________________________________________________ __________________________________________________________________________________________________ __________________________________________________________________________________________________ __________________________________________________________________________________________________ __________________________________________________________________________________________________ __________________________________________________________________________________________________ 2.- ¿Cual ley consideras la más importante y por qué? __________________________________________________________________________________________________ __________________________________________________________________________________________________ __________________________________________________________________________________________________ __________________________________________________________________________________________________ __________________________________________________________________________________________________ 3.- ¿Qué entiendes por Garantía Individual? Menciona algunas __________________________________________________________________________________________________ __________________________________________________________________________________________________ __________________________________________________________________________________________________ __________________________________________________________________________________________________ __________________________________________________________________________________________________ Actividad: 1
  • 59.
    59BLOQUE 3 Desarrollo La Constitución. LaConstitución o Carta Magna (del latín cum, con, y statuere, establecer) es la norma fundamental de un Estado, establecida para regirlo. La Constitución fija los límites y define las relaciones entre los poderes del Estado (poderes que, en los países occidentales modernos se definen como Poder Legislativo, Ejecutivo y Judicial) y de éstos con sus ciudadanos estableciendo así las bases para su gobierno y para la organización de las instituciones en que tales poderes se asientan. Este documento busca garantizar al pueblo sus derechos y libertades. Por otro parte, el Derecho Constitucional es definido por Eduardo García Máynez como: "El conjunto de normas relativas a la estructura fundamental del Estado a las funciones de sus órganos y a las relaciones de éstos entre sí y con los particulares", por lo que se puede decir que este Derecho es el que se encarga de estudiar los problemas desde un punto de vista del origen del Estado; otros conceptos de Derecho constitucional, lo definen como: 1. Conjunto de disposiciones que rigen la organización del Estado, la constitución del gobierno, la relación de los diversos poderes entre sí, la organización y el funcionamiento del Poder Legislativo. 2. Conjunto de normas relativas a la estructura fundamental del Estado a las funciones de sus órganos y las relaciones de éstos entre sí con los particulares. En conclusión la Constitución es el pacto de los mexicanos que contiene el conjunto de normas jurídicas de mayor jerarquía en nuestro país, es la ley en base en la cual, se realizan todos los proyectos nacionales ya sean jurídicos, políticos, económicos, sociales y culturales, estableciendo las reglas que han de seguir los gobernantes y las que aseguran los derechos y libertades a los gobernados. Antecedentes constitucionales La Constitución que actualmente rige la vida de México fue promulgada el 5 de febrero de 1917 en la ciudad de Querétaro, en el Teatro de la República y entró en vigor el primero de mayo del mismo año. La Constitución como Ley Suprema en la República Mexicana establece derechos tanto individuales como sociales para nosotros en el territorio nacional. Para comprender nuestra Carta Magna es necesario conocer los antecedentes de la misma. La Constitución que nos gobierna hoy en día, es el producto de diferentes manifestaciones populares que consagra los ideales y aspiraciones de la Revolución Mexicana. Además, introdujo por primera vez en el mundo entero las Garantías Sociales con un profundo sentido de reivindicación popular a través de los artículos 3°, 27 y 123. Para crear esta Constitución nuestro país tuvo que pasar por varios esfuerzos.
  • 60.
    60 APLICA LACONSTITUCIÓN POLÍTICA DE LOS ESTADOS UNIDOS MEXICANOS I. CONSTITUCIÓN DE CÁDIZ. La primera Constitución de México es la de 1824, aun cuando con anterioridad, en plena lucha por la independencia, se redactó la Constitución de Apatzingán en 1814. Ahora bien, las raíces ideológicas de ambas constituciones se encuentran tanto en la Constitución de Cádiz de 1812, como en los Sentimientos de la Nación de José María Morelos y Pavón. Finalmente en 1821, cuando Agustín de Iturbide proclama la independencia, lo hace bajo el Plan de Iguala, del 24 de febrero de 1821 y establece que la forma de gobierno será una monarquía moderada. En 1823 se disolvió la monarquía. La Constitución española de 1812 fue promulgada por las Cortes Generales de España el 19 de marzo de 1812 en Cádiz. La importancia histórica de la misma es grande, al tratarse de la primera promulgada en España, que además de ser una de las más liberales de su tiempo sirvió de modelo a las primeras leyes fundamentales del México que se transformaba en nación independiente. II. LOS SENTIMIENTOS DE LA NACIÓN. El 14 de septiembre de 1813, José María Morelos presentó un documento (no es una legislación) que tituló: “Los Sentimientos de la Nación” que contiene 23 puntos que contienen las ideas que los iniciadores de la independencia consideraron esenciales para la transformación del país; este contenido ideológico es el mismo que el de la Constitución. III. CONSTITUCIÓN DE APATZINGÁN. La Constitución de 1814 también llamada de Apatzingán, fue promulgada el 22 de octubre de 1814 por el Supremo Congreso Nacional Americano o Congreso de Anáhuac reunido en la ciudad de Apatzingán a causa de la persecución de las tropas de Félix María Calleja, siendo ésta la primera Constitución de México titulada oficialmente Decreto Constitucional para la Libertad de la América Mexicana; se basaba en los mismos principios que la Constitución de Cádiz pero de una manera un tanto modificada, pues a diferencia de la Constitución española la de Apatzingán preveía la instauración del régimen republicano de gobierno. IV. PROCLAMA DE 1821. Aun cuando no tienen las características propiamente de una Constitución, los Tratados de Córdoba son un documento fundamental en los que se reconoce la independencia de la Nueva España, ahora México, firmado en la ciudad de Córdoba, Veracruz el 24 de agosto de 1821. El texto está compuesto por diecisiete artículos que de hecho representan una extensión al Plan de Iguala que en sí mismo, es el otro documento fundacional que se proclama en 1821 y que vigoriza la independencia de México. V. LAS SIETE LEYES (1835-1836). La inestabilidad política de las primeras décadas del México independiente provocaron un enfrentamiento entre dos grupos: federalistas y centralistas. Hacia 1835 los centralistas se impusieron, eliminaron la anterior Constitución y crearon una nueva conocida como las Siete Leyes en la cual el país fue dividido en departamentos (en vez de estados) y se estableció el “Supremo Poder Conservador” que podía anular una ley o un decreto y declarar la incapacidad física o moral del presidente del Congreso. VI. CONSTITUCIÓN DE 1857. Más tarde con la Constitución de 1857 se dio un paso adelante al instaurar el régimen liberal y asegurar la forma federal de organización política. Sus características principales fueron la separación formal del Estado e Iglesia y la superación de los fueros militares y eclesiásticos, este periodo se identifica como de reforma y cambio donde triunfan los Liberales sobre los Conservadores. José María Morelos y Pavón
  • 61.
    61BLOQUE 3 VII. CONSTITUCIÓNDE 1917. En 1917 se promulgó una nueva Constitución revolucionaria, nacionalista, promotora de las libertades individuales y los Derechos Sociales. Fue promulgada en la ciudad de Querétaro y se tomó como base la Constitución de 1857, pero se añadieron todas las demandas que dieron origen a la Revolución Mexicana como la cuestión agraria (art. 27), la cuestión obrera (art. 123); la educación obligatoria y gratuita (art. 3º). Por su amplio contenido social en su momento fue considerada como una de las constituciones más avanzadas del mundo. Actualmente está en vigor y desde su promulgación el 5 de febrero de 1917 y ha sufrido varias reformas. Evaluación Actividad: 2 Producto: Línea del tiempo. Puntaje: Saberes Conceptual Procedimental Actitudinal Examina información y la representa mostrando la historia de nuestra Constitución. Organiza y describe los antecedentes constitucionales. Disposición para el análisis. Apertura en la comunicación escrita. Autoevaluación C MC NC Calificación otorgada por el docente Realiza en una cartulina o papel bond una línea del tiempo relacionada con los antecedentes de nuestra Constitución Política y preséntala al asesor. Actividad: 2
  • 62.
    62 APLICA LACONSTITUCIÓN POLÍTICA DE LOS ESTADOS UNIDOS MEXICANOS Partes de la Constitución Suele suceder que cuando preguntamos cuales son las partes de una Constitución, generalmente nos contestan que estas se dividen en Título, capítulos Artículos, etc. Veremos brevemente como está dividida realmente una Constitución Política, según los pilares fundamentales sobre los cuales se desarrolla. Las Constituciones escritas modernas suelen constar de dos partes, una Dogmática o material y otra Orgánica o formal. a) Parte Dogmática: Se declaran y garantizan los derechos individuales de los ciudadanos; nuestra Constitución designa a estos derechos como Garantías Individuales, por otra parte, la garantía de obligar a las autoridades a respetar estos derechos se encuentra regulada constitucionalmente mediante el juicio de Amparo. b) Parte Orgánica o formal: Se exponen los artículos referentes a la forma de gobierno, división de poderes, estructuración de los diversos órganos del poder, competencias y relaciones mutuas. Suele añadirse algún artículo sobre el procedimiento que hay que seguir para reformar la Constitución y sobre el control de la constitucionalidad, tanto en lo que se refiere a las actividades del Legislativo, del Ejecutivo y Judicial. Se considera a la Constitución como la ley suprema de un país, encargada de estructurar a un Estado y regular sus funciones. Es un acto fundamental en el que están determinados los derechos políticos de una nación, la forma de su gobierno y la organización de los poderes públicos de que se compone. La Constitución es superior a toda la legislación de un Estado. Sobre ella o en contra de ella no puede subsistir ni ley, ni acto de autoridad ni de particulares. En nuestro país, la Constitución es la ley suprema a la que deben estar subordinadas todas las leyes secundarias, las que deben ser obedecidas, sin quebrantar las disposiciones de nuestra propia Constitución. Clasificación de la Constitución I. SEGÚN SU FORMULACIÓN JURÍDICA. Esta es una clasificación clásica a nivel mundial, en virtud de la cual se conoce a las constituciones como escritas y no escritas.  Constitución escrita: Es el texto específico que contiene la totalidad o casi la totalidad de las normas básicas, y que debe ser respetado por cualquier otra norma de rango inferior. En una Constitución escrita hay claridad y precisión en cuanto al contenido y esto elimina confusiones, y en una Constitución no escrita, la ambigüedad suele ser un riesgo. Ejemplo: México.  Constitución no escrita: Este tipo de clasificación es conocido también como Constitución consuetudinaria en el cual no existe un texto específico que contenga la totalidad o casi la totalidad de las normas básicas, sino que estas están contenidas a lo largo de diversas leyes, cuerpos legales y usos repetidos, un ejemplo sería la Constitución no escrita de Inglaterra.
  • 63.
    63BLOQUE 3 II. SEGÚNSU REFORMABILIDAD. Las constituciones se clasifican en rígidas y flexibles. Las constituciones rígidas son aquellas que requieren de un procedimiento especial y complejo para su reformabilidad; es decir, los procedimientos para la creación, reforma o adición de las leyes constitucionales son distintos y más complejos que los procedimientos de las leyes ordinarias, como por ejemplo: el Código Civil, el Código Penal, etc.  Constituciones rígidas o pétreas.  Constituciones flexibles. En la práctica las constituciones escritas son también constituciones rígidas; es decir, cuando en un Estado encontramos que existe una Constitución escrita descubrimos que ésta tiene un procedimiento más complejo de reforma o adición que el procedimiento para la creación y reforma de una ley ordinaria. III. SEGÚN SU ORIGEN. Las constituciones se diferencian también en función de su origen político; pueden ser creadas por contrato entre varias partes, por imposición de un grupo a otro, por decisión soberana, etc.  Constituciones otorgadas. Las constituciones otorgadas se dice que corresponden tradicionalmente a un Estado monárquico donde el propio soberano es quien precisamente las otorga; es decir, son aquellas en las cuales el monarca en su carácter de titular de la soberanía las otorga al pueblo (no existe en México).  Constituciones impuestas. Hay constituciones que son impuestas por el Parlamento al monarca, en este tipo de Constitución es la representación de la sociedad la que le impone una serie de notas, determinaciones o de cartas políticas al rey y éste las tiene que aceptar. Por lo tanto, existe en el caso de las Constituciones impuestas, una participación activa de la representación de la sociedad en las decisiones políticas fundamentales (no existe en México).  Constituciones pactadas. En las constituciones pactadas la primera idea que se tiene es el consenso. Estas constituciones son multilaterales, ya que todo lo que se pacte implica la voluntad de dos o más agentes; por lo tanto, son contractuales. Así, se puede pactar entre comarcas, entre provincias, entre fracciones revolucionarias, etc. (como la existente en nuestro país). CLASIFICACIÓN DE LA CONSTITUCIÓN SEGÚN SU FORMULACIÓN JURIDICA: - ESCRITA -NO ESCRITA SEGÚN SU REFORMABILIDAD: -RÍGIDAS O PÉTREAS - FLEXIBLES SEGÚN SU ORIGEN: - IMPUESTAS -PACTADAS -OTORGADAS ¿Sabías que… El parlamento tiene la misma función que la de un Congreso, pero tiene menos definida la separación de poderes legislativo y ejecutivo. Glosario: Consenso: Acuerdo entre dos o más personas en torno a un tema.
  • 64.
    64 APLICA LACONSTITUCIÓN POLÍTICA DE LOS ESTADOS UNIDOS MEXICANOS Investiga qué tipo de Constitución es la que rige en México, además explica ante quien y cuáles son los pasos a seguir para realizar una reforma constitucional en nuestro país. Presenta un reporte escrito de tu investigación. Actividad: 3
  • 65.
    65BLOQUE 3 Evaluación Actividad: 3 Producto:Investigación y reporte escrito. Puntaje: Saberes Conceptual Procedimental Actitudinal Identifica cuáles son las características de nuestra Carta Magna. Explica el procedimiento que se debe observar para realizar una reforma a la Constitución Política. Examina el tipo de Constitución vigente en nuestro país. Describe el procedimiento mediante el cual es posible realizar una reforma constitucional. Apertura en la comunicación escrita. Muestra disposición al realizar la investigación y presentar el reporte. Autoevaluación C MC NC Calificación otorgada por el docente Actividad: 3 (continuación)
  • 66.
    66 APLICA LACONSTITUCIÓN POLÍTICA DE LOS ESTADOS UNIDOS MEXICANOS Jerarquía del orden jurídico en el derecho mexicano. La importancia de clasificar las normas de acuerdo a su jerarquía radica en que atendiendo a esta clasificación podemos determinar cuál debe de ser la norma predominante; cuál norma es la que regula la creación de las demás, y si una norma puede invalidar a otra. Las normas jurídicas no tienen un mismo rango ni la misma categoría, ya que algunas superan a otras y por ello se habla de jerarquía de la ley, sin embargo, toda norma existente es válida, obligatoria y se debe cumplir. El artículo 133 constitucional mexicano señala estos rangos: “Esta Constitución, las leyes del Congreso de la Unión que emanen de ella y todos los tratados que estén de acuerdo con la misma, celebrados y que se celebren por el Presidente de la República, con aprobación del Senado, serán la ley suprema de toda la unión. Los jueces de cada Estado se arreglarán a dicha Constitución, leyes y tratados, a pesar de las disposiciones en contrario que pueda haber en las constituciones o leyes de los Estados”. CLASIFICACIÓN DEL ORDEN JURÍDICO MEXICANO EL ORDEN JERÁRQUICO DE NUESTRO SISTEMA JURÍDICO, ES EL SIGUIENTE: La Constitución Federal. Las leyes federales y tratados Internacionales. Las leyes orgánicas. Los decretos. Los reglamentos. Las normas jurídicas individualizadas. La Constitución Federal Es la ley suprema está situada jerárquicamente por encima de las demás leyes del país y de los tratados celebrados con potencias extranjeras, en ella se encuentran escritas todas las decisiones políticas fundamentales; como la forma de gobierno, organismos, etcétera. En nuestro país la Constitución fue elaborada por el Poder Constituyente originario en el año de 1917. Para comprender el significado de la expresión supremacía constitucional, se deben analizar los elementos que la conforman. El término: supremacía proviene de la raíz inglesa supremacy, que significa preeminencia o grado máximo en una jerarquía, mientras que el adjetivo Constitución alude a la ordenanza de un Estado; por ello, la expresión se refiere, a que la Constitución de un Estado es superior jerárquicamente a cualquier otra norma del orden jurídico. Una de las consecuencias más importantes del principio de supremacía constitucional es que todas las normas que integran el orden jurídico deben ser acordes con la Carta Magna, de modo que si una disposición de una ley o tratado fuera contraria a lo establecido por la Constitución, esta última debe prevalecer sobre aquella debido a su superioridad jerárquica.
  • 67.
    67BLOQUE 3 Dicho principioguarda una estrecha relación con el de inviolabilidad de la Constitución previsto en su artículo 136, el cual se refiere que aun cuando exista una rebelión y se interrumpa la observancia de lo establecido en la Constitución, esta no perderá su vigencia. Además previene que cuando acontezca un trastorno público (rebelión, golpe de estado, cuartelazo, revuelta, etc.) y se establezca un gobierno contrario a los principios y derechos que reconoce y otorga, en el momento en que el pueblo recobre su libertad, se restablecerá la observancia de la Constitución. Esto solo pasaría en caso de que triunfe en la lucha el grupo que sostiene el régimen legítimo, porque en caso contrario, el nuevo gobierno establecerá una nueva Constitución y claro está, el principio de inviolabilidad de sus normas. El procedimiento para reformar la Constitución es más estricto que el previsto para la reforma de las leyes de menor jerarquía; a esto se le llama principio de rigidez constitucional, tal y como lo señala el artículo 135 de la Constitución Mexicana. La enciclopedia Encarta menciona "La Carta Magna de México garantiza y protege en sus primeros 29 artículos los derechos fundamentales contenidos en el título primero, capítulo uno de la Constitución Federal. Estos derechos fundamentales, la ciudadanía los hace valer frente al poder del Estado trazando los límites de actuación de este ante los particulares". En resumen en el mencionado título de la Constitución, encontramos las Garantías Individuales, que son los derechos fundamentales del gobernado, por lo tanto, el Estado debe actuar conforme a dichas garantías; las cuales están divididas en: Garantías de Igualdad, de Libertad, de Seguridad Jurídica y Sociales. Tratados Internacionales Son acuerdos internacionales celebrados por escrito entre los sujetos del Derecho Internacional (Estados u Organismos Internacionales) para crear derechos y obligaciones. De acuerdo a nuestras leyes los tratados sólo pueden celebrarse por el Presidente de la República con aprobación del Senado, y no pueden ir en contra de los principios establecidos por la Constitución, porque serían inconstitucionales y por ello invalidados. Así como los particulares celebran contratos creando derechos y obligaciones, así los sujetos del Derecho Internacional celebran tratados sobre diversas materias con la intención de crearlos también. Estos acuerdos se rigen por el Derecho Internacional, el cual se ha codificado a partir de las Convenciones de Viena en 1969 sobre Derechos de los tratados y la de 1986 sobre tratados celebrados entre Organismos internacionales o entre Organismos Internacionales y el Estado. En nuestra legislación encontramos la Ley sobre la celebración de Tratados. México ha realizado múltiples acuerdos internacionales, por ejemplo: Convenio sobre Asistencia Jurídica en Materia Penal entre los Estados Unidos Mexicanos y la República del Ecuador firmado en la Ciudad de Quito, Ecuador el 22 de noviembre de 2004, o bien el acuerdo entre los Estados Unidos Mexicanos y la Conferencia Interamericana de Seguridad Social (CISS) relativo al Establecimiento en México de una Oficina de Representación firmado en la Ciudad de México, el 13 de octubre de 2004. Congreso de la Unión
  • 68.
    68 APLICA LACONSTITUCIÓN POLÍTICA DE LOS ESTADOS UNIDOS MEXICANOS Las Leyes Federales Son creadas por el Congreso de la Unión, es decir, por el Poder Legislativo Federal con el objeto de que sean aplicadas en todo el territorio nacional. Las leyes federales son reglas jurídicas que reglamentan o derivan de algún artículo de la Constitución, siguiendo el espíritu de la misma en todas y cada una de sus disposiciones. Por ejemplo: el artículo 3° constitucional es reglamentado por la Ley General de Educación, el artículo 123 por la Ley Federal del Trabajo, etc. Ley orgánica Son aquellas cuyo objeto es precisar las bases de organización y funcionamiento de una institución determinada; ejemplos de estas leyes en el ámbito federal: Reglamento del Congreso, La Ley Orgánica del Poder Judicial Federal y la Ley Federal Electoral. El decreto Es una norma jurídica emitida por el Poder Ejecutivo, la cual se refiere a cómo deben de aplicarse las leyes en un caso en concreto; es un acto administrativo que por disposición de la ley (art. 92 constitucional) debe estar firmado por el Secretario de Estado a que el asunto corresponda, y sin este requisito no serán obligatorios. Esta facultad del Ejecutivo se encuentra consignada en el Artículo 89 fracción I de la Constitución Federal, ya que le autoriza realizar los actos reglamentarios necesarios para facilitar en la esfera administrativa, el cumplimiento de las leyes. Por ejemplo: Decreto por el que se crea la Comisión Nacional de Arbitraje Médico, Decreto presidencial para prevenir, controlar y combatir la influenza, etc. Presidente de la República Senado de la República Tratados Internacionales Ley reglamentaria del artículo 123 constitucional Institución sujeta a la Ley Federal Electoral Glosario: Derogar: Procedimiento mediante el cual se deja sin efecto una ley.
  • 69.
    69BLOQUE 3 El reglamento Esuna disposición de carácter legislativo, expedida sólo por el Poder Ejecutivo (de los tres niveles: federal, estatal y municipal), esta facultad reglamentaria se basa en el artículo 89, fracción I constitucional antes citado, los reglamentos tienen como fin facilitar el mejor acatamiento de la ley y, al igual que el decreto, debe estar firmado por el Secretario de Estado a que el asunto corresponda. El reglamento es heterónomo ya que no puede existir sin una ley y no puede ser contraria a ella, en caso de que la ley se derogue o se modifique, el reglamento sufrirá el mismo destino. Por ejemplo: si se realiza un reglamento relacionada con la Ley Agraria, y se modifica dicha ley, el reglamento también debe modificarse. También existen reglamentos autónomos, que son los gubernativos y de policía que señala el artículo 21 constitucional. Estos no facilitan la aplicación de una ley, sino que por sí mismos establecen una regulación a determinadas relaciones o actividades. Por ejemplo: Reglamento de Policía. Las normas jurídicas individualizadas Son aquellas que se refieren a situaciones jurídicas concretas o particulares, o sea, son actos que comprenden la voluntad y el interés de un número limitado de personas. 1) Los contratos. Es un acuerdo de voluntades entre determinadas personas para transferir obligaciones y derechos. Aquí las partes realizan un acto aplicando normas jurídicas y con este acto crean a su vez derechos y obligaciones que antes no tenían. Por ejemplo: el contrato de compraventa; el contrato de arrendamiento, el contrato de prestación de servicios, etc. 2) Los testamentos. Como lo indica el Diccionario Enciclopédico, "Es la declaración de su última voluntad que hace una persona, disponiendo de bienes y de asunto que le atañen, por el cual el otorgante dispone de sus bienes, obligaciones y derechos transmisibles para después de su muerte". De acuerdo con nuestro Código Civil el testamento: “es el conjunto de todos los bienes del difunto y de sus derechos y obligaciones que no se extinguen con la muerte”. El heredero que acepta la herencia adquiere derechos y obligaciones que antes no existían. Por ejemplo, al heredar una propiedad que se encuentra arrendada o hipotecada. 3) Las sentencias. En la Enciclopedia Grolier dice: "Es la resolución llevada a cabo por el órgano jurisdiccional que pone fin a un procedimiento judicial. La sentencia contiene una declaración de voluntad del juez o tribunal en la que se aplica el Derecho a un determinado caso concreto." Las partes contendientes en el juicio se regirán por lo que resuelva la sentencia que establecerá facultades y obligaciones a los particulares. Por ejemplo: la sentencia que otorga a una de las partes el derecho de propiedad sobre una casa gracias a la prescripción positiva (posesión) sobre esa casa. 4) Las resoluciones administrativas. Son las decisiones de la autoridad gubernamental, las cuales imponen una obligación o niegan determinada obligación. Estas resoluciones deben constar por escrito, señalar la autoridad que la emite y a quien se dirige, además debe ser firmada por la autoridad que la formula; dando fin a conflictos originados por actos administrativos y determinando si estos son o no válidos. En caso de que se decrete su validez se impone la obligación. Ejemplo: Resolución que obligue a un particular al pago de impuestos declarando que ha cometido evasión fiscal. El reglamento Heterónomo Autónomo
  • 70.
    70 APLICA LACONSTITUCIÓN POLÍTICA DE LOS ESTADOS UNIDOS MEXICANOS Evaluación Actividad: 4 Producto: Pirámide Jerárquica. Puntaje: Saberes Conceptual Procedimental Actitudinal Identifica los niveles de importancia de las leyes de nuestro país. Organiza por importancia los distintos ordenamientos jurídicos mexicanos. Muestra disposición al realizar la actividad. Apertura para la expresión escrita. Autoevaluación C MC NC Calificación otorgada por el docente Investiga que tipo de Constitución es la que rige en México, además explica ante quien y cuáles son los pasos a seguir para realizar una reforma constitucional en nuestro país. Presenta un reporte escrito de tu investigación. Actividad: 4
  • 71.
    71BLOQUE 3 Garantías Individuales. LaConstitución Política no clasifica a las Garantías Individuales bajo determinados rubros. Incluso en un mismo artículo se puede encontrar más de una garantía; sin embargo, para su estudio la doctrina las ha catalogado en los siguientes grupos.  GARANTÍA DE IGUALDAD.  GARANTÍA DE LIBERTAD.  GARANTÍA DE SEGURIDAD JURÍDICA.  GARANTÍAS SOCIAL. En la Constitución vigente las garantías de igualdad son:  Goce para todo individuo de las Garantías que otorga la Constitución.  Prohibición de la esclavitud.  Igualdad de derechos sin distinción.  Prohibición de títulos nobiliarios.  Prohibición de fueros. Las garantías de libertad se dividen en tres grupos:  Libertades de la persona Humana.  Libertades de la persona Física.  Libertades de la persona Social. Las libertades de seguridad se refieren a:  Derecho de petición.  Detención sólo con orden judicial.  Derecho a la eficaz administración de justicia, etcétera. La declaración de las Garantías Sociales está contenida principalmente en los artículos 3, 27 y 123, que se refieren a:  La educación.  Al régimen de propiedad.  Al aspecto laboral. La protección administrativa de los derechos se encuentra regulados en los artículos 102 apartado “B” y 108, en materia jurisdiccional tenemos la garantía de acudir al Glosario: Derecho de petición: Es la facultad que tienen todas las personas para formular solicitudes ante entidades públicas y a obtener de ellas respuesta en los términos preestablecidos.
  • 72.
    72 APLICA LACONSTITUCIÓN POLÍTICA DE LOS ESTADOS UNIDOS MEXICANOS Juicio de Amparo, lo cual se encuentra establecido en el artículo 103 fracción I de la Carta Magna, el cual es una creación del Derecho Mexicano que consiste en denunciar ante los Tribunales Federales cualquier violación a las Garantías Individuales con el fin de suspender el acto de la autoridad y tener el amparo de la justicia y que con ello se vuelva a gozar de sus derechos. En resumen las Garantías Individuales que gozamos los mexicanos se establecen en el Capítulo 1 de la Constitución Política Mexicana en los artículos del 1 al 29 constitucional y se clasifican por su contenido en: Garantías de Libertad Artículo 1º. Libertad de los esclavos extranjeros. En este artículo se protege el derecho inherente a todo ser humano: la libertad personal; prohibiendo la esclavitud, y en caso de que llegase a nuestro país un esclavo extranjero este recobrará su libertad. Artículo 4º. Decidir libremente el número de hijos que se desee tener. Es la facultad de decidir sin coacción el número y el espaciamiento de los hijos que se desee. Protege el desarrollo y la organización de la familia. Artículo 5º. Reconocimiento a la Libertad Humana; Prohibición de trabajos forzados; Libertad de trabajo. Es la libertad de elegir cualquier profesión siempre y cuando sea lícita, y el derecho de recibir la justa retribución por el trabajo efectuado. Artículo 6º. Libertad de Expresión. El derecho de toda persona de expresar libremente su pensamiento, siempre y cuando no se ataque a la moral o los derechos de terceros se provoque un delito o se altere el orden público. Artículo 7º. Libertad de Imprenta. Es la libertad de escribir y publicar sobre cualquier tema. También implica el derecho que tiene la sociedad de ser informada por los medios de comunicación de forma veraz, objetiva y oportuna también la facultad de lograr el acceso a los mismos. Artículo 9º. Libertad de Asociación. Es el derecho de la persona para asociarse con otras para alcanzar ciertos fines, la realización de ciertas actividades o la protección de sus intereses comunes siempre que sea con un objetivo lícito y de forma pacífica. Glosario: Coacción: Se refiere a la fuerza física, psíquica o moral que se ejerce para obligar a una persona para que diga o haga una acción en contra de su voluntad.
  • 73.
    73BLOQUE 3 Artículo 10º.Libertad para Poseer y Portar Armas de Fuego. Esta Garantía tiene la finalidad de la Seguridad y la legítima defensa; siempre y cuando las armas no sean prohibidas o reservadas para el Ejército. Artículo 11º. Libertad de Tránsito. Es la libertad que gozamos de entrar y salir del país libremente, viajar por él y cambiar de residencia libremente cuantas veces se desee. Artículo 24º. Libertad de Creencias. Protege el derecho inherente a todo ser humano de elegir la creencia que más sea de su agrado; nadie puede obligarlo a pertenecer a una comunidad o culto religioso determinado. Garantías de Igualdad Artículo 1º. Igualdad en general. Abolición de la esclavitud. Toda persona goza de los derechos fundamentales que reconoce la Constitución, sin importar si se es mexicano o extranjero; raza, religión o sexo. Artículo 4º. Igualdad del hombre y la mujer. Este artículo establece expresamente que para la ley no habrá distinción entre hombre y mujer. Artículo 12º. Prohibición de títulos de nobleza. No se justifica la desigualdad otorgando privilegios en base al origen familiar, social o por la posición económica de los individuos. Artículo 13º. Prohibición de leyes privativas y tribunales especiales. Se refiere a la prohibición de fueros, no pueden existir leyes o tribunales que actúen a favor o en contra de alguien, todas las personas somos iguales ante la ley y ante los citados tribunales. Sólo subsiste el fuero de guerra para los delitos y faltas contra la disciplina militar. Garantía de Seguridad Artículo 1º. Seguridad en la subsistencia de las Garantías. Establece la importancia de los Derechos Humanos consagrados en la Constitución, su aplicación a todos los habitantes del país y los límites de su suspensión o restricción. Artículo 8º. Derecho de petición. Es el mecanismo por medio del cual los particulares realizan toda clase de trámites frente a las autoridades, y pone en movimiento a los órganos del Estado administrativos o judiciales. En materia política sólo los ciudadanos mexicanos pueden hacer uso de este derecho. Glosario: Efecto retroactivo: Cuando la ley es aplicada a hechos y situaciones que sucedieron en una fecha anterior a su vigencia.
  • 74.
    74 APLICA LACONSTITUCIÓN POLÍTICA DE LOS ESTADOS UNIDOS MEXICANOS Artículo 14º. Irretroactividad de la ley; exacta aplicación de la ley; Garantía de audiencia. A ninguna ley se le dará efecto retroactivo en perjuicio de persona alguna, es decir, que si se le dará efecto retroactivo cuando esa ley le beneficie. Nadie puede ser juzgado y sentenciado sin antes haber sido oído, es decir sin antes defenderse, aplicándose las leyes de forma estricta. Artículo 15º. Condiciones para la extradición. Establece restricciones a las facultades del Poder Ejecutivo y al Senado en materia de celebración de Tratados Internacionales; preservando los derechos fundamentales de toda persona, así como los derechos civiles y políticos de los ciudadanos. Artículo 16º. Condiciones para dictar una orden privativa de libertad. Con esta Garantía se impide la realización por parte del Estado de cualquier acto arbitrario y se constituye un instrumento efectivo para la defensa del derecho a la libertad. Artículo 17º. Prohibición de pena de prisión por deudas de carácter puramente civil y el derecho de toda persona a que se le administre justicia. Instituye la prohibición de la venganza privada, pero al mismo tiempo se establece la facultad de toda persona a demandar justicia y respeto a sus derechos, ante los órganos del Estado que sean competentes. Las deudas civiles no originan privación de la libertad. Artículo 18º. Derechos a los privados de su libertad. Establece la protección de los derechos de las personas acusadas de haber realizado un acto ilícito; privando de la solo cuando la conducta antisocial del inculpado lo amerite. También establece las bases legales para el tratamiento penitenciario. Artículo 19º. Derechos de los sujetos a proceso. En toda persona sujeta a proceso sus Derechos Humanos se encuentran vulnerables frente a la autoridad, por lo que este artículo establece prevenciones específicas que garanticen que la restricción de sus derechos no excederá la limitación de la libertad del procesado, y se hará en los términos y condiciones que establece la Constitución. Por ejemplo establece la duración de la detención ante autoridad judicial. Artículo 20º. Derechos de los sujetos a proceso. Encierra las Garantías que goza todo individuo sujeto a una averiguación o un proceso penal, así como las bases para el otorgamiento de los derechos básicos que tiene la víctima de un delito. Artículo 21º. Imposición de las penas; persecución de los delitos. La imposición de penas es un acto exclusivo del Poder Judicial; la persecución de los delitos le corresponde al Ministerio Público y a la policía que este bajo su dirección y mando; las autoridades administrativas tienen la facultad de imponer sanciones a los infractores de los reglamentos gubernativos y de policía. Nada de cárcel por deudas civiles Organización Mundial Contra la Tortura
  • 75.
    75BLOQUE 3 Artículo 22º.Prohibición de las penas infamantes, marcas, tormentos y pena de muerte. Contempla la humanización de las penas; prohibiendo el tormento de cualquier especie, la multa excesiva, la confiscación de bienes y cualquier otra sanción inaudita. Artículo 14º. Condiciones para poder privar de las posesiones o derechos. Para privar a una persona de su libertad, posesiones, propiedades o derechos, es necesario haber seguido un juicio previo a la privación de que se trate, ante los Tribunales correspondientes y siguiendo el proceso legalmente establecido. Artículo 16º. Condiciones para poder privar de las posesiones o derechos. Inviolabilidad del domicilio y de la correspondencia. Este artículo se encuentra relacionado con el anterior, y establece que para importunar a una persona en su persona, familia, domicilio, papeles o posesiones es necesario un documento que así lo ordene, y dicho documento debe estar sustentado en la ley. Por ejemplo: orden de cateo. Por otra parte la orden de aprehensión sólo puede ordenarse por un juez, previa denuncia o querella, y que sólo cundo se trate de delito sancionado con privación de la libertad y además exista probabilidad de que el sujeto lo haya cometido. También establece las reglas a seguir en casos de flagrancia o en casos urgentes. Artículo 22º. Prohibición de la confiscación. Este artículo señala los casos en que el Estado puede disponer de los bienes del ciudadano, sin considerarse tal acto como una confiscación. Por ejemplo: cuando se destinan bienes para el pago de un impuesto. Artículo 27º. Condiciones para la expropiación y respeto a la pequeña propiedad. Este artículo señala que la expropiación sólo será válida cuando se realice por interés público, siempre y cuando se otorgue una indemnización. También prohíbe los latifundios y solo se permite la pequeña propiedad, ya sea agrícola y/o ganadera; estableciendo los elementos de estas. Artículo 28º. Prohibición de monopolios. El monopolio es un permiso otorgado por la ley o una autoridad para tener el derecho exclusivo de fabricar o usar algo. Esta práctica está prohibida en nuestro país; el monopolio limita libertades fundamentales como la libertad de trabajo, industria y comercio; trae consigo de igual manera. Artículo 27º. Garantía de propiedad. La propiedad de agua y tierras dentro del territorio nacional pertenece a la nación y esta transmite el derecho de propiedad a los particulares (propiedad privada), imponiéndole todas las modalidades que considere necesario para el bienestar social, y señalando los requisitos obligatorios para ser propietario de dichas aguas y tierras, por ejemplo: ser mexicano por nacimiento o naturalización, o ser una sociedad mexicana. Glosario: Confiscación: Es la acción, realizada por el gobierno, de quitar una propiedad u otro bien a una persona o empresa.
  • 76.
    76 APLICA LACONSTITUCIÓN POLÍTICA DE LOS ESTADOS UNIDOS MEXICANOS Garantías Sociales Artículo 3º. Educación. Establece las bases constitucionales para la educación en México. De acuerdo a la reforma del 2002 la enseñanza preescolar, primaria y secundaria forma parte de la educación básica obligatoria. También instituye todo un programa ideológico para la impartición de la misma, la cual debe ser laica, democrática (buscando siempre el avance social) y nacional (continuidad y acrecentamiento de nuestra cultura); la impartida por el Estado será gratuita; también constituye las bases de la educación privada, la cual estará bajo la supervisión del Estado. Artículo 27°. Derechos de los campesinos. Este artículo declara el derecho de la nación sobre sus recursos, la proscripción del latifundismo y protege los derechos de los campesinos. Impone a la propiedad privada las condiciones necesarias para alcanzar el bien común. Artículo 123. Derechos del trabajador. Protege y reivindica los derechos individuales y colectivos del trabajador. Establece la jornada de ocho horas, prohíbe labores insalubres y peligrosas, la protección de la mujer en el embarazo, define el salario mínimo, el derecho a huelga, etcétera. Existen otras disposiciones constitucionales que hacen referencia a aspectos relacionados con las Garantías Sociales. Por ejemplo el artículo 4° que hace referencia al derecho a la salud y al menor, y el artículo 28° relativo a las facultades del Estado en materia económica. El juicio de amparo El juicio de amparo es un procedimiento establecido en la Constitución en los artículos 103 y 107 para proteger las Garantías Individuales, la Ley de Amparo reglamenta estos artículos, es decir la mencionada ley, establece la forma y procedimiento que se debe seguir para realizar dicho juicio de amparo. El este juicio se inicia a petición de cualquier persona sometida a un acto de autoridad, y tiene por finalidad invalidar dicho acto, como por ejemplo un cateo sin orden judicial, por ser anticonstitucional o ilegal. Las partes del juicio de amparo son la parte agraviada (quien promueve el amparo), autoridad responsable (contra quien se promueve el juicio), el tercero perjudicado (personas con interés en que subsiste la ley) y Ministerio Público (actúa como representante de la sociedad). El artículo 29 constitucional establece que las Garantías Individuales pueden ser suspendidas en caso de invasión, perturbación de la paz pública, o cualquier otro caso que ponga en grave peligro a la sociedad; la suspensión será por un tiempo limitado y realizada por el Presidente la República siguiendo los lineamientos señalados en el mencionado artículo. Glosario: Cateo: Introducirse, allanar una casa ajena en busca de algo o alguien.
  • 77.
    77BLOQUE 3 Investiga loslineamientos constitucionales que se deben seguir para defender las Garantías Individuales en el juicio de amparo (artículo 19 constitucional). Actividad: 5
  • 78.
    78 APLICA LACONSTITUCIÓN POLÍTICA DE LOS ESTADOS UNIDOS MEXICANOS Evaluación Actividad: 5 Producto: Investigación sobre el Juicio de Amparo. Puntaje: Saberes Conceptual Procedimental Actitudinal Identifica los elementos que establece la Carta Magna en materia de Amparo. Describe los lineamientos constitucionales para la realización del Juicio de Amparo. Apertura en la comunicación escrita. Muestra disposición al realizar la investigación y presentar el reporte. Autoevaluación C MC NC Calificación otorgada por el docente Actividad: 5 (continuación)
  • 79.
    79BLOQUE 3 Cierre Evaluación Actividad: 6Producto: Collage y reporte breve. Puntaje: Saberes Conceptual Procedimental Actitudinal Identifica aspectos de las Garantías Sociales adecuados para realzar en collage. Analiza, reflexiona y diseña la mejor manera de representar las Garantías Sociales a través de un collage. Muestra apertura y creatividad en el diseño del collage. Autoevaluación C MC NC Calificación otorgada por el docente Elabora, en papel bond o cartulina, un collage representando los Derechos Sociales que defiende nuestra Constitución y presenta un breve reporte sobre tu trabajo al asesor. Actividad: 6
  • 80.
    80 APLICA LACONSTITUCIÓN POLÍTICA DE LOS ESTADOS UNIDOS MEXICANOS Secuencia didáctica 2. Conoce la Organización Política Constitucional. Inicio Evaluación Actividad: 1 Producto: Cuestionario. Puntaje: Saberes Conceptual Procedimental Actitudinal Descubre aspectos de la división de poderes y formas de gobierno de un Estado. Comprende y conoce los aspectos más importantes en materia de organización política constitucional. Participa con disposición y apertura en el desarrollo de la actividad. Autoevaluación C MC NC Calificación otorgada por el docente Resuelve las siguientes cuestiones, de manera individual, uniendo los conceptos relacionados. Actividad: 1 El Presidente requiere de su aprobación para celebrar Tratados Internacionales. Es donde residen los poderes públicos. Es uno de los elementos del Estado y está constituido por las personas (población). Forma de gobierno donde existe el Rey. Forma de gobierno que existe en México. Monarquía. Senado de la República. República. Gobierno. Población.
  • 81.
    81BLOQUE 3 Desarrollo El Estado. “Agrupaciónhumana, fijada en un territorio determinado y en la que existe un orden social, político y jurídico orientado hacia el bien común, establecido y mantenido por una autoridad dotada de poderes de coerción." (Derecho Constitucional e Instituciones Políticas, Andre Hauriou, Editorial Ariel, 2ª Edición, 1980, pág. 118). Vamos analizar este concepto: 1º Agrupación Humana: Término sociológico que se refiere a un grupo de individuos. 2º Territorio: El Estado lo requiere como condición, es determinado, conocido y con cierta delimitación. Por ejemplo: El territorio mexicano cuenta con determinado número de estados, los cuales se encuentran claramente delimitados. 3º Orden social, político y jurídico: El Estado surge como una forma de organizar la convivencia confiere un orden a sus integrantes que les otorga seguridad a sus relaciones. 4º Conjunto de autoridades dotadas de poder de coerción: Los Gobernantes tienen facultades para hacerse obedecer en caso de no acatamiento; en último término por la fuerza (por medio de sanciones). El Estado y sus principales elementos  EL TERRITORIO Es el espacio físico en donde se asienta la población y constituye uno de los elementos fundamentales del Estado. Pese a lo esencial de este elemento es posible que, temporalmente, un Estado esté privado del control sobre su territorio debido a una invasión por otro Estado. Esto siempre y cuando se trate de un fenómeno de fuerza de índole material y, en principio, temporal. En el presente siglo se comprueban casos de estados que han subsistido pese a carecer temporalmente de control sobre su territorio. Por ejemplo: Polonia, Francia y otros Estados ocupados militarmente por Alemania durante la Segunda Guerra Mundial, conservan sus autoridades, las que permanecen ocultas o en el exilio, no desaparecen y después de la derrota del invasor vuelven a ejercer su dominio territorial. Por otro lado, se observa que el territorio es un instrumento para el Estado, necesario para la realización de sus funciones y cumplimiento de sus fines, es fuente de recursos, ámbito de desarrollo de actividades, hábitat de la población y se proyecta como parte del ecosistema terrestre. El territorio se compone por: territorio terrestre (tierra física superficial y del subsuelo), las aguas interiores (lagos, ríos, etc.), territorio marítimo y espacio aéreo.
  • 82.
    82 APLICA LACONSTITUCIÓN POLÍTICA DE LOS ESTADOS UNIDOS MEXICANOS  POBLACIÓN Las personas que habitan una comunidad dada, son consideradas como un elemento del Estado. Esta población está formada por los nacionales; los extranjeros, si bien viven en el territorio del Estado, no se consideran como nacionales, aunque bien pueden obtener la ciudadanía mexicana si cumplen con ciertos requisitos y restricciones que la ley señala, ya que existe la doble ciudadanía en nuestro sistema legal.  PODERES PÚBLICOS (GOBIERNO) El poder del Estado o poder público, es la acción que se ejerce de forma autoritaria sobre todos los individuos del grupo nacional. Este poder se materializa en los órganos del Estado que son el Gobierno y la Administración Pública. El Gobierno y la Administración Pública son integrados por un grupo de personas que por elección de la población, realizan los fines sociales y políticos del Estado. El gobierno es la representación del Estado, es la minoría que ejerce autoridad sobre la mayoría. Las formas de gobierno son cada uno de los modos de establecer quienes son los aptos para ocupar cargos de gobierno y cómo deben ejercer tales cargos. Secretarías que forman parte del gobierno federal.
  • 83.
    83BLOQUE 3 Evaluación Actividad: 2Producto: Investigación. Puntaje: Saberes Conceptual Procedimental Actitudinal Reconoce la forma de adquirir y perder la nacionalidad mexicana. Analiza los requisitos necesarios para ser un ciudadano mexicano, así como los derechos y obligaciones que conlleva. Muestra disposición a la reflexión analítica. Disposición a la investigación y a establecer conclusiones. Autoevaluación C MC NC Calificación otorgada por el docente Investiga cómo se adquiere y se pierde la nacionalidad mexicana, como se adquiere la múltiple nacionalidad y cuáles son los derechos y obligaciones que conlleva. Actividad: 2
  • 84.
    84 APLICA LACONSTITUCIÓN POLÍTICA DE LOS ESTADOS UNIDOS MEXICANOS Formas de Gobierno Forma de gobierno o régimen político es un concepto que se refiere a la forma en que se establece quiénes ocupara los cargos de gobiernos y cómo deben ejercer tales cargos. Una clasificación clásica de las formas de gobierno es la de Montesquieu, quien distinguió básicamente dos formas: 1. La Monarquía: La titularidad del Poder Ejecutivo se adquiere hereditariamente y se le conserva de por vida. En la actualidad, en la Monarquía existen además del Monarca, que es el jefe del Estado, un Jefe de Gobierno o Primer Ministro, que responde políticamente (en México no existe esta forma de gobierno). La Monarquía Parlamentaria es una de las formas de gobierno existente en las democracias occidentales actuales, en la que el rey ejerce la función de Jefe del Estado bajo el control del poder Legislativo (Parlamento) y del poder Ejecutivo (gobierno), es decir, el rey, impone su realeza, pero no gobierna (expresión debida a Adolphe Thiers).1 Las normas y decisiones emanadas del Parlamento regulan no sólo el funcionamiento del Estado sino también la actuación y funciones del propio rey. Por ejemplo: Japón y España. Monarquía Constitucional es una forma de gobierno donde el monarca es el jefe de Estado. Es un poder de mediano carácter simbólico, puesto que se encuentra regulado por una ley, con frecuencia una Constitución. También se caracteriza porque el rey o la reina tienen un papel de moderador o árbitro en los conflictos políticos del gobierno habitualmente electo democráticamente. En las Monarquías Constitucionales en cambio; el rey conserva el poder o bien lo comparte con el pueblo al que concede una serie de derechos mediante una carta otorgada o Constitución; en cambio, en las monarquías parlamentarias la soberanía reside, en su práctica total en la voluntad popular, siendo el monarca una figura esencialmente simbólica. El ejemplo clásico de monarquía constitucional es Irlanda del Norte, que no posee una constitución codificada, sino un grupo de leyes que forman su constitución. 2. La República: Esta forma de gobierno es la que existe en México, el Jefe del Estado es elegido por el pueblo, ya sea en forma directa o indirecta, dura temporalmente en su cargo. Otra distinción posible de establecer de las formas de ejercer el poder político es la de gobiernos autocráticos y gobiernos democráticos. I. Gobiernos autócratas. Estos pueden derivar en: a) Autoritarismo: Se suele llamar autoritarios a los regímenes que privilegian el aspecto del mando y menosprecian la participación, concentrando su poder político en un solo hombre o un solo órgano y restando valor a las instituciones representativas. Existe la ausencia de consenso y la falta de fundamentos en las decisiones; originando un orden social opresivo. Ejemplo: Cuba. Sitios Web recomendados: El siguiente sitio habla de la forma de gobierno autoritario. http://evelynblogshistoriauniversal.blogspot.com/
  • 85.
    85BLOQUE 3 b) Totalitarismo:Los elementos constitutivos del totalitarismo son la ideología totalitaria, el partido único, el dictador, el terror. No hay límites previsibles al poder del líder y existe una amenaza permanente de sanciones por no haber libertades individuales La ideología totalitaria proporciona una explicación indiscutible del curso histórico, una critica radical de la situación existente y una guía para su transformación igualmente radical. El totalitarismo puede ser de izquierda (comunismo) o de derecha (fascismo y nacionalsocialismo);ejemplo la Alemania de Hitler. II. Gobiernos demócratas: Nuestro gobierno es demócrata. La democracia tiene los siguientes aspectos fundamentales:  Como principio de legitimidad: No acepta auto investiduras ni poder derivado de la fuerza, el poder deriva del pueblo y se basa en el consenso de los ciudadanos. Se legitima por elecciones recurrentes, libres y competitivas.  La democracia es un sistema político llamado a resolver problemas del ejercicio del poder: El pueblo no delibera ni gobierna, sino por medio de sus representantes.  Sufragio universal: Todos los ciudadanos deben poder participar en la designación de gobernantes.  Principio de la mayoría: Lo acordado por la mayoría debe ser acatado por todos.  Igualdad político-jurídica: Todos los votos tienen igual valor.  La mayoría no debe tomar decisiones que restrinjan los derechos de las minorías.  El elector podrá formar su opinión libremente.  El elector podrá seleccionar entre alternativas reales. Valores en que se apoya la democracia:  Libertad: Participación de los ciudadanos en la definición de decisiones colectivas.  Igualdad: Todos los ciudadanos tienen la misma dignidad política.  Solución pacifica de las controversias, mediante el dialogo y el entendimiento.  Tolerancia: Admitir formas de pensamiento diferentes. Sitios Web recomendados: http://eldiadelavestia.com.ar/post/698544177/por-que-existen-los-totalitarismos Caricatura de Mafalda autor: Quino
  • 86.
    86 APLICA LACONSTITUCIÓN POLÍTICA DE LOS ESTADOS UNIDOS MEXICANOS Evaluación Actividad: 3 Producto: Reporte escrito de investigación y exposición. Puntaje: Saberes Conceptual Procedimental Actitudinal Conoce y comprende la soberanía y su fundamento constitucional. Analiza las ideas centrales que encierran la soberanía y su importancia constitucional. Apertura en la comunicación oral y escrita. Muestra disposición al realizar la investigación y presentar el reporte. Autoevaluación C MC NC Calificación otorgada por el docente Investiga que es la soberanía y que dice al respecto nuestra Constitución Política. Presenta un breve escrito de tu investigación al asesor y realiza una exposición del tema en clase. Actividad: 3
  • 87.
    87BLOQUE 3 Los gobiernosdemócratas pueden tener dos regímenes: I. Régimen Parlamentario. En este sistema se pueden distinguir los siguientes elementos (este régimen no existe en México): a) Un Poder Ejecutivo: Dividido entre el Jefe de Estado (Monarca o Presidente) y el jefe de gobierno (primer ministro, presidente o canciller). b) Un Poder Legislativo: El Parlamento, compuesto por dos cámaras: la Alta, de donde derivan las de Senadores o equivalentes (la de los Lores en Inglaterra, sigue siendo el refugio de la aristocracia) y la baja, llamada así por ser, desde su origen, la no aristocrática (de los Comunes en Inglaterra, que representa al pueblo, equivalente a la Cámara de Representantes en Estados Unidos, a la Asamblea Nacional en Francia o al Congreso de los Diputados en España). Con la excepción inglesa, en todos los países con sistemas parlamentarios los miembros de la Cámara alta surgen de procesos electorales. El Parlamento nace de la voluntad popular, encarna la soberanía y por tanto es el órgano de representación. Y el jefe de gobierno, surge de la mayoría parlamentaria. El Poder Judicial permanece ajeno al quehacer político, limita su actuación a dirimir los conflictos y aplicar e interpretar las normas.
  • 88.
    88 APLICA LACONSTITUCIÓN POLÍTICA DE LOS ESTADOS UNIDOS MEXICANOS II. Régimen Presidencial, es el que existe en nuestro país. Es un gobierno con separación y coordinación de poderes, donde el Jefe de Estado es elegido popularmente; el Legislativo: el Congreso; el Judicial: los Tribunales. Esta claramente determinada la división de poderes y cada poder tiene la función antes señalada. FORMA DE GOBIERNO EN MÉXICO En su artículo 40, la Constitución Mexicana establece que: “Es voluntad del pueblo mexicano constituirse en una República Representativa, Democrática, Federal, compuesta de Estados libres y soberanos en todo lo concerniente a su régimen interior; pero unidos en una Federación establecida, según los principios de esta ley fundamental”. En ese sentido el gobierno mexicano es democrático, representativo y federal, es una República Federal que comprende 31 Estados y un Distrito Federal, se rige por una Constitución que establece una división de poderes en Poder Legislativo, Poder Ejecutivo y el Poder Judicial. El presidente se elige de forma directa por los votantes y dura seis años en el poder y no se permite la reelección. La sede de los poderes de la federación y del gobierno es en la Ciudad de México. LA REPUBLICA COMO FORMA DE GOBIERNO AUTOCRATAS TOTALITARISMO (EJEMPLO:ALEMANIA DE HITLER) AUTORITARISMO (EJEMPLO: CUBA) DEMOCRATAS (EJEMPLO: MÉXICO) PRESIDENCIAL (EJEMPLO: MÉXICO) DEMOCRATAS PARLAMENTO (EJMPLO: INGLATERRA)
  • 89.
    89BLOQUE 3 División depoderes. La organización política de México divide el ejercicio del poder público en tres poderes: Legislativo, Ejecutivo y Judicial. Cada uno de ellos realiza funciones específicas que la Constitución Mexicana expresa; sin embargo, no laboran aisladamente, mantienen relaciones necesarias que enriquecen su quehacer constitucional. El artículo 49 fundamenta la división de poderes existente en nuestro país. Poder Ejecutivo El Poder Ejecutivo Federal en nuestro país, reside en el Presidente de la República, el cual es el jefe de gobierno, y encargado de administrar las leyes y hacerlas cumplir; tiene la facultad de nombrar a los titulares de las Secretarias de Estado (integrantes del gabinete presidencia, por ejemplo: el Secretario de Hacienda; el Secretario de Gobernación, etc.), los cuales auxilian al Presidente en la administración pública. El periodo presidencial dura Seis años y no se admite reelección, tampoco existe vicepresidente. En caso de que un presidente no pueda concluir con su mandato, el Congreso elegirá a un presidente interino. El titulo Tercero Capítulo III de la Constitución Política Mexicana habla de las modalidades y funciones del Ejecutivo. Por ejemplo: la función de promulgar y ejecutar leyes que expida el Congreso de la Unión. Poder Legislativo Tiene la facultad de elaborar las leyes que rigen la vida social o de modificar las ya existentes de acuerdo con la opinión de los ciudadanos. En México, el poder Legislativo se deposita en un Congreso General (Congreso de la Unión) constituido por la Cámara de Senadores (representantes directos de los ciudadanos de los estados) y por la Cámara de Diputados. La Cámara de Diputados se compone de representantes de la nación electos en su totalidad cada tres años. Son 500 Diputados en total. La Cámara de Senadores se compone de dos miembros por cada estado y dos por el Distrito Federal (64 en total), nombrados en elección directa y se renueva por mitad cada tres años. Estas Cámaras las integran grupos de ciudadanos, y su función primordial es representar al pueblo en las labores políticas y la elaboración de las leyes. Tanto diputados como senadores son electos por el pueblo mexicano a través del voto directo y secreto. La Constitución Política de nuestro país establece las facultades generales del Congreso en la sección III del Titulo Tercero de la misma, que se prolonga hasta el Artículo 77. Otorga funciones similares a ambas Cámaras, pero hay funciones que pertenecen a una o a otra. Residencia oficial del Poder Ejecutivo Federal en México: Los Pinos. Poder Legislativo Federal.
  • 90.
    90 APLICA LACONSTITUCIÓN POLÍTICA DE LOS ESTADOS UNIDOS MEXICANOS Algunas facultades del Congreso de la Unión (que se conforma por Diputados y Senadores) son las siguientes:  Elaborar iniciativas de ley, discutirlas y aprobarlas en su caso.  Aprobar las contribuciones para cubrir el gasto público.  Aprobar las bases y condiciones para la celebración de empréstitos (préstamo que toma una entidad).  Legislar sobre hidrocarburos, minería, comercio y otros aspectos.  Crear y suprimir empleos públicos de la Federación.  Expedir leyes sobre las características y usos de la Bandera, Escudo e Himno Nacionales, Ejemplo de facultades exclusivas de la Cámara de Diputados en México:  Discutir y aprobar anualmente el presupuesto de egresos de la federación.  Erigirse en Colegio Electoral para ejercer las atribuciones respecto a la elección de Presidente de la República. Ejemplo de facultades exclusivas del Senado en México:  Aprobar los tratados internacionales.  Aprobar los nombramientos de los ministros de la Suprema Corte de Justicia de la Nación.  Admitir nuevos estados en la Federación. Poder Judicial La función principal del Poder Judicial mexicano consiste en la administración de justicia, es decir, se encarga de conocer y resolver los conflictos que surgen entre los órganos del poder público; entre el poder público y los particulares o entre los particulares. Los tribunales de la Federación están facultados para resolver los problemas que se produzcan por los actos u omisiones de:  Los funcionarios que violen las garantías Individuales.  Las autoridades federales que limiten la soberanía de los Estados.  Las autoridades de los estados que invadan la autoridad federal. El Poder Judicial se constituye por la Suprema Corte de Justicia de la Nación, el Tribunal Electoral, en los Tribunales de Circuito Colegiados y Unitarios y Juzgados de Distrito. Su fundamento se encuentra en el Título Tercero Capítulo que habla del Poder Judicial. Constituye un factor de equilibrio entre el Poder Ejecutivo y el Legislativo, una de las funciones principales es proteger los derechos de los habitantes por medio de la interpretación y aplicación de la ley, es decir, tiene la capacidad para resolver los problemas legales que surjan entre la población. La Suprema Corte de Justicia se compone de 21 ministros numerarios que sesionan en pleno y en salas. Estas son 4 y se encargan de los asuntos civiles, penales, administrativos y Laborales; resuelve los conflictos e impone sanciones. El Consejo de la Judicatura Federal es el encargado de la administración, vigilancia y carrera judicial del Poder Judicial de la Federación, exceptuando a la Suprema Corte y el Tribunal Electoral; debe velar por la autonomía de los órganos del Poder Judicial. Se integra por 7 miembros: el Presidente de la Suprema Corte, tres consejeros designados por el Pleno de dicha Corte, dos consejeros designados por el Senado, y un consejero designado por el Presidente de la República. Para realizar sus actividades el Consejo cuenta con distintos órganos auxiliares, entre ellos la Visitaduría Judicial.
  • 91.
    91BLOQUE 3 Evaluación Actividad: 4Producto: Cuadro sinóptico. Puntaje: Saberes Conceptual Procedimental Actitudinal Examina y representa información relacionada con la división de poderes del Estado. Organiza y describe la forma en que se dividen los poderes del Estado y sus funciones. Se interesa por el funcionamiento del Estado. Muestra disposición para el análisis al elaborar el cuadro sinóptico. Autoevaluación C MC NC Calificación otorgada por el docente Elabora un cuadro sinóptico donde expliques cómo funciona la división de poderes en México y cuáles son sus funciones. Actividad: 4
  • 92.
    92 APLICA LACONSTITUCIÓN POLÍTICA DE LOS ESTADOS UNIDOS MEXICANOS Cierre Evaluación Actividad: 5 Producto: Sopa de letras. Puntaje: Saberes Conceptual Procedimental Actitudinal Descubre aspectos del marco jurídico en el ámbito de la organización política constitucional. Comprende y conoce los aspectos más importantes en materia de organización política. Participa con disposición y apertura en el desarrollo de la actividad. Autoevaluación C MC NC Calificación otorgada por el docente Resuelve la siguiente sopa de letras relacionada con la organización política constitucional de México. Actividad: 5 Amparo Democracia Ejecutivo Garantías Gobierno Judicial Legislativo Población República Territorio
  • 93.
    Tiempo asignado: 15horas Distingues y explicas las ramas del derecho. Unidad de competencia:  Sistematiza explica el procedimiento de creación de leyes, a partir de la norma jurídica vigente.  Valora la importancia de la creación de lees como garante de una convivencia social adecuada.  Conoce el proceso legislativo en la creación de una ley y su impacto en la organización de su comunidad. Competencias profesionales:  Asume un comportamiento ético sustentado en principios de filosofía, para el ejercicio de sus derechos y obligaciones en diferentes escenarios sociales.  Argumenta las repercusiones de los procesos y cambios políticos, económicos y sociales que han dado lugar al entorno socioeconómico actual.  Argumenta sus ideas respecto a diversas corrientes filosóficas y fenómenos histórico-sociales, mediante procedimientos teórico-metodológicos.  Participa en la construcción de su comunidad, propiciando la interacción entre los individuos que la conforman, en el marco de la interculturalidad.  Propone alternativas de solución a problemas de convivencia de acuerdo a la naturaleza propia del ser humano y su contexto ideológico, político y jurídico. Atributos a desarrollar en el bloque: 1. Reconoce los propios prejuicios, modifica sus puntos de vista al conocer nuevas evidencias, e integra nuevos conocimientos y perspectivas al acervo con el que cuenta. 2. Estructura ideas y argumentos de manera clara, coherente y sintética. 3. Articula saberes de diversos campos y establece relaciones entre ellos y su vida cotidiana. 4. Propone maneras de solucionar un problema o desarrollar un proyecto en equipo, definiendo un curso de acción con pasos específicos. 5. Aporta puntos de vista con apertura y considera los de otras personas de manera reflexiva. 6. Asume una actitud constructiva, congruente con los conocimientos y habilidades con los que cuenta dentro de distintos equipos de trabajo. 7. Conoce sus derechos y obligaciones como mexicano y miembro de distintas comunidades e instituciones.
  • 94.
    94 DISTINGUE YEXPLICA LAS RAMAS DEL DERECHO Secuencia didáctica 1. Derecho Público. Inicio Evaluación Actividad: 1 Producto: Árbol genealógico. Puntaje: Saberes Conceptual Procedimental Actitudinal Conoce la estructura de una familia, incluyendo ascendentes y descendientes. Distingue la manera en que se integra una familia. Participa de manera entusiasta y muestra interés en la realización de la actividad. Autoevaluación C MC NC Calificación otorgada por el docente Elabora un árbol genealógico en papel bond o cartulina, donde podrás observar las clases de parentesco que reconoce la ley. Actividad: 1
  • 95.
    95BLOQUE 4 Desarrollo El cuadrosinóptico que veremos a continuación resume la materia de estudio del presente bloque. Ramas del derecho Público Constitucional Administrativo Penal Procesal Internacional Social Laboral Agrario Privado Civil Mercantil Internacional
  • 96.
    96 DISTINGUE YEXPLICA LAS RAMAS DEL DERECHO Las ramas del derecho. Las distintas ramas del derecho se agrupan tradicionalmente en tres grandes bloques: I. Derecho Público. Es el conjunto de normas jurídicas que rigen las relaciones en las cuales el Estado actúa con el poder soberano; regula las relaciones entre los Estados o la de estos con sus gobernados. Sus ramas son: Constitucional, Administrativo, Penal, Procesal y Derecho Internacional Público. Dentro de este derecho podemos encontrar el denominado Derecho Social integrado por El Derecho Laboral y el Derecho Agrario. Derecho Social (forma parte del derecho público, porque el gobierno lo protege).- Es el conjunto de normas e instituciones que protegen, dignifican y tienden a reivindicar a grupos sociales económicamente desvalidos. El primer país en el mundo que lo incorpora es México en su Constitución de 1917 en sus artículos 27 y 123. II. Derecho Privado. Es el conjunto de normas jurídicas que rigen las relaciones entre los particulares y es aplicable a aquellas relaciones en que el Estado interviene sin hacer uso de su autoridad, es decir, no interviene como soberano. Podemos afirmar que es el derecho de los particulares. Sus ramas son: Civil. Mercantil e Internacional Privado. Derecho Público. Derecho Constitucional Este tipo de derecho ya fue estudiado en el bloque anterior, por lo tanto sólo haremos un breve recordatorio. Esta rama del derecho es el conjunto de normas relativas a la estructura fundamental del Estado, a las funciones de sus órganos y a la relación de estos con los particulares y entre sí. Es la base de todo el orden jurídico y establece los principios generales de otras ramas del derecho. También es conocido como Derecho Político. En el Sentido estricto, se refiere a una rama determinada del Derecho, es decir, es una disciplina como cualquier otra, con la única diferencia que jerárquicamente, es superior a todos ellos. Derecho Administrativo Conjunto de normas jurídicas que regula la organización y actividad de la administración pública, las relaciones que se dan entre la administración y los particulares, las relaciones entre los órganos administrativos públicos y su control. La administración pública puede ser definida como la actividad por medio de la cual el Estado busca satisfacer los intereses colectivos glosario. Fuentes del Derecho Administrativo El derecho administrativo nace principalmente de las fuentes formales del derecho:  Tratados Internacionales relacionados con la administración pública.  Leyes Federales de carácter administrativo (LOAPF).  Constituciones y leyes locales (Estatuto de gobierno del DF, leyes orgánicas estatales o municipales, etc.).  Reglamentos federales (Reglamento de Obras Públicas). Glosario: La administración pública: La actividad por medio de la cual el Estado busca satisfacer los intereses colectivos.
  • 97.
    97BLOQUE 4  Decretos,Acuerdos, Oficios-circulares, NOM.  Convenios administrativos.  Resoluciones administrativas individualizadas. Estructuras organizacionales en la Administración Pública. En la administración pública encontramos 3 estructuras organizacionales reconocidas por diversos antecedentes históricos y estudiados por la doctrina.  Centralización Administrativa.  Desconcentración Administrativa.  Descentralización Administrativa (En México se conoce como Paraestatal). FORMAS DE ORGANIZACIÓN ADMINISTRATIVA Centralización administrativa: Se da cuando los órganos dependen directamente del titular del ejecutivo o del inmediato superior jerárquico; formando así, un cuerpo unitario, jerarquizado y dotado de atribuciones específicas. La centralización administrativa está integrada por:  Presidencia de la República y oficinas que la integran.  Secretarías de Estado, creadas para el despacho de los asuntos del orden administrativo del Ejecutivo Federal. Desconcentración administrativa: Se da cuando los órganos pertenecientes siguen formando parte de la centralización y siguen jerarquizados, pero cuentan con funciones delegadas que les dan un margen de libertad operativa. Sucede cuando por razones geográficas o técnicas, resulta necesario delegar atribuciones en los órganos desconcentrados. (En cuanto a lo geográfico: Delegaciones regionales o estatales de las Secretarías de Estado; en cuanto a lo técnico: Registro Agrario Nacional). La Desconcentración es creada por Ley o decreto en apoyo al órgano centralizado del cual depende, esta forma de organización fue creada con la finalidad de evitar que los usuarios o administrados se trasladaran al centro (capital de la República), es decir que la pretensión original de la creación de la Desconcentración Administrativa, lo fue precisamente el desconcentrar la competencia de la periferia del centro, hacia los estados de la República, de ahí que adquirió tal denominación. La Descentralización (Paraestatal): Es una forma de organización administrativa en la que se integra una persona de derecho público, la cual administra sus negocios con la relativa independencia del poder central, sin desligarse de la orientación gubernamental. La paraestatal: Las Empresas Públicas o Paraestatales se pueden definir como aquellas entidades con una estructura de derecho privado que fueron creadas o adquiridas por el Estado, para mantener algunas fuentes de trabajo, desarrollar una actividad económica, o incrementar la productividad de una región determinada. Sin embargo no es el gobierno que rige dicha empresa, por esto, el término paraestatal en sí significa paralelo al Estado.
  • 98.
    98 DISTINGUE YEXPLICA LAS RAMAS DEL DERECHO Existen varias compañías que reciben la categorización de paraestatales en México, tales como:  PEMEX (Petróleos Mexicanos).  CFE (Comisión Federal de Electricidad).  CONACULTA (Consejo Nacional para la Cultura y las Artes).  INEGI (Instituto Nacional de Estadística y Geografía).  IFE (Instituto Federal Electoral). Podemos concluir que el objeto del Derecho Administrativo es la administración pública (que puede ser centralizada, desconcentrada o descentralizada) y tiene como finalidad regular la organización y actividad de la administración pública, las relaciones que se dan entre la administración y los particulares, y las relaciones entre los mismos órganos. Derecho penal. Definición El Derecho Penal, llamado en algunas ocasiones derecho criminal, establece y regula el castigo de las infracciones de la ley por medio de la imposición de penas. Generalidades del Derecho Penal Delito: es una infracción consciente del Derecho Penal. Existen varios tipos de delitos como: a) El doloso. Este es intencional. b) El culposo. Este delito no intencional (se realiza sin reflexión del infractor, sin cuidado). Por ejemplo: Daños en un choque automovilístico. c) Los delitos federales: son aquellos que se encuentran ya mencionados por leyes federales y los tratados, como en el Código Penal del Distrito Federal. d) Los delitos comunes: son los que no se encuentran dentro de los federales. e) Los delitos oficiales: los que pueden llegar a cometer los funcionarios y los empleados públicos en el desempeño de sus funciones, para conseguir un beneficio sin pensar en los demás. f) Los delitos políticos: son aquellos que atacan la organización del Estado, en Código Penal señalan delitos políticos, como un motín, rebelión, conspiración o algún mal que afecte a la sociedad. DELITOS DE OFICIO Y DE QUERELLA. La denuncia de un delito que se persigue de oficio puede ser hecha por cualquier persona. Un ejemplo es el homicidio. En cambio existen delitos, como el fraude, que únicamente las víctimas pueden denunciarlo y en este caso se le llama querella. El código penal especifica en cada caso qué delitos pueden perseguirse únicamente con querella de parte. 1. De oficio. Se requiere la denuncia del hecho por parte de cualquiera que tenga conocimiento del delito. La autoridad deberá proceder contra el presunto responsable en cuanto se entere de la comisión del delito, de manera que no sólo el ofendido puede denunciar la comisión del delito. La mayor parte de los delitos, se persiguen de oficio, en cuyo caso, no procede el perdón del ofendido. 2. De querella necesaria: Este solo puede perseguirse a petición de parte, es decir, por medio de querella del ofendido o de sus legítimos representantes. Los delitos que se persiguen por querella, el propio precepto legal lo indica, ya sea en el mismo artículo u otro. Los de oficio, no tienen señalamiento y se entiende que son proseguibles de oficio.
  • 99.
    99BLOQUE 4 Pena: Seda el nombre de pena a todo castigo o sanción física o moral que el poder del Estado impone y hace cumplir a un individuo a quien, por una decisión judicial, se ha declarado culpable de una infracción de la ley, El fin de toda pena es el restablecimiento del orden jurídico que ha provocado la infracción cometida mediante la reforma de la voluntad viciosa, por lo que se dice que el fundamento de la pena debe ser siempre correccional, es decir, readaptar al infractor a la sociedad. Delincuente. Todo aquel individuo que realiza una infracción a una norma del Derecho Penal. Código penal Contiene las normas jurídicas que se encargan de sancionar a aquellos que cometan delitos. El Código Penal se encarga de clasificar los delitos, los cuales establece como: Los delitos contra la seguridad de la nación; delitos contra la seguridad pública, delitos contra la salud, etc. El código de Justicia Militar contiene normas jurídicas que, de manera exclusiva, se aplican a los integrantes de la llamada fuerza Armada, esto se hace con el fin de que si determinado sujeto militar comienza a hacer actos que alteran el orden, se aplique este código; o se aplican en las actividades que desarrollan los militares en su servicio. El fuero Este es una prerrogativa o privilegio otorgado a los altos funcionarios públicos para que no sean sujetos de un juicio ordinario del Estado. Al respecto de nuestro derecho mexicano, el Art. 13 constitucional nos manifiesta que "nadie puede ser juzgado por las leyes privativas, ni por tribunales especiales. Ninguna persona o corporación puede tener fuero..." De tal precepto deducimos que en el derecho positivo mexicano existe completa igualdad para todos: a pesar de ello la propia Constitución establece algunas excepciones para quienes ocupan determinados cargos públicos, a fin de hacer posible el desempeño de sus funciones sin peligro de ser enjuiciados como resultado de acusaciones que, en mucho casos, serian infundadas y sólo serviría como medio político de ataque. La misión encomendada a ciertos funcionarios no debe ser interrumpida bajo ningún concepto. Algunos de los funcionarios que gozan este privilegio son: el Presidente de la República Senadores, Diputados, etc. El Ministerio Público El Ministerio Público es el órgano acusador del Estado, el representante de la sociedad. Suele ser considerado como la parte acusadora. Como representante de la sociedad, el ministerio público no persigue ningún interés propio, ni ajeno, sino que realiza llanamente la voluntad de la ley. Principalmente su función es investigadora, la cual la realiza dentro de la etapa de la averiguación previa, donde desahoga todas aquellas actividades necesarias para comprobar el que se realizó el delito y la probable responsabilidad del acusado. En esta fase del procedimiento el Ministerio Público actúa como autoridad. Cuando el Ministerio Público decide ejercitar la acción (iniciar el juicio penal), asume un carácter distinto al desarrollado en la averiguación previa, ya no es autoridad y sus actos se encuentran sujetos a la apreciación del órgano jurisdiccional (el Juzgado Penal).
  • 100.
    100 DISTINGUE YEXPLICA LAS RAMAS DEL DERECHO Al Juez le corresponde decidir la controversia de carácter penal, y se encarga de determinar sobre la existencia o no del delito, y si es o no culpable el acusado, pero con la libertad de analizar cabalmente los hechos demostrados con independencia de las conclusiones del Ministerio Público. Derecho procesal mexicano Ignacio Carrillo Zalce define Derecho procesal como "Un sistema de normas que regula el mecanismo judicial de aplicación de la ley a casos particulares, para definir situaciones jurídicas dudosas o declarar la existencia de obligaciones y proveer a su cumplimiento". Entonces hay que comprender que el Estado su función principal es la administración de la Justicia con la cual va resolver los problemas entre los particulares. Los particulares no pueden hacerse justicia entre ellos, es el Estado el que se encarga de crear órganos especiales, los cuales se conocen como tribunales, a donde deben ir todas aquellas personas interesadas en resolver un conflicto. Estos tribunales se encargan de resolver este tipo de situaciones para llegar al resultado de la sentencia. En nuestro país se tienen tribunales civiles, penales, militares, federales, etc. El procedimiento en los juicios de tramitación se ha clasificado en el llamado; procedimiento civil, procedimiento penal y procedimientos especiales. I. PROCEDIMIENTO CIVIL. Este debe comenzar con una demanda en donde el sujeto dirá las causas, nombre, dirección, el motivo del demando y hechos, la segunda etapa es cuando el demandado es avisado de que tiene una demanda en su contra; después si se contestó la demanda se dará aviso al demandante (quien puso la demanda) pero posteriormente el Juez establecerá una oportunidad para encontrar evidencias y escuchar a ambas partes; ya después el Juez dirá la sentencia para el acusado. II. EL PROCEDIMIENTO PENAL. Este empieza, cuando el Juez inicia el procedimiento; informando al detenido, por el crimen y el castigo que se le aplicará, pero, antes se le hace una declaración preparatoria tomando en cuenta las bases, pruebas y evidencias que aparezcan, el Ministerio Público y el defensor del acusado deberán presentar sus conclusiones; para terminar el Juez dictará la sentencia, la cual puede ser condenatoria o absolutoria.
  • 101.
    101BLOQUE 4 Evaluación Actividad: 2 Producto:Investigación y exposición. Puntaje: Saberes Conceptual Procedimental Actitudinal Identifica el procedimiento a seguir en los juicios agrarios y laborales. Describe los aspectos que forman parte de un procedimiento ante los tribunales agrarios y laborales. Disposición para la investigación. Apertura para el trabajo de equipo. Apertura en la comunicación escrita y oral. Autoevaluación C MC NC Calificación otorgada por el docente Realiza una investigación donde expliques procedimiento agrario y el laboral. I. Intégrate en equipo de cinco elementos. II. Expón tu trabajo en clase. III. Presenta un reporte escrito de tu investigación y preséntalo al asesor. Actividad: 2
  • 102.
    102 DISTINGUE YEXPLICA LAS RAMAS DEL DERECHO Derecho Internacional Público. Es el derecho que rige las relaciones de la sociedad internacional, es el conjunto de reglas y principios que rigen las relaciones entre Estados. Los sujetos o destinatarios del derecho internacional son los Estados, principales destinatarios de las normas jurídicas internacionales y de los derechos y obligaciones que de esas normas deriven. Pero junto a ellos están también las Organizaciones Internacionales como la ONU. Fuentes del Derecho Internacional. Las fuentes del derecho internacional pueden ser la costumbre (derecho internacional consuetudinario) y los tratados (derecho internacional convencional). Estas fuentes son creadas por los Estados (países). I. Acuerdos entre los Estados. Tales como: tratados, pactos, convenios, cartas, memorándum, intercambio de notas diplomáticas, enmiendas, anexos y protocolos de tratados, entre otros. Un Tratado Internacional es un acuerdo escrito entre sujetos del Derecho Internacional (Estados y Organizaciones). Como acuerdo implica siempre que sean, como mínimo, dos personas jurídicas internacionales, quienes concluyan un tratado internacional. Por ejemplo los gobernantes de cada país se reúnen para ponerse de acuerdo con sus límites de países para no tener problemas con sus territorios. II. La Costumbre Internacional. Esta implica la repetición de una conducta durante mucho tiempo; en la actualidad este requisito ha perdido importancia. Se habla de costumbres instantáneas en las que el tiempo necesario de una práctica para convertirse en costumbre es muy inferior al usual o es nulo. Ejemplo de esto último sería el caso del lanzamiento en 1957 del Sputnuk al espacio exterior por parte de la Unión Soviética. Entre 1957 y 1958 se creó el principio de no apropiación del espacio ultraterrestre, que se convirtió en una costumbre instantáneamente. III. Principios Generales del Derecho. Es un criterio que expresa un deber de conducta para los individuos, el principio o un estándar para el resto de las normas. Por ejemplo: “El debido proceso” es un principio legal estadounidense por el cual el gobierno debe respetar todos los derechos legales que posee una persona según la ley. De tal forma que toda persona tiene derecho a ciertas garantías mínimas y tener oportunidad de ser oído y a hacer valer sus pretensiones legitimas frente al Juez. Organización de las Naciones Unidas Una organización internacional es toda asociación conformada normalmente por sujetos de Derecho Internacional Público, regulada por un conjunto de normas propias, con miembros, alcance, o presencia internacional y unos fines comunes. En el uso cotidiano, el término es generalmente reservado para las organizaciones intergubernamentales como las Naciones Unidas, el Consejo de Europa o la Organización Mundial del Comercio, cuyos miembros son Estados soberanos o de otras organizaciones intergubernamentales.
  • 103.
    103BLOQUE 4 La Organizaciónde las Naciones Unidas (ONU) o simplemente Naciones Unidas. Es la mayor organización internacional existente. Se define como una asociación de gobierno global que facilita la cooperación en asuntos como el Derecho Internacional, la paz y seguridad internacional, el desarrollo económico y social; los asuntos humanitarios y los Derechos Humanos. Desde su sede en Nueva York, los Estados miembros de las Naciones Unidas y otros organismos vinculados proporcionan consejo y deciden acerca de temas significativos y administrativos en reuniones periódicas celebradas durante el año. La ONU está estructurada en diversos órganos, de los cuales los principales son: Asamblea General, Consejo de Seguridad, Secretaría General y la Corte Internacional de Justicia. La Corte Internacional de Justicia También llamada Tribunal Internacional de Justicia, es el principal órgano judicial de las Naciones Unidad, el cual fue establecida en 1945. Sus funciones principales son resolver por medio de sentencias las disputas que le sometan los Estados y emitir dictámenes u opiniones consultivas para dar respuesta a cualquier cuestión jurídica que le sea planteada por la Asamblea General (en ella están representados todos los Estados Miembros, cada uno con un voto) o el Consejo de Seguridad (el encargado de mantener la paz y la seguridad entre las naciones), o por las agencias especializadas que hayan sido autorizadas por la Asamblea General. La Corte adoptó el 14 de abril de 1978 un Reglamento mediante el cual se determinó la manera de ejercer sus funciones y, en particular, sus reglas de procedimiento. Solamente los Estados pueden ser parte en los asuntos contenciosos planteados a la Corte Internacional de Justicia. La jurisdicción de la Corte está limitada a los asuntos en los que ambas partes han sometido su disputa a la Corte. Cada parte debe cumplir las obligaciones que le incumban como consecuencia del juicio emitido, el Consejo de Seguridad puede ser invitado a "hacer recomendaciones o decidir sobre medidas" si así lo estima pertinente. Algunos ejemplos de asuntos puestos en consideración de la Corte Internacional de Justicia:  Una queja de los Estados Unidos en 1980 en la que Irán tenía detenidos a diplomáticos americanos en violación de las normas de Derecho Internacional.  Una disputa acerca del curso de la frontera marítima que divide los Estados Unidos y Canadá en el área del Golfo de Maine. Otro órgano internacional encargado de administrar justicia es La Corte Penal Internacional. Llamada en ocasiones Tribunal Penal Internacional, es un tribunal de justicia internacional permanente, cuya misión es juzgar a las personas acusadas de cometer crímenes de genocidio, de guerra y de crímenes contra la humanidad. Tiene personalidad jurídica internacional y no forma parte de las Naciones Unidas, los crímenes que puede conocer la Corte se encuentran limitados a los siguientes: Corte Internacional de Justicia. ¿Sabías que… Los idiomas oficiales de la Corte son el francés y el inglés.
  • 104.
    104 DISTINGUE YEXPLICA LAS RAMAS DEL DERECHO  El genocidio. Se entiende por genocidio cualquiera de los actos perpetrados con la intención de destruir, total o parcialmente, a un grupo nacional, étnico, racial, o religioso como tal con algún propósito particular.  Crimen contra la humanidad o crimen de lesa humanidad comprende las conductas calificadas como asesinato, exterminio, tortura. Violación, prostitución forzada, esterilización forzada, persecución por motivos políticos, religiosos, ideológicos, raciales, étnicos u otros o cualesquier acto inhumano que cause graves sufrimientos o atente contra la salud mental o física de quien los sufre, siempre que dichas conductas se cometan como parte de un ataque generalizado o sistemático contra una población civil y con conocimiento de dicho ataque. Estos actos también se denominan crímenes de lesa humanidad. Leso significa agraviado, lastimado, ofendido: de allí que crimen de lesa humanidad aluda a un crimen que, por su aberrante naturaleza, ofende, agravia, injuria a la humanidad en su conjunto.  Los crímenes de guerra. Violación de las protecciones establecidas por las leyes y las costumbres de la guerra, integradas por las infracciones graves del Derecho Internacional Humanitario cometidas en un conflicto armado y por las violaciones al Derecho Internacional. Los malos tratos a prisioneros de guerra y civiles son considerados crímenes de guerra.  El crimen de agresión. Este se comete cuando una persona, estando en condiciones de controlar o dirigir efectivamente la acción política o militar de un Estado, dicha persona planifica, prepara, inicia o realiza un acto de agresión. Es el uso de la fuerza armada contra la soberanía, la integridad territorial o la independencia política de otro Estado. Elabora una investigación relacionada el procedimiento que se realiza en la Corte Internacional de Justicia, las penas que pueden establecerse y la manera en que se busca el cumplimiento de la sentencia. Presenta un reporte escrito al asesor. Actividad: 3 Corte penal Internacional.
  • 105.
    105BLOQUE 4 Evaluación Actividad: 3Producto: Reporte escrito. Puntaje: Saberes Conceptual Procedimental Actitudinal Conoce el procedimiento que se sigue en la Corte Internacional de Justicia. Distingue las acciones que realiza la Corte Internacional de Justicia. Participa de manera entusiasta y muestra interés en la realización de la actividad. Autoevaluación C MC NC Calificación otorgada por el docente Actividad: 3 (continuación)
  • 106.
    106 DISTINGUE YEXPLICA LAS RAMAS DEL DERECHO Derecho Agrario Es el conjunto de normas que regulan el ejercicio de las actividades agrarias, así como las actividades que les son directamente complementarias, con miras a obtener en el campo la más racional producción y el más alto grado posible de justicia social. El artículo 27 constitucional encierra la Garantía Social que se refiere a las actividades agrarias, dicho artículo es reglamentado por la Ley Agraria. La Ley de la Reforma Agraria en su artículo 2 enuncia que son autoridades en materia agraria: • Presidente de los Estados Unidos Mexicanos. • Gobernadores de los Estados. • Secretario de la Reforma Agraria. • Secretaría Agricultura y Recursos Naturales. Tribunales Agrarios Los tribunales agrarios son los órganos federales dotados de plena jurisdicción y autonomía para dictar sus fallos a los que corresponde en los términos de la fracción XIX del artículo 27 de la Constitución Política de los Estados Unidos Mexicanos, la administración de justicia agraria en todo el territorio nacional. Los tribunales agrarios se componen de: I. El Tribunal Superior Agrario. II. Los tribunales unitarios agrarios. Derecho Laboral. Es el conjunto de normas que regulan las relaciones jurídicas entre empleadores y trabajadores y de ambos con el estado, originado por una prestación voluntaria, subordinada, retribuida humana, para la producción de bienes y servicios. El artículo 123 constitucional encierra la Garantía Social que se refiere al campo laboral, dicho artículo es reglamentado por la Ley Federal del Trabajo. “Sueño de una tarde de domingo en la Alameda”. Diego Rivera 1948.
  • 107.
    107BLOQUE 4 Generalidades delDerecho Laboral Trabajador: Toda persona física que presta a otra física o moral u trabajo personal y subordinado. Trabajador de confianza: Se da la categoría de confianza, no por la designación que se le da al puesto que realiza, si no a las funciones que desempeña: dirección fiscalización. Estos trabajadores no tienen derecho a asociarse en sindicatos. Patrón: Persona física o moral que utiliza los servicios de uno o varios trabajadores. Intermediario: Persona que contrata o interviene en la contratación de un a u otras personas para que presten sus servicios a un patrón. Empresa: Unida económica de producción o distribución de bienes o servicios. Establecimiento: Unidad técnica que como agencia sucursal o alguna otra forma semejante sea parte inteligente de la empresa y contribuya al alcanzar las finalidades de esta. Sindicato: Asociación permanente de trabajadores o patrones para el estudio, mejoramiento y defensa de sus intereses respectivos. Sindicatos de trabajadores se dividen en:  Gremiales: Formados de trabajadores de un mismo oficio profesión o especialidad.  Empresa: Formado por trabajadores de una misma empresa.  Industriales de dos o más empresas de un mismo ramo.  Nacionales de industria: Del ramo establecidas en al menos dos entidades federativas.  Oficios varios: Fundado por trabajadores diversos del siempre y cuando en el municipio existan al menos 20 trabajadores. Contrato colectivo de trabajo: Pacto que regula las relaciones entre sindicatos de trabajo y el patrón, estableciendo las condiciones generales de trabajo en una empresa. Reglamento interior del trabajo: Conjunto de normas jurídicas que regulan la forma de prestar el servicio, su objetivo es mejorar el desarrollo del trabajo y la correcta aplicación del contrato colectivo. Reglamento de seguridad e higiene: Normas jurídicas cuyo objetivo es prevenir accidentes y enfermedades en el trabajo. Conflictos de trabajo: Diferencias que se originan entre los factores de producción derivados de la relación colectiva de trabajo. Derecho de huelga: Facultad que tienen los trabajadores de suspender actividades en una negociación para lograr todos los objetivos que indican la Ley Federal del Trabajo en su artículo 440. Condiciones de trabajo: Son las prestaciones que se entregan al trabajador por el servicio prestado, garantizando su integridad física y económica y mejorando las condiciones de vida de él y de su familia. (Días de descanso, salario, participación de los trabajadores, en las utilidades de la empresa, habitación para los trabajadores, derechos de antigüedad, etc.) Sindicato de trabajadores.
  • 108.
    108 DISTINGUE YEXPLICA LAS RAMAS DEL DERECHO La jornada de trabajo: El tiempo durante el cual el trabajador está a disposición del patrón para presentar su trabajo. La limitación de la jornada de trabajo tiene las siguientes finalidades: a. Fisiológica: Evita el excesivo desgaste de la energía del trabajador. b. Familiar: Permite la reunión de la familia en el hogar. c. Cultural y Social: Porque facilita tiempo libre para instruirse y divertirse. La jornada de trabajo se clasifica en: a. Diurna: Comprende entre las 6 y las 20 horas con la duración máxima de 8 horas. b. Nocturna: De las 20 a las 6 horas con una duración de 7 horas. c. Mixta: La cual comprende periodos de tiempo tanto la jornada diurna como la nocturna siempre y cuando el periodo nocturno no exceda las 3 horas y media, dado el caso se considera nocturna. d. Jornada reducida: Como las que realizan los trabajadores mayores de 14 y menores de 16 que no excederá de 6 horas diarias divididas en dos periodos de tiempo con 1 hora por lo menos para descansar. e. Jornada distribuida: La ley de trabajo permite una jornada diaria mayo para obtener el descanso de los sábados en la tarde. f. Jornada extraordinaria: Es la prolongación de la jornada ordinaria por circunstancias, los trabajadores están obligados a laborar 3 periodos de tres horas extras a la semana, las primeras 9 horas semanales se pagan o 100% del salario ordinario y las que excedan a dicho periodo se pagaran triples un 200% más del salario ordinario por hora. g. Jornada continua: Se presta servicio en forma constante desde el momento de ingreso hasta de salida y durante el cual el trabajador tiene derecho a descansar por lo menos media hora dentro de la fuente de trabajo. h. Jornada discontinua: Es aquella que tiene dos momentos de entrada y dos de salida interrumpidas por un periodo de reposo y comida fuera de la fuente de trabajo. Jornada de trabajo Diurna Nocturna Mixta Reducida Distribuida Extraordinaria Continua Discontinua
  • 109.
    109BLOQUE 4 Días dedescanso: Son las interrupciones de la jornada laboral del trabajo que pueden ser de tres formas: a. Un día de descanso semanal que preferentemente debe de ser el domingo. b. En caso que un trabajador labore en domingo se hace acreedor a una prima dominical equivalente al menos al 25% más al salario ordinario diario. Vacaciones: Las cuales trabajando en forma continua de días laborales se pagan en forma ordinaria más una prima de al menos el 25% de salario ordinario. 1 año son 6 días, 2 son 8, 3 son 10, 4 a 8 son 12, de 9 a 13 son 14, 14 a 18 son 18. Salario: Es la remuneración y retribución que debe de pagar el patrón al trabajador para su trabajo y se integra por: a. Prestaciones en efectivo: Retribuciones económicas de carácter patrimonial y la cuantía debe de pagarse en moneda de curso legal. No siendo válido pagando en mercancías, fichas o vales de despensa o cualquier otra forma que pretenda sustituir la demanda. b. Prestaciones en especie: son toda clase de bienes y servicios distintos de la moneda que se entrega al y trabajador por su servicio que deben darse apropiados para su persona o para el uso de su familia y racionalmente proporcionales al monto que se pague en efectivo. Huelga: Es la suspensión temporal del trabajo llevada a cabo por una coalición de trabajadores; el sindicato de trabajadores son coaliciones permanentemente. Objetivos de la huelga: a. Conseguir el equilibrio entre los factores de producción. b. Obtener del patrón la firma del contrato colectivo o su revisión. c. Obtener del patrón la firma del contrato ley y su revisión. d. Exigir el cumplimiento del contrato colectivo o del contrato de ley. e. Exigir el cumplimiento de las disposiciones legales de la participación de utilidades. f. Apoyar otra huelga que tenga por objeto algunos de estos fines. g. Exigir la revisión de salarios contractuales.
  • 110.
    110 DISTINGUE YEXPLICA LAS RAMAS DEL DERECHO Evaluación Actividad: 4 Producto: Lista de ejemplificación. Puntaje: Saberes Conceptual Procedimental Actitudinal Identifica los actos de la vida cotidiana que son regulados por el Derecho Público o el Derecho Privado. Analiza y distingue que actos son regulados por el Derecho Público y que actos son regulados por el Derecho Privado. Presenta una actitud positiva para el análisis y reflexión. Autoevaluación C MC NC Calificación otorgada por el docente Elabora una lista con ejemplos de actos regulados por las dos grandes ramas del derecho. Derecho Público Derecho Privado Actividad: 4
  • 111.
    111BLOQUE 4 Cierre Evaluación Actividad: 5Producto: Tríptico. Puntaje: Saberes Conceptual Procedimental Actitudinal Examina y recoge información sobre las disciplinas que integran al Derecho Público. Analiza e integra información para elaborar un tríptico claro y conciso sobre el Derecho Público. Muestra creatividad en la realización del tríptico. Autoevaluación C MC NC Calificación otorgada por el docente Diseña un tríptico sobre las disciplinas que integran el Derecho Público. I. Intégrate en equipo de cinco elementos. II. Expón tu trabajo en clase. Actividad: 5
  • 112.
    112 DISTINGUE YEXPLICA LAS RAMAS DEL DERECHO Secuencia didáctica 2. Derecho Privado. Inicio Evaluación Actividad: 1 Producto: Cuestionario Puntaje: Saberes Conceptual Procedimental Actitudinal Identifica que actos regula el Derecho Privado. Analiza la información para reconocer que rama del Derecho se aplicara al resolver alguna cuestión legal. Presenta una actitud positiva para el análisis y reflexión. Autoevaluación C MC NC Calificación otorgada por el docente Resuelva el siguiente cuestionario de manera individual, contestando si o no a la afirmación. La separación de bienes es un tipo de régimen conyugal. o Si o No El Derecho Mercantil regula todo los actos del comercio, como por ejemplo la compra de una computadora. o Si o No El Derecho Privado castiga a las personas que han cometido un delito. o Si o No El Derecho Civil se encarga de regular todo lo relativo a la herencia. o Si o No El Derecho Internacional Privado resuelve que país aplicara la ley para resolver un conflicto legal internacional entre particulares. o Si o No Nuestra ley reconoce a dos tipos de personas: físicas y morales. o Si o No Actividad: 1
  • 113.
    113BLOQUE 4 Desarrollo En estasecuencia estudiaremos la rama del Derecho Privado, el siguiente cuadro sinóptico demuestra su contenido: Derecho civil. El Derecho Civil, estudia los principales hechos y actos de la vida humana; la situación jurídica del ser humano en relación con sus semejantes o en la relación con sus cosas. Para su estudio se divide en: Derecho de las personas  PERSONA FÍSICA. El derecho distingue dos grupos de personas: físicas y morales. Por persona física se entiende el sujeto individual racional; es decir, el ser humano que es titular de derechos y obligaciones. La persona física, adquiere capacidad jurídica (capacidad de goce) al nacer y la conserva durante toda su vida. Cuando muere pierde al mismo tiempo la capacidad. En manera más clara: al morir la persona, se extingue con su vida fisiológica, su personalidad. Aún antes de nacer, desde el momento que es concebido, el ser humano goza de la protección del derecho.  PERSONA MORAL (Jurídica Colectiva). La persona moral son los entes creados por el derecho. No tienen una realidad material o corporal. Se le ha reconocido capacidad jurídica para tener derechos y obligaciones. La persona jurídica puede ser definida como toda unidad orgánica resultante de una colectividad organizada de personas, y a la cual, para la consecución de un fin social durable y permanente, se reconoce por el Estado una capacidad de derechos patrimoniales. De acuerdo al Artículo 25 del Código Civil Federal son personas morales: I. La Nación, los Estados y los Municipios. II. las demás corporaciones de carácter público reconocidos por la ley. III. Las sociedades civiles o mercantiles. Derecho Privado Civil Mercantil Internacional Derecho de las personas. Derechos de los bienes. Derecho sucesorio. Derecho de las obligaciones. Derecho civil
  • 114.
    114 DISTINGUE YEXPLICA LAS RAMAS DEL DERECHO IV. Los sindicatos, las asociaciones profesionales y las demás a que se refiere la fracción XVI del Artículo 123 de la Constitución Federal. V. Las sociedades corporativas y mutualistas. VI. Las asociaciones distintas de las enumeradas que se propongan fines políticos, científicos, artísticos, de recreo o cualquiera otro fin lícito, siempre que no fueren desconocidas por la ley. VII. Las personas morales extranjeras de naturaleza privada, en los términos del Artículo 2736. ATRIBUTOS DE LA PERSONALIDAD. Toda persona en derecho presenta ciertas cualidades, propiedades o atributos: capacidad de goce y de ejercicio, nombre, apellido, domicilio, clase, estado civil, patrimonio y nacionalidad. En la siguiente tabla se muestran estos atributos y sus diferencias, si se trata de una persona física o moral. Persona física Persona moral Capacidad de Goce: Es la actitud de todo ente para ser titular de derecho o sujeto de obligaciones. Capacidad de Goce: Su actitud para ser sujeto de derecho y obligaciones es regida por las leyes que ordenan su organización y funcionamiento. Capacidad de Ejercicio: Es la actitud de la persona para hacer valer por sí misma sus derechos y cumplir por sí misma sus obligaciones. Capacidad de Ejercicio: Las personas jurídicas pueden ejercitar todos los derechos que sean necesarios para realizar el objeto de su institución. Nombre: Vocablo o conjunto de vocablos que sirven para designar a una persona. Razón social o denominación social: Constituye un medio de identificación necesario para sus relaciones jurídicas. La ley regula su denominación. Estado civil: El estado (civil o político) de una persona es la situación jurídica concreta que guarda en relación con la familia, el estado o la nación. En el primer caso lleva el nombre de estado civil. Patrimonio: Conjunto de bienes, derechos, obligaciones y cargas valorizables en dinero que constituyen una universalidad. Patrimonio: Existe siempre, por el hecho de ser persona, la capacidad de adquirir un patrimonio. Cualquiera que sea su objeto y finalidades deben tener la posibilidad jurídica de adquirir un patrimonio. Persona física Persona moral
  • 115.
    115BLOQUE 4 El domicilio: Ellugar de residencia habitual o permanente de una persona. Desde el punto de vista jurídico es el sitio en el cual se presume que ejerce sus derechos y responde por sus obligaciones y en donde se presume por los terceros y para la ley, que puede ser encontrado. Domicilio: Artículo 33 del C. Civil: “las personas morales tienen su domicilio en el lugar donde se halle establecida su administración. La nacionalidad: Se adquiere por el nacimiento en el Estado respectivo o el nacimiento en sitio distinto, pero de padres o de padre o madre del Estado que brinda la nacionalidad. Se acepta también la llamada “nacionalidad voluntaria”, para quien, no teniendo la de origen, la solicita y obtiene de un determinado Estado. Nacionalidad: Se define de acuerdo con el artículo 5º de la ley de nacionalidad y Naturalización: son personas morales de nacionalidad mexicana las que se constituyan conforme a las leyes de la República y tengan en ella su domicilio legal. El derecho de familia Este Derecho regula la constitución de la familia y las relaciones entre sus miembros. Se entiende por familia: un agregado social constituido por personas ligadas por un vínculo de parentesco. LAS INSTITUCIONES FUNDAMENTALES DEL DERECHO DE FAMILIAS. Fuentes de la familia: a) Matrimonio. b) Filiación. c) Adopción.  MATRIMONIO Es un contrato civil entre un hombre y una mujer que se unen con un vínculo disoluble para perpetuar su especie y ayudarse a llevar el peso de la vida. Los deberes impuestos a los cónyuges en forma tradicional se designan como: a) Deber de cohabitación (necesidades de hacer vida en común). b) Deber de fidelidad. c) Deber de asistencia. Del contrato del matrimonio con relación a los bienes. Artículo 270 del Código Civil para el Estado de Sonora. El contrato de matrimonio puede celebrarse bajo el régimen de sociedad conyugal, separación de bienes o sociedad legal. Si no hubiere capitulaciones matrimoniales estableciendo alguno de los dos regímenes mencionados en el primer término, se entenderá celebrado el matrimonio bajo el de sociedad legal. En la siguiente tabla podemos comparar los regímenes matrimoniales que regula la ley civil. ¿Sabías que… El concubinato. Es la cohabitación entre un hombre y una mujer solteros que viven en común tiempos prolongados y permanentes
  • 116.
    116 DISTINGUE YEXPLICA LAS RAMAS DEL DERECHO  FILIACIÓN La filiación es el vínculo jurídico que existe entre dos personas donde una es descendiente de la otra, sea por un hecho natural o por un acto jurídico. a) El parentesco de afinidad es el que se contrae por el matrimonio entre la mujer, se limita al adoptante y adoptado. b) El parentesco de consanguinidad es el que existe entre la mujer y los parientes del varón y entre el varón y los parientes de la mujer. c) El parentesco civil es el que nace de la adopción y sólo existe entre el adoptante y el adoptado. La determinación de las relaciones de parentesco es importante sobre todo por los efectos: en la obligación alimenticia y la sucesión legítima, en ambos casos sólo las personas a quienes la ley reconoce como parientes, tiene derecho y obligaciones entre sí.  LA ADOPCIÓN El parentesco por adopción resulta del acto jurídico que lleva ese nombre y que para algunos autores constituye un contrato. Por virtud del mismo se crean entre adoptante y adoptado los idénticos derechos y obligaciones que origina la filiación legítima entre padre e hijo. Tal como se encuentra regulada esta institución en los artículos 557 a 577 del Código Civil vigente para el Estado de Sonora y 269 a 307 del Código de Familia del Estado de Sonora. Sociedad Conyugal Separación de Bienes Sociedad Legal Artículo 275 del Código Civil para el Estado de Sonora.- La sociedad conyugal se regirá por las capitulaciones matrimoniales que la constituyan, y en lo que no estuviere expresamente estipulado, por las disposiciones relativas a la sociedad legal o en defecto de éstas, por las que rigen el contrato de la sociedad en general. Artículo 298.- Código Civil para el Estado de Sonora, puede haber separación de bienes en virtud de capitulaciones anteriores al matrimonio, o durante éste, por convenio de los consortes, o bien por sentencia judicial. La separación comprender no sólo los bienes de que sean dueños los consortes al celebrar el matrimonio, sino también los que adquieran después. Artículo 309 del Código para el Estado de Sonora.- El régimen de la sociedad legal consiste en la formación y administración de un patrimonio común diferente a los patrimonios propios de los consortes, sin que el dominio de cada cónyuge sobre bienes o partes determinadas o alícuotas se precise, sino al liquidarse la sociedad corresponde al cónyuge que ambos determinen, con excepción de los casos señalados en el artículo 330 de Código Civil para el Estado de Sonora. Publicidad en Argentina a favor de la adopción. Ejemplo de parentesco por filiación: Abuelo con nieta.
  • 117.
    117BLOQUE 4 Evaluación Actividad: 2Producto: Investigación y análisis. Puntaje: Saberes Conceptual Procedimental Actitudinal Identifica las similitudes y diferencias entre el matrimonio y concubinato. Analiza e integra la información para establecer las diferencias y las similitudes entre estas dos figuras del Derecho Civil. Muestra apertura para la investigación y disposición para el análisis. Autoevaluación C MC NC Calificación otorgada por el docente Realiza una investigación y analiza las diferencias y similitudes entre el matrimonio y concubinato. Actividad: 2
  • 118.
    118 DISTINGUE YEXPLICA LAS RAMAS DEL DERECHO Derecho de los Bienes Definición de bien en sentido jurídico y en sentido económico.  Desde un punto de vista jurídico, la ley entiende por el bien todo aquello que pueda ser objeto de apropiación.  Desde un punto de vista económico, bien es todo aquello que puede ser útil al hombre. Por lo tanto, aquellos bienes que no pueden ser objeto de apropiación, aún cuando sean útiles al hombre, no lo serán desde el punto de vista jurídico. En la naturaleza gran cantidad de bienes no pueden ser objeto de apropiación, tales como el aire, el mar, los astros, etc. Las clasificaciones que, tanto la doctrina del derecho como la legislación, se han hecho de los bienes, son de dos clases fundamentales: a) Las relativas a las cosas o bienes corporales. b) Las relativas a bienes incorporales, por ejemplo: el derecho de autor, el derecho a la libertad, etc. Los bienes corporales se clasifican desde tres puntos de vista: a) Fungibles y no fungibles. Son bienes fungibles aquellos que pueden ser sustituidos por otros de la misma especie, calidad y cantidad, tales como el dinero, las mercaderías. Bienes no fungibles son aquellos que no pueden ser reemplazados por otros idénticos, por ejemplo: Un cuadro de Frida Kahlo. b) Consumibles por el primer uso y no consumibles. Consumibles por el primero uso son aquellas que se agotan en la primera ocasión en que son usadas. No permiten un uso reiterado o constante, sólo pueden, por su naturaleza, cumplir un primer uso; por ejemplo: los comestibles. Cosas no consumibles son aquellas que permiten un uso reiterado y constante. c) Bienes con dueño cierto y conocido y bienes sin dueño abandonados o de dueños ignorados. nuestro código civil vigente se establecen subdivisiones según se trate de los bienes muebles o inmuebles. Los muebles abandonados o perdidos, se laman “mostrencos “, los muebles cuyo dueño se ignora, se denominan “vacantes“. La clasificación que abarca tanto a los bienes corporales como a los incorporales comprende: 1. Bienes muebles e inmuebles: los bienes muebles son aquellos que pueden trasladarse de un lugar a otro, ya sea por si mismo, como los animales, semovientes, o por efecto de una fuerza exterior En cambio, los inmuebles serian aquellos que no pueden trasladarse de un lugar a otro; y la fijeza es lo que le daría dicho carácter. 2. Bienes corpóreos e incorpóreos. Los primeros son apreciados por medio de los sentidos, mientras que los incorpóreos no, por ejemplo: El derecho de autor a su idea, no es algo que se pueda oler, palpar, gustar, ver o escuchar; óolo se capta por la imaginación, pues en sí el derecho de autor es una abstracción. 3. Bienes de dominio público y de propiedad de los particulares (públicos y privados). Ejemplo de bien fungible.
  • 119.
    119BLOQUE 4 Derecho Sucesorio ElDerecho de sucesiones es aquella parte del Derecho Civil que regula la sucesión mortis causa, el destino de las titularidades y relaciones jurídicas de una persona después de su muerte. La ley define a la sucesión como el conjunto de bienes, derechos y obligaciones que deja el hombre en el momento de su muerte.  La sucesión testamentaria: Inicia siempre por un testamento que es acto personalismo, revocable y libre por el cual una persona capaz dispone de sus bienes y derechos o cumple deberes para después de su muerte. El heredero adquiere a título universal y responde de las cargas de la herencia hasta donde alcance la cuantía de los bienes que hereda. Los legatarios adquieren a título particular y no tienen más cargas que las que expresamente les imponga el testador sin perjuicio de su responsabilidad subsidiaria con los herederos. Cuando toda la herencia se distribuya en legados, los legatarios serán considerados como herederos. La sucesión legítima procede: Cuando hay testamento o el que se otorgó es nulo o perdió su validez: cuando el testador no dispuso de todos los bienes; cuando no se cumpla la condición impuesta al heredero; y cuando el heredero muere ante que el testador, repudia la herencia o es incapaz de heredar sino se a nombrado substituto. Tiene derecho a heredar por sucesión legítima: Los descendientes cónyuges, ascendientes, parientes colaterales dentro del cuarto grado y, en cierto caso, la concubina. A falta de los anteriores, la beneficencia pública. El albacea. Es la persona nombrada por el testador, por los herederos o por el juez, que tiene como misión ejecutar y cumplir lo ordenado en el testamento. Obligaciones más importantes del albacea:  La presentación del testamento, aseguramiento de los bienes de la herencia, formación de inventarios, administración de los bienes y rendición de cuentas del albaceazgo.  También tiene a su cargo el pago de deudas mortuorias, hereditarias y testamentarias; partición y adjudicación de los bienes entre los herederos y legatarios. Sucesión testamentaria. Glosario: Legado: Consiste en la transmisión gratuita, (por medio de testamento), de un bien concreto y determinado, o en un hecho o servicio a favor del legatario (quien hereda).
  • 120.
    120 DISTINGUE YEXPLICA LAS RAMAS DEL DERECHO Evaluación Actividad: 3 Producto: Cuestionario. Puntaje: Saberes Conceptual Procedimental Actitudinal Reconoce la importancia de que la ley otorgue diversas posibilidades para realizar un testamento. Distingue los diversos tipos de testamentos que existen en nuestra ley. Se muestra responsable en la realización de la actividad. Muestra aptitud para el análisis. Autoevaluación C MC NC Calificación otorgada por el docente Une con una línea el tipo de testamento con la definición correcta. Actividad: 3 Testamentos a título universal Legado Testamento ológrafo Testamento público abierto, El testamento público cerrado  En este caso el Notario Público dará fe del otorgamiento, conforme a la ley en esta materia. Este tipo de testamento deberá a su vez ser firmado por el testador, los testigos y el Notario Público, quien además pondrá su sello.  Cerrado y autorizado el testamento, se entregará al testador, y el Notario Público anotará en su libro, denominado protocolo, el lugar; hora, día, mes y año en que el testamento fue autorizado.  Es el escrito por entero, fechado y firmado de la mano del testador. Suelen exigirse ciertas formalidades como la ausencia de tachaduras a lo largo de todo el texto, para salvaguardar su integridad.  Consiste en heredar una cosa o derecho particular a una o varias personas.  Es cuando transmite a sus herederos la totalidad de sus bienes, derechos y obligaciones en los porcentajes que designe. Basta con que le diga al notario que desea heredar todos sus bienes a una sola persona, que por lo general es al cónyuge, o por partes iguales para los hijos, en caso de que falte el cónyuge.
  • 121.
    121BLOQUE 4 Derecho delas Obligaciones La palabra obligación comprende aquellos deberes impuestos por el derecho, susceptibles de ser calculados en dinero, que consisten en dar, hacer, o no hacer algo, una persona a favor de otra. Concepto moderno: Es una relación jurídica por virtud del cual un sujeto llamado acreedor está facultado para exigir de otro sujeto denominado deudor una prestación o una abstención. Los requisitos necesarios para la existencia de la obligación son: 1º. Los sujetos (acreedor y deudor). 2º. La existencia de una obligación protegida por el derecho. 3º. El objeto es el que puede exigir al deudor. Puede ser un hecho positivo (prestación). Puede ser un hecho negativo (abstención). FUENTES DE LAS OBLIGACIONES. En nuestro derecho la fuente de la obligación es la norma, hecho o acto que da lugar a su nacimiento de:  Contrato. Un acuerdo de voluntades, verbal o escrito, que genera derechos y obligaciones.  Enriquecimiento ilegítimo. Cuando una persona sin causa se enriquece perjudicando a otra. Esta última puede pedir ante la ley una indemnización. Por ejemplo: El pago de lo indebido, esto tiene lugar cuando una persona creyendo por error, que es deudor de otra, le entrega una cosa o ejecuta otra prestación a favor de ella.  Actos ilícitos. Los actos ilícitos se definen como las acciones u omisiones prohibidas por la ley. Está ilicitud puede ser civil o penal. Los actos ilícitos civiles obligan al autor a reparar el daño ocasionado. Por ejemplo: incumplir un contrato de renta de un teléfono celular, si la persona incumple con el tiempo de vigencia del contrato debe pagar un cantidad de dinero a la compañía.  Declaración unilateral de la voluntad. Tiene lugar cuando un sujeto por su propia voluntad se auto obliga. Por ejemplo: El hecho de ofrecer al público objetos en determinado precio, obliga al dueño a sostener su ofrecimiento.  Riesgos profesionales. El estudio del riesgo profesional corresponde a la materia del derecho de trabajo, nuestro código civil señala la responsabilidad de los patrones en caso de accidente y enfermedades profesionales de los trabajadores y sus obligaciones por el pago correspondiente de las indemnizaciones, según las consecuencias que produzcan. Derecho mercantil. El derecho mercantil podemos definirlo como el conjunto de normas jurídicas reguladoras de la materia comercial, es decir, de la actividad de los comerciantes, de los actos de comercio y de las cosas mercantiles. Es el conjunto de normas jurídicas que tienen aplicación a los actos mercantiles, regulándolos, al igual que regulan a las personas que los celebran.
  • 122.
    122 DISTINGUE YEXPLICA LAS RAMAS DEL DERECHO El código de comercio reglamenta los actos de comercio (existen otras leyes especiales que también los reglamentan como la ley general de títulos y operaciones de crédito, la ley de sociedades mercantiles, ley de instituciones de crédito, ley general de organizaciones y actividades auxiliares del crédito, ley de navegación etc.), específicamente en su libro primero, título preliminar, nos indica entre otros los conceptos de comerciantes y los actos de comercio. Generalidades del Derecho Mercantil Comerciante: Es aquella persona que tiene capacidad legal para ejercer el comercio, haciendo de él su ocupación ordinaria. Artículo 3º párrafo 1 del código de comercio. Toda persona con capacidad legal puede realizar actos de comercio, pero no todas los actos de comercio son aptos para darle a la persona el carácter de comerciante; solo la reiteración de actos mercantiles con la intención de lucrar, confieren a la persona tal carácter y son todos aquellos contenidos en las fracciones 1 y 11 del Artículo 75 del código de comercio y los actos de empresa Artículo 3º fracción 11 del código de comercio. Titulo de crédito: Documento que señala el otorgamiento de un crédito, para ello debe contar con las siguientes características: LITERALIDAD: Esta característica se refiere a que el derecho que el documento representa debe ejercitarse por el beneficiario tal como está escrito en el título, literalmente, y en consecuencia el obligado deberá cumplir en los terminas escritos en el documento. AUTONOMÍA: Debe entenderse por autonomía que el derecho se ejercerá independientemente de cualquier condición que trate de modificarlo o limitarlo, de tal manera, que el obligado deberá cumplir su obligación sin presentar condiciones para hacerlo. INCORPORACIÓN: Significa que el derecho que el documento representa esta incorporado a el, es decir, estrechamente unido al título, sin que pueda existir el derecho separado del documento , de tal manera, que para poder ejercer el derecho, es necesario estar en posesión del título. CIRCULACIÓN: Esta característica de los títulos de crédito es la más fácil de entender, pues consiste en que esta clase de documentos circulan trasmitiéndose de una persona a otra mediante el endoso. FORMALIDAD: Los títulos de crédito deben observar una formalidad para que produzca sus efectos, así queda establecido en la ley general de títulos y operaciones de crédito y consiste en incorporar al pedazo de papel todos los requisitos que para cada título establece la ley general de títulos y operaciones de crédito. ¿Sabías que… Las prohibiciones para ser comerciante, están contenidas en el Artículo 12 fracciones II y III del código de comercio. La incompatibilidad para ser comerciante queda contenida en el Artículo 12 fracción 1 del código de comercio.
  • 123.
    123BLOQUE 4 Las SociedadesMercantiles: Son aquellas donde los socios se obligan a combinar sus recursos (dinero) o esfuerzos (trabajo) para la obtención de un fin común, adoptando alguna especie de las contempladas en la ley general de sociedades mercantiles. Requisitos de la sociedad: 1. Móvil de lucro: Lucro es el beneficio material apreciable en dinero. 2. Contribución a las pérdidas: Implica que todos los socios corren un riesgo: verse privados de obtener beneficios, y perder lo aportado. 3. El aporte: Es la colaboración patrimonial que los socios hacen para formar el capital de la sociedad. Puede darse de diferentes maneras (dinero; otros bienes muebles o inmuebles; trabajo). Sin embargo, tratándose de sociedades anónimas sólo existen socios capitalistas y no socios industriales (socio que aporta su trabajo). 4. La affectio societatis: Constituye el interés del socio en colaborar activamente en la búsqueda del bien común o social. No basta que se aporte un bien, y se esperen las ganancias. es necesario que exista una preocupación del socio por la marcha de la empresa (dando su opinión, fiscalizando, etc.). Acto de comercio: Son todos los actos de naturaleza privada que tiene por objeto crear, transferir, modificar o extinguir derechos u obligaciones y que tiene como objetivo principal obtener un lucro. Se puede decir que el Acto de Comercio, no es otra cosa que un acto jurídico en el que hay una manifestación de voluntad expresada por comerciantes, ya sea por una persona física o moral, y que su consecuencia es producir efectos jurídicos dentro de la esfera mercantil, por ello, uno de ellos enajena y el otro adquiere mercancías o servicios. El Artículo 75 del Código de Comercio señala que actos son considerados de comercio. Por ejemplo:  Las compras y ventas de porciones, acciones y obligaciones de las sociedades mercantiles.  Las operaciones de bancos.  Todos los contratos relativos al comercio marítimo y a la navegación interior y exterior.  Los contratos de seguros de toda especie.  Los cheques, letras de cambio o remesas de dinero de una plaza a otra, entre toda clase de personas. Derecho Internacional Privado. Es la rama del Derecho que tiene por fin resolver conflictos de jurisdicción internacional, conflicto de leyes y los conflictos de ejecución.  Un conflicto de jurisdicción es aquel que se da cuando dos o más jueces o tribunales diferentes (de distintos países en este caso) creen que tienen jurisdicción para resolver un mismo asunto. Como un asunto sólo puede ser juzgado una vez, es necesario resolver el conflicto antes de poder resolverlo.  Los conflictos entre leyes se dan cuando uno o más disposiciones legales son aplicables a un mismo caso y además son contrarias entre sí.  Conflictos de Ejecución. Como se hará cumplir la sentencia.
  • 124.
    124 DISTINGUE YEXPLICA LAS RAMAS DEL DERECHO Tal es por ejemplo el caso de esposos de nacionalidades diferentes que deseen divorciarse: ¿Cuál será el juez competente para dictar el divorcio y qué ley aplicará? Es también el caso, por ejemplo, si ocurre un accidente en un Estado miembro y origina una contaminación del medio ambiente, causando un perjuicio en otros Estados miembros: ¿A los tribunales de qué Estado deben acudir las víctimas? ¿Qué ley aplicarán los tribunales competentes? Fuentes del Derecho Internacional Privado. Las normas de Derecho internacional privado tienen como origen la ley, la Jurisprudencia y la doctrina de cada Estado. A pesar de su nombre, el Derecho internacional privado es, en principio, un Derecho puramente nacional. Algunas de estas normas nacionales pueden uniformizarse en convenios internacionales o en instrumentos comunitarios. Esta uniformización permite, en particular, evitar situaciones en las que los tribunales de dos Estados se declaren competentes en virtud de sus normas nacionales de Derecho internacional privado y dicten resoluciones incompatibles sobre el mismo asunto. Cabe recalcar que el Derecho Internacional Privado no soluciona los conflictos, simplemente determina la norma o ley de qué país se debe utilizar en la solución de conflictos internacionales, así como el juez que resolverá esta controversia. Es un Derecho nacional: Cada país dicta sus propias normas de derecho internacional privado, lo cual puede llevar a conflictos entre los países. Esto se evita si los países a través de tratados reglamentan de la misma forma un asunto. Es un Derecho positivo: Significa que sus normas se encuentran en diversos textos legales, preferentemente en los Códigos Civiles. la más importante de las fuentes, es la que se encuentran en los tratados en los que los países a través de esas convenciones determinan la forma de resolver los conflictos de leyes. Fines del derecho internacional privado  Procurar la armonía entre normas jurídicas de diversos estados, para que coincidan en caso de resolver un mismo asunto.  Obtener la seguridad de los derechos en el orden internacional, pues es la forma de garantizar los derechos fundamentales del hombre en su persona, bienes y en los actos jurídicos.
  • 125.
    125BLOQUE 4 Evaluación Actividad: 4 Producto:Reporte escrito de investigación. Puntaje: Saberes Conceptual Procedimental Actitudinal Identifica los diversos títulos de crédito que son reconocidos por la ley. Describe los títulos de crédito que reconoce nuestra ley, señalando sus características. Apertura en la comunicación escrita. Muestra disposición al realizar la investigación y presentar el reporte. Autoevaluación C MC NC Calificación otorgada por el docente Investiga cuáles son los títulos de crédito y sus características. Presenta un reporte escrito de tu investigación al asesor. Actividad: 4
  • 126.
    126 DISTINGUE YEXPLICA LAS RAMAS DEL DERECHO Cierre Evaluación Actividad: 5 Producto: Cuestionario. Puntaje: Saberes Conceptual Procedimental Actitudinal Reconoce la existencia de figuras fundamentales en el Derecho Privado Mexicano. Distingue diversas figuras importantes que existen dentro del Derecho Privado. Se muestra responsable en la realización de la actividad. Muestra aptitud para el análisis. Autoevaluación C MC NC Calificación otorgada por el docente De manera individual resuelve el siguiente cuestionario de opción múltiple. Es el Derecho que regula los actos de la vida de las personas. o Derecho Civil. o Derecho Mercantil. o Derecho Laboral. El patrimonio es un atributo de la persona: o Física. o Moral. o De ambas. Son aquellos bienes que no se trasladan de un lugar a otro: o Inmuebles. o Muebles. o Incorpóreos. Esta sucesión se da cuando no existe testamento o este es nulo o perdió validez: o Sucesión testamentaria. o Sucesión legítima. o Heredero. Es un acuerdo de voluntades que genera derechos y obligaciones: o Contrato. o Actos ilícitos. o Enriquecimiento ilegítimo. Actividad: 5
  • 127.
    127BLOQUE 4 Bibliografía Santos Azuela,Héctor, Nociones de Derecho Positivo Mexicano, Editorial Alhambra Mexicana, México Distrito Federal, 2010. Merodio López, Juan Carlos, Derecho, Editorial Santillana, Mexicana, México, D. F., 2008. García Máynez, Eduardo, Introducción al estudio del Derecho, Editorial Porrúa, S.A. México 2008. Contitución Política de los Estados Unidos Mexicanos