DIRECCION DE ORGANIZACION Y CALIDAD COORDINACION DE CULTURA DE CALIDAD ADMINISTRACION POR CALIDAD TOTAL EDUCACION PARA DIRECTIVOS
PLANEACION ESTRATEGICA CUADERNO 1
INTRODUCCION La planeación Estratégica es una serie de actividades que tienen como fin el identificar las oportunidades y amenazas que se presentan en el futuro de los aspectos económi- cos,  sociales, etc.  Y  que  influyen  en  nuestra  operación  para el logro de la Misión. En pocas palabras,  trata  de  planear  el  futuro  en  lugar de padecerlo,  y así lograr la  supervivencia de la empresa frente a la competencia local e internacional.  Para  poder lograr  ese  futuro  deseado  es  necesario  definir  las directrices a seguir, es decir,  las metas (Misión)  a l as  que  se  aspira llegar  y  los medios o métodos (estrategias) para poder alcanzarlas,  siendo esto la materia prima para introducir una  Administración por Directrices  en  nuestra  organización,  la  cual  se  considera  como  una  metodología indispensable para la Administración de Calidad Total. Este  cuaderno  tiene  como finalidad apoyar al directivo a definir un plan estratégico de la  unidad  a  planear,  siendo  principalmente  su  uso  para  el  Equipo  Estratégico Delegacional  se  puede  utilizar  en cualquier otra unidad ya sea normativa u operativa  del IMSS adaptandolo a las características propias y su finalidad. El proceso  de  la  utilización  de este material se considera de vital importancia, ya que  debe  ser  en  forma  participativa  lo  que  permite:  Sinergia  grupal  así  como  el compromiso directivo en el cumplimiento pleno de la Misión y apoyar el cambio hacia la implantación de la Administración por Calidad Total.
DEFINICION Donde estoy, donde deseo estar  en el mediano y largo plazo y como le hago para llegar. Es una metodología del equipo directivo de una organización o empresa que le ayuda a definir la razón de ser, y como llegar a ello. Nivel En forma general: La  planeación  Estratégica  es  un  proceso  que  inicia con la definición de los  valores y creencias de  la  Alta  Administración  (Equipo Estratégico Delegacional) y  el establecimiento de la visión y la misión de la Delegación definiendo  después las  estrategias  y  objetivos  necesarios para alcanzar esta visión y misión.  Y por último  desarrolla  toda  una planeación detallada hasta el nivel de actividad en la operación para obtener los fines buscados. Tiempo DEBE SER ES
¿Que no es la PE? Un ejercicio académico. Una vía para que "gane el jefe". Caos producido por la participación. Cosa reservada a especialistas. Un conjunto de sofisticadas herramientas Medicina infalible a la primera Darle sentido y estructura a los procesos de calidad total.  Elevar la eficacia social de la organización. Instrumentar los cambios que demanda el entorno. Mejorar la eficiencia interna. Satisfacer a los usuarios y a su propio personal. Actualizar, renovar e integrar a los cuerpos directivos. Analizar situaciones complejas con una metodología simple, accesible a todos los que comparten la responsabilidad. La PE permite:
¿Quienes se encargan de la PE? EL DIRECTOR DE LA UNIDAD ESTRATEGICA EL CUERPO DIRECTIVO INMEDIATO  Sería  inaconsejable  intentar instalar un proceso de plane- ción  si  quien  encabeza  la  organización no está conven- cido de su utilidad. Buscando  llevar  la  planeación cada vez a niveles más operati- vos.  es decir,  más  profundos. Y  a  nuevas áreas. De manera estructurada. EN SUMA QUIENES DEBEN PLANEAR SON LOS RESPONSABLES DE LA ORGANIZACION. Nadie mejor que ellos la conocen Son sus mejores planeadores profesionales. En este sentido no cuesta crear una nutrida "burocracia" de especialistas.
EL PROCESO DE PLANEACION PENSAMIENTO ESTRATEGICO PLANEACION  A LARGO PLAZO PLANEACION TACTICA IMPLANTACION PLANES  Y RESULTADOS VALORES MISION VISION ESTRATEGIA PERSPECTIVA AREAS ESTRATEGICAS ANALISIS DE ASPECTOS CRITICOS OBJETIVOS A LARGO PLAZO PLANES DE ACCION  ESTRATEGICOS POSICION AREAS DE RESULTADO CRITICAS ANALISIS DE ASPECTOS CRITICOS INDICADORES CLAVE DE RENDIMIENTO OBJETIVOS PLANES DE ACCION REVISION DE PLANES RENDIMIENTO INSTUITIVO ANALITICO
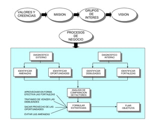
DIAGNOSTICO EXTERNO IDENTIFICAR AMENAZAS IDENTIFICAR OPORTUNIDADES DIAGNOSTICO INTERNO IDENTIFICAR DEBILIDADES IDENTIFICAR FORTALEZAS ANALISIS DE COMPARACION DE FACTORES FIJAR OBJETIVOS FORMULAR ESTRATEGIAS APROVECHAR EN FORMA EFECTIVA LAS FORTALEZAS TRATANDO DE VENCER LAS DEBILIDADES SACAR PROVECHO DE LAS OPORTUNIDADES EVITAR LAS AMENAZAS VALORES Y CREENCIAS GRUPOS DE  INTERES VISION PROCESOS DE NEGOCIO MIISION
Definición de los valores y creencias  de la alta administración. Para poder realizar una buena planeación es necesario primero definir y comprender cuales  son  los  valores  y  creencia de la Alta Administración, y cual es la razón que  justifica la existencia de la empresa. Si  estos  valores  y creencias no se establecen claramente desde un principio serán  los  aspectos  triviales  y  cotidianos  los  que  ocupen  un lugar muy marcado en los  intereses de la administración. Por lo tanto  el definir estos  valores y creencias tiene como fin el crear un ideal común y  susceptible  de  alcanzar, que  pueda convertirse en una doctrina, que al ser llevada a todos los miembros de la organización y al estar presente día a día, llegue realmente a convertirse en parte de sus valores y creencias.
EVALUACION DE VALORES ESTRATEGICOS . . . . . . . . . . no es importante no es importante no es importante no es importante no es importante no es importante no es importante no es importante no es importante no es importante no es importante no es importante muy importante muy importante muy importante muy importante muy importante muy importante muy importante muy importante muy importante muy importante muy importante muy importante VALOR COMENTARIO CALIFICACION RECTITUD COOPERACION CORTESIA HUMILDAD INNOVACION GRATITUD DIVERSION COMPRENSION A LOS CLIENTES SOLIDARIDAD RENTABILIDAD JUSTICIA LEALTAD ESFUERZO POR MEJORAR OPTIMIZACION DE RECURSOS HONESTIDAD muy importante muy importante muy importante no es importante no es importante no es importante DESPUES DEL CONSENSO ANOPTAR LOS VALORES ADOPTADOS . . . . . . . . . . . . . . . . . . . . . . . . . . . . . . . . . . . . . . . . . . . . . . . . . . . . . . . . . . . . . . . . .
ES  LA  RAZON  DE  SER  DE  LA  ORGANIZACION De su correcta comprensión depende el éxito de la planeación y el sentido de la metodología de calidad. La  MISION  es  el  elemento  más permanente  en  la  vida  de  la organización;  no  obstante  se  debe contextualizar  y  ubicar  en  el tiempo  y  espacio. MISION Componentes  de la misión PROPOSITO BASICO ¿QUE? ¿COMO? ¿PARA QUIEN? ¿PARA QUE?
¿CUAL ES NUESTRO NEGOCIO? ¿PORQUE EXISTIMOS (CUAL ES NUESTRO PROPOSITO BASICO)? ¿QUE ES LO QUE DISTINGUE A NUESTRA ORGANIZACION? ¿QUIENES SON NUESTROS PRINCIPALES CLIENTES? ¿CUALES SON NUESTROS PRINCIPALES PRODUCTOS/SERVICIOS ¿QUE PRIORIDADES O VALORES FILOSOFICOS SON IMPORTANTES PARANUESTRA ORGANIZACION? HOJA DE TRABAJO PARA ACLARAR LA MISION
HOJA DE TRABAJO PARA EXAMINAR Y EVALUAR EL ENUNCIADO DE MISION Escriba en este espacio su enunciado de misión 1.- ¿Que palabras o frases del borrador de la declaración de la misión no son claras o significativas para usted? 2.- ¿Que puntos en el borrador de la declaración de la misión estamos tratando ahora. 3.- ¿Que puntos no estamos tratando eficazmente? 4.- ¿Que falta, que debería ser incluido 5.- ¿Que está incluido que debiera ser modificado o eliminado? 6.-¿Que comentarios o sugerencias tiene usted para hacer de la declaración de la misión mas significativa y útil?
MISION
Definición de los grupos de Interés El entorno de acción de la organización está compuesto por grupos de interés; por  personas sujetas directa o indirectamente, a la forma en que cumplimos con nuestra misión. Existen dos tipos de grupos: de interés externos e internos. Los roles de estos pueden cambiar conforme los ambientes evolucionan y se desarrollan, por lo que los directivos deben estar conscientes de este hecho para responder a los mencionados cambios. GRUPÓS DE INTERES EXTERNOS: Clientes o usuarios Proveedores Gobierno De interés especial Medios Instituciones financieras Otros GRUPÓS DE INTERES INTERNOS: Trabajadores Consejos Sindicato otros.
LA ORGANIZACION Entorno de Acción de la organización Variables Sociales Variables Tecnológicas Variables Económicas Variables Políticas Trabajadores Consejos Clientes Proveedores Gobierno Grupos de interés Especial Los medios Cámaras Instituciones financieras Otros
Entorno de Acción de la organización Definir cuales son los grupos de interés de la unidad a planear: GRUPO ¿QUE LE INTERESA? ¿QUE LE OTORGAMOS? OPORTUNIDAD
CONSTRUCCION  DE LA VISION ¿QUE ES LA VISION?  La visión es el sueño de la alta administración, visualizando la posición que quiere alcanzar la organización en los próximos años dentro de su entorno, centrandose en los fines y no en los medios. Debe ser idealista, inspiradora y positiva, pero a su vez completa y detallada,  para que todos comprendan cual es su contribución para hacerla realidad. ¿ PORQUE ES IMPORTANTE? Inspira y plantea retos para su logro. Es creíble y consistente con los valores estratégicos y la misión. Sirve como punto de consenso de todas las personas importantes. Muestra la esencia de lo que debe llegar a ser la empresa. Permite la flexibilidad y la creatividad en su ejecución.
EJEMPLOS DE VISION Produciremos cualquier producto y entraremos a cualquier mercado donde  lleguemos a ser el proveedor dominante de nuestra industria. Seremos la mejor empresa en nuestro ramo en términos de: satisfacción del cliente rentabilidad por tienda Somos y seguiremos siendo de primera clase en calidad y satisfacción del cliente Defraudaremos constantemente a los clientes de ayer siendo mejores mañana En nuestro negocio, la innovación, la diversión y las ganancias van de la mano. La satisfacción del cliente. Cada cosa que nosotros hagamos debe se dirigida hacia la  satisfacción de los clientes actuales y futuros. La calidad es definida por las  necesidades actuales y futuras y requerimientos de nuestros clientes.
VISION
INVENTARIO DE PROCESOS DE NEGOCIO NOMBRE OBJETIVO INDICADOR
DIAGNOSTICO DE  ENTORNO Oportunidades y amenazas Factores externos que más afectan a la organización, ya sea en forma positiva o negativa.Define la ATRACTIVIDAD INTERNO Fuerzas y debilidades Factores internos de la  organización para  responder a los desafíos del entorno. Define la COMPETITIVIDAD
PASOS PARA EL DIAGNOSTICO  ESTRATEGICO ESCOGER VARIABLES CLAVES Y SUS FUENTES EXTERNAS INTERNAS POLITICAS, GUBERNAMENTALES Y JURIDICAS TECNOLOGICAS ECOLOGICAS Y MEDIOAMBIENTALES SOCIALES, DEMOGRAFICAS CULTURALES Y GEOGRAFICAS ECONOMICAS,  COMPETITIVAS O DE  MERCADO TECNICO-ADMINISTRATIVAS DE AMBIENTE FISICO INFLUENCIAS ENTRE PROCESOS CLIMA LABORAL CALIDAD DE LAS SALIDAS FUENTE INFORMACION EXTERNA INTERNA LA EMPRESA NO PUEDE CAMBIAR EL FACTOR LA EMPRESA PUEDE CAMBIAR EL FACTOR IMPACTO OPORTUNIDAD FUERZA DEBILIDAD AMENAZA SACAR PROVECHO MANTENER O INCREMENTAR EVITAR O REDUCIR SU EFECTO REDUCIR ELIMINAR + -
DIAGNOSTICO  DE  ENTORNO OPORTUNIDADES AMENAZAS
DIAGNOSTICO  INTERNO FUERZAS DEBILIDADES
CONSTRUIR MATRIZ DE EVALUACION EXTERNA LISTA DE : OPORTUNIDADES Y AMENAZAS PROPIAS PONDERACION : 0.0 SIN IMPORTANCIA 0.9 MUY IMPORTANTE CADA FACTOR EN RELACION AL EXITO CLASIFICACION : 1. AMENAZA IMPORTANTE 2. AMENAZA MENOR 3. OPORTUNIDAD MENOR 4. OPORTUNIDAD IMPORTANTE MULTIPLICAR PONDERACION POR CLASIFICACION Y OBTENER RESULTADO PONDERADO SUMAR RESULTADOS PONDERADOS Y OBTENER TOTAL PONDERADO INTERNA LISTA DE : FUERZAS FUNDAMENTALES Y DEBILIDADES CRITICAS PONDERACION : 0.0 SIN IMPORTANCIA 0.9 MUY IMPORTANTE CADA FACTOR CON RELACION AL EXITO CLASIFICACION : 1. DEBILIDAD IMPORTANTE 2. DEBILIDAD MENOR 3. FUERZA MENOR 4. FUERZA  IMPORTANTE MULTIPLICAR PONDERACION POR CLASIFICACION PARA OBTENER RESULTADO PONDERADO Y SUMAR ESTOS PARA OBTENER TOTAL PONDERADO
MATRIZ DE EVALUACION DEFACTORES EXTERNOS AMENAZAS Y OPORTUNIDADES PRIORITARIAS RESULTADOS TOTALES PONDERADOS PONDERACION RESULTADO PONDERADO CLASIFICACION 1.00
MATRIZ DE EVALUACION DEFACTORES INTERNOS DEBILIDADES Y FUERZAS PRIORITARIAS RESULTADOS TOTALES PONDERADOS PONDERACION RESULTADO PONDERADO CLASIFICACION 1.00
POSICIONAMIENTO MATRIZ DE  POSICIONAMIENTO Es un instrumento de uso interno del cuerpo directivo y expresa una auto aprecia- ción del desempeño de la organización A M B A M B ATRACTIVIDAD Que tan necesarios somos. (eficacia social). Como o en que grado cum- plimos con las expectativas clientes. Que  alternativas  hay  a  nuestrosservicios y  productos. COMPETITIVIDAD Calidad. Eficiencia. Capacidad de respuesta a la demanda.
POSICIONAMIENTO A M B A M B ATRACTIVIDAD Necesidad social del servicio Existencia y capacidad del servicio de otros oferentes. Demanda de nuevos servicios. Precio de los servicios en el mercado. Percepción de los clientes. Crecimiento Demográfico. Distribución del ingreso y situación económica. COMPETITIVIDAD Capacidad instalada (recursos materiales) Recursos financieros. Costo de los servicios. Eficiencia y racionalidad. Capacidad Gerencial. Calificación del recurso humano. Actualización del recurso humano. Disposición para el cambio. Cultura organizacional. Sistemas organizacionales. Clima laboral. Calidad en la atención.
AREAS DE LA MATRIZ DE POSICIONAMIENTO 4 3 2 1 2 1 3 I II III IV V VI VII VIII IX FUERTE PROMEDIO DEBIL ALTO MEDIO BAJO CRECER Y DESARROLLARSE ASPECTOS  EXTERNOS ASPECTOS INTERNOS RESISTIR COSECHAR O ELIMINAR
MATRIZ DE POSICIONAMIENTO 4 3 2 1 2 1 3 FUERTE PROMEDIO DEBIL ALTO MEDIO BAJO ASPECTOS EXTERNOS ASPECTOS  INTERNOS
ESTRATEGIAS Resultan de nuestro  posicionamiento, es decir, de que tan buenos somos para responder a los desafíos  del entorno,  para  poder  alcanzar  la misión TIPOS DE ESTRATEGIAS Crecimiento Mejora Continua Mantenimiento Diversificación
ESTRATEGIA CONCEPTO ES LA PRIMERA CONTEXTUALIZACIÓN DE LA MISION Es fundamental distinguir entre objetivos operacionales y estratégicos entre problemas triviales y problemas vitales. La definición de estrategias más que requerir un alto componente  cuantitativo se centra en el análisis de elementos cualitativos. Pero dentro de éstos deben estar las cifras absolutamente críticas y  convincentes. Una estrategia consistente se representará en proyectos específicos de cambio, en metas verificables   por equipo directivo. Una organización debe definir entre 2 y 4 estrategias, tener más es no tener ninguna. Las estrategias son "los grandes caminos" que en su conjunto, y llevados a cabo con éxito, permiten alcanzar la misión.
ESTRATEGIAS CONCEPTO DE ESTRATEGIA  : ES LA SINTESIS, UNA EXPRESION RESUMIDA Y CONCRETA  DE LOS FINES  ULTINOS A QUE SE QUIERE LLEGAR Y DEL MODO DE HACERLO
OBJETIVOS CONCEPTO: Es la finalidad que se pretende alcanzar a través del tiempo y el espacio, permite fijar directrices precisas por lo tanto  medibles. Representan un reto importante pero factible de  ser alcanzado por el equipo de trabajo. COMPONENTES ATRIBUTO ESCALA  DE MEDIDA NORMA O UMBRAL HORIZONTE TEMPORAL
OBJETIVOS PARA REDACTARLOS SE DEBE CONSIDERAR: Enunciar en forma clara, comprensible, medible y verificable. Iniciar con un verbo en infinitivo Especificar un solo resultado clave a lograr (QUE) y una fecha para su logro. PARA SU ELBORACION SE DEBE CONSIDERAR: El análisis del diagnóstico, que utilice esta información de manera adecuada. ¿Que pasa si no se aprovechaban las fuerzas y las oportunidades y si no evitamos las amenazas o eliminamos las debilidades. La respuesta genera conclusiones válidas para dar prioridad, Por la importan- cia de los efectos o consecuencias de lograr o no los objetivos, asignando recursos y tiempo a las mas importantes.
FORMULACION DE DIRECTRICES La definición  de directrices se hace con el fin de tener una visión general de hacia donde dirigirse,  por lo que  además se definen las directrices anuales,  que serán  desplegadas hacia todos  los niveles de la  organización para que sean puestas en operación,  y así al término de un año obtener resultados, buenos o malos, evaluarlos y dar retroalimentación para volver a definir las del siguiente año. Las directrices se componen de tres partes: 1.-  Directriz principal de alta prioridad .-Proviene de la misión de la empresa, representa el compromiso de la alta dirección e indica: - La dirección que deben de tomar las actividades gerenciales - El área prioritaria - Los sectores más importantes a considerar. 2.-  La meta a ser alcanzada .- Es el resultado que se espera obtener al ejecutar la directriz, y esta consiste en: - Un ítem de control - Un valor numérico - Un punto de medición 3.-  Procedimiento a seguir para el cumplimiento de las metas.-  Debe ser definido a través de un análisis del proceso, basado en hechos y datos.
FORMULACION DE DIRECTRICES USANDO LA MATRIZ FODA NOMBRE DEL PROCESO FUERZAS (F) 1. 2. 3. 1. 2. 3. 1. 2. 3. 1. 2. 3. 1. 2. 3. 1. 2. 3. 1. 2. 3. 1. 2. 3. HACER LISTA DE FUERZAS HACER LISTA DE DEBILIDADES DEBILIDADES (D) OPORTUNIDADES (O) HACER LISTA DE OPORTUNIDADES AMENAZAS (A) HACER LISTA DE AMENAZAS USO DE FORTALEZAS PARA APROVECHAR OPORTUNIDADES VENCER DEBILIDADES APROVECHANDO OPORTUNIDADES USAR FORTALEZAS PARA EVITAR AMENAZAS REDUCIR A UN MINIMO LA DEBILIDADES Y EVITAR AMENAZAS
MATRIZ FODA FUERZAS (F) DEBILIDADES (D) OPORTUNIDADES (O) AMENAZAS (A)

Imss Planeacion Estrategica.

  • 1.
    DIRECCION DE ORGANIZACIONY CALIDAD COORDINACION DE CULTURA DE CALIDAD ADMINISTRACION POR CALIDAD TOTAL EDUCACION PARA DIRECTIVOS
  • 2.
  • 3.
    INTRODUCCION La planeaciónEstratégica es una serie de actividades que tienen como fin el identificar las oportunidades y amenazas que se presentan en el futuro de los aspectos económi- cos, sociales, etc. Y que influyen en nuestra operación para el logro de la Misión. En pocas palabras, trata de planear el futuro en lugar de padecerlo, y así lograr la supervivencia de la empresa frente a la competencia local e internacional. Para poder lograr ese futuro deseado es necesario definir las directrices a seguir, es decir, las metas (Misión) a l as que se aspira llegar y los medios o métodos (estrategias) para poder alcanzarlas, siendo esto la materia prima para introducir una Administración por Directrices en nuestra organización, la cual se considera como una metodología indispensable para la Administración de Calidad Total. Este cuaderno tiene como finalidad apoyar al directivo a definir un plan estratégico de la unidad a planear, siendo principalmente su uso para el Equipo Estratégico Delegacional se puede utilizar en cualquier otra unidad ya sea normativa u operativa del IMSS adaptandolo a las características propias y su finalidad. El proceso de la utilización de este material se considera de vital importancia, ya que debe ser en forma participativa lo que permite: Sinergia grupal así como el compromiso directivo en el cumplimiento pleno de la Misión y apoyar el cambio hacia la implantación de la Administración por Calidad Total.
  • 4.
    DEFINICION Donde estoy,donde deseo estar en el mediano y largo plazo y como le hago para llegar. Es una metodología del equipo directivo de una organización o empresa que le ayuda a definir la razón de ser, y como llegar a ello. Nivel En forma general: La planeación Estratégica es un proceso que inicia con la definición de los valores y creencias de la Alta Administración (Equipo Estratégico Delegacional) y el establecimiento de la visión y la misión de la Delegación definiendo después las estrategias y objetivos necesarios para alcanzar esta visión y misión. Y por último desarrolla toda una planeación detallada hasta el nivel de actividad en la operación para obtener los fines buscados. Tiempo DEBE SER ES
  • 5.
    ¿Que no esla PE? Un ejercicio académico. Una vía para que "gane el jefe". Caos producido por la participación. Cosa reservada a especialistas. Un conjunto de sofisticadas herramientas Medicina infalible a la primera Darle sentido y estructura a los procesos de calidad total. Elevar la eficacia social de la organización. Instrumentar los cambios que demanda el entorno. Mejorar la eficiencia interna. Satisfacer a los usuarios y a su propio personal. Actualizar, renovar e integrar a los cuerpos directivos. Analizar situaciones complejas con una metodología simple, accesible a todos los que comparten la responsabilidad. La PE permite:
  • 6.
    ¿Quienes se encargande la PE? EL DIRECTOR DE LA UNIDAD ESTRATEGICA EL CUERPO DIRECTIVO INMEDIATO Sería inaconsejable intentar instalar un proceso de plane- ción si quien encabeza la organización no está conven- cido de su utilidad. Buscando llevar la planeación cada vez a niveles más operati- vos. es decir, más profundos. Y a nuevas áreas. De manera estructurada. EN SUMA QUIENES DEBEN PLANEAR SON LOS RESPONSABLES DE LA ORGANIZACION. Nadie mejor que ellos la conocen Son sus mejores planeadores profesionales. En este sentido no cuesta crear una nutrida "burocracia" de especialistas.
  • 7.
    EL PROCESO DEPLANEACION PENSAMIENTO ESTRATEGICO PLANEACION A LARGO PLAZO PLANEACION TACTICA IMPLANTACION PLANES Y RESULTADOS VALORES MISION VISION ESTRATEGIA PERSPECTIVA AREAS ESTRATEGICAS ANALISIS DE ASPECTOS CRITICOS OBJETIVOS A LARGO PLAZO PLANES DE ACCION ESTRATEGICOS POSICION AREAS DE RESULTADO CRITICAS ANALISIS DE ASPECTOS CRITICOS INDICADORES CLAVE DE RENDIMIENTO OBJETIVOS PLANES DE ACCION REVISION DE PLANES RENDIMIENTO INSTUITIVO ANALITICO
  • 8.
    DIAGNOSTICO EXTERNO IDENTIFICARAMENAZAS IDENTIFICAR OPORTUNIDADES DIAGNOSTICO INTERNO IDENTIFICAR DEBILIDADES IDENTIFICAR FORTALEZAS ANALISIS DE COMPARACION DE FACTORES FIJAR OBJETIVOS FORMULAR ESTRATEGIAS APROVECHAR EN FORMA EFECTIVA LAS FORTALEZAS TRATANDO DE VENCER LAS DEBILIDADES SACAR PROVECHO DE LAS OPORTUNIDADES EVITAR LAS AMENAZAS VALORES Y CREENCIAS GRUPOS DE INTERES VISION PROCESOS DE NEGOCIO MIISION
  • 9.
    Definición de losvalores y creencias de la alta administración. Para poder realizar una buena planeación es necesario primero definir y comprender cuales son los valores y creencia de la Alta Administración, y cual es la razón que justifica la existencia de la empresa. Si estos valores y creencias no se establecen claramente desde un principio serán los aspectos triviales y cotidianos los que ocupen un lugar muy marcado en los intereses de la administración. Por lo tanto el definir estos valores y creencias tiene como fin el crear un ideal común y susceptible de alcanzar, que pueda convertirse en una doctrina, que al ser llevada a todos los miembros de la organización y al estar presente día a día, llegue realmente a convertirse en parte de sus valores y creencias.
  • 10.
    EVALUACION DE VALORESESTRATEGICOS . . . . . . . . . . no es importante no es importante no es importante no es importante no es importante no es importante no es importante no es importante no es importante no es importante no es importante no es importante muy importante muy importante muy importante muy importante muy importante muy importante muy importante muy importante muy importante muy importante muy importante muy importante VALOR COMENTARIO CALIFICACION RECTITUD COOPERACION CORTESIA HUMILDAD INNOVACION GRATITUD DIVERSION COMPRENSION A LOS CLIENTES SOLIDARIDAD RENTABILIDAD JUSTICIA LEALTAD ESFUERZO POR MEJORAR OPTIMIZACION DE RECURSOS HONESTIDAD muy importante muy importante muy importante no es importante no es importante no es importante DESPUES DEL CONSENSO ANOPTAR LOS VALORES ADOPTADOS . . . . . . . . . . . . . . . . . . . . . . . . . . . . . . . . . . . . . . . . . . . . . . . . . . . . . . . . . . . . . . . . .
  • 11.
    ES LA RAZON DE SER DE LA ORGANIZACION De su correcta comprensión depende el éxito de la planeación y el sentido de la metodología de calidad. La MISION es el elemento más permanente en la vida de la organización; no obstante se debe contextualizar y ubicar en el tiempo y espacio. MISION Componentes de la misión PROPOSITO BASICO ¿QUE? ¿COMO? ¿PARA QUIEN? ¿PARA QUE?
  • 12.
    ¿CUAL ES NUESTRONEGOCIO? ¿PORQUE EXISTIMOS (CUAL ES NUESTRO PROPOSITO BASICO)? ¿QUE ES LO QUE DISTINGUE A NUESTRA ORGANIZACION? ¿QUIENES SON NUESTROS PRINCIPALES CLIENTES? ¿CUALES SON NUESTROS PRINCIPALES PRODUCTOS/SERVICIOS ¿QUE PRIORIDADES O VALORES FILOSOFICOS SON IMPORTANTES PARANUESTRA ORGANIZACION? HOJA DE TRABAJO PARA ACLARAR LA MISION
  • 13.
    HOJA DE TRABAJOPARA EXAMINAR Y EVALUAR EL ENUNCIADO DE MISION Escriba en este espacio su enunciado de misión 1.- ¿Que palabras o frases del borrador de la declaración de la misión no son claras o significativas para usted? 2.- ¿Que puntos en el borrador de la declaración de la misión estamos tratando ahora. 3.- ¿Que puntos no estamos tratando eficazmente? 4.- ¿Que falta, que debería ser incluido 5.- ¿Que está incluido que debiera ser modificado o eliminado? 6.-¿Que comentarios o sugerencias tiene usted para hacer de la declaración de la misión mas significativa y útil?
  • 14.
  • 15.
    Definición de losgrupos de Interés El entorno de acción de la organización está compuesto por grupos de interés; por personas sujetas directa o indirectamente, a la forma en que cumplimos con nuestra misión. Existen dos tipos de grupos: de interés externos e internos. Los roles de estos pueden cambiar conforme los ambientes evolucionan y se desarrollan, por lo que los directivos deben estar conscientes de este hecho para responder a los mencionados cambios. GRUPÓS DE INTERES EXTERNOS: Clientes o usuarios Proveedores Gobierno De interés especial Medios Instituciones financieras Otros GRUPÓS DE INTERES INTERNOS: Trabajadores Consejos Sindicato otros.
  • 16.
    LA ORGANIZACION Entornode Acción de la organización Variables Sociales Variables Tecnológicas Variables Económicas Variables Políticas Trabajadores Consejos Clientes Proveedores Gobierno Grupos de interés Especial Los medios Cámaras Instituciones financieras Otros
  • 17.
    Entorno de Acciónde la organización Definir cuales son los grupos de interés de la unidad a planear: GRUPO ¿QUE LE INTERESA? ¿QUE LE OTORGAMOS? OPORTUNIDAD
  • 18.
    CONSTRUCCION DELA VISION ¿QUE ES LA VISION? La visión es el sueño de la alta administración, visualizando la posición que quiere alcanzar la organización en los próximos años dentro de su entorno, centrandose en los fines y no en los medios. Debe ser idealista, inspiradora y positiva, pero a su vez completa y detallada, para que todos comprendan cual es su contribución para hacerla realidad. ¿ PORQUE ES IMPORTANTE? Inspira y plantea retos para su logro. Es creíble y consistente con los valores estratégicos y la misión. Sirve como punto de consenso de todas las personas importantes. Muestra la esencia de lo que debe llegar a ser la empresa. Permite la flexibilidad y la creatividad en su ejecución.
  • 19.
    EJEMPLOS DE VISIONProduciremos cualquier producto y entraremos a cualquier mercado donde lleguemos a ser el proveedor dominante de nuestra industria. Seremos la mejor empresa en nuestro ramo en términos de: satisfacción del cliente rentabilidad por tienda Somos y seguiremos siendo de primera clase en calidad y satisfacción del cliente Defraudaremos constantemente a los clientes de ayer siendo mejores mañana En nuestro negocio, la innovación, la diversión y las ganancias van de la mano. La satisfacción del cliente. Cada cosa que nosotros hagamos debe se dirigida hacia la satisfacción de los clientes actuales y futuros. La calidad es definida por las necesidades actuales y futuras y requerimientos de nuestros clientes.
  • 20.
  • 21.
    INVENTARIO DE PROCESOSDE NEGOCIO NOMBRE OBJETIVO INDICADOR
  • 22.
    DIAGNOSTICO DE ENTORNO Oportunidades y amenazas Factores externos que más afectan a la organización, ya sea en forma positiva o negativa.Define la ATRACTIVIDAD INTERNO Fuerzas y debilidades Factores internos de la organización para responder a los desafíos del entorno. Define la COMPETITIVIDAD
  • 23.
    PASOS PARA ELDIAGNOSTICO ESTRATEGICO ESCOGER VARIABLES CLAVES Y SUS FUENTES EXTERNAS INTERNAS POLITICAS, GUBERNAMENTALES Y JURIDICAS TECNOLOGICAS ECOLOGICAS Y MEDIOAMBIENTALES SOCIALES, DEMOGRAFICAS CULTURALES Y GEOGRAFICAS ECONOMICAS, COMPETITIVAS O DE MERCADO TECNICO-ADMINISTRATIVAS DE AMBIENTE FISICO INFLUENCIAS ENTRE PROCESOS CLIMA LABORAL CALIDAD DE LAS SALIDAS FUENTE INFORMACION EXTERNA INTERNA LA EMPRESA NO PUEDE CAMBIAR EL FACTOR LA EMPRESA PUEDE CAMBIAR EL FACTOR IMPACTO OPORTUNIDAD FUERZA DEBILIDAD AMENAZA SACAR PROVECHO MANTENER O INCREMENTAR EVITAR O REDUCIR SU EFECTO REDUCIR ELIMINAR + -
  • 24.
    DIAGNOSTICO DE ENTORNO OPORTUNIDADES AMENAZAS
  • 25.
    DIAGNOSTICO INTERNOFUERZAS DEBILIDADES
  • 26.
    CONSTRUIR MATRIZ DEEVALUACION EXTERNA LISTA DE : OPORTUNIDADES Y AMENAZAS PROPIAS PONDERACION : 0.0 SIN IMPORTANCIA 0.9 MUY IMPORTANTE CADA FACTOR EN RELACION AL EXITO CLASIFICACION : 1. AMENAZA IMPORTANTE 2. AMENAZA MENOR 3. OPORTUNIDAD MENOR 4. OPORTUNIDAD IMPORTANTE MULTIPLICAR PONDERACION POR CLASIFICACION Y OBTENER RESULTADO PONDERADO SUMAR RESULTADOS PONDERADOS Y OBTENER TOTAL PONDERADO INTERNA LISTA DE : FUERZAS FUNDAMENTALES Y DEBILIDADES CRITICAS PONDERACION : 0.0 SIN IMPORTANCIA 0.9 MUY IMPORTANTE CADA FACTOR CON RELACION AL EXITO CLASIFICACION : 1. DEBILIDAD IMPORTANTE 2. DEBILIDAD MENOR 3. FUERZA MENOR 4. FUERZA IMPORTANTE MULTIPLICAR PONDERACION POR CLASIFICACION PARA OBTENER RESULTADO PONDERADO Y SUMAR ESTOS PARA OBTENER TOTAL PONDERADO
  • 27.
    MATRIZ DE EVALUACIONDEFACTORES EXTERNOS AMENAZAS Y OPORTUNIDADES PRIORITARIAS RESULTADOS TOTALES PONDERADOS PONDERACION RESULTADO PONDERADO CLASIFICACION 1.00
  • 28.
    MATRIZ DE EVALUACIONDEFACTORES INTERNOS DEBILIDADES Y FUERZAS PRIORITARIAS RESULTADOS TOTALES PONDERADOS PONDERACION RESULTADO PONDERADO CLASIFICACION 1.00
  • 29.
    POSICIONAMIENTO MATRIZ DE POSICIONAMIENTO Es un instrumento de uso interno del cuerpo directivo y expresa una auto aprecia- ción del desempeño de la organización A M B A M B ATRACTIVIDAD Que tan necesarios somos. (eficacia social). Como o en que grado cum- plimos con las expectativas clientes. Que alternativas hay a nuestrosservicios y productos. COMPETITIVIDAD Calidad. Eficiencia. Capacidad de respuesta a la demanda.
  • 30.
    POSICIONAMIENTO A MB A M B ATRACTIVIDAD Necesidad social del servicio Existencia y capacidad del servicio de otros oferentes. Demanda de nuevos servicios. Precio de los servicios en el mercado. Percepción de los clientes. Crecimiento Demográfico. Distribución del ingreso y situación económica. COMPETITIVIDAD Capacidad instalada (recursos materiales) Recursos financieros. Costo de los servicios. Eficiencia y racionalidad. Capacidad Gerencial. Calificación del recurso humano. Actualización del recurso humano. Disposición para el cambio. Cultura organizacional. Sistemas organizacionales. Clima laboral. Calidad en la atención.
  • 31.
    AREAS DE LAMATRIZ DE POSICIONAMIENTO 4 3 2 1 2 1 3 I II III IV V VI VII VIII IX FUERTE PROMEDIO DEBIL ALTO MEDIO BAJO CRECER Y DESARROLLARSE ASPECTOS EXTERNOS ASPECTOS INTERNOS RESISTIR COSECHAR O ELIMINAR
  • 32.
    MATRIZ DE POSICIONAMIENTO4 3 2 1 2 1 3 FUERTE PROMEDIO DEBIL ALTO MEDIO BAJO ASPECTOS EXTERNOS ASPECTOS INTERNOS
  • 33.
    ESTRATEGIAS Resultan denuestro posicionamiento, es decir, de que tan buenos somos para responder a los desafíos del entorno, para poder alcanzar la misión TIPOS DE ESTRATEGIAS Crecimiento Mejora Continua Mantenimiento Diversificación
  • 34.
    ESTRATEGIA CONCEPTO ESLA PRIMERA CONTEXTUALIZACIÓN DE LA MISION Es fundamental distinguir entre objetivos operacionales y estratégicos entre problemas triviales y problemas vitales. La definición de estrategias más que requerir un alto componente cuantitativo se centra en el análisis de elementos cualitativos. Pero dentro de éstos deben estar las cifras absolutamente críticas y convincentes. Una estrategia consistente se representará en proyectos específicos de cambio, en metas verificables por equipo directivo. Una organización debe definir entre 2 y 4 estrategias, tener más es no tener ninguna. Las estrategias son "los grandes caminos" que en su conjunto, y llevados a cabo con éxito, permiten alcanzar la misión.
  • 35.
    ESTRATEGIAS CONCEPTO DEESTRATEGIA : ES LA SINTESIS, UNA EXPRESION RESUMIDA Y CONCRETA DE LOS FINES ULTINOS A QUE SE QUIERE LLEGAR Y DEL MODO DE HACERLO
  • 36.
    OBJETIVOS CONCEPTO: Esla finalidad que se pretende alcanzar a través del tiempo y el espacio, permite fijar directrices precisas por lo tanto medibles. Representan un reto importante pero factible de ser alcanzado por el equipo de trabajo. COMPONENTES ATRIBUTO ESCALA DE MEDIDA NORMA O UMBRAL HORIZONTE TEMPORAL
  • 37.
    OBJETIVOS PARA REDACTARLOSSE DEBE CONSIDERAR: Enunciar en forma clara, comprensible, medible y verificable. Iniciar con un verbo en infinitivo Especificar un solo resultado clave a lograr (QUE) y una fecha para su logro. PARA SU ELBORACION SE DEBE CONSIDERAR: El análisis del diagnóstico, que utilice esta información de manera adecuada. ¿Que pasa si no se aprovechaban las fuerzas y las oportunidades y si no evitamos las amenazas o eliminamos las debilidades. La respuesta genera conclusiones válidas para dar prioridad, Por la importan- cia de los efectos o consecuencias de lograr o no los objetivos, asignando recursos y tiempo a las mas importantes.
  • 38.
    FORMULACION DE DIRECTRICESLa definición de directrices se hace con el fin de tener una visión general de hacia donde dirigirse, por lo que además se definen las directrices anuales, que serán desplegadas hacia todos los niveles de la organización para que sean puestas en operación, y así al término de un año obtener resultados, buenos o malos, evaluarlos y dar retroalimentación para volver a definir las del siguiente año. Las directrices se componen de tres partes: 1.- Directriz principal de alta prioridad .-Proviene de la misión de la empresa, representa el compromiso de la alta dirección e indica: - La dirección que deben de tomar las actividades gerenciales - El área prioritaria - Los sectores más importantes a considerar. 2.- La meta a ser alcanzada .- Es el resultado que se espera obtener al ejecutar la directriz, y esta consiste en: - Un ítem de control - Un valor numérico - Un punto de medición 3.- Procedimiento a seguir para el cumplimiento de las metas.- Debe ser definido a través de un análisis del proceso, basado en hechos y datos.
  • 39.
    FORMULACION DE DIRECTRICESUSANDO LA MATRIZ FODA NOMBRE DEL PROCESO FUERZAS (F) 1. 2. 3. 1. 2. 3. 1. 2. 3. 1. 2. 3. 1. 2. 3. 1. 2. 3. 1. 2. 3. 1. 2. 3. HACER LISTA DE FUERZAS HACER LISTA DE DEBILIDADES DEBILIDADES (D) OPORTUNIDADES (O) HACER LISTA DE OPORTUNIDADES AMENAZAS (A) HACER LISTA DE AMENAZAS USO DE FORTALEZAS PARA APROVECHAR OPORTUNIDADES VENCER DEBILIDADES APROVECHANDO OPORTUNIDADES USAR FORTALEZAS PARA EVITAR AMENAZAS REDUCIR A UN MINIMO LA DEBILIDADES Y EVITAR AMENAZAS
  • 40.
    MATRIZ FODA FUERZAS(F) DEBILIDADES (D) OPORTUNIDADES (O) AMENAZAS (A)