UNIVERSIDAD DE GUAYAQUIL
FACULTAD DE CIENCIAS MÉDICAS
CURSO PROPEDEUTICO DE NIVELACION
Proyecto de Aula- Biología
TEMA:
Biomoléculas Orgánicas e Inorgánicas
AUTORES:
SUGEY BAQUE
ERICKA GARCIA
JORGE JUSTAVINO
JONATHAN PONCE
KELLY RIVAS
CURSO:
M-14
DOCENTE:
Ing. Carlos Flores
PERIODO
ABRIL – AGOSTO 2013
Son moléculas producidas por cualquier organismo. Estas están constituidas principalmente por
carbono, hidrógeno, nitrógeno y oxígeno, y en menor medida fósforo y sulfuro. Suelen incorporarse
otros elementos, pero en menor frecuencia.
Clasificación:
A grandes rasgos las biomoléculas se dividen en dos tipos: orgánicas e inorgánicas, y es posible
caracterizarlas de la siguiente manera:
 Biomoléculas inorgánicas: Son las que no son producidas por los seres vivos, pero que son
fundamentales para su subsistencia. En este grupo encontramos el agua, los gases y las sales
inorgánicas.
Simples
Oxígeno (o2)
Nitrógeno (N2)
Compuestas
Inorgánicas
Orgánicas
Glúcidos Lípidos Proteínas
Ácidos Nucleicos
Agua
Dióxido de carbono
Sales minerales
 Biomoléculas orgánicas: Son moléculas con una estructura a base de carbono y son
sintetizadas sólo por seres vivos. Podemos dividirlas en cuatro grandes grupos:
1. Glúcidos. Son los carbohidratos o hidratos de carbono. Están compuestos por carbono, hidrógeno
y oxígeno, y sí son solubles en agua. Constituyen la forma más primitiva de almacenamiento
energético.
2. Lípidos. Están compuestos por carbono e hidrógeno, y en menor medida por oxígeno. Su
característica es que son insolubles en agua. Son lo que coloquialmente se conoce como grasas.
3. Proteínas. Están compuestas por cadenas lineales de aminoácidos, y son el tipo de biomolécula
más diversa que existe. Tienen varias funciones dependiendo del tipo de proteína del que estemos
hablando.
4. Ácido nucleico. Son el ADN (ácido desoxirribonucleico) y ARN (ácido ribonucleico). Son
macromoléculas formadas por nucleótidos unidos por enlaces. Básicamente estos son los tipos de
biomoléculas que existen, y todas ellas están presentes en los seres humanos, y dependemos de
ellas para nuestra vida.
Son esenciales para nuestro organismo porque son una fuente básica e inmediata de energía. Son
biomoléculas constituidas por C, H, y O (a veces tienen N, S, o P)
El nombre de glúcido deriva de la palabra "glucosa" que proviene del vocablo griego glykys que
significa dulce, aunque solamente lo son algunos monosacáridos y disacáridos. Su fórmula general
suele ser (CH2O) n.
Funciones:
 Son fuente de energía inmediata.
 Componente estructural de la pared celular de plantas y del exoesqueleto vegetal.
 Forma parte de otro compuesto como ácidos nucleicos y glucoproteínas.
¿Cuáles son sus funciones en el organismo?
 Es un combustible que va a ser oxidado para suministrar energía para otros procesos
metabólicos.
 Los tres monosacáridos principales que resultan de los procesos digestivos son:
Glucosa - Galactosa - Fructuosa
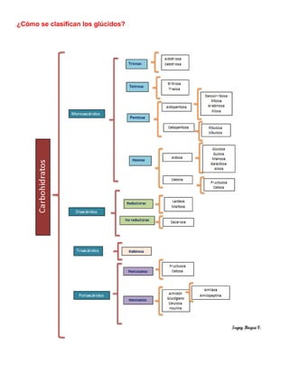
¿Cómo se clasifican los glúcidos?
Monosacáridos
Son Monómeros de los Carbohidratos, son los azúcares simples, no pueden ser hidrolizados en
moléculas más sencillas. Presentan un esqueleto carbonado con grupos alcohol o hidroxilo y son
portadores del grupo aldehído (aldosas) o cetónico (cetosas).
Se clasifican tomando en cuenta el número de átomos que poseen:
 Triosas: Tienen 3 átomos de carbono.
 Tetrosas: Tienen 4 átomos de carbono.
 Pentosas: Tienen 5 átomos de carbono. La D-ribosa forma parte del ácido ribonucleico y la 2-
desoxirribosa del desoxirribonucleico. En la D-ribulosa destaca su importancia en la fotosíntesis.
 Hexosas: Tienen 6 átomos de carbono. Tienen como fórmula general C6H12O6. Y se distinguen
azúcares Reductores y No reductores.
El más importante es la Glucosa.
Características:
 Son solubles en agua, son dulces, cristalinos y blancos.
 Cuando son atravesados por luz polarizada desvían el plano de vibración de esta.
Estructura e isomería: Los azúcares más pequeños pueden escribirse por proyección en el
plano como se aprecia en la figura con indicación de la estructura tridimensional.
Todas las osas tienen al menos un C unido a cuatro radicales distintos o asimétricos. Aparecen así los
esteroisómeros, presentando los monosacáridos esteroisomería.
Las sustancias que desvían la luz hacia la derecha se llaman Dextrogiras y se representan con la letra
D y el signo positivo (+) nos indica que el grupo OH está a la derecha y las que desvían la luz a la
izquierda se llaman Levógiras y se representa con la letra L y el signo negativo (-) nos indica que el
OH está a la izquierda.
Disacáridos
Son un tipo de glúcidos formados por la unión de dos monosacáridos iguales o distintos mediante
un enlace O-glucosídico (con pérdida de una molécula de agua).
Características:
 Son oligosacáridos solubles en agua, dulces y cristalizables.
 El carácter reductor se da en un disacárido si uno de los
monosacáridos que lo forman tiene su carbono anomérico (o
carbonílico) libre, es decir, si este carbono no forma parte del
enlace O-glucosídico.
 La fórmula empírica de los disacáridos es C12H22O11.
 El enlace covalente entre dos monosacáridos provoca la
eliminación de un átomo de hidrógeno de uno de los
monosacáridos y de un grupo hidroxilo del otro monosacárido, de
forma que en conjunto podemos decir que se elimina una
molécula de agua (H2O) que se libera al medio de reacción.
Hidrólisis de las Disacáridos:
 Sacarosa: Glucosa + Fructuosa
 Lactosa: Glucosa + Galactosa
 Maltosa, isomaltosa, trehalosa y celobiosa: Glucosa + Glucosa. Son diferentes dependiendo
de la unión entre las glucosas.
Principales disacáridos
 Maltosa.- Es el azúcar de malta. Grano germinado de cebada que se utiliza en la elaboración de la
cerveza. Se obtiene por hidrólisis de almidón y glucógeno. Posee dos moléculas de glucosa unidas
por enlace tipo (1-4).
 Isomaltosa.- Se obtiene por hidrólisis de la amilopectina y glucógeno. Se unen dos moléculas de
glucosa por enlace tipo (1-6)
 Celobiosa.- No se encuentra libre en la naturaleza. Se obtiene por hidrólisis de la celulosa. y está
formado por dos moléculas de glucosa unidas por enlace (1-4).
 Lactosa.- Es el azúcar de la leche de los mamíferos. Así, por ejemplo, la leche de vaca
contiene del 4 al 5% de lactosa. Se encuentra formada por la unión (1-4) de la -D-
galactopiranosa (galactosa) y la -D-glucopiranosa (glucosa).
 Sacarosa.- Es el azúcar de consumo habitual, se obtiene de la caña de azúcar y remolacha
azucarera. Es el único disacárido no reductor, ya que los dos carbonos anoméricos de la glucosa y
fructosa están implicados en el enlace G(1 ,2 ).
Disacáridos Reductores: Maltosa, la Isomaltosa, la Celobiosa y la Lactosa
Disacáridos no Reductores: Sacarosa y Trehalosa
Polisacáridos
Son Biomoléculas que se encuadran entre los glúcidos y están formadas por la unión de una gran
cantidad de monosacáridos y cumplen funciones diversas, sobre todo de reservas energéticas y
estructurales. Los polisacáridos son cadenas, ramificadas o no, de más de diez monosacáridos.
Son polímeros, cuyos monómeros constituyentes son monosacáridos, los cuales se unen
repetitivamente mediante enlaces glucosídicos.
Características:
 Peso molecular elevado.
 No tienen sabor dulce.
 Pueden ser insolubles o formar dispersiones coloidales.
 No poseen poder reductor.

¿Cómo se clasifican los polisacáridos?
1. Según la función biológica
a) Polisacáridos de reserva: La principal molécula proveedora de energía para las células de los
seres vivos es la glucosa. Cuando ésta no es descompuesta en el catabolismo energético para
extraer la energía que contiene, es almacenada en forma de polisacáridos de tipo α(1->4),
representado en las plantas por el almidón y en los animales por el glucógeno.
b) Polisacáridos estructurales: Se trata de glúcidos que participan en la construcción de
estructuras orgánicas. Entre los más importantes tenemos a la celulosa que es el principal
componente de la pared celular en las plantas y a la quitina, que cumple el mismo papel en los
hongos, además de ser la base del exoesqueleto de los artrópodos y otros animales
emparentados.
2. Según su composición
a) Homopolisacáridos: formados por monosacáridos de un solo tipo.
- Unidos por enlace tenemos el almidón y el glucógeno.
- Unidos por enlace tenemos la celulosa y la quitina.
b) Heteropolisacárido: el polímero lo forman más de un tipo de monosacárido.
- Unidos por enlace tenemos la pectina, la goma arábiga y el agar-agar.
Principales Polisacáridos:
 Almidón
Es un polisacárido de reserva en vegetales. Se trata de un polímero de
glucosa, formado por dos tipos de moléculas: amilosa (30%), molécula
lineal, que se encuentra enrollada en forma de hélice, y amilopectina
(70%), molécula ramificada. Procede de la polimerización de la glucosa
que sintetizan los vegetales en el proceso de fotosíntesis,
almacenándose en los amiloplastos.
Se encuentra en semillas, legumbres y cereales, patatas y frutos (bellotas y
castañas).
En su digestión intervienen dos enzimas: -amilasa (rompe enlaces 1-4) y la
(1,6) glucosidasa para romper las ramificaciones. Al final del proceso se
libera glucosa.
 Glucógeno Es un polisacárido de reserva en animales, que se encuentra en el hígado (10%) y
músculos (2%).
Presenta ramificaciones cada 8-12 glucosas con una cadena muy larga (hasta 300.000
glucosas). Se requieren dos enzimas para su hidrólisis (glucógeno-fosforilasa) y (1-6)
glucosidasa, dando lugar a unidades de glucosa.
Dado que los seres vivos requieren
un aporte constante de energía,
una parte importante del
metabolismo de los azúcares está
relacionado con los procesos de
formación de almidón y glucógeno
y su posterior degradación.
 Celulosa
Polisacárido estructural de los vegetales en los que
constituye la pared celular.
Es el componente principal de la madera (el 50% es
celulosa) algodón, cáñamo etc. El 50 % de la Materia
Orgánica de la Biosfera es celulosa.
Es un polímero lineal de celobiosa. Sus glucosas se unen
por puentes de Hidrógeno dando micro fibrillas, que se
unen para dar fibrillas y que a su vez producen fibras
visibles.
 Pectina
Es un heteropolisacárido con enlace . Junto con la celulosa forma parte de la pared vegetal. Se
utiliza como gelificante en industria alimentaria (mermeladas).
Importante
Necesidades diarias de hidratos de carbono
Los hidratos de carbono deben aportar entre el 55-60 % de las calorías de la dieta. Se recomienda
una cantidad mínima de unos 120 g. diarios para evitar una utilización inadecuada de las proteínas y
las grasas.
La cantidad máxima de glúcidos que podemos ingerir sólo está limitada por su valor calórico y
nuestras necesidades energéticas.
Un exceso de glucosa en nuestro organismo puede resultar muy perjudicial y peligroso.
Es transportada hasta el hígado, que regula la cantidad de glucosa en sangre. La glucosa se
almacena en forma de glucógeno, no sólo en el hígado, sino también en los músculos. La glucosa que
no se consume y no se puede almacenar (por exceso), se transforma en grasa, engordando el tejido
adiposo.
Alimentos considerados carbohidratos (ya sean simples o complejos, en su composición predomina
una gran parte glúcida): Azúcares, frutas dulces, postres, harinas, cereales, legumbres, tubérculos y
cacahuetes. Es decir, por ejemplo en este grupo se encuentra el pan, la pasta, la bollería o pastelería,
la patata, el arroz, el trigo, el maíz, los garbanzos, los dátiles, la remolacha, la uva y por supuesto el
azúcar.
Noticias sobre Glúcidos:
http://www.laprimeraperu.pe/online/tag/glucidos/
http://www.biomanantial.com/consumo-apropiado-carbohidratos-a-1830-es.html
http://www.revistamundonatural.com/noticia.cfm?n=30#axzz35Fw4fNwh
http://www.agenciasinc.es/Noticias/Derivados-de-carbohidratos-podrian-dar-lugar-a-nuevos-farmacos-anticancerigenos
http://www.deperu.com/noticias/pancreas-bionico-hecho-a-partir-de-un-iphone-combate-con-eficacia-la-diabetes-
54616.html
http://www.arueda.com/servicios/nutricion/los-glucidos-el-combustible-super.html
¿Qué son los lípidos?
Son el grupo de Biomoléculas orgánicas que poseen las siguientes características:
Están conformadas por carbono e hidrógeno básicamente, la mayoría presenta oxigeno pero
en proporciones muy bajas y en casos Fósforo, Nitrógeno y Azufre.
Son insolubles e agua y en otros disolventes orgánicos y solubles en solventes orgánicos como
el benceno.
Funciones:
En los alimentos nos encontramos con tres tipos distintos de lípidos: grasas y aceites, fosfolípidos y
colesterol. Sus funciones fundamentales en el organismo las podemos agrupar en:
 Ser altamente energéticos (1 gramo de lípidos aporta 9 Kilocalorías)
 Función energética y específicamente de energía de reserva
 Son parte fundamental de la membrana celular y responsable en parte de sus múltiples
funciones
 Aporte de ácidos grasos esenciales
 Efecto ahorrador de la utilización de las proteínas
como fuente de energía
 Absorción de vitaminas liposolubles
 Efecto organoléptico, la grasa es fundamental para
apreciar el gusto y aroma de los alimentos
 Efecto de saciedad, contribuye al efecto de
saciedad después de la ingestión de alimentos
Lípidos
Saponificables
Simples
Acilglicéridos
Monoglicéridos
Diuglicéridos
TrigloicéridosCéridos
Complejos:
Fosfolípidos
Fosfoglicéridos
Fosfoesfingolípidos
Glucolípidos
Cerebrósidos
Gangliósidos
¿Cómo se clasifican los Lípidos?
Se clasifican de acuerdo a la presencia de ácidos grasos en:
 Saponificables: Contienen ácidos grasos.
 Insaponificables: No contiene ácidos grasos
Lípidos Saponificables:
Son aquellos que contienen ácidos grasos que pueden ser liberados mediante hidrólisis. Son ésteres
de ácidos grasos y un alcohol o aminoalcohol. Comprenden 2 grupos:
 Simples:
En cuya composición solo existe Carbono, hidrógeno y oxígeno. Comprenden 2 grupos:
1. Acilglicéridos: Formados por la esterificación de una, dos o tres moléculas de ácidos grasos
con una molécula de glicerina.
Se distinguen tres tipos:
 Monoacilglicéridos: Contienen una molécula de ácido graso
 Diacilglicéridos: Contiene dos moléculas de ácidos grasos.
 Triacilglicéridos: Contiene tres moléculas de ácidos grasos.
2. Céridos: Se obtienen por esterificación de un ácido graso con un alcohol monovalente de
cadena larga.
Tiene un carácter lipófilo, por lo cual su unión origina láminas impermeables que protegen muchos
tejidos y formaciones dérmicas de animales y vegetales.
 Complejos:
En su estructura molecular además de carbono, hidrógeno y oxígeno hay también nitrógeno, fosforo,
azufre o un glúcido. Son las principales moléculas constitutivas de la doble capa lipídica de las
membranas citoplasmáticas, por lo que también se los llama lípidos de membrana. Se dividen en dos
grupos:
1. Fosfolípidos: Se caracterizan por presentar un ácido orto fosfórico en su zona polar. Son los más
abundantes de la membrana citoplasmática. Se dividen en:
 Fosfoglicéridos: Formados por la esterificación de un ácido fosfatídico (una molécula formada
por la unión de un grupo fosfato con un diacilglicérido que posee un ácido graso insaturado)
con un alcohol.
Los más abundantes son:
- Fosfatidilserina
- lecticina o foafatidilcolina
- Cefalina o fosfatidiletanolamina
 Fosfoesfingolípidos: Están formados por la
unión de un ácido graso y una esfingosina,
conjunto que se denomina ceramida, al que
se une un grupo fosfato y aminoalcohol.
El más abundante es la esfingomielina.
2. Glucolípidos: Formados por la unión de una ceramida y un glúcido. También poseen
esfingosina como los fosfolípidos, pero se diferencian de estos por carecer del grupo fosfato y
porque en lugar de alcohol presentan un glúcido.
Pueden dividirse en dos grupos:
 Cerebrósidos: A la ceramida se une una cadena glucídica que puede tener entre uno o quince
monosacáridos.
 Gangliósidos: La ceramida se une a un oligosacárido complejo en el que siempre aparece el
ácido siálico.
Lípidos Insaponificables:
Se denominan lípidos insaponificables porque no contienen ácidos grasos en su composición; por ello no
pueden realizar la reacción de saponificación, es decir, no pueden formar jabones. Comprenden:
1. Terpenos o isopopenoides:
Son derivados de una molécula, el isopreno (2-metil-1,3-butanodieno), y entre ellos se encuentran
muchas sustancias que son importantes para el ser humano:
 Limoneno: da ese olor característico a las frutas cítricas como limones o naranjas.
 Vitaminas A, K o E.
 Carotenos de las zanahorias, que les dan ese color anaranjado.
 Caucho, se utiliza para fabricar neumáticos.
2. Esteroides:
Derivan de un compuesto químico en forma de anillo llamado ciclopentanoperhidrofenantreno,
esterano o gonano. Entre ellos se encuentran sustancias como:
 Esteroles; entre ellos, el colesterol, que además de encontrarse
en la sangre y ser el precursor de placas arteriales, se encuentra
también en la membrana plasmática de las células, aportándoles
rigidez. La vitamina D, necesaria para la absorción del calcio, es
también un esterol.
 Ácidos biliares; se encargan de emulsionar las grasas en el
tubo digestivo.
 Hormonas esteroideas; incluyen a las hormonas que se
encuentran en la corteza suprarrenal, como el cortisol y la
aldosterona.
 Hormonas sexuales; testosterona, estrógenos y progesterona.
Noticias sobre Lípidos:
http://www.abajarcolesterol.com/categoria/lipidos/
Actividades
http://www.um.es/molecula/gluci08.htm
http://e-ducativa.catedu.es/44700165/aula/archivos/repositorio//3250/3373/html/44_lpidos_insaponificables.html
Son lípidos no hidrolizables, Insaponificables, pueden ser considerados como derivados del colesterol.
Se los encuentra en todos los tejidos de los organismos vivos.
Derivan del ciclo pentano perhidrofenantreno, denominado. Su estructura la forman cuatro
anillos de carbono (A, B, C y D). Los esteroides se diferencian entre sí por el nº y
localización de sustituyentes.
Características
Las hormonas esteroides tienen en común que:
 Se sintetizan a partir del colesterol.
 Son hormonas lipofílicas que atraviesan libremente la membrana plasmática, se unen a un
receptor citoplasmático, y este complejo receptor-hormona tiene su lugar de acción en el ADN
del núcleo celular, activando genes o modulando la transcripción del ADN.
Principales Esteroides
Los esteroides más característicos son:
a) Esteroles: De todos ellos, el colesterol es el de mayor interés biológico. Forma parte de
las membranas biológicas a las que confiere resistencia, por otra parte es el precursor de
casi todos los demás esteroides.
Otros esteroles constituyen el grupo de la vitamina D o calciferol, imprescindible en la absorción
intestinal del calcio y su metabolización.
b) Ácidos biliares. Derivan de los ácidos cólico, desoxicólico y quenodesoxicólico, cuyas sales
emulsionan las grasas por lo que favorecen su digestión y absorción intestinal.
c) Hormonas esteroideas. Incluyen las de la corteza suprarrenal, que estimulan la síntesis del
glucógeno y la degradación de grasas y proteínas (cortisol) y las que regulan la excreción de agua y
sales minerales por las nefronas del riñón (aldosterona). También son de la misma naturaleza las
hormonas sexuales masculinas y femeninas (andrógenos como la testosterona, estrógenos y
progesterona) que controla la maduración sexual, comportamiento y capacidad reproductora.
¿Sabías Qué?
Hay varios tipos de colesterol
Hay diferentes maneras de transportar el colesterol en sangre. Dado que se trata de una sustancia grasa, no es soluble
en medio acuoso como es la sangre. Para solucionar el problema disponemos de unas partículas que son capaces de
envolverlo y transportarlo, son las lipoproteínas. Según el tipo de éstas últimas, el colesterol se elimina o se deposita en
las arterias.
¿Son todos perjudiciales?
El Colesterol bueno, el que permite que se elimine, es denominado HDL, mientras que el conocido por Colesterol
malo es el LDL. Del 75% al 80% se transporta en el LDL, el otro 15% o 20% restante, se transporta en el HDL.
Cuando nos hacemos un análisis de sangre deben de reflejarse ambos tipos. Conviene tener un LDL lo más bajo
posible y un HDL alto. Es importante que la vigilancia y control de las lipoproteínas en sangre, sea llevada con cierta
periodicidad por el médico especialista.
Acciones Biológicas de las Hormonas Esteroides
¿Cuáles son sus funciones?
En el ser humano cumplen importantes funciones:
 Reguladora: Algunos regulan los niveles de sal y la secreción de bilis.
 Estructural: El colesterol es un esteroide que forma parte de la estructura de las membranas de
las células junto con los fosfolípidos. Además, a partir del colesterol se sintetizan los demás
esteroides.
 Hormonal: Las hormonas esteroides son:
o Corticoides: glucocorticoides y mineral corticoides. Existen múltiples fármacos con actividad
corticoide, como la prednisona.
o Hormonas sexuales masculinas: son los andrógenos, como la testosterona y sus derivados,
los anabolizantes androgénicos esteroides (AE); estos últimos llamados simplemente
esteroides.
o Hormonas sexuales femeninas.
o Vitamina D y sus derivados.
o Todos ellos son derivados de los esteroides, por ende es de suma importancia en el ser
humano.
Gracias.

Información

  • 1.
    UNIVERSIDAD DE GUAYAQUIL FACULTADDE CIENCIAS MÉDICAS CURSO PROPEDEUTICO DE NIVELACION Proyecto de Aula- Biología TEMA: Biomoléculas Orgánicas e Inorgánicas AUTORES: SUGEY BAQUE ERICKA GARCIA JORGE JUSTAVINO JONATHAN PONCE KELLY RIVAS CURSO: M-14 DOCENTE: Ing. Carlos Flores PERIODO ABRIL – AGOSTO 2013
  • 2.
    Son moléculas producidaspor cualquier organismo. Estas están constituidas principalmente por carbono, hidrógeno, nitrógeno y oxígeno, y en menor medida fósforo y sulfuro. Suelen incorporarse otros elementos, pero en menor frecuencia. Clasificación: A grandes rasgos las biomoléculas se dividen en dos tipos: orgánicas e inorgánicas, y es posible caracterizarlas de la siguiente manera:  Biomoléculas inorgánicas: Son las que no son producidas por los seres vivos, pero que son fundamentales para su subsistencia. En este grupo encontramos el agua, los gases y las sales inorgánicas. Simples Oxígeno (o2) Nitrógeno (N2) Compuestas Inorgánicas Orgánicas Glúcidos Lípidos Proteínas Ácidos Nucleicos Agua Dióxido de carbono Sales minerales
  • 3.
     Biomoléculas orgánicas:Son moléculas con una estructura a base de carbono y son sintetizadas sólo por seres vivos. Podemos dividirlas en cuatro grandes grupos: 1. Glúcidos. Son los carbohidratos o hidratos de carbono. Están compuestos por carbono, hidrógeno y oxígeno, y sí son solubles en agua. Constituyen la forma más primitiva de almacenamiento energético. 2. Lípidos. Están compuestos por carbono e hidrógeno, y en menor medida por oxígeno. Su característica es que son insolubles en agua. Son lo que coloquialmente se conoce como grasas. 3. Proteínas. Están compuestas por cadenas lineales de aminoácidos, y son el tipo de biomolécula más diversa que existe. Tienen varias funciones dependiendo del tipo de proteína del que estemos hablando. 4. Ácido nucleico. Son el ADN (ácido desoxirribonucleico) y ARN (ácido ribonucleico). Son macromoléculas formadas por nucleótidos unidos por enlaces. Básicamente estos son los tipos de biomoléculas que existen, y todas ellas están presentes en los seres humanos, y dependemos de ellas para nuestra vida.
  • 4.
    Son esenciales paranuestro organismo porque son una fuente básica e inmediata de energía. Son biomoléculas constituidas por C, H, y O (a veces tienen N, S, o P) El nombre de glúcido deriva de la palabra "glucosa" que proviene del vocablo griego glykys que significa dulce, aunque solamente lo son algunos monosacáridos y disacáridos. Su fórmula general suele ser (CH2O) n. Funciones:  Son fuente de energía inmediata.  Componente estructural de la pared celular de plantas y del exoesqueleto vegetal.  Forma parte de otro compuesto como ácidos nucleicos y glucoproteínas. ¿Cuáles son sus funciones en el organismo?  Es un combustible que va a ser oxidado para suministrar energía para otros procesos metabólicos.  Los tres monosacáridos principales que resultan de los procesos digestivos son: Glucosa - Galactosa - Fructuosa
  • 5.
    ¿Cómo se clasificanlos glúcidos?
  • 6.
    Monosacáridos Son Monómeros delos Carbohidratos, son los azúcares simples, no pueden ser hidrolizados en moléculas más sencillas. Presentan un esqueleto carbonado con grupos alcohol o hidroxilo y son portadores del grupo aldehído (aldosas) o cetónico (cetosas). Se clasifican tomando en cuenta el número de átomos que poseen:  Triosas: Tienen 3 átomos de carbono.  Tetrosas: Tienen 4 átomos de carbono.  Pentosas: Tienen 5 átomos de carbono. La D-ribosa forma parte del ácido ribonucleico y la 2- desoxirribosa del desoxirribonucleico. En la D-ribulosa destaca su importancia en la fotosíntesis.  Hexosas: Tienen 6 átomos de carbono. Tienen como fórmula general C6H12O6. Y se distinguen azúcares Reductores y No reductores. El más importante es la Glucosa.
  • 7.
    Características:  Son solublesen agua, son dulces, cristalinos y blancos.  Cuando son atravesados por luz polarizada desvían el plano de vibración de esta. Estructura e isomería: Los azúcares más pequeños pueden escribirse por proyección en el plano como se aprecia en la figura con indicación de la estructura tridimensional. Todas las osas tienen al menos un C unido a cuatro radicales distintos o asimétricos. Aparecen así los esteroisómeros, presentando los monosacáridos esteroisomería. Las sustancias que desvían la luz hacia la derecha se llaman Dextrogiras y se representan con la letra D y el signo positivo (+) nos indica que el grupo OH está a la derecha y las que desvían la luz a la izquierda se llaman Levógiras y se representa con la letra L y el signo negativo (-) nos indica que el OH está a la izquierda.
  • 8.
    Disacáridos Son un tipode glúcidos formados por la unión de dos monosacáridos iguales o distintos mediante un enlace O-glucosídico (con pérdida de una molécula de agua). Características:  Son oligosacáridos solubles en agua, dulces y cristalizables.  El carácter reductor se da en un disacárido si uno de los monosacáridos que lo forman tiene su carbono anomérico (o carbonílico) libre, es decir, si este carbono no forma parte del enlace O-glucosídico.  La fórmula empírica de los disacáridos es C12H22O11.  El enlace covalente entre dos monosacáridos provoca la eliminación de un átomo de hidrógeno de uno de los monosacáridos y de un grupo hidroxilo del otro monosacárido, de forma que en conjunto podemos decir que se elimina una molécula de agua (H2O) que se libera al medio de reacción. Hidrólisis de las Disacáridos:  Sacarosa: Glucosa + Fructuosa  Lactosa: Glucosa + Galactosa  Maltosa, isomaltosa, trehalosa y celobiosa: Glucosa + Glucosa. Son diferentes dependiendo de la unión entre las glucosas. Principales disacáridos  Maltosa.- Es el azúcar de malta. Grano germinado de cebada que se utiliza en la elaboración de la cerveza. Se obtiene por hidrólisis de almidón y glucógeno. Posee dos moléculas de glucosa unidas por enlace tipo (1-4).
  • 9.
     Isomaltosa.- Seobtiene por hidrólisis de la amilopectina y glucógeno. Se unen dos moléculas de glucosa por enlace tipo (1-6)  Celobiosa.- No se encuentra libre en la naturaleza. Se obtiene por hidrólisis de la celulosa. y está formado por dos moléculas de glucosa unidas por enlace (1-4).  Lactosa.- Es el azúcar de la leche de los mamíferos. Así, por ejemplo, la leche de vaca contiene del 4 al 5% de lactosa. Se encuentra formada por la unión (1-4) de la -D- galactopiranosa (galactosa) y la -D-glucopiranosa (glucosa).
  • 10.
     Sacarosa.- Esel azúcar de consumo habitual, se obtiene de la caña de azúcar y remolacha azucarera. Es el único disacárido no reductor, ya que los dos carbonos anoméricos de la glucosa y fructosa están implicados en el enlace G(1 ,2 ). Disacáridos Reductores: Maltosa, la Isomaltosa, la Celobiosa y la Lactosa Disacáridos no Reductores: Sacarosa y Trehalosa
  • 11.
    Polisacáridos Son Biomoléculas quese encuadran entre los glúcidos y están formadas por la unión de una gran cantidad de monosacáridos y cumplen funciones diversas, sobre todo de reservas energéticas y estructurales. Los polisacáridos son cadenas, ramificadas o no, de más de diez monosacáridos. Son polímeros, cuyos monómeros constituyentes son monosacáridos, los cuales se unen repetitivamente mediante enlaces glucosídicos. Características:  Peso molecular elevado.  No tienen sabor dulce.  Pueden ser insolubles o formar dispersiones coloidales.  No poseen poder reductor.  ¿Cómo se clasifican los polisacáridos? 1. Según la función biológica a) Polisacáridos de reserva: La principal molécula proveedora de energía para las células de los seres vivos es la glucosa. Cuando ésta no es descompuesta en el catabolismo energético para extraer la energía que contiene, es almacenada en forma de polisacáridos de tipo α(1->4), representado en las plantas por el almidón y en los animales por el glucógeno. b) Polisacáridos estructurales: Se trata de glúcidos que participan en la construcción de estructuras orgánicas. Entre los más importantes tenemos a la celulosa que es el principal componente de la pared celular en las plantas y a la quitina, que cumple el mismo papel en los hongos, además de ser la base del exoesqueleto de los artrópodos y otros animales emparentados. 2. Según su composición
  • 12.
    a) Homopolisacáridos: formadospor monosacáridos de un solo tipo. - Unidos por enlace tenemos el almidón y el glucógeno. - Unidos por enlace tenemos la celulosa y la quitina. b) Heteropolisacárido: el polímero lo forman más de un tipo de monosacárido. - Unidos por enlace tenemos la pectina, la goma arábiga y el agar-agar. Principales Polisacáridos:  Almidón Es un polisacárido de reserva en vegetales. Se trata de un polímero de glucosa, formado por dos tipos de moléculas: amilosa (30%), molécula lineal, que se encuentra enrollada en forma de hélice, y amilopectina (70%), molécula ramificada. Procede de la polimerización de la glucosa que sintetizan los vegetales en el proceso de fotosíntesis, almacenándose en los amiloplastos. Se encuentra en semillas, legumbres y cereales, patatas y frutos (bellotas y castañas). En su digestión intervienen dos enzimas: -amilasa (rompe enlaces 1-4) y la (1,6) glucosidasa para romper las ramificaciones. Al final del proceso se libera glucosa.  Glucógeno Es un polisacárido de reserva en animales, que se encuentra en el hígado (10%) y músculos (2%). Presenta ramificaciones cada 8-12 glucosas con una cadena muy larga (hasta 300.000 glucosas). Se requieren dos enzimas para su hidrólisis (glucógeno-fosforilasa) y (1-6) glucosidasa, dando lugar a unidades de glucosa. Dado que los seres vivos requieren un aporte constante de energía, una parte importante del metabolismo de los azúcares está relacionado con los procesos de formación de almidón y glucógeno y su posterior degradación.
  • 13.
     Celulosa Polisacárido estructuralde los vegetales en los que constituye la pared celular. Es el componente principal de la madera (el 50% es celulosa) algodón, cáñamo etc. El 50 % de la Materia Orgánica de la Biosfera es celulosa. Es un polímero lineal de celobiosa. Sus glucosas se unen por puentes de Hidrógeno dando micro fibrillas, que se unen para dar fibrillas y que a su vez producen fibras visibles.  Pectina Es un heteropolisacárido con enlace . Junto con la celulosa forma parte de la pared vegetal. Se utiliza como gelificante en industria alimentaria (mermeladas). Importante
  • 14.
    Necesidades diarias dehidratos de carbono Los hidratos de carbono deben aportar entre el 55-60 % de las calorías de la dieta. Se recomienda una cantidad mínima de unos 120 g. diarios para evitar una utilización inadecuada de las proteínas y las grasas. La cantidad máxima de glúcidos que podemos ingerir sólo está limitada por su valor calórico y nuestras necesidades energéticas. Un exceso de glucosa en nuestro organismo puede resultar muy perjudicial y peligroso. Es transportada hasta el hígado, que regula la cantidad de glucosa en sangre. La glucosa se almacena en forma de glucógeno, no sólo en el hígado, sino también en los músculos. La glucosa que no se consume y no se puede almacenar (por exceso), se transforma en grasa, engordando el tejido adiposo. Alimentos considerados carbohidratos (ya sean simples o complejos, en su composición predomina una gran parte glúcida): Azúcares, frutas dulces, postres, harinas, cereales, legumbres, tubérculos y cacahuetes. Es decir, por ejemplo en este grupo se encuentra el pan, la pasta, la bollería o pastelería, la patata, el arroz, el trigo, el maíz, los garbanzos, los dátiles, la remolacha, la uva y por supuesto el azúcar. Noticias sobre Glúcidos: http://www.laprimeraperu.pe/online/tag/glucidos/ http://www.biomanantial.com/consumo-apropiado-carbohidratos-a-1830-es.html http://www.revistamundonatural.com/noticia.cfm?n=30#axzz35Fw4fNwh http://www.agenciasinc.es/Noticias/Derivados-de-carbohidratos-podrian-dar-lugar-a-nuevos-farmacos-anticancerigenos http://www.deperu.com/noticias/pancreas-bionico-hecho-a-partir-de-un-iphone-combate-con-eficacia-la-diabetes- 54616.html http://www.arueda.com/servicios/nutricion/los-glucidos-el-combustible-super.html
  • 15.
    ¿Qué son loslípidos? Son el grupo de Biomoléculas orgánicas que poseen las siguientes características: Están conformadas por carbono e hidrógeno básicamente, la mayoría presenta oxigeno pero en proporciones muy bajas y en casos Fósforo, Nitrógeno y Azufre. Son insolubles e agua y en otros disolventes orgánicos y solubles en solventes orgánicos como el benceno. Funciones: En los alimentos nos encontramos con tres tipos distintos de lípidos: grasas y aceites, fosfolípidos y colesterol. Sus funciones fundamentales en el organismo las podemos agrupar en:  Ser altamente energéticos (1 gramo de lípidos aporta 9 Kilocalorías)  Función energética y específicamente de energía de reserva  Son parte fundamental de la membrana celular y responsable en parte de sus múltiples funciones  Aporte de ácidos grasos esenciales  Efecto ahorrador de la utilización de las proteínas como fuente de energía  Absorción de vitaminas liposolubles  Efecto organoléptico, la grasa es fundamental para apreciar el gusto y aroma de los alimentos  Efecto de saciedad, contribuye al efecto de saciedad después de la ingestión de alimentos
  • 16.
    Lípidos Saponificables Simples Acilglicéridos Monoglicéridos Diuglicéridos TrigloicéridosCéridos Complejos: Fosfolípidos Fosfoglicéridos Fosfoesfingolípidos Glucolípidos Cerebrósidos Gangliósidos ¿Cómo se clasificanlos Lípidos? Se clasifican de acuerdo a la presencia de ácidos grasos en:  Saponificables: Contienen ácidos grasos.  Insaponificables: No contiene ácidos grasos Lípidos Saponificables: Son aquellos que contienen ácidos grasos que pueden ser liberados mediante hidrólisis. Son ésteres de ácidos grasos y un alcohol o aminoalcohol. Comprenden 2 grupos:  Simples: En cuya composición solo existe Carbono, hidrógeno y oxígeno. Comprenden 2 grupos: 1. Acilglicéridos: Formados por la esterificación de una, dos o tres moléculas de ácidos grasos con una molécula de glicerina. Se distinguen tres tipos:  Monoacilglicéridos: Contienen una molécula de ácido graso  Diacilglicéridos: Contiene dos moléculas de ácidos grasos.  Triacilglicéridos: Contiene tres moléculas de ácidos grasos. 2. Céridos: Se obtienen por esterificación de un ácido graso con un alcohol monovalente de cadena larga.
  • 17.
    Tiene un carácterlipófilo, por lo cual su unión origina láminas impermeables que protegen muchos tejidos y formaciones dérmicas de animales y vegetales.  Complejos: En su estructura molecular además de carbono, hidrógeno y oxígeno hay también nitrógeno, fosforo, azufre o un glúcido. Son las principales moléculas constitutivas de la doble capa lipídica de las membranas citoplasmáticas, por lo que también se los llama lípidos de membrana. Se dividen en dos grupos: 1. Fosfolípidos: Se caracterizan por presentar un ácido orto fosfórico en su zona polar. Son los más abundantes de la membrana citoplasmática. Se dividen en:  Fosfoglicéridos: Formados por la esterificación de un ácido fosfatídico (una molécula formada por la unión de un grupo fosfato con un diacilglicérido que posee un ácido graso insaturado) con un alcohol. Los más abundantes son: - Fosfatidilserina - lecticina o foafatidilcolina - Cefalina o fosfatidiletanolamina  Fosfoesfingolípidos: Están formados por la unión de un ácido graso y una esfingosina, conjunto que se denomina ceramida, al que se une un grupo fosfato y aminoalcohol. El más abundante es la esfingomielina. 2. Glucolípidos: Formados por la unión de una ceramida y un glúcido. También poseen esfingosina como los fosfolípidos, pero se diferencian de estos por carecer del grupo fosfato y porque en lugar de alcohol presentan un glúcido. Pueden dividirse en dos grupos:  Cerebrósidos: A la ceramida se une una cadena glucídica que puede tener entre uno o quince monosacáridos.  Gangliósidos: La ceramida se une a un oligosacárido complejo en el que siempre aparece el ácido siálico.
  • 18.
    Lípidos Insaponificables: Se denominanlípidos insaponificables porque no contienen ácidos grasos en su composición; por ello no pueden realizar la reacción de saponificación, es decir, no pueden formar jabones. Comprenden: 1. Terpenos o isopopenoides: Son derivados de una molécula, el isopreno (2-metil-1,3-butanodieno), y entre ellos se encuentran muchas sustancias que son importantes para el ser humano:  Limoneno: da ese olor característico a las frutas cítricas como limones o naranjas.  Vitaminas A, K o E.  Carotenos de las zanahorias, que les dan ese color anaranjado.  Caucho, se utiliza para fabricar neumáticos. 2. Esteroides: Derivan de un compuesto químico en forma de anillo llamado ciclopentanoperhidrofenantreno, esterano o gonano. Entre ellos se encuentran sustancias como:  Esteroles; entre ellos, el colesterol, que además de encontrarse en la sangre y ser el precursor de placas arteriales, se encuentra también en la membrana plasmática de las células, aportándoles rigidez. La vitamina D, necesaria para la absorción del calcio, es también un esterol.  Ácidos biliares; se encargan de emulsionar las grasas en el tubo digestivo.  Hormonas esteroideas; incluyen a las hormonas que se encuentran en la corteza suprarrenal, como el cortisol y la aldosterona.  Hormonas sexuales; testosterona, estrógenos y progesterona.
  • 19.
  • 20.
    Son lípidos nohidrolizables, Insaponificables, pueden ser considerados como derivados del colesterol. Se los encuentra en todos los tejidos de los organismos vivos. Derivan del ciclo pentano perhidrofenantreno, denominado. Su estructura la forman cuatro anillos de carbono (A, B, C y D). Los esteroides se diferencian entre sí por el nº y localización de sustituyentes. Características Las hormonas esteroides tienen en común que:  Se sintetizan a partir del colesterol.  Son hormonas lipofílicas que atraviesan libremente la membrana plasmática, se unen a un receptor citoplasmático, y este complejo receptor-hormona tiene su lugar de acción en el ADN del núcleo celular, activando genes o modulando la transcripción del ADN. Principales Esteroides Los esteroides más característicos son: a) Esteroles: De todos ellos, el colesterol es el de mayor interés biológico. Forma parte de las membranas biológicas a las que confiere resistencia, por otra parte es el precursor de casi todos los demás esteroides. Otros esteroles constituyen el grupo de la vitamina D o calciferol, imprescindible en la absorción intestinal del calcio y su metabolización.
  • 21.
    b) Ácidos biliares.Derivan de los ácidos cólico, desoxicólico y quenodesoxicólico, cuyas sales emulsionan las grasas por lo que favorecen su digestión y absorción intestinal. c) Hormonas esteroideas. Incluyen las de la corteza suprarrenal, que estimulan la síntesis del glucógeno y la degradación de grasas y proteínas (cortisol) y las que regulan la excreción de agua y sales minerales por las nefronas del riñón (aldosterona). También son de la misma naturaleza las hormonas sexuales masculinas y femeninas (andrógenos como la testosterona, estrógenos y progesterona) que controla la maduración sexual, comportamiento y capacidad reproductora. ¿Sabías Qué? Hay varios tipos de colesterol Hay diferentes maneras de transportar el colesterol en sangre. Dado que se trata de una sustancia grasa, no es soluble en medio acuoso como es la sangre. Para solucionar el problema disponemos de unas partículas que son capaces de envolverlo y transportarlo, son las lipoproteínas. Según el tipo de éstas últimas, el colesterol se elimina o se deposita en las arterias. ¿Son todos perjudiciales? El Colesterol bueno, el que permite que se elimine, es denominado HDL, mientras que el conocido por Colesterol malo es el LDL. Del 75% al 80% se transporta en el LDL, el otro 15% o 20% restante, se transporta en el HDL. Cuando nos hacemos un análisis de sangre deben de reflejarse ambos tipos. Conviene tener un LDL lo más bajo posible y un HDL alto. Es importante que la vigilancia y control de las lipoproteínas en sangre, sea llevada con cierta periodicidad por el médico especialista.
  • 22.
    Acciones Biológicas delas Hormonas Esteroides ¿Cuáles son sus funciones? En el ser humano cumplen importantes funciones:  Reguladora: Algunos regulan los niveles de sal y la secreción de bilis.  Estructural: El colesterol es un esteroide que forma parte de la estructura de las membranas de las células junto con los fosfolípidos. Además, a partir del colesterol se sintetizan los demás esteroides.  Hormonal: Las hormonas esteroides son: o Corticoides: glucocorticoides y mineral corticoides. Existen múltiples fármacos con actividad corticoide, como la prednisona. o Hormonas sexuales masculinas: son los andrógenos, como la testosterona y sus derivados, los anabolizantes androgénicos esteroides (AE); estos últimos llamados simplemente esteroides. o Hormonas sexuales femeninas. o Vitamina D y sus derivados. o Todos ellos son derivados de los esteroides, por ende es de suma importancia en el ser humano. Gracias.