Expediente clínico electrónico
Conjunto de información y datos personales de un paciente
que se integra para la atención médica y consta de documentos
escritos, gráficos, imagenológicos, electrónicos,
electromagnéticos,etc; en los cuales el personal de
salud debe hacer los registros, anotaciones correspondientes
a su intervención en la atención médica
del paciente.
• Objetivos en la elaboración del expediente clínico electrónico
Promover la mejor atención del paciente.
Evaluación de la calidad de la atención prestada al paciente.
Único documento que revela la relación médico-paciente
Cada problema debe analizarse con la mnemotecnia SOAP:
Subjetivo: lo que el paciente refiere, Objetivo: lo que el médico observa o
mide, Análisis: lo que el médico analiza o razona y Plan: lo que se piensa
hacer para resolver el problema.
• Ventajas de implementar el Expediente Clinico Electronico
Herramienta que permite compartir recursos, servicios e información de los
usuarios de la atención a salud e integrar información dispersa al tener
acceso en cualquier lugar del país e incluso del extranjero.
Concentrar, intercambiar, comunicar la información médica de un paciente
contenida a lo largo de su vida en su expediente clínico electrónico
Los beneficios de los ECE incluyen mejoras en la calidad de la atención y
reducción en los errores médicos, satisfacción de los pacientes y médicos,
mantiene a la población sana y evita brotes de enfermedades prevenibles,
disminución en los errores de medicación a nivel hospitalario
• Desventajas de la implementación del ECE.
Falta de sistemas de integración
Deterioro de la relación médico-paciente-computadora.
Regulación del ECE
La principal razón es la mejora dela atención de los pacientes. La Norma Oficial Mexicana
NOM-024-SSA3-2012 establece los lineamientos del ECE para garantizar la interoperabilidad,
procesamiento, interpretación, confidencialidad, seguridad, etc.
• Retos actuales del ECE.
Coordinar a los diferentes especialistas de la salud (médico general, especialista,
enfermería etc, para una atención integral y mejorar el sistema de referencia para
cuando tengan que cambiar de niveles de atención médica.
Debe ser un documento generado únicamente en la RMP y que forme parte de un
sistema integrado de información clínica multimedia unificada y personal
Otros retos
Falta de recursos para invertir
Falta de infraestructura técnica
Falta de personal técnico
• Sistema de información hospitalaria
Los sistemas de información hospitalaria nacieron
para registrar la actividad relativa a los pacientes,
así como los sistemas de gestión de suministros, sistemas
de finanzas y contables entre otros.
SIH
Sistema integrado de información diseñado para gestionar aspectos clínicos,
administrativos y financieros de un hospital, permite obtener datos
epidemiológicos; involucra recolección, almacenamiento, procesamiento,
recuperación de la información referente a la atención médica.
Cartacterísticas
Se instala por unidad, por estación de trabajo o por funcionario único
Interligado online: conecta todas las computadoras para que los usuarios compartan
programas, tener acceso a los datos de toda la organización y comunicarse
electrónicamente.
Flexible: realiza tareas en diferentes sitios inclusive fuera del lugar de trabajo
Funciones
Procurar al paciente el acceso a la
información en tiempo y forma
Mejorar la práctica clínica
Ventajas de su aplicación
Mejora de localidad de la atención y de las posibilidades de
financiamiento de los servicios de salud, requiere compromiso en la
conducción, instalación de la tecnología adecuada, entrenamiento
del personal, actualización de la tecnología y mantenimiento.
SIMULACIÓN
Situación o ambiente creado para permitir que se experimente
alguna representación de un evento real con fines de práctica,
aprendizaje con el propósito de desarrollar habilidades
especificas.
Alta fidelidad física: se desarrollan habilidades manuales.
Alta fidelidad conceptual: razonamiento clínico y habilidad para solucionar
problemas.
Alta fidelidad emocional o vivencial: retención de información mediante el manejo
de procesos complejos que involucran conocimientos o emociones
Potenciar el conocimiento cercano a la vida real y su aplicación a situaciones
cotidianas.
SIMULADORES
Pacientes estandarizados:
Actores entrenados definidos por el tipo de paciente
que representarán.
Ayudan a desarrollar la relación médico-paciente: depende del médico obtener la
mejor información de su paciente entablando una buena comunicación.
Simulador humano.
Paciente híbrido.
Requiere un paciente estandarizado que simule actitudes en un caso específico.
Simuladores virtuales.
Estudiantes interactúan a través de una pantalla.
Replicar el mundo físico a través de imágenes digitales
Simuladores y tecnología.
Promover la seguridad del paciente y disminuir los errores médicos.
Mejorar las habilidades que requieren mayor entrenamiento.
Ventajas Desventajas
Fácil reproducción del material y
portabilidad
Incompatibilidad con ciertos
equipos de computo
Representar de mejor manera él
mundo real atravez del virtual
Requerimiento especifico de la
computadora
Gran realismo Costos elevados
Sesión 13
ÉTICA E INFORMÁTICA
BIOMÉDICA
FUNCIÓN
• El marco legal rige a la informática biomédica para realizar la práctica
médica con responsabilidad y profesionalismo.
PRINCIPIOS ÉTICOS FUNDAMENTALES
• Todas las personas tienen el derecho
fundamental de la autodeterminación.
Autonomía
• Todas las personas son iguales como
personas, y en consecuencia tienen el
derecho a ser tratadas de acuerdo a
ello.
Igualdad y
Justicia
• Todas las personas tienen el deber de
obrar por el bien de los demás, en
tanto la naturaleza de este bien guarde
concordancia con los valores
fundamentales de las partes afectadas.
Beneficencia
• Todas las personas tienen el deber de evitar el
perjuicio (o daño) a otras personas siempre que
se encuentre dentro de sus posibilidades
hacerlo así, cuando ello no implique daño para
sí mismas.
No-Perjuicio
• Todos los derechos y deberes están sujetos a la
condición de que sea posible cumplir con ellos
bajo las circunstancias en los que se ejecutan y
usufructúan.
Imposibilidad
• Quienquiera que tenga una obligación, tiene el
deber de cumplir con dicha obligación de la
mejor forma que pueda hacerlo.
Integridad
PRINCIPIOS GENERALES DE ÉTICA
INFORMÁTICA
• Privacidad y Disposición de la
Información
• Transparencia
• Seguridad
• Acceso
• Resguardo Legítimo
• Alternativa Menos Invasora
• Responsabilidad
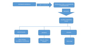
INFORMATIA BIOMEDICA
IN
T
E
G
R
A
TECNOLOGIAS PARA LA INFORMACIÓN
Y COMUNICACIÓN
MEDIANTE
VALORES Y PRINCIPIOS
ÉTICOS
CONTEXTUALIZA
Retos (sociales,
tecnológicos y económicos)
FAVORECE
Relación médico-
paciente
DELIMITA
Marco legal
Sesión 13
IMAGENOLOGÍA Y
TELEMEDICINA
IMAGENOLOGÍA
• ¿Qué es?
Es una ciencia visual que comprende las técnicas y los
procedimientos que permiten obtener imágenes del cuerpo humano
con fines clínicos o científicos.
FUNCIONES
Estudios diagnósticos por
medio de imágenes
Tomar decisiones
diagnósticas y terapéuticas
La enseñanza y la
investigación
TELEMEDICINA
• Cuando usamos la imagenología a distancia se convierte en
Telemedicina
Telemedicina significa medicina
practicada a distancia, incluye tanto
diagnóstico y tratamiento, como
también la educación médica.
IMÁGENES
Representan
DATOS
BIOLOGICOS Interpretación INFORMACIÓN ÚTIL
FINALIDAD
• Imagenología y telemedicina usan las TIC y las
telecomunicaciones con el fin de tomar decisiones
preventivas, diagnósticas y terapéuticas.
SEGÚN LA OMS..
• La OMS define a la Telemedicina como:
“Suministro de servicios de atención sanitaria a distancia por
profesionales que apelan a tecnologías de la información y la
comunicación con objeto de intercambiar datos para hacer
diagnósticos, preconizar tratamientos y prevenir enfermedades y
heridas así como para la formación de los profesionales de atención de
salud y en actividades de investigación y evaluación con el fin de
mejorar la salud de las personas”
MODELOS
• -Profesional-profesional:
Médico pasante de servicio social (MPSS) que interconsulta a un
cardiólogo acerca de un paciente.
• -Profesional-profesional-paciente:
MPSS que estando en un consultorio de telemedicina explora a un
paciente con el apoyo del cardiólogo que se halla en otro sitio.
• -Profesional-paciente:
Paciente que se encuentra en un consultorio de telemedicina y es
atendido por un cardiólogo que se encuentra lejos de ahí.
BENEFICIOS
MÉDICOS PACIENTES HOSPITALES
SISTEMAS DE
SALUD
• Mayor
posibilidad de
efectuar
interconsultas
con
especialistas.
• Más
posibilidades
para tomar
decisiones
diagnósticas,
preventivas para
el paciente
• Diagnósticos y
tratamientos
más rápidos y
oportunos.
• Atención integral
y continua
• Evitar traslados
para consultar al
médico
especialista
• Los familiares se
separan menos
del paciente.
• Reducción de la
pérdida de
exámenes
• Diagnósticos y
tratamientos
más rápidos,
precisos y
oportunos
• Ahorro en los
gestos de
transporte.
• Mejor y uso y
aprovechamient
o de los recursos
• Análisis
científicos y
estadísticos
flexibles y
oportunos
• Recursos
adicionales para
la enseñanza de
los estudiantes.
SERVICIOS
• Teleconsulta: en tiempo real o diferido entre médicos de zonas rurales
o de centros de atención primaria y los hospitales donde se
encuentran los especialistas
Diferida: recibe por correo electrónico el paquete con la información
clínica del caso y envía la respuesta por el mismo medio
Teleconsulta en tiempo real: mismo entorno de comunicación, el
paciente y el médico consultante interactúan con el médico
especialista en el momento de consulta
Cibermedicina & Bioinformatica
CIBERMEDICINA
• Estudio de las aplicaciones de Internet, tecnologías en medicina y salud pública, que
estudian el impacto y retos para la atención de la salud.
• La medicina a optado por usar la cibermedicina como herramienta para disminuir el
sufrimiento humano.
• Se están desarrollando tecnologías bajo el enfoque de salud y mejora del sector salud.
CIBERMEDICINA
Nanotecnología
Medicina Robótica
Prótesis
Inteligentes
• Manipulación de la materia en escala de átomos y moléculas.
• La Nanomedicina es la aplicación de los conocimientos de
nanotecnología en las ciencias y procedimientos médicos.
• La Nanotecnología ya se encuentra en nuestra vida diaria y ha
llevado a la innovación en los paradigmas de los diagnósticos y
tratamientos de la práctica clínica tradicional.
• Nano-proyectiles de oro: Detección y exterminio de
distintos tumores cancerígenos, identifican la zona afectada, marcan
el lugar y externamente se dirige luz infrarroja. Funcionan como
lentes de aumento que calientan la zona tumoral y eliminan el tejido
maligno.
• Nanopartículas terapéuticas: Incorporación de nano
partículas de plata que permiten que las moléculas sean
químicamente más activas.
• Nanopartículas aplicadas al diagnóstico: Nano
partículas con propiedades ópticas y eléctricas que emiten
deferentes gamas de colores para el marcaje de material biológico
con propósito de investigación.
• Detectores de ADN: Para descubrir pacientes que tengan
alguna mutación genética o predisposición a alguna enfermedad que
no podrían identificarse.
• Nanosensores médicos: Supervisión de parámetros
bioquímicos enviando señales ópticas cuando los parámetros
normales cambien.
• Microesferas de quitosano: Atrapamiento de sustancias
químicas; administración de vacunas sobre todo por vías oral y
nasal aumentando las respuestas inmunitarias.
• Nanopartículas de sulfuro de cobre: Mejor alcance de
objetivos que las de oro, depuración del sistema renal.
• SPIO: Nanopartículas superparamagnéticas de óxido de hierro,
agentes de contraste en resonancia magnética nuclear, permiten
observar la distribución intratumoral con mayor sensibilidad que la
tomografía computarizada.
5.5 Inteligencia Artificial
Programa de computación diseñado para realizar determinadas operaciones que se
consideran propias de la inteligencia humana, como el autoaprendizaje.
5.8 Medicina robótica
• Hace referencia a la cirugía robótica, la cual consiste en la asistencia de procedimientos
quirúrgicos utilizando robots.
• Se unen ciencias computacionales, inteligencia artificial, la robótica y la mecatrónica
para ofrecer un cambio de paradigma en el concepto tradicional de la cirugía.
Éste tipo de tecnología necesita un robot o símil.
• Robot: Máquina controlada por una computadora y programada
para moverse, manipular objetos y realizar trabajos a la vez que
interactúa con su entorno y es capaz de efectuar tareas repetitivas de
forma más rápida, barata y precisa que los humanos.
• Ejemplo:
Da Vinci System: Es un robot que permite realizar intervenciones
mínimamente invasivas.
Prótesis inteligentes
• Prótesis: Sustitución de una parte anatómica del cuerpo humano por artefactos distintos
a los propios del organismo.
7.1 Definición de bioinformática
Disciplina científica que utiliza la tecnología de la información para organizar, analizar y
distribuir información biológica, con la finalidad de responder preguntas complejas en
biología.
Engloba métodos matemáticos, estadísticos y computacionales para solucionar problemas
biológicos usando ADN, ARN, secuencias de aminoácidos e información relacionada.
Campo científico interdisciplinario que se propone la investigación y desarrollo de sistemas
que faciliten la comprensión de flujo de información desde los genes hasta las estructuras
moleculares.
7.2 Aplicaciones en biología molecular, medicina genómica
y práctica clínica
• Biología molecular: Estudio de la estructura, función y
composición de las moléculas biológicamente importantes.
• Medicina Genómica: Aplicación del conocimiento del genoma
humano a la práctica de la medicina mediante investigación de
causas de enfermedades a nivel molecular y simulación.
• Práctica clínica: Útil en diagnóstico, pronóstico y tratamiento.
Ética e informática biomédica
Los tres grandes retos de la informática biomédica son:
Exigen y demandan a esta disciplina nuevos modelos de atención
y cuidado para la salud, con bases firmes en los principios éticos
existentes.
social
tecnológico
económico
• Al incluir TICs la informática biomédica establece nuevos
paradigmas en la relación médico-paciente, retomando los
principios y valores éticos.
• El marco legal rige a la informática biomédica para realizar la
práctica médica con responsabilidad y profesionalismo.
8.2 Informática y su influencia en la
relación médico-paciente
• Primer reto Social En cuanto a la atención y cobertura para la salud la IB busca
aportar métodos y herramientas novedosas para integrarlos a modelos de operación y
atención (teleconferencias, videoconferencias o valoraciones automatizadas por medio
de sistemas expertos)
• Implicaciones éticas Todas aquellas que se derivan de la deontología (deber
profesional) y la ética profesional, responsabilidades y obligaciones de orden
especulativo y práctico.
Implicaciones de acceso
El ejercicio de control sobre la información revelada acerca del
paciente, cantidad de información disponible del sujeto en un sistema
de información integral o en internet, así como las restricciones de
permisos de dicha información.
Segundo reto Tecnológico “Detrás de los problemas
de la tecnología, hay un código moral y una postura ética” . El reto
para la IB es proporcionar a los estudiantes las bases que promueven
el buen uso y eviten el abuso de la tecnología. No es la propia
tecnología la que podría dañar sino la forma y modo de usarla.
Tercer reto
Económico
La tecnología está
suspendida a las
posibilidades económicas
del país al que se refiere.
Los recursos económicos
no son generosos para
apoyar al desarrollo de la
tecnología.
El concepto relación médico-paciente analiza un conjunto de valores
y principios que ambos deben compartir, tales como la
confidencialidad, fidelidad y privacidad.

Informatica biomedica 1 bloque 2

  • 1.
    Expediente clínico electrónico Conjuntode información y datos personales de un paciente que se integra para la atención médica y consta de documentos escritos, gráficos, imagenológicos, electrónicos, electromagnéticos,etc; en los cuales el personal de salud debe hacer los registros, anotaciones correspondientes a su intervención en la atención médica del paciente.
  • 2.
    • Objetivos enla elaboración del expediente clínico electrónico Promover la mejor atención del paciente. Evaluación de la calidad de la atención prestada al paciente. Único documento que revela la relación médico-paciente Cada problema debe analizarse con la mnemotecnia SOAP: Subjetivo: lo que el paciente refiere, Objetivo: lo que el médico observa o mide, Análisis: lo que el médico analiza o razona y Plan: lo que se piensa hacer para resolver el problema.
  • 3.
    • Ventajas deimplementar el Expediente Clinico Electronico Herramienta que permite compartir recursos, servicios e información de los usuarios de la atención a salud e integrar información dispersa al tener acceso en cualquier lugar del país e incluso del extranjero. Concentrar, intercambiar, comunicar la información médica de un paciente contenida a lo largo de su vida en su expediente clínico electrónico Los beneficios de los ECE incluyen mejoras en la calidad de la atención y reducción en los errores médicos, satisfacción de los pacientes y médicos, mantiene a la población sana y evita brotes de enfermedades prevenibles, disminución en los errores de medicación a nivel hospitalario
  • 4.
    • Desventajas dela implementación del ECE. Falta de sistemas de integración Deterioro de la relación médico-paciente-computadora. Regulación del ECE La principal razón es la mejora dela atención de los pacientes. La Norma Oficial Mexicana NOM-024-SSA3-2012 establece los lineamientos del ECE para garantizar la interoperabilidad, procesamiento, interpretación, confidencialidad, seguridad, etc.
  • 5.
    • Retos actualesdel ECE. Coordinar a los diferentes especialistas de la salud (médico general, especialista, enfermería etc, para una atención integral y mejorar el sistema de referencia para cuando tengan que cambiar de niveles de atención médica. Debe ser un documento generado únicamente en la RMP y que forme parte de un sistema integrado de información clínica multimedia unificada y personal Otros retos Falta de recursos para invertir Falta de infraestructura técnica Falta de personal técnico
  • 6.
    • Sistema deinformación hospitalaria Los sistemas de información hospitalaria nacieron para registrar la actividad relativa a los pacientes, así como los sistemas de gestión de suministros, sistemas de finanzas y contables entre otros. SIH Sistema integrado de información diseñado para gestionar aspectos clínicos, administrativos y financieros de un hospital, permite obtener datos epidemiológicos; involucra recolección, almacenamiento, procesamiento, recuperación de la información referente a la atención médica. Cartacterísticas Se instala por unidad, por estación de trabajo o por funcionario único Interligado online: conecta todas las computadoras para que los usuarios compartan programas, tener acceso a los datos de toda la organización y comunicarse electrónicamente. Flexible: realiza tareas en diferentes sitios inclusive fuera del lugar de trabajo
  • 7.
    Funciones Procurar al pacienteel acceso a la información en tiempo y forma Mejorar la práctica clínica Ventajas de su aplicación Mejora de localidad de la atención y de las posibilidades de financiamiento de los servicios de salud, requiere compromiso en la conducción, instalación de la tecnología adecuada, entrenamiento del personal, actualización de la tecnología y mantenimiento.
  • 8.
    SIMULACIÓN Situación o ambientecreado para permitir que se experimente alguna representación de un evento real con fines de práctica, aprendizaje con el propósito de desarrollar habilidades especificas. Alta fidelidad física: se desarrollan habilidades manuales. Alta fidelidad conceptual: razonamiento clínico y habilidad para solucionar problemas. Alta fidelidad emocional o vivencial: retención de información mediante el manejo de procesos complejos que involucran conocimientos o emociones Potenciar el conocimiento cercano a la vida real y su aplicación a situaciones cotidianas.
  • 9.
    SIMULADORES Pacientes estandarizados: Actores entrenadosdefinidos por el tipo de paciente que representarán. Ayudan a desarrollar la relación médico-paciente: depende del médico obtener la mejor información de su paciente entablando una buena comunicación. Simulador humano. Paciente híbrido. Requiere un paciente estandarizado que simule actitudes en un caso específico. Simuladores virtuales. Estudiantes interactúan a través de una pantalla. Replicar el mundo físico a través de imágenes digitales
  • 10.
    Simuladores y tecnología. Promoverla seguridad del paciente y disminuir los errores médicos. Mejorar las habilidades que requieren mayor entrenamiento. Ventajas Desventajas Fácil reproducción del material y portabilidad Incompatibilidad con ciertos equipos de computo Representar de mejor manera él mundo real atravez del virtual Requerimiento especifico de la computadora Gran realismo Costos elevados
  • 11.
    Sesión 13 ÉTICA EINFORMÁTICA BIOMÉDICA
  • 12.
    FUNCIÓN • El marcolegal rige a la informática biomédica para realizar la práctica médica con responsabilidad y profesionalismo.
  • 13.
    PRINCIPIOS ÉTICOS FUNDAMENTALES •Todas las personas tienen el derecho fundamental de la autodeterminación. Autonomía • Todas las personas son iguales como personas, y en consecuencia tienen el derecho a ser tratadas de acuerdo a ello. Igualdad y Justicia • Todas las personas tienen el deber de obrar por el bien de los demás, en tanto la naturaleza de este bien guarde concordancia con los valores fundamentales de las partes afectadas. Beneficencia
  • 14.
    • Todas laspersonas tienen el deber de evitar el perjuicio (o daño) a otras personas siempre que se encuentre dentro de sus posibilidades hacerlo así, cuando ello no implique daño para sí mismas. No-Perjuicio • Todos los derechos y deberes están sujetos a la condición de que sea posible cumplir con ellos bajo las circunstancias en los que se ejecutan y usufructúan. Imposibilidad • Quienquiera que tenga una obligación, tiene el deber de cumplir con dicha obligación de la mejor forma que pueda hacerlo. Integridad
  • 15.
    PRINCIPIOS GENERALES DEÉTICA INFORMÁTICA • Privacidad y Disposición de la Información • Transparencia • Seguridad • Acceso • Resguardo Legítimo • Alternativa Menos Invasora • Responsabilidad
  • 16.
    INFORMATIA BIOMEDICA IN T E G R A TECNOLOGIAS PARALA INFORMACIÓN Y COMUNICACIÓN MEDIANTE VALORES Y PRINCIPIOS ÉTICOS CONTEXTUALIZA Retos (sociales, tecnológicos y económicos) FAVORECE Relación médico- paciente DELIMITA Marco legal
  • 17.
  • 18.
    IMAGENOLOGÍA • ¿Qué es? Esuna ciencia visual que comprende las técnicas y los procedimientos que permiten obtener imágenes del cuerpo humano con fines clínicos o científicos.
  • 19.
    FUNCIONES Estudios diagnósticos por mediode imágenes Tomar decisiones diagnósticas y terapéuticas La enseñanza y la investigación
  • 20.
    TELEMEDICINA • Cuando usamosla imagenología a distancia se convierte en Telemedicina Telemedicina significa medicina practicada a distancia, incluye tanto diagnóstico y tratamiento, como también la educación médica.
  • 21.
  • 22.
    FINALIDAD • Imagenología ytelemedicina usan las TIC y las telecomunicaciones con el fin de tomar decisiones preventivas, diagnósticas y terapéuticas.
  • 23.
    SEGÚN LA OMS.. •La OMS define a la Telemedicina como: “Suministro de servicios de atención sanitaria a distancia por profesionales que apelan a tecnologías de la información y la comunicación con objeto de intercambiar datos para hacer diagnósticos, preconizar tratamientos y prevenir enfermedades y heridas así como para la formación de los profesionales de atención de salud y en actividades de investigación y evaluación con el fin de mejorar la salud de las personas”
  • 24.
    MODELOS • -Profesional-profesional: Médico pasantede servicio social (MPSS) que interconsulta a un cardiólogo acerca de un paciente. • -Profesional-profesional-paciente: MPSS que estando en un consultorio de telemedicina explora a un paciente con el apoyo del cardiólogo que se halla en otro sitio. • -Profesional-paciente: Paciente que se encuentra en un consultorio de telemedicina y es atendido por un cardiólogo que se encuentra lejos de ahí.
  • 25.
    BENEFICIOS MÉDICOS PACIENTES HOSPITALES SISTEMASDE SALUD • Mayor posibilidad de efectuar interconsultas con especialistas. • Más posibilidades para tomar decisiones diagnósticas, preventivas para el paciente • Diagnósticos y tratamientos más rápidos y oportunos. • Atención integral y continua • Evitar traslados para consultar al médico especialista • Los familiares se separan menos del paciente. • Reducción de la pérdida de exámenes • Diagnósticos y tratamientos más rápidos, precisos y oportunos • Ahorro en los gestos de transporte. • Mejor y uso y aprovechamient o de los recursos • Análisis científicos y estadísticos flexibles y oportunos • Recursos adicionales para la enseñanza de los estudiantes.
  • 26.
    SERVICIOS • Teleconsulta: entiempo real o diferido entre médicos de zonas rurales o de centros de atención primaria y los hospitales donde se encuentran los especialistas Diferida: recibe por correo electrónico el paquete con la información clínica del caso y envía la respuesta por el mismo medio Teleconsulta en tiempo real: mismo entorno de comunicación, el paciente y el médico consultante interactúan con el médico especialista en el momento de consulta
  • 28.
  • 29.
    CIBERMEDICINA • Estudio delas aplicaciones de Internet, tecnologías en medicina y salud pública, que estudian el impacto y retos para la atención de la salud. • La medicina a optado por usar la cibermedicina como herramienta para disminuir el sufrimiento humano. • Se están desarrollando tecnologías bajo el enfoque de salud y mejora del sector salud.
  • 30.
  • 31.
    • Manipulación dela materia en escala de átomos y moléculas. • La Nanomedicina es la aplicación de los conocimientos de nanotecnología en las ciencias y procedimientos médicos. • La Nanotecnología ya se encuentra en nuestra vida diaria y ha llevado a la innovación en los paradigmas de los diagnósticos y tratamientos de la práctica clínica tradicional.
  • 32.
    • Nano-proyectiles deoro: Detección y exterminio de distintos tumores cancerígenos, identifican la zona afectada, marcan el lugar y externamente se dirige luz infrarroja. Funcionan como lentes de aumento que calientan la zona tumoral y eliminan el tejido maligno. • Nanopartículas terapéuticas: Incorporación de nano partículas de plata que permiten que las moléculas sean químicamente más activas.
  • 33.
    • Nanopartículas aplicadasal diagnóstico: Nano partículas con propiedades ópticas y eléctricas que emiten deferentes gamas de colores para el marcaje de material biológico con propósito de investigación. • Detectores de ADN: Para descubrir pacientes que tengan alguna mutación genética o predisposición a alguna enfermedad que no podrían identificarse.
  • 34.
    • Nanosensores médicos:Supervisión de parámetros bioquímicos enviando señales ópticas cuando los parámetros normales cambien. • Microesferas de quitosano: Atrapamiento de sustancias químicas; administración de vacunas sobre todo por vías oral y nasal aumentando las respuestas inmunitarias.
  • 35.
    • Nanopartículas desulfuro de cobre: Mejor alcance de objetivos que las de oro, depuración del sistema renal. • SPIO: Nanopartículas superparamagnéticas de óxido de hierro, agentes de contraste en resonancia magnética nuclear, permiten observar la distribución intratumoral con mayor sensibilidad que la tomografía computarizada.
  • 36.
    5.5 Inteligencia Artificial Programade computación diseñado para realizar determinadas operaciones que se consideran propias de la inteligencia humana, como el autoaprendizaje.
  • 37.
    5.8 Medicina robótica •Hace referencia a la cirugía robótica, la cual consiste en la asistencia de procedimientos quirúrgicos utilizando robots. • Se unen ciencias computacionales, inteligencia artificial, la robótica y la mecatrónica para ofrecer un cambio de paradigma en el concepto tradicional de la cirugía.
  • 38.
    Éste tipo detecnología necesita un robot o símil. • Robot: Máquina controlada por una computadora y programada para moverse, manipular objetos y realizar trabajos a la vez que interactúa con su entorno y es capaz de efectuar tareas repetitivas de forma más rápida, barata y precisa que los humanos. • Ejemplo: Da Vinci System: Es un robot que permite realizar intervenciones mínimamente invasivas.
  • 39.
    Prótesis inteligentes • Prótesis:Sustitución de una parte anatómica del cuerpo humano por artefactos distintos a los propios del organismo.
  • 40.
    7.1 Definición debioinformática Disciplina científica que utiliza la tecnología de la información para organizar, analizar y distribuir información biológica, con la finalidad de responder preguntas complejas en biología. Engloba métodos matemáticos, estadísticos y computacionales para solucionar problemas biológicos usando ADN, ARN, secuencias de aminoácidos e información relacionada. Campo científico interdisciplinario que se propone la investigación y desarrollo de sistemas que faciliten la comprensión de flujo de información desde los genes hasta las estructuras moleculares.
  • 41.
    7.2 Aplicaciones enbiología molecular, medicina genómica y práctica clínica • Biología molecular: Estudio de la estructura, función y composición de las moléculas biológicamente importantes. • Medicina Genómica: Aplicación del conocimiento del genoma humano a la práctica de la medicina mediante investigación de causas de enfermedades a nivel molecular y simulación. • Práctica clínica: Útil en diagnóstico, pronóstico y tratamiento.
  • 42.
    Ética e informáticabiomédica Los tres grandes retos de la informática biomédica son: Exigen y demandan a esta disciplina nuevos modelos de atención y cuidado para la salud, con bases firmes en los principios éticos existentes. social tecnológico económico
  • 43.
    • Al incluirTICs la informática biomédica establece nuevos paradigmas en la relación médico-paciente, retomando los principios y valores éticos. • El marco legal rige a la informática biomédica para realizar la práctica médica con responsabilidad y profesionalismo.
  • 44.
    8.2 Informática ysu influencia en la relación médico-paciente • Primer reto Social En cuanto a la atención y cobertura para la salud la IB busca aportar métodos y herramientas novedosas para integrarlos a modelos de operación y atención (teleconferencias, videoconferencias o valoraciones automatizadas por medio de sistemas expertos) • Implicaciones éticas Todas aquellas que se derivan de la deontología (deber profesional) y la ética profesional, responsabilidades y obligaciones de orden especulativo y práctico.
  • 45.
    Implicaciones de acceso Elejercicio de control sobre la información revelada acerca del paciente, cantidad de información disponible del sujeto en un sistema de información integral o en internet, así como las restricciones de permisos de dicha información. Segundo reto Tecnológico “Detrás de los problemas de la tecnología, hay un código moral y una postura ética” . El reto para la IB es proporcionar a los estudiantes las bases que promueven el buen uso y eviten el abuso de la tecnología. No es la propia tecnología la que podría dañar sino la forma y modo de usarla.
  • 46.
    Tercer reto Económico La tecnologíaestá suspendida a las posibilidades económicas del país al que se refiere. Los recursos económicos no son generosos para apoyar al desarrollo de la tecnología.
  • 47.
    El concepto relaciónmédico-paciente analiza un conjunto de valores y principios que ambos deben compartir, tales como la confidencialidad, fidelidad y privacidad.