Incrustar presentación
Descargar para leer sin conexión








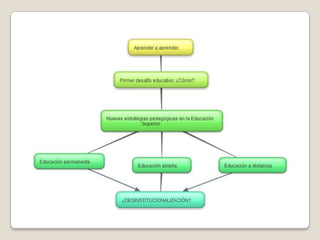
El documento discute los nuevos desafíos que enfrenta la educación debido a los cambios en la economía, la sociedad y el conocimiento. Señala que la tarea educativa debe superar la mera transmisión de información y enfocarse en el proceso de aprendizaje. También destaca la necesidad de aprender a enfrentar la incertidumbre en un contexto cambiante, donde la educación del futuro debe preparar a los estudiantes para lidiar con las incertidumbres relacionadas al conocimiento.






