Manual de
procedimientos de
soporte técnico
2014
Luis Obed Ojeda Hernández
Soporte Ing. Fmo Company
02/06/2014
1
Objetivo
El objetivo de este manual de procedimientos es 1.- Determinar las
actividades que se deben realizar dentro de la Empresa para la consecución
de los Objetivos para los cuales fue creada y a su vez detectar cuales se
requieren implementar, modificar o desechar tomando como base de análisis
las actividades de los puestos creados para la consecución de dicho
objetivo2.- Definir si es que no existe la estructura organizacional de la
empresa de acuerdo a los puestos existentes y/o en su caso validar la
importancia estructural del puesto para definir de manera eficiente la
reestructura organizacional pertinente a fin de mejorar la productividad y
reducir cargas financieras para la Empresa.
3.- Validar de acuerdo a las actividades realizadas por el personal si el puesto
justifica su existencia dentro de la estructura organizacional, si está
correctamente definido en cuanto a cargas de trabajo (número de plazas),
especialización y responsabilidad.
Y Poder evaluar el valor (salario) de las actividades realizadas (no por nombre
del puesto) en el mercado abierto y mantener dentro de parámetros
competitivos a la Empresa estabilidad laboral del personal y posicionamiento
laboral de la Empresa.
2
Índice
Objetivo…………….pag.1
Organigrama…………………… pag.3
Prendimientos de mantenimiento preventivo y correctivo de (HW Y SW)………………………
Pag. Del la 4 ala 21
Procedimiento de problemas de SW………………. Pag 22 a 32
Procedimiento de problemas de HW……………….Pag32 a43
Formatos de bitácora y reporte (archivo aux etc.)……………Pag44 a 46
Programa de mantenimientos (plan)……………….Pag47a 50
Sw de acceso remoto……………….Pag51
Sw para Help Desk información de descarga entre otras…………..Pag52 a 56
Niveles de soporte técnico……………Pag57
Pagina o blog de la empresa y conclusiones ………pag58
3
Organigrama
Gerente:
José Alberto Frausto torres
Técnico
Brenda Judit Montes Holguín
Técnico:
Luis Obed Ojeda Hernández
4
5
Descripción detallada Mant preventivo HW
1° Inicias, y levantas un reporte
2° preparar herramientas
3°acudir a la hora y fecha estipulada
4° encender la computadora delante del cliente para checar errores
5° iniciar mantenimiento preventivo en software
6° como retirar tonillos o cubierta de CPU
7°y colocar pulsera antiestática para evitar errores
8° retirar unidades de DVD y Disco Duro
9° retirar cables, componentes como tarjeta de video y sonido
10°limpiar pines o contactos de las tarjetas con goma de borrador
11°limpiar con aire comprimido tarjeta madre
12° limpiar fuente de poder
13°limpiar mouse y teclado y DVD ROM
14° verificar conexiones y conexiones internas
15° armar el equipo colocando los tornillos y checando fallas
16° si hay fallas corregirlas
6
17° limpiar el quipo
18° cerrar el reporte
19° y entregar CPU
7
INICIO
EL CLIENTE SOLICITA
EL SERVIO
LEVANTAR EL
REPOTE
LEJAR ALA HORA
ESTIPULADA
VERIFICAR EQUIPO
LA PC PRENDE
INFORMAR AL
CLIENTE
DESGRAMENTAR EL
DISCO
NO
SI
AUTORIZAR
CLIENTE
MANTENIMIENT
O CORRECTIVO
DEJAR EL EQUIPO
AL CLIENTE
LEVAR EL QUIPO A
MANT CORRECTIVO
ANALISISI DE
ANTIVIRUS
ELEMINAR
ARCHIVOS
TEMPORALES
LEVANTAR REPORTE
PARA MANT
2LIBERADOR DE
ESPACIO
COMPROBAR DISCO 3
SE RETIRA EL
CLIENTE
1
3
COPIA DE
SEGURIDAD
ENTREGAR EL
EQUIPO
CERRAR EL REPORTE FIN
1 2
8
Descripción detallada Mant preventivo SW
1° el cliente solicita servicio
2° levantar reporte
3°llegar a la hora estipulada
4° verificar equipo
5°la PC prende no informar a personal técnico a cliente
Si si prende desfragmentar disco duro
6°analizar antivirus al eliminar virus
7° eliminar archivos temporales para liberar espacio
8° analizar falla, corregirlas si es necesario y proceder
9° cerrar el reporte
9
INICIO
CLIC BOTON INICIO
SELECC EQUIPO
CLIC CVC
CLIC DERECHO ALA
UNIDAD DE DISCO
SELECCIONAR
PROPIEDADES
CLIC PESTANA
HERRAMIENTAS
CLIC BOTON
COMPROBAR
AHORA
SELECCIONAR
REPARAR ERRORES
O RECUPEAR
SECTORES
DEFECTUOSOS
PROBAR ACCION
CUANDO SE
REINECIE
1
1
CLIC BOTON
PROGRAMA COMP .
DISCO
CERRAR VENTANA
FIN
Comprobar disco
Descripción detallada
1°clic en el botón inicio
2°seleciones equipo
3° das clic DVD
4° clic derecho unidad de disco
10
5° seleccionas opciones
6°das clic en pestaña de herramientas
7°das clic botón comprobar ahora
8° seleccionas comprobar errores y comprobar o recuperar
sectores defectuosos
9°despues seleccionas probar acción cuando reinicie
10° das clic botón programas comprobar disco duro
11° cierras ventana
12° fin
11
INICIO
VERIFICASITIENE
ANTIVURUS
TIENEANTIVIRUS INTALARANTIVIRISNO
ABRIANTIVIRUS
SI
SELECCIONAROPC
ANALIZAR EQUIPO
SELECCIONAR
UNIDADA
ANALIZAR
CLICANALIZAR
ESPERARAQUE
TERNINEANALISIS
TERMINARANALISIS
1
1
CERREVENTANADE
ANTIVIRUS
FIN
DF ANALISIS ANTIVIRUS
12
Descripción detallada
1° verifica si tiene antivirus
2°si no tiene descargue una gratuito
3° si tiene abres el antivirus
4°seleccionas la opción de analizar equipo
5°despues das clic unidad a analizar
6°clic analizar
7°espera a que termine el análisis
8°termina análisis
9°cierras ventana y antivirus
10°fin
13
DF desfragmentar disco duro
INICIO
CLIC BOTON INICIO
CLIC TODOS LOS
PRORAMAS
CLIC ACCESORIOS
CLIC
HERRAMIENTAS DEL
SISITEMA
CLIC
DESFRAMENTAR
DISCO
SELECIONA UNIDAD
A DESGRAMENTAR
CLIC BOTON
DESGRAMENTAR
DISCO
ESPERAR A
ADESFRAMENTAR
TERMINAR DE
DESGRAMENTAR
FIN
14
Descripción detallada
1°Das clic botón inicio
2°das clic todos los programas
3°das clic accesorio
4°luego herramientas del sistema
5°de ahí te vas a desfragmentar disco
6°selecionas unidad a desfragmentar
7°das clic botón a desfragmentar
8°espera a que se desfragmente
9°termina desfragmentas
10°fin
15
INICIO
CLIC BOTON INICIO
CLIC EQUIPO
CLIC DISCO DURO
CLIC CARPETA
WINDOWS
CLIC CARPETA
TEMPORAL
SELECIONA TODOS
LOS ARCHIVOS
ELEMINAR
ARCHIVOS
CERRAR CARPETA
TEMPORAL
FIN
ELIMINACION DE ARCHIVOS TEMPORALES
16
Descripción detallada
1° primero das clic botón inicio
2°clic equipo
3°clic disco duro
4°despues clic carpeta temporales
5°seleccionas todos los archivos
6°selecionas archivos
7°eliminas archivos
8°cierras carpeta temporal
9°fin
17
IINICIO
CLIC INICIO
CLIC TODOS LOS
PROGRAMAS
CLIC ACCESOSRIOS
CLIC
HERRAMIENTAS DEL
SISTEMA
CLIC LIBERADOR DE
ESPACIO
SELECCIONAR
UNUDADD DE
DISCO
1
1
CLIC ACEPTAR
ESPERAR A QUE SE
LIBERE
SELECCIONAR LO
QUE QUEREMOS
BORRAR
CLIC ACEPTAR
CLIC ELIMINAR
ARCHIVOS
FIN
LIBERADOR DE SPACIO
18
Descripción detallada
1°Das clic botón inicio
2 ° clic todo los programas
3°clic accesorios
4°despues das clic herramientas del sistema
5°seleccionas liberador de espacio
6°clic en asistente de unidad del disco
7°das clic en aceptar
8°esperar a que se libere
9°seleccionas lo que queremos borrar
10°clic aceptar
11°eliminas archivos
12°fin
19
INICIO
CLIC BOTÓN INICIO
CLIC EN TODOS LOS
PROGRMAS
CLIC EN
ACCESORIOS
CLIC EN
HERRAMIENTAS DEL
SISITEMA
SELECCIONAR
COPIA DE
SEGURIDAD
CLIC EN ASISTENTE
DE COPIA DE
SEGURIDAD
(AVANZADO)
1
1
DAMOS EN
CANCELAR EN LA
VENTANA QUE NOS
APARECE
SELECCIONAMOS
EL /LOS ARCHIVOS
QUE DESEAMOS
HACER UNA COPIA
DE SEGURIDAD
CLIC EN INICIOAR Y EN LA VEMTANANUEVA
QUE APARECE CLIC EN INICIAL Y
NUEVAMENTE
ESPERAMOS A QUE
SE REALICE LA
COPIA DE
SEGURIDAD
CLIC EN CERRAR
FIN
COPIA DE SEGURIDAD
20
Descripción detallada
1°das clic en el botón inicio
2 ° clic todo los programas
3°clic en accesorios
4°despues das otro clic en herramientas de sistema
5°seleccionas copia de seguridad
6°das clic en asistente de copia de seguridad avanzada
7°das clic en ventana que apárese
8°seleccionas el archivo que deseas hacer copia de seguridad avanzado
9°das clic iniciar y clic en ventana nueva que te aparece
10°esperamos a que se realice copia de seguridad
11°cerrar ventana
12° fin
21
Procedimiento para mantenimiento correctivo software
Soportetécnico
Cliente Phase
INICIO
DETECTA
PROBLEMA
REPORTAR AL
TECNICO
LEVANTAR REPORTE
VERIFICA FALLA INICIAS EL SO
PROBLEMAS
PARA INICIAR
ESTA LENTA
PROBLEMA DE
RED
ACTIALIZAR SWSI NO NO NO
ENTRAGAR PC AL
CLIENTE Y AD VISTO
BUENO
CIERRE DE REPORTE FIN2
2NO
FORMATEAR PC
INSTALAR
SO,DRIVER Y SW
RESTAURAR EL
SISITEMA
COMPROBAR SISCO
Y DESGRAMENTAR
DISCO
LIBERAR DISCO
1
2
2 2
TIENE VIRUS
BORRAR ARCHIVOS
TEMPORALES Y
PROFRMAS BASURA
NO
ANALISIS DE
ANTIVIRUS
SIGUE LENTA1 2
CORREGIR
PLOBLEMAS DE RED
SE ACTUALIZA EL
SW CON
PROBLEMAS
22
SI SI
22
Descripción detallada
1°Detectar problema y reportar al cliente
2°levantar el reporte parar evitar malos entendidos
3°iniciar el sistema operativo y verifica si hay problemas si hay
formateamos la PC he instalamos todo lo necesario y restauramos sistema
operativo
4°verificamos si la PC esta lenta si esta lenta si esta lenta verificamos si
tiene antivirus para poder correrlo y eliminar posibles virus que estén
dañando la PC si no tiene descargamos uno gratis
5°comprobanos disco y desfragmentamos
6°verificamos si el equipo tiene problemas de red silo tiene corregimos
inmediatamente
7°analizar software y actualizaciones
8°entreagr PC
Y dar visto bueno al cliente
9°cerrar reporte
23
virus Descargar archivos programas
no confiables
Entras al antivirus escaneas el
equipo , esperas, y vacunas,
esquipo
Wifi inestable interferencia Puede ser el indicador este
muy lejos del ordenador
Mi PC no prende Fuente de poder Checar fallas y en la fuente de
poder y tratar de corregir
La computadora se bloque
seguidamente
Algún conector está
interfiriendo
Corregir posibles fallas y
checar
Mi PC esta lenta Archivos basura en exceso Eliminar archivos temporales
Mi USB no sincroniza con la PC USB, virus etc. Escanear virus o formatear
checar controladores
Mi PC instaló un programa no
deseado
Virus o no se dio cuenta
cuando se instalo
Entrar a inicia, panel de
control, agregar o quitar
programas, y lo quitas.
Problema Causa Solución
24
INICIO
CAUSA : PEDESER
CAUSADO R
DESCARGAR
ARCHIVOS O
PROGARMAS NO
CONFIABLES .
VIRUS
SE PUEDE
SOLUCIONAR ?
LLEVAR CON UN
TECNICO O TRATAR
DE SOLUCIONAR TU
MISMO EL PROBLEMA
NOI
ENTRA,A TU
ANTIVIRUS ,
ENCDANES VIRUS .
SI
VACUNAS Y
FINALIZAS
FIN
25
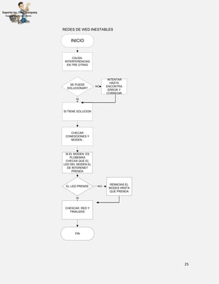
INICIO
CAUSA:
INTERFERENCIAS
EN TRE OTRAS
REDES DE WED INESTABLES
SE PUEDE
SOLUCIONAR?
SI TIENE SOLUCION
INTENTAR
HASTA
ENCONTRA
ERROR Y
CORREGIR
SI
NO
CHECAR
CONESCIONES Y
MODEN ,
SI EL MODEN ES
PLOBEMAS
CHECAS QUE EL
LED DEL MODEN EL
DE INTERENET
PRENDA
EL LED PRENDE
REINICIAS EL
MODES HRSTA
QUE PRENDA
CHESCAR RED Y
FINALIZAS
NO
SI
FIN
26
INICIO
MI PC NO PRENDE
CAUSA: O
POSIBLE CAUSA
SERIA LA FUNTE
DE PODER O
ALGUN
COMPONENTE
EL TECNICO
CHECA LA
POCIBLES
FALLAS
SE PUDE
REPARAR
SI SE PUEDER
CHECAS CUAL
FUE EL
PROBLEMA
REVISASA MUY
BIEN EL EQUIPO
Y CHECAS TODO
HASTA
REPARARLA
NO
SI
LAS VISTO
BUENOAL
EQUIPOY
FINALIZAS
FIN
27
INICIO
MI PC ESTA MUY LENTA
CAUSA: CHECAR
FALLA Y
LEVANTA UN
REPORTE
PUEDE SER
CAUSA POR
EXESO DE
ARCHIVOS
BASURA O
VIRUS .
CUAL SERIA EL
PROBLEMA Y SE
PUEDER
REPARAR?
EL PLOBLEMA
MAS COMUN
SERIA ACHIVOS
BASURA
CHECAR Y
ANALISAR PC Y
TRATAR DE
REPARAR
EQUPO
SI
NO
PARA
CORREGIR
PLOPLEMA
ENTRAS A MIS
DOCUMENTOS
SELECIONAS
LOS ARCHIVOS
TEMPORALE O
BASURA
ELIMINAR Y
VERIFICAS SI
FUNCIONO
FUNCIONO NO
CHECAR Y
ANALIZA LOS
VIRUS Y
CORRIGES
SIERRAS EL
REPORTE Y
FINALIZA
SI
FIN
28
INICIO
LA COMPUTADORA SE BLOQUEA
SEGUIDAMENTE
LEVENTAS
REPORTE Y
CHECAS
POCIBLE CAUSA
CAUSAS :
ALGUN
CONECTOR
ESTA
INTEFINIENDO O
UN
COMPONENTE
TERMINA FALLA
Y SI FUNCIONO
SIERRA EL
REPORTE Y DAS
VISTO BUENO
NO SI NO FUE
EL CONECTOR
CHECAS LOS
COMPONENTES
NO
SI
FIN
ENTREGA AL
CLIENTE
29
INICIO
MI USB NO CINCRONIZA CON LA PC
CAUSA PUEDE
SER CAUSADA
POR VARIAS COSA
VERFICAS
EXATEMENTE
CULES Y
CORRIGES
CAUSAS: USB
VIRUS ENTRE
OTRAS
TIENE
SOLUCION Y
COMO
SI ES LA USB
LA VACUNAS
COMO YA
AVIAMOS DICHO
ANTERIO MENTE
FINALIZAS Y
LISTO
NO
SI
HAY PODRES
DARTE CUAEN
SI ESO SI SI NO
CRECAS
CONTRODALOR
ES
INTALAS
CIERRAS
REPORTE
FIN
30
INICIO
MI PC INSTALO PROGRAMAS NO
DESEADOS
CAUSA ABRES
REPORTE
CHECAS CAUSA
CAUSA: PUEDE SER
UN VIRUS O
SIMPLEMENTE NO
SE DIO CUNTA
CUANDO SER
INTALO
SE PUEDE
REPARAR Y CUAL
SERIA LA FALLA
ANLIZAS BIEN Y
DESTECTAS
FALLAS
SI PUEDE
VERIFICAS
EQUIPO
NO
SI
Y DESINSTALAS
EL PROGAMAS
NO DESEADO
ENTRAS A
INICIO, PANEL
DE CONTROL,
AGRGAR O
QUITAR
PROGRAMAS
LO QUITAS Y
LISTO
DAS TU VISTO
BUENO Y
SIERRAS
REPORTE
FIN
31
inicio
Buscar el archivo
que tenga el
virus y eliminarlo
Sigue
reiniciandose?
Formatear la pcsi
fin
La pc se reinicia
Descargar un
buen antivirus
32
inicio
Desfragmentar
disco duro
Eliminar archivos
temporales
Quedo bien la
pc?
no
fin
si
Análisis antivirus
Liberar espacio
Comprobar disco
Copia de
seguridad
Formatear pc
33
INICIO
MEDIR LA PILA
VALOR 12V
LA PILA ESTA
DESCARGADA
LA PILA ESTA EN
BUENAS
CONDICIONES
QUITAR LIMPIAR Y
VOTEAR O
SOPRETEAR Y
COLOCAR
CAMBIAR LA PILA
POR UNA NUEVA
LA PC YA NO SE
RETRASO
FIN1
1
RELOJ PC SE ATRASA
34
35
36
37
INICIO
CAUSA: ESTA
POSIBLE PUEDE
SER CAUSADA
POR FALLA EN
EL CONECTOR
DEL TECLADO
FALLA TECLADO NO REPONDE
SE PUEDE
REPARAR Y CUL
SERIA EL DAÑO
CHECAR LA
FALLA Y
REPARAR SI ES
EL CONCTOR
REPMPLASA
CHECAS
DETALLADAMEN
TE EL EQUIPO Y
CHECAS FALLAS
SI
NO
DESCONECTAN
DO EL
TECLADO
FALLENTO Y
CONECTANDO
EL OTRO
YA INSTALADO
CHECAS SI
FINCIONA SI SI
SI NO EST EL
CONECTOR DEL
TECLADO NO
TAMPOCO EL DE
LA PC .
PUEDE SER QUE
NO TENGA
CONTROLADOR
Y ES POR ESO
QUE NO
FUNCIONES
CHECAS EL
MODELO DE LA
TARJETA MADRE
Y DESCARGAS
DRIVES .
FINALIZAS
Y SI NO
FUNCIONA
PUEDE SER QUE
LE TECLADO
ESTA MAL
CONECTADO
CHECAS
CONECTA VIEN
Y LISTO
FIN
38
INICIO
CAUSA:PUEDE
SER CAUSADO
POR UN
SUSIEDAD
LA UNIDAD DE CD ROM NO LEE LOS CD S
ES DECIR QUE
TENGAS SUCIO
EL LAZER QUE
LEE LOS CD S
TIENE
ARREGLO Y
CUAL SERIA
LO
REOMENDADO
SERIA LIMPIAR
EL LAZER OTRO
CD S ESPESIAL
PARA ESO
REPLASARLO
POR OTRO
NUEVO Y
SOLUCIONAR
NO
SI
LO LIMPIAS
CHECAS Y LISTO
FINALIZAS
FIN
39
40
41
42
43
44
45
46
47
48
49
50
51
Software de acceso remoto
1º Joinme: Mandamos un mensaje para informarlos que esta traducción hace falta.
Normalmente la incluiremos en las próximas 24 horas .y aparte de ser buen software el
primer mes es gratis de pues lo puedes comprar en la página de fabricante.
2ºshowmypc: en ingles quiere decir “enseña mi PC” Computadora personal show
mi personal computer programa que permite dar soporte técnico a distancia
principalmente también tiene parte de prueba.
3ºLog meln: este es un software que a la instalarse en una computadora la habilita
para ser accesada desdén cualquier lugar del mundo usando un navegador web en
una computadora a internet acceso remoto sobre internet. También tiene parte
de prueba.
4º Team viwer: es un programa para ordenar cuya función es conectarse
remotamente a otro equipo, es decir sus funcione .compartir y controlar
escritorios, reuniones en línea video conferénciales trasferencia de archivos entre
ordenadores también tiene parte de prueba.
Contamos con video tutoriales para aprender usar los programas de acceso remoto,
http://albertof97.wix.com/soporteincfmocompany#!videotutoriales/c1gqr
52
Primero abres el programa de Microsoft acceso para poder realizar el trabajo
Para poder usar Acces debemos de ingresar despues si deseas hacer un ploblema o tarea
selecinas la opcion
53
° despues te registras de una manera facil
° Das click en nuevo usuario y te registras
54
° después registras a otro usuario a los cuales les enviaras los problemas
listo quedan registrados
55
° Despues les envias un ploblema que se te presente
Ejemplo
56
Despues haces lo mismo con otro ploblema y listo
si se soluciono lo cierras si ya lo resolviste
57
NIVELES DE SOPORTE
SOPORTE DE NIVEL/TIER 1(T1/L1)
Este es el nivel de soporte inicial, responsable de las incidencias básicas del cliente. Es sinónimo de soporte
de primera línea, soporte de nivel uno, soporte de front-end, línea 1 de soporte y otras múltiples
denominaciones referentes a las funciones de soporte de nivel técnico básico. El principal trabajo de un
especialista de Tire I es reunir toda la información del cliente y determinar la incidencia mediante el análisis
de los síntomas y la determinación del problema subyacente
Cuando se analizan los síntomas, es importante para el técnico de soporte identificar qué es lo que el cliente
está intentando llevar a cabo de forma que no se pierda tiempo “intentando resolver un síntoma en lugar de
un problema.
SOPORTE DE NIVEL/TIER 2(T2/L2)
Está basado especialmente en el grupo help desk, donde sus integrantes hacen soporte técnico teniendo en
cuentas áreas del conocimiento más especializadas en el área computacional. De esta manera, se deduce
que el soporte de segundo nivel lo realizan personas especializadas en redes de comunicación, sistemas de
información, sistemas operativos, bases de datos, entre otras. Este nivel tiene por lo menos 1 año en el área
de soporte y cuenta con los conocimientos de nivel 1 y con conocimientos de recuperación de información
nivel Software, manejo de paquetería de oficina a nivel básico y configuración de redes inalámbricas y
cableadas en grupos de trabajo. Actualmente se usan manuales o guías donde se muestran los pasos que el
usuario debe seguir para resolver, dicho problema, en caso de no llegar a la solución.
SOPORTE DE NIVEL/TIER 3(T3/L3)
Habitualmente los sistemas de mantenimiento se gestionan con un máximo de tres niveles, siendo el tercer
nivel, el de mayor capacidad para resolver problemas, llegando a este nivel, los problemas técnicos de
mayor calado o de resolución más avanzada.
Es sinónimo de nivel 3, soporte de back-en, la línea de apoyo 3, el apoyo de alto nivel, y varias otras
denominaciones que denotan los métodos de solución de problemas a nivel de expertos y de análisis
avanzado. Los individuos asignados a este nivel, son expertos en sus campos y son responsables, no sólo
para ayudar tanto al personal de Tire I y Tire II, sino también para la investigación y desarrollo de soluciones
a los problemas nuevos o desconocidos.
SOPORTE DE NIVEL/TIER 4(T4/L4)
Cuenta con los conocimientos de nivel 1, 2, 3 y aparte maneja la operación de Servidores Microsoft y Linux,
la instalación, configuración, interconexión, administración y operación de los servidores. Es responsable
normalmente del área de Sistemas de una corporación y tiene por lo menos dos certificaciones en el área.
58
Nos puede contactar a través de nuestra página:
http://albertof97.wix.com/soporteincfmocompany
Y darnos su argumentos que son muy importantes para nosotros y para
Finalizar les dejamos muestras contriciones.
Conclusiones: nosotros construimos que en la pagina o blog además del manual
Hay información suficiente como para aclarar dudas y por supuesto preguntar
Más acerca del tema.
Y recuerde que trabajamos muy afondo para brindarle un buen servicio
“Gracias”

Manual de procedimientos (2)..

  • 1.
    Manual de procedimientos de soportetécnico 2014 Luis Obed Ojeda Hernández Soporte Ing. Fmo Company 02/06/2014
  • 2.
    1 Objetivo El objetivo deeste manual de procedimientos es 1.- Determinar las actividades que se deben realizar dentro de la Empresa para la consecución de los Objetivos para los cuales fue creada y a su vez detectar cuales se requieren implementar, modificar o desechar tomando como base de análisis las actividades de los puestos creados para la consecución de dicho objetivo2.- Definir si es que no existe la estructura organizacional de la empresa de acuerdo a los puestos existentes y/o en su caso validar la importancia estructural del puesto para definir de manera eficiente la reestructura organizacional pertinente a fin de mejorar la productividad y reducir cargas financieras para la Empresa. 3.- Validar de acuerdo a las actividades realizadas por el personal si el puesto justifica su existencia dentro de la estructura organizacional, si está correctamente definido en cuanto a cargas de trabajo (número de plazas), especialización y responsabilidad. Y Poder evaluar el valor (salario) de las actividades realizadas (no por nombre del puesto) en el mercado abierto y mantener dentro de parámetros competitivos a la Empresa estabilidad laboral del personal y posicionamiento laboral de la Empresa.
  • 3.
    2 Índice Objetivo…………….pag.1 Organigrama…………………… pag.3 Prendimientos demantenimiento preventivo y correctivo de (HW Y SW)……………………… Pag. Del la 4 ala 21 Procedimiento de problemas de SW………………. Pag 22 a 32 Procedimiento de problemas de HW……………….Pag32 a43 Formatos de bitácora y reporte (archivo aux etc.)……………Pag44 a 46 Programa de mantenimientos (plan)……………….Pag47a 50 Sw de acceso remoto……………….Pag51 Sw para Help Desk información de descarga entre otras…………..Pag52 a 56 Niveles de soporte técnico……………Pag57 Pagina o blog de la empresa y conclusiones ………pag58
  • 4.
    3 Organigrama Gerente: José Alberto Fraustotorres Técnico Brenda Judit Montes Holguín Técnico: Luis Obed Ojeda Hernández
  • 5.
  • 6.
    5 Descripción detallada Mantpreventivo HW 1° Inicias, y levantas un reporte 2° preparar herramientas 3°acudir a la hora y fecha estipulada 4° encender la computadora delante del cliente para checar errores 5° iniciar mantenimiento preventivo en software 6° como retirar tonillos o cubierta de CPU 7°y colocar pulsera antiestática para evitar errores 8° retirar unidades de DVD y Disco Duro 9° retirar cables, componentes como tarjeta de video y sonido 10°limpiar pines o contactos de las tarjetas con goma de borrador 11°limpiar con aire comprimido tarjeta madre 12° limpiar fuente de poder 13°limpiar mouse y teclado y DVD ROM 14° verificar conexiones y conexiones internas 15° armar el equipo colocando los tornillos y checando fallas 16° si hay fallas corregirlas
  • 7.
    6 17° limpiar elquipo 18° cerrar el reporte 19° y entregar CPU
  • 8.
    7 INICIO EL CLIENTE SOLICITA ELSERVIO LEVANTAR EL REPOTE LEJAR ALA HORA ESTIPULADA VERIFICAR EQUIPO LA PC PRENDE INFORMAR AL CLIENTE DESGRAMENTAR EL DISCO NO SI AUTORIZAR CLIENTE MANTENIMIENT O CORRECTIVO DEJAR EL EQUIPO AL CLIENTE LEVAR EL QUIPO A MANT CORRECTIVO ANALISISI DE ANTIVIRUS ELEMINAR ARCHIVOS TEMPORALES LEVANTAR REPORTE PARA MANT 2LIBERADOR DE ESPACIO COMPROBAR DISCO 3 SE RETIRA EL CLIENTE 1 3 COPIA DE SEGURIDAD ENTREGAR EL EQUIPO CERRAR EL REPORTE FIN 1 2
  • 9.
    8 Descripción detallada Mantpreventivo SW 1° el cliente solicita servicio 2° levantar reporte 3°llegar a la hora estipulada 4° verificar equipo 5°la PC prende no informar a personal técnico a cliente Si si prende desfragmentar disco duro 6°analizar antivirus al eliminar virus 7° eliminar archivos temporales para liberar espacio 8° analizar falla, corregirlas si es necesario y proceder 9° cerrar el reporte
  • 10.
    9 INICIO CLIC BOTON INICIO SELECCEQUIPO CLIC CVC CLIC DERECHO ALA UNIDAD DE DISCO SELECCIONAR PROPIEDADES CLIC PESTANA HERRAMIENTAS CLIC BOTON COMPROBAR AHORA SELECCIONAR REPARAR ERRORES O RECUPEAR SECTORES DEFECTUOSOS PROBAR ACCION CUANDO SE REINECIE 1 1 CLIC BOTON PROGRAMA COMP . DISCO CERRAR VENTANA FIN Comprobar disco Descripción detallada 1°clic en el botón inicio 2°seleciones equipo 3° das clic DVD 4° clic derecho unidad de disco
  • 11.
    10 5° seleccionas opciones 6°dasclic en pestaña de herramientas 7°das clic botón comprobar ahora 8° seleccionas comprobar errores y comprobar o recuperar sectores defectuosos 9°despues seleccionas probar acción cuando reinicie 10° das clic botón programas comprobar disco duro 11° cierras ventana 12° fin
  • 12.
  • 13.
    12 Descripción detallada 1° verificasi tiene antivirus 2°si no tiene descargue una gratuito 3° si tiene abres el antivirus 4°seleccionas la opción de analizar equipo 5°despues das clic unidad a analizar 6°clic analizar 7°espera a que termine el análisis 8°termina análisis 9°cierras ventana y antivirus 10°fin
  • 14.
    13 DF desfragmentar discoduro INICIO CLIC BOTON INICIO CLIC TODOS LOS PRORAMAS CLIC ACCESORIOS CLIC HERRAMIENTAS DEL SISITEMA CLIC DESFRAMENTAR DISCO SELECIONA UNIDAD A DESGRAMENTAR CLIC BOTON DESGRAMENTAR DISCO ESPERAR A ADESFRAMENTAR TERMINAR DE DESGRAMENTAR FIN
  • 15.
    14 Descripción detallada 1°Das clicbotón inicio 2°das clic todos los programas 3°das clic accesorio 4°luego herramientas del sistema 5°de ahí te vas a desfragmentar disco 6°selecionas unidad a desfragmentar 7°das clic botón a desfragmentar 8°espera a que se desfragmente 9°termina desfragmentas 10°fin
  • 16.
    15 INICIO CLIC BOTON INICIO CLICEQUIPO CLIC DISCO DURO CLIC CARPETA WINDOWS CLIC CARPETA TEMPORAL SELECIONA TODOS LOS ARCHIVOS ELEMINAR ARCHIVOS CERRAR CARPETA TEMPORAL FIN ELIMINACION DE ARCHIVOS TEMPORALES
  • 17.
    16 Descripción detallada 1° primerodas clic botón inicio 2°clic equipo 3°clic disco duro 4°despues clic carpeta temporales 5°seleccionas todos los archivos 6°selecionas archivos 7°eliminas archivos 8°cierras carpeta temporal 9°fin
  • 18.
    17 IINICIO CLIC INICIO CLIC TODOSLOS PROGRAMAS CLIC ACCESOSRIOS CLIC HERRAMIENTAS DEL SISTEMA CLIC LIBERADOR DE ESPACIO SELECCIONAR UNUDADD DE DISCO 1 1 CLIC ACEPTAR ESPERAR A QUE SE LIBERE SELECCIONAR LO QUE QUEREMOS BORRAR CLIC ACEPTAR CLIC ELIMINAR ARCHIVOS FIN LIBERADOR DE SPACIO
  • 19.
    18 Descripción detallada 1°Das clicbotón inicio 2 ° clic todo los programas 3°clic accesorios 4°despues das clic herramientas del sistema 5°seleccionas liberador de espacio 6°clic en asistente de unidad del disco 7°das clic en aceptar 8°esperar a que se libere 9°seleccionas lo que queremos borrar 10°clic aceptar 11°eliminas archivos 12°fin
  • 20.
    19 INICIO CLIC BOTÓN INICIO CLICEN TODOS LOS PROGRMAS CLIC EN ACCESORIOS CLIC EN HERRAMIENTAS DEL SISITEMA SELECCIONAR COPIA DE SEGURIDAD CLIC EN ASISTENTE DE COPIA DE SEGURIDAD (AVANZADO) 1 1 DAMOS EN CANCELAR EN LA VENTANA QUE NOS APARECE SELECCIONAMOS EL /LOS ARCHIVOS QUE DESEAMOS HACER UNA COPIA DE SEGURIDAD CLIC EN INICIOAR Y EN LA VEMTANANUEVA QUE APARECE CLIC EN INICIAL Y NUEVAMENTE ESPERAMOS A QUE SE REALICE LA COPIA DE SEGURIDAD CLIC EN CERRAR FIN COPIA DE SEGURIDAD
  • 21.
    20 Descripción detallada 1°das clicen el botón inicio 2 ° clic todo los programas 3°clic en accesorios 4°despues das otro clic en herramientas de sistema 5°seleccionas copia de seguridad 6°das clic en asistente de copia de seguridad avanzada 7°das clic en ventana que apárese 8°seleccionas el archivo que deseas hacer copia de seguridad avanzado 9°das clic iniciar y clic en ventana nueva que te aparece 10°esperamos a que se realice copia de seguridad 11°cerrar ventana 12° fin
  • 22.
    21 Procedimiento para mantenimientocorrectivo software Soportetécnico Cliente Phase INICIO DETECTA PROBLEMA REPORTAR AL TECNICO LEVANTAR REPORTE VERIFICA FALLA INICIAS EL SO PROBLEMAS PARA INICIAR ESTA LENTA PROBLEMA DE RED ACTIALIZAR SWSI NO NO NO ENTRAGAR PC AL CLIENTE Y AD VISTO BUENO CIERRE DE REPORTE FIN2 2NO FORMATEAR PC INSTALAR SO,DRIVER Y SW RESTAURAR EL SISITEMA COMPROBAR SISCO Y DESGRAMENTAR DISCO LIBERAR DISCO 1 2 2 2 TIENE VIRUS BORRAR ARCHIVOS TEMPORALES Y PROFRMAS BASURA NO ANALISIS DE ANTIVIRUS SIGUE LENTA1 2 CORREGIR PLOBLEMAS DE RED SE ACTUALIZA EL SW CON PROBLEMAS 22 SI SI
  • 23.
    22 Descripción detallada 1°Detectar problemay reportar al cliente 2°levantar el reporte parar evitar malos entendidos 3°iniciar el sistema operativo y verifica si hay problemas si hay formateamos la PC he instalamos todo lo necesario y restauramos sistema operativo 4°verificamos si la PC esta lenta si esta lenta si esta lenta verificamos si tiene antivirus para poder correrlo y eliminar posibles virus que estén dañando la PC si no tiene descargamos uno gratis 5°comprobanos disco y desfragmentamos 6°verificamos si el equipo tiene problemas de red silo tiene corregimos inmediatamente 7°analizar software y actualizaciones 8°entreagr PC Y dar visto bueno al cliente 9°cerrar reporte
  • 24.
    23 virus Descargar archivosprogramas no confiables Entras al antivirus escaneas el equipo , esperas, y vacunas, esquipo Wifi inestable interferencia Puede ser el indicador este muy lejos del ordenador Mi PC no prende Fuente de poder Checar fallas y en la fuente de poder y tratar de corregir La computadora se bloque seguidamente Algún conector está interfiriendo Corregir posibles fallas y checar Mi PC esta lenta Archivos basura en exceso Eliminar archivos temporales Mi USB no sincroniza con la PC USB, virus etc. Escanear virus o formatear checar controladores Mi PC instaló un programa no deseado Virus o no se dio cuenta cuando se instalo Entrar a inicia, panel de control, agregar o quitar programas, y lo quitas. Problema Causa Solución
  • 25.
    24 INICIO CAUSA : PEDESER CAUSADOR DESCARGAR ARCHIVOS O PROGARMAS NO CONFIABLES . VIRUS SE PUEDE SOLUCIONAR ? LLEVAR CON UN TECNICO O TRATAR DE SOLUCIONAR TU MISMO EL PROBLEMA NOI ENTRA,A TU ANTIVIRUS , ENCDANES VIRUS . SI VACUNAS Y FINALIZAS FIN
  • 26.
    25 INICIO CAUSA: INTERFERENCIAS EN TRE OTRAS REDESDE WED INESTABLES SE PUEDE SOLUCIONAR? SI TIENE SOLUCION INTENTAR HASTA ENCONTRA ERROR Y CORREGIR SI NO CHECAR CONESCIONES Y MODEN , SI EL MODEN ES PLOBEMAS CHECAS QUE EL LED DEL MODEN EL DE INTERENET PRENDA EL LED PRENDE REINICIAS EL MODES HRSTA QUE PRENDA CHESCAR RED Y FINALIZAS NO SI FIN
  • 27.
    26 INICIO MI PC NOPRENDE CAUSA: O POSIBLE CAUSA SERIA LA FUNTE DE PODER O ALGUN COMPONENTE EL TECNICO CHECA LA POCIBLES FALLAS SE PUDE REPARAR SI SE PUEDER CHECAS CUAL FUE EL PROBLEMA REVISASA MUY BIEN EL EQUIPO Y CHECAS TODO HASTA REPARARLA NO SI LAS VISTO BUENOAL EQUIPOY FINALIZAS FIN
  • 28.
    27 INICIO MI PC ESTAMUY LENTA CAUSA: CHECAR FALLA Y LEVANTA UN REPORTE PUEDE SER CAUSA POR EXESO DE ARCHIVOS BASURA O VIRUS . CUAL SERIA EL PROBLEMA Y SE PUEDER REPARAR? EL PLOBLEMA MAS COMUN SERIA ACHIVOS BASURA CHECAR Y ANALISAR PC Y TRATAR DE REPARAR EQUPO SI NO PARA CORREGIR PLOPLEMA ENTRAS A MIS DOCUMENTOS SELECIONAS LOS ARCHIVOS TEMPORALE O BASURA ELIMINAR Y VERIFICAS SI FUNCIONO FUNCIONO NO CHECAR Y ANALIZA LOS VIRUS Y CORRIGES SIERRAS EL REPORTE Y FINALIZA SI FIN
  • 29.
    28 INICIO LA COMPUTADORA SEBLOQUEA SEGUIDAMENTE LEVENTAS REPORTE Y CHECAS POCIBLE CAUSA CAUSAS : ALGUN CONECTOR ESTA INTEFINIENDO O UN COMPONENTE TERMINA FALLA Y SI FUNCIONO SIERRA EL REPORTE Y DAS VISTO BUENO NO SI NO FUE EL CONECTOR CHECAS LOS COMPONENTES NO SI FIN ENTREGA AL CLIENTE
  • 30.
    29 INICIO MI USB NOCINCRONIZA CON LA PC CAUSA PUEDE SER CAUSADA POR VARIAS COSA VERFICAS EXATEMENTE CULES Y CORRIGES CAUSAS: USB VIRUS ENTRE OTRAS TIENE SOLUCION Y COMO SI ES LA USB LA VACUNAS COMO YA AVIAMOS DICHO ANTERIO MENTE FINALIZAS Y LISTO NO SI HAY PODRES DARTE CUAEN SI ESO SI SI NO CRECAS CONTRODALOR ES INTALAS CIERRAS REPORTE FIN
  • 31.
    30 INICIO MI PC INSTALOPROGRAMAS NO DESEADOS CAUSA ABRES REPORTE CHECAS CAUSA CAUSA: PUEDE SER UN VIRUS O SIMPLEMENTE NO SE DIO CUNTA CUANDO SER INTALO SE PUEDE REPARAR Y CUAL SERIA LA FALLA ANLIZAS BIEN Y DESTECTAS FALLAS SI PUEDE VERIFICAS EQUIPO NO SI Y DESINSTALAS EL PROGAMAS NO DESEADO ENTRAS A INICIO, PANEL DE CONTROL, AGRGAR O QUITAR PROGRAMAS LO QUITAS Y LISTO DAS TU VISTO BUENO Y SIERRAS REPORTE FIN
  • 32.
    31 inicio Buscar el archivo quetenga el virus y eliminarlo Sigue reiniciandose? Formatear la pcsi fin La pc se reinicia Descargar un buen antivirus
  • 33.
    32 inicio Desfragmentar disco duro Eliminar archivos temporales Quedobien la pc? no fin si Análisis antivirus Liberar espacio Comprobar disco Copia de seguridad Formatear pc
  • 34.
    33 INICIO MEDIR LA PILA VALOR12V LA PILA ESTA DESCARGADA LA PILA ESTA EN BUENAS CONDICIONES QUITAR LIMPIAR Y VOTEAR O SOPRETEAR Y COLOCAR CAMBIAR LA PILA POR UNA NUEVA LA PC YA NO SE RETRASO FIN1 1 RELOJ PC SE ATRASA
  • 35.
  • 36.
  • 37.
  • 38.
    37 INICIO CAUSA: ESTA POSIBLE PUEDE SERCAUSADA POR FALLA EN EL CONECTOR DEL TECLADO FALLA TECLADO NO REPONDE SE PUEDE REPARAR Y CUL SERIA EL DAÑO CHECAR LA FALLA Y REPARAR SI ES EL CONCTOR REPMPLASA CHECAS DETALLADAMEN TE EL EQUIPO Y CHECAS FALLAS SI NO DESCONECTAN DO EL TECLADO FALLENTO Y CONECTANDO EL OTRO YA INSTALADO CHECAS SI FINCIONA SI SI SI NO EST EL CONECTOR DEL TECLADO NO TAMPOCO EL DE LA PC . PUEDE SER QUE NO TENGA CONTROLADOR Y ES POR ESO QUE NO FUNCIONES CHECAS EL MODELO DE LA TARJETA MADRE Y DESCARGAS DRIVES . FINALIZAS Y SI NO FUNCIONA PUEDE SER QUE LE TECLADO ESTA MAL CONECTADO CHECAS CONECTA VIEN Y LISTO FIN
  • 39.
    38 INICIO CAUSA:PUEDE SER CAUSADO POR UN SUSIEDAD LAUNIDAD DE CD ROM NO LEE LOS CD S ES DECIR QUE TENGAS SUCIO EL LAZER QUE LEE LOS CD S TIENE ARREGLO Y CUAL SERIA LO REOMENDADO SERIA LIMPIAR EL LAZER OTRO CD S ESPESIAL PARA ESO REPLASARLO POR OTRO NUEVO Y SOLUCIONAR NO SI LO LIMPIAS CHECAS Y LISTO FINALIZAS FIN
  • 40.
  • 41.
  • 42.
  • 43.
  • 44.
  • 45.
  • 46.
  • 47.
  • 48.
  • 49.
  • 50.
  • 51.
  • 52.
    51 Software de accesoremoto 1º Joinme: Mandamos un mensaje para informarlos que esta traducción hace falta. Normalmente la incluiremos en las próximas 24 horas .y aparte de ser buen software el primer mes es gratis de pues lo puedes comprar en la página de fabricante. 2ºshowmypc: en ingles quiere decir “enseña mi PC” Computadora personal show mi personal computer programa que permite dar soporte técnico a distancia principalmente también tiene parte de prueba. 3ºLog meln: este es un software que a la instalarse en una computadora la habilita para ser accesada desdén cualquier lugar del mundo usando un navegador web en una computadora a internet acceso remoto sobre internet. También tiene parte de prueba. 4º Team viwer: es un programa para ordenar cuya función es conectarse remotamente a otro equipo, es decir sus funcione .compartir y controlar escritorios, reuniones en línea video conferénciales trasferencia de archivos entre ordenadores también tiene parte de prueba. Contamos con video tutoriales para aprender usar los programas de acceso remoto, http://albertof97.wix.com/soporteincfmocompany#!videotutoriales/c1gqr
  • 53.
    52 Primero abres elprograma de Microsoft acceso para poder realizar el trabajo Para poder usar Acces debemos de ingresar despues si deseas hacer un ploblema o tarea selecinas la opcion
  • 54.
    53 ° despues teregistras de una manera facil ° Das click en nuevo usuario y te registras
  • 55.
    54 ° después registrasa otro usuario a los cuales les enviaras los problemas listo quedan registrados
  • 56.
    55 ° Despues lesenvias un ploblema que se te presente Ejemplo
  • 57.
    56 Despues haces lomismo con otro ploblema y listo si se soluciono lo cierras si ya lo resolviste
  • 58.
    57 NIVELES DE SOPORTE SOPORTEDE NIVEL/TIER 1(T1/L1) Este es el nivel de soporte inicial, responsable de las incidencias básicas del cliente. Es sinónimo de soporte de primera línea, soporte de nivel uno, soporte de front-end, línea 1 de soporte y otras múltiples denominaciones referentes a las funciones de soporte de nivel técnico básico. El principal trabajo de un especialista de Tire I es reunir toda la información del cliente y determinar la incidencia mediante el análisis de los síntomas y la determinación del problema subyacente Cuando se analizan los síntomas, es importante para el técnico de soporte identificar qué es lo que el cliente está intentando llevar a cabo de forma que no se pierda tiempo “intentando resolver un síntoma en lugar de un problema. SOPORTE DE NIVEL/TIER 2(T2/L2) Está basado especialmente en el grupo help desk, donde sus integrantes hacen soporte técnico teniendo en cuentas áreas del conocimiento más especializadas en el área computacional. De esta manera, se deduce que el soporte de segundo nivel lo realizan personas especializadas en redes de comunicación, sistemas de información, sistemas operativos, bases de datos, entre otras. Este nivel tiene por lo menos 1 año en el área de soporte y cuenta con los conocimientos de nivel 1 y con conocimientos de recuperación de información nivel Software, manejo de paquetería de oficina a nivel básico y configuración de redes inalámbricas y cableadas en grupos de trabajo. Actualmente se usan manuales o guías donde se muestran los pasos que el usuario debe seguir para resolver, dicho problema, en caso de no llegar a la solución. SOPORTE DE NIVEL/TIER 3(T3/L3) Habitualmente los sistemas de mantenimiento se gestionan con un máximo de tres niveles, siendo el tercer nivel, el de mayor capacidad para resolver problemas, llegando a este nivel, los problemas técnicos de mayor calado o de resolución más avanzada. Es sinónimo de nivel 3, soporte de back-en, la línea de apoyo 3, el apoyo de alto nivel, y varias otras denominaciones que denotan los métodos de solución de problemas a nivel de expertos y de análisis avanzado. Los individuos asignados a este nivel, son expertos en sus campos y son responsables, no sólo para ayudar tanto al personal de Tire I y Tire II, sino también para la investigación y desarrollo de soluciones a los problemas nuevos o desconocidos. SOPORTE DE NIVEL/TIER 4(T4/L4) Cuenta con los conocimientos de nivel 1, 2, 3 y aparte maneja la operación de Servidores Microsoft y Linux, la instalación, configuración, interconexión, administración y operación de los servidores. Es responsable normalmente del área de Sistemas de una corporación y tiene por lo menos dos certificaciones en el área.
  • 59.
    58 Nos puede contactara través de nuestra página: http://albertof97.wix.com/soporteincfmocompany Y darnos su argumentos que son muy importantes para nosotros y para Finalizar les dejamos muestras contriciones. Conclusiones: nosotros construimos que en la pagina o blog además del manual Hay información suficiente como para aclarar dudas y por supuesto preguntar Más acerca del tema. Y recuerde que trabajamos muy afondo para brindarle un buen servicio “Gracias”