BRONCOSYSTEM
“Broncosystem te ayuda a mejorar tu vida”.
Claudia Candelaria Duran Pacheco
Somos una empresa que se fundó para lograr ayudar a las personas con su
equipo en cómputo y facilitar su vida.
Queremos ser la mejor empresa del mercado chihuahuense, dando un mejor
servicio y solucionando problemas.
*Respeto.
*Tolerancia.
*Servicio.
*Responsabilidad.
*Honestidad.
*Trabajo.
1. OBJETIVO DEL MANUAL
2. ORGANIGRAMA
3. POLITICAS
4. PROCEDIMIENTOS DE MANTENIMIENTO PREVENTIVO Y
CORRECTIVO
5. PROCEDIMIENTOS DE PROBLEMAS DE SOFTWARE (9 PROBLEMAS
DE SW --> ALGORITMO Y DF)
6. PROCEDIMIENTOS DE PROBLEMAS DE HARDWARE (9 PROBLEMAS
DE HW -->ALGORITMO Y DF)
7. FORMATO DE REPORTE
8. FORMATO DE BITACORA
9. PLAN DE MANTENIMIENTO (GANT)
10.SELECCION DE SOFTWARE REMOTO, SU INSTALACION Y
OPERACION (TUTORIAL)
11.SOFTWARE PARA HELPDESK, SU INSTALACION Y OPERACIÓN
12.NIVELES DE SOPORTE
OBJETIVO DEL MANUAL:
Dar a conocer lo que hemos ido aprendiendo a lo largo de este semestre y así ver
que hemos logrado con el programa que la maestra tiene previsto.
Con este proyecto nosotros vamos a poder desarrollar mejores capacidades para
nuestra vida. Son experiencias que nos ayudan en el futuro. 
También nos ayuda a mostrar el desempeño que nuestra empresa tiene y sus
máximas capacidades.
Este manual también nos muestra los capaces que somos para ayudar al cliente,
dar a conocer como hemos cambiado como empresa y comunicarnos con el
mismo cliente.
ClaudiaDuranPacheco
Gerente
SergioFloresRosas
Jefedeadministracióny
finanzas.
AbrahamMateo
Jefedeoperaciones
SelenaQuintanilla
Secretariaadministrativa
MikePosner
Outdorcing,asesoria
contableylegal.
AustinMahone
Conductorprofesional
JuandeDiosPantoja
Outdorcing,prevenciony
mantenimiento.
ATENCIÓN AL CLIENTE:
Formas en las que se debe dirigir al cliente; debe ser tratado con respeto,
amabilidad y mucha tolerancia.
El tiempo que el cliente necesite nuestra ayuda, se la daremos con paciencia.
PRESENTACÍON DEL PERSONAL:
Nuestro personal siempre le va a atender con un aspecto limpio y formal.
se tiene que presentar con usted y aclarar todas sus dudas, para así darle un
servicio adecuado.
GARANTÍA:
*Sólo si son fallas técnicas.
*Si se llega a dañar el equipo por descuido la empresa no se hace responsable y
NO cubre la garantía en este caso. (Ejemplo) se le derrama un vaso con agua.
*Nosotros le ofrecemos los primeros 6 meses de garantía, sólo en este tiempo
será vigente.
*La garantía está anulada si no tiene ciertas caracteristicas que destacan a la
empresa, ya sea el sello del gerente o la marca personal de "BRONCOSYSTEM"
Algoritmo
1. Verifica el estado de equipo.
2. Respalda información.
3. Instala un nuevo sistema operativo.
4. Utiliza un disco o una memoria USB.
5. Consigue uno compatible con PC.
6. Empezar a instalar.
7. Sigue pasos necesarios.
8. Anota cualquier dato relevante y toma fotos.
9. Verifica este y legaliza.
10.Instala drivers.
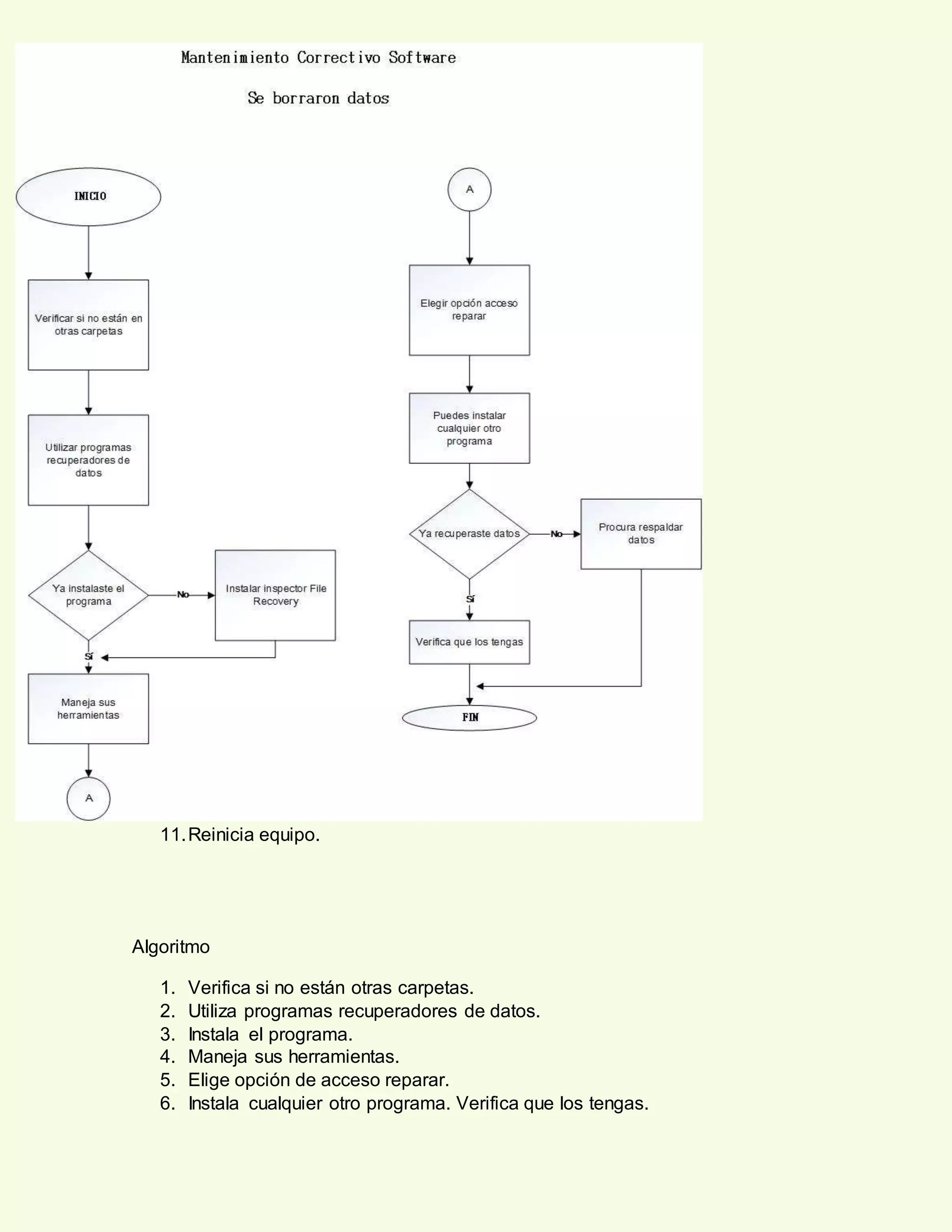
11.Reinicia equipo.
Algoritmo
1. Verifica si no están otras carpetas.
2. Utiliza programas recuperadores de datos.
3. Instala el programa.
4. Maneja sus herramientas.
5. Elige opción de acceso reparar.
6. Instala cualquier otro programa. Verifica que los tengas.
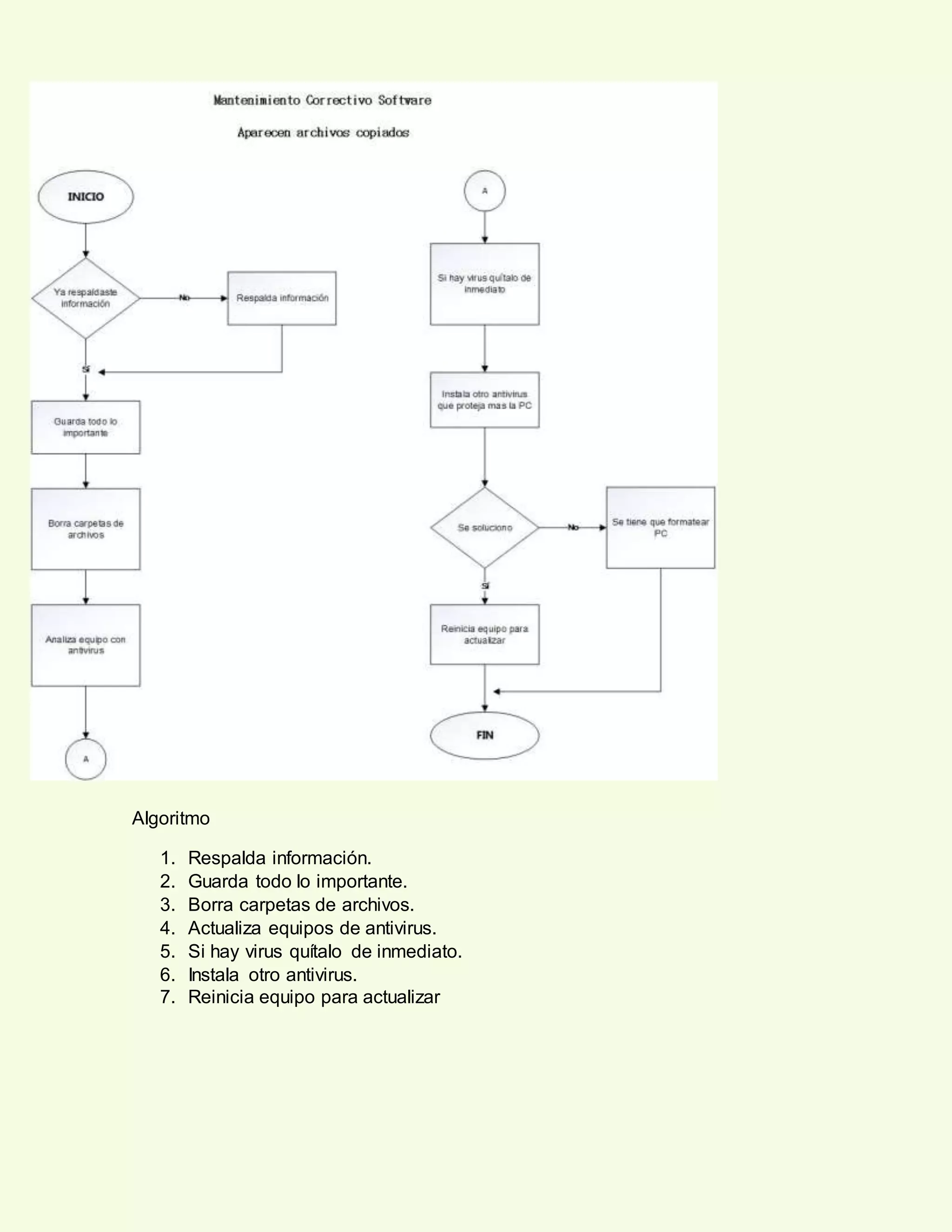
Algoritmo
1. Respalda información.
2. Guarda todo lo importante.
3. Borra carpetas de archivos.
4. Actualiza equipos de antivirus.
5. Si hay virus quítalo de inmediato.
6. Instala otro antivirus.
7. Reinicia equipo para actualizar
ALGORITMO
1. Busca panel de control.
2. Dar clic en programa.
3. Buscar programa instalado.
4. Actualiza programas de antivirus.
5. Si tiene alguna deficiencia quita el programa.
6. Puedes reiniciar pc.
7. Asi el programa se actualiza en esta.
ALGORITMO
1. PRENDER EQUIPO
2. ESCRIBIR ERRONEAMENTE LA CONTRASEÑA
3. PRESIONAR LA TECLA PAUSE
4. BUSCAR EN LA TABLA DE FABRICANTE SU EQUIPO
5. DESCARGAR EL EJECUTABLE
6. INGRESAR LOS DATOS
7. ACCEDER AL BIOS
8. CAMBIAR O QUITAR LA CONTRASEÑA
9. FIN
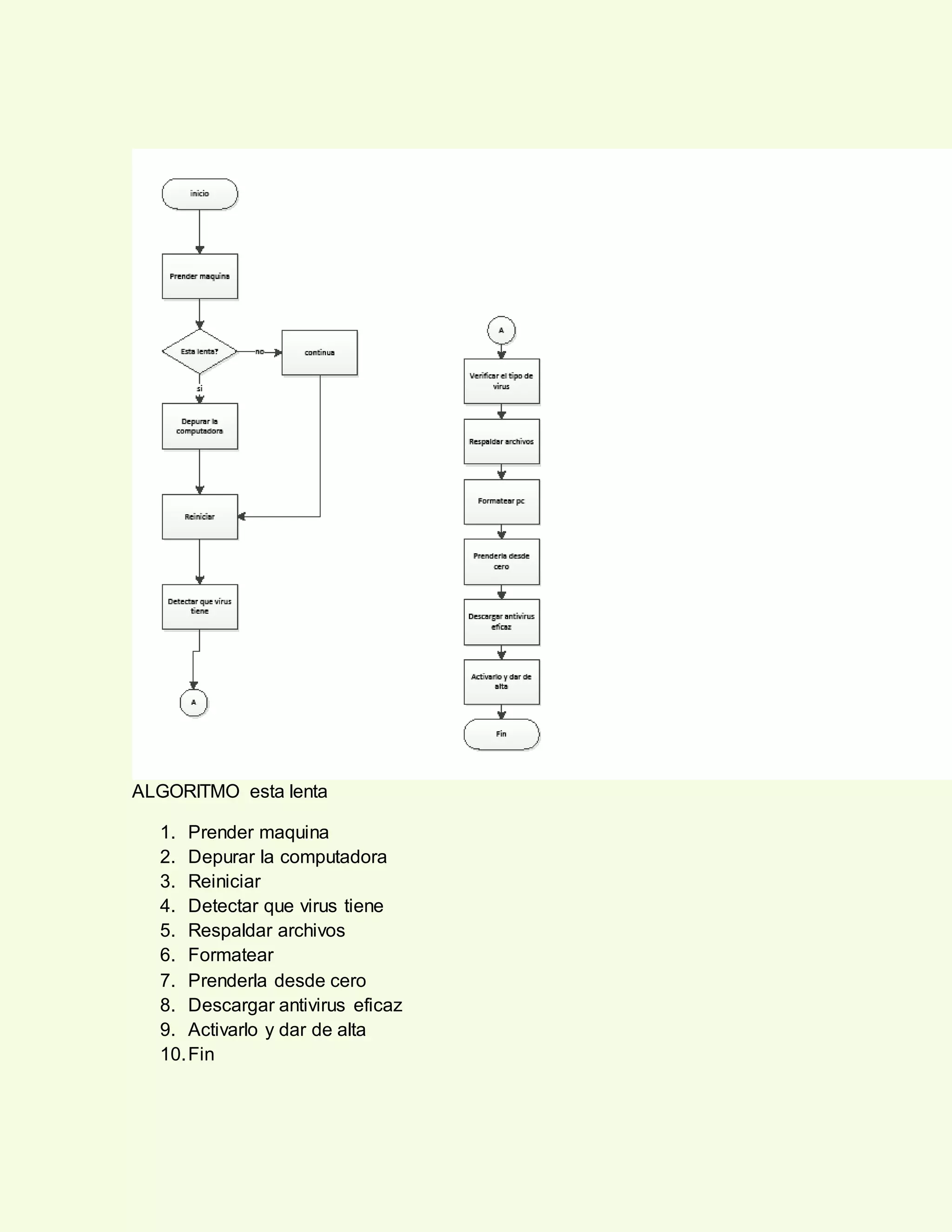
ALGORITMO esta lenta
1. Prender maquina
2. Depurar la computadora
3. Reiniciar
4. Detectar que virus tiene
5. Respaldar archivos
6. Formatear
7. Prenderla desde cero
8. Descargar antivirus eficaz
9. Activarlo y dar de alta
10.Fin
Algoritmo maquina
1. Prender maquina
2. Ir a actualizaciones
3. Actualizar la opción que muestra
4. Renovarlos ya actualizar
5. Ir a propiedades
6. Checa que todo programa instalado este renovado
7. Dar esto por fechado cada 3 meses por seguridad
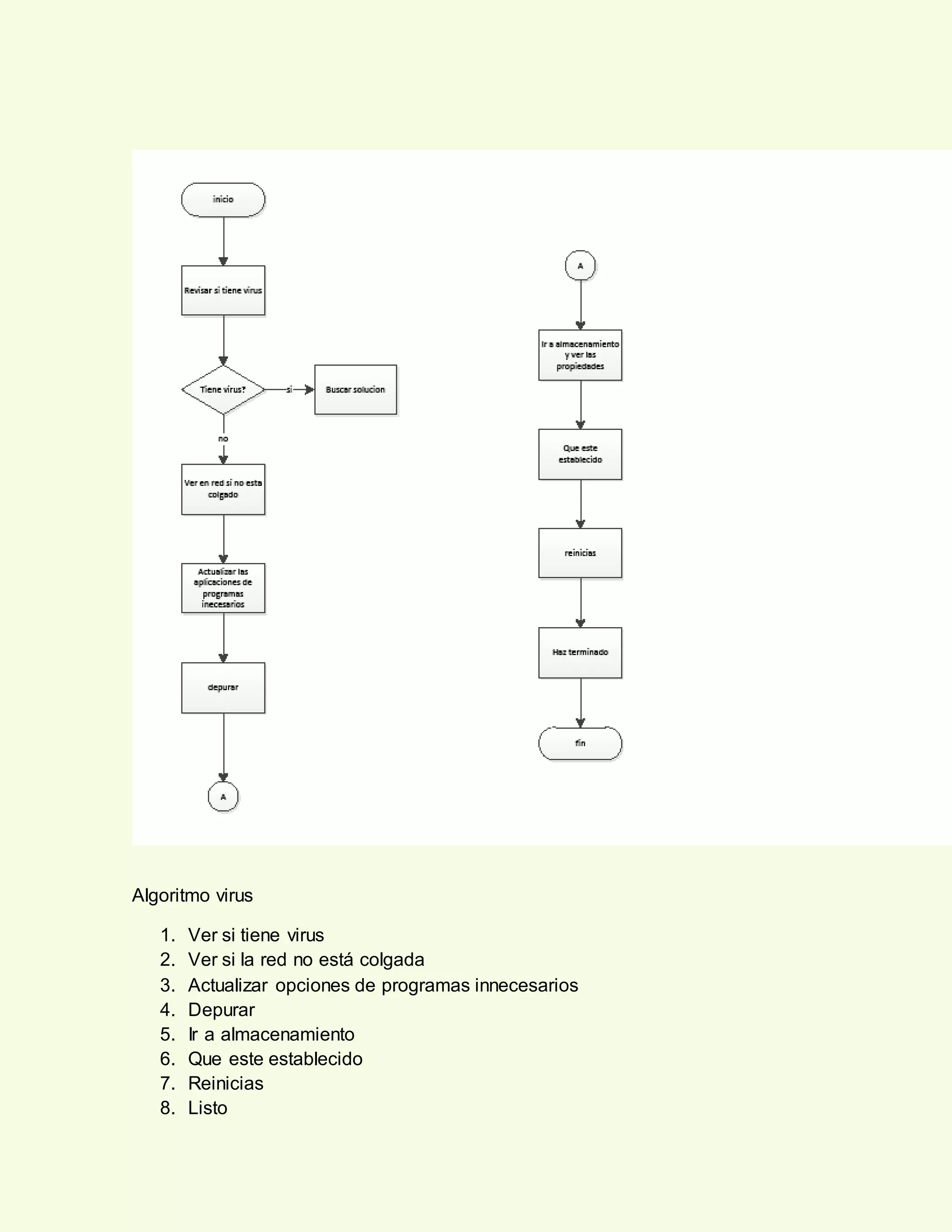
Algoritmo virus
1. Ver si tiene virus
2. Ver si la red no está colgada
3. Actualizar opciones de programas innecesarios
4. Depurar
5. Ir a almacenamiento
6. Que este establecido
7. Reinicias
8. Listo
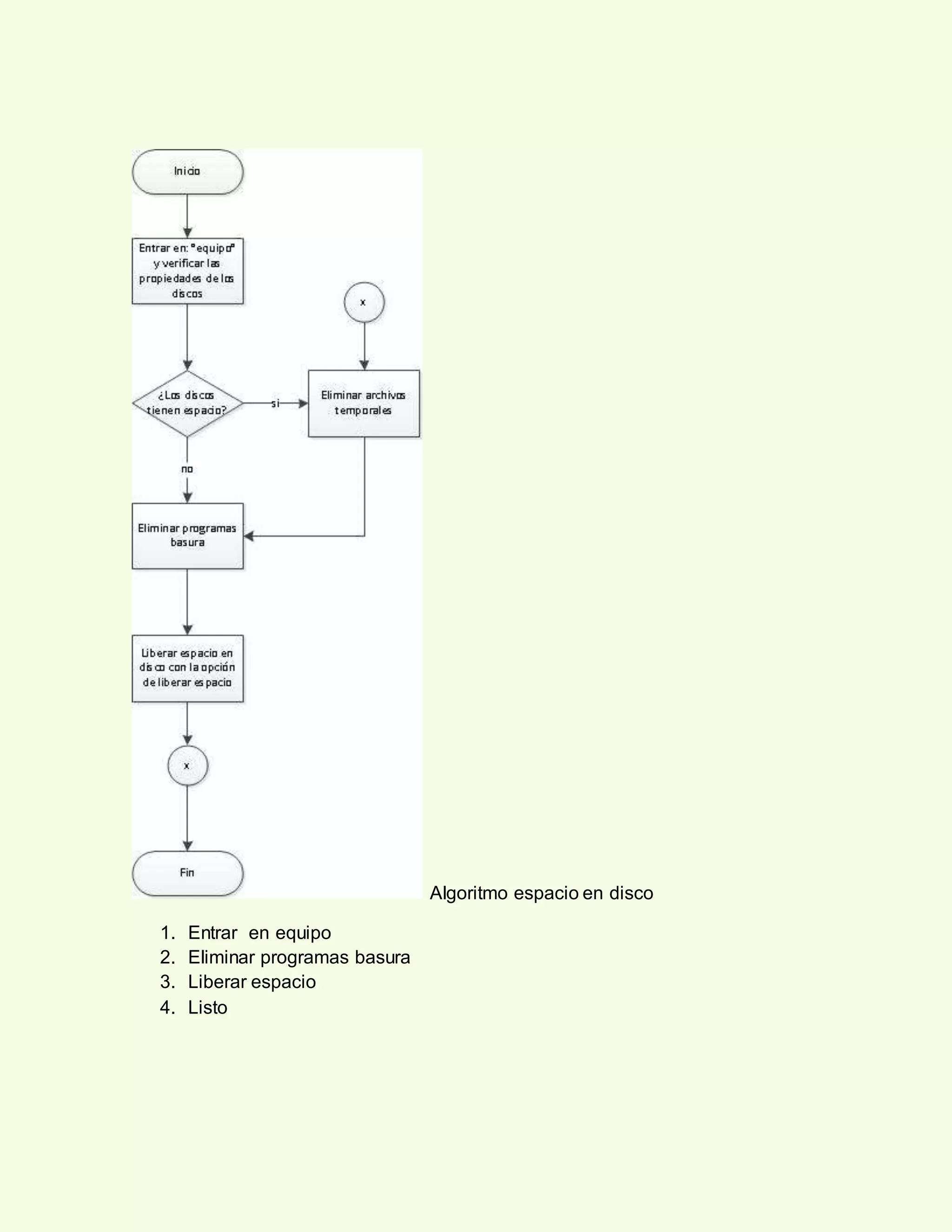
Algoritmo espacio en disco
1. Entrar en equipo
2. Eliminar programas basura
3. Liberar espacio
4. Listo
Algoritmo preventivo software
1. Levantar reporte
2. Conectar y encender equipo
3. Respaldar información
4. Eliminar archivos temporales
5. Actualizar drivers
6. Ejecutar antivirus
7. Se realiza limpieza de registro
8. Se eliminan programas
9. Se cierra el reporte
Algoritmo calentamiento
excesivo
1. Ver si se calienta
2. Será ne4cesario mantenimiento
preventivo
3. Debe eliminar todo el polvo
4. Limpie las rejillas de ventilación
5. El ventilador se escucha forzado
6. Es urgente limpiar el ventilador
7. Listo
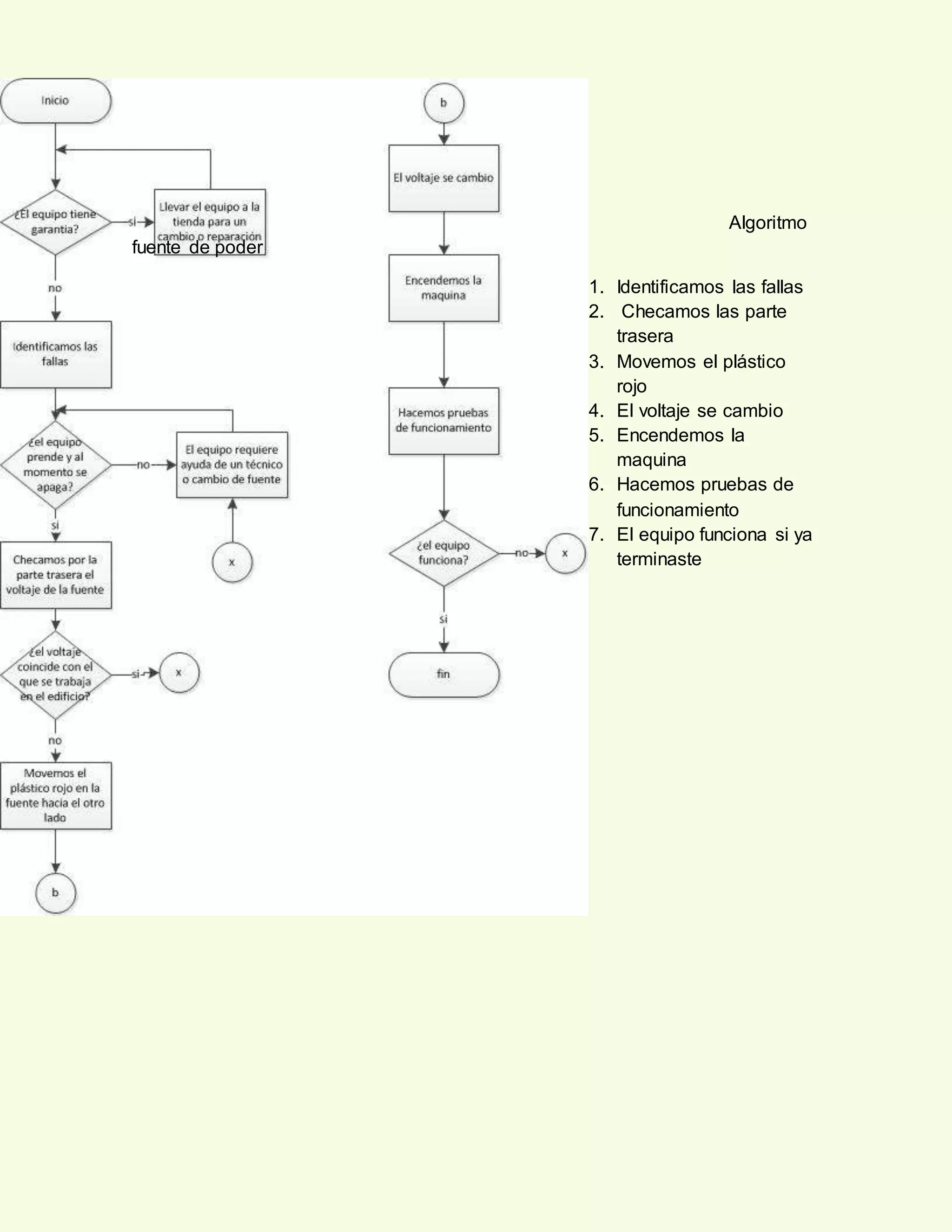
Algoritmo
fuente de poder
1. Identificamos las fallas
2. Checamos las parte
trasera
3. Movemos el plástico
rojo
4. El voltaje se cambio
5. Encendemos la
maquina
6. Hacemos pruebas de
funcionamiento
7. El equipo funciona si ya
terminaste
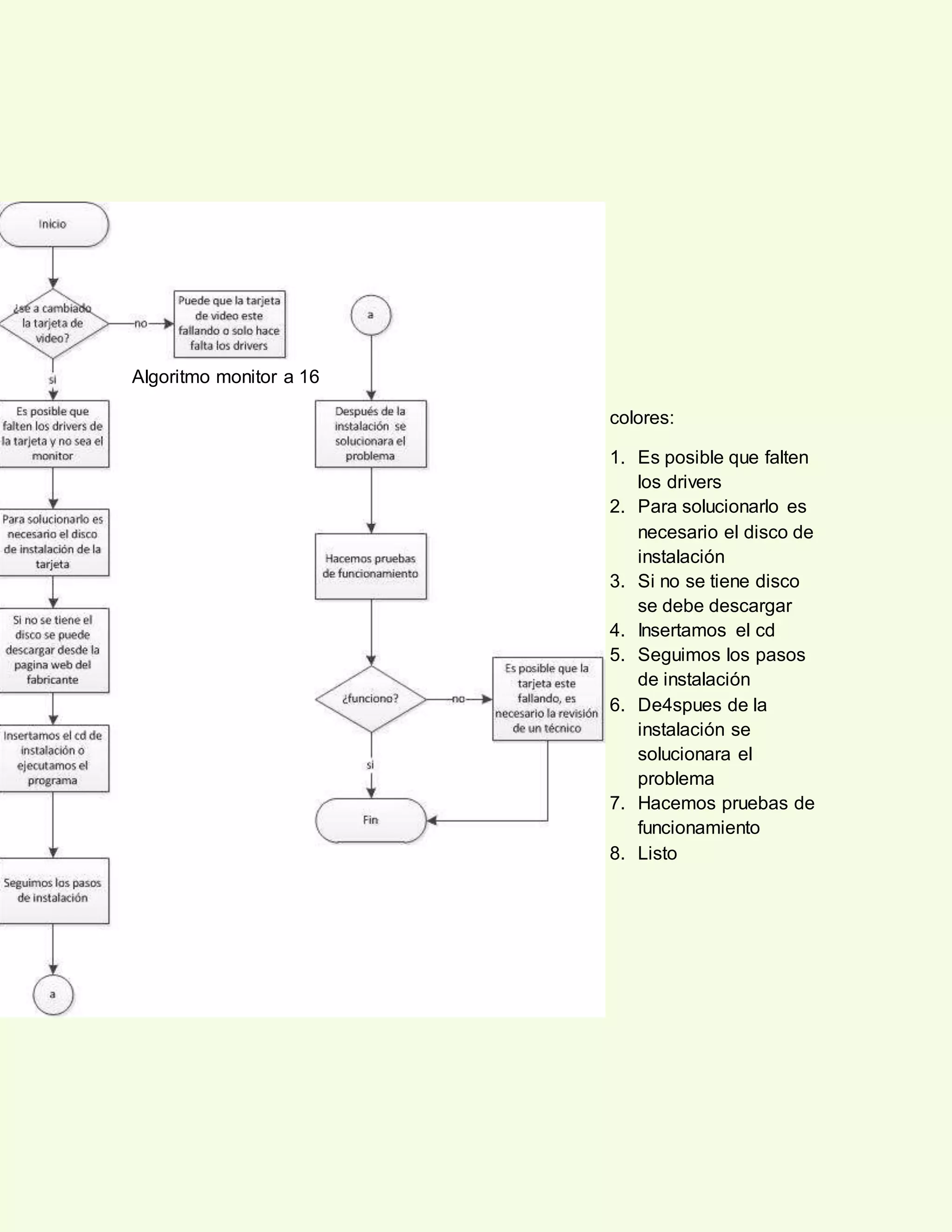
Algoritmo monitor a 16
colores:
1. Es posible que falten
los drivers
2. Para solucionarlo es
necesario el disco de
instalación
3. Si no se tiene disco
se debe descargar
4. Insertamos el cd
5. Seguimos los pasos
de instalación
6. De4spues de la
instalación se
solucionara el
problema
7. Hacemos pruebas de
funcionamiento
8. Listo
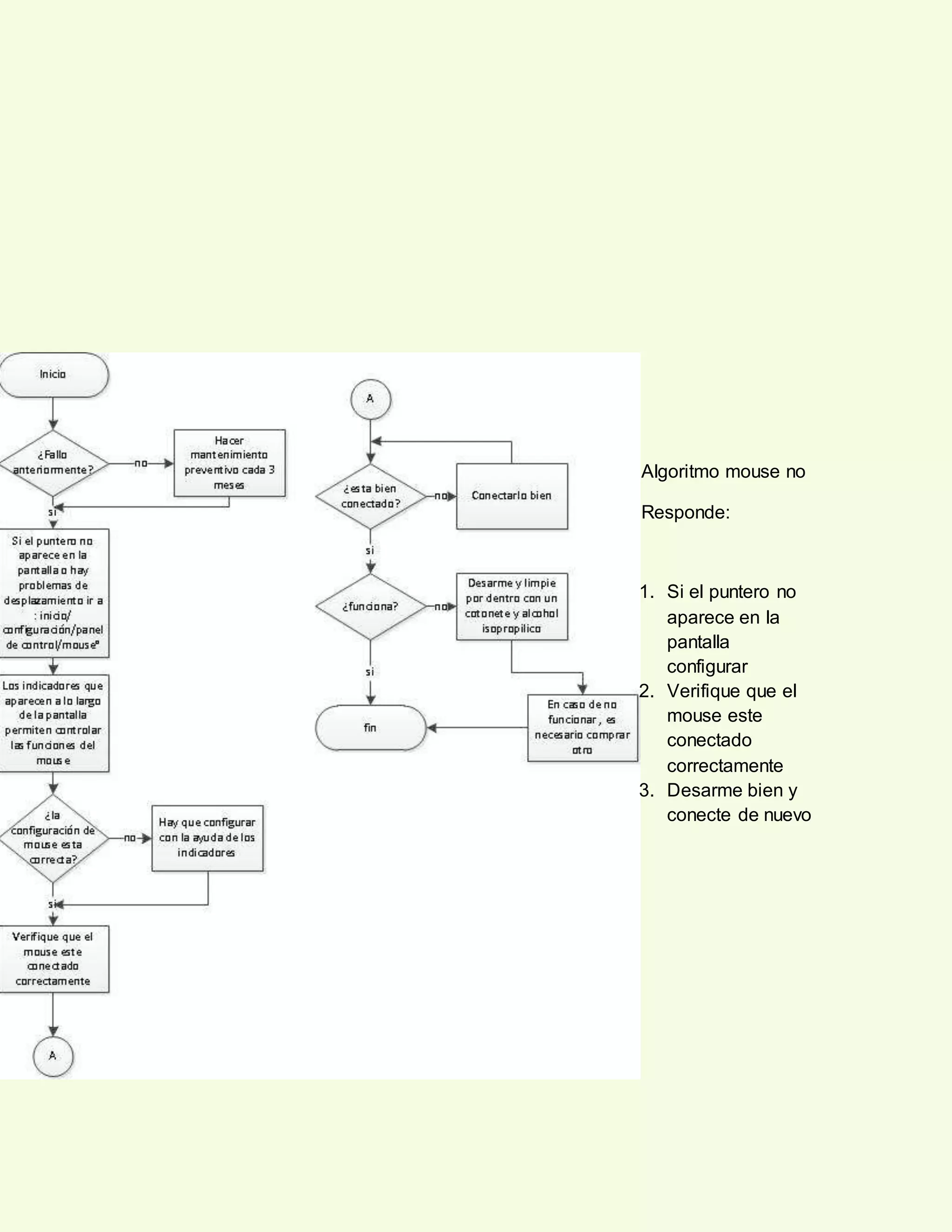
Algoritmo mouse no
Responde:
1. Si el puntero no
aparece en la
pantalla
configurar
2. Verifique que el
mouse este
conectado
correctamente
3. Desarme bien y
conecte de nuevo
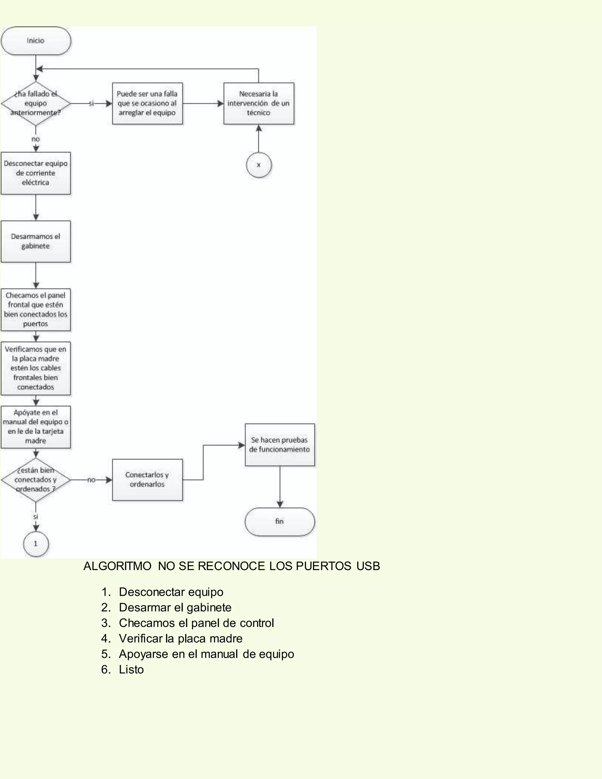
ALGORITMO NO SE RECONOCE LOS PUERTOS USB
1. Desconectar equipo
2. Desarmar el gabinete
3. Checamos el panel de control
4. Verificar la placa madre
5. Apoyarse en el manual de equipo
6. Listo
PREVENTIVO HARDWARE
ALGORITMO
1. Recibir equipo
2. Levantar reporte
3. Asegurarse de que el equipo encienda
4. Se le notifica al cliente
5. Desconectar los dispositivos
6. Abrir el gabinete
7. Realizar inventario de los componentes
8. Se quitan los dispositivos
9. Limpiar con un paño húmedo
10.Sopletear el gabinete
11.Verificar la fuente y sopletearla
12.Ensamblar componentes
13.Verificar que estén conecatados
14.Conectar y encender el equipo
15.Cerrar gabinete
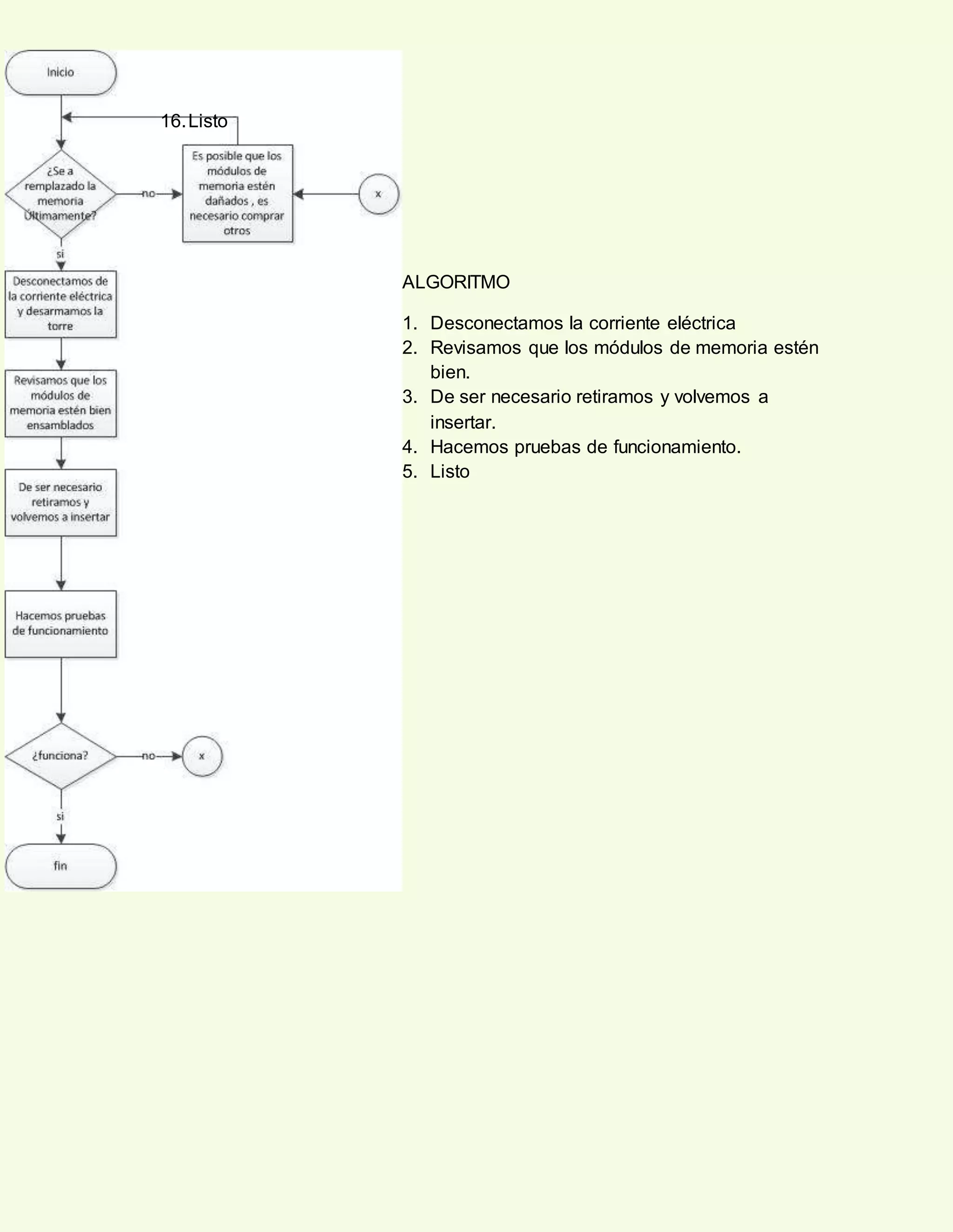
16.Listo
ALGORITMO
1. Desconectamos la corriente eléctrica
2. Revisamos que los módulos de memoria estén
bien.
3. De ser necesario retiramos y volvemos a
insertar.
4. Hacemos pruebas de funcionamiento.
5. Listo
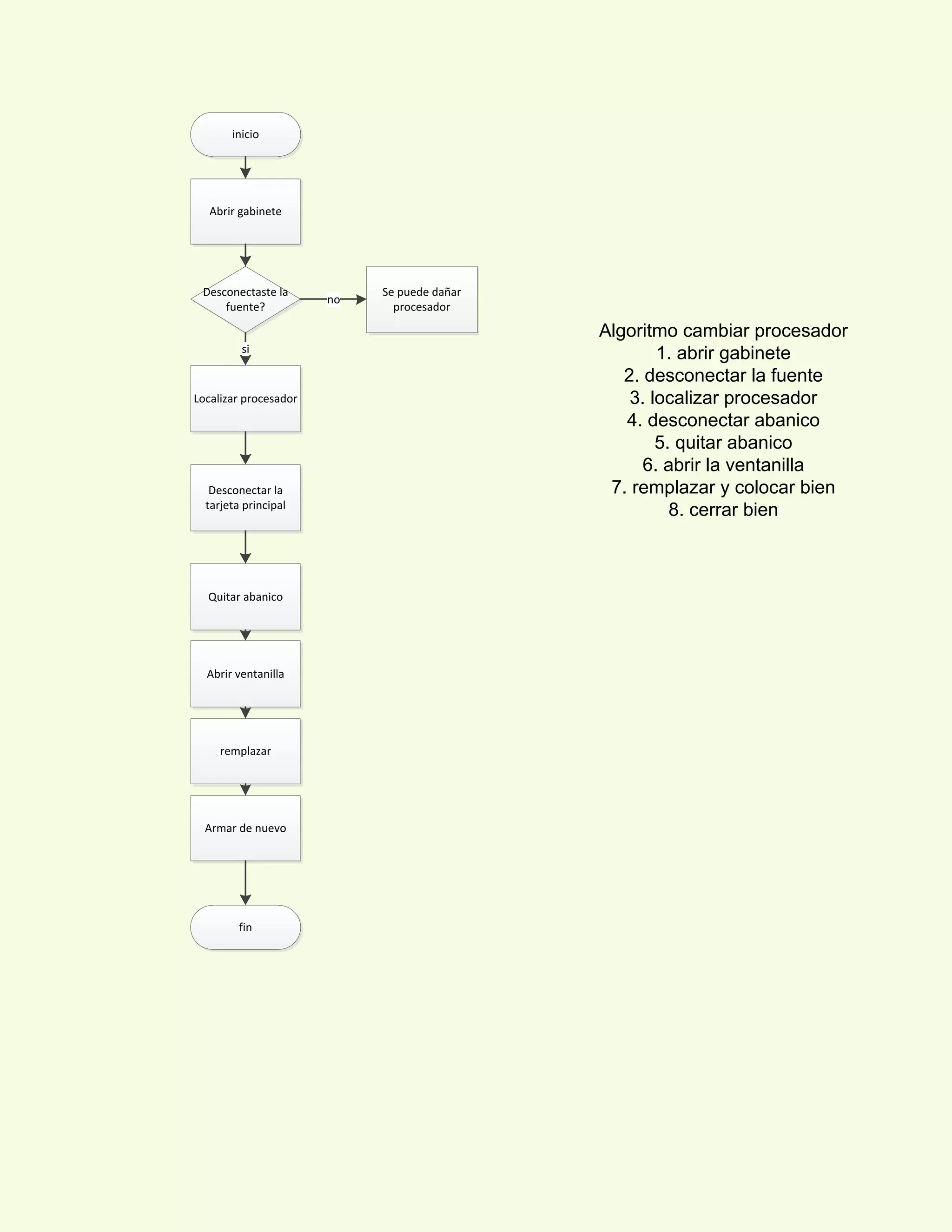
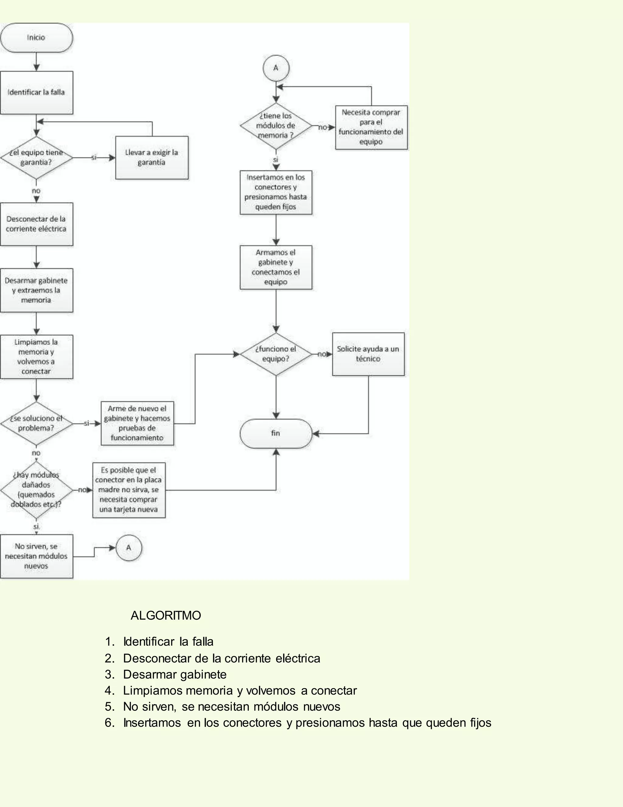
ALGORITMO
1. Identificar la falla
2. Desconectar de la corriente eléctrica
3. Desarmar gabinete
4. Limpiamos memoria y volvemos a conectar
5. No sirven, se necesitan módulos nuevos
6. Insertamos en los conectores y presionamos hasta que queden fijos
7. Armamos el gabinete y conectamos el equipo.
ALGORITMO
1. Reiniciar el equipo
2. Cuando veas logotipo presionar f8
3. En la pantalla opciones de arranque avanzadas
4. Inicia sesión
5. Siga los pasos
6. Haz clic en ejecutar
7. Aceptar
8. Ponerte pulsera antiestática
9. Tocar parte de metal
10.Que no se mueva
11.Destornilla el disco duro
12.Instala el software
inicio
Abrir gabinete
Desconectaste la
fuente?
Localizar procesador
si
Se puede dañar
procesador
no
Desconectar la
tarjeta principal
Quitar abanico
Abrir ventanilla
remplazar
Armar de nuevo
fin
Algoritmo cambiar procesador
1. abrir gabinete
2. desconectar la fuente
3. localizar procesador
4. desconectar abanico
5. quitar abanico
6. abrir la ventanilla
7. remplazar y colocar bien
8. cerrar bien
REPORTE O INCIDENCIA DE EMPRESA BRONCO_SYSTEM
Fecha Hora
DATOS DE CLIENTE
Nombre:
Numero de cliente: Teléfono:
Correo:
DATOS DEL EQUIPO
INFORME DEL PROBLEMA
TÉCNICO A QUIEN FUE ASIGNADO
Nombre:
Correo: Teléfono:
OBSERVACIONES:
Firma de quien levanta el reporte: Firma del técnico:
BITACORA BRONCO_SYSTEM
Fecha: Hora:
Datos del técnico
Nombre:
Numero de empleado:
Teléfono:
Correo:
Datos del cliente
Nombre:
Teléfono:
Correo:
Dirección:
Datos del equipo
Garantía:
Marca:
Modelo:
Sistema operativo:
Procesador:
Memoria:
Diagnostico
Falla:
Causa:
Solución:
Comentarios:
SOFTWAREPARA HELPDESK, SU INSTALACION Y OPERACIÓN
(tutorial).
¿Qué es un help desk?
Es un conjunto de servicios que de manera integral bien sea a través de uno o
varios medios de contacto, ofrece la posibilidad de geste ciar y solucionar todas
las posibilidades y las tecnologías de comunicación.
Ayuda a incrementar la productividad y aumenta la satisfacción de usuarios
internos y externos.
Hola, que tal mis amigos. El software que aprenderemos a usar el día de hoy el
spiceworks , espero que les guste.
1. Lo primero que tenemos que hacer es teclear
http://spiceworks.com/download/app/ y directamente se va a descargar
nuestro software.
2. Damos clic derecho.
3. Nos aparecerá una información a la cual le tenemos que dar sí o no y
ponemos sí.
4. Esperamos a que cargue.
5. Después nos abrirá una ventana a la cual le debemos de dar next.
6. Esperamos a que cargue.
7. Quitamos la palomita y damos siguiente.
8. Nos aparecerá en donde se va a guardar y damos instalar.
9. Nos aparecerá un rectángulo que dirá que tenemos que esperar.
10.Le
damos
clic en
continuar
11. Empezara a cargar una barra azul.
12. Nos iremos a crear una cuenta.
En este caso un amigo
ya tenía cuenta y me presto su correo.
13. Si no tuvieses cuenta llenas el formulario que te pide.
14. Seleccionamos configure help desk.
15. Como si fuera la entrada al correo normal, pero en este programa podemos crear
reportes y poder enviarlos a compañeros o viceversa.
16. Para crear un nuevo archivo nos vamos a new ticket.
17. Llenaremos el cuadro.
18. Para añadir a alguien nos vamos al cuadro que tiene un engrane.
Por mi parte es todo, espero que es haya gustado y servido por supuesto.
NIVELESDE SOPORTE.
Cuando el soporte está debidamente organizado, se pueden dar varios niveles de
soporte. Hay 4 niveles 
Nivel 1.
Este es el nivel de soporte inicial, responsable de las incidencias básicas del
cliente. El principal trabajo de un especialista nivel 1 es reunir toda la información
del cliente y determinar la incidencia mediante el análisis de los síntomas y la
determinación del problema.
Nivel 2.
Está basado especialmente en un grupo de help desk, donde sus integrantes
hacen soporte técnico teniendo en cuenta áreas del conocimiento más
especializado en el área computacional. Lo realizan personas especializadas en
redes de comunicación, información, operativos, bases de datos, entre otras.
Nivel 3.
Este nivel es el de mayor capacidad para resolver problemas, llegan a él
problemas técnicos de mayor dificultad muy difíciles por así decirlo. Ayudan al
campo 1 y 2 y también para la investigación y desarrollo de soluciones de
problemas nuevos o desconocidos.
Nivel 4.
Tiene los conocimientos 1, 2 y 3 y más allá, aparte maneja los servidores
Microsoft y Linux, la instalación, configuración, interconexión, administración y
operación de los servidores. Es responsable normalmente de casi todo.
PÁGINA DE LA EMPRESA:
http://broncosystem.wix.com/bronco-system
BLOG DE LA EMPRESA:
http://broncosystem.blogspot.mx/
Email:
broncosystem@gmail.com
Facebook:
Broncosystem oficial.
https://www.facebook.com/Bronco-System-Oficial-1011443152244693/
Skype:
Broncosystem
YouTube:
Mi canal en YouTube es Broncos denverSC
Teléfono:
612 122 9932
CONCLUSIONES:
Este manual fue hecho para que se aclaren ciertas dudas, inquietudes que
podamos tener y enseñar como nosotras siendo alumnos podemos tener las
mismas capacidades para resolver problemas. Más allá de una calificación veo
una enseñanza con este manual y esa es una de las principales razones por las
cuales no me ha costado mucho trabajo hacerlo, ya que me eh divertido
recordando todo el semestre. Todo lo que mi maestra (Perla Llamas) me ha
enseñado y no sólo a mí, sino a todos mis compañeros que aunque la hayamos
hecho renegar siempre nos continuo explicando. Al concluir este semestre
logramos obtener un conocimiento un poco más extenso de lo que teníamos y fue
algo un poco pesado y baya que estuvimos cansados con las constantes tareas,
pero al final del día vemos y valoramos todos esos trabajos largos y laboriosos,
porque al irlos haciendo aprendíamos cada vez más y más cosas que son para
nuestro provecho ya que es conocimiento sobre las computadoras y podemos en
estás vacaciones conseguir trabajo en una empresa y así ir liberando nuestras
prácticas profesionales.
La finalidad de este manual fue para que también el cliente de la empresa tenga
una fuente de información acerca de lo que podemos hacer, como resultado se
puede ver que hay diferentes formas de mantenimiento a las computadoras y que
hay demasiados problemas que van desde los cotidiano a lo mas hardcore y que
después de haber leído este manualito podemos resolverlos. Cosas que ni
siquiera sabíamos a lo mejor que existían o cosas así.
Todo lo que se aprendió fue para conseguir un trabajo o crear una empresa
exitosa en el área de soporte técnico a distancia y presencial.
Como ya había mencionado antes todo esto fue con la finalidad de ampliar nuestro
conocimientos y ser un poco menos ignorante ya que cada día se puede conocer
más del tema de soporte, porque es un pozo sin fin y esto se debe a que la
tecnología cada vez va evolucionando y mañana quien sabe con qué nos
podamos encontrar y esto nos sirve porque son problemas que pasan en nuestra
vida cotidiana y en cualquier momento nos puede ocurrir.

Manual de procedimientos

  • 1.
    BRONCOSYSTEM “Broncosystem te ayudaa mejorar tu vida”. Claudia Candelaria Duran Pacheco
  • 2.
    Somos una empresaque se fundó para lograr ayudar a las personas con su equipo en cómputo y facilitar su vida.
  • 3.
    Queremos ser lamejor empresa del mercado chihuahuense, dando un mejor servicio y solucionando problemas.
  • 4.
  • 6.
    1. OBJETIVO DELMANUAL 2. ORGANIGRAMA 3. POLITICAS 4. PROCEDIMIENTOS DE MANTENIMIENTO PREVENTIVO Y CORRECTIVO 5. PROCEDIMIENTOS DE PROBLEMAS DE SOFTWARE (9 PROBLEMAS DE SW --> ALGORITMO Y DF) 6. PROCEDIMIENTOS DE PROBLEMAS DE HARDWARE (9 PROBLEMAS DE HW -->ALGORITMO Y DF) 7. FORMATO DE REPORTE 8. FORMATO DE BITACORA 9. PLAN DE MANTENIMIENTO (GANT) 10.SELECCION DE SOFTWARE REMOTO, SU INSTALACION Y OPERACION (TUTORIAL) 11.SOFTWARE PARA HELPDESK, SU INSTALACION Y OPERACIÓN 12.NIVELES DE SOPORTE
  • 7.
    OBJETIVO DEL MANUAL: Dara conocer lo que hemos ido aprendiendo a lo largo de este semestre y así ver que hemos logrado con el programa que la maestra tiene previsto. Con este proyecto nosotros vamos a poder desarrollar mejores capacidades para nuestra vida. Son experiencias que nos ayudan en el futuro.  También nos ayuda a mostrar el desempeño que nuestra empresa tiene y sus máximas capacidades. Este manual también nos muestra los capaces que somos para ayudar al cliente, dar a conocer como hemos cambiado como empresa y comunicarnos con el mismo cliente.
  • 8.
  • 9.
    ATENCIÓN AL CLIENTE: Formasen las que se debe dirigir al cliente; debe ser tratado con respeto, amabilidad y mucha tolerancia. El tiempo que el cliente necesite nuestra ayuda, se la daremos con paciencia. PRESENTACÍON DEL PERSONAL: Nuestro personal siempre le va a atender con un aspecto limpio y formal. se tiene que presentar con usted y aclarar todas sus dudas, para así darle un servicio adecuado. GARANTÍA: *Sólo si son fallas técnicas. *Si se llega a dañar el equipo por descuido la empresa no se hace responsable y NO cubre la garantía en este caso. (Ejemplo) se le derrama un vaso con agua. *Nosotros le ofrecemos los primeros 6 meses de garantía, sólo en este tiempo será vigente. *La garantía está anulada si no tiene ciertas caracteristicas que destacan a la empresa, ya sea el sello del gerente o la marca personal de "BRONCOSYSTEM"
  • 11.
    Algoritmo 1. Verifica elestado de equipo. 2. Respalda información. 3. Instala un nuevo sistema operativo. 4. Utiliza un disco o una memoria USB. 5. Consigue uno compatible con PC. 6. Empezar a instalar. 7. Sigue pasos necesarios. 8. Anota cualquier dato relevante y toma fotos. 9. Verifica este y legaliza. 10.Instala drivers.
  • 12.
    11.Reinicia equipo. Algoritmo 1. Verificasi no están otras carpetas. 2. Utiliza programas recuperadores de datos. 3. Instala el programa. 4. Maneja sus herramientas. 5. Elige opción de acceso reparar. 6. Instala cualquier otro programa. Verifica que los tengas.
  • 13.
    Algoritmo 1. Respalda información. 2.Guarda todo lo importante. 3. Borra carpetas de archivos. 4. Actualiza equipos de antivirus. 5. Si hay virus quítalo de inmediato. 6. Instala otro antivirus. 7. Reinicia equipo para actualizar
  • 14.
    ALGORITMO 1. Busca panelde control. 2. Dar clic en programa. 3. Buscar programa instalado. 4. Actualiza programas de antivirus. 5. Si tiene alguna deficiencia quita el programa. 6. Puedes reiniciar pc. 7. Asi el programa se actualiza en esta.
  • 15.
    ALGORITMO 1. PRENDER EQUIPO 2.ESCRIBIR ERRONEAMENTE LA CONTRASEÑA 3. PRESIONAR LA TECLA PAUSE 4. BUSCAR EN LA TABLA DE FABRICANTE SU EQUIPO 5. DESCARGAR EL EJECUTABLE 6. INGRESAR LOS DATOS 7. ACCEDER AL BIOS 8. CAMBIAR O QUITAR LA CONTRASEÑA 9. FIN
  • 16.
    ALGORITMO esta lenta 1.Prender maquina 2. Depurar la computadora 3. Reiniciar 4. Detectar que virus tiene 5. Respaldar archivos 6. Formatear 7. Prenderla desde cero 8. Descargar antivirus eficaz 9. Activarlo y dar de alta 10.Fin
  • 17.
    Algoritmo maquina 1. Prendermaquina 2. Ir a actualizaciones 3. Actualizar la opción que muestra 4. Renovarlos ya actualizar 5. Ir a propiedades 6. Checa que todo programa instalado este renovado 7. Dar esto por fechado cada 3 meses por seguridad
  • 18.
    Algoritmo virus 1. Versi tiene virus 2. Ver si la red no está colgada 3. Actualizar opciones de programas innecesarios 4. Depurar 5. Ir a almacenamiento 6. Que este establecido 7. Reinicias 8. Listo
  • 19.
    Algoritmo espacio endisco 1. Entrar en equipo 2. Eliminar programas basura 3. Liberar espacio 4. Listo
  • 20.
    Algoritmo preventivo software 1.Levantar reporte 2. Conectar y encender equipo 3. Respaldar información 4. Eliminar archivos temporales 5. Actualizar drivers 6. Ejecutar antivirus 7. Se realiza limpieza de registro 8. Se eliminan programas 9. Se cierra el reporte
  • 21.
    Algoritmo calentamiento excesivo 1. Versi se calienta 2. Será ne4cesario mantenimiento preventivo 3. Debe eliminar todo el polvo 4. Limpie las rejillas de ventilación 5. El ventilador se escucha forzado 6. Es urgente limpiar el ventilador 7. Listo
  • 22.
    Algoritmo fuente de poder 1.Identificamos las fallas 2. Checamos las parte trasera 3. Movemos el plástico rojo 4. El voltaje se cambio 5. Encendemos la maquina 6. Hacemos pruebas de funcionamiento 7. El equipo funciona si ya terminaste
  • 23.
    Algoritmo monitor a16 colores: 1. Es posible que falten los drivers 2. Para solucionarlo es necesario el disco de instalación 3. Si no se tiene disco se debe descargar 4. Insertamos el cd 5. Seguimos los pasos de instalación 6. De4spues de la instalación se solucionara el problema 7. Hacemos pruebas de funcionamiento 8. Listo
  • 24.
    Algoritmo mouse no Responde: 1.Si el puntero no aparece en la pantalla configurar 2. Verifique que el mouse este conectado correctamente 3. Desarme bien y conecte de nuevo
  • 25.
    ALGORITMO NO SERECONOCE LOS PUERTOS USB 1. Desconectar equipo 2. Desarmar el gabinete 3. Checamos el panel de control 4. Verificar la placa madre 5. Apoyarse en el manual de equipo 6. Listo
  • 26.
    PREVENTIVO HARDWARE ALGORITMO 1. Recibirequipo 2. Levantar reporte 3. Asegurarse de que el equipo encienda 4. Se le notifica al cliente 5. Desconectar los dispositivos 6. Abrir el gabinete 7. Realizar inventario de los componentes 8. Se quitan los dispositivos 9. Limpiar con un paño húmedo 10.Sopletear el gabinete 11.Verificar la fuente y sopletearla 12.Ensamblar componentes 13.Verificar que estén conecatados 14.Conectar y encender el equipo 15.Cerrar gabinete
  • 27.
    16.Listo ALGORITMO 1. Desconectamos lacorriente eléctrica 2. Revisamos que los módulos de memoria estén bien. 3. De ser necesario retiramos y volvemos a insertar. 4. Hacemos pruebas de funcionamiento. 5. Listo
  • 28.
    ALGORITMO 1. Identificar lafalla 2. Desconectar de la corriente eléctrica 3. Desarmar gabinete 4. Limpiamos memoria y volvemos a conectar 5. No sirven, se necesitan módulos nuevos 6. Insertamos en los conectores y presionamos hasta que queden fijos
  • 29.
    7. Armamos elgabinete y conectamos el equipo. ALGORITMO 1. Reiniciar el equipo 2. Cuando veas logotipo presionar f8 3. En la pantalla opciones de arranque avanzadas 4. Inicia sesión 5. Siga los pasos 6. Haz clic en ejecutar 7. Aceptar 8. Ponerte pulsera antiestática 9. Tocar parte de metal 10.Que no se mueva
  • 30.
    11.Destornilla el discoduro 12.Instala el software
  • 31.
    inicio Abrir gabinete Desconectaste la fuente? Localizarprocesador si Se puede dañar procesador no Desconectar la tarjeta principal Quitar abanico Abrir ventanilla remplazar Armar de nuevo fin Algoritmo cambiar procesador 1. abrir gabinete 2. desconectar la fuente 3. localizar procesador 4. desconectar abanico 5. quitar abanico 6. abrir la ventanilla 7. remplazar y colocar bien 8. cerrar bien
  • 32.
    REPORTE O INCIDENCIADE EMPRESA BRONCO_SYSTEM Fecha Hora DATOS DE CLIENTE Nombre: Numero de cliente: Teléfono: Correo: DATOS DEL EQUIPO INFORME DEL PROBLEMA TÉCNICO A QUIEN FUE ASIGNADO Nombre: Correo: Teléfono: OBSERVACIONES: Firma de quien levanta el reporte: Firma del técnico:
  • 33.
    BITACORA BRONCO_SYSTEM Fecha: Hora: Datosdel técnico Nombre: Numero de empleado: Teléfono: Correo: Datos del cliente Nombre: Teléfono: Correo: Dirección: Datos del equipo Garantía: Marca: Modelo: Sistema operativo: Procesador: Memoria: Diagnostico Falla: Causa: Solución: Comentarios:
  • 38.
    SOFTWAREPARA HELPDESK, SUINSTALACION Y OPERACIÓN (tutorial). ¿Qué es un help desk? Es un conjunto de servicios que de manera integral bien sea a través de uno o varios medios de contacto, ofrece la posibilidad de geste ciar y solucionar todas las posibilidades y las tecnologías de comunicación. Ayuda a incrementar la productividad y aumenta la satisfacción de usuarios internos y externos. Hola, que tal mis amigos. El software que aprenderemos a usar el día de hoy el spiceworks , espero que les guste. 1. Lo primero que tenemos que hacer es teclear http://spiceworks.com/download/app/ y directamente se va a descargar nuestro software. 2. Damos clic derecho.
  • 39.
    3. Nos apareceráuna información a la cual le tenemos que dar sí o no y ponemos sí. 4. Esperamos a que cargue. 5. Después nos abrirá una ventana a la cual le debemos de dar next. 6. Esperamos a que cargue.
  • 40.
    7. Quitamos lapalomita y damos siguiente. 8. Nos aparecerá en donde se va a guardar y damos instalar. 9. Nos aparecerá un rectángulo que dirá que tenemos que esperar. 10.Le damos clic en continuar
  • 41.
    11. Empezara acargar una barra azul. 12. Nos iremos a crear una cuenta. En este caso un amigo ya tenía cuenta y me presto su correo. 13. Si no tuvieses cuenta llenas el formulario que te pide. 14. Seleccionamos configure help desk. 15. Como si fuera la entrada al correo normal, pero en este programa podemos crear reportes y poder enviarlos a compañeros o viceversa. 16. Para crear un nuevo archivo nos vamos a new ticket. 17. Llenaremos el cuadro. 18. Para añadir a alguien nos vamos al cuadro que tiene un engrane. Por mi parte es todo, espero que es haya gustado y servido por supuesto.
  • 42.
    NIVELESDE SOPORTE. Cuando elsoporte está debidamente organizado, se pueden dar varios niveles de soporte. Hay 4 niveles  Nivel 1. Este es el nivel de soporte inicial, responsable de las incidencias básicas del cliente. El principal trabajo de un especialista nivel 1 es reunir toda la información del cliente y determinar la incidencia mediante el análisis de los síntomas y la determinación del problema. Nivel 2. Está basado especialmente en un grupo de help desk, donde sus integrantes hacen soporte técnico teniendo en cuenta áreas del conocimiento más especializado en el área computacional. Lo realizan personas especializadas en redes de comunicación, información, operativos, bases de datos, entre otras. Nivel 3.
  • 43.
    Este nivel esel de mayor capacidad para resolver problemas, llegan a él problemas técnicos de mayor dificultad muy difíciles por así decirlo. Ayudan al campo 1 y 2 y también para la investigación y desarrollo de soluciones de problemas nuevos o desconocidos. Nivel 4. Tiene los conocimientos 1, 2 y 3 y más allá, aparte maneja los servidores Microsoft y Linux, la instalación, configuración, interconexión, administración y operación de los servidores. Es responsable normalmente de casi todo.
  • 45.
    PÁGINA DE LAEMPRESA: http://broncosystem.wix.com/bronco-system BLOG DE LA EMPRESA: http://broncosystem.blogspot.mx/
  • 46.
  • 47.
    YouTube: Mi canal enYouTube es Broncos denverSC Teléfono: 612 122 9932 CONCLUSIONES: Este manual fue hecho para que se aclaren ciertas dudas, inquietudes que podamos tener y enseñar como nosotras siendo alumnos podemos tener las mismas capacidades para resolver problemas. Más allá de una calificación veo una enseñanza con este manual y esa es una de las principales razones por las cuales no me ha costado mucho trabajo hacerlo, ya que me eh divertido recordando todo el semestre. Todo lo que mi maestra (Perla Llamas) me ha enseñado y no sólo a mí, sino a todos mis compañeros que aunque la hayamos hecho renegar siempre nos continuo explicando. Al concluir este semestre logramos obtener un conocimiento un poco más extenso de lo que teníamos y fue algo un poco pesado y baya que estuvimos cansados con las constantes tareas, pero al final del día vemos y valoramos todos esos trabajos largos y laboriosos, porque al irlos haciendo aprendíamos cada vez más y más cosas que son para nuestro provecho ya que es conocimiento sobre las computadoras y podemos en estás vacaciones conseguir trabajo en una empresa y así ir liberando nuestras prácticas profesionales. La finalidad de este manual fue para que también el cliente de la empresa tenga una fuente de información acerca de lo que podemos hacer, como resultado se puede ver que hay diferentes formas de mantenimiento a las computadoras y que hay demasiados problemas que van desde los cotidiano a lo mas hardcore y que
  • 48.
    después de haberleído este manualito podemos resolverlos. Cosas que ni siquiera sabíamos a lo mejor que existían o cosas así. Todo lo que se aprendió fue para conseguir un trabajo o crear una empresa exitosa en el área de soporte técnico a distancia y presencial. Como ya había mencionado antes todo esto fue con la finalidad de ampliar nuestro conocimientos y ser un poco menos ignorante ya que cada día se puede conocer más del tema de soporte, porque es un pozo sin fin y esto se debe a que la tecnología cada vez va evolucionando y mañana quien sabe con qué nos podamos encontrar y esto nos sirve porque son problemas que pasan en nuestra vida cotidiana y en cualquier momento nos puede ocurrir.