Producción del conocimiento

Sandra milena guzmán

Psicología
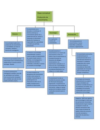
Mapa conceptual
Producción de
conocimiento.

Ciencia

Es la actividad moderna de
producción de conocimiento
o convalidados con base en
conceptos, métodos y
técnicas de investigación.

Ciencia es la que estudia asuntos
relacionados como manifestaciones
propias del ser, humano como la
psicología filosofía.

La ciencia aumenta de la
investigación científica, pues ella
ha permitido al ser humano.
Una reconstrucción conceptual
de la realidad, que cada vez más
amplia profunda y exacta,.

El conocimiento no se
descubre, se construye .el
alumno construye su
conocimiento apartar de su
propia forma de ser, pensar e
interpretar la información
desde ahí el individuo es
responsable de su aprendizaje
y es dado que participa
activamente.

La ciencia es una actividad
eminentemente social en
cuanto se aplica el mejoramiento
de nuestro medio natural y
artificial, a la investigación y
manufacturas de bienes
materiales y culturales, la ciencia
se convierte en tecnología.

Los seres humanos nos
apropiamos del conocimiento
es decir como conocer la
realidad. El aprendizaje es
posible gracias a la
interacción es decir con el
medio y el grupo que el
individuo se desenvuelve.

Tecnología

Es la aplicación
creativa del
conocimiento.

Se puede presentar el
conocimiento en un sistema de
comunicación en línea. Se
refiere a que el conocimiento es
el producto durante las
situaciones de diálogos,
conversaciones etc.,
experimentos realizados en el
transcurso de un aprendizaje o
de una actividad es convertirlo
en productos fácilmente si se
trabaja en un medio digital.

El conocimiento ha sido un
resultado de procesos sociales
de información (búsqueda,
organización, recuperación de
comunicaciones (intercambio de
información, trabajo en equipo
(producción de objetos sociales
y culturales necesarios para la
sociedad.

Innovación

. Es la incorporación de
conocimientos y nuevos
desarrollos a productos,
procesos y organizaciones

El conocimiento como activo
fundamental para la
producción de valor en el
mercado para favorecer la
innovación. El ambiente
cooperativo de la nueva
economía impulsa la
necesidad por desarrollar
capacidades de innovación
para la construcción de
ventajas competitivas.

El concepto de innovación
industrialmente es amplio e
incluye actividades que
conllevan al cambio técnico en
las empresas y los países. Las
actividades de innovación
comprenden entre otras la
adquisición de tecnología.

(Eolgerton 2007) esto significa
que la tecnología no tiene que
ser permanente reinventada:
históricamente la gran mayoría
se adquiere a través de
distintos mecanismos tales
como compra de bienes de
capital y bienes de consumo,
inversión extranjera y
adquisición de patentes y
licencias.

Mapa conceptual producción del conocimiento seminario de investigacion

  • 1.
    Producción del conocimiento Sandramilena guzmán Psicología
  • 2.
    Mapa conceptual Producción de conocimiento. Ciencia Esla actividad moderna de producción de conocimiento o convalidados con base en conceptos, métodos y técnicas de investigación. Ciencia es la que estudia asuntos relacionados como manifestaciones propias del ser, humano como la psicología filosofía. La ciencia aumenta de la investigación científica, pues ella ha permitido al ser humano. Una reconstrucción conceptual de la realidad, que cada vez más amplia profunda y exacta,. El conocimiento no se descubre, se construye .el alumno construye su conocimiento apartar de su propia forma de ser, pensar e interpretar la información desde ahí el individuo es responsable de su aprendizaje y es dado que participa activamente. La ciencia es una actividad eminentemente social en cuanto se aplica el mejoramiento de nuestro medio natural y artificial, a la investigación y manufacturas de bienes materiales y culturales, la ciencia se convierte en tecnología. Los seres humanos nos apropiamos del conocimiento es decir como conocer la realidad. El aprendizaje es posible gracias a la interacción es decir con el medio y el grupo que el individuo se desenvuelve. Tecnología Es la aplicación creativa del conocimiento. Se puede presentar el conocimiento en un sistema de comunicación en línea. Se refiere a que el conocimiento es el producto durante las situaciones de diálogos, conversaciones etc., experimentos realizados en el transcurso de un aprendizaje o de una actividad es convertirlo en productos fácilmente si se trabaja en un medio digital. El conocimiento ha sido un resultado de procesos sociales de información (búsqueda, organización, recuperación de comunicaciones (intercambio de información, trabajo en equipo (producción de objetos sociales y culturales necesarios para la sociedad. Innovación . Es la incorporación de conocimientos y nuevos desarrollos a productos, procesos y organizaciones El conocimiento como activo fundamental para la producción de valor en el mercado para favorecer la innovación. El ambiente cooperativo de la nueva economía impulsa la necesidad por desarrollar capacidades de innovación para la construcción de ventajas competitivas. El concepto de innovación industrialmente es amplio e incluye actividades que conllevan al cambio técnico en las empresas y los países. Las actividades de innovación comprenden entre otras la adquisición de tecnología. (Eolgerton 2007) esto significa que la tecnología no tiene que ser permanente reinventada: históricamente la gran mayoría se adquiere a través de distintos mecanismos tales como compra de bienes de capital y bienes de consumo, inversión extranjera y adquisición de patentes y licencias.