CENTRO REGIONAL DE EDUCACIÓN NORMAL
“ADOLFO LÓPEZ MATEOS”
ASIGNATURA: EL NIÑO COMO SUJETO SOCIAL
INTEGRANTES DE EQUIPO:
 SARAHI CAMPUZANO MARCELO.
 CINDY CELESTE TORRES JIMÉNEZ
 CARMEN YELENA HERNÁNDEZ MORALES.
 MARLENE LIZBETH ROJAS ABARCA.
LICENCIATURA EN EDUCACIÓN PREESCOLAR
DOCENTE: GUILLERMO TEMELO AVILÉS.
6° SEMESTRE GRUPO: 602
CICLO ESCOLAR: 2018-2019
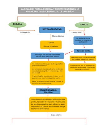
LA RELACIÓN FAMILIA-ESCUELA Y SU REPERCUSIÓN EN LA
AUTONOMIA Y RESPONSABILIDAD DE LOS NIÑOS.
ESCUELA FAMILIA
SISTEMAEDUCATIVO
Colaboración Colaboración
Mismoobjetivo.
-Educar
-Formar ciudadanos
Tipos de familia.
Familia nuclear, la cual está formada
por el padre, madre y los hijos/as
La familia es para el
individúo un sistema de
participación
Familia extensa, que se componen de
más de una familia nuclear yalberga más
de dos generaciones.
·Un afecto incondicional, que les dé seguridad sin
protegerles en exceso.
Un cuidado atento, adecuado a las cambiantes
necesidades de seguridad y autonomía que viven
con la edad.
Y una disciplina consistente, sin caer en el
autoritarismo ni en la negligencia, que les
Ayude a respetar ciertos límites y aprender a
controlar su propia conducta.
Psicología tres son las condiciones
básicas de la educación familiar
RELACIÓN FAMILIA-
ESCUELA
La responsabilidad de laeducaciónde losniños
y niñas,no essólode lospadresy madres,sino
de agentes educativos que cobran un papel
importante. La familia- escuela debe trabajar
de manera colaborativa.
Segúnautores
Machargo
Factores que originan el
mal funcionamiento del
contexto educativo
 La complejidad de la
educación y la diversidad
de intereses.
 La falta de modelos
 La desconfianza.
Macbeth
Necesidad de que
los padres participen
en las escuelas.
Los padres son los
responsables de la
educación de sus hijos.
Los padres tienen que
cumplir con las
obligaciones escolares.
Los padres toman la
decisión sobre la
organización y
funcionamientodelcentro
educativo.
Lozano
Concluyó
La participación e interés
de los padres en el
proceso de enseñanza,
favorece elevando el
rendimiento escolar,
mejorando actitudes y
favoreciendo su
desarrollo personal.
Mapa  temelo

Mapa temelo

  • 1.
    CENTRO REGIONAL DEEDUCACIÓN NORMAL “ADOLFO LÓPEZ MATEOS” ASIGNATURA: EL NIÑO COMO SUJETO SOCIAL INTEGRANTES DE EQUIPO:  SARAHI CAMPUZANO MARCELO.  CINDY CELESTE TORRES JIMÉNEZ  CARMEN YELENA HERNÁNDEZ MORALES.  MARLENE LIZBETH ROJAS ABARCA. LICENCIATURA EN EDUCACIÓN PREESCOLAR DOCENTE: GUILLERMO TEMELO AVILÉS. 6° SEMESTRE GRUPO: 602 CICLO ESCOLAR: 2018-2019
  • 2.
    LA RELACIÓN FAMILIA-ESCUELAY SU REPERCUSIÓN EN LA AUTONOMIA Y RESPONSABILIDAD DE LOS NIÑOS. ESCUELA FAMILIA SISTEMAEDUCATIVO Colaboración Colaboración Mismoobjetivo. -Educar -Formar ciudadanos Tipos de familia. Familia nuclear, la cual está formada por el padre, madre y los hijos/as La familia es para el individúo un sistema de participación Familia extensa, que se componen de más de una familia nuclear yalberga más de dos generaciones. ·Un afecto incondicional, que les dé seguridad sin protegerles en exceso. Un cuidado atento, adecuado a las cambiantes necesidades de seguridad y autonomía que viven con la edad. Y una disciplina consistente, sin caer en el autoritarismo ni en la negligencia, que les Ayude a respetar ciertos límites y aprender a controlar su propia conducta. Psicología tres son las condiciones básicas de la educación familiar RELACIÓN FAMILIA- ESCUELA La responsabilidad de laeducaciónde losniños y niñas,no essólode lospadresy madres,sino de agentes educativos que cobran un papel importante. La familia- escuela debe trabajar de manera colaborativa. Segúnautores
  • 3.
    Machargo Factores que originanel mal funcionamiento del contexto educativo  La complejidad de la educación y la diversidad de intereses.  La falta de modelos  La desconfianza. Macbeth Necesidad de que los padres participen en las escuelas. Los padres son los responsables de la educación de sus hijos. Los padres tienen que cumplir con las obligaciones escolares. Los padres toman la decisión sobre la organización y funcionamientodelcentro educativo. Lozano Concluyó La participación e interés de los padres en el proceso de enseñanza, favorece elevando el rendimiento escolar, mejorando actitudes y favoreciendo su desarrollo personal.