Incrustar presentación
Descargar como PDF, PPTX

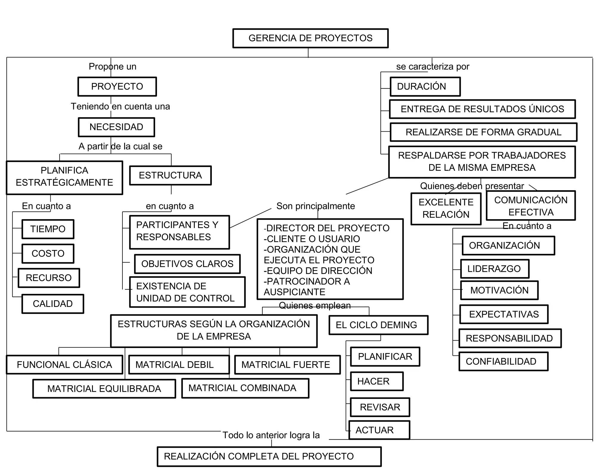
La gerencia de proyectos se caracteriza por planificar estratégicamente proyectos únicos con objetivos claros, duración, participantes, costos y calidad excelente. Los proyectos se realizan de forma gradual y están respaldados por trabajadores de la empresa, con una comunicación efectiva y estructuras según la organización, logrando la realización completa del proyecto.
