14/09/2010 Instructor Benjamín del Sastre 1
Norma ISO/IEC 9126:
2001
Inicio
14/09/2010 Instructor Benjamín del Sastre 2
Concepto de Calidad (ISO 8402)
• La totalidad de las características de una
entidad que influyen en su aptitud para
satisfacer las necesidades establecidas e
implicitas
14/09/2010 Instructor Benjamín del Sastre 3
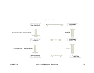
Abordaje de la Calidad
• Calidad de Proceso
• Calidad de producto
– Calidad interna
– Calidad externa
– Calidad en uso (distintos ambientes)
14/09/2010 Instructor Benjamín del Sastre 4
14/09/2010 Instructor Benjamín del Sastre 5
Modelo de calidad interna y
externa
• Funcionalidad
• Fiabilidad
• Usabilidad
• Eficiencia
• Mantenibilidad
• Portabilidad
14/09/2010 Instructor Benjamín del Sastre 6
Funcionalidad
• La capacidad del producto software para
proporcionar funciones declaradas e
implícitas cuando se usa bajo condiciones
especificadas
14/09/2010 Instructor Benjamín del Sastre 7
Funcionalidad > Adecuación
• La capacidad del producto software para
proporcionar un conjunto apropiado de
funciones para tareas y objetivos de
usuarios especificados
14/09/2010 Instructor Benjamín del Sastre 8
Funcionalidad > Exactitud
• La capacidad del producto software para
proporcionar los resultados o efectos
correctos o acordados con el grado
necesario de precisión
14/09/2010 Instructor Benjamín del Sastre 9
Funcionalidad > Interoperabilidad
• La capacidad del producto software para
interactuar con uno o más sistemas
especificados
14/09/2010 Instructor Benjamín del Sastre 10
Funcionalidad > Seguridad de
acceso
• La capacidad del producto software para
proteger información y datos de manera
que las personas o sistemas no
autorizados no puedan leerlos o
modificarlos, al tiempo que no se deniega
el acceso a las personas o sistemas
autorizados
14/09/2010 Instructor Benjamín del Sastre 11
Funcionalidad > Cumplimiento
funcional
• La capacidad del producto software para
adherirse a normas, convenciones o
legislación y prescripciones similares
relacionadas con la funcionalidad
14/09/2010 Instructor Benjamín del Sastre 12
Fiabilidad
• La capacidad del producto software para
mantener un nivel especificado de
prestaciones cuando se usa bajo
condiciones especificadas
14/09/2010 Instructor Benjamín del Sastre 13
Fiabilidad > Madurez
• La capacidad del producto software para
evitar fallas como resultado de fallas en el
software
14/09/2010 Instructor Benjamín del Sastre 14
Fiabilidad > Tolerancia a fallos
• La capacidad del producto software para
mantener un nivel especificado de
prestaciones en caso de fallos software o
de infringir sus interfaces especificadas
14/09/2010 Instructor Benjamín del Sastre 15
Fiabilidad > Capacidad de
recuperación
• La capacidad del producto software para
reestablecer un nivel de prestaciones
especificado y de recuperar los datos
directamente afectados en caso de fallo
14/09/2010 Instructor Benjamín del Sastre 16
Fiabilidad > Cumplimiento de la
fiabilidad
• La capacidad del producto software para
adherirse a normas, convenciones o
legislación relacionadas con la fiablidad
14/09/2010 Instructor Benjamín del Sastre 17
Usabilidad
• La capacidad del producto software para
ser entendido, aprendido, usado y ser
atractivo para el usuario, cuando se usa
bajo condiciones especificadas
14/09/2010 Instructor Benjamín del Sastre 18
Usabilidad > Capacidad para ser
entendido
• La capacidad del producto software que
permite al usuario entender si el software
es adecuado y como puede ser usado
para unas tareas o condiciones de uso
particular
14/09/2010 Instructor Benjamín del Sastre 19
Usabilidad > Capacidad para ser
aprendido
• La capacidad del producto software que
permite al usuario aprender sobre su
aplicación
14/09/2010 Instructor Benjamín del Sastre 20
Usabilidad > Capacidad para ser
operado
• La capacidad del producto software que
permite al usuario operarlo y controlarlo
14/09/2010 Instructor Benjamín del Sastre 21
Usabilidad > Capacidad de
atracción
• La capacidad del producto software para
ser atractivo al usuario
14/09/2010 Instructor Benjamín del Sastre 22
Usabilidad > Cumplimiento de la
usabilidad
• La capacidad del producto software para
adherirse a normas, convenciones, guías
de estilo o legislación relacionadas con la
usabilidad
14/09/2010 Instructor Benjamín del Sastre 23
Eficiencia
• La capacidad del producto software para
proporcionar prestaciones apropiadas,
relativas a la cantidad de recursos usados,
bajo condiciones determinadas
14/09/2010 Instructor Benjamín del Sastre 24
Eficiencia > Comportamiento
temporal
• La capacidad del producto software para
proporcionar tiempos de respuesta,
tiempos de proceso y potencia apropiados
bajo condiciones determinadas
14/09/2010 Instructor Benjamín del Sastre 25
Eficiencia > Utilización de recursos
• La capacidad del producto software para
usar las cantidades y tipos de recursos
adecuados cuando el software lleva a
cabo su función bajo condiciones
determinadas
14/09/2010 Instructor Benjamín del Sastre 26
Eficiencia > Cumplimiento de la
eficiencia
• La capacidad del producto software para
adherirse a normas o convenciones
relacionadas con la eficiencia
14/09/2010 Instructor Benjamín del Sastre 27
Mantenibilidad
• La capacidad del producto software para
ser modificado
• Las modificaciones podrían incluir
correcciones, mejoras o adaptación del
software a cambios en el entorno, y
requisitos y especificaciones funcionales
14/09/2010 Instructor Benjamín del Sastre 28
Mantenibilidad > Capacidad para
ser analizado
• La capacidad del producto software para
serle diagnosticado deficiencias o causas
en los fallos del software, o para identificar
las partes que han de ser modificadas
14/09/2010 Instructor Benjamín del Sastre 29
Mantenibilidad > Capacidad para
ser cambiado
• La capacidad del producto software que
permite que una determinada modificación
sea implementada
14/09/2010 Instructor Benjamín del Sastre 30
Mantenibilidad > Estabilidad
• La capacidad del producto software para
evitar efectos inesperados debidos a
modificaciones del software
14/09/2010 Instructor Benjamín del Sastre 31
Mantenibilidad > Capacidad para
ser probado
• La capacidad del producto software que
permite que el software modificado sea
validado
14/09/2010 Instructor Benjamín del Sastre 32
Mantenibilidad > Cumplimiento de
la mantenibilidad
• La capacidad del producto software para
adherirse a normas o convenciones
relacionadas con la mantenibilidad
14/09/2010 Instructor Benjamín del Sastre 33
Portabilidad
• La capacidad del producto software para
ser transferido de un entorno a otro
14/09/2010 Instructor Benjamín del Sastre 34
Portabilidad > Adaptabilidad
• La capacidad del producto software para
ser adaptado a diferentes entornos
especificados, sin aplicar acciones o
mecanismos distintos de aquellos
proporcionados para ese propósito por el
propio software considerado
14/09/2010 Instructor Benjamín del Sastre 35
Portabilidad > Instalabilidad
• La capacidad del producto software para
instalado en un entorno especificado
14/09/2010 Instructor Benjamín del Sastre 36
Portabilidad > Coexistencia
• La capacidad del producto software para
coexistir con otro software independiente,
en un entorno común, compartiendo
recursos comunes
14/09/2010 Instructor Benjamín del Sastre 37
Portabilidad > Capacidad para
reemplazar
• La capacidad del producto software para
ser usado en lugar de otro producto
software, para el mismo propósito, en el
mismo entorno
14/09/2010 Instructor Benjamín del Sastre 38
Portabilidad > Cumplimiento de la
portabilidad
• La capacidad del producto software para
adherirse a normas o convenciones
relacionadas con la portabilidad
14/09/2010 Instructor Benjamín del Sastre 39
Modelo para calidad en uso
• Efectividad
• Productividad
• Seguridad de acceso
• Satisfacción
14/09/2010 Instructor Benjamín del Sastre 40
Calidad en uso > Efectividad
• La capacidad del producto software para
permitir a los usuarios alcanzar objetivos
especificados con exactitud y completitud,
en un contexto de uso especificado
14/09/2010 Instructor Benjamín del Sastre 41
Calidad en uso > Productividad
• La capacidad del producto software para
permitir a los usuarios gastar una cantidad
adecuada de recursos con respecto a la
efectividad alcanzada, en un contexto de
uso especificado
14/09/2010 Instructor Benjamín del Sastre 42
Calidad en uso > Seguridad física
• La capacidad del producto software para
alcanzar niveles aceptables del riesgo de
hacer daño a personas, al negocio, a las
propiedades o al medio ambiente, en un
contexto de uso adecuado
14/09/2010 Instructor Benjamín del Sastre 43
Calidad en uso > Satisfacción
• La capacidad del producto software para
satisfacer a los usuarios en un contexto de
uso especificado
14/09/2010 Instructor Benjamín del Sastre 44
Norma ISO/IEC 9126:
2001
Terminación

Norma iso 9126 español

  • 1.
    14/09/2010 Instructor Benjamíndel Sastre 1 Norma ISO/IEC 9126: 2001 Inicio
  • 2.
    14/09/2010 Instructor Benjamíndel Sastre 2 Concepto de Calidad (ISO 8402) • La totalidad de las características de una entidad que influyen en su aptitud para satisfacer las necesidades establecidas e implicitas
  • 3.
    14/09/2010 Instructor Benjamíndel Sastre 3 Abordaje de la Calidad • Calidad de Proceso • Calidad de producto – Calidad interna – Calidad externa – Calidad en uso (distintos ambientes)
  • 4.
  • 5.
    14/09/2010 Instructor Benjamíndel Sastre 5 Modelo de calidad interna y externa • Funcionalidad • Fiabilidad • Usabilidad • Eficiencia • Mantenibilidad • Portabilidad
  • 6.
    14/09/2010 Instructor Benjamíndel Sastre 6 Funcionalidad • La capacidad del producto software para proporcionar funciones declaradas e implícitas cuando se usa bajo condiciones especificadas
  • 7.
    14/09/2010 Instructor Benjamíndel Sastre 7 Funcionalidad > Adecuación • La capacidad del producto software para proporcionar un conjunto apropiado de funciones para tareas y objetivos de usuarios especificados
  • 8.
    14/09/2010 Instructor Benjamíndel Sastre 8 Funcionalidad > Exactitud • La capacidad del producto software para proporcionar los resultados o efectos correctos o acordados con el grado necesario de precisión
  • 9.
    14/09/2010 Instructor Benjamíndel Sastre 9 Funcionalidad > Interoperabilidad • La capacidad del producto software para interactuar con uno o más sistemas especificados
  • 10.
    14/09/2010 Instructor Benjamíndel Sastre 10 Funcionalidad > Seguridad de acceso • La capacidad del producto software para proteger información y datos de manera que las personas o sistemas no autorizados no puedan leerlos o modificarlos, al tiempo que no se deniega el acceso a las personas o sistemas autorizados
  • 11.
    14/09/2010 Instructor Benjamíndel Sastre 11 Funcionalidad > Cumplimiento funcional • La capacidad del producto software para adherirse a normas, convenciones o legislación y prescripciones similares relacionadas con la funcionalidad
  • 12.
    14/09/2010 Instructor Benjamíndel Sastre 12 Fiabilidad • La capacidad del producto software para mantener un nivel especificado de prestaciones cuando se usa bajo condiciones especificadas
  • 13.
    14/09/2010 Instructor Benjamíndel Sastre 13 Fiabilidad > Madurez • La capacidad del producto software para evitar fallas como resultado de fallas en el software
  • 14.
    14/09/2010 Instructor Benjamíndel Sastre 14 Fiabilidad > Tolerancia a fallos • La capacidad del producto software para mantener un nivel especificado de prestaciones en caso de fallos software o de infringir sus interfaces especificadas
  • 15.
    14/09/2010 Instructor Benjamíndel Sastre 15 Fiabilidad > Capacidad de recuperación • La capacidad del producto software para reestablecer un nivel de prestaciones especificado y de recuperar los datos directamente afectados en caso de fallo
  • 16.
    14/09/2010 Instructor Benjamíndel Sastre 16 Fiabilidad > Cumplimiento de la fiabilidad • La capacidad del producto software para adherirse a normas, convenciones o legislación relacionadas con la fiablidad
  • 17.
    14/09/2010 Instructor Benjamíndel Sastre 17 Usabilidad • La capacidad del producto software para ser entendido, aprendido, usado y ser atractivo para el usuario, cuando se usa bajo condiciones especificadas
  • 18.
    14/09/2010 Instructor Benjamíndel Sastre 18 Usabilidad > Capacidad para ser entendido • La capacidad del producto software que permite al usuario entender si el software es adecuado y como puede ser usado para unas tareas o condiciones de uso particular
  • 19.
    14/09/2010 Instructor Benjamíndel Sastre 19 Usabilidad > Capacidad para ser aprendido • La capacidad del producto software que permite al usuario aprender sobre su aplicación
  • 20.
    14/09/2010 Instructor Benjamíndel Sastre 20 Usabilidad > Capacidad para ser operado • La capacidad del producto software que permite al usuario operarlo y controlarlo
  • 21.
    14/09/2010 Instructor Benjamíndel Sastre 21 Usabilidad > Capacidad de atracción • La capacidad del producto software para ser atractivo al usuario
  • 22.
    14/09/2010 Instructor Benjamíndel Sastre 22 Usabilidad > Cumplimiento de la usabilidad • La capacidad del producto software para adherirse a normas, convenciones, guías de estilo o legislación relacionadas con la usabilidad
  • 23.
    14/09/2010 Instructor Benjamíndel Sastre 23 Eficiencia • La capacidad del producto software para proporcionar prestaciones apropiadas, relativas a la cantidad de recursos usados, bajo condiciones determinadas
  • 24.
    14/09/2010 Instructor Benjamíndel Sastre 24 Eficiencia > Comportamiento temporal • La capacidad del producto software para proporcionar tiempos de respuesta, tiempos de proceso y potencia apropiados bajo condiciones determinadas
  • 25.
    14/09/2010 Instructor Benjamíndel Sastre 25 Eficiencia > Utilización de recursos • La capacidad del producto software para usar las cantidades y tipos de recursos adecuados cuando el software lleva a cabo su función bajo condiciones determinadas
  • 26.
    14/09/2010 Instructor Benjamíndel Sastre 26 Eficiencia > Cumplimiento de la eficiencia • La capacidad del producto software para adherirse a normas o convenciones relacionadas con la eficiencia
  • 27.
    14/09/2010 Instructor Benjamíndel Sastre 27 Mantenibilidad • La capacidad del producto software para ser modificado • Las modificaciones podrían incluir correcciones, mejoras o adaptación del software a cambios en el entorno, y requisitos y especificaciones funcionales
  • 28.
    14/09/2010 Instructor Benjamíndel Sastre 28 Mantenibilidad > Capacidad para ser analizado • La capacidad del producto software para serle diagnosticado deficiencias o causas en los fallos del software, o para identificar las partes que han de ser modificadas
  • 29.
    14/09/2010 Instructor Benjamíndel Sastre 29 Mantenibilidad > Capacidad para ser cambiado • La capacidad del producto software que permite que una determinada modificación sea implementada
  • 30.
    14/09/2010 Instructor Benjamíndel Sastre 30 Mantenibilidad > Estabilidad • La capacidad del producto software para evitar efectos inesperados debidos a modificaciones del software
  • 31.
    14/09/2010 Instructor Benjamíndel Sastre 31 Mantenibilidad > Capacidad para ser probado • La capacidad del producto software que permite que el software modificado sea validado
  • 32.
    14/09/2010 Instructor Benjamíndel Sastre 32 Mantenibilidad > Cumplimiento de la mantenibilidad • La capacidad del producto software para adherirse a normas o convenciones relacionadas con la mantenibilidad
  • 33.
    14/09/2010 Instructor Benjamíndel Sastre 33 Portabilidad • La capacidad del producto software para ser transferido de un entorno a otro
  • 34.
    14/09/2010 Instructor Benjamíndel Sastre 34 Portabilidad > Adaptabilidad • La capacidad del producto software para ser adaptado a diferentes entornos especificados, sin aplicar acciones o mecanismos distintos de aquellos proporcionados para ese propósito por el propio software considerado
  • 35.
    14/09/2010 Instructor Benjamíndel Sastre 35 Portabilidad > Instalabilidad • La capacidad del producto software para instalado en un entorno especificado
  • 36.
    14/09/2010 Instructor Benjamíndel Sastre 36 Portabilidad > Coexistencia • La capacidad del producto software para coexistir con otro software independiente, en un entorno común, compartiendo recursos comunes
  • 37.
    14/09/2010 Instructor Benjamíndel Sastre 37 Portabilidad > Capacidad para reemplazar • La capacidad del producto software para ser usado en lugar de otro producto software, para el mismo propósito, en el mismo entorno
  • 38.
    14/09/2010 Instructor Benjamíndel Sastre 38 Portabilidad > Cumplimiento de la portabilidad • La capacidad del producto software para adherirse a normas o convenciones relacionadas con la portabilidad
  • 39.
    14/09/2010 Instructor Benjamíndel Sastre 39 Modelo para calidad en uso • Efectividad • Productividad • Seguridad de acceso • Satisfacción
  • 40.
    14/09/2010 Instructor Benjamíndel Sastre 40 Calidad en uso > Efectividad • La capacidad del producto software para permitir a los usuarios alcanzar objetivos especificados con exactitud y completitud, en un contexto de uso especificado
  • 41.
    14/09/2010 Instructor Benjamíndel Sastre 41 Calidad en uso > Productividad • La capacidad del producto software para permitir a los usuarios gastar una cantidad adecuada de recursos con respecto a la efectividad alcanzada, en un contexto de uso especificado
  • 42.
    14/09/2010 Instructor Benjamíndel Sastre 42 Calidad en uso > Seguridad física • La capacidad del producto software para alcanzar niveles aceptables del riesgo de hacer daño a personas, al negocio, a las propiedades o al medio ambiente, en un contexto de uso adecuado
  • 43.
    14/09/2010 Instructor Benjamíndel Sastre 43 Calidad en uso > Satisfacción • La capacidad del producto software para satisfacer a los usuarios en un contexto de uso especificado
  • 44.
    14/09/2010 Instructor Benjamíndel Sastre 44 Norma ISO/IEC 9126: 2001 Terminación