Los Sistemas de Calidad
Presenta:
Ing. Benjamín Quintanar O.
Preámbulo
Con el fin de estandarizar los sistemas de calidad en las empresas y sectores, en
1987 se publican las Normas ISO 9000, que son un conjunto de normas editadas y revisadas
periódicamente por la Organización Internacional de Normalización (ISO) sobre el
Aseguramiento de la Calidad de los procesos. De este modo, se consolida a nivel
internacional el marco normativo de la gestión y control de la calidad. Estas normas aportan
las reglas básicas para desarrollar un Sistema de Calidad siendo totalmente independientes
del fin de la empresa o del producto o servicio que proporcione. Son aceptadas en todo el
mundo como un lenguaje común que garantiza la calidad (continua) de todo aquello que
una organización ofrece. En los últimos años se está poniendo en evidencia que no basta
con mejoras que se reduzcan, a través del concepto de Aseguramiento de la Calidad, al
control de los procesos básicamente, sino que la concepción de la Calidad sigue
evolucionando, hasta llegar hoy en día a la llamada Gestión de la Calidad Total. Dentro de
este marco, la Norma ISO 9000 es la base en la que se asientan los nuevos Sistemas de
Gestión de la Calidad.
¿Qué es la calidad?
El significado de esta palabra puede adquirir múltiples interpretaciones, ya que todo
dependerá: del nivel de satisfacción o conformidad del cliente. La calidad entonces
dependerá de la atención al cliente y de las mínimas incomodidades que éste pueda darle.
“El cliente será quien finalmente decidirá qué es lo que mejor le conviene”.
Estructura de las normas ISO
De conformidad con las normas ISO debe de existir un Manual de procedimientos el
cual sintetiza de forma clara, precisa y sin ambigüedades los procedimientos operativos,
donde se refleja de modo detallado la forma de actuación y de responsabilidad de todo
miembro de la organización dentro del marco del Sistema de Calidad de la empresa y
dependiendo del grado de involucración en la consecución de la Calidad del producto final.
Estructura del Manual de Calidad
1.0 Introducción:
2.0 Objetivo:
3.0 Alcance del sistema de gestión de calidad
4. 0 Sistema de gestión de la calidad
5.0 Responsabilidad de la dirección
6. 0 Gestión de recursos
7.0 Prestación del servicio
8.0 Medición, análisis y mejora
¿Qué es un proceso?
Es un procedimiento o conjunto de reglas, normas o protocolos, que tienen como
objetivo obtener un resultado determinado.
Ejemplo:
En la música, donde la técnica se refiere a la manera de ejecutar un instrumento
musical, así como a la manera de componer y recomponer. Las técnicas o instrucciones
son herramientas didácticas que utiliza el instructor para reforzar o concretar el objetivo de
aprendizaje planteado.
¿Qué es un procedimiento?
Es el modo de ejecutar determinadas acciones que suelen realizarse de la misma
forma, con una serie común de pasos claramente definidos, que permiten realizar una
ocupación, trabajo, investigación, o estudio, se puede aplicar a cualquier empresa y puede
referirse a:
I. Procedimiento administrativo.
II. Procedimiento de gestión de calidad.
III. Procedimiento judicial.
IV. Procedimiento pedagógico.
V. Procedimiento médico
VI. Procedimiento lógico
Implementar un S.G.C
Los clientes cada vez son más exigentes y quieren que la empresa que le va a vender
un producto o prestar un servicio cuente con el respaldo de un sistema de calidad que
garantice que lo que va a recibir es de excelente calidad. es una garantía para el cliente
o consumidor.
Apertura de nuevas oportunidades en el mercado, o mantener la participación en él,
tener oportunidad de competir en igualdad de condiciones con organizaciones más
grandes.
Aunque el sistema de calidad puede ayudar a llenar estas expectativas, es sólo un
medio y no puede tomar el lugar de los objetivos fijados para la empresa. El sistema de
calidad debe ser avisado y actualizado regularmente para estar seguro de que se están
logrando mejoras valiosas y económicamente viables. Esto no quiere decir que un sistema
de calidad vaya a mejorar los procesos de trabajo o la calidad de los productos o que vaya
a resolver todos los problemas, simplemente da un enfoque más sistemático a la empresa.
Para garantizar que los procesos se cumplan se tiene que hacer auditorias interna y
externas.
Política de calidad
La política de la calidad es la implementación de un sistema de gestión de la calidad,
el cual marcará las directrices generales para la proyección del sistema y orientará a toda
la organización hacia la satisfacción del cliente.
Visión y misión
Este es uno de las temáticas más importantes que debe saber cualquier trabajador
en una empresa. Si solamente algunos conocen el fondo de esta materia o tienen
conocimiento de esto o que significan estos términos la organización.
Podemos elaborar un proyecto de empresa estableciendo los siguientes aspectos y
en la siguiente escala de prioridades o importancia:
Visión: Que implica preguntarnos que estamos tratando de crear o que queremos lograr.
Misión: Que se relaciona con el cómo lograrlo, cómo alcanzar el propósito y visión de la
empresa.
Valores: En que cree la empresa, a que le da valor para su gestión.
Objetivos: Relacionado con preguntarnos en que seremos los mejores.
Estrategias: Que se refiere al plan en el cual se establece los recursos, habilidades
requeridas para lograr los objetivos.
Iniciativas: Referidas a cómo vamos a trabajar.
Auditoría interna
Es una “revisión continua” de los registros y/o procedimientos, se realiza por los
miembros de la propia organización o por otras personas que actúan de parte de ésta, para
fines internos. Proporcionan información para indicar la necesidad de acciones correctivas,
preventivas o de mejora. Las cuales deberán ser atendidas por el responsable del área
auditada con el seguimiento del Representante del Sistema, el Auditor según aplique.
Auditoría externa
Se realiza, cuando existe un contrato. Proporciona confianza al cliente de la
organización proveedora. Es una “revisión continua” de los registros y/o procedimientos,
proporcionan información para indicar la necesidad de acciones correctivas, preventivas o
de mejora, las cuales deberán ser atendidas por el responsable del sistema de calidad.
Se realiza por organizaciones competentes de certificación para obtener la
certificación del sistema de gestión de calidad. Proporcionan confianza a los clientes
potenciales de la organización. En una auditoría se detectan "no conformidades", es decir
discrepancias entre lo que exige la norma de referencia y se define en el manual de calidad
y documentos anexos, o entre éstos y la forma de operar en la realidad.
Uno de sus objetivos es evaluar si es necesario introducir mejoras, ya que la
detección de la deficiencia nos permite corregir y adecuar el sistema de la calidad, y avanzar
hacia la mejora continua de nuestra empresa. Así, las auditorías, nos permiten saber en
qué grado se cumplen los requisitos definidos, pudiéndose detectar las áreas que fallan en
algún momento del proceso. Es función de la auditoría interna, ayudar a los miembros de
la organización en el cumplimiento efectivo de sus responsabilidades.
Las auditorías internas permiten a los responsables de la empresa pelear con sus
colaboradores la situación de la gestión de la calidad en un momento dado, cada uno en su
ámbito de competencias, verificar la conformidad de esta situación con las disposiciones
previstas y adecuar todo el dispositivo de gestión a las necesidades reales para alcanzar
los objetivos establecidos.
El informe de la auditoría será consensuado con el responsable del área auditada y
sus colaboradores de manera que se produzca un reconocimiento colectivo de la situación
y una aceptación de las medidas correctoras necesarias. La Dirección responsable del área
que esté siendo auditada debe asegurarse de que se toman acciones sin demora
injustificada para eliminar las no conformidades detectadas (en su caso) y sus causas. Las
actividades de seguimiento deben incluir la verificación de las acciones tomadas y el
informe de los resultados de la verificación.
La Auditoría Interna, se debe documentar las acciones correctivas, además de
señalar que está dirigida a la alta dirección para su evaluación, así como la toma de
acciones correctivas. Son indispensables para las revisiones y evaluaciones que debe
realizar la dirección de la empresa habitualmente.
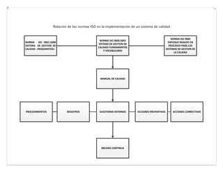
Relación de las normas ISO en la implementación de un sistema de calidad
NORMA ISO 9001:2008
SISTEMA DE GESTION DE
CALIDAD «REQUISISTOS»
NORMA ISO 9000:2005
SISTEMA DE GESTION DE
CALIDAD FUNDAMENTOS
Y VOCABULARIO
NORMA ISO 9000
ENFOQUE BASADO EN
PROCESOS PARA LOS
SISTEMAS DE GESTION DE
LA CALIDAD
MANUAL DE CALIDAD
PROCEDIMIENTOS ACCIONES PREVENTIVAS
REGISTROS AUDITORIAS INTERNAS
MEJORA CONTINUA
ACCIONES CORRECTIVAS
Normas  iso

Normas iso

  • 1.
    Los Sistemas deCalidad Presenta: Ing. Benjamín Quintanar O.
  • 2.
    Preámbulo Con el finde estandarizar los sistemas de calidad en las empresas y sectores, en 1987 se publican las Normas ISO 9000, que son un conjunto de normas editadas y revisadas periódicamente por la Organización Internacional de Normalización (ISO) sobre el Aseguramiento de la Calidad de los procesos. De este modo, se consolida a nivel internacional el marco normativo de la gestión y control de la calidad. Estas normas aportan las reglas básicas para desarrollar un Sistema de Calidad siendo totalmente independientes del fin de la empresa o del producto o servicio que proporcione. Son aceptadas en todo el mundo como un lenguaje común que garantiza la calidad (continua) de todo aquello que una organización ofrece. En los últimos años se está poniendo en evidencia que no basta con mejoras que se reduzcan, a través del concepto de Aseguramiento de la Calidad, al control de los procesos básicamente, sino que la concepción de la Calidad sigue evolucionando, hasta llegar hoy en día a la llamada Gestión de la Calidad Total. Dentro de este marco, la Norma ISO 9000 es la base en la que se asientan los nuevos Sistemas de Gestión de la Calidad. ¿Qué es la calidad? El significado de esta palabra puede adquirir múltiples interpretaciones, ya que todo dependerá: del nivel de satisfacción o conformidad del cliente. La calidad entonces dependerá de la atención al cliente y de las mínimas incomodidades que éste pueda darle. “El cliente será quien finalmente decidirá qué es lo que mejor le conviene”. Estructura de las normas ISO De conformidad con las normas ISO debe de existir un Manual de procedimientos el cual sintetiza de forma clara, precisa y sin ambigüedades los procedimientos operativos, donde se refleja de modo detallado la forma de actuación y de responsabilidad de todo miembro de la organización dentro del marco del Sistema de Calidad de la empresa y dependiendo del grado de involucración en la consecución de la Calidad del producto final.
  • 3.
    Estructura del Manualde Calidad 1.0 Introducción: 2.0 Objetivo: 3.0 Alcance del sistema de gestión de calidad 4. 0 Sistema de gestión de la calidad 5.0 Responsabilidad de la dirección 6. 0 Gestión de recursos 7.0 Prestación del servicio 8.0 Medición, análisis y mejora ¿Qué es un proceso? Es un procedimiento o conjunto de reglas, normas o protocolos, que tienen como objetivo obtener un resultado determinado. Ejemplo: En la música, donde la técnica se refiere a la manera de ejecutar un instrumento musical, así como a la manera de componer y recomponer. Las técnicas o instrucciones son herramientas didácticas que utiliza el instructor para reforzar o concretar el objetivo de aprendizaje planteado. ¿Qué es un procedimiento? Es el modo de ejecutar determinadas acciones que suelen realizarse de la misma forma, con una serie común de pasos claramente definidos, que permiten realizar una ocupación, trabajo, investigación, o estudio, se puede aplicar a cualquier empresa y puede referirse a: I. Procedimiento administrativo. II. Procedimiento de gestión de calidad. III. Procedimiento judicial. IV. Procedimiento pedagógico. V. Procedimiento médico VI. Procedimiento lógico
  • 4.
    Implementar un S.G.C Losclientes cada vez son más exigentes y quieren que la empresa que le va a vender un producto o prestar un servicio cuente con el respaldo de un sistema de calidad que garantice que lo que va a recibir es de excelente calidad. es una garantía para el cliente o consumidor. Apertura de nuevas oportunidades en el mercado, o mantener la participación en él, tener oportunidad de competir en igualdad de condiciones con organizaciones más grandes. Aunque el sistema de calidad puede ayudar a llenar estas expectativas, es sólo un medio y no puede tomar el lugar de los objetivos fijados para la empresa. El sistema de calidad debe ser avisado y actualizado regularmente para estar seguro de que se están logrando mejoras valiosas y económicamente viables. Esto no quiere decir que un sistema de calidad vaya a mejorar los procesos de trabajo o la calidad de los productos o que vaya a resolver todos los problemas, simplemente da un enfoque más sistemático a la empresa. Para garantizar que los procesos se cumplan se tiene que hacer auditorias interna y externas. Política de calidad La política de la calidad es la implementación de un sistema de gestión de la calidad, el cual marcará las directrices generales para la proyección del sistema y orientará a toda la organización hacia la satisfacción del cliente. Visión y misión Este es uno de las temáticas más importantes que debe saber cualquier trabajador en una empresa. Si solamente algunos conocen el fondo de esta materia o tienen conocimiento de esto o que significan estos términos la organización. Podemos elaborar un proyecto de empresa estableciendo los siguientes aspectos y en la siguiente escala de prioridades o importancia: Visión: Que implica preguntarnos que estamos tratando de crear o que queremos lograr. Misión: Que se relaciona con el cómo lograrlo, cómo alcanzar el propósito y visión de la empresa. Valores: En que cree la empresa, a que le da valor para su gestión.
  • 5.
    Objetivos: Relacionado conpreguntarnos en que seremos los mejores. Estrategias: Que se refiere al plan en el cual se establece los recursos, habilidades requeridas para lograr los objetivos. Iniciativas: Referidas a cómo vamos a trabajar. Auditoría interna Es una “revisión continua” de los registros y/o procedimientos, se realiza por los miembros de la propia organización o por otras personas que actúan de parte de ésta, para fines internos. Proporcionan información para indicar la necesidad de acciones correctivas, preventivas o de mejora. Las cuales deberán ser atendidas por el responsable del área auditada con el seguimiento del Representante del Sistema, el Auditor según aplique. Auditoría externa Se realiza, cuando existe un contrato. Proporciona confianza al cliente de la organización proveedora. Es una “revisión continua” de los registros y/o procedimientos, proporcionan información para indicar la necesidad de acciones correctivas, preventivas o de mejora, las cuales deberán ser atendidas por el responsable del sistema de calidad. Se realiza por organizaciones competentes de certificación para obtener la certificación del sistema de gestión de calidad. Proporcionan confianza a los clientes potenciales de la organización. En una auditoría se detectan "no conformidades", es decir discrepancias entre lo que exige la norma de referencia y se define en el manual de calidad y documentos anexos, o entre éstos y la forma de operar en la realidad. Uno de sus objetivos es evaluar si es necesario introducir mejoras, ya que la detección de la deficiencia nos permite corregir y adecuar el sistema de la calidad, y avanzar hacia la mejora continua de nuestra empresa. Así, las auditorías, nos permiten saber en qué grado se cumplen los requisitos definidos, pudiéndose detectar las áreas que fallan en algún momento del proceso. Es función de la auditoría interna, ayudar a los miembros de la organización en el cumplimiento efectivo de sus responsabilidades. Las auditorías internas permiten a los responsables de la empresa pelear con sus colaboradores la situación de la gestión de la calidad en un momento dado, cada uno en su ámbito de competencias, verificar la conformidad de esta situación con las disposiciones previstas y adecuar todo el dispositivo de gestión a las necesidades reales para alcanzar los objetivos establecidos.
  • 6.
    El informe dela auditoría será consensuado con el responsable del área auditada y sus colaboradores de manera que se produzca un reconocimiento colectivo de la situación y una aceptación de las medidas correctoras necesarias. La Dirección responsable del área que esté siendo auditada debe asegurarse de que se toman acciones sin demora injustificada para eliminar las no conformidades detectadas (en su caso) y sus causas. Las actividades de seguimiento deben incluir la verificación de las acciones tomadas y el informe de los resultados de la verificación. La Auditoría Interna, se debe documentar las acciones correctivas, además de señalar que está dirigida a la alta dirección para su evaluación, así como la toma de acciones correctivas. Son indispensables para las revisiones y evaluaciones que debe realizar la dirección de la empresa habitualmente.
  • 7.
    Relación de lasnormas ISO en la implementación de un sistema de calidad NORMA ISO 9001:2008 SISTEMA DE GESTION DE CALIDAD «REQUISISTOS» NORMA ISO 9000:2005 SISTEMA DE GESTION DE CALIDAD FUNDAMENTOS Y VOCABULARIO NORMA ISO 9000 ENFOQUE BASADO EN PROCESOS PARA LOS SISTEMAS DE GESTION DE LA CALIDAD MANUAL DE CALIDAD PROCEDIMIENTOS ACCIONES PREVENTIVAS REGISTROS AUDITORIAS INTERNAS MEJORA CONTINUA ACCIONES CORRECTIVAS