UNIVERSIDAD NACIONAL DE PIURA
MAESTRÍA EN INGENIERÍA AMBIENTAL Y
SEGURIDAD INDUSTRIAL
CURSO
LEGISLACIÓN Y POLÍTICA AMBIENTAL
TEMA
ORGANISMO DE EVALUACIÓN Y FISCALIZACIÓN AMBIENTAL
(OEFA)
DOCENTE
MSc. Grimaldo Edmundo Saavedra Frías
MAESTRANTES
Ing. Camacho La Madrid, Félix Yoell
Ing. Campos Pardo, Martín
Ing. Carreño Farfán, Lanny Alexander
Ing. Domínguez Madrid, Greisy Mercedes
Ing. Flores Mejía, Marnel Edumer
Ing. Gonzales Sánchez, Liz Geraldine
Ing. Jibaja Sánchez, Carlos Alberto
Ing. Mendoza Labán, Francisco Javier
PIURA- PERÚ
2016
2
ÍNDICE
I. INTRODUCCIÓN........................................................................................................4
II. MARCO TEÓRICO.....................................................................................................5
2.1. ¿Qué es el OEFA?.............................................................................................5
2.2. Misión y Visión..................................................................................................7
2.2.1. Misión..........................................................................................................7
2.2.2. Visión ..........................................................................................................7
2.3. Funciones Generales........................................................................................7
2.4. Sectores supervisados por OEFA................................................................10
2.5. Marco Jurídico.................................................................................................11
2.6. Organigrama....................................................................................................12
2.7. Estructura Orgánica.......................................................................................13
2.7.1. Órganos de Línea....................................................................................14
2.7.1.1. Dirección de Evaluación.....................................................................14
2.7.1.1.1. Actividades que realiza ......................................................................14
2.7.1.1.2. Competencias.....................................................................................15
2.7.1.1.3. Funciones ...........................................................................................15
2.7.1.2. Dirección de Supervisión....................................................................17
2.7.1.2.1. Actividades a realizar .........................................................................17
2.7.1.2.2. Competencias.....................................................................................18
2.7.1.2.3. Funciones ...........................................................................................19
2.7.1.2.4. Supervisión directa.............................................................................20
2.7.1.2.4.1. Clasificación de la Supervisión Directa..............................................21
2.7.1.2.4.2. Procedimiento de la Supervisión directa ...........................................21
2.7.1.3. Dirección de Fiscalización, Sanción y Aplicación de Incentivos
(DFSAI) 22
2.7.1.3.1. Funciones ...........................................................................................22
2.7.1.3.2. Competencias.....................................................................................23
2.7.1.3.3. Procedimiento Administrativo Sancionador .......................................24
2.7.2. Órgano Resolutivo...................................................................................34
2.7.2.1. Tribunal de Fiscalización Ambiental......................................................34
2.7.2.1.1. Funciones ...........................................................................................35
2.7.2.1.2. Procedimiento en Segunda Instancia ................................................36
2.7.2.1.3. Base Legal..........................................................................................37
3
2.7.2.1.4. Apelación y Resolución del Tribunal de Fiscalización Ambiental .....38
III. CASO PRÁCTICO....................................................................................................40
3.1. Tribunal de Fiscalización Ambiental del OEFA establece que el exceso
de Límites Máximos Permisibles genera daño ambiental ....................................40
3.1.1. Antecedentes...........................................................................................41
3.1.2. Recurso de Apelación a cargo de la empresa Nyrstar Ancash S.A. .43
3.1.3. Análisis de Tribunal de Fiscalización Ambiental.................................45
IV. CONCLUSIONES.....................................................................................................48
V. RECOMENDACIONES ............................................................................................50
VI. REFERENCIAS BIBLIOGRÁFICAS .......................................................................51
4
I. INTRODUCCIÓN
El presente trabajo tiene por finalidad dar a conocer la organización y las
funciones que desempeña el Organismo de Evaluación y Fiscalización
Ambiental (OEFA).
Hoy en día, la mayoría de los trabajos en los que nos desempeñamos
necesariamente generan algunos impactos ambientales que de no ser
controlados de manera afectiva, conllevan a la degradación del medio ambiente
en el que nos desenvolvemos.
Es por ello que el Estado se ha visto en la necesidad de crear el Sistema
Nacional de Evaluación y Fiscalización Ambiental (Sinefa) que comprende tres
autoridades competentes como son El Ministerio del Ambiente (MINAM), El
Organismo de Evaluación y Fiscalización Ambiental (OEFA) y Las Entidades de
Fiscalización Ambiental, Nacional, Regional o Local (EFA's) para asegurar el
cumplimiento de la legislación ambiental por parte de todas las personas
naturales o jurídicas, así como supervisar y garantizar que las funciones de
evaluación, supervisión, fiscalización, control y potestad sancionadora en
materia ambiental, a cargo de las diversas entidades del Estado, se realicen de
forma independiente, imparcial, ágil y eficiente.
Además de conocer cómo se organiza y que funciones realiza, analizaremos
un caso determinado en la que se haya hecho un hallazgo a alguna empresa
de los sectores en los que se desenvuelve el OEFA y en la que haya sido
sancionada y posteriormente esta empresa haya presentado sus descargos y
apelaciones con el fin de analizar el flujo o la secuencia que sigue hasta llegar
a la última estancia y se tenga que realizar sin más reclamos el pago de la
multa y el levantamiento de la observación.
5
II. MARCO TEÓRICO
2.1. ¿Qué es el OEFA?
El Organismo de Evaluación y Fiscalización Ambiental (OEFA) es un
organismo público técnico especializado, adscrito al Ministerio del Ambiente,
encargado de la fiscalización ambiental y de asegurar el adecuado equilibrio
entre la inversión privada en actividades económicas y la protección
ambiental. El OEFA es, además, el ente Rector del Sistema Nacional de
Evaluación y Fiscalización Ambiental (Sinefa).
El OEFA se creó en el año 2008 mediante Decreto Legislativo N° 1013 –
Decreto Legislativo que aprueba la Ley de Creación, Organización y
Funciones del Ministerio del Ambiente, e inició sus actividades de fiscalización
ambiental directa en el año 2010.
Gráfico 1: Autoridades Competentes del Sistema Nacional de Evaluación y Fiscalización Ambiental1
1 Fuente: Ley N° 29325,Ley del Sistema Nacional deEvaluación y Fiscalización Ambiental.
Sistema Nacional de
Evaluación y Fiscalización
Ambiental (Sinefa)
El Ministerio del Ambiente
(MINAM)
El Organismo de
Evaluación y Fiscalización
Ambiental (OEFA)
Las Entidades de
Fiscalización Ambiental,
Nacional, Regional o Local
(EFA's)
6
La fiscalización ambiental que desarrolla el OEFA es un macro proceso
integrado por las siguientes funciones:
a) Función Evaluadora: comprende las acciones de vigilancia, monitoreo y
otras similares que realiza el OEFA, según sus competencias, para
asegurar el cumplimiento de las normas ambientales.
b) Función Supervisora Directa: comprende la facultad de realizar acciones de
seguimiento y verificación con el propósito de asegurar el cumplimiento de
las normas, obligaciones e incentivos establecidos en la regulación
ambiental por parte de los administrados.
c) Función Supervisora de Entidades Públicas: comprende la facultad de
realizar acciones de seguimiento y verificación del desempeño de las
Entidades de Fiscalización Ambiental Nacional, Regional o Local.
d) Función Fiscalizadora y Sancionadora: comprende la facultad de investigar
la comisión de posibles infracciones administrativas sancionables y de
imponer sanciones por el incumplimiento de obligaciones derivadas de los
instrumentos de gestión ambiental así como de las normas ambientales y
de los mandatos o disposiciones emitidas por el OEFA.
e) Función Normativa: comprende la facultad de dictar en el ámbito y en
materia de sus respectivas competencias, los reglamentos, normas que
regulen los procedimientos a su cargo, y otras de carácter general referidas
a intereses, obligaciones o derechos de las personas naturales o jurídicas,
públicas o privadas que fiscaliza.
7
2.2. Misión y Visión
2.2.1. Misión
Ejercer y promover una fiscalización ambiental efectiva que armonice el
ejercicio de las actividades económicas y la protección del ambiente con el
desarrollo sostenible.
2.2.2. Visión
El Organismo de Evaluación y Fiscalización Ambiental (OEFA) garantiza que
las actividades económicas se desarrollen en el país en equilibrio con el
derecho de las personas a gozar de un ambiente sano.
2.3. Funciones Generales
El OEFA tiene las siguientes funciones generales:
a) Normar, dirigir y administrar el Sistema Nacional de Evaluación y
Fiscalización Ambiental, orientando el proceso de su implementación, su
eficaz y eficiente funcionamiento en los niveles de gobierno nacional,
regional y local.
b) Coordinar con las autoridades competentes los procesos y procedimientos
relacionados con Evaluación, Supervisión, Fiscalización, Control, Potestad
Sancionadora y Aplicación de Incentivos.
c) Formular e implementar los procedimientos o mecanismos que garanticen
la articulación del Sistema Nacional de Evaluación y Fiscalización
Ambiental con el Sistema Nacional de Gestión Ambiental, en coordinación
con las entidades correspondientes.
d) Formular y aprobar normas, guías, directivas y otros dispositivos legales y
técnicos para orientar e integrar el funcionamiento del Sistema Nacional de
Evaluación y Fiscalización Ambiental. Así como emitir opinión técnica sobre
su contenido y aplicación, a solicitud de la autoridad competente.
8
e) Formular y aprobar normas en materia de evaluación, supervisión,
fiscalización, control y sanción, en su calidad de Ente Rector del Sistema
Nacional de Evaluación y Fiscalización Ambiental.
f) Establecer y conducir registros que permitan implementar las acciones de
evaluación, supervisión y fiscalización ambiental, sin demandar recursos
adicionales al tesoro público.
g) Requerir información y emitir opinión técnica de oficio, respecto de
cualquier acto administrativo, incidente, procedimiento u otro relacionado
con el Sistema Nacional de Evaluación y Fiscalización Ambiental.
h) Desarrollar acciones para promover, orientar, capacitar a las entidades del
gobierno nacional, regional, local, administrados y ciudadanía en general,
en buenas prácticas de evaluación, supervisión y fiscalización ambiental,
así como brindar asistencia técnica a las entidades que conforman el
Sistema Nacional de Evaluación y Fiscalización Ambiental.
i) Desarrollar las acciones de evaluación ambiental que permitan obtener la
evidencia probatoria objetiva sobre el estado de la calidad del ambiente
que dará sustento para el desarrollo de los procesos de Supervisión y
Fiscalización, dentro de los cuales se incluyen los casos de contaminación
ambiental.
j) Aprobar, previa opinión favorable del MINAM, así como dirigir y supervisar
el cumplimiento del Reglamento del Régimen Común de Fiscalización y
Control Ambiental, y su respectiva aplicación.
k) Aprobar, previa opinión favorable del MINAM, así como dirigir y supervisar
el cumplimiento del Régimen de Incentivos previsto en la Ley General del
Ambiente Ley Nº 28611, y su respectiva aplicación.
l) Aprobar los Reglamentos que regulen las funciones de supervisión directa,
fiscalización y sanción en materia ambiental.
m) Aprobar, dirigir y supervisar el cumplimiento del Reglamento del
Procedimiento Administrativo Sancionador del Organismo de Evaluación y
Fiscalización Ambiental - OEFA
n) Concertar y suscribir con otras entidades sectoriales u organismos de
manera directa o por encargo del titular del MINAM, los convenios o
acuerdos que sobre fiscalización ambiental se requieran para optimizar el
9
funcionamiento del Sistema Nacional de Evaluación y Fiscalización
Ambiental.
o) Aprobar el Plan Anual de Evaluación y Fiscalización Ambiental, que estará
conformado por los planes de Evaluación, Supervisión y Fiscalización,
Sanción y Aplicación de incentivos.
p) Emitir informes de los resultados de las acciones de Evaluación,
Supervisión y Fiscalización, Sanción y Aplicación de incentivos.
q) Intervenir de manera extraordinaria ante situaciones excepcionales de
flagrante daño al ambiente, in situ, cuando no medie la acción inmediata
por la autoridad competente en fiscalización ambiental, a fin de disponer las
acciones conducentes a controlar o mitigar el problema ambiental. La
intervención cesará a la presencia de la autoridad responsable.
r) Realizar el seguimiento y supervisión de la implementación de las medidas
establecidas en la evaluación ambiental estratégica.
s) Supervisar y fiscalizar las entidades del Estado con competencias en
fiscalización ambiental, de manera que cumplan con las funciones de
fiscalización establecidas en la legislación vigente.
t) Desarrollar el procedimiento para la determinación de las infracciones
ambientales que puedan dar lugar a acción penal por la comisión de los
delitos tipificados en la legislación vigente, así como emitir opinión técnica
sobre los casos de infracción ambiental.
u) Desarrollar el procedimiento para la determinación de las infracciones
administrativas sancionables por el incumplimiento de obligaciones
derivadas de los instrumentos de gestión ambiental.
v) Calificar, clasificar, determinar y acreditar a terceros para que ejerzan
funciones de evaluación, supervisión y fiscalización.
w) Formular, aprobar y conducir el Régimen de Inspección orientado a la
presentación por los supervisados de los documentos que acrediten el
cumplimiento de la normatividad ambiental y compromisos asumidos.
x) Establecer mecanismos de articulación, coordinación, colaboración y
participación con las autoridades competentes para apoyo en el
cumplimiento de sus funciones.
10
y) Proponer al MINAM la escala de sanciones aplicables para cada tipo de
infracción, conforme lo dispone el artículo 136º de la Ley General del
Ambiente.
z) Ejercer las demás atribuciones que señala la normatividad vigente sobre la
materia.
2.4. Sectores supervisados por OEFA
A la fecha, se encuentran bajo la competencia del OEFA los sectores de
minería (mediana y gran minería), energía (hidrocarburos y electricidad),
pesquería (procesamiento pesquero industrial y acuicultura de mayor escala)
e industria manufacturera (rubros de cerveza, papel, cemento, curtiembre,
fundición de metales, biocombustible, elaboración de bebidas, elaboración de
azúcar y otros).
Gráfico 2: Sectores Supervisados por OEFA2
Las demás actividades económicas se encuentran bajo la competencia de las
Entidades de Fiscalización Ambiental (EFA) de ámbito nacional, regional o
local, que conforman el Sinefa. Respecto de dichas entidades, el OEFA ejerce
una función normativa y una función supervisora a las EFA.
2 Fuente: Plan Anual de Evaluación y Fiscalización Ambiental 2016
Sector Minería
Mediana y gran minería en exploración,
explotación, transporte, labor general,
beneficio y almacenamiento de
concentrados
Sector Energía
Hidrocarburos (Exploración, explotación,
transporte, almacenamiento, distribución
y comercialización.
Electricidad (Generación, transmisión y
distribución)
Sector Industria
Industria manufacturera (cerveza, papel,
cemento, curtiembre, siderurgia,
fundiciones, concreto, biocombustible,
petroquímica y elaboración de bebidas)
Sector Pesca
Acuicultura de mayor escala y
procesamiento industrial pesquero
Sectores Supervisados
por OEFA
11
En materia de Organismos Vivos Modificados (OVM), el OEFA es competente
para la vigilancia, control, supervisión, fiscalización y sanción en cuanto al
cumplimiento de obligaciones fiscalizables relacionadas a la liberación de OVM.
La fiscalización ambiental que realiza el OEFA promueve una protección
ambiental efectiva a través de la transparencia, la participación ciudadana y la
capacitación en fiscalización ambiental. Para ello, cuenta con el Servicio de
Información Nacional de Denuncias Ambientales (Sinada) mediante el cual todo
ciudadano puede presentar una denuncia respecto a hechos que podrían
constituir infracciones ambientales y realiza diversos talleres, foros, entre otros
espacios académicos dirigidos a la población en general.
La eficiente fiscalización ambiental del OEFA crea y fortalece lazos de
confianza entre la población y las empresas. La pronta identificación de
incumplimientos a la normativa ambiental previene la génesis de conflictos
socio-ambientales, y en aquellos casos en los que persiste la conflictividad, el
OEFA cumple un importante rol en la gestión de los citados conflictos,
brindando información técnica en los espacios de diálogo a efectos de facilitar
la adopción de acuerdos.
2.5. Marco Jurídico
 Constitución Política del Perú.
 Decreto Legislativo N° 1013, Ley de creación del Ministerio del Ambiente.
 Ley Nº 28245, Ley Marco del Sistema Nacional de Gestión Ambiental.
 Reglamento de la Ley N° 28245 – Ley Marco del Sistema Nacional de
Gestión Ambiental, aprobado por Decreto Supremo N° 008-2005-PCM.
 Ley N° 28611, Ley General del Ambiente.
 Ley N° 29325, Ley del Sistema Nacional de Evaluación y Fiscalización
Ambiental.
 Ley N° 30011 – Ley que modifica la Ley N° 29325 (Ley del Sistema Nacional
de Evaluación y Fiscalización Ambiental).
 Decreto Supremo N° 012-2009-MINAM, Norma que aprueba la Política
Nacional del Ambiente.
12
 Ley Nº 28804, Ley que regula la Declaratoria de Emergencia Ambiental
 Reglamento de la Ley Nº 28804, aprobado por Decreto Supremo Nº 024-
2008-PCM.
2.6. Organigrama
Ilustración 1: Organigrama del OEFA
13
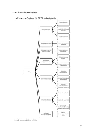
2.7. Estructura Orgánica
La Estructura Orgánica del OEFA es la siguiente:
Gráfico 3: Estructura Orgánica del OEFA
14
Para materia de estudio, sólo analizaremos los Órganos de Línea y el Órgano
Resolutivo.
2.7.1. Órganos de Línea
2.7.1.1. Dirección de Evaluación
La Dirección de Evaluación está encargada de planificar, dirigir, coordinar,
concordar y ejecutar actividades de vigilancia y monitoreo de la calidad
ambiental que permita la identificación del estado de la calidad del ambiente
y los recursos naturales; así como de los impactos ambientales y efectos
potenciales de proyectos, planes o programas. A fin de cumplir sus
funciones a nivel nacional, éste órgano podrá desarrollar las mismas a través
del personal asignado a las oficinas desconcentradas.
2.7.1.1.1. Actividades que realiza
La vigilancia y monitoreo de la calidad ambiental se realiza con la finalidad:
• Vigilancia y monitoreo de calidad
ambiental para asegurar el cumplimiento
de las normas ambientales.
Identificación de Pasivos Ambientales
Dirección de Evaluación
• Acciones de supervisión para verificar el
cumplimiento de Obligaciones
Ambientales Fiscalizables.
• Imposición de medidas administrativas
Dirección de Supervisión
• Investigación de comisión de
infracciones administrativas.
• Imposición de sanciones y/o medidas
correctivas o cautelares
• Otorgamiento de Incentivos para el
cumplimiento de la legislación ambiental.
Dirección de
Fiscalización, Sanción y
Aplicación de Incentivos
15
 Generar información que permita orientar las medidas que aseguren el
cumplimiento de los objetivos de la Política Nacional del Ambiente y la
normatividad ambiental.
 Apoyar técnicamente las acciones de supervisión y fiscalización
ambiental del OEFA.
2.7.1.1.2. Competencias
Las labores de evaluación comprenden:
 Evaluación de la Calidad del Aire.
 Evaluación de la Calidad del Agua.
 Evaluación de la Calidad del Suelo.
 Evaluación de los Recursos Naturales.
 Identificación de Pasivos Ambientales en el Subsector Hidrocarburos
En la Línea de Base y Agentes Contaminantes evaluamos los diversos
factores determinantes de la calidad del ambiente:
 Vertimientos.
 Emisiones.
 Residuos Sólidos.
 Sustancias Químicas.
 Ruido.
 Vibraciones.
 Radiaciones no ionizantes.
 Deterioro paisajístico, otros.
2.7.1.1.3. Funciones
La Dirección de Evaluación tiene las siguientes funciones:
a) Normar y coordinar los procesos de vigilancia y monitoreo del Sistema
Nacional de Evaluación y Fiscalización ambiental con las Entidades de
los niveles de gobierno nacional, regional y local.
16
b) Coordinar con otras instituciones y dependencias con funciones de
fiscalización ambiental la búsqueda o generación de información
ambiental, para el establecimiento de las líneas de base o situación
actual del entorno y su validación para la atención de casos.
c) Formular los procedimientos, guías, manuales, protocolos, directivas y
otros dispositivos técnicos para la estandarización de los procesos de
vigilancia y monitoreo de la calidad ambiental del Sistema Nacional de
Evaluación y Fiscalización Ambiental.
d) Elaborar y proponer a la Presidencia del Consejo Directivo, normas para
el mejor cumplimiento de sus funciones, así como para mejorar el
funcionamiento del Sistema Nacional de Gestión Ambiental.
e) Desarrollar acciones de capacitación y asesoría técnica especializada a
las entidades del Sistema Nacional de Evaluación y Fiscalización
Ambiental, en lo referente a la vigilancia y monitoreo de la calidad
ambiental.
f) Realizar las acciones de vigilancia y monitoreo de la calidad ambiental y
los componentes del ambiente, a-fin de obtener evidencia probatoria
objetiva, que dará soporte y fundamento a los procesos de supervisión y
fiscalización.
g) Emitir informes técnicos como resultado de las acciones de vigilancia y
monitoreo.
h) Establecer y administrar los registros de los componentes de las líneas
de base del ambiente a nivel nacional, sin demandar recursos
adicionales al tesoro público.
i) Elaborar y ejecutar, coordinadamente con los demás órganos de línea
del OEFA, el Plan Anual de Evaluación y Fiscalización ambiental en lo
que le corresponde.
j) Absolver consultas y emitir opinión técnica en el ámbito de su
competencia.
k) Desarrollar coordinadamente con los demás órganos de línea los
procedimientos para clasificar, calificar y acreditar a terceros que ejerzan
funciones de evaluación, supervisión y fiscalización ambiental.
l) Otras que sean necesarias para el cumplimiento de sus funciones.
17
2.7.1.2. Dirección de Supervisión
La Dirección de Supervisión está encargada de dirigir, coordinar, controlar y
ejecutar el proceso de seguimiento y verificación del cumplimiento a cargo
de las personas naturales o jurídicas de derecho privado o público, de las
normas y obligaciones establecidas en la regulación ambiental que sean de
su competencia, así como de dirigir, coordinar y controlar el proceso de
seguimiento y verificación del cumplimiento a cargo de las autoridades
públicas con competencias de supervisión o fiscalización ambiental, respecto
al Régimen Común de Fiscalización y Control Ambiental y el Régimen de
Incentivos. A fin de cumplir sus funciones a nivel nacional, éste órgano podrá
desarrollar las mismas a través del personal asignado a las oficinas
desconcentradas.
2.7.1.2.1. Actividades a realizar
Para el cumplimiento de sus funciones, la Dirección de Supervisión realiza
las acciones siguientes:
 Seguimiento y verificación del desempeño de las entidades públicas con
competencias de fiscalización ambiental a nivel nacional, regional o
local.
 Asegura el cumplimiento de las normas, obligaciones e incentivos
establecidos en la regulación ambiental por los administrados.
 Verifica el cumplimiento de los programas que conforman los Planes de
Manejo Ambiental, los permisos, concesiones o autorizaciones
ambientales para el uso y/o aprovechamiento de los recursos naturales y
los requisitos de los actos administrativos.
 Participa en la elaboración y ejecución del Plan Anual de Evaluación y
Fiscalización Ambiental.
 Elabora y propone normas para el mejor cumplimiento de las funciones
de supervisión, así como para mejorar el funcionamiento del Sistema de
Gestión Ambiental.
18
 Comunica a la Dirección de Fiscalización, Sanción y Aplicación de
Incentivos, la comisión de infracciones administrativas sancionables de
las que tenga conocimiento, en relación a la regulación ambiental, así
como la ocurrencia de hechos u acciones que ameriten la aplicación de
incentivos.
 Promueve la coordinación entre las entidades que ejercen funciones de
supervisión y fiscalización ambiental, así como el fortalecimiento de sus
capacidades.
La Dirección de Supervisión también cuenta con las facultades de dictar
medidas administrativas, que son disposiciones que tienen por finalidad de
interés público la protección ambiental. Dichas medidas forman parte de las
obligaciones ambientales fiscalizables de los administrados y deben ser
cumplidas en el plazo, forma y modo establecidos.
Las medidas administrativas que dicta la Dirección de Supervisión, son las
siguientes:
 Mandato de carácter particular;
 Medida preventiva;
 Requerimiento de actualización de instrumento de gestión ambiental.
2.7.1.2.2. Competencias
El OEFA, a través de la Dirección de Supervisión es la autoridad
competente para fiscalizar en materia ambiental a las actividades de los
siguientes sectores:
 Minería: mediana y gran minería (exploración, explotación, transporte,
labor general, beneficio y almacenamiento de concentrados)
 Hidrocarburos: exploración, explotación, transporte, refinación,
almacenamiento, distribución y comercialización.
 Energía: generación, transmisión y distribución.
 Pesquería: acuicultura de mayor escala y procesamiento industrial
pesquero.
19
 Industria manufacturera: cerveza, papel; cemento; curtiembre; industrias
básicas de hierro y acero; Fundición de hierro y acero; Fundición de
metales ferrosos; fabricación de artículos de hormigón; cemento y yeso;
actividades de biocombustibles (biodiesel 100 y alcohol carburante) y
petroquímica intermedia y final; destilación rectificación y mezcla de
bebidas alcohólicas; producción de alcohol etílico a partir de sustancias
fermentadas; elaboración de vinos; elaboración de bebidas no
alcohólicas; producción de aguas minerales.
2.7.1.2.3. Funciones
La Dirección de Supervisión tiene las siguientes funciones:
a) Realizar las acciones de supervisión directa para asegurar el
cumplimiento de las normas, obligaciones e incentivos establecidos en la
legislación ambiental vigente a cargo de los administrados.
b) Establecer coordinaciones con las autoridades del gobierno nacional,
regional y local, a fin de garantizar el desempeño de la supervisión
ambiental en el marco del Sistema Nacional de Evaluación y
Fiscalización Ambiental.
c) Proponer a la Presidencia del Consejo Directivo, guías, directivas y otros
dispositivos para una eficaz supervisión ambiental.
d) Elaborar y conducir el registro de entidades supervisoras a nivel
nacional.
e) Brindar asistencia técnica, en materia de su competencia, a las
entidades que forman parte del Sistema Nacional de Evaluación y
Fiscalización Ambiental.
f) Efectuar el seguimiento y verificación del desempeño ambiental de las
entidades públicas que · ejercen funciones de supervisión y fiscalización
ambiental, de acuerdo con la normatividad vigente.
g) Elaborar y ejecutar, coordinadamente con los demás órganos de línea
del OEFA, el Plan Anual de Evaluación y Fiscalización Ambiental, en lo
que le corresponde.
20
h) Proponer a la Presidencia del Consejo Directivo, normas para el mejor
cumplimiento de las funciones de supervisión ambiental, así como
aquellas relacionadas con la mejora del Sistema Nacional de Gestión
Ambiental.
i) Emitir el informe sustentado sobre la comisión de faltas o ilícitos
administrativos sancionables de los casos que son puestos a su
conocimiento y que ameriten la aplicación de una sanción.
j) Proponer a la Presidencia del Consejo Directivo, la comunicación a ser
dirigida al Ministerio Público ante hechos de naturaleza penal que
conozca o le sean informados en el ejercicio de su función. Tratándose
de ilícitos ambientales en zona de frontera, la propuesta de
comunicación deberá incluir al Ministerio de Relaciones Exteriores.
k) Establecer canales de comunicación para la coordinación en los
aspectos de supervisión ambiental entre las entidades que ejercen
funciones de supervisión y fiscalización ambiental.
l) Desarrollar actividades de fortalecimiento de capacidades en las
entidades que ejercen funciones de supervisión y fiscalización ambiental.
m)Efectuar verificaciones de campo cuando el caso lo amerite.
n) Establecer criterios y procedimientos específicos para la clasificación y
calificación relacionados con la tercerización de las funciones de
supervisión ambiental.
o) Establecer los procedimientos para la supervisión ambiental directa y por
terceros.
p) Absolver consultas y emitir opinión técnica sobre los casos puestos en
su conocimiento, en el ámbito de su competencia.
q) Las demás que les sean asignadas en cumplimiento de la normatividad
vigente.
2.7.1.2.4. Supervisión directa
Acciones de seguimiento y verificación con el propósito de asegurar el
cumplimiento de las obligaciones ambientales y verificar el cumplimiento de
21
los requisitos para el otorgamiento de incentivos por parte de los
administrados.
Comprende la disposición de medidas preventivas, mandatos de carácter
particular y recomendaciones. Asimismo, la supervisión directa tiene entre
sus finalidades el coadyuvar a la prevención en la gestión ambiental.
2.7.1.2.4.1. Clasificación de la Supervisión Directa
2.7.1.2.4.2. Procedimiento de la Supervisión directa
Gráfico 4: Reglamento de la Supervisión directa
Supervisión Directa
En función del lugar
donde se realiza
Documental Campo
En función de su
programación
Especial Regular
22
2.7.1.3. Dirección de Fiscalización, Sanción y Aplicación de Incentivos
(DFSAI)
La Dirección de Fiscalización, Sanción y Aplicación de Incentivos está
encargada de dirigir, coordinar y controlar el proceso de fiscalización,
sanción y aplicación incentivos que resulten de su competencia. A fin de
cumplir sus funciones a nivel nacional, éste órgano podrá desarrollar las
mismas a través del personal asignado a las oficinas desconcentradas.
2.7.1.3.1. Funciones
Las Funciones de la Dirección de Fiscalización, Sanción y Aplicación de
Incentivos son las siguientes:
a) Formular y proponer a la Presidencia del Consejo Directivo, normas
relacionadas a la planificación, desarrollo y evaluación de las actividades
y procesos de fiscalización, sanción y aplicación de incentivos del
Sistema Nacional de Evaluación y Fiscalización Ambiental, en los niveles
de gobierno nacional, regional y local.
b) Ejecutar las actividades de fiscalización, sanción y aplicación de
incentivos del Sistema Nacional de Evaluación y Fiscalización Ambiental,
en el marco de las facultades transferidas conforme a Ley.
c) Formular y conducir los instrumentos de gestión ambiental necesarios
para los procesos de fiscalización, sanción y aplicación de incentivos,
tales como normas, guías directivas y otros dispositivos legales y
técnicos, con el fin de normalizar dichos instrumentos.
d) Diseñar y administrar el Registro de Buenas Prácticas Ambientales, así
como el Registro de Infractores Ambientales, sin demandar recursos
adicionales al tesoro público.
e) Elaborar, a solicitud del Ministerio Público, la opinión técnica sobre casos
que puedan constituir delitos ambientales.
f) Absolver consultas y emitir opinión técnica en el ámbito de su
competencia.
g) Desarrollar acciones de capacitación y asesoría técnica especializada.
23
h) Elaborar (en forma coordinada con los demás órganos de línea), así
como dirigir y supervisar el cumplimiento del Régimen de Incentivos
previsto en la Ley General del Ambiente, Ley Nº 28611.
i) Elaborar y ejecutar, coordinadamente con los demás órganos de línea
del OEFA, el Plan Anual de Evaluación y Fiscalización Ambiental, en lo
que le corresponda.
j) Imponer sanciones administrativas y/o medidas correctivas que
correspondan, en el marco de los procedimientos sancionadores que se
inicien en esta dirección. En tal sentido, se constituye en la primera
instancia administrativa.
k) Desarrollar coordinadamente con los demás órganos de línea, el
procedimiento para la determinación de las infracciones ambientales que
puedan dar lugar a acción penal por la comisión de los delitos tipificados
en la legislación pertinente, así como efectuar su correcta aplicación.
l) Desarrollar coordinadamente, con los demás órganos de línea, el
procedimiento para la determinación de las infracciones administrativas
sancionables por el incumplimiento de obligaciones derivadas de los
instrumentos de gestión ambiental, así como efectuar su correcta
aplicación.
m)Desarrollar coordinadamente con los demás órganos de línea los
procedimientos para clasificar, calificar y acreditar a terceros que ejerzan
funciones de evaluación, supervisión y fiscalización ambiental.
n) Coordinar la ejecución coactiva de las resoluciones emitidas en el marco
de sus funciones.
o) Otras que sean necesarias para el cumplimiento de sus funciones.
2.7.1.3.2. Competencias
Mediante D.S. N° 001-2010-MINAM
 Se aprobó el proceso de transferencia de las funciones de supervisión,
fiscalización y sanción en materia ambiental del Organismo de
Supervisor de la Inversión en Energía y Minería – OSINERGMIN al
OEFA, de acuerdo al cronograma previsto en el artículo 3º del referido
dispositivo legal.
24
 En atención al citado cronograma de transferencia, actualmente la
DFSAI se encuentra desarrollando su labor fiscalizadora y sancionadora
sobre los siguientes sectores: Sector Minería: Resolución Nº 003-2010-
OEFA/CD (23.07.10) Sector Hidrocarburos en General y Electricidad:
Resolución Nº 001-2011-OEFA/CD (03.03.11).
Mediante D.S. N° 009-2011-MINAM
 Fue aprobada la transferencia de funciones en materia ambiental de los
sectores Industria y Pesquería, del Ministerio de la Producción al OEFA,
la cual se llevará a cabo de acuerdo al cronograma aprobado en el
artículo 3º de la citada norma.
 En atención al citado cronograma de transferencia, actualmente la
DFSAI se encuentra desarrollando su labor fiscalizadora y sancionadora
ambiental en el sector de: Sector de Pesca: Resolución Nº 002-2012-
OEFA/CD (17.03.12)
Con Resolución N° 006-2012-OEFA-CD (01.06.12)
 Se amplía el plazo del proceso de transferencia del sector industria
hasta el 30 de noviembre del 2012.
2.7.1.3.3. Procedimiento Administrativo Sancionador
1. ¿En qué consisten las obligaciones ambientales fiscalizables por el OEFA y
en qué instrumentos se encuentran previstas?
Se entiende por obligaciones ambientales fiscalizables aquellas cuyo
cumplimiento tiene carácter mandatorio para las personas naturales y
jurídicas bajo el ámbito de competencia del OEFA. Dichas obligaciones se
encuentran previstas en:
 Legislación ambiental
 Instrumentos de Gestión Ambiental
 Mandatos o disposiciones dictadas por la autoridad en materia ambiental
25
2. ¿De qué manera se inicia un procedimiento administrativo sancionador?
De acuerdo al numeral 1 del artículo 235º de la Ley del Procedimiento
Administrativo General, Ley Nº 27444, el procedimiento administrativo
sancionador se inicia de oficio, bien por propia iniciativa o como
consecuencia de orden superior, petición motivada de otros órganos o
entidades o por denuncia.
3. ¿Cuáles son las instancias administrativas en los procedimientos
administrativos sancionadores a cargo del OEFA?
1. Órgano de primera instancia: DFSAI, el que a su vez, se subdivide en:
 Autoridad Instructora
 Autoridad Sancionadora
2. Órgano de segunda instancia: Tribunal de Fiscalización Ambiental
Gráfico 5: Instancias administrativas en los procedimientos administrativos sancionadores
4. ¿Cuál es el plazo de prescripción de la potestad sancionadora del OEFA?
A luz del numeral 233.1 del artículo 233º de la Ley del Procedimiento
Administrativo General, Ley Nº 27444, modificado por Decreto Legislativo
Nº 1029, la facultad para determinar la existencia de infracciones prescribe
a los cuatro (04) años. El cómputo del plazo comenzará a partir del día en
que se cometió la infracción o desde que cesó, si fuera una acción
continuada.
• Primera
Instancia
Dirección deFiscalización,
Sanción y Aplicación de
Incentivos
(DFSAI)
• Segunda y
última
Instancia
Tribunal deFiscalización
Ambiental
(TFA)
26
5. ¿Se pueden modificar o incluir imputaciones o la base legal de las mismas,
una vez iniciado el procedimiento administrativo sancionador?
Al respecto, de acuerdo al numeral VII del artículo 11º del Reglamento del
Procedimiento Administrativo Sancionador del OEFA, aprobado por
Resolución Nº 003-2011-OEFA/CD, SÍ se pueden ampliar o variar:
 Los actos u omisiones imputados.
 La relación de dispositivos legales que califiquen las posibles
infracciones administrativas.
 La ampliación o variación se podrá realizar en cualquier momento del
procedimiento administrativo sancionador y genera dos efectos
inmediatos: Se otorgará al administrado un plazo no menor a cinco (5)
días hábiles para formular sus descargos por escrito. Se reiniciará el
cómputo del plazo establecido para la tramitación del procedimiento
administrativo sancionador.
6. ¿Qué formalidad o requisitos deben cumplir los escritos presentados por
los administrados al interior de los procedimientos administrativos
sancionadores iniciados por la DFSAI?
Los escritos presentados por los administrados son los establecidos en el
artículo 113º de la Ley del Procedimiento Administrativo General, Ley Nº
27444, donde se indica que estos deben señalar:
 Nombres y apellidos completos, domicilio y número de Documento
Nacional de Identidad o carné de extranjería del administrado, y en su
caso, la calidad de representante y de la persona a quien represente.
 La expresión concreta de lo pedido, los fundamentos de hecho que lo
apoye y, cuando le sea posible, los de derecho.
 Lugar, fecha, firma o huella digital, en caso de no saber firmar o estar
impedido.
 La indicación del órgano, la entidad o la autoridad a la cual es dirigida,
entendiéndose por tal, en lo posible, a la autoridad de grado más
cercano al usuario, según la jerarquía, con competencia para conocerlo
y resolverlo.
27
 La relación de los documentos y anexos que acompaña, indicados en el
TUPA.
 La identificación del expediente de la materia, tratándose de
procedimientos ya iniciados.
7. ¿La falta de intencionalidad en la comisión de la infracción exonera de
responsabilidad por los incumplimientos imputados al interior de un
procedimiento administrativo sancionador?
No, ya que de conformidad con el artículo 4º del Reglamento del
Procedimiento Administrativo Sancionador del OEFA, aprobado por Decreto
Supremo Nº 003-2011-OEFA/CD, el régimen de responsabilidad aplicable el
interior de los procedimientos sancionadores es objetivo. En tal sentido, no
cabe evaluar la existencia de intencionalidad en la comisión de los hechos
imputados a título de infracción. Sin perjuicio de ello, sí cabe la valoración
de la existencia o no de intencionalidad como criterio de graduación de la
sanción, de acuerdo al literal del numeral 230.3 del artículo 230º de la Ley
del Procedimiento Administrativo General, Ley Nº 27444.
8. ¿La cesación de la conducta que constituye infracción sancionable exonera
de responsabilidad al administrado?
Sobre el particular, en aplicación del artículo 5º del Reglamento del
Procedimiento Administrativo Sancionador del OEFA, aprobado por Decreto
Supremo Nº 003-2011-OEFA/CD, la cesación de la conducta que constituye
infracción administrativa o la reversión de sus efectos no sustrae la materia
sancionable, razón por la cual es posible el inicio de un procedimiento
sancionador para hacer efectiva la responsabilidad del administrado. De
igual modo, aun cuando la cesación de la conducta infractora se verifique
durante la tramitación de un procedimiento sancionador, este hecho no
exonera de responsabilidad al administrado, por lo que cabe la imposición
de la sanción respectiva.
28
9. ¿En qué casos el administrado asume los gastos para la obtención de
medios probatorios?
En observancia del artículo 20º de la Ley del Sistema Nacional de
Evaluación y Fiscalización Ambiental, Ley Nº 29325, si en el procedimiento
sancionador o en la instrucción preliminar, a solicitud de parte, se ofreciera
la actuación de pruebas que impliquen gastos no previstos en la instrucción,
éstos serán de cargo del solicitante. Dichas pruebas se actuarán una vez
que éste haya realizado el respectivo depósito.
10. ¿Cuáles son las sanciones aplicables al interior de los procedimientos
administrativos sancionadores iniciados por el OEFA?
De acuerdo al artículo 12º del Reglamento del Procedimiento Administrativo
Sancionador del OEFA, aprobado por Resolución Nº 003-2011-OEFA/CD,
las sanciones aplicables son las siguientes:
 Amonestación.
 Multa no mayor de 10,000 Unidades Impositivas Tributarias vigentes a la
fecha en que se cumpla el pago.
 Decomiso, temporal o definitivo, de los objetos, instrumentos, artefactos
o sustancias empleados para la comisión de la infracción.
 Paralización o restricción de la actividad causante de la infracción.
 Suspensión o cancelación del permiso, licencia, concesión o cualquier
otra autorización, según sea el caso.
 Clausura parcial o total, temporal o definitiva, del local o establecimiento
donde se lleve a cabo la actividad que ha generado la infracción.
 Inmovilización.
11. ¿Cuáles son las medidas administrativas aplicables y a qué órgano
corresponde dictarlas?
Las medidas administrativas susceptibles de ser dictadas son:
29
Gráfico 6: Medidas Administrativas Aplicables
Gráfico 7: Medidas Administrativas dictadas por la dirección de supervisión
30
Gráfico 8: Medidas administrativas dictadas por la Dirección de Fiscalización DFSAI
Gráfico 9: Lineamiento para aplicación de medidas correctivas
31
12. ¿Qué medios impugnatorios cabe interponer contra las resoluciones de
sanción emitidas por la DFSAI y ante qué órgano?
Los siguientes medios impugnatorios:
 Recurso de Reconsideración.
 Recurso de Apelación.
Ambos recursos administrativos se interponen ante la DFSAI dentro del
plazo de quince (15) días hábiles contados a partir del día siguiente de
notificado el acto administrativo objeto de impugnación, para su resolución o
elevación al superior jerárquico, según corresponda.
13. ¿Dónde debo realizar el pago de las multas impuestas?
Deberán depositar el monto de la multa en la cuenta recaudadora Nº 00 068
199344 del Banco de la Nación, en moneda nacional, importe que deberá
cancelarse en un plazo no mayor de quince (15) días hábiles contados a
partir del día siguiente de notificada la resolución que impone la sanción. Al
momento de la cancelación debe indicar el número de la resolución; sin
perjuicio de informar en forma documentada al OEFA del pago realizado.
14. ¿Cuáles son las conductas sancionables por el OEFA relativas al plan
de cierre de pasivos mineros?
Con relación a las infracciones sancionables en el marco del Reglamento de
Pasivos Ambientales de la Actividad Minera, aprobado por D.S.059-2005-
EM, modificado por el D.S.003-2009-EM, cabe señalar que de acuerdo al
artículo 4º del citado cuerpo legal constituyen conductas sancionables por el
OEFA, las siguientes:
 Incumplir el cronograma del instrumento de remediación aprobado o la
ejecución de las medidas dispuestas por la autoridad según el artículo
41° del Reglamento, en cuyo caso les resultará aplicable una multa de
hasta 75 UIT. En el caso de los generadores, se podrá proceder
adicionalmente según lo establecido en el artículo 48° del Reglamento.
 Haber incumplido con la adopción inmediata de medidas de mitigación o
remediación ambiental y/o la ejecución de las medidas complementarias
dispuestas, según lo establecido en el artículo 35° del Reglamento, en
cuyo caso les resultará aplicable una multa de hasta 75 UIT.
32
 Haber incumplido con el mantenimiento y monitoreo al que hace
referencia el artículo 43° del Reglamento, en cuyo caso les resultará
aplicable una multa de hasta 20 UIT.
 Haber incumplido con presentar los informes semestrales a los que hace
referencia el artículo 44° del Reglamento, en cuyo caso les resultará
aplicable una multa de hasta 5 UIT.
 En caso el interesado en el reaprovechamiento incumpla la obligación de
informar al Órgano Fiscalizador según lo establecido en el artículo 63°
del Reglamento, será sancionado con una multa de hasta 5 UIT.
33
Gráfico 10: Procedimiento Administrativo Sancionador OEFA
34
2.7.2. Órgano Resolutivo
2.7.2.1. Tribunal de Fiscalización Ambiental
El Tribunal de Fiscalización Ambiental (TFA) es el órgano encargado de
ejercer funciones como última instancia administrativa del OEFA. Las
resoluciones del Tribunal son de obligatorio cumplimiento y constituye
precedente vinculante en materia ambiental, siempre que se señale en la
misma Resolución, en cuyo caso deberán ser publicadas de acuerdo a Ley.
Está compuesto por dos salas:
 Sala Especializada en Minería y Energía
 Sala Especializada en Pesquería e Industria Manufacturera
Cada una de ellas está compuesta por tres vocales, quienes eligen a su
Presidente entre sus miembros por el periodo de un año. Los vocales
reunidos en conjunto conforman la Sala Plena.
Sentido del pronunciamiento del tribunal de fiscalización ambiental
El Tribunal de Fiscalización Ambiental podrá confirmar, revocar o declarar la
nulidad, parcial o total, de la resolución apelada.
Es factible impugnar las resoluciones emitidas por el tribunal de fiscalización
ambiental
El administrado podrá cuestionar las resoluciones emitidas por el Tribunal de
Fiscalización Ambiental ante el Poder Judicial a través del proceso
contencioso administrativo.
Principales instrumentos legales que regulan las funciones del tribunal de
fiscalización ambiental
Reglamento Interno del Tribunal de Fiscalización Ambiental del OEFA,
aprobado por Resolución de Consejo Directivo N° 032-2013-OEFA/CD, y
modificado por Resolución de Consejo Directivo N° 050-2013-OEFA/CD,
Resolución de Consejo Directivo N° 038-2014-OEFA/CD y Resolución de
Consejo Directivo N° 018-2016-OEFA/CD
35
Reglamento del Procedimiento Administrativo Sancionador del OEFA,
aprobado por Resolución de Consejo Directivo N° 012-2012-OEFA/CD; y su
Texto Único Ordenado, aprobado por Resolución de Presidencia de Consejo
Directivo N° 045-2015-OEFA/PCD.
2.7.2.1.1. Funciones
Las principales funciones de las salas especializadas son las siguientes:
 Conocer y resolver en segunda y última instancia administrativa los
recursos de apelación interpuestos contra las resoluciones que imponen
multas y sanciones emitidas por la Dirección de Fiscalización, Sanción y
Aplicación de Incentivos (en adelante Dirección de Fiscalización).
 Conocer y resolver en segunda y última instancia administrativa los
recursos de apelación interpuestos contra la adopción de medidas
cautelares, multas coercitivas, medidas preventivas o mandatos emitidos
por las instancias competentes del OEFA.
 Tramitar y resolver quejas por defectos de tramitación de los
procedimientos de competencia de los órganos de línea.
 Elaborar propuestas técnico normativas en las materias de su
competencia.
Son funciones de la sala plena:
 Elegir al Presidente del Tribunal de Fiscalización Ambiental, entre los
presidentes de las salas especializadas.
 Aprobar, modificar o dejar sin efecto los precedentes de observancia
obligatoria.
 Adoptar los acuerdos que sean necesarios para su mejor desarrollo y
funcionamiento.
 Proponer al Presidente del Consejo Directivo mejoras a la normatividad
ambiental.
 Proponer al Presidente del Consejo Directivo gestionar, ante las
autoridades competentes, la implementación de medidas legales o
reglamentarias destinadas a garantizar la eficacia de la normativa
ambiental.
36
2.7.2.1.2. Procedimiento en Segunda Instancia
Gráfico 11: Procedimiento ante el Tribunal de Fiscalización Ambiental (Segunda Instancia)
Inicio del
procedimiento
•Luego que la DFSAI concede el recurso de apelación,
el expediente correspondiente se eleva TFA y se
inicia el procedimiento en segunda instancia.
Apersonamiento de
la DFSAI
•La DFSAI puede apersonarse al procedimiento en
segunda instancia,en cuyo caso se le correrá
traslado del recurso de apelación.
Actuación de
medios probatorios
•El TFA puede, de manera excepcional,ordenar
medios probatoriosy requerir información
complementaria.
Informe oral
•El administradopodrásolicitar el uso de la palabra
en audiencia de informe oral.La DFSAI , también
podrá pedir el uso de la palabra ante el TFA para
sustentarla resoluciónapelada.
Resolución Final
•Luego de la evaluación del expedienterespectivo,el
TFA emite un pronunciamiento final.
37
2.7.2.1.3. Base Legal
 Ley del Sistema Nacional de Evaluación y Fiscalización Ambiental-
Sinefa. Ley N° 29325
 Ley que modifica la Ley N° 29325- Ley del Sistema Nacional de
Evaluación y Fiscalización Ambiental. Ley N° 30011
 Reglamento Interno del Tribunal de Fiscalización Ambiental del
Organismo de Evaluación y Fiscalización Ambiental aprobado por
Resolución de Consejo Directivo N° 032-2013-OEFA/CD del 23 de Julio
de 2013, publicado en El Peruano el 02 de agosto de 2013. Reglamento
Interno
 Modifican el Reglamento Interno del Tribunal de Fiscalización Ambiental
del OEFA aprobado por Resolución de Consejo Directivo N° 050-2013-
OEFA/CD del 18 de Diciembre de 2013, publicado en El Peruano el 20
de diciembre de 2013. Resolución N° 050-2013-OEFA/CD
 Resolución de Consejo Directivo N° 027-2014-OEFA/CD que designa a
los señores Humberto Ángel Zúñiga Schroder y Emilio José Medrano
Sánchez como Vocales Titulares de la Primera Sala Especializada del
Tribunal de Fiscalización Ambiental del Organismo de Evaluación y
Fiscalización Ambiental- OEFA, con efectividad a partir del 18 de agosto
del 2014. Publicado en El Peruano el 15 de agosto de 2014. Resolución
N° 027-2014-OEFA/CD
 Resolución de Consejo Directivo N° 028-2014-OEFA/CD que establece
la conformación de la Primera Sala Especializada Permanente del
Tribunal de Fiscalización Ambiental del Organismo de Evaluación y
Fiscalización Ambiental - OEFA, competente en las materias de Minería
y Energía. Asimismo, establece la conformación de la Sala
Especializada Transitoria del Tribunal de Fiscalización Ambiental del
OEFA. Publicado en El Peruano el 15 de agosto de 2014.Resolución N°
028-2014-OEFA/CD.
38
2.7.2.1.4. Apelación y Resolución del Tribunal de Fiscalización Ambiental
1. ¿Cuándo procede el recurso de apelación ante el TFA?
El administrado podrá presentar recurso de apelación contra la imposición
de una sanción o contra el dictado de otras decisiones impugnables del
OEFA en temas de supervisión y fiscalización ambiental (medidas
correctivas, mandatos de carácter particular y otros). El recurso de
apelación se interpondrá cuando la impugnación se sustente en diferente
interpretación de las pruebas producidas o cuando se trate de cuestiones
de puro derecho, debiendo dirigirse a la misma autoridad que expidió el
acto que se impugna para que eleve lo actuado al superior jerárquico.-
2. ¿Cuál es el plazo que tiene el TFA para resolver?
El Tribunal de Fiscalización Ambiental contará con un plazo máximo de
sesenta (60) días hábiles para resolver el recurso de apelación, contado
desde la recepción de los actuados correspondientes.
3. ¿Cuándo se puede solicitar el uso de la palabra?
El Tribunal de Fiscalización Ambiental podrá, de oficio o a solicitud de
parte, citar a audiencia de informe oral, con no menos de tres (03) días
hábiles de anticipación.
4. ¿Cuál es el plazo para interponer el recurso de apelación?
Deberá presentarse en el plazo de quince (15) días hábiles contado
desde la notificación del acto que se impugna.
5. ¿Qué debe contener el recurso de apelación para que pueda ser
admitido?
1. Nombres y apellidos completos, domicilio y número de Documento
Nacional de Identidad o carné de extranjería del administrado, y en su
caso, la calidad de representante y de la persona a quien represente.
2. La expresión concreta de lo pedido, los fundamentos de hecho que lo
apoye y, cuando sea posible, los de derecho.
3. Lugar, fecha, firma o huella digital, en caso de no saber firmar o estar
impedido.
39
4. La indicación del órgano, la entidad o la autoridad a la cual es dirigida,
entendiéndose por tal, en lo posible, a la autoridad de grado más
cercano al usuario, según la jerarquía, con competencia para conocerlo
y resolverlo.
5. La dirección del lugar donde se desea recibir las notificaciones del
procedimiento, cuando sea diferente al domicilio real expuesto en virtud
del literal a). Este señalamiento de domicilio surte sus efectos desde su
indicación y es presumido subsistente, mientras no sea comunicado
expresamente su cambio.
6. La relación de los documentos y anexos que acompaña, indicados en
el TUPA.
7. La identificación del expediente de la materia, tratándose de
procedimientos ya iniciados.
8. Señalar el acto del que se recurre.
9. Debe ser autorizado por letrado.
40
III. CASO PRÁCTICO
3.1. Tribunal de Fiscalización Ambiental del OEFA establece que el exceso
de Límites Máximos Permisibles genera daño ambiental
El Tribunal confirmó la sanción impuesta a la empresa Nyrstar Ancash S.A.
por haber vertido al ambiente efluentes con concentraciones de zinc, fierro y
sólidos totales en suspensión superiores a las permitidas legalmente.
Mediante Resolución N° 082-2013-OEFA/TFA, el Tribunal de Fiscalización
Ambiental (TFA) del Organismo de Evaluación y Fiscalización Ambiental
(OEFA) confirmó la sanción de 100 UIT impuesta a la empresa Nyrstar
Ancash S.A. (Nyrstar) por infringir la normativa ambiental, al haber excedido
los límites máximos permisibles (LMP).
En la supervisión llevada a cabo en la unidad minera Pucarrajo, ubicada en el
departamento de Ancash, se detectó que los efluentes mineros descargados
en las quebradas Pucarrajo y Shahuana Tayash infringían la normativa sobre
LMP para los parámetros de zinc, fierro y sólidos totales suspendidos. En
atención a ello, la Dirección de Fiscalización, Sanción y Aplicación de
Incentivos del OEFA expidió la Resolución Directoral N° 305-2012-
OEFA/DFSAI, sancionando a Nyrstar con 100 UIT, decisión que fue apelada
por esta empresa alegando, entre otros aspectos, la inexistencia de daño
ambiental.
La Ley General del Ambiente define el daño ambiental como todo menoscabo
material que sufre el ambiente o alguno de sus componentes, tenga origen o
no en la contravención a normas de protección y conservación del ambiente,
cuyos efectos negativos pueden ser actuales o potenciales. El Tribunal
precisó que el menoscabo constituye toda afectación al ambiente que se
produce, por ejemplo, al emitir sustancias contaminantes que deterioran la
calidad física o química de alguno o varios de los elementos del ambiente y
alteran su estado natural en mayor o menor medida. Asimismo, indicó que
resulta suficiente que los efectos negativos del menoscabo sean potenciales,
lo que sucede al exceder los LMP.
41
En efecto, el Tribunal recordó que los LMP son “la medida de la concentración
o grado de elementos, sustancias o parámetros físicos, químicos y biológicos
que caracterizan a un efluente o una emisión, que al ser excedida causa o
puede causar daños a la salud, al bienestar humano y al ambiente”. Por tanto,
la máxima autoridad administrativa en materia de fiscalización ambiental ha
precisado que, al superarse los niveles tolerables de descargas al ambiente
establecidos normativamente, se produce daño ambiental en los términos
previstos en la Ley General del Ambiente.
Al pronunciarse sobre la impugnación planteada por Nyrstar, y luego de
haberse verificado en el presente caso el exceso de los LMP en los
parámetros de zinc, fierro y sólidos totales suspendidos, el Tribunal concluyó
que se habría configurado daño al ambiente y; por tanto, la infracción grave
bajo la cual fue sancionada la empresa.
3.1.1. Antecedentes
El procedimiento administrativo sancionador se inició como consecuencia de
la supervisión especial llevada a cabo del 17 al 19 de diciembre de 2009, en
las instalaciones de la Unidad Minera PUCARRAJO (Zona 7), de titularidad
de NYRSTAR ANCASH S.A. (en adelante, NYRSTAR ANCASH) ubicada en
el distrito de Huallanca, provincia de Bolognesi, departamento de Ancash; en
la cual se detectaron infracciones a la normativa sobre Límites Máximos
Permisibles.
En la Resolución Directoral N° 305-2012-OEFA/DFSAI (Fojas 149 a 154),
notificada el 27 de setiembre de 2012, la Dirección de Fiscalización, Sanción
y Aplicación de Incentivos del Organismo de Evaluación y Fiscalización
Ambiental (en adelante, OEFA) incluyó los siguientes cuadros que muestran
los resultados obtenidos en los puntos de control E-23 y E-25:
42
Tabla 1: Resultados del punto de monitoreo E-23
Tabla 2: Resultados del punto de monitoreo E-25
En atención a lo previsto en la citada Resolución Ministerial, la Dirección de
Fiscalización, Sanción y Aplicación de Incentivos resolvió imponer a NYRSTAR
ANCASH una multa de cien (100) Unidades Impositivas Tributarias (UIT), por la
comisión de dos (02) infracciones, al haber excedido los Límites Máximos
Permisibles, conforme se detalla a continuación:
43
Tabla 3: Imposición de multas a la empresa NYRSTAR Ancash
3.1.2. Recurso de Apelación a cargo de la empresa Nyrstar Ancash S.A.
Mediante escrito presentado el 11 de octubre de 2012 (Fojas 156 a 166),
complementado con el escrito del 17 de octubre de 2012 (Fojas 168 a 196),
NYRSTAR ANCASH interpuso recurso de apelación contra la Resolución
Directoral N° 305-2012-0EFAIDFSAI del27 de setiembre de 2012,
sosteniendo lo siguiente:
a) Se ha vulnerado el principio de legalidad previsto en el numeral 1.1 del
artículo IV del Título Preliminar de la Ley N° 27 444 - Ley del
Procedimiento Administrativo General, por cuanto el ingeniero de la
empresa supervisora no contaba con habilitación profesional vigente a la
fecha de la supervisión. Por tanto, al haberse desconocido los alcances
del literal a) del artículo 1° y el artículo 4° de la Ley N° 28858- Ley que
complementa la Ley N° 16053 (Ley que autoriza a los Colegios de
Arquitectos del Perú y al Colegio de Ingenieros del Perú para supervisar a
los profesionales de arquitectura e ingeniería de la República), la
fiscalización ambiental realizada no resulta válida.
44
b) Se ha transgredido los principios de legalidad y debido procedimiento,
previstos en los numerales 1.1 y 1.2 del artículo IV del Título Preliminar de
la Ley N° 27444, así como la presunción de licitud contemplada en el
numeral 9 del artículo 230° de la referida norma, al haberse sancionado a
la recurrente considerando los resultados obtenidos en puntos de control
no oficiales; esto es, en los puntos de control E-23 y E-25, que no cuentan
con la autorización de la Dirección General de Asuntos Ambientales
Mineros del Ministerio de Energía y Minas.
c) Se ha vulnerado los principios de razonabilidad y tipicidad previstos en los
numerales 3 y 4 del artículo 230° de la Ley N° 27444, así como el
requisito de validez de los actos administrativos regulado en el numeral 4
del artículo 3° de la citada norma, pues el exceso de Límites Máximos
Permisibles (en adelante, LMP) no debe considerarse como sinónimo de
daño ambiental. Por tanto, no debió imponerse la sanción prevista en el
numeral 3.2 del punto 3 del Anexo de la Resolución Ministerial N° 353-
2000-EM/VMM.
d) Se ha vulnerado los derechos al debido procedimiento y libertad de
empresa, así como el principio de presunción de licitud, al no haber
permitido que se pruebe si el exceso del LMP generó o no un daño
ambiental.
e) Se ha afectado la presunción de inocencia, pues no se cuenta con
evidencia científica o técnica que pruebe el menoscabo material y, por
tanto, el daño ambiental. En el presente caso, es posible que se haya
generado riesgo ambiental; sin embargo, ello se debe sancionar de
acuerdo al numeral 3.1 del Punto 3 del Anexo de la Resolución Ministerial
N° 353-2000-EM/VMM, pues el "daño" y "riesgo" ambiental son términos
distintos.
45
3.1.3. Análisis de Tribunal de Fiscalización Ambiental
1. Sobre la habilitación para el ejercicio de la profesión de ingeniero del
personal de la Empresa Supervisora Externa
22. “Conforme se ha señalado en el literal a) del considerando 5 de la
presente Resolución, la empresa recurrente alegó que se ha vulnerado el
principio de legalidad al no haberse observado lo establecido en la Ley N°
28858, dado que el ingeniero de la empresa supervisora no se encontraba
habilitado en la fecha que se realizó la supervisión”.
(…)
32. “Sin embargo, NYRSTAR ANCASH ha cuestionado la habilitación
para el ejercicio de la profesión del Ingeniero Carlos Javier Cenzano
Flores durante los días en que se desarrolló la supervisión que originó el
presente procedimiento, esto es, del 17 al 19 de diciembre de 2009. Por
tal motivo, (…), este Tribunal Administrativo formuló consulta al Consejo
Departamental de Lima del Colegio de Ingenieros del Perú sobre la
habilidad de dicho supervisor durante el período indicado.
33. En respuesta a esa solicitud, (…), el Consejo Departamental de Lima
del Colegio de Ingenieros del Perú informó que el Ingeniero Carlos Javier
Cenzano Flores se encontraba habilitado para ejercer su profesión
durante todo el mes de diciembre del año 2009.
Por lo expuesto, se desestima lo alegado por la recurrente en este
extremo”.
2. Sobre la toma de muestras en puntos de control no oficiales
34. “Conforme se ha señalado en el literal b) del considerando 5 de la
presente Resolución, la empresa recurrente sostiene que se ha vulnerado
los principios de legalidad y debido procedimiento, pues alega que ha sido
sancionada en mérito a los resultados obtenidos en los puntos de control
E-23 y E-25, los cuales no fueron autorizados por la Dirección General de
Asuntos Ambientales Mineros del Ministerio de Energía y Minas”.
(…)
46
37. “Asimismo, el principio de presunción de licitud contenido en el
numeral 9 del artículo 230° de la Ley N° 27444, señala que la autoridad
deberá presumir que los administrados han actuado conforme a sus
deberes mientras no cuenten con evidencia en contrario.
38. En este contexto, a efectos de imputar al titular el incumplimiento de
los LMP aplicables a los parámetros recogidos en la Resolución
Ministerial N° 011-96- EM/VMM, corresponde considerar los siguientes
aspectos:
a. Los resultados obtenidos del análisis de la muestra tomada serán
válidos aun cuando el monitoreo se haya practicado en un punto de
control no previsto en un instrumento de gestión ambiental.
b. Determinar que la muestra materia de análisis haya sido tomada de un
flujo de agua que revista la condición de efluente, esto es, que la
descarga líquida proveniente de las operaciones mineras se disponga o
llegue finalmente al ambiente o sus componentes.
39. Con relación a lo señalado en el literal a) del considerando
precedente, corresponde (…), prevé que las empresas supervisoras se
encuentran autorizadas a verificar las condiciones de los efluentes
líquidos (calidad de agua) en puntos de control aprobados en los
instrumentos de gestión ambiental de la empresa supervisada, así como
en otros sectores críticos adicionales, cuyos resultados deben ser
reportados dentro de los Informes de Supervisión.
40. Por tal motivo, durante el procedimiento de supervisión, las empresas
supervisoras no solo se encuentran habilitadas a practicar muestreos en
puntos de control aprobados por sus estudios ambientales, sino además
en cualquier punto que consideren pertinente para asegurar el
cumplimiento del objeto de la acción supervisora, esto es, verificar el
cumplimiento de la obligación ambiental fiscalizable (…). Los resultados
de dichos muestreos deberán incluirse en el Informe de Supervisión
respectivo.
41. En efecto, una interpretación distinta supondría admitir la imposibilidad
de verificar el cumplimiento de los LMP en efluentes minero-metalúrgicos
no previstos en estudios ambientales, pese a ser detectados durante las
acciones de supervisión, y, por tanto, tolerar el incumplimiento de la
47
normativa ambiental; no obstante la obligación de los titulares mineros
conforme a lo establecido en el numeral 7.1 del artículo 7° de la Ley N°
28611.
Por tanto, carece de sustento lo alegado por NYRSTAR ANCASH sobre el
particular”.
3. Respecto a la configuración del daño ambiental como consecuencia del
exceso de LMP
45. “Conforme se ha señalado en los literales c), d) y e) del considerando
5 de la presente Resolución, la empresa recurrente ha alegado que se ha
vulnerado los principios de razonabilidad, tipicidad, debido procedimiento
y presunción de licitud, así como los derechos a la libertad de empresa y
la presunción de inocencia, al haber considerado el exceso de LMP como
una infracción grave”.
“54. (…) la definición de daño ambiental prevista en la Ley N° 28611
recoge dos elementos de importancia:
a) El daño ambiental debe importar un menoscabo material al ambiente
y/o a alguno de sus componentes.
b) El referido menoscabo material debe generar efectos negativos, que
pueden ser actuales o potenciales.
(…)
60. Por ello, si una empresa excede los LMP, causa o puede causar un
daño que (…) constituye un daño ambiental. En este caso, el menoscabo
material se verifica mediante la debida comprobación del exceso de los
LMP, es decir, la superación de los niveles tolerables de descargas al
ambiente, respecto de un determinado parámetro; mientras que, los
efectos negativos de tal menoscabo material pueden ser actuales o
potenciales.”
48
IV. CONCLUSIONES
La fiscalización ambiental por la que apuesta el OEFA es una cuyo propósito es
equilibrar las tensiones propias de la interacción entre el desarrollo de
actividades económicas, especialmente la extractiva de recursos naturales, y el
derecho que tienen todos los ciudadanos de vivir en un ambiente sano.
El nuevo enfoque de la fiscalización ambiental tiene como eje integrador la
búsqueda de un adecuado equilibrio entre la promoción de la inversión y la
protección ambiental. No se busca una fiscalización ambiental que signifique un
sobrecosto, que desincentive la inversión o que afecte la competitividad
económica, pero tampoco una fiscalización laxa, tímida, anodina, que aliente el
incumplimiento de las obligaciones ambientales
Lo que realmente quiere la fiscalización ambiental es una fiscalización eficiente,
efectiva y razonable, promotora de la remediación ambiental, auténticamente
disuasiva, pero lejos de la arbitrariedad y de la confiscatoriedad.
La búsqueda de equilibrio es una constante en las diferentes actuaciones del
OEFA. La visión de la OEFA es garantizar que las actividades económicas se
desarrollen en nuestro país en equilibrio con el derecho de las personas a
gozar de un ambiente sano. También su misión es ejercer y promover una
fiscalización ambiental efectiva que armonice el ejercicio de las actividades
económicas y la protección del ambiente con el desarrollo sostenible.
La fiscalización ambiental, asentada en la búsqueda de equilibrios y el ejercicio
razonable de la potestad sancionadora del OEFA, generará una mayor
confianza en la población respecto de la función pública de protección
ambiental. Esta mayor confianza ayudará a disminuir la conflictividad social, lo
que a su vez favorecerá la inversión en el país, para beneficio de todos.
Tal y como se vio en el caso práctico acerca de los vertimientos al ambiente de
efluentes con concentraciones de zinc, fierro y sólidos totales en suspensión
superiores a las permitidas legalmente por la empresa Nyrstar Ancash, el
49
OEFA ha dispuesto de modificar la escala de infracciones y establecer
sanciones que se encuentren revestidas de gradualidad sobre la base de
criterios como el riesgo ambiental de los metales o sustancias involucrados
(plomo, mercurio, arsénico, cianuro, etc.); el daño real a la vida o salud
humana, o a la flora o fauna y al porcentaje de superación de los Límites
Máximos Permisibles.
El recurso de apelación realizado por la empresa infractora Nyrstar Ancash, no
fue capaz de dar marcha atrás a la sanción que fue impuesta por el OEFA ya
que cada punto sostenido por ellos, no presentaba solidez o consistencia
alguna, alegando la inexistencia del daño causado a las quebradas Pucarrajo y
Shahuana Tayash.
50
V. RECOMENDACIONES
Las entidades de fiscalización ambiental deben preocuparse por obtener los
recursos económicos necesarios y el personal capacitado en materia de
fiscalización ambiental para cumplir sus funciones de fiscalización ambiental de
manera óptima.
Es imprescindible que las entidades de fiscalización ambiental cumplan con las
exigencias sustanciales para el ejercicio de sus funciones de protección
ambiental, entre las que se encuentra realizar acciones de monitoreo y
evaluación ambiental e iniciar procedimientos administrativos sancionadores
ante una presunta infracción ambiental.
Las entidades de fiscalización ambiental no solamente deben ejercer las
acciones de supervisión programadas en su Plan Anual de Evaluación y
Fiscalización Ambiental, sino también actuar frente a las denuncias
presentadas o ante presuntos incumplimientos a la legislación ambiental. Es
necesario que las entidades públicas competentes tengan un rol más activo
para fiscalizar.
Se debe fiscalizar a los titulares mineros que desarrollan actividades dentro del
régimen de la gran minería, pequeña minería y la minería artesanal, estén o no
acreditados como tales. Asimismo, debe supervisarse directamente a las
personas naturales o jurídicas sujetas a formalización y a las actividades que
constituyen minería ilegal.
51
VI. REFERENCIAS BIBLIOGRÁFICAS
1. D.L. Nº 1013, Decreto legislativo que aprueba la ley de creación,
organización y funciones del ministerio del ambiente
2. Ley N° 29325, Ley del Sistema Nacional de Evaluación y Fiscalización
Ambiental.
3. D.S. N° 022-2009-MINAM, Aprueban Reglamento de Organización y
Funciones del Organismo de Evaluación y Fiscalización Ambiental – OEFA
4. D.S. N° 001-2009-MINAM, Aprueban Reglamento de Organización y
Funciones del Organismo de Evaluación y Fiscalización Ambiental – OEFA
5. Resolución de Consejo Directivo N° 007-2013-OEFA/CD, Aprueban
Reglamento de Supervisión Directa del Organismo de Evaluación y
Fiscalización Ambiental – OEFA
6. Resolución de Consejo Directivo Nº 004-2014-OEFA/CD, Plan Anual de
Evaluación y Fiscalización Ambiental 2016
7. Presentación “La Fiscalización Ambiental de Actividades Hidrocarburíferas”
Dirección de Supervisión Coordinación de Hidrocarburos
8. Resolución de consejo directivo Nº 038-2013-OEFA/CD, Aprueban las
“Reglas Generales sobre el ejercicio de la Potestad Sancionadora del
Organismo de Evaluación y Fiscalización Ambiental - OEFA”
9. Organismo de Evaluación y Fiscalización Ambiental
http://www.oefa.gob.pe/
10. Tribunal de Fiscalización Ambiental del OEFA establece que el exceso de
Límites Máximos Permisibles genera daño ambiental
https://www.oefa.gob.pe/noticias-institucionales/tribunal-de-fiscalizacion-
ambiental-del-oefa-establece-que-el-exceso-de-limites-maximos-
permisibles-genera-dano-ambiental
11. Resolución Directoral 305-2012-OEFA/DFSAI, Sanción a la Empresa
NYRSTAR ANCASH (antes, MINERA HUALLNCA S.A.) con una multa
ascendente a cien (100) Unidades Impositivas Tributarias (UIT), vigentes a
la fecha de pago, por infracciones a la normatividad ambiental, conforme a
los argumentos expuestos en los numerales 3.2 y 3.3 de la presente
Resolución.
52
12. Resolución 082-2013-OEFA/TFA, Confirmación de la sanción impuesta a la
empresa Nyrstar Ancash S.A. por haber vertido al ambiente efluentes con
concentraciones de zinc, fierro y sólidos totales en suspensión superiores a
las permitidas legalmente.
13. El nuevo enfoque de la fiscalización ambiental. (2013). Lima, Perú:
Organismo de Evaluación y Fiscalización Ambiental-OEFA.
14. Fiscalización ambiental a la pequeña minería y minería artesanal. (2014).
Lima: Organismo de Evaluación y Fiscalización Ambiental

OEFA

  • 1.
    UNIVERSIDAD NACIONAL DEPIURA MAESTRÍA EN INGENIERÍA AMBIENTAL Y SEGURIDAD INDUSTRIAL CURSO LEGISLACIÓN Y POLÍTICA AMBIENTAL TEMA ORGANISMO DE EVALUACIÓN Y FISCALIZACIÓN AMBIENTAL (OEFA) DOCENTE MSc. Grimaldo Edmundo Saavedra Frías MAESTRANTES Ing. Camacho La Madrid, Félix Yoell Ing. Campos Pardo, Martín Ing. Carreño Farfán, Lanny Alexander Ing. Domínguez Madrid, Greisy Mercedes Ing. Flores Mejía, Marnel Edumer Ing. Gonzales Sánchez, Liz Geraldine Ing. Jibaja Sánchez, Carlos Alberto Ing. Mendoza Labán, Francisco Javier PIURA- PERÚ 2016
  • 2.
    2 ÍNDICE I. INTRODUCCIÓN........................................................................................................4 II. MARCOTEÓRICO.....................................................................................................5 2.1. ¿Qué es el OEFA?.............................................................................................5 2.2. Misión y Visión..................................................................................................7 2.2.1. Misión..........................................................................................................7 2.2.2. Visión ..........................................................................................................7 2.3. Funciones Generales........................................................................................7 2.4. Sectores supervisados por OEFA................................................................10 2.5. Marco Jurídico.................................................................................................11 2.6. Organigrama....................................................................................................12 2.7. Estructura Orgánica.......................................................................................13 2.7.1. Órganos de Línea....................................................................................14 2.7.1.1. Dirección de Evaluación.....................................................................14 2.7.1.1.1. Actividades que realiza ......................................................................14 2.7.1.1.2. Competencias.....................................................................................15 2.7.1.1.3. Funciones ...........................................................................................15 2.7.1.2. Dirección de Supervisión....................................................................17 2.7.1.2.1. Actividades a realizar .........................................................................17 2.7.1.2.2. Competencias.....................................................................................18 2.7.1.2.3. Funciones ...........................................................................................19 2.7.1.2.4. Supervisión directa.............................................................................20 2.7.1.2.4.1. Clasificación de la Supervisión Directa..............................................21 2.7.1.2.4.2. Procedimiento de la Supervisión directa ...........................................21 2.7.1.3. Dirección de Fiscalización, Sanción y Aplicación de Incentivos (DFSAI) 22 2.7.1.3.1. Funciones ...........................................................................................22 2.7.1.3.2. Competencias.....................................................................................23 2.7.1.3.3. Procedimiento Administrativo Sancionador .......................................24 2.7.2. Órgano Resolutivo...................................................................................34 2.7.2.1. Tribunal de Fiscalización Ambiental......................................................34 2.7.2.1.1. Funciones ...........................................................................................35 2.7.2.1.2. Procedimiento en Segunda Instancia ................................................36 2.7.2.1.3. Base Legal..........................................................................................37
  • 3.
    3 2.7.2.1.4. Apelación yResolución del Tribunal de Fiscalización Ambiental .....38 III. CASO PRÁCTICO....................................................................................................40 3.1. Tribunal de Fiscalización Ambiental del OEFA establece que el exceso de Límites Máximos Permisibles genera daño ambiental ....................................40 3.1.1. Antecedentes...........................................................................................41 3.1.2. Recurso de Apelación a cargo de la empresa Nyrstar Ancash S.A. .43 3.1.3. Análisis de Tribunal de Fiscalización Ambiental.................................45 IV. CONCLUSIONES.....................................................................................................48 V. RECOMENDACIONES ............................................................................................50 VI. REFERENCIAS BIBLIOGRÁFICAS .......................................................................51
  • 4.
    4 I. INTRODUCCIÓN El presentetrabajo tiene por finalidad dar a conocer la organización y las funciones que desempeña el Organismo de Evaluación y Fiscalización Ambiental (OEFA). Hoy en día, la mayoría de los trabajos en los que nos desempeñamos necesariamente generan algunos impactos ambientales que de no ser controlados de manera afectiva, conllevan a la degradación del medio ambiente en el que nos desenvolvemos. Es por ello que el Estado se ha visto en la necesidad de crear el Sistema Nacional de Evaluación y Fiscalización Ambiental (Sinefa) que comprende tres autoridades competentes como son El Ministerio del Ambiente (MINAM), El Organismo de Evaluación y Fiscalización Ambiental (OEFA) y Las Entidades de Fiscalización Ambiental, Nacional, Regional o Local (EFA's) para asegurar el cumplimiento de la legislación ambiental por parte de todas las personas naturales o jurídicas, así como supervisar y garantizar que las funciones de evaluación, supervisión, fiscalización, control y potestad sancionadora en materia ambiental, a cargo de las diversas entidades del Estado, se realicen de forma independiente, imparcial, ágil y eficiente. Además de conocer cómo se organiza y que funciones realiza, analizaremos un caso determinado en la que se haya hecho un hallazgo a alguna empresa de los sectores en los que se desenvuelve el OEFA y en la que haya sido sancionada y posteriormente esta empresa haya presentado sus descargos y apelaciones con el fin de analizar el flujo o la secuencia que sigue hasta llegar a la última estancia y se tenga que realizar sin más reclamos el pago de la multa y el levantamiento de la observación.
  • 5.
    5 II. MARCO TEÓRICO 2.1.¿Qué es el OEFA? El Organismo de Evaluación y Fiscalización Ambiental (OEFA) es un organismo público técnico especializado, adscrito al Ministerio del Ambiente, encargado de la fiscalización ambiental y de asegurar el adecuado equilibrio entre la inversión privada en actividades económicas y la protección ambiental. El OEFA es, además, el ente Rector del Sistema Nacional de Evaluación y Fiscalización Ambiental (Sinefa). El OEFA se creó en el año 2008 mediante Decreto Legislativo N° 1013 – Decreto Legislativo que aprueba la Ley de Creación, Organización y Funciones del Ministerio del Ambiente, e inició sus actividades de fiscalización ambiental directa en el año 2010. Gráfico 1: Autoridades Competentes del Sistema Nacional de Evaluación y Fiscalización Ambiental1 1 Fuente: Ley N° 29325,Ley del Sistema Nacional deEvaluación y Fiscalización Ambiental. Sistema Nacional de Evaluación y Fiscalización Ambiental (Sinefa) El Ministerio del Ambiente (MINAM) El Organismo de Evaluación y Fiscalización Ambiental (OEFA) Las Entidades de Fiscalización Ambiental, Nacional, Regional o Local (EFA's)
  • 6.
    6 La fiscalización ambientalque desarrolla el OEFA es un macro proceso integrado por las siguientes funciones: a) Función Evaluadora: comprende las acciones de vigilancia, monitoreo y otras similares que realiza el OEFA, según sus competencias, para asegurar el cumplimiento de las normas ambientales. b) Función Supervisora Directa: comprende la facultad de realizar acciones de seguimiento y verificación con el propósito de asegurar el cumplimiento de las normas, obligaciones e incentivos establecidos en la regulación ambiental por parte de los administrados. c) Función Supervisora de Entidades Públicas: comprende la facultad de realizar acciones de seguimiento y verificación del desempeño de las Entidades de Fiscalización Ambiental Nacional, Regional o Local. d) Función Fiscalizadora y Sancionadora: comprende la facultad de investigar la comisión de posibles infracciones administrativas sancionables y de imponer sanciones por el incumplimiento de obligaciones derivadas de los instrumentos de gestión ambiental así como de las normas ambientales y de los mandatos o disposiciones emitidas por el OEFA. e) Función Normativa: comprende la facultad de dictar en el ámbito y en materia de sus respectivas competencias, los reglamentos, normas que regulen los procedimientos a su cargo, y otras de carácter general referidas a intereses, obligaciones o derechos de las personas naturales o jurídicas, públicas o privadas que fiscaliza.
  • 7.
    7 2.2. Misión yVisión 2.2.1. Misión Ejercer y promover una fiscalización ambiental efectiva que armonice el ejercicio de las actividades económicas y la protección del ambiente con el desarrollo sostenible. 2.2.2. Visión El Organismo de Evaluación y Fiscalización Ambiental (OEFA) garantiza que las actividades económicas se desarrollen en el país en equilibrio con el derecho de las personas a gozar de un ambiente sano. 2.3. Funciones Generales El OEFA tiene las siguientes funciones generales: a) Normar, dirigir y administrar el Sistema Nacional de Evaluación y Fiscalización Ambiental, orientando el proceso de su implementación, su eficaz y eficiente funcionamiento en los niveles de gobierno nacional, regional y local. b) Coordinar con las autoridades competentes los procesos y procedimientos relacionados con Evaluación, Supervisión, Fiscalización, Control, Potestad Sancionadora y Aplicación de Incentivos. c) Formular e implementar los procedimientos o mecanismos que garanticen la articulación del Sistema Nacional de Evaluación y Fiscalización Ambiental con el Sistema Nacional de Gestión Ambiental, en coordinación con las entidades correspondientes. d) Formular y aprobar normas, guías, directivas y otros dispositivos legales y técnicos para orientar e integrar el funcionamiento del Sistema Nacional de Evaluación y Fiscalización Ambiental. Así como emitir opinión técnica sobre su contenido y aplicación, a solicitud de la autoridad competente.
  • 8.
    8 e) Formular yaprobar normas en materia de evaluación, supervisión, fiscalización, control y sanción, en su calidad de Ente Rector del Sistema Nacional de Evaluación y Fiscalización Ambiental. f) Establecer y conducir registros que permitan implementar las acciones de evaluación, supervisión y fiscalización ambiental, sin demandar recursos adicionales al tesoro público. g) Requerir información y emitir opinión técnica de oficio, respecto de cualquier acto administrativo, incidente, procedimiento u otro relacionado con el Sistema Nacional de Evaluación y Fiscalización Ambiental. h) Desarrollar acciones para promover, orientar, capacitar a las entidades del gobierno nacional, regional, local, administrados y ciudadanía en general, en buenas prácticas de evaluación, supervisión y fiscalización ambiental, así como brindar asistencia técnica a las entidades que conforman el Sistema Nacional de Evaluación y Fiscalización Ambiental. i) Desarrollar las acciones de evaluación ambiental que permitan obtener la evidencia probatoria objetiva sobre el estado de la calidad del ambiente que dará sustento para el desarrollo de los procesos de Supervisión y Fiscalización, dentro de los cuales se incluyen los casos de contaminación ambiental. j) Aprobar, previa opinión favorable del MINAM, así como dirigir y supervisar el cumplimiento del Reglamento del Régimen Común de Fiscalización y Control Ambiental, y su respectiva aplicación. k) Aprobar, previa opinión favorable del MINAM, así como dirigir y supervisar el cumplimiento del Régimen de Incentivos previsto en la Ley General del Ambiente Ley Nº 28611, y su respectiva aplicación. l) Aprobar los Reglamentos que regulen las funciones de supervisión directa, fiscalización y sanción en materia ambiental. m) Aprobar, dirigir y supervisar el cumplimiento del Reglamento del Procedimiento Administrativo Sancionador del Organismo de Evaluación y Fiscalización Ambiental - OEFA n) Concertar y suscribir con otras entidades sectoriales u organismos de manera directa o por encargo del titular del MINAM, los convenios o acuerdos que sobre fiscalización ambiental se requieran para optimizar el
  • 9.
    9 funcionamiento del SistemaNacional de Evaluación y Fiscalización Ambiental. o) Aprobar el Plan Anual de Evaluación y Fiscalización Ambiental, que estará conformado por los planes de Evaluación, Supervisión y Fiscalización, Sanción y Aplicación de incentivos. p) Emitir informes de los resultados de las acciones de Evaluación, Supervisión y Fiscalización, Sanción y Aplicación de incentivos. q) Intervenir de manera extraordinaria ante situaciones excepcionales de flagrante daño al ambiente, in situ, cuando no medie la acción inmediata por la autoridad competente en fiscalización ambiental, a fin de disponer las acciones conducentes a controlar o mitigar el problema ambiental. La intervención cesará a la presencia de la autoridad responsable. r) Realizar el seguimiento y supervisión de la implementación de las medidas establecidas en la evaluación ambiental estratégica. s) Supervisar y fiscalizar las entidades del Estado con competencias en fiscalización ambiental, de manera que cumplan con las funciones de fiscalización establecidas en la legislación vigente. t) Desarrollar el procedimiento para la determinación de las infracciones ambientales que puedan dar lugar a acción penal por la comisión de los delitos tipificados en la legislación vigente, así como emitir opinión técnica sobre los casos de infracción ambiental. u) Desarrollar el procedimiento para la determinación de las infracciones administrativas sancionables por el incumplimiento de obligaciones derivadas de los instrumentos de gestión ambiental. v) Calificar, clasificar, determinar y acreditar a terceros para que ejerzan funciones de evaluación, supervisión y fiscalización. w) Formular, aprobar y conducir el Régimen de Inspección orientado a la presentación por los supervisados de los documentos que acrediten el cumplimiento de la normatividad ambiental y compromisos asumidos. x) Establecer mecanismos de articulación, coordinación, colaboración y participación con las autoridades competentes para apoyo en el cumplimiento de sus funciones.
  • 10.
    10 y) Proponer alMINAM la escala de sanciones aplicables para cada tipo de infracción, conforme lo dispone el artículo 136º de la Ley General del Ambiente. z) Ejercer las demás atribuciones que señala la normatividad vigente sobre la materia. 2.4. Sectores supervisados por OEFA A la fecha, se encuentran bajo la competencia del OEFA los sectores de minería (mediana y gran minería), energía (hidrocarburos y electricidad), pesquería (procesamiento pesquero industrial y acuicultura de mayor escala) e industria manufacturera (rubros de cerveza, papel, cemento, curtiembre, fundición de metales, biocombustible, elaboración de bebidas, elaboración de azúcar y otros). Gráfico 2: Sectores Supervisados por OEFA2 Las demás actividades económicas se encuentran bajo la competencia de las Entidades de Fiscalización Ambiental (EFA) de ámbito nacional, regional o local, que conforman el Sinefa. Respecto de dichas entidades, el OEFA ejerce una función normativa y una función supervisora a las EFA. 2 Fuente: Plan Anual de Evaluación y Fiscalización Ambiental 2016 Sector Minería Mediana y gran minería en exploración, explotación, transporte, labor general, beneficio y almacenamiento de concentrados Sector Energía Hidrocarburos (Exploración, explotación, transporte, almacenamiento, distribución y comercialización. Electricidad (Generación, transmisión y distribución) Sector Industria Industria manufacturera (cerveza, papel, cemento, curtiembre, siderurgia, fundiciones, concreto, biocombustible, petroquímica y elaboración de bebidas) Sector Pesca Acuicultura de mayor escala y procesamiento industrial pesquero Sectores Supervisados por OEFA
  • 11.
    11 En materia deOrganismos Vivos Modificados (OVM), el OEFA es competente para la vigilancia, control, supervisión, fiscalización y sanción en cuanto al cumplimiento de obligaciones fiscalizables relacionadas a la liberación de OVM. La fiscalización ambiental que realiza el OEFA promueve una protección ambiental efectiva a través de la transparencia, la participación ciudadana y la capacitación en fiscalización ambiental. Para ello, cuenta con el Servicio de Información Nacional de Denuncias Ambientales (Sinada) mediante el cual todo ciudadano puede presentar una denuncia respecto a hechos que podrían constituir infracciones ambientales y realiza diversos talleres, foros, entre otros espacios académicos dirigidos a la población en general. La eficiente fiscalización ambiental del OEFA crea y fortalece lazos de confianza entre la población y las empresas. La pronta identificación de incumplimientos a la normativa ambiental previene la génesis de conflictos socio-ambientales, y en aquellos casos en los que persiste la conflictividad, el OEFA cumple un importante rol en la gestión de los citados conflictos, brindando información técnica en los espacios de diálogo a efectos de facilitar la adopción de acuerdos. 2.5. Marco Jurídico  Constitución Política del Perú.  Decreto Legislativo N° 1013, Ley de creación del Ministerio del Ambiente.  Ley Nº 28245, Ley Marco del Sistema Nacional de Gestión Ambiental.  Reglamento de la Ley N° 28245 – Ley Marco del Sistema Nacional de Gestión Ambiental, aprobado por Decreto Supremo N° 008-2005-PCM.  Ley N° 28611, Ley General del Ambiente.  Ley N° 29325, Ley del Sistema Nacional de Evaluación y Fiscalización Ambiental.  Ley N° 30011 – Ley que modifica la Ley N° 29325 (Ley del Sistema Nacional de Evaluación y Fiscalización Ambiental).  Decreto Supremo N° 012-2009-MINAM, Norma que aprueba la Política Nacional del Ambiente.
  • 12.
    12  Ley Nº28804, Ley que regula la Declaratoria de Emergencia Ambiental  Reglamento de la Ley Nº 28804, aprobado por Decreto Supremo Nº 024- 2008-PCM. 2.6. Organigrama Ilustración 1: Organigrama del OEFA
  • 13.
    13 2.7. Estructura Orgánica LaEstructura Orgánica del OEFA es la siguiente: Gráfico 3: Estructura Orgánica del OEFA
  • 14.
    14 Para materia deestudio, sólo analizaremos los Órganos de Línea y el Órgano Resolutivo. 2.7.1. Órganos de Línea 2.7.1.1. Dirección de Evaluación La Dirección de Evaluación está encargada de planificar, dirigir, coordinar, concordar y ejecutar actividades de vigilancia y monitoreo de la calidad ambiental que permita la identificación del estado de la calidad del ambiente y los recursos naturales; así como de los impactos ambientales y efectos potenciales de proyectos, planes o programas. A fin de cumplir sus funciones a nivel nacional, éste órgano podrá desarrollar las mismas a través del personal asignado a las oficinas desconcentradas. 2.7.1.1.1. Actividades que realiza La vigilancia y monitoreo de la calidad ambiental se realiza con la finalidad: • Vigilancia y monitoreo de calidad ambiental para asegurar el cumplimiento de las normas ambientales. Identificación de Pasivos Ambientales Dirección de Evaluación • Acciones de supervisión para verificar el cumplimiento de Obligaciones Ambientales Fiscalizables. • Imposición de medidas administrativas Dirección de Supervisión • Investigación de comisión de infracciones administrativas. • Imposición de sanciones y/o medidas correctivas o cautelares • Otorgamiento de Incentivos para el cumplimiento de la legislación ambiental. Dirección de Fiscalización, Sanción y Aplicación de Incentivos
  • 15.
    15  Generar informaciónque permita orientar las medidas que aseguren el cumplimiento de los objetivos de la Política Nacional del Ambiente y la normatividad ambiental.  Apoyar técnicamente las acciones de supervisión y fiscalización ambiental del OEFA. 2.7.1.1.2. Competencias Las labores de evaluación comprenden:  Evaluación de la Calidad del Aire.  Evaluación de la Calidad del Agua.  Evaluación de la Calidad del Suelo.  Evaluación de los Recursos Naturales.  Identificación de Pasivos Ambientales en el Subsector Hidrocarburos En la Línea de Base y Agentes Contaminantes evaluamos los diversos factores determinantes de la calidad del ambiente:  Vertimientos.  Emisiones.  Residuos Sólidos.  Sustancias Químicas.  Ruido.  Vibraciones.  Radiaciones no ionizantes.  Deterioro paisajístico, otros. 2.7.1.1.3. Funciones La Dirección de Evaluación tiene las siguientes funciones: a) Normar y coordinar los procesos de vigilancia y monitoreo del Sistema Nacional de Evaluación y Fiscalización ambiental con las Entidades de los niveles de gobierno nacional, regional y local.
  • 16.
    16 b) Coordinar conotras instituciones y dependencias con funciones de fiscalización ambiental la búsqueda o generación de información ambiental, para el establecimiento de las líneas de base o situación actual del entorno y su validación para la atención de casos. c) Formular los procedimientos, guías, manuales, protocolos, directivas y otros dispositivos técnicos para la estandarización de los procesos de vigilancia y monitoreo de la calidad ambiental del Sistema Nacional de Evaluación y Fiscalización Ambiental. d) Elaborar y proponer a la Presidencia del Consejo Directivo, normas para el mejor cumplimiento de sus funciones, así como para mejorar el funcionamiento del Sistema Nacional de Gestión Ambiental. e) Desarrollar acciones de capacitación y asesoría técnica especializada a las entidades del Sistema Nacional de Evaluación y Fiscalización Ambiental, en lo referente a la vigilancia y monitoreo de la calidad ambiental. f) Realizar las acciones de vigilancia y monitoreo de la calidad ambiental y los componentes del ambiente, a-fin de obtener evidencia probatoria objetiva, que dará soporte y fundamento a los procesos de supervisión y fiscalización. g) Emitir informes técnicos como resultado de las acciones de vigilancia y monitoreo. h) Establecer y administrar los registros de los componentes de las líneas de base del ambiente a nivel nacional, sin demandar recursos adicionales al tesoro público. i) Elaborar y ejecutar, coordinadamente con los demás órganos de línea del OEFA, el Plan Anual de Evaluación y Fiscalización ambiental en lo que le corresponde. j) Absolver consultas y emitir opinión técnica en el ámbito de su competencia. k) Desarrollar coordinadamente con los demás órganos de línea los procedimientos para clasificar, calificar y acreditar a terceros que ejerzan funciones de evaluación, supervisión y fiscalización ambiental. l) Otras que sean necesarias para el cumplimiento de sus funciones.
  • 17.
    17 2.7.1.2. Dirección deSupervisión La Dirección de Supervisión está encargada de dirigir, coordinar, controlar y ejecutar el proceso de seguimiento y verificación del cumplimiento a cargo de las personas naturales o jurídicas de derecho privado o público, de las normas y obligaciones establecidas en la regulación ambiental que sean de su competencia, así como de dirigir, coordinar y controlar el proceso de seguimiento y verificación del cumplimiento a cargo de las autoridades públicas con competencias de supervisión o fiscalización ambiental, respecto al Régimen Común de Fiscalización y Control Ambiental y el Régimen de Incentivos. A fin de cumplir sus funciones a nivel nacional, éste órgano podrá desarrollar las mismas a través del personal asignado a las oficinas desconcentradas. 2.7.1.2.1. Actividades a realizar Para el cumplimiento de sus funciones, la Dirección de Supervisión realiza las acciones siguientes:  Seguimiento y verificación del desempeño de las entidades públicas con competencias de fiscalización ambiental a nivel nacional, regional o local.  Asegura el cumplimiento de las normas, obligaciones e incentivos establecidos en la regulación ambiental por los administrados.  Verifica el cumplimiento de los programas que conforman los Planes de Manejo Ambiental, los permisos, concesiones o autorizaciones ambientales para el uso y/o aprovechamiento de los recursos naturales y los requisitos de los actos administrativos.  Participa en la elaboración y ejecución del Plan Anual de Evaluación y Fiscalización Ambiental.  Elabora y propone normas para el mejor cumplimiento de las funciones de supervisión, así como para mejorar el funcionamiento del Sistema de Gestión Ambiental.
  • 18.
    18  Comunica ala Dirección de Fiscalización, Sanción y Aplicación de Incentivos, la comisión de infracciones administrativas sancionables de las que tenga conocimiento, en relación a la regulación ambiental, así como la ocurrencia de hechos u acciones que ameriten la aplicación de incentivos.  Promueve la coordinación entre las entidades que ejercen funciones de supervisión y fiscalización ambiental, así como el fortalecimiento de sus capacidades. La Dirección de Supervisión también cuenta con las facultades de dictar medidas administrativas, que son disposiciones que tienen por finalidad de interés público la protección ambiental. Dichas medidas forman parte de las obligaciones ambientales fiscalizables de los administrados y deben ser cumplidas en el plazo, forma y modo establecidos. Las medidas administrativas que dicta la Dirección de Supervisión, son las siguientes:  Mandato de carácter particular;  Medida preventiva;  Requerimiento de actualización de instrumento de gestión ambiental. 2.7.1.2.2. Competencias El OEFA, a través de la Dirección de Supervisión es la autoridad competente para fiscalizar en materia ambiental a las actividades de los siguientes sectores:  Minería: mediana y gran minería (exploración, explotación, transporte, labor general, beneficio y almacenamiento de concentrados)  Hidrocarburos: exploración, explotación, transporte, refinación, almacenamiento, distribución y comercialización.  Energía: generación, transmisión y distribución.  Pesquería: acuicultura de mayor escala y procesamiento industrial pesquero.
  • 19.
    19  Industria manufacturera:cerveza, papel; cemento; curtiembre; industrias básicas de hierro y acero; Fundición de hierro y acero; Fundición de metales ferrosos; fabricación de artículos de hormigón; cemento y yeso; actividades de biocombustibles (biodiesel 100 y alcohol carburante) y petroquímica intermedia y final; destilación rectificación y mezcla de bebidas alcohólicas; producción de alcohol etílico a partir de sustancias fermentadas; elaboración de vinos; elaboración de bebidas no alcohólicas; producción de aguas minerales. 2.7.1.2.3. Funciones La Dirección de Supervisión tiene las siguientes funciones: a) Realizar las acciones de supervisión directa para asegurar el cumplimiento de las normas, obligaciones e incentivos establecidos en la legislación ambiental vigente a cargo de los administrados. b) Establecer coordinaciones con las autoridades del gobierno nacional, regional y local, a fin de garantizar el desempeño de la supervisión ambiental en el marco del Sistema Nacional de Evaluación y Fiscalización Ambiental. c) Proponer a la Presidencia del Consejo Directivo, guías, directivas y otros dispositivos para una eficaz supervisión ambiental. d) Elaborar y conducir el registro de entidades supervisoras a nivel nacional. e) Brindar asistencia técnica, en materia de su competencia, a las entidades que forman parte del Sistema Nacional de Evaluación y Fiscalización Ambiental. f) Efectuar el seguimiento y verificación del desempeño ambiental de las entidades públicas que · ejercen funciones de supervisión y fiscalización ambiental, de acuerdo con la normatividad vigente. g) Elaborar y ejecutar, coordinadamente con los demás órganos de línea del OEFA, el Plan Anual de Evaluación y Fiscalización Ambiental, en lo que le corresponde.
  • 20.
    20 h) Proponer ala Presidencia del Consejo Directivo, normas para el mejor cumplimiento de las funciones de supervisión ambiental, así como aquellas relacionadas con la mejora del Sistema Nacional de Gestión Ambiental. i) Emitir el informe sustentado sobre la comisión de faltas o ilícitos administrativos sancionables de los casos que son puestos a su conocimiento y que ameriten la aplicación de una sanción. j) Proponer a la Presidencia del Consejo Directivo, la comunicación a ser dirigida al Ministerio Público ante hechos de naturaleza penal que conozca o le sean informados en el ejercicio de su función. Tratándose de ilícitos ambientales en zona de frontera, la propuesta de comunicación deberá incluir al Ministerio de Relaciones Exteriores. k) Establecer canales de comunicación para la coordinación en los aspectos de supervisión ambiental entre las entidades que ejercen funciones de supervisión y fiscalización ambiental. l) Desarrollar actividades de fortalecimiento de capacidades en las entidades que ejercen funciones de supervisión y fiscalización ambiental. m)Efectuar verificaciones de campo cuando el caso lo amerite. n) Establecer criterios y procedimientos específicos para la clasificación y calificación relacionados con la tercerización de las funciones de supervisión ambiental. o) Establecer los procedimientos para la supervisión ambiental directa y por terceros. p) Absolver consultas y emitir opinión técnica sobre los casos puestos en su conocimiento, en el ámbito de su competencia. q) Las demás que les sean asignadas en cumplimiento de la normatividad vigente. 2.7.1.2.4. Supervisión directa Acciones de seguimiento y verificación con el propósito de asegurar el cumplimiento de las obligaciones ambientales y verificar el cumplimiento de
  • 21.
    21 los requisitos parael otorgamiento de incentivos por parte de los administrados. Comprende la disposición de medidas preventivas, mandatos de carácter particular y recomendaciones. Asimismo, la supervisión directa tiene entre sus finalidades el coadyuvar a la prevención en la gestión ambiental. 2.7.1.2.4.1. Clasificación de la Supervisión Directa 2.7.1.2.4.2. Procedimiento de la Supervisión directa Gráfico 4: Reglamento de la Supervisión directa Supervisión Directa En función del lugar donde se realiza Documental Campo En función de su programación Especial Regular
  • 22.
    22 2.7.1.3. Dirección deFiscalización, Sanción y Aplicación de Incentivos (DFSAI) La Dirección de Fiscalización, Sanción y Aplicación de Incentivos está encargada de dirigir, coordinar y controlar el proceso de fiscalización, sanción y aplicación incentivos que resulten de su competencia. A fin de cumplir sus funciones a nivel nacional, éste órgano podrá desarrollar las mismas a través del personal asignado a las oficinas desconcentradas. 2.7.1.3.1. Funciones Las Funciones de la Dirección de Fiscalización, Sanción y Aplicación de Incentivos son las siguientes: a) Formular y proponer a la Presidencia del Consejo Directivo, normas relacionadas a la planificación, desarrollo y evaluación de las actividades y procesos de fiscalización, sanción y aplicación de incentivos del Sistema Nacional de Evaluación y Fiscalización Ambiental, en los niveles de gobierno nacional, regional y local. b) Ejecutar las actividades de fiscalización, sanción y aplicación de incentivos del Sistema Nacional de Evaluación y Fiscalización Ambiental, en el marco de las facultades transferidas conforme a Ley. c) Formular y conducir los instrumentos de gestión ambiental necesarios para los procesos de fiscalización, sanción y aplicación de incentivos, tales como normas, guías directivas y otros dispositivos legales y técnicos, con el fin de normalizar dichos instrumentos. d) Diseñar y administrar el Registro de Buenas Prácticas Ambientales, así como el Registro de Infractores Ambientales, sin demandar recursos adicionales al tesoro público. e) Elaborar, a solicitud del Ministerio Público, la opinión técnica sobre casos que puedan constituir delitos ambientales. f) Absolver consultas y emitir opinión técnica en el ámbito de su competencia. g) Desarrollar acciones de capacitación y asesoría técnica especializada.
  • 23.
    23 h) Elaborar (enforma coordinada con los demás órganos de línea), así como dirigir y supervisar el cumplimiento del Régimen de Incentivos previsto en la Ley General del Ambiente, Ley Nº 28611. i) Elaborar y ejecutar, coordinadamente con los demás órganos de línea del OEFA, el Plan Anual de Evaluación y Fiscalización Ambiental, en lo que le corresponda. j) Imponer sanciones administrativas y/o medidas correctivas que correspondan, en el marco de los procedimientos sancionadores que se inicien en esta dirección. En tal sentido, se constituye en la primera instancia administrativa. k) Desarrollar coordinadamente con los demás órganos de línea, el procedimiento para la determinación de las infracciones ambientales que puedan dar lugar a acción penal por la comisión de los delitos tipificados en la legislación pertinente, así como efectuar su correcta aplicación. l) Desarrollar coordinadamente, con los demás órganos de línea, el procedimiento para la determinación de las infracciones administrativas sancionables por el incumplimiento de obligaciones derivadas de los instrumentos de gestión ambiental, así como efectuar su correcta aplicación. m)Desarrollar coordinadamente con los demás órganos de línea los procedimientos para clasificar, calificar y acreditar a terceros que ejerzan funciones de evaluación, supervisión y fiscalización ambiental. n) Coordinar la ejecución coactiva de las resoluciones emitidas en el marco de sus funciones. o) Otras que sean necesarias para el cumplimiento de sus funciones. 2.7.1.3.2. Competencias Mediante D.S. N° 001-2010-MINAM  Se aprobó el proceso de transferencia de las funciones de supervisión, fiscalización y sanción en materia ambiental del Organismo de Supervisor de la Inversión en Energía y Minería – OSINERGMIN al OEFA, de acuerdo al cronograma previsto en el artículo 3º del referido dispositivo legal.
  • 24.
    24  En atenciónal citado cronograma de transferencia, actualmente la DFSAI se encuentra desarrollando su labor fiscalizadora y sancionadora sobre los siguientes sectores: Sector Minería: Resolución Nº 003-2010- OEFA/CD (23.07.10) Sector Hidrocarburos en General y Electricidad: Resolución Nº 001-2011-OEFA/CD (03.03.11). Mediante D.S. N° 009-2011-MINAM  Fue aprobada la transferencia de funciones en materia ambiental de los sectores Industria y Pesquería, del Ministerio de la Producción al OEFA, la cual se llevará a cabo de acuerdo al cronograma aprobado en el artículo 3º de la citada norma.  En atención al citado cronograma de transferencia, actualmente la DFSAI se encuentra desarrollando su labor fiscalizadora y sancionadora ambiental en el sector de: Sector de Pesca: Resolución Nº 002-2012- OEFA/CD (17.03.12) Con Resolución N° 006-2012-OEFA-CD (01.06.12)  Se amplía el plazo del proceso de transferencia del sector industria hasta el 30 de noviembre del 2012. 2.7.1.3.3. Procedimiento Administrativo Sancionador 1. ¿En qué consisten las obligaciones ambientales fiscalizables por el OEFA y en qué instrumentos se encuentran previstas? Se entiende por obligaciones ambientales fiscalizables aquellas cuyo cumplimiento tiene carácter mandatorio para las personas naturales y jurídicas bajo el ámbito de competencia del OEFA. Dichas obligaciones se encuentran previstas en:  Legislación ambiental  Instrumentos de Gestión Ambiental  Mandatos o disposiciones dictadas por la autoridad en materia ambiental
  • 25.
    25 2. ¿De quémanera se inicia un procedimiento administrativo sancionador? De acuerdo al numeral 1 del artículo 235º de la Ley del Procedimiento Administrativo General, Ley Nº 27444, el procedimiento administrativo sancionador se inicia de oficio, bien por propia iniciativa o como consecuencia de orden superior, petición motivada de otros órganos o entidades o por denuncia. 3. ¿Cuáles son las instancias administrativas en los procedimientos administrativos sancionadores a cargo del OEFA? 1. Órgano de primera instancia: DFSAI, el que a su vez, se subdivide en:  Autoridad Instructora  Autoridad Sancionadora 2. Órgano de segunda instancia: Tribunal de Fiscalización Ambiental Gráfico 5: Instancias administrativas en los procedimientos administrativos sancionadores 4. ¿Cuál es el plazo de prescripción de la potestad sancionadora del OEFA? A luz del numeral 233.1 del artículo 233º de la Ley del Procedimiento Administrativo General, Ley Nº 27444, modificado por Decreto Legislativo Nº 1029, la facultad para determinar la existencia de infracciones prescribe a los cuatro (04) años. El cómputo del plazo comenzará a partir del día en que se cometió la infracción o desde que cesó, si fuera una acción continuada. • Primera Instancia Dirección deFiscalización, Sanción y Aplicación de Incentivos (DFSAI) • Segunda y última Instancia Tribunal deFiscalización Ambiental (TFA)
  • 26.
    26 5. ¿Se puedenmodificar o incluir imputaciones o la base legal de las mismas, una vez iniciado el procedimiento administrativo sancionador? Al respecto, de acuerdo al numeral VII del artículo 11º del Reglamento del Procedimiento Administrativo Sancionador del OEFA, aprobado por Resolución Nº 003-2011-OEFA/CD, SÍ se pueden ampliar o variar:  Los actos u omisiones imputados.  La relación de dispositivos legales que califiquen las posibles infracciones administrativas.  La ampliación o variación se podrá realizar en cualquier momento del procedimiento administrativo sancionador y genera dos efectos inmediatos: Se otorgará al administrado un plazo no menor a cinco (5) días hábiles para formular sus descargos por escrito. Se reiniciará el cómputo del plazo establecido para la tramitación del procedimiento administrativo sancionador. 6. ¿Qué formalidad o requisitos deben cumplir los escritos presentados por los administrados al interior de los procedimientos administrativos sancionadores iniciados por la DFSAI? Los escritos presentados por los administrados son los establecidos en el artículo 113º de la Ley del Procedimiento Administrativo General, Ley Nº 27444, donde se indica que estos deben señalar:  Nombres y apellidos completos, domicilio y número de Documento Nacional de Identidad o carné de extranjería del administrado, y en su caso, la calidad de representante y de la persona a quien represente.  La expresión concreta de lo pedido, los fundamentos de hecho que lo apoye y, cuando le sea posible, los de derecho.  Lugar, fecha, firma o huella digital, en caso de no saber firmar o estar impedido.  La indicación del órgano, la entidad o la autoridad a la cual es dirigida, entendiéndose por tal, en lo posible, a la autoridad de grado más cercano al usuario, según la jerarquía, con competencia para conocerlo y resolverlo.
  • 27.
    27  La relaciónde los documentos y anexos que acompaña, indicados en el TUPA.  La identificación del expediente de la materia, tratándose de procedimientos ya iniciados. 7. ¿La falta de intencionalidad en la comisión de la infracción exonera de responsabilidad por los incumplimientos imputados al interior de un procedimiento administrativo sancionador? No, ya que de conformidad con el artículo 4º del Reglamento del Procedimiento Administrativo Sancionador del OEFA, aprobado por Decreto Supremo Nº 003-2011-OEFA/CD, el régimen de responsabilidad aplicable el interior de los procedimientos sancionadores es objetivo. En tal sentido, no cabe evaluar la existencia de intencionalidad en la comisión de los hechos imputados a título de infracción. Sin perjuicio de ello, sí cabe la valoración de la existencia o no de intencionalidad como criterio de graduación de la sanción, de acuerdo al literal del numeral 230.3 del artículo 230º de la Ley del Procedimiento Administrativo General, Ley Nº 27444. 8. ¿La cesación de la conducta que constituye infracción sancionable exonera de responsabilidad al administrado? Sobre el particular, en aplicación del artículo 5º del Reglamento del Procedimiento Administrativo Sancionador del OEFA, aprobado por Decreto Supremo Nº 003-2011-OEFA/CD, la cesación de la conducta que constituye infracción administrativa o la reversión de sus efectos no sustrae la materia sancionable, razón por la cual es posible el inicio de un procedimiento sancionador para hacer efectiva la responsabilidad del administrado. De igual modo, aun cuando la cesación de la conducta infractora se verifique durante la tramitación de un procedimiento sancionador, este hecho no exonera de responsabilidad al administrado, por lo que cabe la imposición de la sanción respectiva.
  • 28.
    28 9. ¿En quécasos el administrado asume los gastos para la obtención de medios probatorios? En observancia del artículo 20º de la Ley del Sistema Nacional de Evaluación y Fiscalización Ambiental, Ley Nº 29325, si en el procedimiento sancionador o en la instrucción preliminar, a solicitud de parte, se ofreciera la actuación de pruebas que impliquen gastos no previstos en la instrucción, éstos serán de cargo del solicitante. Dichas pruebas se actuarán una vez que éste haya realizado el respectivo depósito. 10. ¿Cuáles son las sanciones aplicables al interior de los procedimientos administrativos sancionadores iniciados por el OEFA? De acuerdo al artículo 12º del Reglamento del Procedimiento Administrativo Sancionador del OEFA, aprobado por Resolución Nº 003-2011-OEFA/CD, las sanciones aplicables son las siguientes:  Amonestación.  Multa no mayor de 10,000 Unidades Impositivas Tributarias vigentes a la fecha en que se cumpla el pago.  Decomiso, temporal o definitivo, de los objetos, instrumentos, artefactos o sustancias empleados para la comisión de la infracción.  Paralización o restricción de la actividad causante de la infracción.  Suspensión o cancelación del permiso, licencia, concesión o cualquier otra autorización, según sea el caso.  Clausura parcial o total, temporal o definitiva, del local o establecimiento donde se lleve a cabo la actividad que ha generado la infracción.  Inmovilización. 11. ¿Cuáles son las medidas administrativas aplicables y a qué órgano corresponde dictarlas? Las medidas administrativas susceptibles de ser dictadas son:
  • 29.
    29 Gráfico 6: MedidasAdministrativas Aplicables Gráfico 7: Medidas Administrativas dictadas por la dirección de supervisión
  • 30.
    30 Gráfico 8: Medidasadministrativas dictadas por la Dirección de Fiscalización DFSAI Gráfico 9: Lineamiento para aplicación de medidas correctivas
  • 31.
    31 12. ¿Qué mediosimpugnatorios cabe interponer contra las resoluciones de sanción emitidas por la DFSAI y ante qué órgano? Los siguientes medios impugnatorios:  Recurso de Reconsideración.  Recurso de Apelación. Ambos recursos administrativos se interponen ante la DFSAI dentro del plazo de quince (15) días hábiles contados a partir del día siguiente de notificado el acto administrativo objeto de impugnación, para su resolución o elevación al superior jerárquico, según corresponda. 13. ¿Dónde debo realizar el pago de las multas impuestas? Deberán depositar el monto de la multa en la cuenta recaudadora Nº 00 068 199344 del Banco de la Nación, en moneda nacional, importe que deberá cancelarse en un plazo no mayor de quince (15) días hábiles contados a partir del día siguiente de notificada la resolución que impone la sanción. Al momento de la cancelación debe indicar el número de la resolución; sin perjuicio de informar en forma documentada al OEFA del pago realizado. 14. ¿Cuáles son las conductas sancionables por el OEFA relativas al plan de cierre de pasivos mineros? Con relación a las infracciones sancionables en el marco del Reglamento de Pasivos Ambientales de la Actividad Minera, aprobado por D.S.059-2005- EM, modificado por el D.S.003-2009-EM, cabe señalar que de acuerdo al artículo 4º del citado cuerpo legal constituyen conductas sancionables por el OEFA, las siguientes:  Incumplir el cronograma del instrumento de remediación aprobado o la ejecución de las medidas dispuestas por la autoridad según el artículo 41° del Reglamento, en cuyo caso les resultará aplicable una multa de hasta 75 UIT. En el caso de los generadores, se podrá proceder adicionalmente según lo establecido en el artículo 48° del Reglamento.  Haber incumplido con la adopción inmediata de medidas de mitigación o remediación ambiental y/o la ejecución de las medidas complementarias dispuestas, según lo establecido en el artículo 35° del Reglamento, en cuyo caso les resultará aplicable una multa de hasta 75 UIT.
  • 32.
    32  Haber incumplidocon el mantenimiento y monitoreo al que hace referencia el artículo 43° del Reglamento, en cuyo caso les resultará aplicable una multa de hasta 20 UIT.  Haber incumplido con presentar los informes semestrales a los que hace referencia el artículo 44° del Reglamento, en cuyo caso les resultará aplicable una multa de hasta 5 UIT.  En caso el interesado en el reaprovechamiento incumpla la obligación de informar al Órgano Fiscalizador según lo establecido en el artículo 63° del Reglamento, será sancionado con una multa de hasta 5 UIT.
  • 33.
    33 Gráfico 10: ProcedimientoAdministrativo Sancionador OEFA
  • 34.
    34 2.7.2. Órgano Resolutivo 2.7.2.1.Tribunal de Fiscalización Ambiental El Tribunal de Fiscalización Ambiental (TFA) es el órgano encargado de ejercer funciones como última instancia administrativa del OEFA. Las resoluciones del Tribunal son de obligatorio cumplimiento y constituye precedente vinculante en materia ambiental, siempre que se señale en la misma Resolución, en cuyo caso deberán ser publicadas de acuerdo a Ley. Está compuesto por dos salas:  Sala Especializada en Minería y Energía  Sala Especializada en Pesquería e Industria Manufacturera Cada una de ellas está compuesta por tres vocales, quienes eligen a su Presidente entre sus miembros por el periodo de un año. Los vocales reunidos en conjunto conforman la Sala Plena. Sentido del pronunciamiento del tribunal de fiscalización ambiental El Tribunal de Fiscalización Ambiental podrá confirmar, revocar o declarar la nulidad, parcial o total, de la resolución apelada. Es factible impugnar las resoluciones emitidas por el tribunal de fiscalización ambiental El administrado podrá cuestionar las resoluciones emitidas por el Tribunal de Fiscalización Ambiental ante el Poder Judicial a través del proceso contencioso administrativo. Principales instrumentos legales que regulan las funciones del tribunal de fiscalización ambiental Reglamento Interno del Tribunal de Fiscalización Ambiental del OEFA, aprobado por Resolución de Consejo Directivo N° 032-2013-OEFA/CD, y modificado por Resolución de Consejo Directivo N° 050-2013-OEFA/CD, Resolución de Consejo Directivo N° 038-2014-OEFA/CD y Resolución de Consejo Directivo N° 018-2016-OEFA/CD
  • 35.
    35 Reglamento del ProcedimientoAdministrativo Sancionador del OEFA, aprobado por Resolución de Consejo Directivo N° 012-2012-OEFA/CD; y su Texto Único Ordenado, aprobado por Resolución de Presidencia de Consejo Directivo N° 045-2015-OEFA/PCD. 2.7.2.1.1. Funciones Las principales funciones de las salas especializadas son las siguientes:  Conocer y resolver en segunda y última instancia administrativa los recursos de apelación interpuestos contra las resoluciones que imponen multas y sanciones emitidas por la Dirección de Fiscalización, Sanción y Aplicación de Incentivos (en adelante Dirección de Fiscalización).  Conocer y resolver en segunda y última instancia administrativa los recursos de apelación interpuestos contra la adopción de medidas cautelares, multas coercitivas, medidas preventivas o mandatos emitidos por las instancias competentes del OEFA.  Tramitar y resolver quejas por defectos de tramitación de los procedimientos de competencia de los órganos de línea.  Elaborar propuestas técnico normativas en las materias de su competencia. Son funciones de la sala plena:  Elegir al Presidente del Tribunal de Fiscalización Ambiental, entre los presidentes de las salas especializadas.  Aprobar, modificar o dejar sin efecto los precedentes de observancia obligatoria.  Adoptar los acuerdos que sean necesarios para su mejor desarrollo y funcionamiento.  Proponer al Presidente del Consejo Directivo mejoras a la normatividad ambiental.  Proponer al Presidente del Consejo Directivo gestionar, ante las autoridades competentes, la implementación de medidas legales o reglamentarias destinadas a garantizar la eficacia de la normativa ambiental.
  • 36.
    36 2.7.2.1.2. Procedimiento enSegunda Instancia Gráfico 11: Procedimiento ante el Tribunal de Fiscalización Ambiental (Segunda Instancia) Inicio del procedimiento •Luego que la DFSAI concede el recurso de apelación, el expediente correspondiente se eleva TFA y se inicia el procedimiento en segunda instancia. Apersonamiento de la DFSAI •La DFSAI puede apersonarse al procedimiento en segunda instancia,en cuyo caso se le correrá traslado del recurso de apelación. Actuación de medios probatorios •El TFA puede, de manera excepcional,ordenar medios probatoriosy requerir información complementaria. Informe oral •El administradopodrásolicitar el uso de la palabra en audiencia de informe oral.La DFSAI , también podrá pedir el uso de la palabra ante el TFA para sustentarla resoluciónapelada. Resolución Final •Luego de la evaluación del expedienterespectivo,el TFA emite un pronunciamiento final.
  • 37.
    37 2.7.2.1.3. Base Legal Ley del Sistema Nacional de Evaluación y Fiscalización Ambiental- Sinefa. Ley N° 29325  Ley que modifica la Ley N° 29325- Ley del Sistema Nacional de Evaluación y Fiscalización Ambiental. Ley N° 30011  Reglamento Interno del Tribunal de Fiscalización Ambiental del Organismo de Evaluación y Fiscalización Ambiental aprobado por Resolución de Consejo Directivo N° 032-2013-OEFA/CD del 23 de Julio de 2013, publicado en El Peruano el 02 de agosto de 2013. Reglamento Interno  Modifican el Reglamento Interno del Tribunal de Fiscalización Ambiental del OEFA aprobado por Resolución de Consejo Directivo N° 050-2013- OEFA/CD del 18 de Diciembre de 2013, publicado en El Peruano el 20 de diciembre de 2013. Resolución N° 050-2013-OEFA/CD  Resolución de Consejo Directivo N° 027-2014-OEFA/CD que designa a los señores Humberto Ángel Zúñiga Schroder y Emilio José Medrano Sánchez como Vocales Titulares de la Primera Sala Especializada del Tribunal de Fiscalización Ambiental del Organismo de Evaluación y Fiscalización Ambiental- OEFA, con efectividad a partir del 18 de agosto del 2014. Publicado en El Peruano el 15 de agosto de 2014. Resolución N° 027-2014-OEFA/CD  Resolución de Consejo Directivo N° 028-2014-OEFA/CD que establece la conformación de la Primera Sala Especializada Permanente del Tribunal de Fiscalización Ambiental del Organismo de Evaluación y Fiscalización Ambiental - OEFA, competente en las materias de Minería y Energía. Asimismo, establece la conformación de la Sala Especializada Transitoria del Tribunal de Fiscalización Ambiental del OEFA. Publicado en El Peruano el 15 de agosto de 2014.Resolución N° 028-2014-OEFA/CD.
  • 38.
    38 2.7.2.1.4. Apelación yResolución del Tribunal de Fiscalización Ambiental 1. ¿Cuándo procede el recurso de apelación ante el TFA? El administrado podrá presentar recurso de apelación contra la imposición de una sanción o contra el dictado de otras decisiones impugnables del OEFA en temas de supervisión y fiscalización ambiental (medidas correctivas, mandatos de carácter particular y otros). El recurso de apelación se interpondrá cuando la impugnación se sustente en diferente interpretación de las pruebas producidas o cuando se trate de cuestiones de puro derecho, debiendo dirigirse a la misma autoridad que expidió el acto que se impugna para que eleve lo actuado al superior jerárquico.- 2. ¿Cuál es el plazo que tiene el TFA para resolver? El Tribunal de Fiscalización Ambiental contará con un plazo máximo de sesenta (60) días hábiles para resolver el recurso de apelación, contado desde la recepción de los actuados correspondientes. 3. ¿Cuándo se puede solicitar el uso de la palabra? El Tribunal de Fiscalización Ambiental podrá, de oficio o a solicitud de parte, citar a audiencia de informe oral, con no menos de tres (03) días hábiles de anticipación. 4. ¿Cuál es el plazo para interponer el recurso de apelación? Deberá presentarse en el plazo de quince (15) días hábiles contado desde la notificación del acto que se impugna. 5. ¿Qué debe contener el recurso de apelación para que pueda ser admitido? 1. Nombres y apellidos completos, domicilio y número de Documento Nacional de Identidad o carné de extranjería del administrado, y en su caso, la calidad de representante y de la persona a quien represente. 2. La expresión concreta de lo pedido, los fundamentos de hecho que lo apoye y, cuando sea posible, los de derecho. 3. Lugar, fecha, firma o huella digital, en caso de no saber firmar o estar impedido.
  • 39.
    39 4. La indicacióndel órgano, la entidad o la autoridad a la cual es dirigida, entendiéndose por tal, en lo posible, a la autoridad de grado más cercano al usuario, según la jerarquía, con competencia para conocerlo y resolverlo. 5. La dirección del lugar donde se desea recibir las notificaciones del procedimiento, cuando sea diferente al domicilio real expuesto en virtud del literal a). Este señalamiento de domicilio surte sus efectos desde su indicación y es presumido subsistente, mientras no sea comunicado expresamente su cambio. 6. La relación de los documentos y anexos que acompaña, indicados en el TUPA. 7. La identificación del expediente de la materia, tratándose de procedimientos ya iniciados. 8. Señalar el acto del que se recurre. 9. Debe ser autorizado por letrado.
  • 40.
    40 III. CASO PRÁCTICO 3.1.Tribunal de Fiscalización Ambiental del OEFA establece que el exceso de Límites Máximos Permisibles genera daño ambiental El Tribunal confirmó la sanción impuesta a la empresa Nyrstar Ancash S.A. por haber vertido al ambiente efluentes con concentraciones de zinc, fierro y sólidos totales en suspensión superiores a las permitidas legalmente. Mediante Resolución N° 082-2013-OEFA/TFA, el Tribunal de Fiscalización Ambiental (TFA) del Organismo de Evaluación y Fiscalización Ambiental (OEFA) confirmó la sanción de 100 UIT impuesta a la empresa Nyrstar Ancash S.A. (Nyrstar) por infringir la normativa ambiental, al haber excedido los límites máximos permisibles (LMP). En la supervisión llevada a cabo en la unidad minera Pucarrajo, ubicada en el departamento de Ancash, se detectó que los efluentes mineros descargados en las quebradas Pucarrajo y Shahuana Tayash infringían la normativa sobre LMP para los parámetros de zinc, fierro y sólidos totales suspendidos. En atención a ello, la Dirección de Fiscalización, Sanción y Aplicación de Incentivos del OEFA expidió la Resolución Directoral N° 305-2012- OEFA/DFSAI, sancionando a Nyrstar con 100 UIT, decisión que fue apelada por esta empresa alegando, entre otros aspectos, la inexistencia de daño ambiental. La Ley General del Ambiente define el daño ambiental como todo menoscabo material que sufre el ambiente o alguno de sus componentes, tenga origen o no en la contravención a normas de protección y conservación del ambiente, cuyos efectos negativos pueden ser actuales o potenciales. El Tribunal precisó que el menoscabo constituye toda afectación al ambiente que se produce, por ejemplo, al emitir sustancias contaminantes que deterioran la calidad física o química de alguno o varios de los elementos del ambiente y alteran su estado natural en mayor o menor medida. Asimismo, indicó que resulta suficiente que los efectos negativos del menoscabo sean potenciales, lo que sucede al exceder los LMP.
  • 41.
    41 En efecto, elTribunal recordó que los LMP son “la medida de la concentración o grado de elementos, sustancias o parámetros físicos, químicos y biológicos que caracterizan a un efluente o una emisión, que al ser excedida causa o puede causar daños a la salud, al bienestar humano y al ambiente”. Por tanto, la máxima autoridad administrativa en materia de fiscalización ambiental ha precisado que, al superarse los niveles tolerables de descargas al ambiente establecidos normativamente, se produce daño ambiental en los términos previstos en la Ley General del Ambiente. Al pronunciarse sobre la impugnación planteada por Nyrstar, y luego de haberse verificado en el presente caso el exceso de los LMP en los parámetros de zinc, fierro y sólidos totales suspendidos, el Tribunal concluyó que se habría configurado daño al ambiente y; por tanto, la infracción grave bajo la cual fue sancionada la empresa. 3.1.1. Antecedentes El procedimiento administrativo sancionador se inició como consecuencia de la supervisión especial llevada a cabo del 17 al 19 de diciembre de 2009, en las instalaciones de la Unidad Minera PUCARRAJO (Zona 7), de titularidad de NYRSTAR ANCASH S.A. (en adelante, NYRSTAR ANCASH) ubicada en el distrito de Huallanca, provincia de Bolognesi, departamento de Ancash; en la cual se detectaron infracciones a la normativa sobre Límites Máximos Permisibles. En la Resolución Directoral N° 305-2012-OEFA/DFSAI (Fojas 149 a 154), notificada el 27 de setiembre de 2012, la Dirección de Fiscalización, Sanción y Aplicación de Incentivos del Organismo de Evaluación y Fiscalización Ambiental (en adelante, OEFA) incluyó los siguientes cuadros que muestran los resultados obtenidos en los puntos de control E-23 y E-25:
  • 42.
    42 Tabla 1: Resultadosdel punto de monitoreo E-23 Tabla 2: Resultados del punto de monitoreo E-25 En atención a lo previsto en la citada Resolución Ministerial, la Dirección de Fiscalización, Sanción y Aplicación de Incentivos resolvió imponer a NYRSTAR ANCASH una multa de cien (100) Unidades Impositivas Tributarias (UIT), por la comisión de dos (02) infracciones, al haber excedido los Límites Máximos Permisibles, conforme se detalla a continuación:
  • 43.
    43 Tabla 3: Imposiciónde multas a la empresa NYRSTAR Ancash 3.1.2. Recurso de Apelación a cargo de la empresa Nyrstar Ancash S.A. Mediante escrito presentado el 11 de octubre de 2012 (Fojas 156 a 166), complementado con el escrito del 17 de octubre de 2012 (Fojas 168 a 196), NYRSTAR ANCASH interpuso recurso de apelación contra la Resolución Directoral N° 305-2012-0EFAIDFSAI del27 de setiembre de 2012, sosteniendo lo siguiente: a) Se ha vulnerado el principio de legalidad previsto en el numeral 1.1 del artículo IV del Título Preliminar de la Ley N° 27 444 - Ley del Procedimiento Administrativo General, por cuanto el ingeniero de la empresa supervisora no contaba con habilitación profesional vigente a la fecha de la supervisión. Por tanto, al haberse desconocido los alcances del literal a) del artículo 1° y el artículo 4° de la Ley N° 28858- Ley que complementa la Ley N° 16053 (Ley que autoriza a los Colegios de Arquitectos del Perú y al Colegio de Ingenieros del Perú para supervisar a los profesionales de arquitectura e ingeniería de la República), la fiscalización ambiental realizada no resulta válida.
  • 44.
    44 b) Se hatransgredido los principios de legalidad y debido procedimiento, previstos en los numerales 1.1 y 1.2 del artículo IV del Título Preliminar de la Ley N° 27444, así como la presunción de licitud contemplada en el numeral 9 del artículo 230° de la referida norma, al haberse sancionado a la recurrente considerando los resultados obtenidos en puntos de control no oficiales; esto es, en los puntos de control E-23 y E-25, que no cuentan con la autorización de la Dirección General de Asuntos Ambientales Mineros del Ministerio de Energía y Minas. c) Se ha vulnerado los principios de razonabilidad y tipicidad previstos en los numerales 3 y 4 del artículo 230° de la Ley N° 27444, así como el requisito de validez de los actos administrativos regulado en el numeral 4 del artículo 3° de la citada norma, pues el exceso de Límites Máximos Permisibles (en adelante, LMP) no debe considerarse como sinónimo de daño ambiental. Por tanto, no debió imponerse la sanción prevista en el numeral 3.2 del punto 3 del Anexo de la Resolución Ministerial N° 353- 2000-EM/VMM. d) Se ha vulnerado los derechos al debido procedimiento y libertad de empresa, así como el principio de presunción de licitud, al no haber permitido que se pruebe si el exceso del LMP generó o no un daño ambiental. e) Se ha afectado la presunción de inocencia, pues no se cuenta con evidencia científica o técnica que pruebe el menoscabo material y, por tanto, el daño ambiental. En el presente caso, es posible que se haya generado riesgo ambiental; sin embargo, ello se debe sancionar de acuerdo al numeral 3.1 del Punto 3 del Anexo de la Resolución Ministerial N° 353-2000-EM/VMM, pues el "daño" y "riesgo" ambiental son términos distintos.
  • 45.
    45 3.1.3. Análisis deTribunal de Fiscalización Ambiental 1. Sobre la habilitación para el ejercicio de la profesión de ingeniero del personal de la Empresa Supervisora Externa 22. “Conforme se ha señalado en el literal a) del considerando 5 de la presente Resolución, la empresa recurrente alegó que se ha vulnerado el principio de legalidad al no haberse observado lo establecido en la Ley N° 28858, dado que el ingeniero de la empresa supervisora no se encontraba habilitado en la fecha que se realizó la supervisión”. (…) 32. “Sin embargo, NYRSTAR ANCASH ha cuestionado la habilitación para el ejercicio de la profesión del Ingeniero Carlos Javier Cenzano Flores durante los días en que se desarrolló la supervisión que originó el presente procedimiento, esto es, del 17 al 19 de diciembre de 2009. Por tal motivo, (…), este Tribunal Administrativo formuló consulta al Consejo Departamental de Lima del Colegio de Ingenieros del Perú sobre la habilidad de dicho supervisor durante el período indicado. 33. En respuesta a esa solicitud, (…), el Consejo Departamental de Lima del Colegio de Ingenieros del Perú informó que el Ingeniero Carlos Javier Cenzano Flores se encontraba habilitado para ejercer su profesión durante todo el mes de diciembre del año 2009. Por lo expuesto, se desestima lo alegado por la recurrente en este extremo”. 2. Sobre la toma de muestras en puntos de control no oficiales 34. “Conforme se ha señalado en el literal b) del considerando 5 de la presente Resolución, la empresa recurrente sostiene que se ha vulnerado los principios de legalidad y debido procedimiento, pues alega que ha sido sancionada en mérito a los resultados obtenidos en los puntos de control E-23 y E-25, los cuales no fueron autorizados por la Dirección General de Asuntos Ambientales Mineros del Ministerio de Energía y Minas”. (…)
  • 46.
    46 37. “Asimismo, elprincipio de presunción de licitud contenido en el numeral 9 del artículo 230° de la Ley N° 27444, señala que la autoridad deberá presumir que los administrados han actuado conforme a sus deberes mientras no cuenten con evidencia en contrario. 38. En este contexto, a efectos de imputar al titular el incumplimiento de los LMP aplicables a los parámetros recogidos en la Resolución Ministerial N° 011-96- EM/VMM, corresponde considerar los siguientes aspectos: a. Los resultados obtenidos del análisis de la muestra tomada serán válidos aun cuando el monitoreo se haya practicado en un punto de control no previsto en un instrumento de gestión ambiental. b. Determinar que la muestra materia de análisis haya sido tomada de un flujo de agua que revista la condición de efluente, esto es, que la descarga líquida proveniente de las operaciones mineras se disponga o llegue finalmente al ambiente o sus componentes. 39. Con relación a lo señalado en el literal a) del considerando precedente, corresponde (…), prevé que las empresas supervisoras se encuentran autorizadas a verificar las condiciones de los efluentes líquidos (calidad de agua) en puntos de control aprobados en los instrumentos de gestión ambiental de la empresa supervisada, así como en otros sectores críticos adicionales, cuyos resultados deben ser reportados dentro de los Informes de Supervisión. 40. Por tal motivo, durante el procedimiento de supervisión, las empresas supervisoras no solo se encuentran habilitadas a practicar muestreos en puntos de control aprobados por sus estudios ambientales, sino además en cualquier punto que consideren pertinente para asegurar el cumplimiento del objeto de la acción supervisora, esto es, verificar el cumplimiento de la obligación ambiental fiscalizable (…). Los resultados de dichos muestreos deberán incluirse en el Informe de Supervisión respectivo. 41. En efecto, una interpretación distinta supondría admitir la imposibilidad de verificar el cumplimiento de los LMP en efluentes minero-metalúrgicos no previstos en estudios ambientales, pese a ser detectados durante las acciones de supervisión, y, por tanto, tolerar el incumplimiento de la
  • 47.
    47 normativa ambiental; noobstante la obligación de los titulares mineros conforme a lo establecido en el numeral 7.1 del artículo 7° de la Ley N° 28611. Por tanto, carece de sustento lo alegado por NYRSTAR ANCASH sobre el particular”. 3. Respecto a la configuración del daño ambiental como consecuencia del exceso de LMP 45. “Conforme se ha señalado en los literales c), d) y e) del considerando 5 de la presente Resolución, la empresa recurrente ha alegado que se ha vulnerado los principios de razonabilidad, tipicidad, debido procedimiento y presunción de licitud, así como los derechos a la libertad de empresa y la presunción de inocencia, al haber considerado el exceso de LMP como una infracción grave”. “54. (…) la definición de daño ambiental prevista en la Ley N° 28611 recoge dos elementos de importancia: a) El daño ambiental debe importar un menoscabo material al ambiente y/o a alguno de sus componentes. b) El referido menoscabo material debe generar efectos negativos, que pueden ser actuales o potenciales. (…) 60. Por ello, si una empresa excede los LMP, causa o puede causar un daño que (…) constituye un daño ambiental. En este caso, el menoscabo material se verifica mediante la debida comprobación del exceso de los LMP, es decir, la superación de los niveles tolerables de descargas al ambiente, respecto de un determinado parámetro; mientras que, los efectos negativos de tal menoscabo material pueden ser actuales o potenciales.”
  • 48.
    48 IV. CONCLUSIONES La fiscalizaciónambiental por la que apuesta el OEFA es una cuyo propósito es equilibrar las tensiones propias de la interacción entre el desarrollo de actividades económicas, especialmente la extractiva de recursos naturales, y el derecho que tienen todos los ciudadanos de vivir en un ambiente sano. El nuevo enfoque de la fiscalización ambiental tiene como eje integrador la búsqueda de un adecuado equilibrio entre la promoción de la inversión y la protección ambiental. No se busca una fiscalización ambiental que signifique un sobrecosto, que desincentive la inversión o que afecte la competitividad económica, pero tampoco una fiscalización laxa, tímida, anodina, que aliente el incumplimiento de las obligaciones ambientales Lo que realmente quiere la fiscalización ambiental es una fiscalización eficiente, efectiva y razonable, promotora de la remediación ambiental, auténticamente disuasiva, pero lejos de la arbitrariedad y de la confiscatoriedad. La búsqueda de equilibrio es una constante en las diferentes actuaciones del OEFA. La visión de la OEFA es garantizar que las actividades económicas se desarrollen en nuestro país en equilibrio con el derecho de las personas a gozar de un ambiente sano. También su misión es ejercer y promover una fiscalización ambiental efectiva que armonice el ejercicio de las actividades económicas y la protección del ambiente con el desarrollo sostenible. La fiscalización ambiental, asentada en la búsqueda de equilibrios y el ejercicio razonable de la potestad sancionadora del OEFA, generará una mayor confianza en la población respecto de la función pública de protección ambiental. Esta mayor confianza ayudará a disminuir la conflictividad social, lo que a su vez favorecerá la inversión en el país, para beneficio de todos. Tal y como se vio en el caso práctico acerca de los vertimientos al ambiente de efluentes con concentraciones de zinc, fierro y sólidos totales en suspensión superiores a las permitidas legalmente por la empresa Nyrstar Ancash, el
  • 49.
    49 OEFA ha dispuestode modificar la escala de infracciones y establecer sanciones que se encuentren revestidas de gradualidad sobre la base de criterios como el riesgo ambiental de los metales o sustancias involucrados (plomo, mercurio, arsénico, cianuro, etc.); el daño real a la vida o salud humana, o a la flora o fauna y al porcentaje de superación de los Límites Máximos Permisibles. El recurso de apelación realizado por la empresa infractora Nyrstar Ancash, no fue capaz de dar marcha atrás a la sanción que fue impuesta por el OEFA ya que cada punto sostenido por ellos, no presentaba solidez o consistencia alguna, alegando la inexistencia del daño causado a las quebradas Pucarrajo y Shahuana Tayash.
  • 50.
    50 V. RECOMENDACIONES Las entidadesde fiscalización ambiental deben preocuparse por obtener los recursos económicos necesarios y el personal capacitado en materia de fiscalización ambiental para cumplir sus funciones de fiscalización ambiental de manera óptima. Es imprescindible que las entidades de fiscalización ambiental cumplan con las exigencias sustanciales para el ejercicio de sus funciones de protección ambiental, entre las que se encuentra realizar acciones de monitoreo y evaluación ambiental e iniciar procedimientos administrativos sancionadores ante una presunta infracción ambiental. Las entidades de fiscalización ambiental no solamente deben ejercer las acciones de supervisión programadas en su Plan Anual de Evaluación y Fiscalización Ambiental, sino también actuar frente a las denuncias presentadas o ante presuntos incumplimientos a la legislación ambiental. Es necesario que las entidades públicas competentes tengan un rol más activo para fiscalizar. Se debe fiscalizar a los titulares mineros que desarrollan actividades dentro del régimen de la gran minería, pequeña minería y la minería artesanal, estén o no acreditados como tales. Asimismo, debe supervisarse directamente a las personas naturales o jurídicas sujetas a formalización y a las actividades que constituyen minería ilegal.
  • 51.
    51 VI. REFERENCIAS BIBLIOGRÁFICAS 1.D.L. Nº 1013, Decreto legislativo que aprueba la ley de creación, organización y funciones del ministerio del ambiente 2. Ley N° 29325, Ley del Sistema Nacional de Evaluación y Fiscalización Ambiental. 3. D.S. N° 022-2009-MINAM, Aprueban Reglamento de Organización y Funciones del Organismo de Evaluación y Fiscalización Ambiental – OEFA 4. D.S. N° 001-2009-MINAM, Aprueban Reglamento de Organización y Funciones del Organismo de Evaluación y Fiscalización Ambiental – OEFA 5. Resolución de Consejo Directivo N° 007-2013-OEFA/CD, Aprueban Reglamento de Supervisión Directa del Organismo de Evaluación y Fiscalización Ambiental – OEFA 6. Resolución de Consejo Directivo Nº 004-2014-OEFA/CD, Plan Anual de Evaluación y Fiscalización Ambiental 2016 7. Presentación “La Fiscalización Ambiental de Actividades Hidrocarburíferas” Dirección de Supervisión Coordinación de Hidrocarburos 8. Resolución de consejo directivo Nº 038-2013-OEFA/CD, Aprueban las “Reglas Generales sobre el ejercicio de la Potestad Sancionadora del Organismo de Evaluación y Fiscalización Ambiental - OEFA” 9. Organismo de Evaluación y Fiscalización Ambiental http://www.oefa.gob.pe/ 10. Tribunal de Fiscalización Ambiental del OEFA establece que el exceso de Límites Máximos Permisibles genera daño ambiental https://www.oefa.gob.pe/noticias-institucionales/tribunal-de-fiscalizacion- ambiental-del-oefa-establece-que-el-exceso-de-limites-maximos- permisibles-genera-dano-ambiental 11. Resolución Directoral 305-2012-OEFA/DFSAI, Sanción a la Empresa NYRSTAR ANCASH (antes, MINERA HUALLNCA S.A.) con una multa ascendente a cien (100) Unidades Impositivas Tributarias (UIT), vigentes a la fecha de pago, por infracciones a la normatividad ambiental, conforme a los argumentos expuestos en los numerales 3.2 y 3.3 de la presente Resolución.
  • 52.
    52 12. Resolución 082-2013-OEFA/TFA,Confirmación de la sanción impuesta a la empresa Nyrstar Ancash S.A. por haber vertido al ambiente efluentes con concentraciones de zinc, fierro y sólidos totales en suspensión superiores a las permitidas legalmente. 13. El nuevo enfoque de la fiscalización ambiental. (2013). Lima, Perú: Organismo de Evaluación y Fiscalización Ambiental-OEFA. 14. Fiscalización ambiental a la pequeña minería y minería artesanal. (2014). Lima: Organismo de Evaluación y Fiscalización Ambiental