Fecha:
                       Makro Comercializadora S.A
                    ASUNTO:                              Pág.:




                        Organigrama Horizontal




                                              Compras                Asistente
                                                                   Administrativo




                                               Finanza                  Auxiliar
Presidente       Gerencia                                               Contable




                                               Ventas                  Promotores




    Hecho por:         Aprobado por:                Supervisado por:
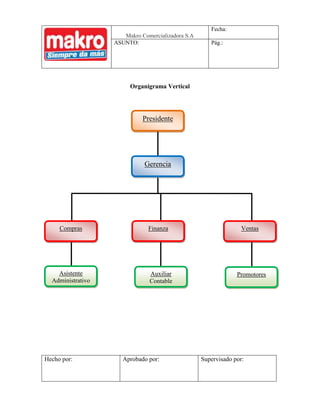
Fecha:
                      Makro Comercializadora S.A
                   ASUNTO:                            Pág.:




                        Organigrama Vertical




                             Presidente




                              Gerencia




     Compras                   Finanza                            Ventas




    Asistente                  Auxiliar                         Promotores
  Administrativo               Contable




Hecho por:            Aprobado por:                Supervisado por:
Fecha:
                Makro Comercializadora S.A
             ASUNTO:                            Pág.:




                  Organigrama Circular




Hecho por:      Aprobado por:                Supervisado por:

Organigrama

  • 1.
    Fecha: Makro Comercializadora S.A ASUNTO: Pág.: Organigrama Horizontal Compras Asistente Administrativo Finanza Auxiliar Presidente Gerencia Contable Ventas Promotores Hecho por: Aprobado por: Supervisado por:
  • 2.
    Fecha: Makro Comercializadora S.A ASUNTO: Pág.: Organigrama Vertical Presidente Gerencia Compras Finanza Ventas Asistente Auxiliar Promotores Administrativo Contable Hecho por: Aprobado por: Supervisado por:
  • 3.
    Fecha: Makro Comercializadora S.A ASUNTO: Pág.: Organigrama Circular Hecho por: Aprobado por: Supervisado por: