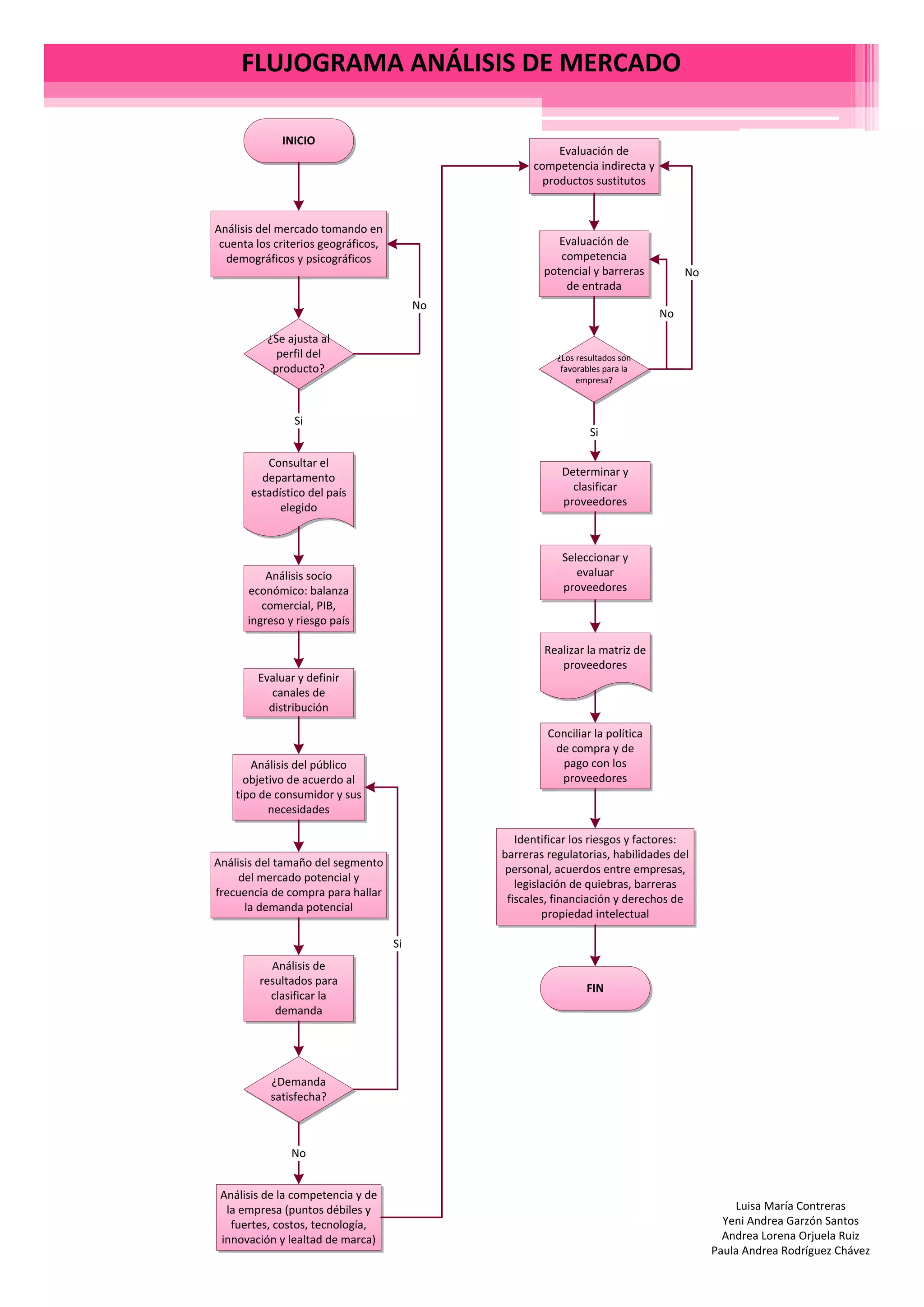
FLUJOGRAMA ANÁLISIS DE MERCADO

             INICIO
                                                          Evaluación de
                                                     competencia indirecta y
                                                       productos sustitutos


Análisis del mercado tomando en
 cuenta los criterios geográficos,                        Evaluación de
  demográficos y psicográficos                            competencia
                                                       potencial y barreras          No
                                                           de entrada
                                          No
                                                                                No

          ¿Se ajusta al
            perfil del                                    ¿Los resultados son
           producto?                                       favorables para la
                                                               empresa?



                Si
                                                                  Si

          Consultar el
         departamento                                      Determinar y
       estadístico del país                                  clasificar
             elegido                                       proveedores



                                                           Seleccionar y
          Análisis socio                                      evaluar
      económico: balanza                                   proveedores
         comercial, PIB,
      ingreso y riesgo país

                                                       Realizar la matriz de
                                                          proveedores
        Evaluar y definir
           canales de
          distribución

                                                        Conciliar la política
                                                         de compra y de
       Análisis del público                               pago con los
      objetivo de acuerdo al                              proveedores
    tipo de consumidor y sus
           necesidades

                                                  Identificar los riesgos y factores:
                                               barreras regulatorias, habilidades del
Análisis del tamaño del segmento
                                                personal, acuerdos entre empresas,
     del mercado potencial y
                                                  legislación de quiebras, barreras
frecuencia de compra para hallar
                                                fiscales, financiación y derechos de
      la demanda potencial
                                                        propiedad intelectual

                                     Si
           Análisis de
         resultados para
                                                                 FIN
           clasificar la
            demanda




           ¿Demanda
           satisfecha?



               No


 Análisis de la competencia y de
  la empresa (puntos débiles y                                                                Luisa María Contreras
   fuertes, costos, tecnología,                                                             Yeni Andrea Garzón Santos
 innovación y lealtad de marca)                                                             Andrea Lorena Orjuela Ruiz
                                                                                          Paula Andrea Rodríguez Chávez

Flujograma análisis de mercado

  • 1.
    FLUJOGRAMA ANÁLISIS DEMERCADO INICIO Evaluación de competencia indirecta y productos sustitutos Análisis del mercado tomando en cuenta los criterios geográficos, Evaluación de demográficos y psicográficos competencia potencial y barreras No de entrada No No ¿Se ajusta al perfil del ¿Los resultados son producto? favorables para la empresa? Si Si Consultar el departamento Determinar y estadístico del país clasificar elegido proveedores Seleccionar y Análisis socio evaluar económico: balanza proveedores comercial, PIB, ingreso y riesgo país Realizar la matriz de proveedores Evaluar y definir canales de distribución Conciliar la política de compra y de Análisis del público pago con los objetivo de acuerdo al proveedores tipo de consumidor y sus necesidades Identificar los riesgos y factores: barreras regulatorias, habilidades del Análisis del tamaño del segmento personal, acuerdos entre empresas, del mercado potencial y legislación de quiebras, barreras frecuencia de compra para hallar fiscales, financiación y derechos de la demanda potencial propiedad intelectual Si Análisis de resultados para FIN clasificar la demanda ¿Demanda satisfecha? No Análisis de la competencia y de la empresa (puntos débiles y Luisa María Contreras fuertes, costos, tecnología, Yeni Andrea Garzón Santos innovación y lealtad de marca) Andrea Lorena Orjuela Ruiz Paula Andrea Rodríguez Chávez