INSTITUTO DE FORMACIÓN DOCENTE PARAGUARÍ
PROYECTO EDUCATIVO
INSTITUCIONAL
2016-2020
Instituto de Formación Docente Paraguarí PROYECTO EDUCATIVO INSTITUCIONAL
2016-2020 1
FICHA TÉCNICA
PROYECTO EDUCATIVO INSTITUCIONAL 2016-2020
INSTITUTO DE FORMACIÓN DOCENTE PARAGUARÍ
Elaboradores:
 Equipo de Gestión Institucional – EGI
 Norma Ermelinda Vera Hermosa Directora
 Luis Emigdio León Ara Secretario General
 Amada Teodora Silva de Centurión Representante Titular de la Coordinación
 Laura Tomasa López Adorno Representante Suplente de la Coordinación
 Mariana Lucila Vera Representante Docente, Titular
 Diego Giménez Giménez Representante Docente, Suplente
 Yennifer Delgado González Representante Estudiantil, Titular
 Gerardo Raúl León Representante Estudiantil, Suplente
 Colaboradores
 Comunidad Educativa.
Material bibliográfico consultado
Proyecto de Mejoramiento de la Gestión Escolar MEC-JICA. Manual de Orientación para la Gestión
Escolar. Asunción, 2008.
Manual de Orientación para el Fortalecimiento de la Gestión Escolar. MEC – JICA. Asunción, 2015
Instituto de Formación Docente Paraguarí PROYECTO EDUCATIVO INSTITUCIONAL
2016-2020 2
TABLA DE CONTENIDO
1. MARCO SITUACIONAL
 RESEÑA
 Nombre de la institución.
 Descripción geográfica y socioeconómica de la comunidad
 Historia de la institución.
 Modalidad y ciclos.
 Organigrama de la institución.
 Cantidad de alumnos.
 Cantidad de recursos humanos.
 JUSTIFICACIÓN
 Diagnóstico institucional.
 Problema principal y sus causas.
 Vigencia del PEI.
 Naturaleza (En qué favorece, por qué, para qué, para quiénes, qué resultado se espera).
2. MARCO REFERENCIAL
 Visión
 Misión
 Valores
3. MARCO OPERATIVO
 Plan Plurianual
 Plan Operativo Anual
4. ANEXO
 FODA
 Árbol de problemas.
 Presupuesto
Instituto de Formación Docente Paraguarí PROYECTO EDUCATIVO INSTITUCIONAL
2016-2020 3
PRESENTACIÓN
El presente documento es el resultado del esfuerzo conjunto de toda la comunidad educativa del Instituto
de Formación Docente Paraguarí con el espíritu que anima a esta nuestra alta casa de estudios, orientado a
explotar sus posibilidades en el fututo acorde a las exigencias actuales con proyección al desarrollo de
competencias en las diversas áreas de la vida.
De acuerdo al marco normativo vigente se presenta la identificación y una caracterización general de la
institución. En el punto 2 se describe la Misión y Visión que incluye una declaración de los principios que tiene
como plataforma a valores humanos y universales. En el punto 3 se expone el Plan Plurianual con los objetivos
estratégicos generales y específicos con las acciones a ejecutar a corto, mediano y largo plazo; cabe destacar que
este punto se incluyen también los indicadores que permiten evaluar el grado de avance en el logro de objetivos,
así como también se incorpora el PLAN OPERATIVO ANUAL 2017. En el anexo se puede visualizar los recursos
presupuestarios, el diagnóstico realizado a través de la matriz FODA, y el mecanismo de evaluación que se prevé
implementar en este periodo.
Instituto de Formación Docente Paraguarí PROYECTO EDUCATIVO INSTITUCIONAL
2016-2020 4
Instituto de Formación Docente Paraguarí PROYECTO EDUCATIVO INSTITUCIONAL
2016-2020 5
1. MARCO SITUACIONAL
RESEÑA
Nombre de la institución:
Instituto de Formación Docente Paraguarí
Descripción geográfica y socioeconómica de la comunidad.
La ciudad de Paraguarí, capital del IX Departamento, dista de la capital 63 Km., su principal actividad económica radica
en la explotación agrícola ganadera, región privilegiada por la naturaleza, son admirables su verde vegetación, amplios
llanos, colinas onduladas y arroyos que riegan la tierra.
Según la Dirección General de Encuestas Estadísticas y Censos, la población actual asciende a 20.019 habitantes,
distribuidas en 223 Kilómetros cuadrados de superficie.
Una de las instituciones educativas que contribuye a la formación de jóvenes para la docencia es el Instituto de
Formación Docente Paraguarí, que fue creada conjuntamente con los demás Institutos de Formación Docente de la
República, en el año 1974, por decreto del Poder Ejecutivo N° 4474/74.
Historia de la institución.
Con el Decreto No. 4474/74 desaparecen las Escuelas Normales de Profesores y se establece el nuevo Sistema de
Formación Docente. Bajo esta figura legal se da funcionamiento al Instituto de Formación Docente Paraguarí.
Hasta el presente año han dirigido la Institución 6 directoras y egresado 5.732 profesionales de diferentes niveles
provenientes de toda la geografía del país.
Es la institución pionera en la formación de docentes del IX Departamento de Paraguarí, con una trayectoria de 43
años que es a nivel Departamental y Nacional, reconocida por su creatividad, innovación y vanguardismo, en la formación,
especialización, capacitación y actualización de profesionales educadores.
En la primera década se aboca preferentemente a la formación de profesores de educación primaria para más adelante
habilitar carreras de Educación Media para las diferentes áreas, conforme a los paradigmas y tendencias pedagógicas de
la época.
A mediados de los años 90 se da apertura al Profesorado de Educación Escolar Básica 1° 2° y 3° ciclos, previa
capacitación de los docentes formadores en diferentes talleres realizados por el Ministerio de Educación y Cultura.
A partir del año 2000 se inician paulatinamente cursos de Especialización por área, la Formación Docente Continua
en diversos niveles conforme a las demandas educativas.
También en los últimos años se ha impulsado la educación utilizando tecnología de vanguardia, dando inicio así a
cursos referentes a la “Tecnología de la Información y la Comunicación” a través de Sistemas de Gestión de Contenidos.
La Institución ha tenido siempre el respaldo de organismos públicos y privados del distrito y a nivel departamental para
la ejecución de proyectos pedagógicos como: excursiones pedagógicas, talleres, pasantía de los alumnos-maestros en
las escuelas y colegios como así también para el mejoramiento de la infraestructura edilicia: refacción, limpieza, pintura,
reparación de pupitres, etc.
Modalidad y ciclos.
Actualmente en esta institución funcionan los cursos regulares en diferentes niveles:
Profesorado de Formación Docente Inicial
Profesorado de Educación Inicial
 3° año con 10 alumnos, turno mañana.
 2° año con 16 alumnos, turno mañana.
 1° año con 18 alumnos, turno mañana.
Instituto de Formación Docente Paraguarí PROYECTO EDUCATIVO INSTITUCIONAL
2016-2020 6
Profesorado de 3° Ciclo Educación Escolar Básica
 Área Trabajo y Tecnología con 12 alumnos, turno noche.
Profesorado de Nivel Medio,
Áreas Informática, turno mañana
 3° año con 10 alumnos, turno mañana.
 2° año con 4 alumnos, turno mañana.
Área Ciencias Sociales
 1° Año con 11 alumnos, turno mañana.
Formación Docente Continua en Servicio
Profesorado de Educación Media y 3° Ciclo EEB Profesionalizado
 Educación Artística con 21 alumnos, sábados mañana y tarde
Habilitación Pedagógica para Egresados Universitarios
 Cohorte 2015/2016 con 13 alumnos en el turno noche.
 Cohorte 2016/2017 con 27 alumnos en el turno noche.
Especialización Docente
a) Especialización Nivel Inicial con clases presenciales los días sábados de 07:00 a 14:20 Hs. 2 (dos) veces al
mes y con actividades a distancia, segundo semestre con 15 alumnos.
b) Metodología de la Investigación, dos veces entre semana, de 17:30 a 21:00 horas, 15 alumnos.
c) Desarrollo Personal y Social con énfasis en Orientación y Tutoría, dos veces entre semana, de 17:30 a 21:00
horas, 12 alumnos.
d) Evaluación de los Aprendizajes, días sábados de 07:00 a 15:00 horas, 17 alumnos.
e) Gestión Educativa, días sábados de 07:00 a 15:00 horas, 14 alumnos.
f) Curso de Especialización en Didáctica de Matemática y Comunicación con enfoque bilingüe de 1° y 2° Ciclos,
días sábados con 48 alumnos.
Proyectos y Capacitaciones:
Para docentes de todos los niveles educativos (Educación Escolar Básica y Educación Media), se realizan cursos de
actualización en las siguientes áreas:
 Las TICs en las aulas del IX Departamento para la Transformación Social y Cultural, 40 alumnos.
 Formación de Animadores a la lectura, 29 alumnos.
 Profundizando Saberes y Estrategias Matemáticas, 22 alumnos.
 Agentes Educativos de Educación Inicial – Modalidad no formal, dos secciones, 70 alumnos.
 Clima Escolar y su incidencia en el aprendizaje, 5 secciones, 78 alumnos.
 Despertar el interés por la lectura y escritura, 80 alumnos.
 Programa de Capacitación a Docentes del Área de Ciencias Sociales sobre Educación Económica y
Financiera, 64 alumnos.
 Programa de Capacitación a Docentes del Área de Ciencias Sociales sobre Educación Económica y
Financiera, 55 alumnos.
 Educando con TIC, 60 alumnos.
 Programa de Capacitación Pedagógica y Sindical para docentes agremiados de instituciones de Gestión
Oficial, 13 sedes, 2893 alumnos.
Todos los programas y proyectos ofertados en la institución cuentan con las Resoluciones de Apertura para su
ejecución.
Instituto de Formación Docente Paraguarí PROYECTO EDUCATIVO INSTITUCIONAL
2016-2020 7
El flujo de alumnos por Proyectos y Programas se detalla a continuación corresponde al año 2016:
FORMACIÓN DOCENTE INICIAL 81
Profesorado de Educación Inicial Res. Nº 04/16 2016 – 2018 18
Profesorado de Educación Inicial Res. Nº 25/15 2015 – 2017 16
Profesorado de Educación Inicial Res. Nº 39/14 2014 – 2016 10
Profesorado de Educación Media y 3º Ciclo de la E.E.B.
Área: Ciencias Sociales
Res. Nº 07/16 2016 – 2018 11
Profesorado de Educación Media y 3º Ciclo de la E.E.B.
Área: Informática
Res. Nº 21/15 2015 – 2017 4
Profesorado de Educación Media y 3º Ciclo de la E.E.B.
Área: Informática
Res. Nº 42/14 2014 – 2016 10
Profesorado de 3º Ciclo de la E.E.B.
Área: Trabajo y Tecnología
Res. Nº 08/16 2016 – 2017 12
FORMACIÓN DOCENTE CONTINUA EN SERVICIO 61
Profesorado de Educación Media y 3º Ciclo de la E.E.B.
Profesionalizado Plan Transitorio Área: E. Artística
Res. Nº 85/16 2016 – 2017 21
Habilitación Pedagógica para Egresados Universitarios Res. Nº 75/16 Cohorte 2016 – 2017 27
Habilitación Pedagógica para Egresados Universitarios Res. Nº 99/15 Cohorte 2015 – 2016 13
ESPECIALIZACIÓN DOCENTE 122
Educación Inicial Res. Nº 299/15 2015 – 2017 16
Metodología de la Investigación Res. Nº 100/15 2015 – 2016 18
Evaluación de los Aprendizajes Res. Nº 83/15 2015 – 2016 15
Desarrollo Personal y Social con Énfasis en Orientación y
Tutoría
Res. Nº 86/15 2015 – 2016 12
Gestión Educativa Res. Nº 101/15 2015 – 2016 13
Asesoría Pedagógica con énfasis en Matemática y
Comunicación
Pendiente 48
CAPACITACIONES 3.336
Las TIC en las aulas del IX Departamento para la
Transformación Social y Cultural
Res. Nº 17/16 2016 40
Formación de Animadores a la Lectura Res. Nº 58/16 2016 29
Profundizando Saberes y Estrategias Matemáticas Res. Nº 114/16 2016 22
Agentes Educativos de Educación Inicial
Modalidad No Formal
Res. Nº 109/16 2016 70 2 Secciones
Clima escolar y su incidencia en el aprendizaje Res. Nº 65/16 2016 78 5 Secciones
Despertar el Interés por la lectura y escritura Res. Nº 142/16 2016 80
Educación Económica y Financiera Res. 367/15 2015 - 2016 64
Educando con TIC Res. Nº 149/16 2016 60
Programa de Capacitación Pedagógica y Sindical
para docentes agremiados de Instituciones de
Gestión Oficiales
Res. Nº 59/16 2016 2893 13 Sedes
Instituto de Formación Docente Paraguarí PROYECTO EDUCATIVO INSTITUCIONAL
2016-2020 8
El flujo de alumnos por Proyectos y Programas se detalla a continuación corresponde al año 2017:
FORMACIÓN DOCENTE INICIAL 170
5º SEM. PROF. DE EDUC. INICIAL Res. Nº 25/2015 2015/2017 15
3º SEM. PROF. DE EDUC. INICIAL Res. Nº 04/2016 2016/2018 19
1º SEM. PROF. DE EDUC. INICIAL Res. Nº 52/2017 2017/2019 16
5º SEM. PROF. DE EDUC. MEDIA Y 3º CICLO DE LA E.E.B. - ÁREA:
INFORMÁTICA
Res. Nº 21/2015 2015/2017 5
3º SEM. PROF. DE EDUC. MEDIA Y 3º CICLO DE LA E.E.B. - ÁREA: CIENCIAS
SOCIALES
Res. Nº 07/2016 2016/2018 9
3º SEM. PROF. DE EDUC. MEDIA Y 3º CICLO DE LA E.E.B. - ÁREA: CIENCIAS
BÁSICAS
Res. Nº 50/2017 2017/2019 13
PROF. DE 3º CICLO DE LA E.E.B. - ÁREA: TRABAJO Y TECNOLOGÍA Res. Nº 08/2016 2016/2017 12
HABILITACIÓN PEDAGÓGICA PARA EGRESADOS UNIVERSITARIOS Res. Nº 75/2016
mar2016
oct2017
29
HABILITACIÓN PEDAGÓGICA PARA EGRESADOS UNIVERSITARIOS Res. Nº 79/2017
feb a oct 2017
sáb.
14
HABILITACIÓN PEDAGÓGICA PARA EGRESADOS UNIVERSITARIOS Res. Nº 79/2017
feb a oct 2017
lun-Mar
38
PLAN TRANSITORIO – PROFESIONALIZACIÓN 64
PROF. EEB 3º CICLO PROFESIONALIZADO - PLAN TRANSITORIO - TRAB. Y
TECNOL. SECCIÓN "A"
Res. Nº 85/17
mar 2017 a
nov2018
22
PROF. EEB 3º CICLO PROFESIONALIZADO - PLAN TRANSITORIO - TRAB. Y
TECNOL. SECCIÓN "B"
Res. Nº 85/17
mar2017 a
nov2018
21
PROF. DE EDUC. MEDIA Y 3º CICLO DE LA E.E.B. PROFES. – PLAN TRANSIT -
ÁREA: E. ARTÍSTICA
Res. Nº 85/2016 2016/2017 21
ESPECIALIZACIÓN EN EDUCACIÓN INICIAL 15
ESPECIALIZACIÓN EN EDUC. INICIAL Res. Nº 299/2015
jun2015 a
jul2017
15
TECNICATURA DOCENTE 279
GESTIÓN PEDAGÓGICA Y CURRICULAR - SEDE CARAPEGUÁ (1ª COHORTE) Res. Nº 253/17 may a set2017 45
GESTIÓN PEDAGÓGICA Y CURRICULAR- SEDE PARAGUARÍ (1ª COHORTE) Res. Nº 253/17 may a set2017 45
GESTIÓN PEDAGÓGICA Y CURRICULAR - SEDE PIRAYU (2ª COHORTE) - Res. Nº 253/17 jul a nov2017 18
GESTIÓN PEDAGÓGICA Y CURRICULAR - SEDE YAGUARÓN (2ª COHORTE) Res. Nº 253/17 jul a nov2017 38
GESTIÓN PEDAGÓGICA Y CURRICULAR - SEDE PARAGUARÍ (2ª COHORTE) Res. Nº 253/17 jul a nov2017 45
GESTIÓN PEDAGÓGICA Y CURRICULAR - SEDE MBUYAPEY (2ª COHORTE) Res. Nº 253/17 jul a nov2017 18
GESTIÓN PEDAGÓGICA Y CURRICULAR - SEDE CARAPEGUÁ (2ª COHORTE) Res. Nº 253/17 jul a nov2017 40
EVALUACIÓN EDUCATIVA Res. Nº 312/17
jun2017 a
jul2018
30
CAPACITACIONES - PROYECTOS 749
EDUCACIÓN ECONÓMICA Y FINANCIERA Res. Nº 173/17 abr a set2017 43
LAS TIC EN LAS AULAS DEL IX DPTO. PARA LA TRANSF. SOCIAL Y CULTURAL -
SECCIÓN A
Res. Nº 54/14 mar a nov2017 25
LAS TIC EN LAS AULAS DEL IX DPTO. PARA LA TRANSF. SOCIAL Y CULTURAL -
SECCIÓN "B"
Res. Nº 54/14 mar a nov2017 25
LAS TIC EN LAS AULAS DEL IX DPTO. PARA LA TRANSF. SOCIAL Y CULTURAL -
SECCIÓN "C"
Res. Nº 54/14 mar a nov2017 25
LAS TIC EN LAS AULAS DEL IX DPTO. PARA LA TRANSF. SOCIAL Y CULTURAL -
SECCIÓN "D"
Res. Nº 54/14 mar a nov2017 25
Instituto de Formación Docente Paraguarí PROYECTO EDUCATIVO INSTITUCIONAL
2016-2020 9
HABILITACIÓN PARA AGENTES EDUCATIVOS DE EDUC. INICIAL EN LA MODALIDAD
NO FORMAL
Res. Nº _____ 25
DESPERTAR EL INTERÉS POR LA LECTURA Y ESCRITURA AÑO III - SECCIÓN A ForFor Res. Nº 159/17 feb a nov2017 18
DESPERTAR EL INTERÉS POR LA LECTURA Y ESCRITURA AÑO III - SECCIÓN B -
ForFor
Res. Nº 159/17 feb a nov2017 18
PROFUNDIZANDO SABERES Y ESTRATEGIAS MATEMÁTICAS Res. Nº 127/17 feb a oct2017 27
FORMACIÓN DE ANIMADORES A LA LECTURA Res. Nº 123/17 feb a jul2017 40
ACTUALIZACIÓN EN EL ÁREA DE EDUCACIÓN FÍSICA Res. Nº 184/17 may a oct2017 69
MEJORANDO LA GESTIÓN A TRAVÉS DEL PEI - SECCIÓN A Res. Nº 316/16
ago2016 a
may2017
25
MEJORANDO LA GESTIÓN A TRAVÉS DEL PEI - SECCIÓN B Res. Nº 316/16
ago2016 a
may2017
20
PROYECTO DE NORMALIZACIÓN DEL USO DE LA LENGUA GUARANÍ Res. Nº 230/17 abr a dic2017 45
ACOMPAÑANDO LOS PRIMEROS PASOS EN LA DOCENCIA - SECCIÓN A Res. Nº 120/17 abr a oct2017 15
ACOMPAÑANDO LOS PRIMEROS PASOS EN LA DOCENCIA - SECCIÓN B Res. Nº 120/17 abr a oct2017 18
APRENDER HACIENDO CON TIC - SECCIÓN A Res. Nº 257/17 jun a dic2017 45
APRENDER HACIENDO CON TIC - SECCIÓN B Res. Nº 257/17 jun a dic2017 45
APRENDER HACIENDO CON TIC - SECCIÓN C Res. Nº 257/17 jun a dic2017 45
LAS MATEMÁTICAS EN ACCIÓN - AÑO II Res. Nº 128/17 abr a oct2017 28
DESPERTAR EL INTERÉS POR LA LECTURA Y LA ESCRITURA - AÑO III - SECCIÓN A Res. Nº 164/17 feb a nov2017 12
DESPERTAR EL INTERÉS POR LA LECTURA Y LA ESCRITURA - AÑO III - SECCIÓN B Res. Nº 164/17 feb a nov2017 13
DESPERTAR EL INTERÉS POR LA LECTURA Y LA ESCRITURA - AÑO III - SECCIÓN C Res. Nº 164/17 feb a nov2017 12
DESPERTAR EL INTERÉS POR LA LECTURA Y LA ESCRITURA - AÑO III - SECCIÓN D Res. Nº 164/17 feb a nov2017 13
DESPERTAR EL INTERÉS POR LA LECTURA Y LA ESCRITURA - AÑO III - SECCIÓN E Res. Nº 164/17 feb a nov2017 16
DESPERTAR EL INTERÉS POR LA LECTURA Y LA ESCRITURA - AÑO III - SECCIÓN F Res. Nº 164/17 feb a nov2017 10
DESPERTAR EL INTERÉS POR LA LECTURA Y LA ESCRITURA - AÑO III - SECCIÓN G Res. Nº 164/17 feb a nov2017 11
DESPERTAR EL INTERÉS POR LA LECTURA Y LA ESCRITURA - AÑO III - SECCIÓN H Res. Nº 164/17 feb a nov2017 11
DESPERTAR EL INTERÉS POR LA LECTURA Y LA ESCRITURA - AÑO III - SECCIÓN I Res. Nº 164/17 feb a nov2017 13
DESPERTAR EL INTERÉS POR LA LECTURA Y LA ESCRITURA - AÑO III - SECCIÓN J Res. Nº 164/17 feb a nov2017 12
FORMACIÓN DOCENTE INICIAL 170
PLAN TRANSITORIO – PROFESIONALIZACIÓN 064
ESPECIALIZACIÓN EN EDUCACIÓN INICIAL 015
TECNICATURA DOCENTE 279
CAPACITACIONES - PROYECTOS 749
TOTAL ALUMNOS – AÑO 2017 1.277
El plantel de funcionarios está conformado de la siguiente manera: una Directora, un Secretario General,
nueve Profesores de Tiempo Completo, dos Profesores de Media Jornada, veintiún Profesores de Horas
Cátedra, cinco Dinamizadores de Centro de Recurso de Aprendizaje, cuatro funcionarios administrativos, tres
funcionarios de Servicios Generales. En total 46 funcionarios.
Instituto de Formación Docente Paraguarí PROYECTO EDUCATIVO INSTITUCIONAL
2016-2020 10
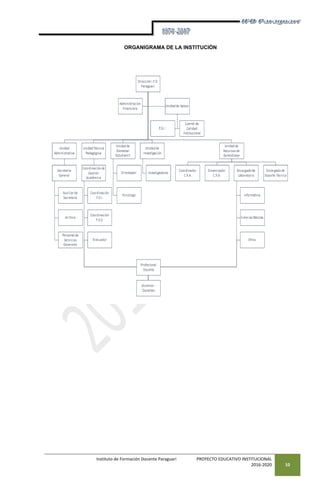
ORGANIGRAMA DE LA INSTITUCIÓN
Instituto de Formación Docente Paraguarí PROYECTO EDUCATIVO INSTITUCIONAL
2016-2020 11
JUSTIFICACIÓN
A. DIAGNÓSTICO INSTITUCIONAL
Como institución de Educación Superior se ha asumido el compromiso de una reflexión y análisis constante sobre
el resultado en todos los ámbitos de la gestión institucional con la participación de varios actores educativos.
En los últimos cinco años se destaca la tendencia decreciente de las ofertas de la Formación Docente Inicial de
post bachillerato en las áreas de Educación Escolar Básica 1º y 2º ciclos, Educación Inicial, Educación Media en las áreas
de: Ciencias Sociales, Ciencias Básicas e Informática.
En los gráficos siguientes se observan la cobertura de los servicios de Cursos de Formación Continua, tanto en
Servicio Transitorio como Cursos de Especializaciones y Capacitaciones.
FLUJO DE ALUMNOS EN LOS ÚLTIMOS CINCO AÑOS – 2013/2017
En un 80% los cursos impartidos en la institución son de la modalidad semi presencial, cambiando así la dinámica
de trabajo en la organización de la gestión institucional.
Desde hace más de 20 años se ha iniciado sobre la necesidad de llevar a cabo profundas reflexiones cualitativas
y cuantitativas sobre las necesidades de la Educación Superior.
Race (1998) plantea cuatro factores que interactúan y están provocando un cambio acelerado en el planteamiento
de la formación superior:
- La explosión del conocimiento: alta velocidad y cantidad de generación y a la vez, obsolescencia del mismo.
- La revolución en las comunicaciones, caracterizada por una cada vez más masiva presencia de las tecnologías
de la información y la comunicación en la enseñanza superior.
- El rápido incremento del conocimiento sobre cómo se aprende de una manera efectiva.
- El fortalecimiento (empowerment) del que aprende como consecuencia del cambio de paradigma: de la docencia
al aprendizaje.
El reclamo principal de la sociedad actual es formar docentes altamente preparados para actuar en un entorno cambiante.
FDI;54
FDI;43
FDI;111
FDI;94
FDI;121
FDCS;65
FDCS;76
FDCS;169
FDCS;152
FDCS;21
ESPEC;160
ESPEC;100
ESPEC;50
ESPEC;94
ESPEC;121
CAPACIT;0
CAPACIT;0
CAPACIT;0
CAPACIT;3436
CAPACIT;3391
0
500
1000
1500
2000
2500
3000
3500
4000
2012 2013 2014 2015 2016
Instituto de Formación Docente Paraguarí PROYECTO EDUCATIVO INSTITUCIONAL
2016-2020 12
Flujo de egresados de los últimos cinco años. 2012 a 2016
Año FDI FDCS ESPEC
2012 24 13 160
2013 13 35 100
2014 17 17 50
2015 13 24 94
2016 19 10 105
TOTAL 694
39 39
68
78
58
85 82 86
57
85
65
98
45
62 61
68
52
95
72
222
157
32
335
363
162
263
271
184
269
102
177
156
172
42
201 201
131
260
197
148
84
131 134
0
50
100
150
200
250
300
350
400
Egresados 1974 A 2016
FDI;24
FDI;13
FDI;17
FDI;13
FDI;19
FDCS;13
FDCS;35
FDCS;17
FDCS;24
FDCS;10
ESPEC;160
ESPEC;100
ESPEC;50
ESPEC;94
ESPEC;105
0
20
40
60
80
100
120
140
160
180
2012 2013 2014 2015 2016
Instituto de Formación Docente Paraguarí PROYECTO EDUCATIVO INSTITUCIONAL
2016-2020 13
JORNADAS DE CAPACITACIÓN PEDAGÓGICA SINDICAL
PARTICIPANTES AÑO 2015 - 2016
Sedes
Participantes
2015 2016
Acahay 172 219
Caballero - Sapucai 156 183
Carapeguá 460 808
La Colmena 126 267
Mbuyapey 105 103
Paraguarí – Escobar 305 348
Pirayú 259 223
Tebicuarymi 046 046
Yaguarón 309 328
Ybycui 436 442
Ybytymi - MartinezCué 082 119
TOTAL 2.456 3086
2015; 172
2015; 156
2015; 460
2015; 126
2015; 105
2015; 305
2015; 259
2015; 46
2015; 309
2015; 436
2015; 82
2.016 ; 219
2.016 ; 183
2.016 ; 808
2.016 ; 267
2.016 ; 103
2.016 ; 348
2.016 ; 223
2.016 ; 46
2.016 ; 328
2.016 ; 442
2.016 ; 119
0 100 200 300 400 500 600 700 800 900
Acahay
Caballero - Sapucai
Carapeguá
La Colmena
Mbuyapey
Paraguarí – Escobar
Pirayú
Tebicuarymi
Yaguarón
Ybycui
Ybytymi - MartinezCué
Instituto de Formación Docente Paraguarí PROYECTO EDUCATIVO INSTITUCIONAL
2016-2020 14
NATURALEZA
La declaración mundial sobre la Educación Superior del siglo XXI (1998) ha afirmado que: “la relevancia de la
educación superior debe evaluarse según la correspondencia entre lo que la sociedad espera de las instituciones y los
que ellos hacen. Ello requieren de visión ética y la imparcialidad política, capacidad crítica y al mismo tiempo, una mejor
articulación con los problemas de la sociedad y el mundo del trabajo”.
Los motivos que impulsaron a la Comunidad Educativa del IFD Paraguarí a actualizar el Proyecto Educativo
Institucional obedecen a la necesidad de apostar por la mejora continua atendiendo:
- Los avances logrados en el Proyecto Educativo periodo 2010-2015
- La Resolución Nº 7/2013 de Licenciamiento, otorgado por el MEC por cumplir con los criterios de calidad
contemplados en el Mecanismo de Licenciamiento de las instituciones Formadoras de Docentes y
- La elaboración y concreción de variados proyectos pertinentes y trascendentales ejecutados por los docentes
del IFD, para la mejora de la calidad educativa del departamento.
Los argumentos mencionados en los párrafos anteriores nos han animado en la elaboración del documento
presentado con la finalidad de constituirse en eje orientador de la gestión. Para su construcción se tuvo en cuenta el
Manual de Orientación para la Gestión Escolar. MEC – JICA. 2008.
El PEI favorecerá al mejoramiento continuo de los servicios educativos que se ofrecen en el IFD Paraguarí, teniendo
en cuenta todas las dimensiones de la Gestión Institucional.
El nivel de exigencia del PEI sea del 90 % como meta general
VIGENCIA
El Proyecto Educativo Institucional tendrá una vigencia de 5 años con una evaluación anual para sus ajustes
pertinentes.
Instituto de Formación Docente Paraguarí PROYECTO EDUCATIVO INSTITUCIONAL
2016-2020 15
El problema principal y sus causas
Escasa optimización
de los servicios
educativos ofrecidos
en el IFD Paraguarí
1.Escasa articulación entre la teoría y la práctica en las actividades curriculares de
los diferentes programas y proyectos implementados en la institución
2.Insuficiente trabajo en equipo por estamentos
3. Escaso uso de las estrategias TIC en el aula en los diferentes cursos y
programas implementados
4. Insuficiente planificacion de las actividades pedagógicas
5. Poco compromiso en el cumplimiento de los roles asignados en los diferentes
estamentos
6. Poca utilización de estrategias didáctica activas en el proceso de enseñaza y
aprendizaje
7.Escasa celeridad en la prestación de servicio en el área administrativa
8.Escasa formacion de docentes en didácticas específicas
9.Falta de seguimiente a los noveles docentes
10.Debilidad en la aplicaciòn del enfoque por competencias
11.Exigua vinculación con el medio
12.Escasa publicación de actividades innstitucionales
13. Falta de trabajo en redes e intercambio cultural
14. Escasa planificación e implementación coordinada de planes y proyectos.
15. Limitada disponibilidad de recursos financieros para responder a las
necesidades de los programas y proyectos de la institución.
16. Escasa producción en el ámbito investigativo.
17. Debilidad en el abordaje a la Educación Inclusiva.
Instituto de Formación Docente Paraguarí PROYECTO EDUCATIVO INSTITUCIONAL
2016-2020 16
Problema principal
Escasa optimización de los servicios educativos ofrecidos en el IFD Paraguarí.
Para responder a las demandas del entorno y hacer frente a los problemas detectados se plantean las siguientes
iniciativas estratégicas:
 Lograr la Calidad en los servicios educativos.
 Mejorar la gestión institucional en las diferentes dimensiones
 Fortalecer Redes Institucionales.
 Implementar Nuevos modelos de gestión pedagógica.
 Fortalecer el Aprendizaje colaborativo y cooperativo.
 Propiciar la Integración de TIC en el aula.
 Instalar cultura investigativa.
 Ofrecer Servicios comunitarios.
 Realizar Seguimiento a los noveles docentes
 Planificar e implementar planes y proyectos
2- MARCO REFERENCIAL
Visión
Ser una institución de Educación Superior, reconocida a nivel nacional e internacional por su innovación y
vanguardismo, comprometido en la formación de líderes de calidad, capaces de transformar su entorno con
responsabilidad y profesionalismo en pos de la sociedad paraguaya.
Misión
Como centro de Educación Superior con licenciamiento del MEC, ofrece servicios de formación, capacitación y
actualización de profesionales educativos, inspirados en paradigmas modernos y humanistas, que promueve la
investigación y proyección de sus egresados en el campo laboral y social.
VALORES DECLARADOS
 Excelencia académica: Dado el carácter superior que tiene la institución educativa, sus miembros declaran
este valor para que lo caracterice porque todos los formadores tienen el perfil para ocupar los cargos de manera
a satisfacer las necesidades de los usuarios promoviendo un fuerte compromiso con la sociedad para el
mejoramiento continuo de la Educación Paraguaya.
 Responsabilidad: Los miembros de la Comunidad Educativa asumen el compromiso de brindar un servicio de
calidad, por tanto la responsabilidad es uno de los valores que lo caracteriza
 Respeto: El actuar de los miembros de la Comunidad Educativa tiene que ser justa, recta, íntegra y de respeto
entre todos, a la vez comprometen a utilizar eficientemente los recursos que el Estado provee optimizando
los servicios.
 Liderazgo: El estilo de liderazgo que proponen los miembros de la Comunidad Educativa es el pro activo,
participativo y colaborativo de tal manera a transformar la sociedad paraguaya.
 Solidaridad: En el IFD Paraguarí están comprometidos a trabajar en un ambiente agradable, en colaboración
mutua, fortaleciendo lo equipos, reconocen que la solidaridad es un valor que deben practicar entre todos para
lograr de un mundo más humanizante.
Instituto de Formación Docente Paraguarí PROYECTO EDUCATIVO INSTITUCIONAL
2016-2020 17
3- MARCO OPERATIVO– Plan Plurianual
Objetivo General
OPTIMIZAR los servicios educativos ofrecidos en el IFD Paraguarí a través de una gestión institucional íntegra,
eficiente, eficaz, pertinente, equitativa y coherente.
DIMENSIÓN ORGANIZACIONAL
Meta General :
IMPLEMENTAR en un 90% los servicios educativos ofrecidos en el IFD Paraguarí a través de una gestión institucional
íntegra, eficiente, eficaz, pertinente, equitativa y coherente en el trascurso de 5 años.
Objetivos
Estratégicos
Metas Estratégicas
Evaluación
Estrategias
Actividades
Principales
Cronograma
por año
Indicadores
Medios de
verificación
1 2 3 4 5
Lograr la Calidad en
los servicios
educativos.
Promover la
publicación de
actividades
institucionales
Fortalecer el trabajo
en redes e
intercambio cultural
con docentes del
país y de otras
latitudes
En un 90% la
institución logra la
calidad en las
dimensiones:
organizacional,
administrativa,
pedagógica,
comunitaria
Mejorar la gestión
institucional en las
diferentes
dimensiones en un
90%
Fortalecer en un 100
% el trabajo en
equipo por
estamentos
Publicar todas las
evidencias de
actividades
institucionales en
tiempo y forma
Se concretan redes
de aprendizaje e
intercambio a nivel
nacional e
internacional
La institución
cuenta con el
organigrama
funcional
reconocido por el
MEC.
La atención a los
usuarios es muy
satisfactoria
Los procesos
administrativos y
financieros son
diligentes
La institución
difunde las
diferentes
reglamentaciones
pertinentes
Se cuenta con los
sistemas
actualizados de
documentaciones
administrativas y
estados
financieros.
Se elaboran
nuevas propuestas
curriculares
Se cuenta con un
plantel competente
según perfil
requerido para la
E.S.
Los estudiantes
poseen óptimo
rendimiento
académico
Se cuenta con
alianzas
estratégicas
interinstitucionales.
Existe distribución
de
responsabilidades
en las tareas,
proyectos y
actividades
asignadas
Se evidencia en
diferentes medios
las actividades
institucionales
Se cuenta con una
comunidad de
aprendizajes entre
docentes y
alumnos de IFDs
Se establecen
lazos de
integración a nivel
nacional e
internacional
Organigrama
reconocido
por VES
Informe
ejecutivo
Planilla de
asistencia.
Fotografías
Ficheros
Balances
Software de
gestión
administrativa
Proyectos
Planes
Programas
Currículum
normalizado
Certificación
Profesional de
los
funcionarios.
Informe de
evaluación
Acuerdos
Agenda de
trabajo
Fotografías
Folletos
Galería de
producciones
Redes sociales
Acuerdos
firmados
Programa de
intercambio
Publicaciones
digitales
Relatorías de
las
experiencias
Mesa de trabajo
Encuesta de
satisfacción
Sondeo
Charlas
informativas
Reuniones de
trabajo
Trabajo de
investigación
Estudio del
contexto
Certificación
documental
Aplicar
estrategias
según estilos de
aprendizaje
Identificación de
oportunidades
Reuniones de
trabajo
Presentación en
digital de eviden-
cias al personal
responsable para
su publicación
Planificación e
implementación
del programa de
intercambio
Conformación de un
equipo de elaboración
del organigrama
Capacitación de
atención al público
Implementación de
un plan de trabajo
basado en objetivos
Implementación de
un plan de trabajo
Ordenamiento del
espacio físico y las
documentaciones de
acuerdo a los
principios de
organización de
archivos
Diagnóstico de
necesidades y
posterior elaboración
del proyecto
Capacitación y
actualización
permanente del
plantel docente
Implementación de
estrategias
didácticas, meta-
cognitivas , de
trabajo intelectual y
basados en las TIC
Análisis externo
Mesa de trabajo con
las autoridades
institucionales.
Elaboración y firma
de acuerdos
Realizar reuniones
para el consenso y
distribución de
funciones
Estimular con elogios
y premios a los
miembros de la
comunidad
educativa.
Presentación del
protocolo para
publicación de
actividades
institucionales
Contacto con
docentes de otros
IFDs.
Definición de los
objetivos comunes.
Planificación de las
actividades de
intercambio
Evaluación del
programa
Publicación de las
actividades
realizadas en las
comunidades
x
x
x
x
x
x
x
x
x
x
x
x
Instituto de Formación Docente Paraguarí PROYECTO EDUCATIVO INSTITUCIONAL
2016-2020 18
DIMENSIÒN PEDAGÓGICA-CURRÌCULAR
Meta General :
IMPLEMENTAR en un 90% los servicios educativos ofrecidos en el IFD Paraguarí a través de una gestión institucional íntegra,
eficiente, eficaz, pertinente, equitativa y coherente en el trascurso de 5 años.
Objetivos
Estratégico
s
Metas
Estratégicas
Evaluación
Estrategias
Actividades
Principales
Cronograma por
año
Indicadores
Medios de
verificación
1 2 3 4 5
Fortalecer
la
planificación
e
implementa
ción
coordinada
de planes y
proyectos
Articular la
teoría y la
práctica en
las
actividades
curriculares
de los
diferentes
programas
y proyectos
implementa
dos en la
institución
Capacitar
en el uso de
estrategias
TIC a
docentes de
los
proyectos
implementa
dos en la
institución
Promover el
uso de
estrategias
didácticas
activas en
el proceso
de
enseñanza-
aprendizaje
Propiciar la
cultura
investigativa
Impulsar el
seguimiento a
los docentes
noveles con
cursos en
áreas
específicas,
psicoafectiva
y
sociocomunit
aria
El 100 % de las
actividades son
planificadas y
coordinadas
En un 90% se
recibe
asesoramiento y
se evalúa las
actividades
Aplicar el principio
de articulación
teórico-práctico al
interior de cada
programa modular
El 90 % de las
planificaciones se
aplica el enfoque
por competencias
El 90% utilizan
estrategias TIC
como recursos
metodológico
El 100 % de los
docentes aplican
estrategias activas
El 90% de los
docentes aplican la
didáctica
específica del área
Publicar los
trabajos de
investigación
realizados en 100
%
El 90% de los
docentes
egresados de la
FDI tienen
acompañamiento
del IFD Paraguarí
a través de cursos
de capacitación
Cuentan con
portafolio de
evidencias:
Dirección
Coordinadores
Docentes
Técnicos
Se planifica por
proyectos y
competencias
Utiliza recursos y
servicios TIC
durante el proceso
de clase.
Diseña
planificaciones con
variados técnicas
Aplica estrategias
activas en el
proceso de clase
Implementa
estrategias de la
didáctica
específica
Se publica las
investigaciones
realizadas en los
diferentes
proyectos
Registro de
docentes noveles
en los cursos de
capacitación y
actualización
Participación de
docentes noveles
en los cursos de
capacitación y
actualización
Planes de clase
Proyectos
institucionales
Agenda de
trabajo
Cronograma
de
Actividades
Informe
Planificación
de aula
Planificación
por proyectos
Planificación
del curso de
capacitación
Registro de
asistencia
Planificaciones
Actividades
enfocadas
hacia la
didáctica
específica del
área
Revistas y
Artículos
científicos
Proyecto apro-
bado por el
MEC
Planificación
de los docen-
tes tutores
Registro de
asistencia
Capacitación en
planificación
estratégica
Aplicar el Plan Anual
de todos los
estamentos de la
institución.
Acompañamiento
técnico a docentes
Evaluación periódico
de las actividades
académicas
Planificar talleres
Capacitación a
docentes y técnicos
en el área de TIC
Investigación de
estrategias que
propicien el
aprendizaje
significativo
Selección de las
estrategias a utilizar
Aplicación de las
estrategias
Capacitar en
estrategias de
investigación a los
docentes
Aplicar los pasos de
la investigación
científica
Capacitar a los
docentes noveles en
la modalidad e-
learning
Investigación-acción
Análisis de material
didáctico
Formación de
equipos
investigadores
Análisis y reflexión
de la práctica educa-
tiva
Aplicación de
propuestas didácticas
en el aula
Evaluación de las
propuestas
didácticas
Participación en las
capacitaciones:
directivo, docente y
técnicos
Asesorar a docentes
Acompañar a docentes
en sus proyectos
Evaluar las actividades
y proyectos
pedagógicos
Selección de las
capacidades a ser
desarrolladas
Planificación y
ejecución
Clases simuladas
Evaluación de las
experiencias de
aprendizaje
Participación en los
talleres
Aplicación de los
recursos
Diseño de recursos
didácticos para el aula
Selección de
materiales
bibliográficos
Planificación de tareas
creativas utilizando
estrategias activas
pertinentes
Preparación de
recursos didácticas
para la enseñanza de
la didáctica del área.
Participar en los
espacios de
capacitación sobre
investigación-acción
Caracterizar el
problema
Aplicar los
instrumentos de
recolección de datos
Sistematizar y elaborar
conclusiones
Difundir los resultados
de la investigación
Promocionar los
cursos disponibles en
áreas específicas,
psicoafectiva y
sociocomunitaria.
Registrar a los
docentes egresados
Acompañar y
monitorear las
actividades de los
egresados
x
x
x
x
x
x
x
x
x
x
x
x
x
x
x
x
x
x
x
x
x
x
x x
x
Instituto de Formación Docente Paraguarí PROYECTO EDUCATIVO INSTITUCIONAL
2016-2020 19
DIMENSIÓN FINANCIERA
Meta General:
IMPLEMENTAR en un 90% los servicios educativos ofrecidos en el IFD Paraguarí a través de una gestión institucional íntegra,
eficiente, eficaz, pertinente, equitativa y coherente en el trascurso de 5 años.
Objetivos
Estratégicos
Metas Estratégicas
Evaluación
Estrategias
Actividades
Principales
Cronograma por
año
Indicadores
Medios de
verificación
1 2 3 4 5
Ejecutar recursos
financieros con
eficiencia para
responder a los
diferentes
programas y
proyectos de la
institución
En un 100% se
ejecuta el
presupuesto
disponible en la
institución
Se diagnostica
necesidades de la
institución
Se planifica según
prioridad de
necesidades por
dimensión
Se ejecuta el
presupuesto
disponible
Se realiza
rendición de
cuentas públicas
de la Gestión
Planificación
de
necesidades
Comprobante
s: de
depósitos en
el Banco,
facturas de
compras
Planificar el Plan
de Caja
conforme las
diferentes
dimensiones de
la institución
Ejecutar el plan
de Caja según
presupuesto
disponible
Confeccionar lista de
necesidades de cada
ámbito de la
institución
Priorizar las
necesidades en base
a los ingresos
institucionales
Preparar el cuadro
de ingresos
Acompañar las
compras de insumos
para oficinas y otras
necesidades
Verificar los
documentos legales
al realizarse las
compras
x x x x
DIMENSIÓN COMUNITARIA
Meta General :
IMPLEMENTAR en un 90% los servicios educativos ofrecidos en el IFD Paraguarí a través de una gestión institucional íntegra,
eficiente, eficaz, pertinente, equitativa y coherente en el trascurso de 5 años.
Objetivos
Estratégicos
Metas Estratégicas
Evaluación
Estrategias
Actividades
Principales
Cronograma por
año
Indicadores
Medios de
verificación
1 2 3 4 5
Fortalecer la
vinculación con el
medio
En un 90% se
aplican actividades
que involucran al
entorno comunitario
Se planifican
proyectos socio
comunitarios
(Seminarios)
Se ejecutan
proyectos socio
comunitarios
Se establecen
alianzas
interinstitucionales
para la aplicación
de proyectos
(Rotary Club de
Asunción, ABC
Color,
Municipalidad,
Gobernación,
Policía Nacional,
Fiscalía)
KOIKA, JICA,
Hospital Regional
de Paraguarí,
Coordinación de
Supervisiones
Supervisiones
Educativas.
Planificación
de los
proyectos
Registros de
asistencias
Fotografías
Informes
Relatorías
Implementar
proyectos
planificados
Conformación de
equipos de trabajo
Planificación de
Proyectos
Promoción de los
proyectos
Monitoreo y
evaluación de las
actividades
planificadas.
x x x x
Instituto de Formación Docente Paraguarí PROYECTO EDUCATIVO INSTITUCIONAL
2016-2020 20
Plan Operativo Anual - 2016
Dimensión Organizacional
Objetivos específicos
1. Establecer un sistema de acompañamiento, coordinación y apoyo entre los diferentes estamentos de la
institución para la planificación e implementación estratégica de los programas y proyectos que se
ofrecen en la institución superior.
Actividades
principales
Actividades concretas Cronograma Recursos
Responsabl
es
Evaluación
Indicadores
Medios de
verificación
Organización
del trabajo
del año
académico
Reunión de trabajo para elaborar Plan
Estratégico de la Dirección, Coordinaciones
y Secretaría en el marco de una agenda
educativa
Reunión de elaboración del Plan de Trabajo
de los diferentes estamentos de la
institución
Círculos de aprendizaje por programas y
proyectos
Observaciones de clases
Febrero
Febrero y
Marzo
Humanos Directora y
Coordinador
as
Dirección
Coordinacio
nes
Secretaría
Bibliotecario
s
Unidad
Técnica
Se planifica
acciones
estratégicas para
el año.
Se planifica
acciones por
cada estamento
de la institución
para el año
lectivo
Se presenta
evidencias de los
trabajos por
estamentos
Cuaderno de
reuniones
Plan estratégico
Plan Anual.
Registro de
entrega
Libro de Actas
Delineamient
o de acciones
y
responsabilid
ades al
interior de los
diferentes
estamentos
Se
establecen
reuniones
sistemáticas
de
funcionarios y
equipos para
el
fortalecimient
o y logro de
las metas
pro-puestas
en el plan de
me-jora
institucional
Reasignación de funciones en cada
estamento considerando las necesidades
institucionales
Definir actividades específicas referidas a:
Administrativos
Técnicos
Servicios
Reunión de trabajo de Dirección,
Coordinación, secretaría, y EGI para
delinear la ejecución del Plan de Mejora y
POA 2016
Reajuste del PEI 2016 – 2020
Asignación de las materias a los docentes
de acuerdo al perfil, carga horaria y
proyectos aprobados en Educación
Superior.
Definir acuerdos que ayuden a la toma de
decisiones que garanticen el buen
funcionamiento de la institución
-Elaboración del POA
-Elaboración del PCI
Análisis de las reglamentaciones vigentes y
normativas institucionales
Validación del reglamento de formación
docente
Reajustes del reglamento interno
-Elaboración de Manual de incentivos
- Difusión del PEI y POA
Organización en equipo de:
Los cursos aprobados por Educación
Superior
-de Formación Docente Inicial: Etapa
propedéutica
Profesorado en Educación Inicial
Profesorado de Educación Media y 3er.ciclo
en diferentes áreas.
Cursos regulares:
Profesorado en Informática; 2° y 3° curso
Profesorado en Educación Inicial; 2° y 3°
curso
-Formación Docente Continua:
a) Especialización
Metodología de la investigación, Gestión
Educativa, Desarrollo Personal, Nivel Inicial
Asesoría Pedagógica Escuela Viva Fase V
b) Profesionalización
Educación Artística
c) Capacitaciones:
Capacitación Nacional Pre Clases y
Vacaciones; Misional 2016; Clima y su
incidencia en el aula
Capacitación Pedagógica y Sindical; La
planificación docente.
Febrero a
Octubre
Febrero
Marzo
Abril
Abril
De febrero
a diciembre
Febrero a
Noviembre
Febrero a
Noviembre
Humanos Directora y
Gestión
Académica
-Dirección
-
Coordinacio
nes
-
Autoevaluaci
ón
-Secretaría
-
Bibliotecario
s
-Unidad
Técnica
Dirección,
Coordinador
a de Gestión
Académica y
Evaluadora
de la
Institución
Dirección
Coordinacio
nes
Secretaría
Bibliotecario
s
Servicios
Unidad
Técnica
Dirección
Coordinador
a de Gestión
Académica
Dirección
Coordinacio
nes
-Secretaría
-
Bibliotecario
s
-Servicios
-Unidad
Técnica
Se reasignan
funciones del
plantel
administrativo,
docente, técnico
y servicios según
necesidad
institución
Cada estamento
cumple con las
funciones
establecidas en
el manual de
funciones
La institución
cuenta con
reglamento
interno, normas
de convivencia,
manual de
incentivos.
-La institución
cuenta con un
plan de trabajo.
El PEI es
evaluado por el
CEI
El PEI es
evaluado
técnicamente por
el CEI
La institución
cuenta con PEI y
POA
Se realizan
reuniones para
la Difusión del
PEI y POA con
la Comunidad
Educativa.
Se considera el
perfil del docente
en la asignación
de las materias y
la carga horaria
Cada estamento
cuenta con su
plan de mejora
Se presentan
informes
mensuales de
cada estamento
Se cuenta con
Acta de
reuniones
Se evidencia el
cumplimiento de
los acuerdos
Acta de
reuniones
Ficha personal
Cuadro de
personal
Plan de trabajo
Manual de
funciones
Reglamento
institucional
Normas de
convivencia
Libro de Actas
PEI
POA 2014
Plan de Mejora
Acta de reunión
Informe
-Planilla de
asistencia
-Informe
-Fotografía
Cuadro de
personal
Actas
Plan de mejora
Informe
Instituto de Formación Docente Paraguarí PROYECTO EDUCATIVO INSTITUCIONAL
2016-2020 21
2. Generar espacios de fortalecimiento de equipos interfuncionales.
Capacitación: Despertar el interés por la
lectura y escritura
Curso de Animadores en la lectura
TIC Básico
TIC en el aula
Educando con TIC N1I
Profundizando Saberes y estrategias
matemáticas
Curso de habilitación para agentes no
formales
Mejorando la Gestión a través del PEI
Acompañamiento a docentes noveles
Mentoría. Estrategias de enseñanza de las
matemáticas para escuelas focalizadas
Se
establecen
reuniones de
trabajo con la
Coordinación
Departamen-
tal y Supervi-
siones edu-
cativas, direc-
tores, gre-
mios para la
organización
y evaluación
de las capaci-
taciones que
ofrece la
institución
Se instala un
sistema de
atención y
buen trato a
los usuarios
para la agili-
zación en los
procesos ad-
ministrativos
Realizar de
manera efi-
ciente el ser-
vicio de aseo,
mantenimient
o y vigilancia
de cada una
de las áreas
que conforma
la institución
Primera reunión de trabajo para la
presentación de las ofertas educativas de la
institución y Calendarización del Plan de
Capacitación Departamental
Reunión mensual para organizar y evaluar
Capacitación Pedagógica y Sindical
Reuniones con supervisiones y escuelas
focalizadas para organizar y monitorear la
implementación del Proyecto Despertar
Asistencia a reuniones que se establecen
en el VES para los funcionarios
administrativos en el manejo del sistema
SIGMEC, NAUTHILUS; RUE ( registro único
del estudiante)
Reuniones periódicas donde se establecen
un plan de trabajo en equipo con los
funcionarios administrativos para responder
eficientemente a los requerimientos
institucionales:
- Facilitar documentos requeridos en tiempo
y forma
- Brindar buen trato a los usuarios
-Contar con un plan de trabajo
Mantener en óptimas condiciones las
instalaciones de la institución que tengan
bajo su responsabilidad.
Participar en la construcción y ejecución del
PEI, POA y Plan de Mejora.
Febrero
Marzo
Febrero -
Noviembre
Directora,
Coordinador
a Gestión
Académica
y
Coordinació
n
Pedagógica
y
Supervision
es
Personal
administrativ
o
Firma de acuerdos
interinstitucionales
Se calendariza los
cursos de
capacitación para
docentes
El trato es cordial
y la información es
precisa
Agilidad en la
entrega de
documentos
requeridos a los
usuarios y
personal de la
Institución
Se provee en
tiempo y forma los
materiales para la
gestión de aula
Las instalaciones
de las
instituciones se
mantienen limpias
y ordenadas
permanentemente.
El personal de
servicio mantiene
y resguarda los
bienes de la
institución
Participa en la
ejecución del
PEI,POA y Plan
de mejora
Libro de Actas
Convenios
Notas remitidas
Registro de firmas,
fotografías,
constancias
Cuestionario de
satisfacción
Hoja de
Desempeño
Actividades
principales
Actividades concretas Cronograma Recursos Responsables
Evaluación
Indicadores
Medios de
verificación
Instalar
equipos de
trabajo para
que sean inter-
funcionales
Reuniones periódicas con los diferentes
equipos conformados -Conformación de
Equipo de :
Docentes Capacitadores
- Equipo de tutores TIC
- Proyecto Despertar:
- Investigación-acción-reflexión
- EGI
- Unidad Técnica Pedagógica
- Comisión de Padres
Elaboración y ejecución de proyectos de
los diferentes equipos conformados
Elaboradores de Módulos y de
investigación acción) ,considerando el plan
de mejora:
Monitoreo y acompañamiento de las
acciones realizadas por los equipos
conformados
Febrero a
abril
De febrero a
noviembre
Humanos
Financieros
Directora
Coordinación de
Gestión
Académica
Coordinaciones
-Se
-Planifica y realiza
actividades
conforme a su Plan
de Trabajo
-Realiza actividades
programadas para
las capacitaciones.
-Crea espacios
virtuales de
aprendizaje.
-Elabora materiales
de enseñanza de
aprendizaje para los
diferentes proyectos
y programas.
-Se conforma el
equipo de
investigación
-Acta de
reuniones
-Plan de Acción
-Cronograma
anual
-Materiales
digitales e
impresos
-Cuaderno de
reuniones
Instituto de Formación Docente Paraguarí PROYECTO EDUCATIVO INSTITUCIONAL
2016-2020 22
Dimensión Pedagógica Curricular
-Se elaboran los
proyectos por los
equipos
conformados según
el plan de mejora
-Se implementan los
proyectos
planificados en cada
equipo
-Se evidencia la
implementación de
los diferentes
proyectos
planificados.
-Informe.
- Publicaciones
científicas
Se envían
propuestas del
MEC para
becas a
docentes según
perfiles
Se tramitan
cursos de
capacitación y
actualización a
docentes de la
institución
Se ofrecen
espacios de
encuentros a
docentes de la
institución en:
Pasantías
Regionales
Seminarios
Internacionales
Capacitaciones
Nacionales e
Internacionales
Cursos de
Especializacion
es de Post
grados
Cursos de
Adiestramiento
en el exterior
Febrero –
Noviembre
Marzo
Abril
Humanos y
Financieros
Directora
Docentes
asignados para
el equipo de
investigación
Se obtienen
informaciones
fidedignas
Se elabora el
informe estadístico
Se conforma equipo
para analizar los
casos presentados
Se registran las
decisiones tomadas
en libro de acta.
Se comunica a los
alumnos
involucrados las
decisiones tomadas
Se reúne cada
coordinación con
especialistas de
cada área.
Se registra la
asistencia de los
alumnos
participantes en la
reunión.
Cuestionarios
Planillas
Informe
Objetivos
específicos
Actividades
principales
Actividades concretas Cronograma Recursos Responsables
Evaluación
Indicadores
Medios de
verificación
1-Analizar la
realidad
educativa para
la
implementación
de planes y
programas.
2.Aplicar
estrategias
innovadoras
en el proceso
aprendizaje-
enseñanza en
las diferentes
modalidades
educativas
conforme al
enfoque por
competencia
4.Crear
espacios reales
de
investigación
pedagógica en
los diferentes
programas y
proyectos
implementados
5.Implementar
cursos de
-Delinear los
programas
académicos
atendiendo
recursos
humanos y la
demanda
educativa local
y regional.
-
Normalización
de sistema de
comunicación,
planificación,
elaboración de
unidades
didácticas e
informes para
la aplicación
en los
diferentes
programas y
proyectos
-Diseñar las
planificaciones
presenciales y
a distancia
aplicando
estrategias de
aprendizajes
innovadoras
- Reuniones con los
profesores
involucrados en los
diferentes programas
académicos y
proyectos.
-Diseño de proyectos
de capacitación
-Planificación de
clases contemplando
los diferentes
momentos didácticos.
-Aplicar estrategias
innovadoras durante
el proceso de clase.
-Utilizar las TIC como
herramienta
pedagógica en el
proceso de
Enseñanza
Aprendizaje
Utilizar la plataforma
de ambientes
virtuales como
herramienta de
aprendizaje
Focalizar
instituciones para
Laboratorio
Pedagógico
Elaborar proyecto de
acompaña-miento
Febrero-
Marzo
Marzo a
Noviembre
Febrero a
diciembre
Octubre
Humanos Directora-G.
Académica y
Coordinadoras
Coordinadora
Pedagógica y
docentes
Coordinadoras
y Docentes
Directora
Coordinación
de Gestión
Académica y
Coordinaciones
Equipo de
investigaciones
Se cuenta con
programas de
estudio y proyectos
de actualización
Elaboraciones de
cronogramas según
la disponibilidad y
carga horaria de
cada Docente.
Planifica
experiencias de
aprendizaje
aplicando
estrategias
innovadoras
Equipo de
investigadores
conformado
Se planifica
Proyecto de
Laboratorio
Pedagógico
Se elabora módulos
y/o unidades
didácticas
Programas y
planes de
estudio.
Proyectos de
actualización
Planes de clase
Módulos
Portafolio
docente
Materiales
impresos y
digitales,
revistas,
relatoría
Proyecto de
Laboratorio
Pedagógico
Instituto de Formación Docente Paraguarí PROYECTO EDUCATIVO INSTITUCIONAL
2016-2020 23
Dimensión Administrativa Financiera
actualización
en la
modalidad
presencial-
virtual para
docentes de la
institución
-Conformación
de Equipos de
Investigación
Científica.
-Elaboración
de unidades
didácticas,
módulos.
- Actualizar en
el uso de
estrategias de
enseñanza
aprendizaje a
docentes de la
institución
conforme al
diagnóstico realizado
Implementar el
proyecto planteado
Monitorear, evaluar
Publicar resultados
en formato impreso y
digital
-Talleres sobre:
Tutorización y
Mediación en
educación presencial
y a distancia.
-Participación del
“Programa de
Capacitación de los
educadores para el
mejora-miento de los
aprendizajes" BECA
para la excelencia
educativa.
-Curso de Capa-
citación Docente
“Educando con TIC” –
Nivel I
Mayo
Abril a
Noviembre
Directora
Coordinación
de Gestión
Académica
Profesores
tutores
Se organiza cursos
de actualización
para docentes de la
institución
Informes
Planilla de
asistencia
6. Capacitar a
Docentes en
Servicio,
Supervisores,
Directores,
Técnicos de
Supervisión y
Docentes del IX
Departamento.
7.Ejecutar
diferentes
proyectos
institucionales
-
Capacitaciones
a Docentes del
IX
Departamento
dentro del Plan
Nacional de
Capacitación
- Elaboración y
ejecución de
diferentes
proyectos
institucionales,
-“Capacitación
Pedagógica Misional”
-Curso de
Capacitación Docente
“Educando con TIC” –
Nivel I
-Capacitación
Pedagógica y Sindical
-“Despertar el interés
por la Lectura y
Escritura Año 2”
- “Agentes Educativos
de Educación Inicial –
Modalidad No Formal”
-“Profundizando
saberes y estrategias
matemáticas”.
Monitoreo de la
transferencia de
aprendizaje en el
aula, en coordinación
con las supervisiones
pedagógicas de los
diferentes niveles
educativos
Proyectos
institucionales:
Semana Santa, Día
de la Familia, Festejo
de San Juan, Día del
Folclore y del Idioma
Guaraní Juventud y
Primavera, Mita Roga,
Campamento
Pedagógico
Febrero a
noviembre
Directora
Coordinación
de Gestión
Académica,
coordinación
Pedagógica
Tutores
Directora
Coordinación
de Gestión
Académica ,
Equipo
conformado,
Coordinadora
Pedagógica
Asume con
responsabilidad los
cursos de
capacitación a su
cargo.
Actualiza a
Docentes en
Servicios,
Supervisores,
Directores, Técnicos
de Supervisión y
Docentes del IX
Departamento
Se ejecutan
proyectos
institucionales
Informes
mensuales y
Planillas de
Asistencia y
Calificación de
los participantes
Presentación de
proyectos.
Medios
audiovisuales
Objetivos
específicos
Actividades
principales
Actividades concretas
Cronograma
Recursos Responsables
Evaluación
Indicadores
Medios de
verificación
1.Supervisar
las operaciones
bancarias
2.Utilizar con
eficiencia y
pertinencia los
fondos propios
3.Elaborar la
ejecución de
fondos de
ingresos y el
plan de cajas
de la institución
4.Actualizar el
inventario de
bienes
patrimoniales
- Prepara y
depositar los
ingresos
percibidos en la
institución
-Elaborar el
presupuesto de
los fondos propios
-Preparar la
ejecución de
fondos propios
-Ejecutar el plan
de cajas
-Controlar
inventario de
muebles y
equipos
-Depositar los ingresos
percibidos en el BNF
Sucursal Paraguarí
Confeccionar lista de
necesidades de cada
ámbitos de la institución
Priorizar las necesidades
en base a los ingresos
institucionales
Preparar el cuadro de
ingresos
Acompañar las compras
de insumos para oficinas
y otras necesidades
Verificar los documentos
legales al realizarse las
compras
Actualizar y verificar el
inventario de bienes
patrimoniales
Febrero a
Diciembre
Febrero a
Mayo
Dos a tres
veces al años
según
desembolso
Dos veces al
años
Humanos
Materiales
Financieros
Administrador
a
Secretario y
Auxiliares
administrativo
s
Directora y
Administrador
a
Directora y
Administrador
a
Directora-
Administrador
a y
Representant
e de bienes
patrimoniales
del MEC
Prepara las boletas
de ingreso.
Deposita los
ingresos de dinero
Elabora el
presupuesto de
fondos propios
Elabora el cuadro de
ingresos
Ejecuta el plan de
cajas
Actualiza y verifica el
inventario
institucional
Boleta de depósito
y recibos de
dinero
Presupuesto del
años en curso
Planilla de
ingresos
Solicitud de plan
de caja
Recibo de
transferencia del
MEC
Detalle de gastos
y comprobantes
legales
Inventario
Instituto de Formación Docente Paraguarí PROYECTO EDUCATIVO INSTITUCIONAL
2016-2020 24
Dimensión Comunitaria
Objetivos
específicos
Actividades
principales
Actividades
concretas
Cronograma Recursos Responsables
Evaluación
Indicadores
Medios de
verificación
1.Concretar
alianzas
estratégicas con
instituciones a
nivel local y
regional.
Acordar acciones
conjuntas para la
concreción del
Plan Nacional de
Capacitación
Convenios con
instituciones
educativas para la
implementación
del Laboratorio
Pedagógico
Apoyo logístico a
las Supervisiones
Pedagógicas
Convenios con el
MAG-Gobernación
del IX
Departamento-IFD
Paraguarí
Delinear
propuestas con
Instituciones
Técnicas para
potenciar la Sala
Tecnológica
-Firma de
acuerdos entre
Supervisión-IFD
-Firma de
acuerdos entre
Colegios y
Escuelas
Nacionales –IFD
para la
implementación
del Programa de
Laboratorio
Pedagógico
-Convenio de
cooperación
interinstitucional
con la Facultad
de Filosofía
Sede Paraguarí
-Convenio con el
MAG-
Gobernación
para la
implementación
del Profesorado
en Ciencias
Agropecuarias-
Firma de
acuerdos con
Instituciones
Técnicas para
el uso de la Sala
Tecnológica
Marzo
Octubre-
Noviembre
Octubre
Febrero
Noviembre
Humanos
.
Directora,
Coordinadora de
Gestión A.
Directora,
Coordinaciones
Directora y
Coordinadores
Se firma acuerdos,
convenios con
instituciones
locales y
regionales
Convenios
Interinstitucional
es
Instituto de Formación Docente Paraguarí PROYECTO EDUCATIVO INSTITUCIONAL
2016-2020 25
4- ANEXO
FODA.
Fortalezas
 Idoneidad del plantel técnico – pedagógico y administrativo de la institución. Solvencia profesional.
 Recursos didácticos actualizados (Bibliografía general actualizada)
 Actualización y capacitación permanente de los docentes por autogestión de los mismos y las propiciadas por el
nivel central.
 Moderada cantidad de alumnos/as docentes por aula para facilitar la eficacia y la eficiencia del P.EA.
 Éxitos en la ejecución de los diferentes proyectos emprendidos por el I.F.D. y el nivel central.
 El 70 % de los docentes poseen habilidades en el uso de las TIC
 Apreciación positiva del MEC, estamentos departamentales y locales hacia el IFD.
 Respuesta a constantes desafíos presentados en el nivel y en la institución.
 Apertura de la institución hacia la comunidad educativa local y departamental.
 Libertad para la Agremiación de los docentes del I.F.D.
 Amplia cobertura para cubrir las demandas profesionales del país.
 Predisposición de los docentes para responder a los requerimientos institucionales.
 Autonomía y eficiencia en la elaboración de proyectos y programas educativos.
 Apoyo Internacional de la KOICA
Debilidades
 Insuficiente comunicación entre los miembros del I.FD.
 Poco trabajo en equipo de los docentes y alumnos – docentes en las disciplinas y materias afines.
 Escasa utilización de los medios tecnológicos por los docentes como recurso de aprendizaje.
 Inadecuada utilización de los recursos tecnológicos, instalaciones y materiales.
 Poca iniciativa para ejecutar proyectos de adiestramiento en el manejo de los diversos recursos.
 Poca utilización de espacios para el fortalecimiento de la identidad nacional.
 Escaso acompañamiento en las actividades institucionales y de la comunidad de parte de los docentes y alumnos
- docentes.
 Falta de seguimiento a los egresados como profesionales.
 Escasa cultura investigativa de los miembros de la comunidad educativa.
 Insuficiente mantenimiento de la infraestructura edilicia: ventilación, lugares de descanso, etc.
 Poca perseverancia para fomentar los valores culturales y de identidad
 Falta de responsabilidad para el desempeño profesional de algunos docentes.
 Falta de responsabilidad de algunos alumnos para el cumplimiento de sus obligaciones estudiantiles.
 Poca existencia de recursos: bibliográficos y laboratoriales para áreas específicas.
 Disparidad de exigencias de parte de los profesores hacia los alumnos.
 Bajo nivel de rendimiento de alumnos.
 Poca responsabilidad de docentes y alumnos docentes para la entrega de documentos pertinentes.
 Falta de higiene de los sanitarios.
 Insuficiente responsabilidad de algunos funcionarios administrativos, técnicos, bibliotecarios y de servicio.
 Inexistencia de espacio físico para alimentación sana.
 Poca disponibilidad de aulas y mobiliario para el desarrollo de clases de algunos proyectos.
 Inobservancia de hábitos de higiene de pocos alumnos y docentes.
 Poco conocimiento de contenidos y materiales bibliográficos por algunos funcionarios de la biblioteca.
 Escasa iniciativa para promocionar los servicios de la biblioteca: lectura investigación, producción de materiales,
video – debate.
 Escaso compromiso de algunos funcionarios administrativos con las actividades de la institución e inherente a su
cargo.
Instituto de Formación Docente Paraguarí PROYECTO EDUCATIVO INSTITUCIONAL
2016-2020 26
 Poca actualización de algunos funcionarios administrativos en el manejo de las herramientas informáticas.
 Poca participación de los miembros de la comunidad educativa en la elaboración del PEI.
 Poca funcionalidad de la Sala Tecnológica.
 Escasa funcionalidad del Equipo de Gestión Institucional, Centro de Estudiantes y Comisión de padres.
 Escasa funcionalidad del CRA.
 Falta de servicio de Internet en la institución.
 Poca apertura de los docentes y de los alumnos – docentes para la solución de situaciones conflictivas.
 Poca participación de todos los estamentos del I.F.D. en las decisiones institucionales.
Oportunidades
 Posibilidad de capacitación y actualización permanente de los docentes y alumnos docentes.
 Existencia de recursos tecnológicos.
 Provisión de materiales bibliográficos por el Proyecto PREM.
 Apoyo de Instituciones departamentales y locales, públicas y privadas.
 Infraestructura adecuada para la relación. Institución – comunidad (cancha deportiva, salón)
 Conformación del Centro de Estudiantes
 Conformación de la Comisión de Padres.
 Implementación de la Formación Docente Continua y en Servicio.
 Espacio brindado por instituciones locales para la participación en proyectos comunitarios.
Amenazas
 Poca participación de los padres en la misión institucional
 Apatía en el involucramiento de las actividades institucionales de algunos miembros de la comunidad educativa.
 La situación económica por la que atraviesa el país.
 Crisis de internalización de valores
 Politización Educativa
 Inestabilidad de los Estamentos de la educación
 Pérdida y poca práctica de valores en el hogar
 Escasa preparación de los alumnos postulantes.
 Pocos postulantes por la pérdida de atractivo hacia la carrera de la formación docente inicial.
 Falta de conciencia sobre el cuidado del medio ambiente.
 Saturación del mercado laboral para los egresados del I.F.D.
 Apertura de varias instituciones privadas.
 Árbol de problemas.
 Instrumentos de evaluación.
 Formularios de presupuesto.
Instituto de Formación Docente Paraguarí PROYECTO EDUCATIVO INSTITUCIONAL
2016-2020 27
Plan Operativo Anual-2017
Dimensión Organizacional
Objetivos específicos
1. Establecer un sistema de acompañamiento, coordinación y apoyo entre los diferentes estamentos de la
institución para la planificación e implementación estratégica de los programas y proyectos que se ofrecen
en la institución superior.
Actividades
principales
Actividades concretas
Cronogram
a
Recursos Responsables
Evaluación
Indicadores
Medios de
verificación
Organización del
trabajo del año
académico
Reunión de trabajo para elaborar el POA con el
EGI
Reunión de trabajo para elaborar Plan
Estratégico de la Dirección, Coordinaciones y
Secretaría en el marco de una agenda
educativa
Reunión de elaboración del Plan de Trabajo de
los diferentes estamentos de la institución
Círculos de aprendizaje por programas y
proyectos
Observaciones de clases
Febrero
Febrero y
Marzo
Humanos EGI Directora y
Coordinadoras
Dirección
Coordinaciones
Secretaría
Bibliotecarios
Unidad Técnica
Se planifica acciones
estratégicas para el
año.
Se planifica acciones
por cada estamento
de la institución para
el año lectivo
Se presenta
evidencias de los
trabajos por
estamentos
Cuaderno de
reuniones
Plan estratégico
Plan Anual.
Registro de
entrega
Libro de Actas
Delineamiento de
acciones y
responsabilidades
al interior de los
diferentes
estamentos
Se establecen
reuniones
sistemáticas de
funcionarios y
equipos para el
fortalecimiento y
logro de las metas
pro-puestas en el
plan de mejora
institucional
Reasignación de funciones en cada estamento
considerando las necesidades institucionales
Definir actividades específicas referidas a:
Administrativos
Técnicos
Servicios
Reunión de trabajo de Dirección, Coordinación,
secretaría, y EGI para delinear la ejecución del
Plan de Mejora y POA 2017
Reajuste del PEI 2016 – 2020
Asignación de las materias a los docentes de
acuerdo al perfil, carga horaria y proyectos
aprobados por Educación Superior.
Definir acuerdos que ayuden a la toma de
decisiones que garanticen el buen
funcionamiento de la institución
-Elaboración del POA
-Elaboración del PCI
Análisis de las reglamentaciones vigentes y
normativas institucionales
Validación del reglamento de formación docente
Reajustes de las Normas de convivencias
-Ajustes y validación de Manual de incentivos
- Difusión del PEI y POA
Trabajo coordinado entre los diferentes
estamentos para organizar los cursos
aprobados por Educación Superior:
-de Formación Docente Inicial: Etapa
propedéutica
Profesorado en Educación Inicial 2° y 3° curso
Profesorado de Educación Media y 3er.ciclo en
diferentes áreas.
Cursos regulares:
Profesorado en Informática: 3° curso
Profesorado en Educación Inicial; 2° y 3° curso
Habilitación Pedagógica para Egresados
Universitario.
-Formación Docente Servicio:
d) Profesorado en Trabajo y Tecnología
e) Profesionalización en:
- Educación Artística
- Trabajo y Tecnología
- Educación Inicial
f) Cursos en el Marco de PROCEMA
g) Capacitaciones:
Capacitación: Despertar el interés por la
lectura y escritura. Año III
Curso de Animadores en la lectura
TIC Básico
TIC en el aula
Educando con TIC N1
Profundizando Saberes y estrategias
matemáticas
Curso de habilitación para agentes no formales
Mejorando la Gestión a través del PEI
Acompañamiento a docentes noveles
Mentoría. Estrategias de enseñanza de las
matemáticas para escuelas focalizadas
Febrero a
octubre
Febrero
Marzo
Abril
Abril
De febrero
a
diciembre
Febrero a
Noviembre
Febrero a
Noviembre
Humanos Directora y
Gestión
Académica
-Dirección
-
Coordinaciones
-Autoevaluación
-Secretaría
-Bibliotecarios
-Unidad
Técnica
Dirección,
Coordinadora
de Gestión
Académica y
Evaluadora de
la Institución
Dirección
EGI
Coordinaciones
Secretaría
Bibliotecarios
Servicios
Unidad Técnica
Dirección
Coordinadora
de Gestión
Académica
Dirección
Coordinaciones
-Secretaría
-Bibliotecarios
-Servicios
-Unidad
Técnica
Se reasignan
funciones del plantel
administrativo,
docente, técnico y
servicios según
necesidad institución
Cada estamento
cumple con las
funciones
establecidas en el
manual de funciones
La institución cuenta
con reglamento
interno, normas de
convivencia, manual
de incentivos.
-La institución cuenta
con un plan de
trabajo.
El PEI es evaluado
por el CEI
El PEI es evaluado
técnicamente por el
CEI
La institución cuenta
con PEI y POA
Se realizan reuniones
para la Difusión del
PEI y POA con la
Comunidad Educativa.
Se considera el perfil
del docente en la
asignación de las
materias y la carga
horaria
Cada estamento
cuenta con su plan de
mejora
Se presentan informes
mensuales de cada
estamento
Se cuenta con Acta
de reuniones
Se evidencia el
cumplimiento de los
acuerdos
Acta de reuniones
Ficha personal
Cuadro de
personal
Plan de trabajo
Manual de
funciones
Reglamento
institucional
Normas de
convivencia
Libro de Actas
PEI
POA 2014
Plan de Mejora
Acta de reunión
Informe
-Planilla de
asistencia
-Informe
-Fotografía
Cuadro de
personal
Actas
Plan de mejora
Informe
Instituto de Formación Docente Paraguarí PROYECTO EDUCATIVO INSTITUCIONAL
2016-2020 28
2. Generar espacios de fortalecimiento de equipos interfuncionales.
Se establecen
reuniones de
trabajo con la
Coordinación
Departamental y
Supervisiones
educativas,
directores,
gremios para la
organización y
evaluación de las
capacitaciones
que ofrece la
institución
Se acuerda con
los funcionarios
técnicos y
administrativos un
sistema de
atención y buen
trato a los
usuarios para la
agilización en los
procesos
administrativos y
técnicos
Se instala un
mecanismo de
supervisión y
monitoreo para
mantenimiento de
la limpieza
institucional
Primera reunión de trabajo para la presentación
de las ofertas educativas de la institución y
Calendarización del Plan de Capacitación
Departamental
Reuniones con supervisiones y directores de
escuelas focalizadas para organizar y
monitorear la implementación del Proyecto
Despertar
Participación a reuniones que se establecen en
el VES para los funcionarios administrativos en
el manejo del sistema SIGMEC, NAUTHILUS;
RUE (registro único del estudiante)
Reuniones periódicas donde se establecen un
plan de trabajo en equipo con los funcionarios
administrativos y técnicos para responder
eficientemente a los requerimientos
institucionales:
- Facilitar documentos requeridos en tiempo y
forma
- Brindar buen trato a los usuarios
-Contar con un plan de trabajo
Participar en la construcción y ejecución del
PEI, POA y Plan de Mejora.
Acordar mecanismos para el mantenimiento,
servicios de aseo de la institución en
cooperación con los equipos de cada
dependencia
Asignar áreas específicas de limpieza y
mantenimiento al personal de servicio
Mantener en óptimas condiciones las
instalaciones de la institución que tengan bajo
su responsabilidad los miembros de equipo de
cada dependencia
Febrero
Marzo
Febrero -
noviembre
Directora, EGI,
Coordinadora
Gestión
Académica y
Coordinación
Pedagógica y
Supervisiones
Personal
administrativo
Firma de acuerdos
interinstitucionales
Se calendariza los
cursos de
capacitación para
docentes
El trato es cordial y la
información es precisa
Agilidad en la entrega
de documentos
requeridos a los
usuarios y personal de
la Institución
Se provee en tiempo y
forma los materiales
para la gestión de
aula
Participa en la
ejecución del PEI,
POA y Plan de mejora
Las instalaciones de
las instituciones se
mantienen limpias y
ordenadas
permanentemente
Libro de Actas
Convenios
Notas remitidas
Registro de firmas,
fotografías,
constancias
Cuestionario de
satisfacción
Hoja de Desempeño
Actividades
principales
Actividades concretas Cronogra
ma
Recursos Responsables
Evaluación
Indicadores
Medios de
verificación
Crear
espacios
reales de
investigación
pedagógica
en los
diferentes
programas y
proyectos
implementado
s
Instalación de
equipos de
trabajo inter-
funcionales
-Conformación de Unidades de
Investigación Educativa teniendo en
cuenta la Resolución del MEC sobre la
creación del Equipo de Investigación
-Se propicia espacios de capacitación en
el área de investigación.
-Gerencias acuerdos con estamentos
gubernamentales y No Gubernamentales
para la publicación del informe final de la
investigación.
Reuniones periódicas con los diferentes
equipos conformados:
Docentes Capacitadores
- Equipo de tutores TIC
- Proyecto Despertar el interés por la
lectura y escritura
- Unidad de Investigación Educativa
- EGI
- Unidad Técnica Pedagógica
-Unidad de Bienestar Estudiantil
- Comisión de Padres
Se realizan Círculos de aprendizajes con
los equipos conformados
Elaboración y ejecución de proyectos de
los diferentes equipos conformados
Monitoreo y acompañamiento de las
acciones realizadas por los equipos
conformados
Febrero a
abril
De febrero
a
noviembre
Humanos
Financieros
Directora, EGI,
Coordinación de
Gestión
Académica
Coordinaciones
Unidades de
Investigación
conformado
-Se Planifica y
realiza actividades
conforme a su Plan
de Trabajo
-Realiza actividades
programadas para
las capacitaciones.
-Crea espacios
virtuales de
aprendizaje.
-Elabora materiales
de enseñanza de
aprendizaje para los
diferentes proyectos
y programas.
-Se conforma el
equipo de
investigación
-Se elaboran los
proyectos por los
equipos
conformados según
el plan de mejora
-Se implementan los
proyectos
planificados en cada
equipo
-Se evidencia la
implementación de
los diferentes
proyectos
planificados.
-Acta de
reuniones
-Plan de Acción
-Cronograma
anual
-Materiales
digitales e
impresos
-Cuaderno de
reuniones
-Informe.
- Publicaciones
científicas
Se propicia
espacios de
capacitación,
actualización e
intercambio de
experiencias a
docentes de la
institución
Se envían propuestas al MEC para becas
de estudios e intercambios a docentes
según perfiles
Se tramitan cursos de capacitación y
actualización a docentes de la institución
Se ofrecen espacios de encuentros a
docentes de la institución en:
Febrero –
Noviembre
Humanos y
Financieros Directora, EGI,
Docentes
asignados para
el equipo de
investigación
Se obtienen
informaciones
fidedignas
Se elabora el
informe estadístico
Se conforma equipo
para analizar los
casos presentados
Cuestionarios
Planillas
Informe
Instituto de Formación Docente Paraguarí PROYECTO EDUCATIVO INSTITUCIONAL
2016-2020 29
Dimensión Pedagógica Curricular
atendiendo el
manual de
incentivos.
Intercambios interinstitucionales
Pasantías Regionales
Seminarios Internacionales
Capacitaciones Nacionales e
Internacionales
Cursos de Especializaciones de Post
grados
Cursos de Adiestramiento en el exterior
Marzo
Abril
Se registran las
decisiones tomadas
en libro de acta.
Se comunica a los
alumnos
involucrados las
decisiones tomadas
Se reúne cada
coordinación con
especialistas de
cada área.
Se registra la
asistencia de los
alumnos
participantes en la
reunión.
Objetivos
específicos
Actividades
principales
Actividades
concretas
Cronograma Recursos Responsables
Evaluación
Indicadores
Medios de
verificación
1-Diseñar planes
y programas
atendiendo la
realidad
educativa
Departamental y
Nacional.
2.Aplicar
estrategias
innovadoras en
el proceso
aprendizaje-
enseñanza en las
diferentes
modalidades
educativas
conforme al
enfoque por
competencia
3.Ejecutar
programas y
proyectos de
investigación a
nivel local
1.1. Delinear los
programas
académicos
atendiendo
recursos
humanos y la
demanda
educativa local y
regional.
1.2. Planificar,
elaborar
unidades
didácticas e
informes para la
aplicación en los
diferentes
programas y
proyectos
2.1.
Implementar
estrategias de
aprendizajes
innovadoras en
las actividades
presenciales y a
distancia de
todos los
programas y
proyectos
2.2. Ejecutar
planes basadas
en la
metodología de
proyectos
3.1. Diseñar
proyecto de
investigación
basados en el
diagnóstico
1.1. Reuniones con
los profesores
involucrados en los
diferentes
programas
académicos y
proyectos.
1.2. Diseño de
proyectos de
capacitación
2.1. Planificación de
clases
contemplando los
diferentes
momentos
didácticos.
2.2. Utilizar
estrategias
innovadoras
durante el proceso
de clase.
2.3. Incorporar las
TIC como
herramienta
pedagógica en el
proceso de
Enseñanza
Aprendizaje
2.4. Utilizar la
plataforma de
ambientes virtuales
como herramienta
de aprendizaje
2.5. Desarrollar
actividades de
vinculación entre la
teoría y la práctica a
través de proyectos
pedagógicos y
comunitarios
3.1. Focalizar
instituciones para
Laboratorio
Pedagógico
3.2. Elaborar
proyecto de
acompañamiento
conforme al
diagnóstico
realizado
3.3. Implementar el
proyecto planteado
Febrero-
marzo
Marzo a
noviembre
Febrero a
diciembre
Octubre
Mayo
Abril a
Noviembre
Humanos Directora-G.
Académica y
Coordinadoras
Coordinadora
Pedagógica y
docentes
Coordinadoras y
Docentes
Directora
Coordinación de
Gestión
Académica y
Coordinaciones
Equipo de
investigaciones
Directora
Coordinación de
Gestión
Académica
Profesores
tutore
Se cuenta con
programas de
estudio y
proyectos de
actualización
Elaboraciones de
cronogramas
según la
disponibilidad y
carga horaria de
cada Docente.
Planifica
experiencias de
aprendizaje
aplicando
estrategias
innovadoras
Se planifica
Proyecto de
Laboratorio
Pedagógico
Se organiza
cursos de
actualización
para docentes de
la institución
Programas y
planes de
estudio.
Proyectos de
actualización
Planes de
clase
Módulos
Portafolio
docente
Materiales
impresos y
digitales,
revistas,
relatoría
Proyecto de
Laboratorio
Pedagógico
Informes
Planilla de
asistencia
Instituto de Formación Docente Paraguarí PROYECTO EDUCATIVO INSTITUCIONAL
2016-2020 30
4.Implementar
cursos de
actualización en
la modalidad
presencial-virtual
a FORFOR
4.1. Actualizar
en el uso de
estrategias de
enseñanza
aprendizaje a
docentes de la
institución
3.4. Monitorear,
evaluar
3.5. Publicar
resultados en
formato impreso y
digital
4.1. Ejecutar
talleres de
actualización a
formador de
formadores en
diferentes áreas:
-Investigación
-TIC
-Lecto-escritura
-Educación
Inclusiva
5. Capacitar a
Docentes en
Servicio,
Supervisores,
Directores,
Técnicos de
Supervisión y
Docentes del IX
Departamento.
7.Ejecutar
diferentes
proyectos
institucionales
- Ejecutar
diferentes
proyectos
institucionales
en el marco de
la capacitación a
docentes en
servicio
Capacitar y
especializar a
Docentes del IX
Departamento
en el marco de
PROCEMA
Implementar
proyectos
institucionales
-TIC para la
transformación
sociocultural del
departamento.
-Despertar el interés
por la Lectura y
Escritura Año 3
- Agentes
Educativos de
Educación Inicial –
Modalidad No
Formal-nivel 2
-Profundizando
saberes y
estrategias
matemáticas-año 2
-Animación a la
lectura
-Mejorando la
gestión a través del
PEI
Matemática en
acción año 2
Acompañamiento a
docentes noveles
Curso de Gestión
Pedagógica y
Curricular
Aprender haciendo
con TIC
Otros.
Proyectos
institucionales:
Centenario Augusto
Roa Bastos.
Semana Santa, Día
de la Familia,
Festejo de San
Juan, Día del
Folclore y del Idioma
Guaraní
Normalización de la
lengua guaraní con
el castellano
Juventud y
primavera, Mita
Ròga,
Reliquias vivas
Reciclar para crear
Minga ambiental
Febrero a
noviembre
Directora
Coordinación de
Gestión
Académica,
coordinación
Pedagógica
Tutores
Directora
Coordinación de
Gestión
Académica ,
Equipo
conformado,
Coordinadora
Pedagógica
Asume con
responsabilidad
los cursos de
capacitación a su
cargo.
Actualiza a
Docentes en
Servicios,
Supervisores,
Directores,
Técnicos de
Supervisión y
Docentes del IX
Departamento
Se ejecutan
proyectos
institucionales
Informes
mensuales y
Planillas de
Asistencia y
Calificación de
los
participantes
Presentación
de proyectos.
Medios
audiovisuales
Instituto de Formación Docente Paraguarí PROYECTO EDUCATIVO INSTITUCIONAL
2016-2020 31
Dimensión Administrativa Financiera
Dimensión Comunitaria
Objetivos
específicos
Actividades
principales
Actividades concretas
Cronograma
Recursos Responsables
Evaluación
Indicadores
Medios de
verificación
1.Supervisar
las operaciones
bancarias
2.Utilizar con
eficiencia y
pertinencia los
fondos propios
de la Institución
3.Elaborar la
ejecución de
fondos de
ingresos y el
plan de cajas
de la institución
4.Actualizar el
inventario de
bienes
patrimoniales
5.Gerenciar
apoyo a entes
Gubernamental
es y No
Gubernamental
es para cubrir
necesidades
institucionales
6. Rendir
cuentas
públicas a la
Comunidad
Educativa
- Prepara y
depositar los
ingresos
percibidos en la
institución
-Elaborar el
presupuesto de
los fondos propios
atendiendo las
dimensiones de la
gestión
institucional
-Preparar la
ejecución de
fondos propios
atendiendo las
dimensiones de la
gestión
institucional
-Ejecutar el plan
de cajas
atendiendo las
dimensiones de la
gestión
institucional
-Controlar
inventario de
muebles y
equipos
-Planificar Plan de
Mejora Edilicia
-Planificar
Proyectos
institucionales y
socioeducativos
-Difusión de
informe de
rendición de
cuentas a través
de diferentes
medios.
-Depositar los ingresos
percibidos en el BNF
Sucursal Paraguarí
Confeccionar lista de
necesidades de cada
ámbito de la institución
Priorizar las necesidades
en base a los ingresos
institucionales
Preparar el cuadro de
ingresos
Acompañar las compras
de insumos para oficinas
y otras necesidades
Verificar los documentos
legales al realizarse las
compras
Actualizar y verificar el
inventario de bienes
patrimoniales
-Presentación de Nota de
Pedido y Proyectos a la
Gobernación Dptal,
Municipalidad,
COMARTE, Rotary Club
Internacional, Empresas
privadas y Cooperativas.
-Redactar y divulgar el
informe de la gestión
institucional.
Febrero a
diciembre
Febrero a
mayo
Dos a tres
veces al año
según
desembolso
Dos veces al
años
Humanos
Materiales
Financieros
Administradora
Secretario y
Auxiliares
administrativos
Directora y
Administradora
Directora y
Administradora
Directora-
Administradora
y
Representante
de bienes
patrimoniales
del MEC
Prepara las
boletas de
ingreso.
Deposita los
ingresos de
dinero
Elabora el
presupuesto de
fondos propios
Elabora el
cuadro de
ingresos
Ejecuta el plan
de cajas
Actualiza y
verifica el
inventario
institucional
Boleta de
depósito y recibos
de dinero
Presupuesto del
año en curso
Planilla de
ingresos
Solicitud de plan
de caja
Recibo de
transferencia del
MEC
Detalle de gastos
y comprobantes
legales
Inventario
Objetivos
específicos
Actividades
principales
Actividades
concretas
Cronograma Recursos Responsables
Evaluación
Indicadores
Medios de
verificación
1.Concretar
alianzas
estratégicas con
instituciones a
nivel local y
regional.
Acordar acciones
conjuntas para la
concreción del Plan
Nacional de
Capacitación
Convenios con
instituciones
educativas para la
implementación del
Laboratorio
Pedagógico
Apoyo logístico a las
Supervisiones
Pedagógicas
Convenios con el
MAG-Gobernación
del IX
Departamento-IFD
Paraguarí
Delinear propuestas
con Instituciones
Técnicas para
potenciar la Sala
Tecnológica
-Firma de
acuerdos entre
Supervisión-IFD
-Firma de
acuerdos entre
Colegios y
Escuelas
Nacionales –IFD
para la
implementación
del Programa de
Laboratorio
Pedagógico
-Convenio con el
MAG-
Gobernación para
la implementación
del Profesorado
en Ciencias
Agropecuarias-
Firma de
acuerdos con
Instituciones
Técnicas para el
uso de la Sala
Tecnológica
Marzo
Octubre-
noviembre
Octubre
Febrero
Noviembre
Humanos. Directora,
Coordinadora de
Gestión A.
Directora,
Coordinaciones
Directora y
Coordinadores
Se firma
acuerdos,
convenios
con
instituciones
locales y
regionales
Convenios
Interinstitucio
nales
Instituto de Formación Docente Paraguarí PROYECTO EDUCATIVO INSTITUCIONAL
2016-2020 32
4- ANEXO
FODA.
Resumen elaborado por los diferentes actores educativos
Fortalezas
 Idoneidad del plantel técnico – pedagógico y administrativo de la institución. Solvencia profesional.
 Recursos didácticos actualizados (Bibliografía general actualizada)
 Actualización y capacitación permanente de los docentes formadores por autogestión de los mismos y las
propiciadas por el nivel central.
 Moderada cantidad de alumnos/as docentes por aula para facilitar la eficacia y la eficiencia del P.EA.
 Éxitos en la ejecución de los diferentes proyectos emprendidos por el I.F.D.
 El 100% de los docentes formadores poseen habilidades en el uso de las TIC básico en las aulas.
 Resolución de Licenciamiento otorgado por el MEC en el año 2013
 Apreciación positiva del MEC, estamentos departamentales y locales hacia el IFD Paraguarí
 Respuesta positiva de la institución a constantes desafíos presentados por el MEC
 Apertura de la institución hacia la comunidad educativa local y departamental.
 Libertad para la Agremiación de los docentes del I.F.D.
 Amplia cobertura para cubrir las demandas profesionales del país.
 Predisposición de la mayoría de los docentes para responder a los requerimientos institucionales.
 Autonomía y eficiencia en la elaboración de proyectos y programas educativos.
 Contar con un núcleo tecnológico para responder a los programas y cursos de capacitación en TIC.
Debilidades
 Insuficiente comunicación entre los miembros del I.FD.
 Poco trabajo en equipo de los docentes y alumnos – docentes en las disciplinas y materias afines.
 Inadecuada utilización de los recursos tecnológicos, instalaciones y materiales.
 Poca iniciativa para ejecutar proyectos de adiestramiento a los formadores en el manejo de los diversos recursos.
 Poca utilización de espacios para el fortalecimiento
 Escaso acompañamiento en las actividades institucionales y de la comunidad de parte de los docentes y alumnos
- docentes.
 Falta de seguimiento a los nuevos egresados como profesionales.
 Escasa cultura investigativa de los miembros de la comunidad educativa.
 Insuficiente mantenimiento de la infraestructura edilicia: desprendimiento de techos de algunos pabellones, lugares
de descanso, aguas estancadas en el fondo del patio, muralla caída, falta de estacionamiento, entre otros.
 Poca perseverancia para fomentar los valores culturales y de identidad.
 Falta de recursos humanos para vigilancia (sereno), limpiador de patio, limpiadoras turno tarde, noche y sábados.
 Falta de responsabilidad para el desempeño profesional de algunos docentes.
 Falta de responsabilidad de algunos alumnos para el cumplimiento de sus obligaciones estudiantiles.
 Poca existencia de recursos: bibliográficos y laboratoriales para áreas específicas.
 Disparidad de exigencias de parte de los profesores hacia los alumnos.
 Bajo nivel de rendimiento de alumnos de Formación Docente Inicial.
 Poca responsabilidad de algunos alumnos docentes para la entrega de documentos pertinentes y pago de
aranceles en tiempo y forma.
 Falta de higiene de los sanitarios.
 Insuficiente responsabilidad de algunos funcionarios administrativos, técnicos, bibliotecarios y de servicio.
 Inexistencia de espacio físico para alimentación sana.
 Inobservancia de hábitos de higiene de algunos alumnos y docentes.
 Poco conocimiento de contenidos y materiales bibliográficos por algunos funcionarios de la biblioteca.
 Escasa iniciativa para promocionar los servicios de la biblioteca: lectura investigación, producción de materiales,
video – debate.
Instituto de Formación Docente Paraguarí PROYECTO EDUCATIVO INSTITUCIONAL
2016-2020 33
 Escaso compromiso de algunos funcionarios administrativos con las actividades de la institución e inherente a su
cargo.
 Escasa funcionalidad del Equipo de Gestión Institucional, Centro de Estudiantes y Comisión de padres.
 Escasa funcionalidad del CRA.
 Poca remuneración de los docentes de tiempo completo en relación al tiempo de permanencia en la institución y
los programas que se implementan
 Bajo alcance de conectividad inalámbrica. (falta de wifi a todos los estamentos de la institución)
Oportunidades
 Posibilidad de capacitación y actualización permanente de los docentes y alumnos docentes en el marco del
PROCEMA
 PROYECTO CANJE DE DEUDA- INFRAESTRUCTURA MEC (para dotación de un núcleo tecnológico moderno)
 Provisión de materiales bibliográficos por el Proyecto PREM.
 Informe de investigación presentado por la Dirección de Ciencias en Innovaciones e Investigación Educativa del
MEC que posiciona al IFD Paraguarí en segundo lugar a nivel de departamentos cuyos egresados ganaron
Concurso Público de Oposición en los años 2013- 2014.
 Apoyo de organismos gubernamentales y no gubernamentales para proyectos institucionales y mejora edilicia:
Gobernación Departamental- Rotary Club Internacional- Rotary Club de Asunción- Municipalidad- Hospital
Regional- Coordinación de Supervisiones- Supervisiones Educativas- Centros Culturales- Bomberos voluntarios-
Parroquia de Paraguarí- COPACO- ANDE-
 FONACIDE, gracias a los fondos se puede mejorar la CALIDAD EDUCATIVA: becas a profesionales de la
institución, infraestructura edilicia, mobiliario y equipamiento, dotación de libros
 Escuelas y Colegios de Aplicación para Prácticas y Pasantías Educativas
 Incorporación del REVA (Recursos virtuales para el aprendizaje), como herramienta para el proceso enseñanza
aprendizaje.
 Contar con la resolución del MEC para la conformación de unidades de investigación.
Amenazas
 La situación económica de las familias del departamento de Paraguarí.
 Excesiva burocracia en las gestiones estatales
 Escaso presupuesto al sector educativo.
 Crisis de internalización de valores.
 Pérdida y poca práctica de valores en el hogar.
 Escasa preparación de los alumnos postulantes.
 Pocos postulantes por la pérdida de atractivo hacia la carrera de la formación docente inicial.
 Falta de conciencia sobre el cuidado del medio ambiente.
 Saturación del mercado laboral para los egresados del I.F.D.
 Apertura de varias instituciones privadas.
 Pérdida de rubros administrativos, técnicos y de servicios para responder con eficiencia a los requerimientos de
una institución de Educación Superior
Instituto de Formación Docente Paraguarí PROYECTO EDUCATIVO INSTITUCIONAL
2016-2020 34
Instituto de Formación Docente Paraguarí PROYECTO EDUCATIVO INSTITUCIONAL
2016-2020 35
Instituto de Formación Docente Paraguarí PROYECTO EDUCATIVO INSTITUCIONAL
2016-2020 36

Pei 2016-2020-actualizado

  • 1.
    INSTITUTO DE FORMACIÓNDOCENTE PARAGUARÍ PROYECTO EDUCATIVO INSTITUCIONAL 2016-2020
  • 2.
    Instituto de FormaciónDocente Paraguarí PROYECTO EDUCATIVO INSTITUCIONAL 2016-2020 1 FICHA TÉCNICA PROYECTO EDUCATIVO INSTITUCIONAL 2016-2020 INSTITUTO DE FORMACIÓN DOCENTE PARAGUARÍ Elaboradores:  Equipo de Gestión Institucional – EGI  Norma Ermelinda Vera Hermosa Directora  Luis Emigdio León Ara Secretario General  Amada Teodora Silva de Centurión Representante Titular de la Coordinación  Laura Tomasa López Adorno Representante Suplente de la Coordinación  Mariana Lucila Vera Representante Docente, Titular  Diego Giménez Giménez Representante Docente, Suplente  Yennifer Delgado González Representante Estudiantil, Titular  Gerardo Raúl León Representante Estudiantil, Suplente  Colaboradores  Comunidad Educativa. Material bibliográfico consultado Proyecto de Mejoramiento de la Gestión Escolar MEC-JICA. Manual de Orientación para la Gestión Escolar. Asunción, 2008. Manual de Orientación para el Fortalecimiento de la Gestión Escolar. MEC – JICA. Asunción, 2015
  • 3.
    Instituto de FormaciónDocente Paraguarí PROYECTO EDUCATIVO INSTITUCIONAL 2016-2020 2 TABLA DE CONTENIDO 1. MARCO SITUACIONAL  RESEÑA  Nombre de la institución.  Descripción geográfica y socioeconómica de la comunidad  Historia de la institución.  Modalidad y ciclos.  Organigrama de la institución.  Cantidad de alumnos.  Cantidad de recursos humanos.  JUSTIFICACIÓN  Diagnóstico institucional.  Problema principal y sus causas.  Vigencia del PEI.  Naturaleza (En qué favorece, por qué, para qué, para quiénes, qué resultado se espera). 2. MARCO REFERENCIAL  Visión  Misión  Valores 3. MARCO OPERATIVO  Plan Plurianual  Plan Operativo Anual 4. ANEXO  FODA  Árbol de problemas.  Presupuesto
  • 4.
    Instituto de FormaciónDocente Paraguarí PROYECTO EDUCATIVO INSTITUCIONAL 2016-2020 3 PRESENTACIÓN El presente documento es el resultado del esfuerzo conjunto de toda la comunidad educativa del Instituto de Formación Docente Paraguarí con el espíritu que anima a esta nuestra alta casa de estudios, orientado a explotar sus posibilidades en el fututo acorde a las exigencias actuales con proyección al desarrollo de competencias en las diversas áreas de la vida. De acuerdo al marco normativo vigente se presenta la identificación y una caracterización general de la institución. En el punto 2 se describe la Misión y Visión que incluye una declaración de los principios que tiene como plataforma a valores humanos y universales. En el punto 3 se expone el Plan Plurianual con los objetivos estratégicos generales y específicos con las acciones a ejecutar a corto, mediano y largo plazo; cabe destacar que este punto se incluyen también los indicadores que permiten evaluar el grado de avance en el logro de objetivos, así como también se incorpora el PLAN OPERATIVO ANUAL 2017. En el anexo se puede visualizar los recursos presupuestarios, el diagnóstico realizado a través de la matriz FODA, y el mecanismo de evaluación que se prevé implementar en este periodo.
  • 5.
    Instituto de FormaciónDocente Paraguarí PROYECTO EDUCATIVO INSTITUCIONAL 2016-2020 4
  • 6.
    Instituto de FormaciónDocente Paraguarí PROYECTO EDUCATIVO INSTITUCIONAL 2016-2020 5 1. MARCO SITUACIONAL RESEÑA Nombre de la institución: Instituto de Formación Docente Paraguarí Descripción geográfica y socioeconómica de la comunidad. La ciudad de Paraguarí, capital del IX Departamento, dista de la capital 63 Km., su principal actividad económica radica en la explotación agrícola ganadera, región privilegiada por la naturaleza, son admirables su verde vegetación, amplios llanos, colinas onduladas y arroyos que riegan la tierra. Según la Dirección General de Encuestas Estadísticas y Censos, la población actual asciende a 20.019 habitantes, distribuidas en 223 Kilómetros cuadrados de superficie. Una de las instituciones educativas que contribuye a la formación de jóvenes para la docencia es el Instituto de Formación Docente Paraguarí, que fue creada conjuntamente con los demás Institutos de Formación Docente de la República, en el año 1974, por decreto del Poder Ejecutivo N° 4474/74. Historia de la institución. Con el Decreto No. 4474/74 desaparecen las Escuelas Normales de Profesores y se establece el nuevo Sistema de Formación Docente. Bajo esta figura legal se da funcionamiento al Instituto de Formación Docente Paraguarí. Hasta el presente año han dirigido la Institución 6 directoras y egresado 5.732 profesionales de diferentes niveles provenientes de toda la geografía del país. Es la institución pionera en la formación de docentes del IX Departamento de Paraguarí, con una trayectoria de 43 años que es a nivel Departamental y Nacional, reconocida por su creatividad, innovación y vanguardismo, en la formación, especialización, capacitación y actualización de profesionales educadores. En la primera década se aboca preferentemente a la formación de profesores de educación primaria para más adelante habilitar carreras de Educación Media para las diferentes áreas, conforme a los paradigmas y tendencias pedagógicas de la época. A mediados de los años 90 se da apertura al Profesorado de Educación Escolar Básica 1° 2° y 3° ciclos, previa capacitación de los docentes formadores en diferentes talleres realizados por el Ministerio de Educación y Cultura. A partir del año 2000 se inician paulatinamente cursos de Especialización por área, la Formación Docente Continua en diversos niveles conforme a las demandas educativas. También en los últimos años se ha impulsado la educación utilizando tecnología de vanguardia, dando inicio así a cursos referentes a la “Tecnología de la Información y la Comunicación” a través de Sistemas de Gestión de Contenidos. La Institución ha tenido siempre el respaldo de organismos públicos y privados del distrito y a nivel departamental para la ejecución de proyectos pedagógicos como: excursiones pedagógicas, talleres, pasantía de los alumnos-maestros en las escuelas y colegios como así también para el mejoramiento de la infraestructura edilicia: refacción, limpieza, pintura, reparación de pupitres, etc. Modalidad y ciclos. Actualmente en esta institución funcionan los cursos regulares en diferentes niveles: Profesorado de Formación Docente Inicial Profesorado de Educación Inicial  3° año con 10 alumnos, turno mañana.  2° año con 16 alumnos, turno mañana.  1° año con 18 alumnos, turno mañana.
  • 7.
    Instituto de FormaciónDocente Paraguarí PROYECTO EDUCATIVO INSTITUCIONAL 2016-2020 6 Profesorado de 3° Ciclo Educación Escolar Básica  Área Trabajo y Tecnología con 12 alumnos, turno noche. Profesorado de Nivel Medio, Áreas Informática, turno mañana  3° año con 10 alumnos, turno mañana.  2° año con 4 alumnos, turno mañana. Área Ciencias Sociales  1° Año con 11 alumnos, turno mañana. Formación Docente Continua en Servicio Profesorado de Educación Media y 3° Ciclo EEB Profesionalizado  Educación Artística con 21 alumnos, sábados mañana y tarde Habilitación Pedagógica para Egresados Universitarios  Cohorte 2015/2016 con 13 alumnos en el turno noche.  Cohorte 2016/2017 con 27 alumnos en el turno noche. Especialización Docente a) Especialización Nivel Inicial con clases presenciales los días sábados de 07:00 a 14:20 Hs. 2 (dos) veces al mes y con actividades a distancia, segundo semestre con 15 alumnos. b) Metodología de la Investigación, dos veces entre semana, de 17:30 a 21:00 horas, 15 alumnos. c) Desarrollo Personal y Social con énfasis en Orientación y Tutoría, dos veces entre semana, de 17:30 a 21:00 horas, 12 alumnos. d) Evaluación de los Aprendizajes, días sábados de 07:00 a 15:00 horas, 17 alumnos. e) Gestión Educativa, días sábados de 07:00 a 15:00 horas, 14 alumnos. f) Curso de Especialización en Didáctica de Matemática y Comunicación con enfoque bilingüe de 1° y 2° Ciclos, días sábados con 48 alumnos. Proyectos y Capacitaciones: Para docentes de todos los niveles educativos (Educación Escolar Básica y Educación Media), se realizan cursos de actualización en las siguientes áreas:  Las TICs en las aulas del IX Departamento para la Transformación Social y Cultural, 40 alumnos.  Formación de Animadores a la lectura, 29 alumnos.  Profundizando Saberes y Estrategias Matemáticas, 22 alumnos.  Agentes Educativos de Educación Inicial – Modalidad no formal, dos secciones, 70 alumnos.  Clima Escolar y su incidencia en el aprendizaje, 5 secciones, 78 alumnos.  Despertar el interés por la lectura y escritura, 80 alumnos.  Programa de Capacitación a Docentes del Área de Ciencias Sociales sobre Educación Económica y Financiera, 64 alumnos.  Programa de Capacitación a Docentes del Área de Ciencias Sociales sobre Educación Económica y Financiera, 55 alumnos.  Educando con TIC, 60 alumnos.  Programa de Capacitación Pedagógica y Sindical para docentes agremiados de instituciones de Gestión Oficial, 13 sedes, 2893 alumnos. Todos los programas y proyectos ofertados en la institución cuentan con las Resoluciones de Apertura para su ejecución.
  • 8.
    Instituto de FormaciónDocente Paraguarí PROYECTO EDUCATIVO INSTITUCIONAL 2016-2020 7 El flujo de alumnos por Proyectos y Programas se detalla a continuación corresponde al año 2016: FORMACIÓN DOCENTE INICIAL 81 Profesorado de Educación Inicial Res. Nº 04/16 2016 – 2018 18 Profesorado de Educación Inicial Res. Nº 25/15 2015 – 2017 16 Profesorado de Educación Inicial Res. Nº 39/14 2014 – 2016 10 Profesorado de Educación Media y 3º Ciclo de la E.E.B. Área: Ciencias Sociales Res. Nº 07/16 2016 – 2018 11 Profesorado de Educación Media y 3º Ciclo de la E.E.B. Área: Informática Res. Nº 21/15 2015 – 2017 4 Profesorado de Educación Media y 3º Ciclo de la E.E.B. Área: Informática Res. Nº 42/14 2014 – 2016 10 Profesorado de 3º Ciclo de la E.E.B. Área: Trabajo y Tecnología Res. Nº 08/16 2016 – 2017 12 FORMACIÓN DOCENTE CONTINUA EN SERVICIO 61 Profesorado de Educación Media y 3º Ciclo de la E.E.B. Profesionalizado Plan Transitorio Área: E. Artística Res. Nº 85/16 2016 – 2017 21 Habilitación Pedagógica para Egresados Universitarios Res. Nº 75/16 Cohorte 2016 – 2017 27 Habilitación Pedagógica para Egresados Universitarios Res. Nº 99/15 Cohorte 2015 – 2016 13 ESPECIALIZACIÓN DOCENTE 122 Educación Inicial Res. Nº 299/15 2015 – 2017 16 Metodología de la Investigación Res. Nº 100/15 2015 – 2016 18 Evaluación de los Aprendizajes Res. Nº 83/15 2015 – 2016 15 Desarrollo Personal y Social con Énfasis en Orientación y Tutoría Res. Nº 86/15 2015 – 2016 12 Gestión Educativa Res. Nº 101/15 2015 – 2016 13 Asesoría Pedagógica con énfasis en Matemática y Comunicación Pendiente 48 CAPACITACIONES 3.336 Las TIC en las aulas del IX Departamento para la Transformación Social y Cultural Res. Nº 17/16 2016 40 Formación de Animadores a la Lectura Res. Nº 58/16 2016 29 Profundizando Saberes y Estrategias Matemáticas Res. Nº 114/16 2016 22 Agentes Educativos de Educación Inicial Modalidad No Formal Res. Nº 109/16 2016 70 2 Secciones Clima escolar y su incidencia en el aprendizaje Res. Nº 65/16 2016 78 5 Secciones Despertar el Interés por la lectura y escritura Res. Nº 142/16 2016 80 Educación Económica y Financiera Res. 367/15 2015 - 2016 64 Educando con TIC Res. Nº 149/16 2016 60 Programa de Capacitación Pedagógica y Sindical para docentes agremiados de Instituciones de Gestión Oficiales Res. Nº 59/16 2016 2893 13 Sedes
  • 9.
    Instituto de FormaciónDocente Paraguarí PROYECTO EDUCATIVO INSTITUCIONAL 2016-2020 8 El flujo de alumnos por Proyectos y Programas se detalla a continuación corresponde al año 2017: FORMACIÓN DOCENTE INICIAL 170 5º SEM. PROF. DE EDUC. INICIAL Res. Nº 25/2015 2015/2017 15 3º SEM. PROF. DE EDUC. INICIAL Res. Nº 04/2016 2016/2018 19 1º SEM. PROF. DE EDUC. INICIAL Res. Nº 52/2017 2017/2019 16 5º SEM. PROF. DE EDUC. MEDIA Y 3º CICLO DE LA E.E.B. - ÁREA: INFORMÁTICA Res. Nº 21/2015 2015/2017 5 3º SEM. PROF. DE EDUC. MEDIA Y 3º CICLO DE LA E.E.B. - ÁREA: CIENCIAS SOCIALES Res. Nº 07/2016 2016/2018 9 3º SEM. PROF. DE EDUC. MEDIA Y 3º CICLO DE LA E.E.B. - ÁREA: CIENCIAS BÁSICAS Res. Nº 50/2017 2017/2019 13 PROF. DE 3º CICLO DE LA E.E.B. - ÁREA: TRABAJO Y TECNOLOGÍA Res. Nº 08/2016 2016/2017 12 HABILITACIÓN PEDAGÓGICA PARA EGRESADOS UNIVERSITARIOS Res. Nº 75/2016 mar2016 oct2017 29 HABILITACIÓN PEDAGÓGICA PARA EGRESADOS UNIVERSITARIOS Res. Nº 79/2017 feb a oct 2017 sáb. 14 HABILITACIÓN PEDAGÓGICA PARA EGRESADOS UNIVERSITARIOS Res. Nº 79/2017 feb a oct 2017 lun-Mar 38 PLAN TRANSITORIO – PROFESIONALIZACIÓN 64 PROF. EEB 3º CICLO PROFESIONALIZADO - PLAN TRANSITORIO - TRAB. Y TECNOL. SECCIÓN "A" Res. Nº 85/17 mar 2017 a nov2018 22 PROF. EEB 3º CICLO PROFESIONALIZADO - PLAN TRANSITORIO - TRAB. Y TECNOL. SECCIÓN "B" Res. Nº 85/17 mar2017 a nov2018 21 PROF. DE EDUC. MEDIA Y 3º CICLO DE LA E.E.B. PROFES. – PLAN TRANSIT - ÁREA: E. ARTÍSTICA Res. Nº 85/2016 2016/2017 21 ESPECIALIZACIÓN EN EDUCACIÓN INICIAL 15 ESPECIALIZACIÓN EN EDUC. INICIAL Res. Nº 299/2015 jun2015 a jul2017 15 TECNICATURA DOCENTE 279 GESTIÓN PEDAGÓGICA Y CURRICULAR - SEDE CARAPEGUÁ (1ª COHORTE) Res. Nº 253/17 may a set2017 45 GESTIÓN PEDAGÓGICA Y CURRICULAR- SEDE PARAGUARÍ (1ª COHORTE) Res. Nº 253/17 may a set2017 45 GESTIÓN PEDAGÓGICA Y CURRICULAR - SEDE PIRAYU (2ª COHORTE) - Res. Nº 253/17 jul a nov2017 18 GESTIÓN PEDAGÓGICA Y CURRICULAR - SEDE YAGUARÓN (2ª COHORTE) Res. Nº 253/17 jul a nov2017 38 GESTIÓN PEDAGÓGICA Y CURRICULAR - SEDE PARAGUARÍ (2ª COHORTE) Res. Nº 253/17 jul a nov2017 45 GESTIÓN PEDAGÓGICA Y CURRICULAR - SEDE MBUYAPEY (2ª COHORTE) Res. Nº 253/17 jul a nov2017 18 GESTIÓN PEDAGÓGICA Y CURRICULAR - SEDE CARAPEGUÁ (2ª COHORTE) Res. Nº 253/17 jul a nov2017 40 EVALUACIÓN EDUCATIVA Res. Nº 312/17 jun2017 a jul2018 30 CAPACITACIONES - PROYECTOS 749 EDUCACIÓN ECONÓMICA Y FINANCIERA Res. Nº 173/17 abr a set2017 43 LAS TIC EN LAS AULAS DEL IX DPTO. PARA LA TRANSF. SOCIAL Y CULTURAL - SECCIÓN A Res. Nº 54/14 mar a nov2017 25 LAS TIC EN LAS AULAS DEL IX DPTO. PARA LA TRANSF. SOCIAL Y CULTURAL - SECCIÓN "B" Res. Nº 54/14 mar a nov2017 25 LAS TIC EN LAS AULAS DEL IX DPTO. PARA LA TRANSF. SOCIAL Y CULTURAL - SECCIÓN "C" Res. Nº 54/14 mar a nov2017 25 LAS TIC EN LAS AULAS DEL IX DPTO. PARA LA TRANSF. SOCIAL Y CULTURAL - SECCIÓN "D" Res. Nº 54/14 mar a nov2017 25
  • 10.
    Instituto de FormaciónDocente Paraguarí PROYECTO EDUCATIVO INSTITUCIONAL 2016-2020 9 HABILITACIÓN PARA AGENTES EDUCATIVOS DE EDUC. INICIAL EN LA MODALIDAD NO FORMAL Res. Nº _____ 25 DESPERTAR EL INTERÉS POR LA LECTURA Y ESCRITURA AÑO III - SECCIÓN A ForFor Res. Nº 159/17 feb a nov2017 18 DESPERTAR EL INTERÉS POR LA LECTURA Y ESCRITURA AÑO III - SECCIÓN B - ForFor Res. Nº 159/17 feb a nov2017 18 PROFUNDIZANDO SABERES Y ESTRATEGIAS MATEMÁTICAS Res. Nº 127/17 feb a oct2017 27 FORMACIÓN DE ANIMADORES A LA LECTURA Res. Nº 123/17 feb a jul2017 40 ACTUALIZACIÓN EN EL ÁREA DE EDUCACIÓN FÍSICA Res. Nº 184/17 may a oct2017 69 MEJORANDO LA GESTIÓN A TRAVÉS DEL PEI - SECCIÓN A Res. Nº 316/16 ago2016 a may2017 25 MEJORANDO LA GESTIÓN A TRAVÉS DEL PEI - SECCIÓN B Res. Nº 316/16 ago2016 a may2017 20 PROYECTO DE NORMALIZACIÓN DEL USO DE LA LENGUA GUARANÍ Res. Nº 230/17 abr a dic2017 45 ACOMPAÑANDO LOS PRIMEROS PASOS EN LA DOCENCIA - SECCIÓN A Res. Nº 120/17 abr a oct2017 15 ACOMPAÑANDO LOS PRIMEROS PASOS EN LA DOCENCIA - SECCIÓN B Res. Nº 120/17 abr a oct2017 18 APRENDER HACIENDO CON TIC - SECCIÓN A Res. Nº 257/17 jun a dic2017 45 APRENDER HACIENDO CON TIC - SECCIÓN B Res. Nº 257/17 jun a dic2017 45 APRENDER HACIENDO CON TIC - SECCIÓN C Res. Nº 257/17 jun a dic2017 45 LAS MATEMÁTICAS EN ACCIÓN - AÑO II Res. Nº 128/17 abr a oct2017 28 DESPERTAR EL INTERÉS POR LA LECTURA Y LA ESCRITURA - AÑO III - SECCIÓN A Res. Nº 164/17 feb a nov2017 12 DESPERTAR EL INTERÉS POR LA LECTURA Y LA ESCRITURA - AÑO III - SECCIÓN B Res. Nº 164/17 feb a nov2017 13 DESPERTAR EL INTERÉS POR LA LECTURA Y LA ESCRITURA - AÑO III - SECCIÓN C Res. Nº 164/17 feb a nov2017 12 DESPERTAR EL INTERÉS POR LA LECTURA Y LA ESCRITURA - AÑO III - SECCIÓN D Res. Nº 164/17 feb a nov2017 13 DESPERTAR EL INTERÉS POR LA LECTURA Y LA ESCRITURA - AÑO III - SECCIÓN E Res. Nº 164/17 feb a nov2017 16 DESPERTAR EL INTERÉS POR LA LECTURA Y LA ESCRITURA - AÑO III - SECCIÓN F Res. Nº 164/17 feb a nov2017 10 DESPERTAR EL INTERÉS POR LA LECTURA Y LA ESCRITURA - AÑO III - SECCIÓN G Res. Nº 164/17 feb a nov2017 11 DESPERTAR EL INTERÉS POR LA LECTURA Y LA ESCRITURA - AÑO III - SECCIÓN H Res. Nº 164/17 feb a nov2017 11 DESPERTAR EL INTERÉS POR LA LECTURA Y LA ESCRITURA - AÑO III - SECCIÓN I Res. Nº 164/17 feb a nov2017 13 DESPERTAR EL INTERÉS POR LA LECTURA Y LA ESCRITURA - AÑO III - SECCIÓN J Res. Nº 164/17 feb a nov2017 12 FORMACIÓN DOCENTE INICIAL 170 PLAN TRANSITORIO – PROFESIONALIZACIÓN 064 ESPECIALIZACIÓN EN EDUCACIÓN INICIAL 015 TECNICATURA DOCENTE 279 CAPACITACIONES - PROYECTOS 749 TOTAL ALUMNOS – AÑO 2017 1.277 El plantel de funcionarios está conformado de la siguiente manera: una Directora, un Secretario General, nueve Profesores de Tiempo Completo, dos Profesores de Media Jornada, veintiún Profesores de Horas Cátedra, cinco Dinamizadores de Centro de Recurso de Aprendizaje, cuatro funcionarios administrativos, tres funcionarios de Servicios Generales. En total 46 funcionarios.
  • 11.
    Instituto de FormaciónDocente Paraguarí PROYECTO EDUCATIVO INSTITUCIONAL 2016-2020 10 ORGANIGRAMA DE LA INSTITUCIÓN
  • 12.
    Instituto de FormaciónDocente Paraguarí PROYECTO EDUCATIVO INSTITUCIONAL 2016-2020 11 JUSTIFICACIÓN A. DIAGNÓSTICO INSTITUCIONAL Como institución de Educación Superior se ha asumido el compromiso de una reflexión y análisis constante sobre el resultado en todos los ámbitos de la gestión institucional con la participación de varios actores educativos. En los últimos cinco años se destaca la tendencia decreciente de las ofertas de la Formación Docente Inicial de post bachillerato en las áreas de Educación Escolar Básica 1º y 2º ciclos, Educación Inicial, Educación Media en las áreas de: Ciencias Sociales, Ciencias Básicas e Informática. En los gráficos siguientes se observan la cobertura de los servicios de Cursos de Formación Continua, tanto en Servicio Transitorio como Cursos de Especializaciones y Capacitaciones. FLUJO DE ALUMNOS EN LOS ÚLTIMOS CINCO AÑOS – 2013/2017 En un 80% los cursos impartidos en la institución son de la modalidad semi presencial, cambiando así la dinámica de trabajo en la organización de la gestión institucional. Desde hace más de 20 años se ha iniciado sobre la necesidad de llevar a cabo profundas reflexiones cualitativas y cuantitativas sobre las necesidades de la Educación Superior. Race (1998) plantea cuatro factores que interactúan y están provocando un cambio acelerado en el planteamiento de la formación superior: - La explosión del conocimiento: alta velocidad y cantidad de generación y a la vez, obsolescencia del mismo. - La revolución en las comunicaciones, caracterizada por una cada vez más masiva presencia de las tecnologías de la información y la comunicación en la enseñanza superior. - El rápido incremento del conocimiento sobre cómo se aprende de una manera efectiva. - El fortalecimiento (empowerment) del que aprende como consecuencia del cambio de paradigma: de la docencia al aprendizaje. El reclamo principal de la sociedad actual es formar docentes altamente preparados para actuar en un entorno cambiante. FDI;54 FDI;43 FDI;111 FDI;94 FDI;121 FDCS;65 FDCS;76 FDCS;169 FDCS;152 FDCS;21 ESPEC;160 ESPEC;100 ESPEC;50 ESPEC;94 ESPEC;121 CAPACIT;0 CAPACIT;0 CAPACIT;0 CAPACIT;3436 CAPACIT;3391 0 500 1000 1500 2000 2500 3000 3500 4000 2012 2013 2014 2015 2016
  • 13.
    Instituto de FormaciónDocente Paraguarí PROYECTO EDUCATIVO INSTITUCIONAL 2016-2020 12 Flujo de egresados de los últimos cinco años. 2012 a 2016 Año FDI FDCS ESPEC 2012 24 13 160 2013 13 35 100 2014 17 17 50 2015 13 24 94 2016 19 10 105 TOTAL 694 39 39 68 78 58 85 82 86 57 85 65 98 45 62 61 68 52 95 72 222 157 32 335 363 162 263 271 184 269 102 177 156 172 42 201 201 131 260 197 148 84 131 134 0 50 100 150 200 250 300 350 400 Egresados 1974 A 2016 FDI;24 FDI;13 FDI;17 FDI;13 FDI;19 FDCS;13 FDCS;35 FDCS;17 FDCS;24 FDCS;10 ESPEC;160 ESPEC;100 ESPEC;50 ESPEC;94 ESPEC;105 0 20 40 60 80 100 120 140 160 180 2012 2013 2014 2015 2016
  • 14.
    Instituto de FormaciónDocente Paraguarí PROYECTO EDUCATIVO INSTITUCIONAL 2016-2020 13 JORNADAS DE CAPACITACIÓN PEDAGÓGICA SINDICAL PARTICIPANTES AÑO 2015 - 2016 Sedes Participantes 2015 2016 Acahay 172 219 Caballero - Sapucai 156 183 Carapeguá 460 808 La Colmena 126 267 Mbuyapey 105 103 Paraguarí – Escobar 305 348 Pirayú 259 223 Tebicuarymi 046 046 Yaguarón 309 328 Ybycui 436 442 Ybytymi - MartinezCué 082 119 TOTAL 2.456 3086 2015; 172 2015; 156 2015; 460 2015; 126 2015; 105 2015; 305 2015; 259 2015; 46 2015; 309 2015; 436 2015; 82 2.016 ; 219 2.016 ; 183 2.016 ; 808 2.016 ; 267 2.016 ; 103 2.016 ; 348 2.016 ; 223 2.016 ; 46 2.016 ; 328 2.016 ; 442 2.016 ; 119 0 100 200 300 400 500 600 700 800 900 Acahay Caballero - Sapucai Carapeguá La Colmena Mbuyapey Paraguarí – Escobar Pirayú Tebicuarymi Yaguarón Ybycui Ybytymi - MartinezCué
  • 15.
    Instituto de FormaciónDocente Paraguarí PROYECTO EDUCATIVO INSTITUCIONAL 2016-2020 14 NATURALEZA La declaración mundial sobre la Educación Superior del siglo XXI (1998) ha afirmado que: “la relevancia de la educación superior debe evaluarse según la correspondencia entre lo que la sociedad espera de las instituciones y los que ellos hacen. Ello requieren de visión ética y la imparcialidad política, capacidad crítica y al mismo tiempo, una mejor articulación con los problemas de la sociedad y el mundo del trabajo”. Los motivos que impulsaron a la Comunidad Educativa del IFD Paraguarí a actualizar el Proyecto Educativo Institucional obedecen a la necesidad de apostar por la mejora continua atendiendo: - Los avances logrados en el Proyecto Educativo periodo 2010-2015 - La Resolución Nº 7/2013 de Licenciamiento, otorgado por el MEC por cumplir con los criterios de calidad contemplados en el Mecanismo de Licenciamiento de las instituciones Formadoras de Docentes y - La elaboración y concreción de variados proyectos pertinentes y trascendentales ejecutados por los docentes del IFD, para la mejora de la calidad educativa del departamento. Los argumentos mencionados en los párrafos anteriores nos han animado en la elaboración del documento presentado con la finalidad de constituirse en eje orientador de la gestión. Para su construcción se tuvo en cuenta el Manual de Orientación para la Gestión Escolar. MEC – JICA. 2008. El PEI favorecerá al mejoramiento continuo de los servicios educativos que se ofrecen en el IFD Paraguarí, teniendo en cuenta todas las dimensiones de la Gestión Institucional. El nivel de exigencia del PEI sea del 90 % como meta general VIGENCIA El Proyecto Educativo Institucional tendrá una vigencia de 5 años con una evaluación anual para sus ajustes pertinentes.
  • 16.
    Instituto de FormaciónDocente Paraguarí PROYECTO EDUCATIVO INSTITUCIONAL 2016-2020 15 El problema principal y sus causas Escasa optimización de los servicios educativos ofrecidos en el IFD Paraguarí 1.Escasa articulación entre la teoría y la práctica en las actividades curriculares de los diferentes programas y proyectos implementados en la institución 2.Insuficiente trabajo en equipo por estamentos 3. Escaso uso de las estrategias TIC en el aula en los diferentes cursos y programas implementados 4. Insuficiente planificacion de las actividades pedagógicas 5. Poco compromiso en el cumplimiento de los roles asignados en los diferentes estamentos 6. Poca utilización de estrategias didáctica activas en el proceso de enseñaza y aprendizaje 7.Escasa celeridad en la prestación de servicio en el área administrativa 8.Escasa formacion de docentes en didácticas específicas 9.Falta de seguimiente a los noveles docentes 10.Debilidad en la aplicaciòn del enfoque por competencias 11.Exigua vinculación con el medio 12.Escasa publicación de actividades innstitucionales 13. Falta de trabajo en redes e intercambio cultural 14. Escasa planificación e implementación coordinada de planes y proyectos. 15. Limitada disponibilidad de recursos financieros para responder a las necesidades de los programas y proyectos de la institución. 16. Escasa producción en el ámbito investigativo. 17. Debilidad en el abordaje a la Educación Inclusiva.
  • 17.
    Instituto de FormaciónDocente Paraguarí PROYECTO EDUCATIVO INSTITUCIONAL 2016-2020 16 Problema principal Escasa optimización de los servicios educativos ofrecidos en el IFD Paraguarí. Para responder a las demandas del entorno y hacer frente a los problemas detectados se plantean las siguientes iniciativas estratégicas:  Lograr la Calidad en los servicios educativos.  Mejorar la gestión institucional en las diferentes dimensiones  Fortalecer Redes Institucionales.  Implementar Nuevos modelos de gestión pedagógica.  Fortalecer el Aprendizaje colaborativo y cooperativo.  Propiciar la Integración de TIC en el aula.  Instalar cultura investigativa.  Ofrecer Servicios comunitarios.  Realizar Seguimiento a los noveles docentes  Planificar e implementar planes y proyectos 2- MARCO REFERENCIAL Visión Ser una institución de Educación Superior, reconocida a nivel nacional e internacional por su innovación y vanguardismo, comprometido en la formación de líderes de calidad, capaces de transformar su entorno con responsabilidad y profesionalismo en pos de la sociedad paraguaya. Misión Como centro de Educación Superior con licenciamiento del MEC, ofrece servicios de formación, capacitación y actualización de profesionales educativos, inspirados en paradigmas modernos y humanistas, que promueve la investigación y proyección de sus egresados en el campo laboral y social. VALORES DECLARADOS  Excelencia académica: Dado el carácter superior que tiene la institución educativa, sus miembros declaran este valor para que lo caracterice porque todos los formadores tienen el perfil para ocupar los cargos de manera a satisfacer las necesidades de los usuarios promoviendo un fuerte compromiso con la sociedad para el mejoramiento continuo de la Educación Paraguaya.  Responsabilidad: Los miembros de la Comunidad Educativa asumen el compromiso de brindar un servicio de calidad, por tanto la responsabilidad es uno de los valores que lo caracteriza  Respeto: El actuar de los miembros de la Comunidad Educativa tiene que ser justa, recta, íntegra y de respeto entre todos, a la vez comprometen a utilizar eficientemente los recursos que el Estado provee optimizando los servicios.  Liderazgo: El estilo de liderazgo que proponen los miembros de la Comunidad Educativa es el pro activo, participativo y colaborativo de tal manera a transformar la sociedad paraguaya.  Solidaridad: En el IFD Paraguarí están comprometidos a trabajar en un ambiente agradable, en colaboración mutua, fortaleciendo lo equipos, reconocen que la solidaridad es un valor que deben practicar entre todos para lograr de un mundo más humanizante.
  • 18.
    Instituto de FormaciónDocente Paraguarí PROYECTO EDUCATIVO INSTITUCIONAL 2016-2020 17 3- MARCO OPERATIVO– Plan Plurianual Objetivo General OPTIMIZAR los servicios educativos ofrecidos en el IFD Paraguarí a través de una gestión institucional íntegra, eficiente, eficaz, pertinente, equitativa y coherente. DIMENSIÓN ORGANIZACIONAL Meta General : IMPLEMENTAR en un 90% los servicios educativos ofrecidos en el IFD Paraguarí a través de una gestión institucional íntegra, eficiente, eficaz, pertinente, equitativa y coherente en el trascurso de 5 años. Objetivos Estratégicos Metas Estratégicas Evaluación Estrategias Actividades Principales Cronograma por año Indicadores Medios de verificación 1 2 3 4 5 Lograr la Calidad en los servicios educativos. Promover la publicación de actividades institucionales Fortalecer el trabajo en redes e intercambio cultural con docentes del país y de otras latitudes En un 90% la institución logra la calidad en las dimensiones: organizacional, administrativa, pedagógica, comunitaria Mejorar la gestión institucional en las diferentes dimensiones en un 90% Fortalecer en un 100 % el trabajo en equipo por estamentos Publicar todas las evidencias de actividades institucionales en tiempo y forma Se concretan redes de aprendizaje e intercambio a nivel nacional e internacional La institución cuenta con el organigrama funcional reconocido por el MEC. La atención a los usuarios es muy satisfactoria Los procesos administrativos y financieros son diligentes La institución difunde las diferentes reglamentaciones pertinentes Se cuenta con los sistemas actualizados de documentaciones administrativas y estados financieros. Se elaboran nuevas propuestas curriculares Se cuenta con un plantel competente según perfil requerido para la E.S. Los estudiantes poseen óptimo rendimiento académico Se cuenta con alianzas estratégicas interinstitucionales. Existe distribución de responsabilidades en las tareas, proyectos y actividades asignadas Se evidencia en diferentes medios las actividades institucionales Se cuenta con una comunidad de aprendizajes entre docentes y alumnos de IFDs Se establecen lazos de integración a nivel nacional e internacional Organigrama reconocido por VES Informe ejecutivo Planilla de asistencia. Fotografías Ficheros Balances Software de gestión administrativa Proyectos Planes Programas Currículum normalizado Certificación Profesional de los funcionarios. Informe de evaluación Acuerdos Agenda de trabajo Fotografías Folletos Galería de producciones Redes sociales Acuerdos firmados Programa de intercambio Publicaciones digitales Relatorías de las experiencias Mesa de trabajo Encuesta de satisfacción Sondeo Charlas informativas Reuniones de trabajo Trabajo de investigación Estudio del contexto Certificación documental Aplicar estrategias según estilos de aprendizaje Identificación de oportunidades Reuniones de trabajo Presentación en digital de eviden- cias al personal responsable para su publicación Planificación e implementación del programa de intercambio Conformación de un equipo de elaboración del organigrama Capacitación de atención al público Implementación de un plan de trabajo basado en objetivos Implementación de un plan de trabajo Ordenamiento del espacio físico y las documentaciones de acuerdo a los principios de organización de archivos Diagnóstico de necesidades y posterior elaboración del proyecto Capacitación y actualización permanente del plantel docente Implementación de estrategias didácticas, meta- cognitivas , de trabajo intelectual y basados en las TIC Análisis externo Mesa de trabajo con las autoridades institucionales. Elaboración y firma de acuerdos Realizar reuniones para el consenso y distribución de funciones Estimular con elogios y premios a los miembros de la comunidad educativa. Presentación del protocolo para publicación de actividades institucionales Contacto con docentes de otros IFDs. Definición de los objetivos comunes. Planificación de las actividades de intercambio Evaluación del programa Publicación de las actividades realizadas en las comunidades x x x x x x x x x x x x
  • 19.
    Instituto de FormaciónDocente Paraguarí PROYECTO EDUCATIVO INSTITUCIONAL 2016-2020 18 DIMENSIÒN PEDAGÓGICA-CURRÌCULAR Meta General : IMPLEMENTAR en un 90% los servicios educativos ofrecidos en el IFD Paraguarí a través de una gestión institucional íntegra, eficiente, eficaz, pertinente, equitativa y coherente en el trascurso de 5 años. Objetivos Estratégico s Metas Estratégicas Evaluación Estrategias Actividades Principales Cronograma por año Indicadores Medios de verificación 1 2 3 4 5 Fortalecer la planificación e implementa ción coordinada de planes y proyectos Articular la teoría y la práctica en las actividades curriculares de los diferentes programas y proyectos implementa dos en la institución Capacitar en el uso de estrategias TIC a docentes de los proyectos implementa dos en la institución Promover el uso de estrategias didácticas activas en el proceso de enseñanza- aprendizaje Propiciar la cultura investigativa Impulsar el seguimiento a los docentes noveles con cursos en áreas específicas, psicoafectiva y sociocomunit aria El 100 % de las actividades son planificadas y coordinadas En un 90% se recibe asesoramiento y se evalúa las actividades Aplicar el principio de articulación teórico-práctico al interior de cada programa modular El 90 % de las planificaciones se aplica el enfoque por competencias El 90% utilizan estrategias TIC como recursos metodológico El 100 % de los docentes aplican estrategias activas El 90% de los docentes aplican la didáctica específica del área Publicar los trabajos de investigación realizados en 100 % El 90% de los docentes egresados de la FDI tienen acompañamiento del IFD Paraguarí a través de cursos de capacitación Cuentan con portafolio de evidencias: Dirección Coordinadores Docentes Técnicos Se planifica por proyectos y competencias Utiliza recursos y servicios TIC durante el proceso de clase. Diseña planificaciones con variados técnicas Aplica estrategias activas en el proceso de clase Implementa estrategias de la didáctica específica Se publica las investigaciones realizadas en los diferentes proyectos Registro de docentes noveles en los cursos de capacitación y actualización Participación de docentes noveles en los cursos de capacitación y actualización Planes de clase Proyectos institucionales Agenda de trabajo Cronograma de Actividades Informe Planificación de aula Planificación por proyectos Planificación del curso de capacitación Registro de asistencia Planificaciones Actividades enfocadas hacia la didáctica específica del área Revistas y Artículos científicos Proyecto apro- bado por el MEC Planificación de los docen- tes tutores Registro de asistencia Capacitación en planificación estratégica Aplicar el Plan Anual de todos los estamentos de la institución. Acompañamiento técnico a docentes Evaluación periódico de las actividades académicas Planificar talleres Capacitación a docentes y técnicos en el área de TIC Investigación de estrategias que propicien el aprendizaje significativo Selección de las estrategias a utilizar Aplicación de las estrategias Capacitar en estrategias de investigación a los docentes Aplicar los pasos de la investigación científica Capacitar a los docentes noveles en la modalidad e- learning Investigación-acción Análisis de material didáctico Formación de equipos investigadores Análisis y reflexión de la práctica educa- tiva Aplicación de propuestas didácticas en el aula Evaluación de las propuestas didácticas Participación en las capacitaciones: directivo, docente y técnicos Asesorar a docentes Acompañar a docentes en sus proyectos Evaluar las actividades y proyectos pedagógicos Selección de las capacidades a ser desarrolladas Planificación y ejecución Clases simuladas Evaluación de las experiencias de aprendizaje Participación en los talleres Aplicación de los recursos Diseño de recursos didácticos para el aula Selección de materiales bibliográficos Planificación de tareas creativas utilizando estrategias activas pertinentes Preparación de recursos didácticas para la enseñanza de la didáctica del área. Participar en los espacios de capacitación sobre investigación-acción Caracterizar el problema Aplicar los instrumentos de recolección de datos Sistematizar y elaborar conclusiones Difundir los resultados de la investigación Promocionar los cursos disponibles en áreas específicas, psicoafectiva y sociocomunitaria. Registrar a los docentes egresados Acompañar y monitorear las actividades de los egresados x x x x x x x x x x x x x x x x x x x x x x x x x
  • 20.
    Instituto de FormaciónDocente Paraguarí PROYECTO EDUCATIVO INSTITUCIONAL 2016-2020 19 DIMENSIÓN FINANCIERA Meta General: IMPLEMENTAR en un 90% los servicios educativos ofrecidos en el IFD Paraguarí a través de una gestión institucional íntegra, eficiente, eficaz, pertinente, equitativa y coherente en el trascurso de 5 años. Objetivos Estratégicos Metas Estratégicas Evaluación Estrategias Actividades Principales Cronograma por año Indicadores Medios de verificación 1 2 3 4 5 Ejecutar recursos financieros con eficiencia para responder a los diferentes programas y proyectos de la institución En un 100% se ejecuta el presupuesto disponible en la institución Se diagnostica necesidades de la institución Se planifica según prioridad de necesidades por dimensión Se ejecuta el presupuesto disponible Se realiza rendición de cuentas públicas de la Gestión Planificación de necesidades Comprobante s: de depósitos en el Banco, facturas de compras Planificar el Plan de Caja conforme las diferentes dimensiones de la institución Ejecutar el plan de Caja según presupuesto disponible Confeccionar lista de necesidades de cada ámbito de la institución Priorizar las necesidades en base a los ingresos institucionales Preparar el cuadro de ingresos Acompañar las compras de insumos para oficinas y otras necesidades Verificar los documentos legales al realizarse las compras x x x x DIMENSIÓN COMUNITARIA Meta General : IMPLEMENTAR en un 90% los servicios educativos ofrecidos en el IFD Paraguarí a través de una gestión institucional íntegra, eficiente, eficaz, pertinente, equitativa y coherente en el trascurso de 5 años. Objetivos Estratégicos Metas Estratégicas Evaluación Estrategias Actividades Principales Cronograma por año Indicadores Medios de verificación 1 2 3 4 5 Fortalecer la vinculación con el medio En un 90% se aplican actividades que involucran al entorno comunitario Se planifican proyectos socio comunitarios (Seminarios) Se ejecutan proyectos socio comunitarios Se establecen alianzas interinstitucionales para la aplicación de proyectos (Rotary Club de Asunción, ABC Color, Municipalidad, Gobernación, Policía Nacional, Fiscalía) KOIKA, JICA, Hospital Regional de Paraguarí, Coordinación de Supervisiones Supervisiones Educativas. Planificación de los proyectos Registros de asistencias Fotografías Informes Relatorías Implementar proyectos planificados Conformación de equipos de trabajo Planificación de Proyectos Promoción de los proyectos Monitoreo y evaluación de las actividades planificadas. x x x x
  • 21.
    Instituto de FormaciónDocente Paraguarí PROYECTO EDUCATIVO INSTITUCIONAL 2016-2020 20 Plan Operativo Anual - 2016 Dimensión Organizacional Objetivos específicos 1. Establecer un sistema de acompañamiento, coordinación y apoyo entre los diferentes estamentos de la institución para la planificación e implementación estratégica de los programas y proyectos que se ofrecen en la institución superior. Actividades principales Actividades concretas Cronograma Recursos Responsabl es Evaluación Indicadores Medios de verificación Organización del trabajo del año académico Reunión de trabajo para elaborar Plan Estratégico de la Dirección, Coordinaciones y Secretaría en el marco de una agenda educativa Reunión de elaboración del Plan de Trabajo de los diferentes estamentos de la institución Círculos de aprendizaje por programas y proyectos Observaciones de clases Febrero Febrero y Marzo Humanos Directora y Coordinador as Dirección Coordinacio nes Secretaría Bibliotecario s Unidad Técnica Se planifica acciones estratégicas para el año. Se planifica acciones por cada estamento de la institución para el año lectivo Se presenta evidencias de los trabajos por estamentos Cuaderno de reuniones Plan estratégico Plan Anual. Registro de entrega Libro de Actas Delineamient o de acciones y responsabilid ades al interior de los diferentes estamentos Se establecen reuniones sistemáticas de funcionarios y equipos para el fortalecimient o y logro de las metas pro-puestas en el plan de me-jora institucional Reasignación de funciones en cada estamento considerando las necesidades institucionales Definir actividades específicas referidas a: Administrativos Técnicos Servicios Reunión de trabajo de Dirección, Coordinación, secretaría, y EGI para delinear la ejecución del Plan de Mejora y POA 2016 Reajuste del PEI 2016 – 2020 Asignación de las materias a los docentes de acuerdo al perfil, carga horaria y proyectos aprobados en Educación Superior. Definir acuerdos que ayuden a la toma de decisiones que garanticen el buen funcionamiento de la institución -Elaboración del POA -Elaboración del PCI Análisis de las reglamentaciones vigentes y normativas institucionales Validación del reglamento de formación docente Reajustes del reglamento interno -Elaboración de Manual de incentivos - Difusión del PEI y POA Organización en equipo de: Los cursos aprobados por Educación Superior -de Formación Docente Inicial: Etapa propedéutica Profesorado en Educación Inicial Profesorado de Educación Media y 3er.ciclo en diferentes áreas. Cursos regulares: Profesorado en Informática; 2° y 3° curso Profesorado en Educación Inicial; 2° y 3° curso -Formación Docente Continua: a) Especialización Metodología de la investigación, Gestión Educativa, Desarrollo Personal, Nivel Inicial Asesoría Pedagógica Escuela Viva Fase V b) Profesionalización Educación Artística c) Capacitaciones: Capacitación Nacional Pre Clases y Vacaciones; Misional 2016; Clima y su incidencia en el aula Capacitación Pedagógica y Sindical; La planificación docente. Febrero a Octubre Febrero Marzo Abril Abril De febrero a diciembre Febrero a Noviembre Febrero a Noviembre Humanos Directora y Gestión Académica -Dirección - Coordinacio nes - Autoevaluaci ón -Secretaría - Bibliotecario s -Unidad Técnica Dirección, Coordinador a de Gestión Académica y Evaluadora de la Institución Dirección Coordinacio nes Secretaría Bibliotecario s Servicios Unidad Técnica Dirección Coordinador a de Gestión Académica Dirección Coordinacio nes -Secretaría - Bibliotecario s -Servicios -Unidad Técnica Se reasignan funciones del plantel administrativo, docente, técnico y servicios según necesidad institución Cada estamento cumple con las funciones establecidas en el manual de funciones La institución cuenta con reglamento interno, normas de convivencia, manual de incentivos. -La institución cuenta con un plan de trabajo. El PEI es evaluado por el CEI El PEI es evaluado técnicamente por el CEI La institución cuenta con PEI y POA Se realizan reuniones para la Difusión del PEI y POA con la Comunidad Educativa. Se considera el perfil del docente en la asignación de las materias y la carga horaria Cada estamento cuenta con su plan de mejora Se presentan informes mensuales de cada estamento Se cuenta con Acta de reuniones Se evidencia el cumplimiento de los acuerdos Acta de reuniones Ficha personal Cuadro de personal Plan de trabajo Manual de funciones Reglamento institucional Normas de convivencia Libro de Actas PEI POA 2014 Plan de Mejora Acta de reunión Informe -Planilla de asistencia -Informe -Fotografía Cuadro de personal Actas Plan de mejora Informe
  • 22.
    Instituto de FormaciónDocente Paraguarí PROYECTO EDUCATIVO INSTITUCIONAL 2016-2020 21 2. Generar espacios de fortalecimiento de equipos interfuncionales. Capacitación: Despertar el interés por la lectura y escritura Curso de Animadores en la lectura TIC Básico TIC en el aula Educando con TIC N1I Profundizando Saberes y estrategias matemáticas Curso de habilitación para agentes no formales Mejorando la Gestión a través del PEI Acompañamiento a docentes noveles Mentoría. Estrategias de enseñanza de las matemáticas para escuelas focalizadas Se establecen reuniones de trabajo con la Coordinación Departamen- tal y Supervi- siones edu- cativas, direc- tores, gre- mios para la organización y evaluación de las capaci- taciones que ofrece la institución Se instala un sistema de atención y buen trato a los usuarios para la agili- zación en los procesos ad- ministrativos Realizar de manera efi- ciente el ser- vicio de aseo, mantenimient o y vigilancia de cada una de las áreas que conforma la institución Primera reunión de trabajo para la presentación de las ofertas educativas de la institución y Calendarización del Plan de Capacitación Departamental Reunión mensual para organizar y evaluar Capacitación Pedagógica y Sindical Reuniones con supervisiones y escuelas focalizadas para organizar y monitorear la implementación del Proyecto Despertar Asistencia a reuniones que se establecen en el VES para los funcionarios administrativos en el manejo del sistema SIGMEC, NAUTHILUS; RUE ( registro único del estudiante) Reuniones periódicas donde se establecen un plan de trabajo en equipo con los funcionarios administrativos para responder eficientemente a los requerimientos institucionales: - Facilitar documentos requeridos en tiempo y forma - Brindar buen trato a los usuarios -Contar con un plan de trabajo Mantener en óptimas condiciones las instalaciones de la institución que tengan bajo su responsabilidad. Participar en la construcción y ejecución del PEI, POA y Plan de Mejora. Febrero Marzo Febrero - Noviembre Directora, Coordinador a Gestión Académica y Coordinació n Pedagógica y Supervision es Personal administrativ o Firma de acuerdos interinstitucionales Se calendariza los cursos de capacitación para docentes El trato es cordial y la información es precisa Agilidad en la entrega de documentos requeridos a los usuarios y personal de la Institución Se provee en tiempo y forma los materiales para la gestión de aula Las instalaciones de las instituciones se mantienen limpias y ordenadas permanentemente. El personal de servicio mantiene y resguarda los bienes de la institución Participa en la ejecución del PEI,POA y Plan de mejora Libro de Actas Convenios Notas remitidas Registro de firmas, fotografías, constancias Cuestionario de satisfacción Hoja de Desempeño Actividades principales Actividades concretas Cronograma Recursos Responsables Evaluación Indicadores Medios de verificación Instalar equipos de trabajo para que sean inter- funcionales Reuniones periódicas con los diferentes equipos conformados -Conformación de Equipo de : Docentes Capacitadores - Equipo de tutores TIC - Proyecto Despertar: - Investigación-acción-reflexión - EGI - Unidad Técnica Pedagógica - Comisión de Padres Elaboración y ejecución de proyectos de los diferentes equipos conformados Elaboradores de Módulos y de investigación acción) ,considerando el plan de mejora: Monitoreo y acompañamiento de las acciones realizadas por los equipos conformados Febrero a abril De febrero a noviembre Humanos Financieros Directora Coordinación de Gestión Académica Coordinaciones -Se -Planifica y realiza actividades conforme a su Plan de Trabajo -Realiza actividades programadas para las capacitaciones. -Crea espacios virtuales de aprendizaje. -Elabora materiales de enseñanza de aprendizaje para los diferentes proyectos y programas. -Se conforma el equipo de investigación -Acta de reuniones -Plan de Acción -Cronograma anual -Materiales digitales e impresos -Cuaderno de reuniones
  • 23.
    Instituto de FormaciónDocente Paraguarí PROYECTO EDUCATIVO INSTITUCIONAL 2016-2020 22 Dimensión Pedagógica Curricular -Se elaboran los proyectos por los equipos conformados según el plan de mejora -Se implementan los proyectos planificados en cada equipo -Se evidencia la implementación de los diferentes proyectos planificados. -Informe. - Publicaciones científicas Se envían propuestas del MEC para becas a docentes según perfiles Se tramitan cursos de capacitación y actualización a docentes de la institución Se ofrecen espacios de encuentros a docentes de la institución en: Pasantías Regionales Seminarios Internacionales Capacitaciones Nacionales e Internacionales Cursos de Especializacion es de Post grados Cursos de Adiestramiento en el exterior Febrero – Noviembre Marzo Abril Humanos y Financieros Directora Docentes asignados para el equipo de investigación Se obtienen informaciones fidedignas Se elabora el informe estadístico Se conforma equipo para analizar los casos presentados Se registran las decisiones tomadas en libro de acta. Se comunica a los alumnos involucrados las decisiones tomadas Se reúne cada coordinación con especialistas de cada área. Se registra la asistencia de los alumnos participantes en la reunión. Cuestionarios Planillas Informe Objetivos específicos Actividades principales Actividades concretas Cronograma Recursos Responsables Evaluación Indicadores Medios de verificación 1-Analizar la realidad educativa para la implementación de planes y programas. 2.Aplicar estrategias innovadoras en el proceso aprendizaje- enseñanza en las diferentes modalidades educativas conforme al enfoque por competencia 4.Crear espacios reales de investigación pedagógica en los diferentes programas y proyectos implementados 5.Implementar cursos de -Delinear los programas académicos atendiendo recursos humanos y la demanda educativa local y regional. - Normalización de sistema de comunicación, planificación, elaboración de unidades didácticas e informes para la aplicación en los diferentes programas y proyectos -Diseñar las planificaciones presenciales y a distancia aplicando estrategias de aprendizajes innovadoras - Reuniones con los profesores involucrados en los diferentes programas académicos y proyectos. -Diseño de proyectos de capacitación -Planificación de clases contemplando los diferentes momentos didácticos. -Aplicar estrategias innovadoras durante el proceso de clase. -Utilizar las TIC como herramienta pedagógica en el proceso de Enseñanza Aprendizaje Utilizar la plataforma de ambientes virtuales como herramienta de aprendizaje Focalizar instituciones para Laboratorio Pedagógico Elaborar proyecto de acompaña-miento Febrero- Marzo Marzo a Noviembre Febrero a diciembre Octubre Humanos Directora-G. Académica y Coordinadoras Coordinadora Pedagógica y docentes Coordinadoras y Docentes Directora Coordinación de Gestión Académica y Coordinaciones Equipo de investigaciones Se cuenta con programas de estudio y proyectos de actualización Elaboraciones de cronogramas según la disponibilidad y carga horaria de cada Docente. Planifica experiencias de aprendizaje aplicando estrategias innovadoras Equipo de investigadores conformado Se planifica Proyecto de Laboratorio Pedagógico Se elabora módulos y/o unidades didácticas Programas y planes de estudio. Proyectos de actualización Planes de clase Módulos Portafolio docente Materiales impresos y digitales, revistas, relatoría Proyecto de Laboratorio Pedagógico
  • 24.
    Instituto de FormaciónDocente Paraguarí PROYECTO EDUCATIVO INSTITUCIONAL 2016-2020 23 Dimensión Administrativa Financiera actualización en la modalidad presencial- virtual para docentes de la institución -Conformación de Equipos de Investigación Científica. -Elaboración de unidades didácticas, módulos. - Actualizar en el uso de estrategias de enseñanza aprendizaje a docentes de la institución conforme al diagnóstico realizado Implementar el proyecto planteado Monitorear, evaluar Publicar resultados en formato impreso y digital -Talleres sobre: Tutorización y Mediación en educación presencial y a distancia. -Participación del “Programa de Capacitación de los educadores para el mejora-miento de los aprendizajes" BECA para la excelencia educativa. -Curso de Capa- citación Docente “Educando con TIC” – Nivel I Mayo Abril a Noviembre Directora Coordinación de Gestión Académica Profesores tutores Se organiza cursos de actualización para docentes de la institución Informes Planilla de asistencia 6. Capacitar a Docentes en Servicio, Supervisores, Directores, Técnicos de Supervisión y Docentes del IX Departamento. 7.Ejecutar diferentes proyectos institucionales - Capacitaciones a Docentes del IX Departamento dentro del Plan Nacional de Capacitación - Elaboración y ejecución de diferentes proyectos institucionales, -“Capacitación Pedagógica Misional” -Curso de Capacitación Docente “Educando con TIC” – Nivel I -Capacitación Pedagógica y Sindical -“Despertar el interés por la Lectura y Escritura Año 2” - “Agentes Educativos de Educación Inicial – Modalidad No Formal” -“Profundizando saberes y estrategias matemáticas”. Monitoreo de la transferencia de aprendizaje en el aula, en coordinación con las supervisiones pedagógicas de los diferentes niveles educativos Proyectos institucionales: Semana Santa, Día de la Familia, Festejo de San Juan, Día del Folclore y del Idioma Guaraní Juventud y Primavera, Mita Roga, Campamento Pedagógico Febrero a noviembre Directora Coordinación de Gestión Académica, coordinación Pedagógica Tutores Directora Coordinación de Gestión Académica , Equipo conformado, Coordinadora Pedagógica Asume con responsabilidad los cursos de capacitación a su cargo. Actualiza a Docentes en Servicios, Supervisores, Directores, Técnicos de Supervisión y Docentes del IX Departamento Se ejecutan proyectos institucionales Informes mensuales y Planillas de Asistencia y Calificación de los participantes Presentación de proyectos. Medios audiovisuales Objetivos específicos Actividades principales Actividades concretas Cronograma Recursos Responsables Evaluación Indicadores Medios de verificación 1.Supervisar las operaciones bancarias 2.Utilizar con eficiencia y pertinencia los fondos propios 3.Elaborar la ejecución de fondos de ingresos y el plan de cajas de la institución 4.Actualizar el inventario de bienes patrimoniales - Prepara y depositar los ingresos percibidos en la institución -Elaborar el presupuesto de los fondos propios -Preparar la ejecución de fondos propios -Ejecutar el plan de cajas -Controlar inventario de muebles y equipos -Depositar los ingresos percibidos en el BNF Sucursal Paraguarí Confeccionar lista de necesidades de cada ámbitos de la institución Priorizar las necesidades en base a los ingresos institucionales Preparar el cuadro de ingresos Acompañar las compras de insumos para oficinas y otras necesidades Verificar los documentos legales al realizarse las compras Actualizar y verificar el inventario de bienes patrimoniales Febrero a Diciembre Febrero a Mayo Dos a tres veces al años según desembolso Dos veces al años Humanos Materiales Financieros Administrador a Secretario y Auxiliares administrativo s Directora y Administrador a Directora y Administrador a Directora- Administrador a y Representant e de bienes patrimoniales del MEC Prepara las boletas de ingreso. Deposita los ingresos de dinero Elabora el presupuesto de fondos propios Elabora el cuadro de ingresos Ejecuta el plan de cajas Actualiza y verifica el inventario institucional Boleta de depósito y recibos de dinero Presupuesto del años en curso Planilla de ingresos Solicitud de plan de caja Recibo de transferencia del MEC Detalle de gastos y comprobantes legales Inventario
  • 25.
    Instituto de FormaciónDocente Paraguarí PROYECTO EDUCATIVO INSTITUCIONAL 2016-2020 24 Dimensión Comunitaria Objetivos específicos Actividades principales Actividades concretas Cronograma Recursos Responsables Evaluación Indicadores Medios de verificación 1.Concretar alianzas estratégicas con instituciones a nivel local y regional. Acordar acciones conjuntas para la concreción del Plan Nacional de Capacitación Convenios con instituciones educativas para la implementación del Laboratorio Pedagógico Apoyo logístico a las Supervisiones Pedagógicas Convenios con el MAG-Gobernación del IX Departamento-IFD Paraguarí Delinear propuestas con Instituciones Técnicas para potenciar la Sala Tecnológica -Firma de acuerdos entre Supervisión-IFD -Firma de acuerdos entre Colegios y Escuelas Nacionales –IFD para la implementación del Programa de Laboratorio Pedagógico -Convenio de cooperación interinstitucional con la Facultad de Filosofía Sede Paraguarí -Convenio con el MAG- Gobernación para la implementación del Profesorado en Ciencias Agropecuarias- Firma de acuerdos con Instituciones Técnicas para el uso de la Sala Tecnológica Marzo Octubre- Noviembre Octubre Febrero Noviembre Humanos . Directora, Coordinadora de Gestión A. Directora, Coordinaciones Directora y Coordinadores Se firma acuerdos, convenios con instituciones locales y regionales Convenios Interinstitucional es
  • 26.
    Instituto de FormaciónDocente Paraguarí PROYECTO EDUCATIVO INSTITUCIONAL 2016-2020 25 4- ANEXO FODA. Fortalezas  Idoneidad del plantel técnico – pedagógico y administrativo de la institución. Solvencia profesional.  Recursos didácticos actualizados (Bibliografía general actualizada)  Actualización y capacitación permanente de los docentes por autogestión de los mismos y las propiciadas por el nivel central.  Moderada cantidad de alumnos/as docentes por aula para facilitar la eficacia y la eficiencia del P.EA.  Éxitos en la ejecución de los diferentes proyectos emprendidos por el I.F.D. y el nivel central.  El 70 % de los docentes poseen habilidades en el uso de las TIC  Apreciación positiva del MEC, estamentos departamentales y locales hacia el IFD.  Respuesta a constantes desafíos presentados en el nivel y en la institución.  Apertura de la institución hacia la comunidad educativa local y departamental.  Libertad para la Agremiación de los docentes del I.F.D.  Amplia cobertura para cubrir las demandas profesionales del país.  Predisposición de los docentes para responder a los requerimientos institucionales.  Autonomía y eficiencia en la elaboración de proyectos y programas educativos.  Apoyo Internacional de la KOICA Debilidades  Insuficiente comunicación entre los miembros del I.FD.  Poco trabajo en equipo de los docentes y alumnos – docentes en las disciplinas y materias afines.  Escasa utilización de los medios tecnológicos por los docentes como recurso de aprendizaje.  Inadecuada utilización de los recursos tecnológicos, instalaciones y materiales.  Poca iniciativa para ejecutar proyectos de adiestramiento en el manejo de los diversos recursos.  Poca utilización de espacios para el fortalecimiento de la identidad nacional.  Escaso acompañamiento en las actividades institucionales y de la comunidad de parte de los docentes y alumnos - docentes.  Falta de seguimiento a los egresados como profesionales.  Escasa cultura investigativa de los miembros de la comunidad educativa.  Insuficiente mantenimiento de la infraestructura edilicia: ventilación, lugares de descanso, etc.  Poca perseverancia para fomentar los valores culturales y de identidad  Falta de responsabilidad para el desempeño profesional de algunos docentes.  Falta de responsabilidad de algunos alumnos para el cumplimiento de sus obligaciones estudiantiles.  Poca existencia de recursos: bibliográficos y laboratoriales para áreas específicas.  Disparidad de exigencias de parte de los profesores hacia los alumnos.  Bajo nivel de rendimiento de alumnos.  Poca responsabilidad de docentes y alumnos docentes para la entrega de documentos pertinentes.  Falta de higiene de los sanitarios.  Insuficiente responsabilidad de algunos funcionarios administrativos, técnicos, bibliotecarios y de servicio.  Inexistencia de espacio físico para alimentación sana.  Poca disponibilidad de aulas y mobiliario para el desarrollo de clases de algunos proyectos.  Inobservancia de hábitos de higiene de pocos alumnos y docentes.  Poco conocimiento de contenidos y materiales bibliográficos por algunos funcionarios de la biblioteca.  Escasa iniciativa para promocionar los servicios de la biblioteca: lectura investigación, producción de materiales, video – debate.  Escaso compromiso de algunos funcionarios administrativos con las actividades de la institución e inherente a su cargo.
  • 27.
    Instituto de FormaciónDocente Paraguarí PROYECTO EDUCATIVO INSTITUCIONAL 2016-2020 26  Poca actualización de algunos funcionarios administrativos en el manejo de las herramientas informáticas.  Poca participación de los miembros de la comunidad educativa en la elaboración del PEI.  Poca funcionalidad de la Sala Tecnológica.  Escasa funcionalidad del Equipo de Gestión Institucional, Centro de Estudiantes y Comisión de padres.  Escasa funcionalidad del CRA.  Falta de servicio de Internet en la institución.  Poca apertura de los docentes y de los alumnos – docentes para la solución de situaciones conflictivas.  Poca participación de todos los estamentos del I.F.D. en las decisiones institucionales. Oportunidades  Posibilidad de capacitación y actualización permanente de los docentes y alumnos docentes.  Existencia de recursos tecnológicos.  Provisión de materiales bibliográficos por el Proyecto PREM.  Apoyo de Instituciones departamentales y locales, públicas y privadas.  Infraestructura adecuada para la relación. Institución – comunidad (cancha deportiva, salón)  Conformación del Centro de Estudiantes  Conformación de la Comisión de Padres.  Implementación de la Formación Docente Continua y en Servicio.  Espacio brindado por instituciones locales para la participación en proyectos comunitarios. Amenazas  Poca participación de los padres en la misión institucional  Apatía en el involucramiento de las actividades institucionales de algunos miembros de la comunidad educativa.  La situación económica por la que atraviesa el país.  Crisis de internalización de valores  Politización Educativa  Inestabilidad de los Estamentos de la educación  Pérdida y poca práctica de valores en el hogar  Escasa preparación de los alumnos postulantes.  Pocos postulantes por la pérdida de atractivo hacia la carrera de la formación docente inicial.  Falta de conciencia sobre el cuidado del medio ambiente.  Saturación del mercado laboral para los egresados del I.F.D.  Apertura de varias instituciones privadas.  Árbol de problemas.  Instrumentos de evaluación.  Formularios de presupuesto.
  • 28.
    Instituto de FormaciónDocente Paraguarí PROYECTO EDUCATIVO INSTITUCIONAL 2016-2020 27 Plan Operativo Anual-2017 Dimensión Organizacional Objetivos específicos 1. Establecer un sistema de acompañamiento, coordinación y apoyo entre los diferentes estamentos de la institución para la planificación e implementación estratégica de los programas y proyectos que se ofrecen en la institución superior. Actividades principales Actividades concretas Cronogram a Recursos Responsables Evaluación Indicadores Medios de verificación Organización del trabajo del año académico Reunión de trabajo para elaborar el POA con el EGI Reunión de trabajo para elaborar Plan Estratégico de la Dirección, Coordinaciones y Secretaría en el marco de una agenda educativa Reunión de elaboración del Plan de Trabajo de los diferentes estamentos de la institución Círculos de aprendizaje por programas y proyectos Observaciones de clases Febrero Febrero y Marzo Humanos EGI Directora y Coordinadoras Dirección Coordinaciones Secretaría Bibliotecarios Unidad Técnica Se planifica acciones estratégicas para el año. Se planifica acciones por cada estamento de la institución para el año lectivo Se presenta evidencias de los trabajos por estamentos Cuaderno de reuniones Plan estratégico Plan Anual. Registro de entrega Libro de Actas Delineamiento de acciones y responsabilidades al interior de los diferentes estamentos Se establecen reuniones sistemáticas de funcionarios y equipos para el fortalecimiento y logro de las metas pro-puestas en el plan de mejora institucional Reasignación de funciones en cada estamento considerando las necesidades institucionales Definir actividades específicas referidas a: Administrativos Técnicos Servicios Reunión de trabajo de Dirección, Coordinación, secretaría, y EGI para delinear la ejecución del Plan de Mejora y POA 2017 Reajuste del PEI 2016 – 2020 Asignación de las materias a los docentes de acuerdo al perfil, carga horaria y proyectos aprobados por Educación Superior. Definir acuerdos que ayuden a la toma de decisiones que garanticen el buen funcionamiento de la institución -Elaboración del POA -Elaboración del PCI Análisis de las reglamentaciones vigentes y normativas institucionales Validación del reglamento de formación docente Reajustes de las Normas de convivencias -Ajustes y validación de Manual de incentivos - Difusión del PEI y POA Trabajo coordinado entre los diferentes estamentos para organizar los cursos aprobados por Educación Superior: -de Formación Docente Inicial: Etapa propedéutica Profesorado en Educación Inicial 2° y 3° curso Profesorado de Educación Media y 3er.ciclo en diferentes áreas. Cursos regulares: Profesorado en Informática: 3° curso Profesorado en Educación Inicial; 2° y 3° curso Habilitación Pedagógica para Egresados Universitario. -Formación Docente Servicio: d) Profesorado en Trabajo y Tecnología e) Profesionalización en: - Educación Artística - Trabajo y Tecnología - Educación Inicial f) Cursos en el Marco de PROCEMA g) Capacitaciones: Capacitación: Despertar el interés por la lectura y escritura. Año III Curso de Animadores en la lectura TIC Básico TIC en el aula Educando con TIC N1 Profundizando Saberes y estrategias matemáticas Curso de habilitación para agentes no formales Mejorando la Gestión a través del PEI Acompañamiento a docentes noveles Mentoría. Estrategias de enseñanza de las matemáticas para escuelas focalizadas Febrero a octubre Febrero Marzo Abril Abril De febrero a diciembre Febrero a Noviembre Febrero a Noviembre Humanos Directora y Gestión Académica -Dirección - Coordinaciones -Autoevaluación -Secretaría -Bibliotecarios -Unidad Técnica Dirección, Coordinadora de Gestión Académica y Evaluadora de la Institución Dirección EGI Coordinaciones Secretaría Bibliotecarios Servicios Unidad Técnica Dirección Coordinadora de Gestión Académica Dirección Coordinaciones -Secretaría -Bibliotecarios -Servicios -Unidad Técnica Se reasignan funciones del plantel administrativo, docente, técnico y servicios según necesidad institución Cada estamento cumple con las funciones establecidas en el manual de funciones La institución cuenta con reglamento interno, normas de convivencia, manual de incentivos. -La institución cuenta con un plan de trabajo. El PEI es evaluado por el CEI El PEI es evaluado técnicamente por el CEI La institución cuenta con PEI y POA Se realizan reuniones para la Difusión del PEI y POA con la Comunidad Educativa. Se considera el perfil del docente en la asignación de las materias y la carga horaria Cada estamento cuenta con su plan de mejora Se presentan informes mensuales de cada estamento Se cuenta con Acta de reuniones Se evidencia el cumplimiento de los acuerdos Acta de reuniones Ficha personal Cuadro de personal Plan de trabajo Manual de funciones Reglamento institucional Normas de convivencia Libro de Actas PEI POA 2014 Plan de Mejora Acta de reunión Informe -Planilla de asistencia -Informe -Fotografía Cuadro de personal Actas Plan de mejora Informe
  • 29.
    Instituto de FormaciónDocente Paraguarí PROYECTO EDUCATIVO INSTITUCIONAL 2016-2020 28 2. Generar espacios de fortalecimiento de equipos interfuncionales. Se establecen reuniones de trabajo con la Coordinación Departamental y Supervisiones educativas, directores, gremios para la organización y evaluación de las capacitaciones que ofrece la institución Se acuerda con los funcionarios técnicos y administrativos un sistema de atención y buen trato a los usuarios para la agilización en los procesos administrativos y técnicos Se instala un mecanismo de supervisión y monitoreo para mantenimiento de la limpieza institucional Primera reunión de trabajo para la presentación de las ofertas educativas de la institución y Calendarización del Plan de Capacitación Departamental Reuniones con supervisiones y directores de escuelas focalizadas para organizar y monitorear la implementación del Proyecto Despertar Participación a reuniones que se establecen en el VES para los funcionarios administrativos en el manejo del sistema SIGMEC, NAUTHILUS; RUE (registro único del estudiante) Reuniones periódicas donde se establecen un plan de trabajo en equipo con los funcionarios administrativos y técnicos para responder eficientemente a los requerimientos institucionales: - Facilitar documentos requeridos en tiempo y forma - Brindar buen trato a los usuarios -Contar con un plan de trabajo Participar en la construcción y ejecución del PEI, POA y Plan de Mejora. Acordar mecanismos para el mantenimiento, servicios de aseo de la institución en cooperación con los equipos de cada dependencia Asignar áreas específicas de limpieza y mantenimiento al personal de servicio Mantener en óptimas condiciones las instalaciones de la institución que tengan bajo su responsabilidad los miembros de equipo de cada dependencia Febrero Marzo Febrero - noviembre Directora, EGI, Coordinadora Gestión Académica y Coordinación Pedagógica y Supervisiones Personal administrativo Firma de acuerdos interinstitucionales Se calendariza los cursos de capacitación para docentes El trato es cordial y la información es precisa Agilidad en la entrega de documentos requeridos a los usuarios y personal de la Institución Se provee en tiempo y forma los materiales para la gestión de aula Participa en la ejecución del PEI, POA y Plan de mejora Las instalaciones de las instituciones se mantienen limpias y ordenadas permanentemente Libro de Actas Convenios Notas remitidas Registro de firmas, fotografías, constancias Cuestionario de satisfacción Hoja de Desempeño Actividades principales Actividades concretas Cronogra ma Recursos Responsables Evaluación Indicadores Medios de verificación Crear espacios reales de investigación pedagógica en los diferentes programas y proyectos implementado s Instalación de equipos de trabajo inter- funcionales -Conformación de Unidades de Investigación Educativa teniendo en cuenta la Resolución del MEC sobre la creación del Equipo de Investigación -Se propicia espacios de capacitación en el área de investigación. -Gerencias acuerdos con estamentos gubernamentales y No Gubernamentales para la publicación del informe final de la investigación. Reuniones periódicas con los diferentes equipos conformados: Docentes Capacitadores - Equipo de tutores TIC - Proyecto Despertar el interés por la lectura y escritura - Unidad de Investigación Educativa - EGI - Unidad Técnica Pedagógica -Unidad de Bienestar Estudiantil - Comisión de Padres Se realizan Círculos de aprendizajes con los equipos conformados Elaboración y ejecución de proyectos de los diferentes equipos conformados Monitoreo y acompañamiento de las acciones realizadas por los equipos conformados Febrero a abril De febrero a noviembre Humanos Financieros Directora, EGI, Coordinación de Gestión Académica Coordinaciones Unidades de Investigación conformado -Se Planifica y realiza actividades conforme a su Plan de Trabajo -Realiza actividades programadas para las capacitaciones. -Crea espacios virtuales de aprendizaje. -Elabora materiales de enseñanza de aprendizaje para los diferentes proyectos y programas. -Se conforma el equipo de investigación -Se elaboran los proyectos por los equipos conformados según el plan de mejora -Se implementan los proyectos planificados en cada equipo -Se evidencia la implementación de los diferentes proyectos planificados. -Acta de reuniones -Plan de Acción -Cronograma anual -Materiales digitales e impresos -Cuaderno de reuniones -Informe. - Publicaciones científicas Se propicia espacios de capacitación, actualización e intercambio de experiencias a docentes de la institución Se envían propuestas al MEC para becas de estudios e intercambios a docentes según perfiles Se tramitan cursos de capacitación y actualización a docentes de la institución Se ofrecen espacios de encuentros a docentes de la institución en: Febrero – Noviembre Humanos y Financieros Directora, EGI, Docentes asignados para el equipo de investigación Se obtienen informaciones fidedignas Se elabora el informe estadístico Se conforma equipo para analizar los casos presentados Cuestionarios Planillas Informe
  • 30.
    Instituto de FormaciónDocente Paraguarí PROYECTO EDUCATIVO INSTITUCIONAL 2016-2020 29 Dimensión Pedagógica Curricular atendiendo el manual de incentivos. Intercambios interinstitucionales Pasantías Regionales Seminarios Internacionales Capacitaciones Nacionales e Internacionales Cursos de Especializaciones de Post grados Cursos de Adiestramiento en el exterior Marzo Abril Se registran las decisiones tomadas en libro de acta. Se comunica a los alumnos involucrados las decisiones tomadas Se reúne cada coordinación con especialistas de cada área. Se registra la asistencia de los alumnos participantes en la reunión. Objetivos específicos Actividades principales Actividades concretas Cronograma Recursos Responsables Evaluación Indicadores Medios de verificación 1-Diseñar planes y programas atendiendo la realidad educativa Departamental y Nacional. 2.Aplicar estrategias innovadoras en el proceso aprendizaje- enseñanza en las diferentes modalidades educativas conforme al enfoque por competencia 3.Ejecutar programas y proyectos de investigación a nivel local 1.1. Delinear los programas académicos atendiendo recursos humanos y la demanda educativa local y regional. 1.2. Planificar, elaborar unidades didácticas e informes para la aplicación en los diferentes programas y proyectos 2.1. Implementar estrategias de aprendizajes innovadoras en las actividades presenciales y a distancia de todos los programas y proyectos 2.2. Ejecutar planes basadas en la metodología de proyectos 3.1. Diseñar proyecto de investigación basados en el diagnóstico 1.1. Reuniones con los profesores involucrados en los diferentes programas académicos y proyectos. 1.2. Diseño de proyectos de capacitación 2.1. Planificación de clases contemplando los diferentes momentos didácticos. 2.2. Utilizar estrategias innovadoras durante el proceso de clase. 2.3. Incorporar las TIC como herramienta pedagógica en el proceso de Enseñanza Aprendizaje 2.4. Utilizar la plataforma de ambientes virtuales como herramienta de aprendizaje 2.5. Desarrollar actividades de vinculación entre la teoría y la práctica a través de proyectos pedagógicos y comunitarios 3.1. Focalizar instituciones para Laboratorio Pedagógico 3.2. Elaborar proyecto de acompañamiento conforme al diagnóstico realizado 3.3. Implementar el proyecto planteado Febrero- marzo Marzo a noviembre Febrero a diciembre Octubre Mayo Abril a Noviembre Humanos Directora-G. Académica y Coordinadoras Coordinadora Pedagógica y docentes Coordinadoras y Docentes Directora Coordinación de Gestión Académica y Coordinaciones Equipo de investigaciones Directora Coordinación de Gestión Académica Profesores tutore Se cuenta con programas de estudio y proyectos de actualización Elaboraciones de cronogramas según la disponibilidad y carga horaria de cada Docente. Planifica experiencias de aprendizaje aplicando estrategias innovadoras Se planifica Proyecto de Laboratorio Pedagógico Se organiza cursos de actualización para docentes de la institución Programas y planes de estudio. Proyectos de actualización Planes de clase Módulos Portafolio docente Materiales impresos y digitales, revistas, relatoría Proyecto de Laboratorio Pedagógico Informes Planilla de asistencia
  • 31.
    Instituto de FormaciónDocente Paraguarí PROYECTO EDUCATIVO INSTITUCIONAL 2016-2020 30 4.Implementar cursos de actualización en la modalidad presencial-virtual a FORFOR 4.1. Actualizar en el uso de estrategias de enseñanza aprendizaje a docentes de la institución 3.4. Monitorear, evaluar 3.5. Publicar resultados en formato impreso y digital 4.1. Ejecutar talleres de actualización a formador de formadores en diferentes áreas: -Investigación -TIC -Lecto-escritura -Educación Inclusiva 5. Capacitar a Docentes en Servicio, Supervisores, Directores, Técnicos de Supervisión y Docentes del IX Departamento. 7.Ejecutar diferentes proyectos institucionales - Ejecutar diferentes proyectos institucionales en el marco de la capacitación a docentes en servicio Capacitar y especializar a Docentes del IX Departamento en el marco de PROCEMA Implementar proyectos institucionales -TIC para la transformación sociocultural del departamento. -Despertar el interés por la Lectura y Escritura Año 3 - Agentes Educativos de Educación Inicial – Modalidad No Formal-nivel 2 -Profundizando saberes y estrategias matemáticas-año 2 -Animación a la lectura -Mejorando la gestión a través del PEI Matemática en acción año 2 Acompañamiento a docentes noveles Curso de Gestión Pedagógica y Curricular Aprender haciendo con TIC Otros. Proyectos institucionales: Centenario Augusto Roa Bastos. Semana Santa, Día de la Familia, Festejo de San Juan, Día del Folclore y del Idioma Guaraní Normalización de la lengua guaraní con el castellano Juventud y primavera, Mita Ròga, Reliquias vivas Reciclar para crear Minga ambiental Febrero a noviembre Directora Coordinación de Gestión Académica, coordinación Pedagógica Tutores Directora Coordinación de Gestión Académica , Equipo conformado, Coordinadora Pedagógica Asume con responsabilidad los cursos de capacitación a su cargo. Actualiza a Docentes en Servicios, Supervisores, Directores, Técnicos de Supervisión y Docentes del IX Departamento Se ejecutan proyectos institucionales Informes mensuales y Planillas de Asistencia y Calificación de los participantes Presentación de proyectos. Medios audiovisuales
  • 32.
    Instituto de FormaciónDocente Paraguarí PROYECTO EDUCATIVO INSTITUCIONAL 2016-2020 31 Dimensión Administrativa Financiera Dimensión Comunitaria Objetivos específicos Actividades principales Actividades concretas Cronograma Recursos Responsables Evaluación Indicadores Medios de verificación 1.Supervisar las operaciones bancarias 2.Utilizar con eficiencia y pertinencia los fondos propios de la Institución 3.Elaborar la ejecución de fondos de ingresos y el plan de cajas de la institución 4.Actualizar el inventario de bienes patrimoniales 5.Gerenciar apoyo a entes Gubernamental es y No Gubernamental es para cubrir necesidades institucionales 6. Rendir cuentas públicas a la Comunidad Educativa - Prepara y depositar los ingresos percibidos en la institución -Elaborar el presupuesto de los fondos propios atendiendo las dimensiones de la gestión institucional -Preparar la ejecución de fondos propios atendiendo las dimensiones de la gestión institucional -Ejecutar el plan de cajas atendiendo las dimensiones de la gestión institucional -Controlar inventario de muebles y equipos -Planificar Plan de Mejora Edilicia -Planificar Proyectos institucionales y socioeducativos -Difusión de informe de rendición de cuentas a través de diferentes medios. -Depositar los ingresos percibidos en el BNF Sucursal Paraguarí Confeccionar lista de necesidades de cada ámbito de la institución Priorizar las necesidades en base a los ingresos institucionales Preparar el cuadro de ingresos Acompañar las compras de insumos para oficinas y otras necesidades Verificar los documentos legales al realizarse las compras Actualizar y verificar el inventario de bienes patrimoniales -Presentación de Nota de Pedido y Proyectos a la Gobernación Dptal, Municipalidad, COMARTE, Rotary Club Internacional, Empresas privadas y Cooperativas. -Redactar y divulgar el informe de la gestión institucional. Febrero a diciembre Febrero a mayo Dos a tres veces al año según desembolso Dos veces al años Humanos Materiales Financieros Administradora Secretario y Auxiliares administrativos Directora y Administradora Directora y Administradora Directora- Administradora y Representante de bienes patrimoniales del MEC Prepara las boletas de ingreso. Deposita los ingresos de dinero Elabora el presupuesto de fondos propios Elabora el cuadro de ingresos Ejecuta el plan de cajas Actualiza y verifica el inventario institucional Boleta de depósito y recibos de dinero Presupuesto del año en curso Planilla de ingresos Solicitud de plan de caja Recibo de transferencia del MEC Detalle de gastos y comprobantes legales Inventario Objetivos específicos Actividades principales Actividades concretas Cronograma Recursos Responsables Evaluación Indicadores Medios de verificación 1.Concretar alianzas estratégicas con instituciones a nivel local y regional. Acordar acciones conjuntas para la concreción del Plan Nacional de Capacitación Convenios con instituciones educativas para la implementación del Laboratorio Pedagógico Apoyo logístico a las Supervisiones Pedagógicas Convenios con el MAG-Gobernación del IX Departamento-IFD Paraguarí Delinear propuestas con Instituciones Técnicas para potenciar la Sala Tecnológica -Firma de acuerdos entre Supervisión-IFD -Firma de acuerdos entre Colegios y Escuelas Nacionales –IFD para la implementación del Programa de Laboratorio Pedagógico -Convenio con el MAG- Gobernación para la implementación del Profesorado en Ciencias Agropecuarias- Firma de acuerdos con Instituciones Técnicas para el uso de la Sala Tecnológica Marzo Octubre- noviembre Octubre Febrero Noviembre Humanos. Directora, Coordinadora de Gestión A. Directora, Coordinaciones Directora y Coordinadores Se firma acuerdos, convenios con instituciones locales y regionales Convenios Interinstitucio nales
  • 33.
    Instituto de FormaciónDocente Paraguarí PROYECTO EDUCATIVO INSTITUCIONAL 2016-2020 32 4- ANEXO FODA. Resumen elaborado por los diferentes actores educativos Fortalezas  Idoneidad del plantel técnico – pedagógico y administrativo de la institución. Solvencia profesional.  Recursos didácticos actualizados (Bibliografía general actualizada)  Actualización y capacitación permanente de los docentes formadores por autogestión de los mismos y las propiciadas por el nivel central.  Moderada cantidad de alumnos/as docentes por aula para facilitar la eficacia y la eficiencia del P.EA.  Éxitos en la ejecución de los diferentes proyectos emprendidos por el I.F.D.  El 100% de los docentes formadores poseen habilidades en el uso de las TIC básico en las aulas.  Resolución de Licenciamiento otorgado por el MEC en el año 2013  Apreciación positiva del MEC, estamentos departamentales y locales hacia el IFD Paraguarí  Respuesta positiva de la institución a constantes desafíos presentados por el MEC  Apertura de la institución hacia la comunidad educativa local y departamental.  Libertad para la Agremiación de los docentes del I.F.D.  Amplia cobertura para cubrir las demandas profesionales del país.  Predisposición de la mayoría de los docentes para responder a los requerimientos institucionales.  Autonomía y eficiencia en la elaboración de proyectos y programas educativos.  Contar con un núcleo tecnológico para responder a los programas y cursos de capacitación en TIC. Debilidades  Insuficiente comunicación entre los miembros del I.FD.  Poco trabajo en equipo de los docentes y alumnos – docentes en las disciplinas y materias afines.  Inadecuada utilización de los recursos tecnológicos, instalaciones y materiales.  Poca iniciativa para ejecutar proyectos de adiestramiento a los formadores en el manejo de los diversos recursos.  Poca utilización de espacios para el fortalecimiento  Escaso acompañamiento en las actividades institucionales y de la comunidad de parte de los docentes y alumnos - docentes.  Falta de seguimiento a los nuevos egresados como profesionales.  Escasa cultura investigativa de los miembros de la comunidad educativa.  Insuficiente mantenimiento de la infraestructura edilicia: desprendimiento de techos de algunos pabellones, lugares de descanso, aguas estancadas en el fondo del patio, muralla caída, falta de estacionamiento, entre otros.  Poca perseverancia para fomentar los valores culturales y de identidad.  Falta de recursos humanos para vigilancia (sereno), limpiador de patio, limpiadoras turno tarde, noche y sábados.  Falta de responsabilidad para el desempeño profesional de algunos docentes.  Falta de responsabilidad de algunos alumnos para el cumplimiento de sus obligaciones estudiantiles.  Poca existencia de recursos: bibliográficos y laboratoriales para áreas específicas.  Disparidad de exigencias de parte de los profesores hacia los alumnos.  Bajo nivel de rendimiento de alumnos de Formación Docente Inicial.  Poca responsabilidad de algunos alumnos docentes para la entrega de documentos pertinentes y pago de aranceles en tiempo y forma.  Falta de higiene de los sanitarios.  Insuficiente responsabilidad de algunos funcionarios administrativos, técnicos, bibliotecarios y de servicio.  Inexistencia de espacio físico para alimentación sana.  Inobservancia de hábitos de higiene de algunos alumnos y docentes.  Poco conocimiento de contenidos y materiales bibliográficos por algunos funcionarios de la biblioteca.  Escasa iniciativa para promocionar los servicios de la biblioteca: lectura investigación, producción de materiales, video – debate.
  • 34.
    Instituto de FormaciónDocente Paraguarí PROYECTO EDUCATIVO INSTITUCIONAL 2016-2020 33  Escaso compromiso de algunos funcionarios administrativos con las actividades de la institución e inherente a su cargo.  Escasa funcionalidad del Equipo de Gestión Institucional, Centro de Estudiantes y Comisión de padres.  Escasa funcionalidad del CRA.  Poca remuneración de los docentes de tiempo completo en relación al tiempo de permanencia en la institución y los programas que se implementan  Bajo alcance de conectividad inalámbrica. (falta de wifi a todos los estamentos de la institución) Oportunidades  Posibilidad de capacitación y actualización permanente de los docentes y alumnos docentes en el marco del PROCEMA  PROYECTO CANJE DE DEUDA- INFRAESTRUCTURA MEC (para dotación de un núcleo tecnológico moderno)  Provisión de materiales bibliográficos por el Proyecto PREM.  Informe de investigación presentado por la Dirección de Ciencias en Innovaciones e Investigación Educativa del MEC que posiciona al IFD Paraguarí en segundo lugar a nivel de departamentos cuyos egresados ganaron Concurso Público de Oposición en los años 2013- 2014.  Apoyo de organismos gubernamentales y no gubernamentales para proyectos institucionales y mejora edilicia: Gobernación Departamental- Rotary Club Internacional- Rotary Club de Asunción- Municipalidad- Hospital Regional- Coordinación de Supervisiones- Supervisiones Educativas- Centros Culturales- Bomberos voluntarios- Parroquia de Paraguarí- COPACO- ANDE-  FONACIDE, gracias a los fondos se puede mejorar la CALIDAD EDUCATIVA: becas a profesionales de la institución, infraestructura edilicia, mobiliario y equipamiento, dotación de libros  Escuelas y Colegios de Aplicación para Prácticas y Pasantías Educativas  Incorporación del REVA (Recursos virtuales para el aprendizaje), como herramienta para el proceso enseñanza aprendizaje.  Contar con la resolución del MEC para la conformación de unidades de investigación. Amenazas  La situación económica de las familias del departamento de Paraguarí.  Excesiva burocracia en las gestiones estatales  Escaso presupuesto al sector educativo.  Crisis de internalización de valores.  Pérdida y poca práctica de valores en el hogar.  Escasa preparación de los alumnos postulantes.  Pocos postulantes por la pérdida de atractivo hacia la carrera de la formación docente inicial.  Falta de conciencia sobre el cuidado del medio ambiente.  Saturación del mercado laboral para los egresados del I.F.D.  Apertura de varias instituciones privadas.  Pérdida de rubros administrativos, técnicos y de servicios para responder con eficiencia a los requerimientos de una institución de Educación Superior
  • 35.
    Instituto de FormaciónDocente Paraguarí PROYECTO EDUCATIVO INSTITUCIONAL 2016-2020 34
  • 36.
    Instituto de FormaciónDocente Paraguarí PROYECTO EDUCATIVO INSTITUCIONAL 2016-2020 35
  • 37.
    Instituto de FormaciónDocente Paraguarí PROYECTO EDUCATIVO INSTITUCIONAL 2016-2020 36