Incrustar presentación
Descargar como PDF, PPTX



























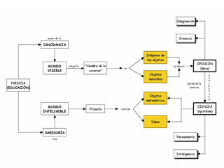
1. El documento describe la biografía, obras y teorías filosóficas de Platón. Habla de su vida en Atenas, su encuentro con Sócrates y la fundación de la Academia. 2. Explica la teoría de la realidad de Platón, distinguiendo entre el mundo de las Ideas (mundo suprasensible e inteligible) y el mundo sensible (mundo de las cosas que cambian). 3. Aborda la teoría del conocimiento platónico, incluyendo la remeniscencia, los grados de conocimiento y el mé

























