Nombre: Jenny Nazaret Colmenares Colmenares
C.I. 12.995.768
Sección IL
Responsabilidad y
Compromiso de la alta
dirección
Deben proporcionar evidencia
de su compromiso con el
desarrollo e implementación
del sistema de gestión de la
calidad
Responsabilidad y
Compromiso de la alta
dirección
Deben proporcionar evidencia
de su compromiso con el
desarrollo e implementación
del sistema de gestión de la
calidad
Sistema de gestión
Sistema para establecer la
política y los objetivos y
lograr sus objetivos
Sistema de gestión
Sistema para establecer la
política y los objetivos y
lograr sus objetivos
Sistema
Conjunto de elementos mutuamente
relacionados o que interactúan
Sistema
Conjunto de elementos mutuamente
relacionados o que interactúan
Sistema
Conjunto de elementos
mutuamente relacionados o que
interactúan
Sistema
Conjunto de elementos
mutuamente relacionados o que
interactúan
Alta dirección
Personas o grupo de personas que dirigen y controlan al más
alto nivel organizacional
Alta dirección
Personas o grupo de personas que dirigen y controlan al más
alto nivel organizacional
Enfoque al cliente
Deben asegurarse de que los
requisitos del cliente se
determinan y se cumplen con
el propósito de aumentar la
satisfacción del cliente
Enfoque al cliente
Deben asegurarse de que los
requisitos del cliente se
determinan y se cumplen con
el propósito de aumentar la
satisfacción del cliente
Política de la calidad
Deben asegurarse que
la política de la de la
calidad, sea adecuada,
incluya un compromiso
para el cumplimiento de
los requisitos de mejora
continuamente la
eficacia del sistema de
gestión de la calidad
Política de la calidad
Deben asegurarse que
la política de la de la
calidad, sea adecuada,
incluya un compromiso
para el cumplimiento de
los requisitos de mejora
continuamente la
eficacia del sistema de
gestión de la calidad
Sistema de gestión de la
calidad
Sistema de gestión para dirigir
y controlar una organización
con respecto a la calidad
Sistema de gestión de la
calidad
Sistema de gestión para dirigir
y controlar una organización
con respecto a la calidad
Gestión de la calidad
Actividades coordinadas para dirigir y
controlar una organización en lo relativo
a la calidad
Gestión de la calidad
Actividades coordinadas para dirigir y
controlar una organización en lo relativo
a la calidad
Política de la calidad
Intención globales y orientación de una organización relativas
a la calidad tal como se expresa formalmente por la alta
dirección
Política de la calidad
Intención globales y orientación de una organización relativas
a la calidad tal como se expresa formalmente por la alta
dirección
Objetivo de la calidad
Algo ambicionado o pretendido, relacionado con la
calidad
Objetivo de la calidad
Algo ambicionado o pretendido, relacionado con la
calidad
Mejora continua
Acción recurrente para aumentar la capacidad para
cumplir los requisitos
Mejora continua
Acción recurrente para aumentar la capacidad para
cumplir los requisitos
Planificación de la calidad
Parte de la gestión de la
calidad enfocada al
establecimiento de los
objetivos de la calidad y de
la especificación de los
procesos operativos
necesarios y de los recursos
relacionados para cumplir
los objetivos de calidad
Planificación de la calidad
Parte de la gestión de la
calidad enfocada al
establecimiento de los
objetivos de la calidad y de
la especificación de los
procesos operativos
necesarios y de los recursos
relacionados para cumplir
los objetivos de calidad
Control de calidad
Parte de la gestión de la calidad
orientado al cumplimiento de los
requisitos de la calidad
Control de calidad
Parte de la gestión de la calidad
orientado al cumplimiento de los
requisitos de la calidad
Aseguramiento de la
calidad
Parte de la gestión de
la calidad orientada a
proporcionar confianza
en que se cumplieran
los requisitos de la
calidad
Aseguramiento de la
calidad
Parte de la gestión de
la calidad orientada a
proporcionar confianza
en que se cumplieran
los requisitos de la
calidad
Mejoramiento de la
calidad
Parte de la gestión de la
calidad orientado a
aumentar la capacidad de
cumplir con los requisitos
de la calidad
Mejoramiento de la
calidad
Parte de la gestión de la
calidad orientado a
aumentar la capacidad de
cumplir con los requisitos
de la calidad
Eficacia
Extensión en las que se
realizan las actividades
planificadas y se alcanzan los
resultados
Eficacia
Extensión en las que se
realizan las actividades
planificadas y se alcanzan los
resultados
Eficiencia
Relación entre el
resultado
alcanzado y los
recursos
utilizados
Eficiencia
Relación entre el
resultado
alcanzado y los
recursos
utilizados
Responsabilidad
autoridad y
comunicación
Responsabilidad
autoridad y
comunicación
Responsabilidad y
autoridades
Deben asegurarse de
que las responsabilidad
y autoridades estén
definidas y son
comunicadas dentro de
la organización
Responsabilidad y
autoridades
Deben asegurarse de
que las responsabilidad
y autoridades estén
definidas y son
comunicadas dentro de
la organización
Representante de la
dirección
Se debe designar un
miembro de la
dirección de la
organización quien
independientemente
de otras
responsabilidades,
asegurándose de
que se establezcan,
implementen los
procesos necesarios
para el sistema de
gestión de la calidad
Representante de la
dirección
Se debe designar un
miembro de la
dirección de la
organización quien
independientemente
de otras
responsabilidades,
asegurándose de
que se establezcan,
implementen los
procesos necesarios
para el sistema de
gestión de la calidad
Comunicación interna
Deben asegurarse que
se establezcan los
procesos de
comunicación
apropiados dentro de la
organización.
Comunicación interna
Deben asegurarse que
se establezcan los
procesos de
comunicación
apropiados dentro de la
organización.
Planificación del sistema de gestión de
la calidad
Se deben asegurar que la planificación
del sistema de gestión de la calidad se
realice con el fin de cumplir y los
objetivos de la calidad, se mantiene la
integridad del sistema de gestión
cuando se planifica e implementan
cambios de este0
Planificación del sistema de gestión de
la calidad
Se deben asegurar que la planificación
del sistema de gestión de la calidad se
realice con el fin de cumplir y los
objetivos de la calidad, se mantiene la
integridad del sistema de gestión
cuando se planifica e implementan
cambios de este0
Requisitos de la
documentación
El Procedimiento debe
ser documentado,
implementado y
mantenido
Requisitos de la
documentación
El Procedimiento debe
ser documentado,
implementado y
mantenido
Manual de la calidad
Se establece un manual
de la calidad que incluye
el alcance del sistema de
gestión de la calidad, los
procedimientos
establecidos una
descripción entre los
procesos
Manual de la calidad
Se establece un manual
de la calidad que incluye
el alcance del sistema de
gestión de la calidad, los
procedimientos
establecidos una
descripción entre los
procesos
Control de documentos
Deben llevarse un control
de documentos en los
sistemas de gestión de
calidad, donde los requisitos
deben ser un tipo especial
de documento que deben
controlarse de acuerdo con
los registros
Control de documentos
Deben llevarse un control
de documentos en los
sistemas de gestión de
calidad, donde los requisitos
deben ser un tipo especial
de documento que deben
controlarse de acuerdo con
los registros
Control de registro
La organización debe
establecer un procedimiento
documentado para definir los
controles necesarios para la
identificación,
almacenamiento, protección,
recuperación, retención y la
disposición de los registros
Control de registro
La organización debe
establecer un procedimiento
documentado para definir los
controles necesarios para la
identificación,
almacenamiento, protección,
recuperación, retención y la
disposición de los registros
Nombre: Jenny Nazaret Colmenares Colmenares
C.I. 12.995.768
Sección IL
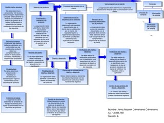
Determinación de los
requisitos con el producto
La organización
determinara los requisitos
especificados por el
cliente los no establecidos
por el cliente, los
requisitos legales y
reglamentados aplicados
al producto y cualquiera
adicional que la
organización considere
necesario.
Determinación de los
requisitos con el producto
La organización
determinara los requisitos
especificados por el
cliente los no establecidos
por el cliente, los
requisitos legales y
reglamentados aplicados
al producto y cualquiera
adicional que la
organización considere
necesario.
Comunicación con el cliente
La organización debe determinar e implementar
disposiciones eficaces para la comunicación con el
cliente
Comunicación con el cliente
La organización debe determinar e implementar
disposiciones eficaces para la comunicación con el
cliente
Gestión de los recursos
Se debe determinar y
proporcionar los recursos
necesarios para implementar
y mejorar continuamente su
eficacia para mantener el
sistema de gestión de la
calidad, aumentando la
satisfacción del cliente
mediante el cumplimiento de
los requisitos
Gestión de los recursos
Se debe determinar y
proporcionar los recursos
necesarios para implementar
y mejorar continuamente su
eficacia para mantener el
sistema de gestión de la
calidad, aumentando la
satisfacción del cliente
mediante el cumplimiento de
los requisitos
Recursos humanos
El personal que realicen
trabajos que afecten a la
conformidad con los
requisitos del producto
deben ser
completamente con
bases en la educación,
formación, habilidades y
experiencias apropiadas
Recursos humanos
El personal que realicen
trabajos que afecten a la
conformidad con los
requisitos del producto
deben ser
completamente con
bases en la educación,
formación, habilidades y
experiencias apropiadas Diseño y desarrolloDiseño y desarrollo
Planificación del
diseño y desarrollo
La organización debe
planificar y controlar el
diseño del desarrollo
del producto
Planificación del
diseño y desarrollo
La organización debe
planificar y controlar el
diseño del desarrollo
del producto
Relación del productoRelación del producto
ComprasCompras
Proceso de
compras
Proceso de
compras
Revisión del diseño
En la etapa adecuada
deben realizarse
revisiones sistemáticas
del diseño y desarrollo de
acuerdo con la
planificación
Revisión del diseño
En la etapa adecuada
deben realizarse
revisiones sistemáticas
del diseño y desarrollo de
acuerdo con la
planificación
Infraestructura
Se debe determinar,
proporcionar y
mantener la
infraestructura
necesaria para lograr la
conformidad con los
requisitos del producto
Infraestructura
Se debe determinar,
proporcionar y
mantener la
infraestructura
necesaria para lograr la
conformidad con los
requisitos del producto
Control de documentos
Deben llevarse un control
de documentos en los
sistemas de gestión de
calidad, donde los requisitos
deben ser un tipo especial
de documento que deben
controlarse de acuerdo con
los registros
Control de documentos
Deben llevarse un control
de documentos en los
sistemas de gestión de
calidad, donde los requisitos
deben ser un tipo especial
de documento que deben
controlarse de acuerdo con
los registros
Control de los cambios del
diseño y desarrollo
Los cambios del diseño y
desarrollo deben identificarse
y deben mantenerse registros
Control de los cambios del
diseño y desarrollo
Los cambios del diseño y
desarrollo deben identificarse
y deben mantenerse registros
Ambiente de trabajo
La organización debe
determinar el ambiente de
trabajo necesarios para
lograr la conformidad con los
requisitos del producto
Ambiente de trabajo
La organización debe
determinar el ambiente de
trabajo necesarios para
lograr la conformidad con los
requisitos del producto
Panificación y
realización del
producto
La organización debe
planificar y desarrollar
los procesos
necesarios para la
realización del
producto, se debe ser
coherente con los
requisitos de los otros
procesos del sistema
de gestión de la
calidad
Panificación y
realización del
producto
La organización debe
planificar y desarrollar
los procesos
necesarios para la
realización del
producto, se debe ser
coherente con los
requisitos de los otros
procesos del sistema
de gestión de la
calidad
Procesos relacionados con el
cliente
Procesos relacionados con el
cliente
Revisión de los
requisitos relacionados
con el producto
La organización debe
revisar los requisitos
relacionados con el
producto. Esta revisión
debe realizarse antes
que la organización se
comprometa a
proporcionar al producto
al cliente.
Revisión de los
requisitos relacionados
con el producto
La organización debe
revisar los requisitos
relacionados con el
producto. Esta revisión
debe realizarse antes
que la organización se
comprometa a
proporcionar al producto
al cliente.
Elementos de entrada para el
diseño y desarrollo
Deben determinarse los elementos
de entrada relacionada con los
requisitos del producto y deben
mantener los registros
Elementos de entrada para el
diseño y desarrollo
Deben determinarse los elementos
de entrada relacionada con los
requisitos del producto y deben
mantener los registros
Verificación del diseño y
desarrollo
Se debe realizar la
verificación de acuerdo
con lo planificado, para
asegurarse de que los
resultados del diseño y
desarrollo cumplan con
los requisitos
Verificación del diseño y
desarrollo
Se debe realizar la
verificación de acuerdo
con lo planificado, para
asegurarse de que los
resultados del diseño y
desarrollo cumplan con
los requisitos
Verificación del diseño y
desarrollo
Se debe realizar la
validación del diseño y
desarrollo de acuerdo con
lo planificado, para
asegurarse de que el
producto resultante es
capaz de satisfacer los
requisitos para su
aplicación
Verificación del diseño y
desarrollo
Se debe realizar la
validación del diseño y
desarrollo de acuerdo con
lo planificado, para
asegurarse de que el
producto resultante es
capaz de satisfacer los
requisitos para su
aplicación
Información
de compra
Información
de compra
Verificación
del producto
de compra
Verificación
del producto
de compra

Sistema de Gestión de la Calidad

  • 1.
    Nombre: Jenny NazaretColmenares Colmenares C.I. 12.995.768 Sección IL Responsabilidad y Compromiso de la alta dirección Deben proporcionar evidencia de su compromiso con el desarrollo e implementación del sistema de gestión de la calidad Responsabilidad y Compromiso de la alta dirección Deben proporcionar evidencia de su compromiso con el desarrollo e implementación del sistema de gestión de la calidad Sistema de gestión Sistema para establecer la política y los objetivos y lograr sus objetivos Sistema de gestión Sistema para establecer la política y los objetivos y lograr sus objetivos Sistema Conjunto de elementos mutuamente relacionados o que interactúan Sistema Conjunto de elementos mutuamente relacionados o que interactúan Sistema Conjunto de elementos mutuamente relacionados o que interactúan Sistema Conjunto de elementos mutuamente relacionados o que interactúan Alta dirección Personas o grupo de personas que dirigen y controlan al más alto nivel organizacional Alta dirección Personas o grupo de personas que dirigen y controlan al más alto nivel organizacional Enfoque al cliente Deben asegurarse de que los requisitos del cliente se determinan y se cumplen con el propósito de aumentar la satisfacción del cliente Enfoque al cliente Deben asegurarse de que los requisitos del cliente se determinan y se cumplen con el propósito de aumentar la satisfacción del cliente Política de la calidad Deben asegurarse que la política de la de la calidad, sea adecuada, incluya un compromiso para el cumplimiento de los requisitos de mejora continuamente la eficacia del sistema de gestión de la calidad Política de la calidad Deben asegurarse que la política de la de la calidad, sea adecuada, incluya un compromiso para el cumplimiento de los requisitos de mejora continuamente la eficacia del sistema de gestión de la calidad Sistema de gestión de la calidad Sistema de gestión para dirigir y controlar una organización con respecto a la calidad Sistema de gestión de la calidad Sistema de gestión para dirigir y controlar una organización con respecto a la calidad Gestión de la calidad Actividades coordinadas para dirigir y controlar una organización en lo relativo a la calidad Gestión de la calidad Actividades coordinadas para dirigir y controlar una organización en lo relativo a la calidad Política de la calidad Intención globales y orientación de una organización relativas a la calidad tal como se expresa formalmente por la alta dirección Política de la calidad Intención globales y orientación de una organización relativas a la calidad tal como se expresa formalmente por la alta dirección Objetivo de la calidad Algo ambicionado o pretendido, relacionado con la calidad Objetivo de la calidad Algo ambicionado o pretendido, relacionado con la calidad Mejora continua Acción recurrente para aumentar la capacidad para cumplir los requisitos Mejora continua Acción recurrente para aumentar la capacidad para cumplir los requisitos Planificación de la calidad Parte de la gestión de la calidad enfocada al establecimiento de los objetivos de la calidad y de la especificación de los procesos operativos necesarios y de los recursos relacionados para cumplir los objetivos de calidad Planificación de la calidad Parte de la gestión de la calidad enfocada al establecimiento de los objetivos de la calidad y de la especificación de los procesos operativos necesarios y de los recursos relacionados para cumplir los objetivos de calidad Control de calidad Parte de la gestión de la calidad orientado al cumplimiento de los requisitos de la calidad Control de calidad Parte de la gestión de la calidad orientado al cumplimiento de los requisitos de la calidad Aseguramiento de la calidad Parte de la gestión de la calidad orientada a proporcionar confianza en que se cumplieran los requisitos de la calidad Aseguramiento de la calidad Parte de la gestión de la calidad orientada a proporcionar confianza en que se cumplieran los requisitos de la calidad Mejoramiento de la calidad Parte de la gestión de la calidad orientado a aumentar la capacidad de cumplir con los requisitos de la calidad Mejoramiento de la calidad Parte de la gestión de la calidad orientado a aumentar la capacidad de cumplir con los requisitos de la calidad Eficacia Extensión en las que se realizan las actividades planificadas y se alcanzan los resultados Eficacia Extensión en las que se realizan las actividades planificadas y se alcanzan los resultados Eficiencia Relación entre el resultado alcanzado y los recursos utilizados Eficiencia Relación entre el resultado alcanzado y los recursos utilizados Responsabilidad autoridad y comunicación Responsabilidad autoridad y comunicación Responsabilidad y autoridades Deben asegurarse de que las responsabilidad y autoridades estén definidas y son comunicadas dentro de la organización Responsabilidad y autoridades Deben asegurarse de que las responsabilidad y autoridades estén definidas y son comunicadas dentro de la organización Representante de la dirección Se debe designar un miembro de la dirección de la organización quien independientemente de otras responsabilidades, asegurándose de que se establezcan, implementen los procesos necesarios para el sistema de gestión de la calidad Representante de la dirección Se debe designar un miembro de la dirección de la organización quien independientemente de otras responsabilidades, asegurándose de que se establezcan, implementen los procesos necesarios para el sistema de gestión de la calidad Comunicación interna Deben asegurarse que se establezcan los procesos de comunicación apropiados dentro de la organización. Comunicación interna Deben asegurarse que se establezcan los procesos de comunicación apropiados dentro de la organización. Planificación del sistema de gestión de la calidad Se deben asegurar que la planificación del sistema de gestión de la calidad se realice con el fin de cumplir y los objetivos de la calidad, se mantiene la integridad del sistema de gestión cuando se planifica e implementan cambios de este0 Planificación del sistema de gestión de la calidad Se deben asegurar que la planificación del sistema de gestión de la calidad se realice con el fin de cumplir y los objetivos de la calidad, se mantiene la integridad del sistema de gestión cuando se planifica e implementan cambios de este0 Requisitos de la documentación El Procedimiento debe ser documentado, implementado y mantenido Requisitos de la documentación El Procedimiento debe ser documentado, implementado y mantenido Manual de la calidad Se establece un manual de la calidad que incluye el alcance del sistema de gestión de la calidad, los procedimientos establecidos una descripción entre los procesos Manual de la calidad Se establece un manual de la calidad que incluye el alcance del sistema de gestión de la calidad, los procedimientos establecidos una descripción entre los procesos Control de documentos Deben llevarse un control de documentos en los sistemas de gestión de calidad, donde los requisitos deben ser un tipo especial de documento que deben controlarse de acuerdo con los registros Control de documentos Deben llevarse un control de documentos en los sistemas de gestión de calidad, donde los requisitos deben ser un tipo especial de documento que deben controlarse de acuerdo con los registros Control de registro La organización debe establecer un procedimiento documentado para definir los controles necesarios para la identificación, almacenamiento, protección, recuperación, retención y la disposición de los registros Control de registro La organización debe establecer un procedimiento documentado para definir los controles necesarios para la identificación, almacenamiento, protección, recuperación, retención y la disposición de los registros
  • 2.
    Nombre: Jenny NazaretColmenares Colmenares C.I. 12.995.768 Sección IL Determinación de los requisitos con el producto La organización determinara los requisitos especificados por el cliente los no establecidos por el cliente, los requisitos legales y reglamentados aplicados al producto y cualquiera adicional que la organización considere necesario. Determinación de los requisitos con el producto La organización determinara los requisitos especificados por el cliente los no establecidos por el cliente, los requisitos legales y reglamentados aplicados al producto y cualquiera adicional que la organización considere necesario. Comunicación con el cliente La organización debe determinar e implementar disposiciones eficaces para la comunicación con el cliente Comunicación con el cliente La organización debe determinar e implementar disposiciones eficaces para la comunicación con el cliente Gestión de los recursos Se debe determinar y proporcionar los recursos necesarios para implementar y mejorar continuamente su eficacia para mantener el sistema de gestión de la calidad, aumentando la satisfacción del cliente mediante el cumplimiento de los requisitos Gestión de los recursos Se debe determinar y proporcionar los recursos necesarios para implementar y mejorar continuamente su eficacia para mantener el sistema de gestión de la calidad, aumentando la satisfacción del cliente mediante el cumplimiento de los requisitos Recursos humanos El personal que realicen trabajos que afecten a la conformidad con los requisitos del producto deben ser completamente con bases en la educación, formación, habilidades y experiencias apropiadas Recursos humanos El personal que realicen trabajos que afecten a la conformidad con los requisitos del producto deben ser completamente con bases en la educación, formación, habilidades y experiencias apropiadas Diseño y desarrolloDiseño y desarrollo Planificación del diseño y desarrollo La organización debe planificar y controlar el diseño del desarrollo del producto Planificación del diseño y desarrollo La organización debe planificar y controlar el diseño del desarrollo del producto Relación del productoRelación del producto ComprasCompras Proceso de compras Proceso de compras Revisión del diseño En la etapa adecuada deben realizarse revisiones sistemáticas del diseño y desarrollo de acuerdo con la planificación Revisión del diseño En la etapa adecuada deben realizarse revisiones sistemáticas del diseño y desarrollo de acuerdo con la planificación Infraestructura Se debe determinar, proporcionar y mantener la infraestructura necesaria para lograr la conformidad con los requisitos del producto Infraestructura Se debe determinar, proporcionar y mantener la infraestructura necesaria para lograr la conformidad con los requisitos del producto Control de documentos Deben llevarse un control de documentos en los sistemas de gestión de calidad, donde los requisitos deben ser un tipo especial de documento que deben controlarse de acuerdo con los registros Control de documentos Deben llevarse un control de documentos en los sistemas de gestión de calidad, donde los requisitos deben ser un tipo especial de documento que deben controlarse de acuerdo con los registros Control de los cambios del diseño y desarrollo Los cambios del diseño y desarrollo deben identificarse y deben mantenerse registros Control de los cambios del diseño y desarrollo Los cambios del diseño y desarrollo deben identificarse y deben mantenerse registros Ambiente de trabajo La organización debe determinar el ambiente de trabajo necesarios para lograr la conformidad con los requisitos del producto Ambiente de trabajo La organización debe determinar el ambiente de trabajo necesarios para lograr la conformidad con los requisitos del producto Panificación y realización del producto La organización debe planificar y desarrollar los procesos necesarios para la realización del producto, se debe ser coherente con los requisitos de los otros procesos del sistema de gestión de la calidad Panificación y realización del producto La organización debe planificar y desarrollar los procesos necesarios para la realización del producto, se debe ser coherente con los requisitos de los otros procesos del sistema de gestión de la calidad Procesos relacionados con el cliente Procesos relacionados con el cliente Revisión de los requisitos relacionados con el producto La organización debe revisar los requisitos relacionados con el producto. Esta revisión debe realizarse antes que la organización se comprometa a proporcionar al producto al cliente. Revisión de los requisitos relacionados con el producto La organización debe revisar los requisitos relacionados con el producto. Esta revisión debe realizarse antes que la organización se comprometa a proporcionar al producto al cliente. Elementos de entrada para el diseño y desarrollo Deben determinarse los elementos de entrada relacionada con los requisitos del producto y deben mantener los registros Elementos de entrada para el diseño y desarrollo Deben determinarse los elementos de entrada relacionada con los requisitos del producto y deben mantener los registros Verificación del diseño y desarrollo Se debe realizar la verificación de acuerdo con lo planificado, para asegurarse de que los resultados del diseño y desarrollo cumplan con los requisitos Verificación del diseño y desarrollo Se debe realizar la verificación de acuerdo con lo planificado, para asegurarse de que los resultados del diseño y desarrollo cumplan con los requisitos Verificación del diseño y desarrollo Se debe realizar la validación del diseño y desarrollo de acuerdo con lo planificado, para asegurarse de que el producto resultante es capaz de satisfacer los requisitos para su aplicación Verificación del diseño y desarrollo Se debe realizar la validación del diseño y desarrollo de acuerdo con lo planificado, para asegurarse de que el producto resultante es capaz de satisfacer los requisitos para su aplicación Información de compra Información de compra Verificación del producto de compra Verificación del producto de compra