UNIVERSIDAD CÉSAR VALLEJOFacultad de Ingeniería 1339215257175PROYECTO: “PROYECTO DE AUDITORIA INFORMATICA EN LA EMPRESA COMPUTER HOUSE SAC APLICANDO LA METODOLOGIA COBIT“CURSO:AUDITORIA IFORMATICADOCENTE:ING. CARLOS CHAVEZ MONZONCICLO:VIIIINTEGRANTES:FIGUEROA HERRERA KAREN OLIVOS MOGOLLÓN ANCYSIFUENTES VARAS YUSEFURQUIA MARIN VICTOR MANUELCAPITULO IGENERALIDADES DE LA EMPRESAGENERALIDADES DE LA EMPRESA:1.1.1 BREVE RESEÑA HISTÓRICA DE COMPUTERS HOUSE S.A.C. – CHIMBOTE, RAZÓN Y LOCALIZACIÓN:En 1998 nace  el grupo COMPUTERS HOUSE S.A.C en chimbote capital de la pesca y el acero, con el propósito de servir a este pueblo con la calidad y excelencia, con perseverancia y muchas ganas de trabajar, que esta ciudad, la región Ancash y el país necesita.Uno de los hechos mas resaltantes de su historia es el haber apostado por el negocio de venta de computadoras y accesorios, pues hubo una época en que la mayoría de empresas comenzó a vender tanto computadoras de marca.Desde sus inicios la orientación de la empresa ha sido netamente técnica, es asi que se le ha dado la debida importancia a su servicio de venta. El mayor valor agregado que COMPUTER HOUSE transmite a sus clientes es la seguridad de su compra, \"
el cliente que compra en COMPUTER HOUSE compra seguridad\"
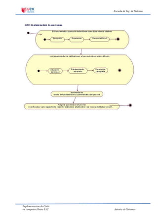
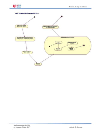
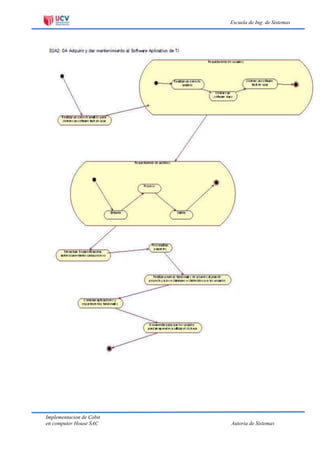
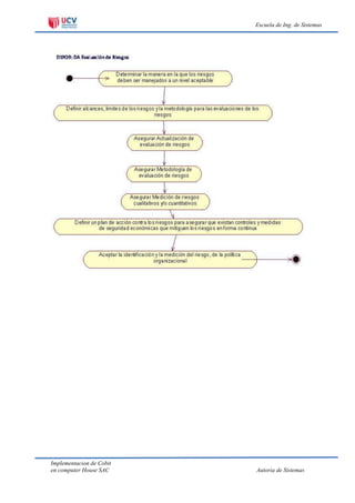
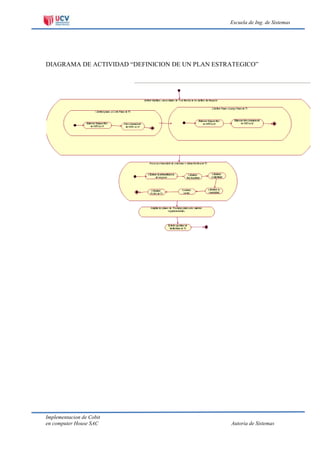
 sabe que puede darle un uso intensivo a su equipo y que el mismo, cuenta con una sólida garantía, respaldo y servicio post-venta.Sin embargo, COMPUTER HOUSE mantuvo su estrategia y fue identificada claramente por sus clientes como una empresa netamente integradora.1.1.1.2 Datos EmpresarialesRazón Social  “COMPUTERS HOUSE S.A.C”RUC:20445566188DirecciónJr. ELIAS AGUIRRE - CHIMBOTETeléfono043 - 342105 Estructura Organizacional.- FUNCIONES EMPRESARIALES:Gerencia General: Es el órgano principal de la Administración de la Empresa.Sub Gerencia General:Es el órgano que complementa y apoya la gestión central de la Empresa y coordina con las Áreas Funcionales  para dar impulso a nuevos Proyectos a desarrollarse.Dpto. de Ventas y Marketing : Esta área  responsable de lograr complementar  SOLUCIONES  INFORMATICAS  INTEGRALES, se basa principalmente en la comercialización de equipos de Cómputo: computadoras, tanto de marca como compatibles, impresoras, scanner, plotter, proyectores multimedia, cámaras digitales, etc. en las marcas más prestigiosas del mercado: HEWLETT  PACKARD, EPSON, XEROX, CANON, COMPAQ, IBM, ACER, INTEL, QUANTUM, TOSHIBA, PANASONIC, 3M/IMATION, 3COM, D´LINK, CISCO, SAMSUNG, VIEW SONIC, LG, LOGITECH, BTC, etc. con un stock permanente de accesorios y suministros originales que nos aseguran  el soporte para el trabajo continuo de nuestros clientes. Jefatura de Ventas: Es el órgano responsable de la Administración de esta área y está a cargo del Iván Cruzate Regalado.Área de Ventas: El Dpto. de Ventas tiene una organización por cartera de clientes cuenta con un staff de 06 vendedores entre Ejecutivos de Ventas Corporativos y de Oficina.Dpto. de Soporte y Servicio Técnico: Es el área clave para el Servicio de Post Venta, estando siempre alerta a brindar soluciones con un menor tiempo de respuesta, tanto dentro de nuestras oficinas o in situ, ello involucra una capacitación permanente del Personal Técnico, no sólo en las tecnologías y herramientas de su especialidad, sino también con una orientación de eficiencia y productividad así como también la satisfacción de nuestros clientes.  Jefatura del Dpto. de Soporte y Servicio Técnico: Este órgano es el responsable de la Administración del Área y coordina con las demás Áreas la formulación de estrategias y planes de desarrollo integrales, esta responsabilidad recae sobre el Téc. Electrónico Paulo Conteras Rojas.Área de Soporte y Servicio Técnico:Organizar, coordinar, dirigir y controlar  las acciones propias del Área de Servicio Técnico a fin de generar un buen entorno de servicio al cliente:   Área de Ensamblaje y Área de ReparacionesDpto. Logístico/Financiero : Es el Área clave para apoyar a las 2 Áreas anteriores cumpliendo con su rol logístico y al mismo tiempo desarrollando el manejo eficiente de los recursos financieros de la Empresa. PROCESOS EMPRESARIALES1.2.1 Procedimiento en la  Venta             Toda venta deberá efectuarse por escrito así:Mediante la Orden de Pedido (Proforma). El Área de ventas detallara en forma clara los artículos solicitados al Almacén, indicando además el valor de la venta u otro tratamiento especial como es el caso de los sobreprecios.Mediante la Orden de Pedido – Control Servicio Técnico (Formato Nuevo: Original y 02 copias). El Área de Ventas detallara en forma clara los componentes del CPU vendido, indicando además el valor de la venta.  Este formato  también servirá para controlar los componentes entregados a Servicio Técnico para el ensamblaje correspondiente.Los Ejecutivos de Ventas mantendrán ordenados y archivados copias de las cotizaciones que han procesado en un file cada uno.Una copia de los Contratos y Órdenes de Compra originales deberán adjuntarse a la Orden de Pedido y permanecer debidamente ordenados y archivados en Almacén.  Los Originales deberán ser entregados al Área Contable para el archivo correspondiente.1.2.2 Procedimientos para Almacén y LogísticaAtención en los Pedidos. Recepcionar del área de Ventas todos los pedidos, verificando los costos y precios de venta y la condición si es al contado o al crédito.Los pedidos al contado deben indicar el Nº de Recibo de CajaLos pedidos por ventas al crédito deberán ser autorizados solamente por la Gerencia y en su ausencia por alguna persona responsable que este designe.Aplicar criterio en la atención de pedidos de acuerdo al orden de llegada, teniendo prioridad la venta al contado, salvo que la Gerencia disponga lo contrario.Para la atención de pedidos se deberá coordinar con Almacén la disponibilidad.  Los artículos que no hubieren en Stock deberán ser anotados en hoja aparte (EXCELL) con la finalidad de formular el  PEDIDO DEL DIA en forma oportuna.En las Compras.Generar las compras. Contemplar: Costos, fecha de envió y crédito, Si las compras son al contado, coordinar con el Área de Contabilidad en forma oportuna, la disponibilidad del efectivo.Copia de las Órdenes de Compra deben ser remitidas al correo de Gerencia y Almacén. Esto con la finalidad de verificar si los productos solicitados están llegando, tanto en cantidad como en precio.DIRECCIONAMIENTO EMPRESARIALMisiónBrindar Soluciones Informáticas con mayor  Valor Agregado buscando una satisfacción integral de nuestros clientes y el bienestar de nuestra sociedad.VisiónSer una Empresa Líder en el Mercado Nacional, con vínculos Comerciales Internacionales, generando un soporte financiero sólido que garantice el desarrollo sostenido de la misma.Rol EmpresarialPropiciar y mantener un conjunto de valores positivos, que generen el bienestar del Recurso Humano dentro de la Organización y en el ámbito familiar y social, garantizando el desarrollo personal y organizacional.Objetivos Empresariales:Objetivos general:Mejorar los estándares de rendimiento en todas las áreas de COMPUTER HOUSE SAC, logrando así el fortalecimiento en sus ventas, y mejora en la imagen.Objetivos Específicos: Ordenamiento de las diferentes operaciones que realiza la empresa.   Diseñar procedimientos de control. Automatizar procedimientos.  Determinar si el Sistema Gestión se ajusta a nuestras necesidades – Descarte. Evaluación del personal en general Elaboración de la Estructura Orgánica – Redistribución de cargos.Metas Empresariales:Corto PlazoCumplir con todas las áreas que conforma la empresa, ya sea material e información para su adecuado funcionamiento.Mediano PlazoAnalizar todas las áreas de manera semestral.Largo PlazoNuevas sucursales en la zona norte del Perú.1.4 Análisis FODA.- 1.1.3.1 Estrategias Internas:FORTALEZASPersonal debidamente capacitado y comprometido con la visión de la empresa.Productos de primera calidad.Servicio personalizado. Innovación constante.Solvencia Económica.Convenios con empresas.DEBILIDADESSistema de información integrado.Productos competitivos.Control de almacénControl de las compras.1.1.3.2  Estrategias externas:                               AMENAZASAumento de la delincuencia en la zona.Incremento de la competencia.Inestabilidad económica de la ciudad.Oferta de productos sustitutos a  menor  precio por parte de la competencia. OPORTUNIDADESUbicación céntrica. Expansión demográfica.Gran aceptación del público de Chimbote.Aceptación del producto.Lealtad del cliente a la empresa Convenio con entidades.1.5 PRINCIPALES PROCESO DEL ÁREAVENTAS Todo inicia con la llegada del cliente al establecimiento hace la búsqueda de sus producto(s), hace un selección de producto(s) con el encargado de venta, el encargado de venta verifica que los productos señalados en la lista de selección se encuentre en stock, una vez verificada y confirmado los productos se pasa a devolver el documento al cliente para que este pueda cancelar en caja.CAJA El asistente de caja recepciona el documento por parte del cliente, se verifica el monto que va a cancelar el cliente, una vez verificado, el cliente realiza el pago del monto que figura en el documento, caja pone el sello de cancelado enviando a reparto.REPARTO Reparto recibe el documento por parte del asistente de ventas que verifica si esta cancelado y procede a la verificación de que todos los productos se encuentren en stock, sin fallas algunas.ALMACEN Recepciona el documento enviado por parte del reponedor y luego verifica que los productos pedidos existan en almacén para ser enviados al repondedor.SOPORTE Y SERVICIO TÉCNICO Es el área clave para el Servicio de Post Venta, estando siempre alerta a brindar soluciones con un menor tiempo de respuesta, tanto dentro de nuestras oficinas o in situ, ello involucra una capacitación permanente del Personal Técnico, no sólo en las tecnologías y herramientas de su especialidad, sino también con una orientación de eficiencia y productividad así como también la satisfacción de nuestros clientes.  CAPITULO IIMARCO REFERECIALMARCO TEÓRICO 2.1.1 MISION DE COBIT “Para investigar, desarrollar, publicar y promover un conjunto  actualizado   e internacional de objetivos de control  de Tecnología de la Información generalmente aceptado,  para su uso diario por los administradores del negocio  y  los auditores”.2.1.2. Alcances y objetivos:  Estándares generalmente aplicados y aceptados para las buenas prácticas de control en TI (Tecnologías de la Información)Para Sistemas de Información de la OrganizaciónFundamentado en una estructura de control de las TI2.1.1 COBITEs un modelo para auditar la gestión y control de los sistemas de información y tecnología, orientado a todos los sectores de una organización, es decir, administradores IT, usuarios y por supuesto, los auditores involucrados en el proceso. El COBIT es un modelo de evaluación y monitoreo que enfatiza en el control de negocios y la seguridad IT y que abarca controles específicos de IT desde una perspectiva de negocios. Las siglas COBIT significan Objetivos de Control para Tecnología de Información y Tecnologías relacionadas (Control Objectives for Information Systems and related Technology). El modelo es el resultado de una investigación con expertos de varios países, desarrollado por ISACA (Information Systems Audit and Control Association).COBIT, lanzado en 1996, es una herramienta de gobierno de TI que ha cambiado la forma en que trabajan los profesionales de tecnología. Vinculando tecnología informática y prácticas de control, el modelo COBIT consolida y armoniza estándares de fuentes globales prominentes en un recurso crítico para la gerencia, los profesionales de control y los auditores.2.1.2 APLICACIÓN DEL COBITCOBIT se aplica a los sistemas de información de toda la empresa, incluyendo los computadores personales y las redes. Está basado en la filosofía de que los recursos TI necesitan ser administrados por un conjunto de procesos naturalmente agrupados para proveer la información pertinente y confiable que requiere una organización para lograr sus objetivos.La estructura del modelo COBIT propone un marco de acción donde se evalúan los criterios de información, como por ejemplo la seguridad y calidad, se auditan los recursos que comprenden la tecnología de información, como por ejemplo el recurso humano, instalaciones, sistemas, entre otros, y finalmente se realiza una evaluación sobre los procesos involucrados en la organización. “La adecuada implementación de un modelo COBIT en una organización, provee una herramienta automatizada, para evaluar de manera ágil y consistente el cumplimiento de los objetivos de control y controles detallados, que aseguran que los procesos y recursos de información y tecnología contribuyen al logro de los objetivos del negocio en un mercado cada vez más exigente, complejo y diversificado.2.1.3  MARCO DE TRABAJO GENERAL DE COBIT:El modelo de procesos de COBIT compuesto de 4 dominios que contienen 34 procesos genéricos, administrando los recursos de TI para proporcionar información al negocio de acuerdo con los requerimientos del negocio y de gobierno. PLANEAR Y ORGANIZAR PO1 Definir el plan estratégico de TI. PO2 Definir la arquitectura de la información PO3 Determinar la dirección tecnológica. PO4 Definir procesos, organización y relaciones de TI. PO5 Administrar la inversión en TI. PO6 Comunicar las aspiraciones y la dirección de la gerencia. PO7 Administrar recursos humanos de TI. PO8 Administrar calidad. PO9 Evaluar y administrar riesgos de TI PO10 Administrar proyectos. PO11Administración de CalidadADQUIRIR E IMPLANTAR AI1 Identificar soluciones automatizadas. AI2 Adquirir y mantener el software aplicativo. AI3 Adquirir y mantener la infraestructura tecnológica AI4 Facilitar la operación y el uso. AI5 Adquirir recursos de TI. AI6 Administrar cambios. MONITOREAR Y EVALUAR ME1 Monitorear y evaluar el desempeño de TI. ME2 Monitorear y evaluar el control interno ME3 Garantizar cumplimiento regulatorio. ME4 Proporcionar gobierno de TI. PRESTACIÓN Y  SOPORTE DS1 Definir y administrar niveles de servicio. DS2 Administrar servicios de terceros. DS3 Administrar desempeño y capacidad. DS4 Garantizar la continuidad del servicio. DS5 Garantizar la seguridad de los sistemas. DS6 Identificar y asignar costos. DS7 Educar y entrenar a los usuarios. DS8 Administrar la mesa de servicio y los incidentes. DS9 Administrar la configuración. DS10 Administrar los problemas. DS11 Administrar los datos. DS12 Administrar el ambiente físico. DS13 Administrar las operaciones. 2.1.4 MODELAMIENTO DE LOS 4 DOMINIOS 2.1.4 MODELAMIENTO DE CADA CASO DE USO DEL DOMINIODCU  PLANIFICACION Y ORGANIZACIÓN DE LAS TIDIAGRAMA DE ACTIVIDAD “DEFINICION DE UN PLAN ESTRATEGICO”
Proyecto Auditoria
Proyecto Auditoria
Proyecto Auditoria
Proyecto Auditoria
Proyecto Auditoria
Proyecto Auditoria
Proyecto Auditoria
Proyecto Auditoria
Proyecto Auditoria
Proyecto Auditoria
Proyecto Auditoria
Proyecto Auditoria
Proyecto Auditoria
Proyecto Auditoria
Proyecto Auditoria
Proyecto Auditoria
Proyecto Auditoria
Proyecto Auditoria
Proyecto Auditoria
Proyecto Auditoria
Proyecto Auditoria
Proyecto Auditoria
Proyecto Auditoria
Proyecto Auditoria
Proyecto Auditoria
Proyecto Auditoria
Proyecto Auditoria
Proyecto Auditoria
Proyecto Auditoria
Proyecto Auditoria
Proyecto Auditoria

Proyecto Auditoria

  • 1.
    UNIVERSIDAD CÉSAR VALLEJOFacultadde Ingeniería 1339215257175PROYECTO: “PROYECTO DE AUDITORIA INFORMATICA EN LA EMPRESA COMPUTER HOUSE SAC APLICANDO LA METODOLOGIA COBIT“CURSO:AUDITORIA IFORMATICADOCENTE:ING. CARLOS CHAVEZ MONZONCICLO:VIIIINTEGRANTES:FIGUEROA HERRERA KAREN OLIVOS MOGOLLÓN ANCYSIFUENTES VARAS YUSEFURQUIA MARIN VICTOR MANUELCAPITULO IGENERALIDADES DE LA EMPRESAGENERALIDADES DE LA EMPRESA:1.1.1 BREVE RESEÑA HISTÓRICA DE COMPUTERS HOUSE S.A.C. – CHIMBOTE, RAZÓN Y LOCALIZACIÓN:En 1998 nace el grupo COMPUTERS HOUSE S.A.C en chimbote capital de la pesca y el acero, con el propósito de servir a este pueblo con la calidad y excelencia, con perseverancia y muchas ganas de trabajar, que esta ciudad, la región Ancash y el país necesita.Uno de los hechos mas resaltantes de su historia es el haber apostado por el negocio de venta de computadoras y accesorios, pues hubo una época en que la mayoría de empresas comenzó a vender tanto computadoras de marca.Desde sus inicios la orientación de la empresa ha sido netamente técnica, es asi que se le ha dado la debida importancia a su servicio de venta. El mayor valor agregado que COMPUTER HOUSE transmite a sus clientes es la seguridad de su compra, \" el cliente que compra en COMPUTER HOUSE compra seguridad\" sabe que puede darle un uso intensivo a su equipo y que el mismo, cuenta con una sólida garantía, respaldo y servicio post-venta.Sin embargo, COMPUTER HOUSE mantuvo su estrategia y fue identificada claramente por sus clientes como una empresa netamente integradora.1.1.1.2 Datos EmpresarialesRazón Social “COMPUTERS HOUSE S.A.C”RUC:20445566188DirecciónJr. ELIAS AGUIRRE - CHIMBOTETeléfono043 - 342105 Estructura Organizacional.- FUNCIONES EMPRESARIALES:Gerencia General: Es el órgano principal de la Administración de la Empresa.Sub Gerencia General:Es el órgano que complementa y apoya la gestión central de la Empresa y coordina con las Áreas Funcionales para dar impulso a nuevos Proyectos a desarrollarse.Dpto. de Ventas y Marketing : Esta área responsable de lograr complementar SOLUCIONES INFORMATICAS INTEGRALES, se basa principalmente en la comercialización de equipos de Cómputo: computadoras, tanto de marca como compatibles, impresoras, scanner, plotter, proyectores multimedia, cámaras digitales, etc. en las marcas más prestigiosas del mercado: HEWLETT PACKARD, EPSON, XEROX, CANON, COMPAQ, IBM, ACER, INTEL, QUANTUM, TOSHIBA, PANASONIC, 3M/IMATION, 3COM, D´LINK, CISCO, SAMSUNG, VIEW SONIC, LG, LOGITECH, BTC, etc. con un stock permanente de accesorios y suministros originales que nos aseguran el soporte para el trabajo continuo de nuestros clientes. Jefatura de Ventas: Es el órgano responsable de la Administración de esta área y está a cargo del Iván Cruzate Regalado.Área de Ventas: El Dpto. de Ventas tiene una organización por cartera de clientes cuenta con un staff de 06 vendedores entre Ejecutivos de Ventas Corporativos y de Oficina.Dpto. de Soporte y Servicio Técnico: Es el área clave para el Servicio de Post Venta, estando siempre alerta a brindar soluciones con un menor tiempo de respuesta, tanto dentro de nuestras oficinas o in situ, ello involucra una capacitación permanente del Personal Técnico, no sólo en las tecnologías y herramientas de su especialidad, sino también con una orientación de eficiencia y productividad así como también la satisfacción de nuestros clientes. Jefatura del Dpto. de Soporte y Servicio Técnico: Este órgano es el responsable de la Administración del Área y coordina con las demás Áreas la formulación de estrategias y planes de desarrollo integrales, esta responsabilidad recae sobre el Téc. Electrónico Paulo Conteras Rojas.Área de Soporte y Servicio Técnico:Organizar, coordinar, dirigir y controlar las acciones propias del Área de Servicio Técnico a fin de generar un buen entorno de servicio al cliente: Área de Ensamblaje y Área de ReparacionesDpto. Logístico/Financiero : Es el Área clave para apoyar a las 2 Áreas anteriores cumpliendo con su rol logístico y al mismo tiempo desarrollando el manejo eficiente de los recursos financieros de la Empresa. PROCESOS EMPRESARIALES1.2.1 Procedimiento en la Venta Toda venta deberá efectuarse por escrito así:Mediante la Orden de Pedido (Proforma). El Área de ventas detallara en forma clara los artículos solicitados al Almacén, indicando además el valor de la venta u otro tratamiento especial como es el caso de los sobreprecios.Mediante la Orden de Pedido – Control Servicio Técnico (Formato Nuevo: Original y 02 copias). El Área de Ventas detallara en forma clara los componentes del CPU vendido, indicando además el valor de la venta. Este formato también servirá para controlar los componentes entregados a Servicio Técnico para el ensamblaje correspondiente.Los Ejecutivos de Ventas mantendrán ordenados y archivados copias de las cotizaciones que han procesado en un file cada uno.Una copia de los Contratos y Órdenes de Compra originales deberán adjuntarse a la Orden de Pedido y permanecer debidamente ordenados y archivados en Almacén. Los Originales deberán ser entregados al Área Contable para el archivo correspondiente.1.2.2 Procedimientos para Almacén y LogísticaAtención en los Pedidos. Recepcionar del área de Ventas todos los pedidos, verificando los costos y precios de venta y la condición si es al contado o al crédito.Los pedidos al contado deben indicar el Nº de Recibo de CajaLos pedidos por ventas al crédito deberán ser autorizados solamente por la Gerencia y en su ausencia por alguna persona responsable que este designe.Aplicar criterio en la atención de pedidos de acuerdo al orden de llegada, teniendo prioridad la venta al contado, salvo que la Gerencia disponga lo contrario.Para la atención de pedidos se deberá coordinar con Almacén la disponibilidad. Los artículos que no hubieren en Stock deberán ser anotados en hoja aparte (EXCELL) con la finalidad de formular el PEDIDO DEL DIA en forma oportuna.En las Compras.Generar las compras. Contemplar: Costos, fecha de envió y crédito, Si las compras son al contado, coordinar con el Área de Contabilidad en forma oportuna, la disponibilidad del efectivo.Copia de las Órdenes de Compra deben ser remitidas al correo de Gerencia y Almacén. Esto con la finalidad de verificar si los productos solicitados están llegando, tanto en cantidad como en precio.DIRECCIONAMIENTO EMPRESARIALMisiónBrindar Soluciones Informáticas con mayor Valor Agregado buscando una satisfacción integral de nuestros clientes y el bienestar de nuestra sociedad.VisiónSer una Empresa Líder en el Mercado Nacional, con vínculos Comerciales Internacionales, generando un soporte financiero sólido que garantice el desarrollo sostenido de la misma.Rol EmpresarialPropiciar y mantener un conjunto de valores positivos, que generen el bienestar del Recurso Humano dentro de la Organización y en el ámbito familiar y social, garantizando el desarrollo personal y organizacional.Objetivos Empresariales:Objetivos general:Mejorar los estándares de rendimiento en todas las áreas de COMPUTER HOUSE SAC, logrando así el fortalecimiento en sus ventas, y mejora en la imagen.Objetivos Específicos: Ordenamiento de las diferentes operaciones que realiza la empresa. Diseñar procedimientos de control. Automatizar procedimientos. Determinar si el Sistema Gestión se ajusta a nuestras necesidades – Descarte. Evaluación del personal en general Elaboración de la Estructura Orgánica – Redistribución de cargos.Metas Empresariales:Corto PlazoCumplir con todas las áreas que conforma la empresa, ya sea material e información para su adecuado funcionamiento.Mediano PlazoAnalizar todas las áreas de manera semestral.Largo PlazoNuevas sucursales en la zona norte del Perú.1.4 Análisis FODA.- 1.1.3.1 Estrategias Internas:FORTALEZASPersonal debidamente capacitado y comprometido con la visión de la empresa.Productos de primera calidad.Servicio personalizado. Innovación constante.Solvencia Económica.Convenios con empresas.DEBILIDADESSistema de información integrado.Productos competitivos.Control de almacénControl de las compras.1.1.3.2 Estrategias externas: AMENAZASAumento de la delincuencia en la zona.Incremento de la competencia.Inestabilidad económica de la ciudad.Oferta de productos sustitutos a menor precio por parte de la competencia. OPORTUNIDADESUbicación céntrica. Expansión demográfica.Gran aceptación del público de Chimbote.Aceptación del producto.Lealtad del cliente a la empresa Convenio con entidades.1.5 PRINCIPALES PROCESO DEL ÁREAVENTAS Todo inicia con la llegada del cliente al establecimiento hace la búsqueda de sus producto(s), hace un selección de producto(s) con el encargado de venta, el encargado de venta verifica que los productos señalados en la lista de selección se encuentre en stock, una vez verificada y confirmado los productos se pasa a devolver el documento al cliente para que este pueda cancelar en caja.CAJA El asistente de caja recepciona el documento por parte del cliente, se verifica el monto que va a cancelar el cliente, una vez verificado, el cliente realiza el pago del monto que figura en el documento, caja pone el sello de cancelado enviando a reparto.REPARTO Reparto recibe el documento por parte del asistente de ventas que verifica si esta cancelado y procede a la verificación de que todos los productos se encuentren en stock, sin fallas algunas.ALMACEN Recepciona el documento enviado por parte del reponedor y luego verifica que los productos pedidos existan en almacén para ser enviados al repondedor.SOPORTE Y SERVICIO TÉCNICO Es el área clave para el Servicio de Post Venta, estando siempre alerta a brindar soluciones con un menor tiempo de respuesta, tanto dentro de nuestras oficinas o in situ, ello involucra una capacitación permanente del Personal Técnico, no sólo en las tecnologías y herramientas de su especialidad, sino también con una orientación de eficiencia y productividad así como también la satisfacción de nuestros clientes. CAPITULO IIMARCO REFERECIALMARCO TEÓRICO 2.1.1 MISION DE COBIT “Para investigar, desarrollar, publicar y promover un conjunto actualizado e internacional de objetivos de control de Tecnología de la Información generalmente aceptado, para su uso diario por los administradores del negocio y los auditores”.2.1.2. Alcances y objetivos: Estándares generalmente aplicados y aceptados para las buenas prácticas de control en TI (Tecnologías de la Información)Para Sistemas de Información de la OrganizaciónFundamentado en una estructura de control de las TI2.1.1 COBITEs un modelo para auditar la gestión y control de los sistemas de información y tecnología, orientado a todos los sectores de una organización, es decir, administradores IT, usuarios y por supuesto, los auditores involucrados en el proceso. El COBIT es un modelo de evaluación y monitoreo que enfatiza en el control de negocios y la seguridad IT y que abarca controles específicos de IT desde una perspectiva de negocios. Las siglas COBIT significan Objetivos de Control para Tecnología de Información y Tecnologías relacionadas (Control Objectives for Information Systems and related Technology). El modelo es el resultado de una investigación con expertos de varios países, desarrollado por ISACA (Information Systems Audit and Control Association).COBIT, lanzado en 1996, es una herramienta de gobierno de TI que ha cambiado la forma en que trabajan los profesionales de tecnología. Vinculando tecnología informática y prácticas de control, el modelo COBIT consolida y armoniza estándares de fuentes globales prominentes en un recurso crítico para la gerencia, los profesionales de control y los auditores.2.1.2 APLICACIÓN DEL COBITCOBIT se aplica a los sistemas de información de toda la empresa, incluyendo los computadores personales y las redes. Está basado en la filosofía de que los recursos TI necesitan ser administrados por un conjunto de procesos naturalmente agrupados para proveer la información pertinente y confiable que requiere una organización para lograr sus objetivos.La estructura del modelo COBIT propone un marco de acción donde se evalúan los criterios de información, como por ejemplo la seguridad y calidad, se auditan los recursos que comprenden la tecnología de información, como por ejemplo el recurso humano, instalaciones, sistemas, entre otros, y finalmente se realiza una evaluación sobre los procesos involucrados en la organización. “La adecuada implementación de un modelo COBIT en una organización, provee una herramienta automatizada, para evaluar de manera ágil y consistente el cumplimiento de los objetivos de control y controles detallados, que aseguran que los procesos y recursos de información y tecnología contribuyen al logro de los objetivos del negocio en un mercado cada vez más exigente, complejo y diversificado.2.1.3 MARCO DE TRABAJO GENERAL DE COBIT:El modelo de procesos de COBIT compuesto de 4 dominios que contienen 34 procesos genéricos, administrando los recursos de TI para proporcionar información al negocio de acuerdo con los requerimientos del negocio y de gobierno. PLANEAR Y ORGANIZAR PO1 Definir el plan estratégico de TI. PO2 Definir la arquitectura de la información PO3 Determinar la dirección tecnológica. PO4 Definir procesos, organización y relaciones de TI. PO5 Administrar la inversión en TI. PO6 Comunicar las aspiraciones y la dirección de la gerencia. PO7 Administrar recursos humanos de TI. PO8 Administrar calidad. PO9 Evaluar y administrar riesgos de TI PO10 Administrar proyectos. PO11Administración de CalidadADQUIRIR E IMPLANTAR AI1 Identificar soluciones automatizadas. AI2 Adquirir y mantener el software aplicativo. AI3 Adquirir y mantener la infraestructura tecnológica AI4 Facilitar la operación y el uso. AI5 Adquirir recursos de TI. AI6 Administrar cambios. MONITOREAR Y EVALUAR ME1 Monitorear y evaluar el desempeño de TI. ME2 Monitorear y evaluar el control interno ME3 Garantizar cumplimiento regulatorio. ME4 Proporcionar gobierno de TI. PRESTACIÓN Y SOPORTE DS1 Definir y administrar niveles de servicio. DS2 Administrar servicios de terceros. DS3 Administrar desempeño y capacidad. DS4 Garantizar la continuidad del servicio. DS5 Garantizar la seguridad de los sistemas. DS6 Identificar y asignar costos. DS7 Educar y entrenar a los usuarios. DS8 Administrar la mesa de servicio y los incidentes. DS9 Administrar la configuración. DS10 Administrar los problemas. DS11 Administrar los datos. DS12 Administrar el ambiente físico. DS13 Administrar las operaciones. 2.1.4 MODELAMIENTO DE LOS 4 DOMINIOS 2.1.4 MODELAMIENTO DE CADA CASO DE USO DEL DOMINIODCU PLANIFICACION Y ORGANIZACIÓN DE LAS TIDIAGRAMA DE ACTIVIDAD “DEFINICION DE UN PLAN ESTRATEGICO”