UNIVERSIDAD DE AQUINO BOLIVIA
FACULTAD DE ARQUITECTURA HÁBITAT Y DISEÑO
CARRERA DE ARQUITECTURA
PROYECTO DE GRADO
“EDIFICIO HIBRIDO PARA SANTA CRUZ DE LA SIERRA”
PROYECTO DE GRADO PARA OPTAR AL TITULO DE
LICENCIADO EN ARQUITECTURA
POSTULANTE: Robson Ferronato
DOCENTE GUIA: Arq. Luis Fernando Álvarez Núñez
SANTA CRUZ - BOLIVIA
2020
Título : Edificio Híbrido para Santa Cruz de la Sierra
Autor : Robson Ferronato
Asignatura : Proyecto de Grado
Carrera : Arquitectura Página 2 de 91
INDICE
CAPITULO I MARCO CONCEPTUAL ........................................................ 4
1.1 Introduccion.............................................................................................................. 4
1.2 Descripcion del problema ........................................................................................ 5
1.2.1 Antecedentes del problema...................................................................................... 5
1.2.2 Efectos que generan el problema............................................................................. 6
1.2.3 Causas que provocan los efectos............................................................................ 6
1.2.4 Planteamientos del problema .................................................................................. 6
1.3 Objetivos .................................................................................................................. 7
1.3.1 Objetivo general ....................................................................................................... 7
1.3.2 Objetivo especifico ................................................................................................... 7
1.4 Justificacion del tema ............................................................................................... 7
1.5 Delimitacion y alcance del tema ............................................................................... 8
1.5.1 Limite espacial......................................................................................................... 8
1.5.2 Limite temporal......................................................................................................... 8
1.5.3 Limite teorico ........................................................................................................... 9
CAPÍTULO II MARCO REFERENCIAL-TEÓRICO ....................................... 10
2.1 Marco Teorico .........................................................................................................10
2.1 Marco Referencial ...................................................................................................10
2.2 Marco Historico ......................................................................................................16
2.3 Marco Conceptual ...................................................................................................20
2.4 Marco Legal ............................................................................................................25
CAPÍTULO III MARCO REAL (REFERENCIAL)........................................... 42
3.1 Analisis de obras similares .......................................................................................42
3.1.1 Situacion ambito internacional ................................................................................50
3.1.2 Analisis ambito nacional………………………………………………………….............50
3.1.3 Analisis ambito local…………………………………………………………...................50
3.1.4 Concluciones del marco real………………………………………………………….. ....50
CAPÍTULO IV ANALISIS DE SITIO ............................................................... 51
4.1 Eleccion del del sitio ..............................................................................................51
4.2 Analisis del sitio elegido.........................................................................................53
4.2.1 Indicadores de sitio……………………………………………………………………….54
a) Fisicos..........................................................................................................................54
b) Demograficos y sociales...............................................................................................55
c) Trampa urbana ............................................................................................................56
4.2.2 Indicadores de situacion ........................................................................................60
a) Accesibilidad ..............................................................................................................61
b) Relaciones funcionales del sector ...............................................................................63
4.3 Conclusiones del analisis del sitio..............................................................................65
Título : Edificio Híbrido para Santa Cruz de la Sierra
Autor : Robson Ferronato
Asignatura : Proyecto de Grado
Carrera : Arquitectura Página 3 de 91
CAPÍTULO V ETAPAS DE DISEÑO DEL PROYECTO ARQUITECTONICO .... 66
5.1 Comitente-Usuario-Beneficiario .................................................................................66
5.1.1 Justificacion del comitente ......................................................................................66
a) Comitente ...................................................................................................................66
b) Usuarios......................................................................................................................66
c) Beneficiarios................................................................................................................66
5.2 Condicionantes de diseño arquitectonico .................................................................66
5.3 Dimencionamiento del proyecto.................................................................................68
5.3.1 Determinacion del usuario .......................................................................................68
5.3.2 Determinacion de areas especificas ........................................................................69
5.3.3 Fichas tecnicas espaciales .....................................................................................71
5.3.3.1 Cuantificacion .......................................................................................................71
5.3.3.2 Cualificacion .........................................................................................................80
5.4 Programa arquitectonico.............................................................................................81
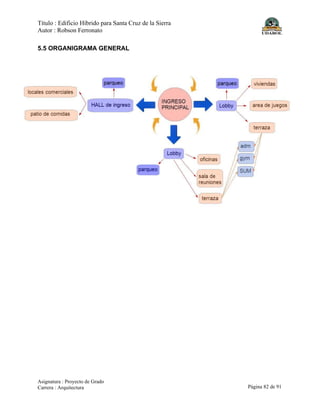
5.5 Organigrama general..................................................................................................82
5.6 Organigrama especificos ...........................................................................................83
5.7 Premisas de diseño arquitectonico ............................................................................84
5.7.1 Funcionales .............................................................................................................84
5.7.2 Tecnologicas ...........................................................................................................85
5.7.3 Espaciales ...............................................................................................................85
5.7.4 Paisajisticas.............................................................................................................86
5.7.5 Urbanas...................................................................................................................87
CAPÍTULO VI PROPUESTA ARQUITECTONICA........................................ 88
6.1 Partido arquitectonico .............................................................................................88
6.1.1 Idea Generadora .....................................................................................................88
6.1.2 Propuesta de Zonificacion ......................................................................................89
6.2 Memoria descriptiva grafica del proyecto....................................................................90
6.3 Proyecto arquitectonico ..............................................................................................90
6.4 Presupuesto general...................................................................................................90
6.5 Bibliografia..................................................................................................................91
6.6 Anexos .......................................................................................................................91
Título : Edificio Híbrido para Santa Cruz de la Sierra
Autor : Robson Ferronato
Asignatura : Proyecto de Grado
Carrera : Arquitectura Página 4 de 91
CAPITULO I. MARCO CONCEPTUAL
1. INTRODUCCION
En el presente documento se desarrolla la propuesta arquitectónica de una Edificio
Hibrido para la ciudad de Santa Cruz de la Sierra, con el fin de aportar una solución a la
necesidad de nuevos espacios relacionados a la arquitectura de uso mixto (Empresarial-
Comercial-Vivienda), es importante señalar que se debe reforzar las experiencias
implementadas en la ciudad para satisfacer las demandas crecientes de usuarios en este
campo.
El crecimiento demográfico acelerado de Santa Cruz, en el caso específico de la zona
empresarial del Distrito 1, su población y sus necesidades se han incrementado en los
últimos 10 años, es por eso que observamos proyectos de gran envergadura en el uso
de vivienda y oficinas. Asimismo, desciframos que se viene desarrollando la actividad
empresarial, es por ello se propone reforzar el nuevo nodo empresarial, la misma que
está surgiendo en esta zona, de esta manera se pueda seguir acercando la población a
su área de trabajo.
Es por eso el interés de diseñar un Edificio Hibrido para así contribuir al desarrollo de la
ciudad y aportar una experiencia para los usuarios con una arquitectura mixta. Los
edificios híbridos son estructuras con múltiples programas interconectados, preparados
para acoger, tanto a las actividades previstas, como a las imprevistas de una ciudad, por
lo general tiene varios usos como: vivienda, oficinas, comercio, hotel, instalaciones de
uso compartido como gimnasios, teatros o salas de exposiciones.
Estos nuevos tipos híbridos deben convertirse en condensadores sociales para nuevas
comunidades, capaces de definir el espacio público y contener la vivienda, trabajo, ocio
y actividades culturares de la población que lo necesita. La falta de arquitectura con
características hibrida, conlleva a que los servicios públicos no sean utilizados
racionalmente, ya que hay una sub utilización del espacio urbano.
Por lo tanto, este proyecto apunta a la creación de un proyecto arquitectónico que reúna
todas las características necesarias y óptimas para garantizar el buen funcionamiento
del Edificio Hibrido con el fin de que el desarrollo de todas las actividades de Empresarial,
Comercial y Vivienda que se realicen, se adapten al confort espacial del lugar, tomando
en consideración los aspectos: climáticos, espaciales, funcionales y físicos.
Título : Edificio Híbrido para Santa Cruz de la Sierra
Autor : Robson Ferronato
Asignatura : Proyecto de Grado
Carrera : Arquitectura Página 5 de 91
1.1 DESCRIPCION DEL PROBLEMA
Santa Cruz experimento un crecimiento desmesurado en los últimos años. Así mismo se
viene desarrollando un crecimiento vertical, lo cual por falta de intervenciones de una
arquitectura hibrida genera una descentralización de los servicios sociales y permite
aumentar la necesidad del Edificio Hibrido el cual albergara una arquitectura de uso mixto
(Empresarial-Comercial-Vivienda).
Mediante el presente proyecto, se busca aprovechar la necesidad de trabajo para
reforzar la incipiente creación del nodo empresarial que viene surgiendo en los últimos
años, lo cual fomentará el desarrollo sostenido de la zona.
1.2.1 ANTECEDENTES DEL PROBLEMA
En una de las operaciones más especulativas de la época, se construyó el primer Edificio
Hibrido llamado Equitable (Ernest Graham, 1915) cuyo concepto era reproducir en
altura 39 veces la superficie de una manzana de Nueva York. Se publicitó como “una
ciudad que alberga a 16000 almas” y este inocente anuncio desencadenó uno de los
temas inevitables con la aparición del híbrido: cada edificio nuevo se esforzaría por ser
“una ciudad dentro de otra ciudad”(Koolhaas 2004: 89) (Guenot, 2012).
Imagen # 1 Fuente:
https://es.wikipedia.org/wiki/Equitable_Building#/media/File:NYC_Equitable_Building_Before_1919_postcard.jpg
Título : Edificio Híbrido para Santa Cruz de la Sierra
Autor : Robson Ferronato
Asignatura : Proyecto de Grado
Carrera : Arquitectura Página 6 de 91
La aparición de estas macro-estructuras trajo consigo un escándalo público porque sus
dimensiones descomunales hacían que las calles adyacentes quedaran sin luz solar,
convirtiéndolas en pasajes tenebrosos donde crecía la inseguridad (Willis 1995). Por ello,
en 1916 se aprobó la Ordenanza de Zonificación de Nueva York, regulando usos,
altura y volumen de los nuevos edificios, haciendo que se retranquearan a medida que
crecían en altura, devolviendo a la calle la salubridad y seguridad necesarias. La nueva
legislación generó formas inesperadas que ponían en crisis los valores estéticos de la
época y se desarrolló un nuevo lenguaje más pragmático, acorde con los aspectos
estructurales y económicos. La Ordenanza de Zonificación garantizó la máxima
rentabilidad de las operaciones urbanísticas mientras que trataba de aproximarse a una
metaforma para la gran escala. (Guenot, 2012)
1.2.2 EFECTOS QUE GENERAN EL PROBLEMA
• La ciudad de Santa Cruz, desde la década pasada ha triplicado su población, en
el área urbana y rural, según el censo del 2012 con 2.655,084 habitantes, lo que
conlleva a un crecimiento desmesurado en infraestructura y en población.
• Asi mismo se viene desarrollando un crecimiento vertical sin precedentes, lo cual
permite aumentar la densidad de los terrenos, para diversos usos, como vivienda,
comercio, oficinas, etc.
• La expansión del área de la ciudad crea una descentralización de actividades,
teniendo como consecuencia que el trabajador quede a una distancia mayor entre
su vivienda y su lugar de trabajo. Por otro lado, los servicios públicos no son
utilizados en su verdadera dimensión.
1.2.3 CAUSAS QUE PROVOCAN LOS EFECTOS
La ciudad de Santa Cruz siempre a sido vista como el núcleo cosmopolita, la ciudad para
las personas emprendedoras del interior, es elegida por algunos universitarios de otros
países y de los otros departamentos del país. Si bien Santa Cruz se a desarrollado mas
horizontalmente que verticalmente su densidad poblacional aún sigue siendo muy baja.
Entendiendo esto podemos notar un aumento gradual en la población y crecimiento en
todas las áreas.
1.2.4 PLANTEAMIENTO DEL PROBLEMA
Para poder comprender el problema urbano que se vive en Santa Cruz de la Sierra, es
necesario que se deje de percibir la ciudad como un ente inerte, sin vida ni movimiento,
muy por el contrario se trata de un espacio en constante cambio con habitantes que
definen su versatilidad y movimiento. Así es como se inicia el análisis para que dicha
versatilidad se vea reflejada en una adecuada política urbanística.
Para lograr esto se requiere la participación de inversión pública y privada para la
promoción y desarrollo de proyectos de vivienda, comercio y sobre todo en proyectos de
Título : Edificio Híbrido para Santa Cruz de la Sierra
Autor : Robson Ferronato
Asignatura : Proyecto de Grado
Carrera : Arquitectura Página 7 de 91
espacios públicos y equipamiento, ya que, estos espacios son los que concentran a los
habitantes y cumplen la función de interrelacionarlos.
La búsqueda de diversificar el uso del suelo, ayudaría a que la vida de los espacios no
se limite a determinadas horas del dia, así también se disminuiría los largos trayectos
para poder realizar las diversas actividades de rutina, haciendo también que los espacios
recuperen la seguridad y disminuyendo el costo económico del transporte; ya que los
diversos sectores económicos actualmente funcionan de forma autónoma. Es asi la
necesidad del Edificio Hibrido el cual albergara una arquitectura de uso mixto
(Empresarial-Comercial-Vivienda).
Conforme a lo expuesto, el autor ha decidido elegir su proyecto a desarrollar en el Distrito
1, zona Equipetrol, de la ciudad de Santa Cruz, que actualmente alberga casi el 15% de
la población asentada en la ciudad. En tal sentido, mediante el presente proyecto, se
busca aprovechar la necesidad de trabajo para reforzar la incipiente creación del nodo
empresarial que viene surgiendo en los últimos años, lo cual fomentará el desarrollo
sostenido de la zona. Actualmente el distrito 1 presenta un deficit de zonas residenciales
y complejos comerciales.
1.3 OBJETIVOS
1.3.1 Objetivo general
Diseñar el proyecto arquitectónico de un Edificio Hibrido con espacios compartidos de
trabajo y habitacional para cubrir las necesidades de infraestructura Multifuncional
(mixta) y así favorecer el desarrollo y bienestar de los profesionales y usuarios en la
ciudad de Santa Cruz de la Sierra, Bolivia.
1.3.2 Objetivos específicos
• Analizar las necesidades requeridas del proyecto arquitectónico para dar solución
a la problemática de infraestructura multifuncional.
• Definir los espacios arquitectónicos requeridos para que los usuarios puedan
identificar las diferentes áreas del proyecto.
• Utilizar las normativas y reglamentos urbanos para el desarrollo del proyecto
arquitectónico.
• Zonificar las áreas de trabajo.
• proponer que dentro del establecimiento se encuentre accesibilidad,
funcionalidad, tecnología y seguridad para los usuarios.
• Determinar las pautas y premisas arquitectónicas para obtener un proyecto que
cumpla con todas las necesidades requeridas.
• Desarrollar el diseño de una infraestructura con funcionalidad, tecnología, diseño
formal y calidad espacial para que los comerciantes puedan realizar sus
actividades laborales.
Título : Edificio Híbrido para Santa Cruz de la Sierra
Autor : Robson Ferronato
Asignatura : Proyecto de Grado
Carrera : Arquitectura Página 8 de 91
• Realizar el diseño de un proyecto adecuado para brindar protección al público en
general ante condiciones climatológicas.
• Elaborar datos referenciales del costo de un sector del proyecto para obtener el
costo total del proyecto arquitectónico.
1.4 JUSTIFICACION DEL TEMA
El Edificio hibrido abarcará el tema de infraestructura multifuncional para la población
interesada en una arquitectura de uso mixto y toma un alcance específico para que las
nuevas edificaciones sean integradas y dejen de ser autónomas, el mismo estará
ubicado en Bolivia, específicamente en la ciudad de Santa Cruz de la Sierra. Asi mismo
se tomarán en cuenta los siguientes aspectos:
• JUSTIFICACION SOCIAL
Debido al híper urbanización de las principales regiones económicas, estos edificios
pueden actuar como incubadoras de los nuevos tipos arquitectónicos. La mezcla de usos
es un sistema de retroalimentación que favorece a aquellas actividades más débiles para
que todas las partes salgan beneficiadas. Beneficios:
Urbano: Mejor aprovechamiento de los servicios públicos y del espacio.
Uso: Versatilidad en la funcionalidad y mejor aprovechamiento de la infraestructura
instalada.
• JUSTIFICACION ECONOMICA
Principalmente en el campo del urbanismo contemporáneo se muestra una capacidad
evolutiva urbana y social, y con el auge del mercado inmobiliario y un crecimiento vertical
sin precedentes.
• JUSTIFICACION PERSONAL
Se quiere contribuir a la sociedad, diseñando una propuesta arquitectónica de un Edificio
Hibrido que de solución a los constantes requerimientos de la población de Santa Cruz
sobre los temas de Vivienda, Empresarial y Comercial que se encuentran autónomos, al
mismo tiempo tratar de ayudar a mejorar nuestro entorno.
1.5 DELIMITACION DEL TEMA
El proyecto del Edificio Hibrido estará ubicado en la zona urbana de la ciudad, en un
punto estratégico y cubrirá la demanda de infraestructura mixta de la zona.
Título : Edificio Híbrido para Santa Cruz de la Sierra
Autor : Robson Ferronato
Asignatura : Proyecto de Grado
Carrera : Arquitectura Página 9 de 91
1.5.Limite Espacial
El proyecto se realizará dentro de la mancha urbana de la ciudad de Santa Cruz de la
Sierra, en el Distrito 1, en un sitio que tenga un entorno urbano consolidado. Para realizar
el diseño se propondrá una alternativa de zonificación el cual reúna y contenga las
mejores condiciones para el proyecto. Para la distribución de los espacios dentro del
terreno; estos estarán limitados a la relación del área construida-área verde.
1.5.2 Límite Temporal
La presente investigación del proyecto Edificio Hibrido es del año 2018
1.5.3 Limite Teórico
Para la presente investigación del tema, usaremos la recopilación de información
bibliográficas, tradición verbal y antecedentes históricos, visitas de campo,
levantamientos físicos-espaciales y información de entidades involucradas.
Título : Edificio Híbrido para Santa Cruz de la Sierra
Autor : Robson Ferronato
Asignatura : Proyecto de Grado
Carrera : Arquitectura Página 10 de 91
CAPITULO II. MARCO REFERENCIAL-TEORICO
2.1 MARCO REFERENCIAL TEORICO
EDIFICIO HIBRIDO
Etimológicamente, el concepto de híbrido deriva del latín hybrĭda, y se entiende por todo
lo que es producto de elementos de distinta naturaleza. De igual manera, en las ciencias
biológicas, un híbrido es el organismo vivo proveniente del cruce de dos organismos de
diferentes razas, especies o subespecies, con una o más cualidades diferentes.
En el ámbito arquitectónico, se puede entender entonces al edificio híbrido como una
mezcla de distintas especies, distintas variables cooperativas en cuanto a sus usos y
funciones, las mismas que responden a las características urbanas y sociales propias de
cada ciudad.
La mayor parte de autores definen al edificio híbrido como “una organización acumulativa
formada por agregación de espacios diferentes, vinculados estrechamente entre si”, de
esta manera, se presenta de manera opuesta a lo que comúnmente identificamos como
edificio homogéneo, que se desarrolla de una manera más bien mono funcional.
Es decir, el edificio híbrido termina siendo el resultado de una conjunción de funciones
albergadas en un mismo objeto arquitectónico, teniendo estas funciones una relación de
vinculación, donde los usuarios a través de una diversidad programática encuentran
cubiertas muchas de sus necesidades, recortando así distancias de movilización y
contribuyendo a la sostenibilidad de sus actividades y del entorno.
Esta estrategia conceptual de usos mixtos –edificio híbrido- puede concebirse desde las
fases iniciales de la actividad proyectual, generando nuevas tipologías arquitectónicas
en muchas zonas de las ciudades donde predominen los usos sectorizados de las
actividades comunes del ámbito urbano. Sin embargo, puede ser usado también como
estrategia para renovar o recuperar edificaciones existentes, adaptándose a este nuevo
concepto.
El término uso mixto es referido al espacio dentro de una edificación o de un proyecto
que puede ser utilizado para más de una actividad. Una parte de un terreno que tiene
propósitos múltiples, tales como el espacio para los negocios, residencia, comercio u
otros. El concepto de edificios mixtos nos hace imaginar estar tan cerca de la oficina que
para llegar solo se necesite un ascensor o que para ir de compras no haya necesidad de
tomar un taxi. Todo en una perfecta convivencia y relación del todo con las partes y las
partes con el todo.
El edificio híbrido, como concepto arquitectónico, ha empezado a tomar fuerza en los
últimos años, tomándose en cuenta no solo en la actividad profesional y proyectual, sino
también en ejercicios académicos por parte de las facultades de arquitectura en el
Título : Edificio Híbrido para Santa Cruz de la Sierra
Autor : Robson Ferronato
Asignatura : Proyecto de Grado
Carrera : Arquitectura Página 11 de 91
mundo, por lo que aparentemente podría considerarse como un tema relativamente
nuevo.
CARACTERISTICAS DE LOS EDIFICIOS HIBRIDOS:
- Incubados en las ciudades del siglo XXI (tecnología, sociedad y crecimiento
poblacional).
- Generados en tramas urbanas existentes no en espacios libres sin presiones ni
restricciones en la retícula (malls)
- Conformación del espacio público por medio de porosidad y relaciones internas
públicas y privadas.
- Yuxtaposiciones programáticas con usos de distintas escalas.
- Condensadores sociales de vivienda, trabajo, ocio y cultura.
- Dinámica de la sección
- Libertad para nuevos conceptos.
- Densidad metropolitana – diagonal y vertical como nuevas experiencias
espaciales
- Edificio jornada continua debido a su mezcla de usos.
- Arquitectura sostenible con formas alternativas de energía, reciclaje de agua o
microclimas.
- Artefacto capaz de ejercer una fuerza centrípeta y contrarrestar las fuerzas de la
dispersión.
PERSONALIDAD:
- Complejidad, diversidad y variedad de programas.
- Cada hibrido es una creación única sin modelos previos puesto que se adapta a
condiciones de su entorno.
- Relación y coexistencia de funciones y programas.
- Adopta múltiples representaciones, hito urbano, escultura, paisaje o volumen
anónimo.
- Hito urbano: impacto en el observador.
- Escultura: Atracción y extrovertido.
- Volumen anónimo: mimesis con su entorno.
SOCIABILIDAD:
- Hibridación ideal: Esfera pública + esfera privada.
- La intimidad y la sociabilidad se relacionan en sí mismo.
- Permeabilidad con la ciudad: Accesible.
- Utilización privada de equipamientos: amplia horarios (24horas).
- No se limita por ritmos públicos ni privados, en cambio es un Edificio jornada
continua.
FORMA:
- No tiene relación con la insistencia moderna de forma y función.
- Su forma-función es: explícita o implícita
- Explicita: se tiende a la fragmentación o Implícita: integración
Título : Edificio Híbrido para Santa Cruz de la Sierra
Autor : Robson Ferronato
Asignatura : Proyecto de Grado
Carrera : Arquitectura Página 12 de 91
- Hibrido genérico: edificio contenedor + hábitat indiferenciado + diversidad de
funciones agrupadas en su interior.
- Cohesión de actividades que proporcione vida.
- En contra de morfologías segregacionistas.
TIPOLOGIA:
- Hibrido primitivo o protohibrido: tipologías aun sin fusionar.
- No se clasifican por tipologías pues es una mezcla de relaciones programas. Y el
hibrido es el resultado de unas especies preexistentes dependiendo de su
emplazamiento.
PROCESOS:
- Mezcla de usos: parte del proceso general de hibridación.
- Distintos tipos de hibridación: Propiedad y desarrollo del suelo
- Estructura: soluciones mixtas de construcción.
- Gestión: multipropiedades individuales o comunitarias.
- Social: diversos grupos poblacionales para dar vida urbana.
PROGRAMAS:
- Mezcla de usos: potencia motora, favorece a las actividades más débiles y así
salen beneficiadas todas las partes.
- Múltiples programas interconectados para acoger actividades previstas e
imprevistas.
DENSIDAD:
- Puntos de inserción de elementos híbridos: entornos densos y con limitaciones
para la ocupación del suelo
- Entornos de fecundación cruzada: alianzas genéticas para revitalizar entornos en
los que se emplazan.
ESCALA:
- Se mide por la yuxtaposición de programas
- Híbridos verticales: superposición de programas
- Híbridos horizontales: adición de programas en planta.
- Apropiación de superficie y altura.
CIUDAD:
- La perspectiva
- La inserción en la trama urbana
- Dialogo con otros hitos urbanos
- Interrelación con espacio público circundante
- Lo hibrido puede ser la actuación urbana como elemento de cohesión de
actividades.
Título : Edificio Híbrido para Santa Cruz de la Sierra
Autor : Robson Ferronato
Asignatura : Proyecto de Grado
Carrera : Arquitectura Página 13 de 91
ORIGENES
El edificio híbrido como tal, coexiste con el monofuncional desde los orígenes de la
modernidad, no obstante, hasta el momento no se ha encontrado una cantidad
significativa de investigaciones al respecto. Dentro de esta investigación se encuentra lo
que Guillermo Gosalbo llama la Especulación del Híbrido.
Gosalbo nos dice que a principios de la década de 1880, el ascensor y la tecnología de
la construcción con estructura de acero se fundieron haciendo que “cualquier solar dado
pueda multiplicarse indefinidamente para producir esa proliferación de superficie útil que
llamamos ‘rascacielos’” (Koolhaas 2004: 82). Hasta ese momento, las plantas que
quedaban por encima de la segunda se desestimaban para usos comerciales, y las que
quedaban más altas de la quinta se consideraban inhabitables.
La construcción con acero se adoptó rápidamente en Manhattan, en una de las
operaciones más especulativas de la época, se construyó el edificio Equitable, cuyo
concepto era reproducir en altura 39 veces la superficie de una manzana de Nueva York.
Este edificio se publicitó como “una ciudad que alberga a 16000 almas” y este anuncio
desencadenó uno de los temas inevitables con la aparición del híbrido: cada edificio
nuevo se esforzaría por ser “una ciudad dentro de otra ciudad” (Koolhaas 2004: 89).
EL EDIFICIO UNITARIO DE HOOD
Durante los años 30 Raymond Hood desarrolla la idea de una mezcla entre vivienda,
oficinas, hoteles, comercios y teatros en un volumen contenedor “una ciudad dentro de
otra ciudad”(Koolhaas 2004: 89) Hood logra cuestionarse sobre la teoría de la “ciudad de
torres” y pasa a una teoría de la “ciudad bajo un solo techo” (A+T research group,
2011)en la cual se genera una absorción de flujos urbanos como efecto esponja gracias
a la extensión de un hibrido horizontal.
EL RACIONALISMO MODERNO Y LA SEGREGACION DE FUNCIONES
El racionalismo moderno, las teorías arraigadas sobre una manera de conformación de
la ciudad en donde se entiende la idea que “mediante la reconstrucción de nuestras
ciudades nos salvaremos del caos” promovida por Le Corbusier, y donde la sociedad
que pretendía era la de un hombre nuevo, que debía desarrollar su existencia en una
ciudad nueva, en donde la residencia, la industria, las oficinas y el transporte se
desperdigaban como los patrones de una misma pieza, tejida con diferentes diseños pero
sin ligazón entre sí (A+T research group, 2011).
Título : Edificio Híbrido para Santa Cruz de la Sierra
Autor : Robson Ferronato
Asignatura : Proyecto de Grado
Carrera : Arquitectura Página 14 de 91
TIPOS DE HIBRIDOS y CONCEPTOS
El hibrido indeterminado
- Sistemas tridimensionales y su complejidad no solo en planta pero también en
vertical y diagonal.
- Modelos modulares.
- Yona Friedman, 1960: crecimiento ilimitado según situaciones efímeras,
espacialidades estériles abiertas para conformación de acuerdo a necesidades
espontaneas y mutabilidad del programa.
- espacios multifuncionales.
El hibrido alfombra
- Integración del transporte y diversas capas programáticas a la propuesta
- Mat buildings dice que su morfología horizontal que se adapta al terreno donde se
emplaza, puede contener diversidad de relaciones horizontales y verticales debido
a la posibilidad de yuxtaponer funciones a lo largo de su morfología.
Claridad laberíntica
- Otterlo 1959, se empieza a repensar la ciudad dejando de lado el urbanismo
funcionalista.
- Y introdujo términos los cuales develaban una tendencia a cambiar el
pensamiento de la ciudad zonificada y segregada.
- En los años 50 empezaron a palpitar núcleos de ciudades, a brotar racimos de
edificios, a florecer ramilletes de bloques, que cada vez más contenían programas
más variados, con potentes mezclas de usos, con plantas bajas dedicadas a
lugares de trabajo, estacionamiento almacenes, centros comunitarios, tiendas
todo rodeado por vegetación (A+T research group, 2011)
- Alison y Peter smithson, la calle elevada a varios niveles para darle corazón a la
sociedad que según acusa Jaap Bakema sin él la sociedad no podría ser libre ni
feliz.
- No utilizar únicamente La ciudad jardín y la ciudad racional como herramientas
urbanísticas, pues las agrupaciones urbanas resultaban ser más complejas.
El hibrido topográfico
- Paisaje artificial como continuación del paisaje natural existente.
- Adaptabilidad a las condiciones topográficas, modelado topográfico.
- Arquitectura haciendo analogía a la orografía.
Título : Edificio Híbrido para Santa Cruz de la Sierra
Autor : Robson Ferronato
Asignatura : Proyecto de Grado
Carrera : Arquitectura Página 15 de 91
ÁREA URBANA
Es el espacio contenedor de la población concentrada en el que se realizan diversas
actividades habitacionales, comerciales, educativas, culturales, industriales, de salud y
de servicios que genera la estructura de una ciudad.
DISEÑO URBANO Y LA ECONOMÍA
En la sociedad actual, la economía cumple una función muy importante en el desarrollo
de los grupos, tanto individualmente como dentro de la comunidad. Las actividades
comerciales necesitan colocarse lo más cercanas posibles a los usuarios, para
solucionar sus necesidades con el mínimo esfuerzo económico. Esto provoca un
crecimiento comercial eficiente, ya que los productos son llevados hasta el consumidor
final sin intermediarios, evitando el aumento al valor de los productos.
EQUIPAMIENTO URBANO
Uso de suelo que admite infraestructura edilicia, donde se realizan actividades
complementarias a las habitacionales y de trabajo; proporcionan a la población servicios
de bienestar social y de apoyo a las actividades económicas, pudiendo ser públicos y/o
privados. Se clasifican en equipamiento primario, terciario y distrital.
En la planeación de un conjunto habitacional, además de proveer de vivienda a sus
habitantes se deben proporcionar todos aquellos elementos del equipamiento urbano
que complementen la vivienda. Este equipamiento incluye el análisis y localización de
los edificios y las áreas libres, así como los servicios significativos, tales como educación,
salud, recreación, abastos y servicios. Este debe calcularse directamente a partir del
número de habitantes, y debe prever el crecimiento poblacional para evitar la ineficiencia
de los edificios en un corto plazo de tiempo.
EQUIPAMIENTO PRIMARIO
Uso de suelo que admite infraestructura pública destinada aatender los requerimientos
básicos anivelde unidad vecinal, para actividades de tipo socio-cultural, educacional,
asistencial, recreativo, deportivo y público-institucional.
EQUIPAMIENTO TERCIARIO
Uso de suelo que admite infraestructura pública o privada que atiende los requerimientos
de una población mayor, a escala urbana metropolitana. Contempla servicios educativos,
recreativos, asistenciales, administrativos y culturales, tales como unidades educativas,
universidades, hoteles, estadios, hospitales, clubes, sedes sociales, oficinas y otros.
EQUIPAMIENTO DISTRITAL
Uso de suelo que concentra la infraestructura pública y privada de mediana escala, cuyo
nivel de influencia o atención es el distrito urbano.
LOS SERVICIOS
Título : Edificio Híbrido para Santa Cruz de la Sierra
Autor : Robson Ferronato
Asignatura : Proyecto de Grado
Carrera : Arquitectura Página 16 de 91
Una ciudad eficiente requiere, además de un buen diseño urbano, ir acompañado de
servicios eficientes y al alcance de todos, ya que estos forman parte de su desarrollo.
Por ejemplo, la limpieza de la población dependerá de la eficiencia de los servicios como
la captación de basura, agua potable, drenajes, de energía eléctrica, entre otros.
2.2 MARCO HISTORICO
Historia de los Edificios Híbridos
EL TEOREMA DE 1909:
En la década de 1880 los avances tecnológicos como el ascensor y el acero fueron
causantes de una revolución en la forma de construir. “cualquier solar dado pueda
multiplicarse indefinidamente para producir esa proliferación de superficie útil que
llamamos ‘rascacielos’”(Koolhaas 2004: 82) el brutal incremento del precio del suelo hizo
inviable que se desaprovechara el abundante espacio que los muros ocupaban en las
plantas bajas. La construcción con acero se adoptó rápidamente en Manhattan, y en
1909 se publicó en la antigua revista Life una historieta que anunciaría definitivamente el
concepto de hibridación: el teorema de 1909[3] (Koolhaas 2004: 85-87)(Guenot, 2012)
El teorema 1909 (NY): El rascacielos entendido como un dispositivo utópico para la
producción de un número ilimitado de emplazamientos vírgenes en una única
localización metropolitana. (Delirius NY,Koolhaas).
EL HIBRIDO METROPOLITANO:
Finales del siglo XIX, surgen a raíz del incremento desproporcionado del valor del suelo
y rigidez de la trama urbana. Es por esto que el edificio hibrido empieza a gestarse en
zonas densas. Durante esta época se sufre una crisis de estilo debido a las normativas
(Ordenanza de zonificación de Nueva York. 1916) que surgen debido al crecimiento
Título : Edificio Híbrido para Santa Cruz de la Sierra
Autor : Robson Ferronato
Asignatura : Proyecto de Grado
Carrera : Arquitectura Página 17 de 91
vertical de los edificios y la afectación sobre el espacio público. Esto genero un mayor
énfasis en lo económico y estructural de la obra, en donde un metro cuadrado con buena
iluminación resultaron mejor valorados que una cornisa de estilo renacimiento.
EL HIBRIDO MODERNO:
El nacimiento del hibrido moderno ocurre con la construcción por parte de Starret & Van
Vleck del Downtown Athletic Club (1931) luego de las diversas transformaciones de
índole normativo y formales, así mismo el desarrollo de una volumetría que definía su
distinción entre usos, pero con una interrelación de estos en un mismo volumen.
Valorando los principios de los híbridos “El tipo híbrido era una respuesta a las presiones
metropolitanas de la espiral del valor del suelo y a la limitación impuesta por la trama
urbana” (Fenton 1984: 5).
EL CONDENSADOR SOCIAL:
El grupo de Ginzburg llevó a cabo una serie de unidades denominadas Stroikem, que
trataban de matizar, a través de la arquitectura, la necesaria relación colectividad-
privacidad con la intención de desclasar a las personas y liberar a la mujer de la
esclavitud del hogar. El edificio paradigma de la investigación de la O.S.A. fue el
Narkomfin, construido en Moscú entre 1928 y 1932. (Guenot, 2012) Pero este concepto
de condensador social fue enfocado al desarrollo de una comunidad cerrada que no
admite la relación de funciones con un entorno, sino que simplemente se limita a saciar
las necesidades de su contenido, pero se convierte en “un espacio urbano cerrado”
(Richard Rogers, 2000). El condensador social se convirtió en un tema a tener en cuenta
al momento de desarrollar edificios híbridos, pero generando aperturas de su sistema de
conformación.
Título : Edificio Híbrido para Santa Cruz de la Sierra
Autor : Robson Ferronato
Asignatura : Proyecto de Grado
Carrera : Arquitectura Página 18 de 91
Edificio Narkomfin. Ginzburg + Milinis, 1928.
DOWNTOWN ATHLETIC CLUB:
En la década de 1930, se dio la construcción del Downtown Athletic Club. Los arquitectos
Starret y Van Vleck construyeron un edificio que reflejaba volumétricamente la diferencia
de usos que se daban en su interior, aunque la fachada homogénea de ladrillo y vidrio lo
camufló perfectamente entre los rascacielos convencionales de su alrededor. Con el
Downtwon Athletic Club se definió definitivamente el edificio híbrido moderno.
“El tipo híbrido era una respuesta a las presiones metropolitanas de la espiral del valor
del suelo y a la limitación impuesta por la trama urbana” (Fenton 1984: 5), y desde
entonces se ha convertido en la herramienta para la intensidad y la canalización de tipos
arquitectónicos nuevos y experimentales.
Por otro lado, el urbanista y arquitecto suizo-francés Le Corbusier siempre pensó que
una casa es una máquina para vivir. El hombre que afirmaba que, al ver cien veces
Nueva York como un desastre, cincuenta de ellas era un hermoso desastre; creía
fervientemente en el orden. Para él, la ciudad moderna es racional y funcional.
Comenzaban los años cincuenta y Le Corbusier había concebido la Unidad Habitacional
en Marsella, una edificación que aprovecha los suelos para tener calles interiores,
Título : Edificio Híbrido para Santa Cruz de la Sierra
Autor : Robson Ferronato
Asignatura : Proyecto de Grado
Carrera : Arquitectura Página 19 de 91
gimnasios, cafés, centros de reuniones y hasta guarderías. Todo en una misma
construcción.
Con su edificio, Le Corbusier generó un estímulo en el entorno. Los materiales, texturas
y extensión de espacios le dieron un carácter inusual a su diseño. Ya otros edificios de
Nueva York habían comenzado a tener espacios mixtos: el Empire State tenía negocios
en su base y un observatorio en la parte alta mientras que en el Rockefeller Center se
veían edificios separados que se conectaban con un centro comercial bajo tierra.
Le Corbusier en 1930 dijo que: “La arquitectura moderna tiene un gran objetivo: organizar
al colectivo. La vida en colectividad produce bienes industriales e intelectuales. La
inteligencia solo se desarrolla en las masas humanas agrupadas, es fruto de la
concentración. La dispersión acaba con la racionalidad y debilita todas las ataduras de
la disciplina, tanto material como intelectual. Las estadísticas internacionales demuestran
que la mortalidad es mucho más baja en una población densa.” (Garrido 2007), con lo
que vislumbraba la esencia más pura del concepto de edificio híbrido.
El concepto de edificio híbrido, fue después difundido de forma concreta por los
arquitectos Iñaki Ábalos y Juan Herreros en su texto de Técnica y Arquitectura en la
Ciudad Contemporánea, 1950-1990. En la tercera parte del libro se recoge
explícitamente el edificio híbrido como una organización acumulativa formada por
agregación de espacios diferentes, vinculados estrechamente entre sí, y opuesto al
edificio homogéneo monofuncional.
El edificio híbrido también era lugar común de muchas arquitecturas comerciales de gran
formato, principalmente en EEUU y Japón. Las ordenanzas urbanísticas de Japón, no
reguladas por usos, sino por intensidades, permitirán un fuerte arraigo de un tipo de
híbrido espontáneo y NO PLANIFICADO a partir de los años 80, que permitirá el rescate
de esta tipología, y su importación a latitudes más occidentales.
Título : Edificio Híbrido para Santa Cruz de la Sierra
Autor : Robson Ferronato
Asignatura : Proyecto de Grado
Carrera : Arquitectura Página 20 de 91
Incluso en el Perú, alrededor de los años setenta, el edificio Pacífico de Miraflores albergó
cines, centros comerciales y hasta el emblemático café Haití junto a departamentos en
la parte superior. La tendencia de construir edificios para usos mixtos se podría extender
por toda la década debido a su seguridad y mezcla de funciones, según la guía
inmobiliaria Real Estate Market & Lifestyle.
2.3 MARCO CONCEPTUAL
Las palabras y términos técnicos usados en este marco conceptual se definen a
continuación:
Arquitectura: Es el arte y la técnica de proyectar y construir edificios, para lograr la
buena habitabilidad, sin hacer uso irracional del medio construido.
Pues ésta se encarga de modificar y alterar el ambiente físico para satisfacer las
necesidades del ser humano.
Arquitectura híbrida: Del latín hybrĭda. Se dice de todo lo que es producto de elementos
de distinta naturaleza. Se define como híbrida toda intervención arquitectónica que sea
simultáneamente objeto, paisaje y infraestructura.
Acera: Vía de carácter público destinada a la circulación peatonal que se sitúa a ambos
lados de la calzada; espacio determinado desde el cordón de la acera hasta la Línea
Municipal (LM).
Área de Energía: Conjunto de instalaciones donde se encontrará el punto de entrega de
energía y la transportará hasta los lugares donde se consume.
Altura total de edificación: Altura medida desde la cota 0.00 a nivel de la acera hasta
el cielorraso del último piso habitado; si el nivel de la acera no es constante deberá
considerarse el promedio de cota entre la menor y la mayor, sobre el frente del terreno.
Calle o vía pública: Espacio de circulación pública que comprende la calzada vehicular,
acera peatonal y que eventualmente cuenta con alameda y/o camellón central; abarca el
ancho total de la vía o calle de Línea Municipal a Línea Municipal (LM).
Calzada: Vía de circulación vehicular demarcada de cordón a cordón de acera.
Centro comercial: Infraestructura única que acoge uno o varios locales comerciales
para la exposición y venta de diferentes productos y servicios, ubicado frente a avenidas
principales.
Colindancia: Límite entre predios vecinos.
Comercio: Sistema de compra-venta de diversos productos, sea mayorista o minorista.
Se define, por su nivel de afluencia, en diario, periódico u ocasional.
Comprador: Son los usuarios que adquieren el producto, los cuales pueden ser : amas
de casa, ancianos, niños padres de familia, jóvenes y público en general.
Conjunto habitacional: Totalidad de los elementos o cosas poseedores de una
propiedad común, que los distingue de otros. Otros Autores. Un cierto número de
viviendas que comparten comunes denominadores, tales como el momento
deconstrucción, ser parte de un mismo proyecto constructivo, en grado variable ser de
un mismo tipo habitacional, y un valor semejante sino idéntico.
H8;..Demanda: Es la necesidad de bienes y servicios que la población pueda adquirir.
Título : Edificio Híbrido para Santa Cruz de la Sierra
Autor : Robson Ferronato
Asignatura : Proyecto de Grado
Carrera : Arquitectura Página 21 de 91
Distrito : Subdivisión territorial en unidades físico-administrativas de estructuración de la
ciudad para organizar la administración municipal. Nivel urbano que agrupa a más de
50.000 habitantes, conformado por más de 10(diez) unidades vecinales.
Disposiciones Sanitarias : Conjunto de normas sanitarias dictdas por la autoridad
sanitaria, nacional, o bien por ordenanzas del gobierno municipal consideradas de
obligatorio cumplimiento.
Diseño : Es la creación y organización imaginativa de los elementos formales en una
obra de arte con la necesidad de solucionar una necesidad humana.
Diseño arquitectónico: La disciplina que tiene por objeto generar propuestas e ideas
para la creación y realización de espacios físicos enmarcado dentro de la arquitectura.
Depósitos : Locales destinados a la acumulación y resguardo de productos diversos.
Edificación : Construcciones sobre un lote.
Forma : Las concentraciones de muchas actividades sociales dilatan y tuercen el tipo
edificatorio puro, la correspondencia entre la forma del edificio y su función ya no
funciona. En los híbridos, la relación forma-función puede ser explícita o implícita. En el
primer caso se tiende a la fragmentación y en el segundo a la integración. El edificio
híbrido no tendrá una morfología de algún uso concreto, tratará de mantener una forma-
contenedor creando un hábitat indiferenciado donde todos los usos estén unidos (dentro
de un área o conjunto de influencia).
Funcionalidad: Espacio vital para ocupación y circulación suficiente, entendiéndose
como suficiente, la superficie y altura minima establecidas en normativas especificas,
sobre bases antropométricas y ergonométricas.
La Densidad: Los edificios híbridos deben encontrarse en entornos densos y con
limitaciones para la ocupación de suelo. El esquema híbrido propone entornos donde se
mezclan gran cantidad de actividades permitiendo mejorar las condiciones de vida y
revitalizar los entornos en los que se encuentran.
Los centros comerciales o complejos multiusos de las periferias urbanas no son sistemas
híbridos ya que en estos casos la presión del valor del suelo no existe, ni tampoco
aparece por ningún lado la rigidez de la trama o del parcelario que obliguen a definir de
alguna manera su forma.
La Escala: Estos edificios híbridos suelen ser enormes, mega estructuras situadas en
áreas enormes o edificios-ciudad. La superposición de programas reclama la altura y la
apropiación de superficie. La escala de un híbrido y su relación con el entorno se mide
por la yuxtaposición de las secciones programáticas. En los híbridos verticales, las
funciones se unen por superposición, en los horizontales por adición en planta, es decir
la verticalidad es importante. (Aparisi, 2014)
Local : Unidad comercial o de servicios situada dentro del recinto del mercado, con o sin
salida directa al exterior y con independencia de su instalación permanente o temporal.
Los Programas : La mezcla de usos es un sistema de retroalimentación que favorece a
aquellas actividades más débiles para que todas las partes salgan beneficiadas. Los
edificios híbridos son organismos con múltiples programas interconectados, preparados
para acoger, tanto a las actividades previstas, como a las imprevistas de una ciudad.
Planificación : Para una adecuada planificación sería primordial ubicarse en el contexto
presente, determinando la situación en la que una organización se encuentra y teniendo
Título : Edificio Híbrido para Santa Cruz de la Sierra
Autor : Robson Ferronato
Asignatura : Proyecto de Grado
Carrera : Arquitectura Página 22 de 91
una clara visión que la separa del logro de la meta o metas establecidas, con un
conocimiento cabal de los recursos con que cuenta la organización para alcanzar dicha
meta.
Predio : Terreno sin construcciones.
Servicios : Instalaciones y/o locales destinados a la prestación de un beneficio o para
satisfacer una necesidad pública o privada.
Sección : Son zonificaciones o áreas donde se localizan los puestos individuales de
venta con características comunes para la comercialización de alimentos pertenecientes
al mismo rubro.
La Sociabilidad: Generalmente estas tipologías de edificios están pensados para que,
gracias a las actividades que se desarrollan en su interior, se produzca una fusión entre
la vida privada y la vida pública. La permeabilidad del híbrido respecto a la ciudad lo hace
accesible y la utilización privada de sus equipamientos amplía su horario de uso a las
veinticuatro horas, esto quiere decir que se produce una actividad constante sin verse
sometida por los ritmos privados, ni por los públicos.
Terreno : Sitio o espacio de tierra.
Uso : Función para la cual ha sido diseñado, construido, ocupado y/o utilizado un terreno,
edificio o estructura.
Uso publico : Es aquel destinado a fines vinculados con la utilización racional de
cualquier instalación o servicio, accesible para la población en general, que deberán
cumplir las previsiones adecuadas respecto a la seguridad de los usuarios.
Usuario : Son las personas que hacen uso de cualquier tipo de venta en el mercado, así
como de sus instalaciones.
Vereda : Área destinada a la circulación peatonal.
Título : Edificio Híbrido para Santa Cruz de la Sierra
Autor : Robson Ferronato
Asignatura : Proyecto de Grado
Carrera : Arquitectura Página 23 de 91
2.4 MARCO REAL
La ciudad de Santa Cruz de la Sierra está situada en la margen derecha del río Piraí, el
cual avanza hacia el norte para desembocar en el río Grande o Guapay, parte de la
cuenca amazónica. Tiene una altitud media sobre el nivel del mar de 416 m. La ciudad
está en una divisoria de aguas. Hacia el oeste sus aguas van al río Piraí, y al este van al
río Grande. La topografía es plana. Sus coordenadas son: 17°48′02″S 63°10′41
″O.
El área ocupada por la ciudad es de 567 km², y tiene un perímetro de 110,2 kilómetros.
La ciudad ocupa una extensión mayor al de las ciudades de La Paz y El Alto juntas. La
extensión total del Área metropolitana de Santa Cruz de la Sierra es de 1.590 km², o que
supera en extensión a ciudades como Montevideo, Asunción y Brasilia.
Clima
El tipo de clima de la ciudad de Santa Cruz de la Sierra es cálido tropical; los meses de
mayor precipitación pluvial son diciembre y enero. El mes más caliente es enero, y el
mes más frío es junio.
FUENTE: boliviacontact.com (2011). «Las Misiones de Chiquitos». Consultado el 15 de agosto de 2011
Fuente: (Wetterdienst, 2017).
Problemas sociales
Título : Edificio Híbrido para Santa Cruz de la Sierra
Autor : Robson Ferronato
Asignatura : Proyecto de Grado
Carrera : Arquitectura Página 24 de 91
Hoy más que nada en nuestra Santa Cruz hay que romper el círculo vicioso que condena
al 35% de su población a enfrentar la vida en un contexto de carencias y limitaciones.
La pobreza se relaciona directamente con los bajos niveles de educación y formación
que, a la vez, limitan las oportunidades de empleo, de emprendimientos exitosos, no
permiten apreciar en su verdadera dimensión los acervos culturales propios, reducen las
posibilidades de comprender la cultura universal y generan una dimensión de la pobreza
que es tan o más nefasta que la carencia de lo material.
Los bajos niveles de educación y formación inciden también en las condiciones de salud
y nutrición, provocan el hacinamiento en la vivienda y limitan el acceso a los servicios
básicos. Por lo tanto, en Santa Cruz se crearán condiciones que reduzcan la pobreza
satisfaciendo las necesidades básicas de la población en los campos de la salud, la
educación, el acceso a la vivienda, servicios básicos y fortaleciendo la cultura.
Contexto Administrativo
Gobierno Autónomo Departamental de Santa Cruz
Creado el 23 de enero de 1826, el departamento de Santa Cruz es uno de los nueve
departamentos autónomos que conforman el Estado boliviano. Políticamente, se divide
en 15 provincias y 56 municipios y la capital departamental es la ciudad de Santa Cruz
de la Sierra, en la provincia Andrés Ibáñez. El Gobierno Autónomo Departamental está
constituido por la Asamblea Legislativa Departamental (ALD) y el Órgano Ejecutivo
Departamental (OED). La Asamblea Legislativa Departamental (ALD) con facultad
deliberativa, fiscalizadora y legislativa está constituida por 28 asambleístas, 15
representantes por territorio, 8 por población y 5 por pueblos indígenas; funciona de
acuerdo a su Reglamento General, Manual de Funciones, Normas y Leyes.
El Órgano Ejecutivo Departamental (OED) es dirigido por el Gobernador o Gobernadora,
elegidos mediante sufragio universal en el marco de la Constitución Política del Estado
y su condición es de máxima autoridad ejecutiva (MAE). Está integrado por autoridades
departamentales, según estructura orgánica aprobada mediante Ley Departamental y su
función es formular objetivos, políticas y estrategias del Gobierno Autónomo
Departamental (GAD) así como de la ejecución y toma de decisiones para el
funcionamiento en el marco de sus competencias y atribuciones establecidas en la
normativa legal vigente.
Contexto Socio Cultural
El índice de desarrollo humano departamental alcanza al 0,821, siendo más alto que el
nacional (0,675), producto de un mejor ingreso de las familias, mejores condiciones de
salud y educación respecto del país. Por sus condiciones socioeconómicas, Santa Cruz
se ha constituido en el principal centro receptor de migración interna, estructurando una
población cosmopolita y crisol de la bolivianidad que acoge a gente de todos los rincones
de Bolivia y el mundo.
Título : Edificio Híbrido para Santa Cruz de la Sierra
Autor : Robson Ferronato
Asignatura : Proyecto de Grado
Carrera : Arquitectura Página 25 de 91
2.4 MARCO LEGAL
2.4.1 “Ley Nº 482 de enero de 2014” (LEY DE GOBIERNOS AUTÓNOMOS
MUNICIPALES), la presente Ley tiene por objeto regular la estructura organizativa y
funcionamiento de los Gobiernos Autónomos Municipales, de manera supletoria.
Artículo 31. (BIENES MUNICIPALES DE DOMINIO PÚBLICO). Los Bienes Municipales
de Dominio Público son aquellos destinados al uso irrestricto de la comunidad, estos
bienes comprenden, sin que esta descripción sea limitativa :
a) Calles, avenidas, aceras, cordones de acera, pasos a nivel, puentes, pasarelas,
pasajes, caminos vecinales y comunales, túneles y demás vías de tránsito.
b) Plazas, parques, bosques declarados públicos, áreas protegidas municipales y
otras áreas verdes y espacios destinados al esparcimiento colectivo y a la
preservación del patrimonio cultural.
NOTA: No existe en la ley una reglamentación especifica para el tema.
2.4.2 “REGLAMENTO BOLIVIANO DE LA CONSTRUCCION”
CAPITULO II. AMBITO DE APLICACIÓN
Articulo 2. Este reglamento se aplica para los procesos de construcción de toda clase
de construcción, considerando los materiales constitutivos, los sistemas constructivos, la
diversidad de usos, y para el ámbito publico o la iniciativa del sector privado, regula la
construcción de todas las construcciones nuevas, ampliación, modificación, instalación ,
reparación o rehabilitación que alteren, parcial o totalmente, la configuración
arquitectónica de las edificaciones o que produzcan una variacion esencial en el conjunto
del sistema estructural, o que tengan por objeto cambiar los usos caracteristicos de la
edificación. Asi también a las obras que tengan el carácter de intervención total o parcial
en edificaciones catalogadas de patrimonio histórico o que dispongan de algún tipo de
proyección de carácter ambiental o artístico.
2.4.3 “CODIGO DE URBANISMO Y OBRAS”
TOMO III. EDIFICACIONES
CAPITULO I. LINEA MUNICIPAL Y LINEA DE CONSTRUCCION
Artículo 357.- Línea Municipal (LM) y Línea de Construcción (LC).- Para toda nueva
edificación es obligatoria la verificación de la respectiva demarcación de la Línea
Municipal y la Línea de Construcción otorgadas por la Oficina Técnica, en concordancia
con el Artículo 89 del Tomo I - Procedimientos. Según el objeto al cual se destine, se
clasifica en :
Título : Edificio Híbrido para Santa Cruz de la Sierra
Autor : Robson Ferronato
Asignatura : Proyecto de Grado
Carrera : Arquitectura Página 26 de 91
1. Línea Municipal (LM) : también llamada línea de verja, es aquella que separa el
espacio público municipal o acera, del límite de la propiedad privada en su frente; no
implica necesariamente la construcción de un elemento físico que separe la vía pública
de la propiedad privada y deberá estar graficada en el proyecto correspondiente para su
aprobación por la Oficina Técnica.
2. Línea de Construcción (LC) : es aquella que define el límite a partir del cual es
permitido edificar. Se constituye en línea de máximo retiro, pudiendo coincidir o no con
la Línea Municipal.
Artículo 484.- De la ventilación de los subsuelos según su clasificación.- Los
sótanos deberán contar con sistemas apropiados de iluminación y ventilación;
dependiendo de su naturaleza y los fines a los cuales se destinen, se ajustarán a las
normas establecidas en el presente Código. Los sistemas de iluminación y ventilación
pueden ser implementados de forma independiente. A efectos de las normas de
ventilación se reconoce subsuelos destinados a parqueo vehicular o subsuelos
destinados a otros usos.
Artículo 486.- De la iluminación y la ventilación de estacionamiento en subsuelo.-
Cuando un sótano sea destinado a estacionamiento vehicular, este podrá tener
iluminación y ventilación natural mediante aberturas en forma de patio ubicadas en su
interior, diferencias en el nivel de cubierta, incluyendo el acceso vehicular, siempre que
el área destinada para este fin represente por lo menos el 10% de la superficie total de
dicho subsuelo (5% ventilación, 5% iluminación).
Artículo 487.- Ventilación indirecta en subsuelo.- Deberá incorporar sistemas de
ventilación indirecta o mecánica si los recursos arquitectónicos fueran insuficientes para
garantizar la renovación del volumen de aire en los subsuelos, debiendo incluirse en el
proyecto el cálculo y características técnicas.
Artículo 488.- Ventilación e iluminación de subsuelos destinados a actividades
transitorias o permanentes.- Cuando la totalidad de un sótano o una parte de este se
destine a actividades transitorias o permanentes que impliquen la realización de
actividades humanas de cualquier naturaleza, los locales deberán ser ventilados e
iluminados mediante la aplicación de las fórmulas establecidas para cada uno de estos
espacios, según su categoría.
Artículo 489.- Ventilación e iluminación en subsuelos donde se genere calor.-
Cuando en un sótano se disponga de áreas o ambientes especiales abiertos o cerrados
y destinados a contener máquinas, calderas, transformadores u otros artefactos que
emitan calor o provoquen gases y/o vibraciones.
CAPÍTULO VI
Accesos y Circulaciones Horizontales y Verticales
Artículo 498.- Clasificación de circulaciones.-Se identifican los siguientes tipos de
accesos: peatonal, vehicular, de servicios y de emergencia. Por su grado de importancia
y seguridad, las edificaciones comerciales y/o de uso mixto de atención masiva, tanto
pública como privada, deberán proyectar accesos diferenciados de emergencia, cuyo
dimensionamiento está incluido en el cálculo de medios de salida.
Título : Edificio Híbrido para Santa Cruz de la Sierra
Autor : Robson Ferronato
Asignatura : Proyecto de Grado
Carrera : Arquitectura Página 27 de 91
Artículo 499.- Combinación y coincidencia de accesos. -Un acceso podrá combinarse
con otro cuando las funciones y usos sean compatibles entre sí, siempre que se sumen
los anchos exigidos para cada caso. Podrán coincidir una circulación vehicular y otra
peatonal cuando se dispongan protectores adecuados o retiros entre ambos, a fin de
garantizar la seguridad de las personas.
Artículo 500.- Número de accesos obligatorios.- Todo edificio o local público
destinado a un mismo o a diversos usos con capacidad de albergue igual o mayor a
cuatrocientas personas tendrá obligatoriamente al menos dos accesos independientes y
directos a vía pública.
1. Estas salidas deberán plantearse en fachadas diferentes de una edificación en esquina
y en forma independiente cuando se trate de una fachada lineal.
2. Estas salidas podrán desembocar en un vestíbulo común y propio del edificio sólo
cuando este sirva de conexión entre ambas y tenga contacto directo con la vía pública.
Artículo 501.- Concepto de circulaciones horizontales y verticales.- Las
circulaciones se clasifican en dos tipos:
1. Horizontales: cuando conectan un mismo nivel, pudiendo ser internas o externas.Los
términos de corredor o pasillo equivalen a circulación horizontal.
2. Verticales: cuando conectan diferentes niveles; estas son escaleras, rampas y
ascensores.
Artículo 512.- Tipos de escaleras.- Las escaleras pueden ser de los siguientes tipos:
1. Integradas : Están directamente conectadas a las circulaciones horizontales o pasillos
y sus características se rigen por las normas generales para escaleras.
2. De evacuación : Son aquellas a prueba de fuego y humo, que por sus características
se constituyen en salidas de emergencia.
Artículo 514.- Cantidad y dimensiones de las escaleras.- El número y el ancho de la
escalera se definen por la distancia al ambiente más lejano y el número de ocupantes a
partir del segundo piso, conforme a lo siguiente:
En edificaciones con usos mixtos o con distintas densidades, la exigencia de escaleras normadas en este artículo se
aplicará en función de la ocupación de cada sector.
Artículo 515.- Características generales para escaleras.- Las condiciones comunes
que deberán cumplir las escaleras integradas o de evacuación, son las siguientes:
1. Las escaleras deberán conducir en forma vertical y directa a todos los pisos, sin
interrupciones ni desvíos en todo su desarrollo hasta la planta baja.
2. El ancho mínimo establecido para las escaleras de uso público y condominio será de
1,20 m. se medirá entre los cerramientos que la conforman, o entre sus límites en caso
Título : Edificio Híbrido para Santa Cruz de la Sierra
Autor : Robson Ferronato
Asignatura : Proyecto de Grado
Carrera : Arquitectura Página 28 de 91
de tener uno o ambos lados abiertos. La presencia de pasamanos no constituye una
reducción de su ancho.
3. Las escaleras con ancho de1,20m. a 3,00m. tendrán pasamanos de 0,90 m. de altura
en ambos lados medido desde el nivel de piso ; las que tengan más de 3,00m. de ancho
deberán contar además con un pasamano central.
4. En escaleras integradas, el descanso en el nivel del piso al que sirven puede ser
considerado como pasaje de circulación horizontal del piso.
5. La dimensión de la huella del descanso deberá tener como mínimo 0,90 m.
6. Toda escalera deberá tener un descanso cada 2,50 m. de altura como máximo,
pudiendo ser colocado a menor altura, si así lo exige el proyecto.
7. Se admite la ausencia del descanso en escalera que sirva a una población inferior a
quince personas, en escaleras de servicio o en alternativas de otros medios de
circulación vertical.
8. El ancho mínimo para el descanso será igual o mayor que el ancho mínimo
determinado para la escalera.
9. Las puertas a vestíbulos ventilados, cajas de escaleras y salidas al exterior tendrán un
ancho mínimo de 1,00m.
10. Se admite escalera tipo caracol en ambientes de servicios de vivienda unifamiliar,
comercio unitario o minorista, cuando ésta no articule más de dos plantas. No será
necesario aplicar la fórmula de comodidad.
11. Cuando se requieran dos o más escaleras, estas deberán ubicarse en rutas de
evacuación opuestas.
12. Las escaleras mecánicas no serán consideradas como rutas de evacuación.
Artículo 520.- Distancia de escaleras a espacios seguros.- Se admitirá la
desembocadura de escaleras de uso masivo en espacios de circulación que disten no
más de 20,00 m. a espacio seguro o a vía pública. La separación máxima entre escaleras
o bloques de escaleras será de 30,00 m. La distancia desde una salida de escalera hasta
el punto más distante de la circulación que sirve no será mayor a 15,00 m.
Artículo 521.- Rampas peatonales.- El ancho de las rampas peatonales corresponderá
a la dimensión de los corredores a los cuales sirve, según estas condiciones :
1. Se destinarán preferentemente a locales públicos que exijan la evacuación rápida de
personas, tales como escuelas, graderías deportivas, para fines hospitalarios u otros.
2. Deberán tener pisos antideslizantes y protectores laterales, como muretes, paredes o
pasamanos.
3. La pendiente máxima será del 10%, con ancho mínimo de 1,20 m. y descanso del
mismo ancho.
Artículo 522.- Rampas complementarias.- Cuando se usen simultáneamente con
escaleras, las rampas serán consideradas como complementarias a la edificación,
ingresando en el cómputo para el diseño de los medios de salida.
Artículo 523.- Rampas vehiculares.- Las rampas destinadas al ingreso y/o egreso de
vehículos en subsuelos o edificios de parqueos, tendrán un ancho mínimo de 3,00 m.
para una sola ruta (podrá ser en ambos sentidos) y 6,00 m. para dos rutas (un sentido
cada ruta). La pendiente nunca será superior a 20% en tramos rectos y 16% en tramos
curvos.
Título : Edificio Híbrido para Santa Cruz de la Sierra
Autor : Robson Ferronato
Asignatura : Proyecto de Grado
Carrera : Arquitectura Página 29 de 91
CAPITULO VII
Estacionamiento Según El Uso De La Edificación
Artículo 529.- Necesidad de estacionamientos.- Es obligatorio que cada unidad
edificada, sea vivienda, comercio, industria, etc., cuente con espacios suficientes que
permitan cubrir las demandas de estacionamiento en función del uso y la densidad de la
edificación.
Artículo 531.- Dimensiones mínimas.-
1. Las dimensiones de un espacio de parqueo individual serán las siguientes: ancho de
2,30 m. y largo de 5,00 m. libre, siempre y cuando la calle de maniobra tenga un ancho
mínimo de 6,00 m.
2. Las dimensiones de un espacio de parqueo individual serán las siguientes: ancho de
2,50 m. y largo de 5,00 m. libre, siempre y cuando la calle de maniobra tenga un ancho
mínimo de 5,00 m.
3. Las dimensiones mínimas para estacionamientos en playas de parqueos serán de
2,50m x 5,50m.
4. Las dimensiones mínimas para estacionamientos ubicados sobre retiro frontal serán
de 2,50 m x 5,00 m.
5. El ancho mínimo de la vía de ingreso o de salida a un espacio de estacionamiento no
podrá ser inferior a 3,00 m.
6. Las vías de circulación interior en estacionamientos colectivos serán calculadas
conforme al tipo de maniobras que realicen los vehículos, debiendo cumplir con las
dimensiones establecidas en los gráficos adjuntos, en función de la modalidad de
parqueo. Para calles de maniobra en playas o edificios de estacionamiento la calle de
maniobra será de 6,00m.
Título : Edificio Híbrido para Santa Cruz de la Sierra
Autor : Robson Ferronato
Asignatura : Proyecto de Grado
Carrera : Arquitectura Página 30 de 91
7. Para el cálculo de superficie, se establece un módulo de 25,00 m² por cada parqueo
para vehículos livianos (pequeños y medianos); 45,00 m² para vehículos pesados
(grandes), considerando en esta superficie el espacio neto de parqueo y la circulación
que le corresponde.
Cuando parte de los parqueos requeridos por superficie se resolviera sobre retiro frontal
el cual no precisa de área de maniobra, se deberá prorratear la superficie faltante entre
estas superficies definidas para los módulos a efectos de determinar en números la
cantidad de parqueos a plantear.
Artículo 534.- Dársenas de estacionamiento transitorio.- La modificación de la línea
de cordón para ingreso de estacionamiento transitorio de carga y descarga de pasajeros
en edificios de concentración masiva, clínicas u otras, está permitida únicamente en vías
principales, en predios con frente mayor a 30,00 m. y mediante presentación del proyecto
integral del ingreso.
Está prohibida la modificación de la línea de cordón de acera para la ejecución de dársenas de estacionamiento
temporal, sin la debida autorización.
Artículo 536.- Previsión de seguridad en ingresos y salidas vehicular.- Las puertas
y rampas de ingreso a garajes no deberán invadir, en ningún caso, las veredas o áreas
públicas. En todo ingreso y salida vehicular debe implementarse señalización mediante
sistema de alarma y luces de prevención a efectos de proveer seguridad al peatón, quien
tiene prioridad de circulación en el área de acera.
Artículo 540.- Estacionamiento para personas con discapacidad.- Todo edificio de
estacionamientos, cualquiera sea su tipología, debe cumplir con lo establecido en el
Reglamento para la integración de personas con discapacidad, y el estacionamiento
respectivo deberá estar debidamente señalado con el logotipo internacional que lo
identifica.
Título : Edificio Híbrido para Santa Cruz de la Sierra
Autor : Robson Ferronato
Asignatura : Proyecto de Grado
Carrera : Arquitectura Página 31 de 91
En estacionamiento público o privado con capacidad de hasta 30 vehículos, es
obligatorio disponer al menos de un espacio de parqueo para personas con
discapacidad; superada esta cifra, se agregará un espacio por cada 20 vehículos o
fracción, que se ubicarán cercanos a las salidas a vía pública y a circulaciones verticales.
Dimensiones mínimas de parqueo para personas con discapacidad :
CAPÍTULO IX
Depósitos de Residuos Sólidos
Artículo 544.- Condiciones de espacio para residuos sólidos.- En toda edificación,
cualquiera sea su uso, se deberá prever dentro de su terreno un área destinada al
depósito y/o tratamiento inicial de residuos sólidos, que cumpla con las siguientes
condiciones :
1. Ser de fácil acceso para el retiro diario de los residuos por parte de la empresa de
recolección de basura y aseo urbano.
2. Los contenedores –cumpliendo normas de calidad ISO y normativa específica–
deberán estar bien ventilados, claramente diferenciados para la clasificación de residuos,
tener la inscripción alusiva a su uso y estar construidos con materiales impermeables de
resistencia mecánica necesaria.
3. La diferenciación y separación de los residuos en contenedores debe facilitar el
reciclado, reutilizado o reducido, para su recolección diferenciada y posterior clasificación
y procesamiento.
4. Contar con capacidad suficiente para albergar la cantidad de residuos producidos por
la población y/o el uso previsto en el edificio.
5. El mantenimiento y limpieza del área será responsabilidad de los propietarios o
administradores de la edificación.
6. Podrán tener propaganda comercial o de servicio siempre que cuenten con la
autorización respectiva.
CAPÍTULO X
Sanitarios Según el Uso de la Edificación
Título : Edificio Híbrido para Santa Cruz de la Sierra
Autor : Robson Ferronato
Asignatura : Proyecto de Grado
Carrera : Arquitectura Página 32 de 91
Artículo 546.- Normas generales para sanitarios en edificaciones de comercios y
servicios.-
1. La cantidad de sanitarios establecidos en la tabla del Artículo 553 se distribuirá en
partes iguales para hombres y mujeres en espacios separados.
En los casos en que se demuestre mayor cantidad de usuarios de un mismo género
podrá computarse la proporción equivalente, señalándose así en el proyecto.
2. En los sanitarios de hombres con más de dos inodoros, será obligatorio incluir un
mingitorio. A partir de cuatro inodoros, uno de ellos podrá sustituirse por un mingitorio,
no excediendo la proporción entre estos de uno a tres.
3. En edificaciones comerciales mayores a 600,00 m2, se dispondrán los sanitarios
públicos y de empleados en espacios diferenciados, distribuyéndose la cantidad indicada
en el cuadro en partes iguales.
4. En toda edificación pública o privada de uso masivo, además de los sanitarios exigidos
por norma, se obliga a tener al menos uno para cada género con las condiciones de
diseño para personas con discapacidad, según gráficos y las siguientes especificaciones:
4.1. Deberá contar como mínimo con un local destinado a baño con inodoro, lavamanos,
espejo, grifería y accesorios especiales.
4.2. El inodoro tendrá un plano de asiento a 0,50 m. del nivel del piso terminado, con
barrales metálicos laterales fijados de manera firme a pisos y paredes. El portarrollos
estará incorporado a uno de ellos para que el discapacitado lo utilice con facilidad. El
lavamanos se ubicará a 0,90 m. del nivel del piso terminado y permitirá el cómodo
desplazamiento por debajo del mismo de la parte delantera de la silla utilizada por el
discapacitado.
4.3. Sobre el mismo y a una altura de 0,95 m. del nivel del piso terminado se ubicará un
espejo, ligeramente inclinado hacia adelante, que no exceda de 10% de inclinación. La
grifería será la de tipo cruceta o palanca. Se deberá prever la colocación de elementos
para colgar ropa o toallas a 1,20 m. de altura y un sistema de alarma conectado a la
oficina de seguridad, accionado por botón pulsador ubicado a un máximo de 0,60 m. del
nivel del piso terminado. La puerta de acceso abrirá hacia afuera con una luz libre de
0,95 m, y contará con una manija fija adicional interior para apoyo y empuje ubicada del
lado opuesto a la que acciona la puerta.
4.4. La dimensión mínima del local será tal que permita el cómodo desplazamiento de la
silla de ruedas utilizada por el discapacitado, cuyo radio de giro es de 1,30 m.
Título : Edificio Híbrido para Santa Cruz de la Sierra
Autor : Robson Ferronato
Asignatura : Proyecto de Grado
Carrera : Arquitectura Página 33 de 91
Artículo 547.- Cuadro de requerimiento de sanitarios según el uso del edificio.-
Artículo 715.- De los baños.- Los servicios higiénicos para cada género estarán
localizados en cada piso, preferentemente en vestíbulos, foyer o en circulaciones
externas a la sala de espectadores. No se podrán comunicar directamente con esta y se
regirán según las consideraciones establecidas en el Artículo 546 del presente Tomo y
el siguiente cuadro :
Título : Edificio Híbrido para Santa Cruz de la Sierra
Autor : Robson Ferronato
Asignatura : Proyecto de Grado
Carrera : Arquitectura Página 34 de 91
CAPÍTULO IX
Normas Para Locales Comerciales (UC)
Artículo 674.- Concepto y nomenclaturas.- El uso comercial comprende actividades
de intercambio, exposición, venta y/o reventa con destino a cualquier otro sector
intermediario o consumidor final, sin que medie la transformación de materias primas.
1. Supermercados, mercados, centros comerciales y similares : Se regula las
edificaciones de uso comercial masivo, hipermercados, supermercados, mercados de
distintas escalas y otros similares.
2. Restaurantes o similares : Se regula las edificaciones de uso comercial de cafetería,
restaurante, licorería, snack, bar, todo ambiente o local de expendio y consumo
gastronómico.
Artículo 676.- Dimensión de medios de salida.- Los medios de salida serán
dimensionados tomando como base el factor de ocupación y en concordancia con las
normas específicas de circulaciones para espacios de concentración masiva. Cuando en
un centro comercial se contemplen áreas con diferentes destinos, dichas áreas deberán
considerarse separadamente para efectos del cálculo de ocupación y medios de salida.
Los centros comerciales que dispongan de comercios o tienda “ancla” con una ocupación
mayor a 100 personas deben contar con medios de salida independientes a los
considerados en el centro comercial.
Artículo 677.- Circulaciones horizontales.- Las circulaciones horizontales o pasillos de
las áreas de venta no podrán ser invadidas por objetos, escaparates, elementos fijos o
móviles de los propios locales, debiendo dejar libre el espacio exigido para la circulación,
determinado según el cálculo de medios de salida correspondiente. En establecimientos
en los que esté previsto el uso de carros para transporte de mercaderías, los puntos de
paso a través de cajas registradoras no podrán considerarse como vías de evacuación.
El ancho libre de circulación horizontal de centros comerciales de abastecimiento,
mercados y supermercados en el área comercial, será de acuerdo al siguiente cuadro :
Título : Edificio Híbrido para Santa Cruz de la Sierra
Autor : Robson Ferronato
Asignatura : Proyecto de Grado
Carrera : Arquitectura Página 35 de 91
Artículo 678.- Diferenciación de ingresos.- Los ingresos tanto de público peatonal y
vehicular como de carga y servicio deberán ser independientes entre sí y claramente
identificados. En supermercados mayores a 1.000,00 m², el ingreso principal y la salida
de emergencia destinada al público deberán ser diferenciados con la señalización visible
para evacuación.
Artículo 680.- Desniveles.- En el interior de los mercados y supermercados, los
desniveles podrán solucionarse mediante rampas con una pendiente máxima de 10%,
con la señalización suficiente y con piso antideslizante.
Artículo 681.- Circulaciones verticales.- Los núcleos de escaleras y ascensores, en
comerciales de tres o más plantas, tendrán una distancia máxima entre sí de 30,00 m.
El tramo de recorrido, considerado desde el punto más lejano de cualquiera de las
plantas a la que sirve la escalera, será como máximo de 15,00 m, así como de cada uno
de los núcleos hasta la salida segura, distancias medidas a eje de circulación y libres de
obstáculos.
Artículo 682.- Disposiciones del área de venta.-
1. Se considera área de venta al espacio o sector de expendio de mercadería o bienes
en contacto directo con el público, incluyéndose estanterías, góndolas, mostradores y
otros similares.
2. En centros de abastecimientos, los puestos perimetrales serán orientados al interior
de la edificación a pasillos internos. Podrán tener una superficie útil mínima de 5,20 m2
y un lado no menor a 2,20 m.
3. En centros comerciales, la superficie mínima de local de venta es de 9,00 m² y un lado
no menor a 2,40 m de eje a eje del local.
4. Los sectores destinados al expendio de mercadería y artículos de consumo serán
zonificados agrupando los locales de acuerdo a las exigencias propias de la naturaleza
de los artículos, debiendo proveerse instalaciones adecuadas en el área de expendio de
alimentos y productos perecederos, considerando las siguientes restricciones:
4.1. Tanto los locales de venta de productos alimenticios como los destinados a la
preparación y venta de alimentos deberán seguir las medidas de salubridad e higiene de
la normativa medioambiental y otras normas sectoriales relativas.
4.2. Las paredes del sector de preparación y venta de alimentos – como cocinas,
panadería, ventas de carnes, fiambres, embutidos y comidas preparadas – deberán estar
revestidas hasta una altura de 2,20 m de azulejo blanco o bien de otro material
impermeable, de fácil limpieza y de color claro.
Título : Edificio Híbrido para Santa Cruz de la Sierra
Autor : Robson Ferronato
Asignatura : Proyecto de Grado
Carrera : Arquitectura Página 36 de 91
4.3. Los mesones de preparación y lavaplatos serán de acero inoxidable y estarán
provistos de instalación de desagües con cámaras sifonadas.
4.4. En el área de exposición y venta de productos cárnicos, lácteos y otros perecederos,
en el sector de mesones deberá dejarse un espacio destinado para las vitrinas
refrigeradas con temperaturas de 2ºC y 4ºC.
4.5. Los locales de venta de ropa en centros o galerías comerciales y mercados con rubro
de ropa deberán prever un espacio de probador, diseñado para tal fin, de superficie
mínima de 1,50 m². La altura máxima de estantería de exposición será de 2,00 m.
Artículo 683.- Depósitos complementarios.- El área de almacenamiento de centros
comerciales y mercados puede ser implementada como depósito general localizado en
un sector común del establecimiento o de forma independiente en el interior de cada
local, pudiendo realizarse como mezanine sin que exceda el 40% de la superficie de
venta, caso en el que el pie derecho mínimo será de 2,40 m para cada uno de los
espacios resultantes.
Artículo 684.- Altura de ambientes.- El pie derecho mínimo para centros comerciales,
mini mercados o supermercados será conforme a la siguiente tabla en función a la
superficie del área de venta :
*En superficie mayor a 2.500,00 m2 se incrementará 0,30 m por cada 500,00 m2 al pie derecho normado o
fracción.
Los conductos de aire acondicionado y/o cualquier instalación o elemento no pueden
disminuir la altura libre establecida.
Artículo 685.- Normas para iluminación y ventilación.- La dimensión de los vanos
destinados a la iluminación y ventilación de los mercados y supermercados será según
las características de los productos por almacenarse y en función del proyecto y de su
tipología. En mercados y centros de abastecimiento, el sector de frutas y verduras deberá
tener preferentemente ventilación natural. En el sector de preparación de comidas es
obligatoria la instalación de extractores.
Artículo 686.- Equipo electrógeno de emergencia.- Los locales comerciales deberán
disponer de iluminación artificial adecuada y suficiente. Los centros comerciales,
supermercados y otros de más de 500,00 m² de área de venta deberán contar una red
de iluminación interior de emergencia conectada a un equipo electrógeno ubicado en una
sala especial, en el perímetro de la edificación o bien en el exterior.
Artículo 687.- Estacionamiento.- Los supermercados y/o mercados deberán
contemplar un espacio destinado a parqueo que sea equivalente al 100 % de la superficie
destinada a ventas, el cual podrá ser realizado en subsuelo, a nivel de superficie o en
altura, según la ubicación y condiciones del terreno, en concordancia con el Artículo 545
del presente tomo. Los mercados y supermercados de más de 5.000,00 m² de terreno
Título : Edificio Híbrido para Santa Cruz de la Sierra
Autor : Robson Ferronato
Asignatura : Proyecto de Grado
Carrera : Arquitectura Página 37 de 91
deberán contar con una faja de desaceleración o de seguridad, separada de los carriles
de la avenida en la entrada y salida a los estacionamientos, de manera que el flujo
vehicular de la vía no sea interrumpido por las maniobras de los vehículos que ingresan
o salen del estacionamiento.
Calculo de la cantidad de parqueos y sanitarios
Título : Edificio Híbrido para Santa Cruz de la Sierra
Autor : Robson Ferronato
Asignatura : Proyecto de Grado
Carrera : Arquitectura Página 38 de 91
Título : Edificio Híbrido para Santa Cruz de la Sierra
Autor : Robson Ferronato
Asignatura : Proyecto de Grado
Carrera : Arquitectura Página 39 de 91
Título : Edificio Híbrido para Santa Cruz de la Sierra
Autor : Robson Ferronato
Asignatura : Proyecto de Grado
Carrera : Arquitectura Página 40 de 91
Título : Edificio Híbrido para Santa Cruz de la Sierra
Autor : Robson Ferronato
Asignatura : Proyecto de Grado
Carrera : Arquitectura Página 41 de 91
Título : Edificio Híbrido para Santa Cruz de la Sierra
Autor : Robson Ferronato
Asignatura : Proyecto de Grado
Carrera : Arquitectura Página 42 de 91
CAPITULO III. MARCO REAL
3.1 ANALISIS DE OBRAS SIMILARES:
EDIFICIO HIBRIDO CULVER HOUSE
El Culver House se sitúa en el sector privado del barrio Gold Coast de prestigio, Chicago,
Illinois, Estados Unidos.
Además del parque, Washington Square Park, el lugar ofrece a los futuros inquilinos el
acceso a las tiendas, escuelas, restaurantes, servicios cívicos y culturales, así como
diversas formas de transporte público que se encuentran a sus alrededores.
Fuente: https://www.archdaily.com/86803/culver-house-development-dirk-denison-architects
Título : Edificio Híbrido para Santa Cruz de la Sierra
Autor : Robson Ferronato
Asignatura : Proyecto de Grado
Carrera : Arquitectura Página 43 de 91
Entre las actividades que plantea tenemos el uso mixto:
• Espacio comercial
• (situado en planta baja)
• Gimnasio
• Resto - Bar
• Quiosco
Se puede observar el uso de 8 departamentos desde el primero piso hasta el quinto lo
cual hacen que este edificio adquiera un uso más compartido. En realidad tiene la forma
de un rompecabezas, lo que permite que sus departamentos sean únicos y diferentes.
Cada departamento tiene acceso directo al aire libre por medio de:
TERRAZAS
BALCONES
JARDINES
Título : Edificio Híbrido para Santa Cruz de la Sierra
Autor : Robson Ferronato
Asignatura : Proyecto de Grado
Carrera : Arquitectura Página 44 de 91
Descripción formal y funcional
En cuanto a la planta baja, es generada por la sucesión de espacios verdes.
C
En este edificio un área importante es la azotea que cumple una función de transición
entre las diferentes áreas del mismo edificio. Además de los espacios verdes de jardín
de invierno, el edificio utiliza un techo verde plantado con especies nativas como un
servicio para los residentes que a la vez sirve como ecosistema urbano y reduce el efecto
isla de calor.
A su vez el techo recoge agua de lluvia para el riego de todos los espacios verdes en
todo el edificio, lo cual reduce el consumo de agua potable del mismo. El edificio es
sustentable por la alta tecnología que tiene.
Estar
Circulación vertical y deposito
Espacio verde plantado
Título : Edificio Híbrido para Santa Cruz de la Sierra
Autor : Robson Ferronato
Asignatura : Proyecto de Grado
Carrera : Arquitectura Página 45 de 91
Título : Edificio Híbrido para Santa Cruz de la Sierra
Autor : Robson Ferronato
Asignatura : Proyecto de Grado
Carrera : Arquitectura Página 46 de 91
EDIFICIO COPAN
Es una de las construcciones más relevantes y emblemáticas de la ciudad brasileña de
São Paulo, diseñado por el arquitecto brasileño Oscar Niemeyer a finales de la década
de los 50.
El edificio se encuentra en un lugar estratégico en el centro de la ciudad y consta de 37
plantas, 72 tiendas, 5000 habitantes, 1.160 pisos, 6 bloques, y una iglesia evangélica, el
mayor edificio residencial del mundo, ocupando un solar de 10.000 metros cuadrados y
en total tiene 120.000 metros cuadrados construidos.
Fuente:https://www.notimerica.com/cultura/noticia-diez-edificios-mas-emblematicos-oscar-niemeyer-20161215082431.html
Título : Edificio Híbrido para Santa Cruz de la Sierra
Autor : Robson Ferronato
Asignatura : Proyecto de Grado
Carrera : Arquitectura Página 47 de 91
Descripción formal y funcional
En la planta baja se ubicaron: una sastrería, un fast-food de comida china, cuatro
restaurantes, una lavandería, una cafetería, diez tiendas de ropa y accesorios de moda,
cinco peluquerías, una inmobiliaria, una relojería, dos bares y una Iglesia evangélica.
El uso de formas sinuosas que a su vez rompen los ángulos rectos, con su forma de “s”
que se adaptan a la forma del terreno, las aberturas ininterrumpidas que se adapta a la
superficie de las fachadas dando la sensación de movimientos ondulantes.
Materiales predominantes
El edificio tiene la mayor estructura de hormigón del país, además de su entrepiso con
losas curvas en doble altura que establecen una relación con la escala humana.
Título : Edificio Híbrido para Santa Cruz de la Sierra
Autor : Robson Ferronato
Asignatura : Proyecto de Grado
Carrera : Arquitectura Página 48 de 91
Franjas de hormigón armado curvos, pórticos de tabiques para suprimir el uso de
columnas dentro de las habitaciones, uso de las franjas horizontales que funcionan como
parasoles que protegen del extremo calor paulista a sus habitantes.
Otra característica importante de este edificio es que mantiene una relación entre su
Planta baja, primer piso y exterior, conformando un sistema público de lugares que e
interactúan unos con otros.
Título : Edificio Híbrido para Santa Cruz de la Sierra
Autor : Robson Ferronato
Asignatura : Proyecto de Grado
Carrera : Arquitectura Página 49 de 91
Doble altura para establecer buena relación edificio- escala urbana. Es la ubicación del
hall de acceso y comercios.
CONCLUSION:
Los proyectos similares que se muestran son los mas emblemáticos y ejemplos neto
sobre el tema a desarrollar, la forma de los volúmenes arquitectónicos en los edificios
hibridos que se muestran son curvos y rectángulos, con las áreas necesarias y
debidamente distribuidas, con dobles alturas y varios niveles de pisos que es
característica de un edificio hibrido. Estos proyectos similares dieron algunas pautas y
premisas para plantear el nuevo proyecto, asi mismo se distribuyeron las áreas y
sectores.
Título : Edificio Híbrido para Santa Cruz de la Sierra
Autor : Robson Ferronato
Asignatura : Proyecto de Grado
Carrera : Arquitectura Página 50 de 91
3.1.1 SITUACION AMBITO INTERNACIONAL
En Estados Unidos y Europa los híbridos permitieron la apropiación y la aceptación de
los usuarios, fueron la incorporación de la escala humana en todos los aspectos y la
correcta fusión de la ciudad vertical y horizontal. A pesar del tamaño y los ideales casi
monumentales detrás de estos proyectos, se busca que todos los espacios,
circulaciones, plazas, terrazas, esculturas y edificios se realicen a una escala que no
resulte abrumadora, sino que invite al usuario a recorrer y experimentar. El diseño de
estos proyectos tanto a escala arquitectónica como urbana permitió llevar a cabo un
emprendimiento donde el objetivo primordial no es la explotación vertical del suelo sino
la suma de espacios verticales y horizontales de distintos usos que actúan en conjunto y
se complementan.
3.1.2 SITUACION AMBITO NACIONAL
Cada vez más inversionistas en Bolivia apuestan a este tipo de edificios. Se puede ver
un crecimiento muy claro dirigido a edificaciones verticales de gran escala como un
hibrido, que se apueste a este tipo de emprendimientos hace que cada vez más personas
quieran vivir en edificios de este tipo o en zonas donde haya uno cercano.
3.1.3 SITUACION AMBITO LOCAL
Un referente clave es el edificio La Riviera Residencias, está ubicada dentro del centro
Empresarial Equipetrol, sede de empresas de renombre internacional como Repsol,
Petrobras, Total, Kimberly Clark, Basf Quimica y Dow Agrosciences. El proyecto posee
cercanía a importantes colegios privados, universidades, hoteles de 5 estrellas, y nuevos
desarrollos de shopping malls ( Beauty Plaza y Mall Ventura). Así mismo cuenta con
acceso cercano al "Urubo", reserva ecológica y área eco-turística de Santa Cruz,
actualmente en consolidación como el mayor polo de desarrollo residencial. El grupo
hotelero "Marriott" y "Sheraton" exclusivos para ejecutivos de 5 estrellas, proyectan
inaugurarse dentro el Triángulo de Oro de Santa Cruz en 2017 y 2018 respectivamente.
3.1.4 CONCLUSIONES DEL MARCO REAL
Los híbridos son intervenciones con un alto impacto que trasciende su entorno inmediato,
relacionando el edificio con un territorio que escapa los límites físicos de la intervención.
Los edificios híbridos desde su génesis en la ciudad americana a principios de siglo XX
buscan llevar el concepto de escala al límite. Esta búsqueda es posibilitada por los
nuevos avances tecnológicos y las nuevas posibilidades ofrecidas por la construcción en
acero, pero últimamente alimentada y promovida por los desarrolladores privados que
buscan obtener un máximo de rentabilidad de parcelas cuyo costo se encontraba en
constante aumento. La única limitante a su tamaño son las restricciones normativas y
técnicas. Que estos edificios hallan devenido plurifuncionales es una consecuencia de
su dimensión, ya que debido a los vaivenes de la economía resultaba cada vez menos
Título : Edificio Híbrido para Santa Cruz de la Sierra
Autor : Robson Ferronato
Asignatura : Proyecto de Grado
Carrera : Arquitectura Página 51 de 91
factible su comercialización únicamente como edificios terciarios (Abalos y Herreros,
1992. Koolhaas, 1978)
CAPITULO IV. ANALISIS DE SITIO
4.1 ELECCION DEL SITIO
Se analizo tres opciones de sitio con características similares.
Los 3 terrenos cuentan con todos los servicios básicos.
Opción 01
Ubicación: Se encuentra dentro del distrito 1 de santa cruz, en u.v. 58, zona Equipetrol,
manzano 22, barrio sirari y a escasos metros del 4to anillo y av. San martin, actualmente
el terreno se encuentra vacio, con una superficie de 4.925 m2.
Título : Edificio Híbrido para Santa Cruz de la Sierra
Autor : Robson Ferronato
Asignatura : Proyecto de Grado
Carrera : Arquitectura Página 52 de 91
Opción 02
Ubicación: El terreno se encuentra en la zona sur de la ciudad de Santa Cruz de la Sierra
en los cañaberales
de San Aurelio, sobre una via primaria la av.6to anillo San Aurelio y sobre la Av.Radial
12.
Superficie de 9385 m2
Título : Edificio Híbrido para Santa Cruz de la Sierra
Autor : Robson Ferronato
Asignatura : Proyecto de Grado
Carrera : Arquitectura Página 53 de 91
Opción 03
Ubicación: El terreno se encuentra en la zona noreste de la ciudad de Santa Cruz de la
Sierra sobre una via primaria como es la Av. Cañoto, primer anillo. Superficie: 6750 m2.
Título : Edificio Híbrido para Santa Cruz de la Sierra
Autor : Robson Ferronato
Asignatura : Proyecto de Grado
Carrera : Arquitectura Página 54 de 91
4.2. ANÁLISIS DEL SITIO ELEGIDO
El terreno que mejor se adapta el edificio hibrido es el terreno #01, ya que las condiciones
del tipo de infraestructura a diseñar son permitidas dentro de esa zona F3 y todo el
entorno empresarial condiciona al éxito del proyecto.
El terreno facilita el ingreso por los 3 frentes del terreno en las calles Los Lirios, Tropical
y Las Ramblas.
4.2.1 INDICADORES DEL SITIO
Se encuentra en Bolivia, dentro del distrito 1 de santa cruz, en u.v. 58, zona Equipetrol,
manzano 22, barrio sirari y a escasos metros del 4to anillo y av. San martin.
Título : Edificio Híbrido para Santa Cruz de la Sierra
Autor : Robson Ferronato
Asignatura : Proyecto de Grado
Carrera : Arquitectura Página 55 de 91
• UBICACIÓN GEOGRÁFICA
La ciudad de Santa Cruz de la Sierra está situada en la margen derecha del río Piraí, el
cual avanza hacia el norte para desembocar en el río Grande o Guapay, parte de la
cuenca amazónica. Tiene una altitud media sobre el nivel del mar de 416 m. La ciudad
está en una divisoria de aguas. Hacia el oeste sus aguas van al río Piraí, y al este van al
río Grande. La topografía es plana. Sus coordenadas son: 17º48′02”S 63º10”41”O.
El área ocupada por la ciudad es de 567 km², y tiene un perímetro de 110,2 kilómetros.
La ciudad ocupa una extensión mayor al de las ciudades de La Paz y El Alto juntas. La
extensión total del Área metropolitana de Santa Cruz de la Sierra es de 1.590 km², o que
supera en extensión a ciudades como Montevideo, Asunción y Brasilia.
FUENTE:https://es.wikipedia.org/wiki/Santa_Cruz_de_la_Sierra
Título : Edificio Híbrido para Santa Cruz de la Sierra
Autor : Robson Ferronato
Asignatura : Proyecto de Grado
Carrera : Arquitectura Página 56 de 91
• FORMA, DIMENCION Y SUPERFICIE DE TERRENO
Título : Edificio Híbrido para Santa Cruz de la Sierra
Autor : Robson Ferronato
Asignatura : Proyecto de Grado
Carrera : Arquitectura Página 57 de 91
• CLIMA (SOLEAMIENTO Y VENTILACION)
Título : Edificio Híbrido para Santa Cruz de la Sierra
Autor : Robson Ferronato
Asignatura : Proyecto de Grado
Carrera : Arquitectura Página 58 de 91
• TOPOGRAFIA (DESNIVELES DEL TERRENO)
Título : Edificio Híbrido para Santa Cruz de la Sierra
Autor : Robson Ferronato
Asignatura : Proyecto de Grado
Carrera : Arquitectura Página 59 de 91
• VEGETACION
Título : Edificio Híbrido para Santa Cruz de la Sierra
Autor : Robson Ferronato
Asignatura : Proyecto de Grado
Carrera : Arquitectura Página 60 de 91
4.2.2 INDICADORES DE SITUACION
• INFRAESTRUCTURA VIAL Y ACCESIBILIDAD
Título : Edificio Híbrido para Santa Cruz de la Sierra
Autor : Robson Ferronato
Asignatura : Proyecto de Grado
Carrera : Arquitectura Página 61 de 91
• USO DE SUELO
Título : Edificio Híbrido para Santa Cruz de la Sierra
Autor : Robson Ferronato
Asignatura : Proyecto de Grado
Carrera : Arquitectura Página 62 de 91
• EQUIPAMIENTO URBANO
Título : Edificio Híbrido para Santa Cruz de la Sierra
Autor : Robson Ferronato
Asignatura : Proyecto de Grado
Carrera : Arquitectura Página 63 de 91
• 1° ORDEN – SERVICIOS BASICOS
Título : Edificio Híbrido para Santa Cruz de la Sierra
Autor : Robson Ferronato
Asignatura : Proyecto de Grado
Carrera : Arquitectura Página 64 de 91
2° ORDEN – OCUPACION DEL SUELO (ENTORNO MEDIATO)
Título : Edificio Híbrido para Santa Cruz de la Sierra
Autor : Robson Ferronato
Asignatura : Proyecto de Grado
Carrera : Arquitectura Página 65 de 91
4.2.3 CONCLUSIONES DEL ANALISIS DE SITIO
La elección de este terreno fue porque se consideró que es el que mejor se adapta al
edificio Hibrido, ya que el entorno es versátil y acompaña al funcionamiento del edificio.
Igualmente se valoró los 3 frentes que tiene el terreno, permitiendo una permeabilidad
más fluida a los usuarios.
Título : Edificio Híbrido para Santa Cruz de la Sierra
Autor : Robson Ferronato
Asignatura : Proyecto de Grado
Carrera : Arquitectura Página 66 de 91
CAPITULO V. ETAPAS DE DISEÑO DEL PROYECTO ARQUITECTONICO
5.1 COMITENTE-USUARIO-BENEFICIARIO
Definición del Comitente: Inversionistas, Agentes y/o Empresa privada.
Una empresa privada, es propiedad de inversores privados, no gubernamentales,
accionistas o propietarios (generalmente en conjunto, pero puede ser propiedad de una
sola persona), y entrar en contraste con las instituciones estatales, como empresas
públicas y entes gubernamentales.
a) COMITENTE: Iniciativa Privada (Ferronato Soluciones arquitectónicas).
b) USUARIO: Profesionales y personas con visión de integración en sus actividades.
c) BENEFICIARIO: Habitantes de la ciudad de Santa Cruz de la Sierra, en el área
urbana.
5.2 CONDICIONANTES DEL DISEÑO ARQUITECTONICO
ECONOMICO: SE UTILIZARÁ MATERIALES DE BUENA CALIDAD PARA LAS
AREAS QUE MAS REQUIEREN MEJOR IMAGEN DEL PROYECTO.
ORIENTACION: El terreno cuenta con visuales libres que aporta una buena orientación
solar y vientos.
EMPLZAMIONTO: SE RESPETARA LAS NORMAS ESTABELECIDAS EN CODIGO
DE URBANISMO Y OBRAS.
Título : Edificio Híbrido para Santa Cruz de la Sierra
Autor : Robson Ferronato
Asignatura : Proyecto de Grado
Carrera : Arquitectura Página 67 de 91
BIOCLIMATICA TOPOGRAFICA
VEGETACION ENTORNO INMEDIATO
Título : Edificio Híbrido para Santa Cruz de la Sierra
Autor : Robson Ferronato
Asignatura : Proyecto de Grado
Carrera : Arquitectura Página 68 de 91
5.3 DIMENSIONAMIENTO DEL PROYECTO
El dimensionamiento del proyecto fue en base a un estudio que se realizo en las
diferentes normativas nacionales e internacionales.
Se tomo también como referencia edificios del mismo tipo en otras ciudades y edificios
híbridos de la misma área.
5.3.1 DETERMINACION DEL USUARIO
Para identificar el usuario en este tipo de edificación vertical dentro de la ciudad, es
necesario conocer el grupo de personas que se interese por este tipo de edificación.
El tipo de necesidades y posibilidades de cada usuario es diferente, así que tomando
como base los aspectos psicológicos, económicos y sociales, establecimos el nivel del
proyecto. Los usuarios del edificio hibrido serán variados ya que ocuparan vivienda,
comercio y oficina.
Foráneos: • Para usuarios de negocios o del extranjero, que residen en la ciudad por
razones de trabajo, inversionistas, investigadores, etc. Hace falta un tipo de vivienda que
cubra sus necesidades, más que todo que cuente con la seguridad en todo momento,
cercanía a servicios y a centros de negocios o trabajo.
Solteros o divorciados: • según una encuesta en el 2008 hay 14 divorcios en cada 100
matrimonios en el país.
Parejas sin hijos: • El hecho de adquirir una vivienda para este tipo de usuarios es difícil,
por el pequeño número de usuarios y el alto costo de mantenimiento de las viviendas
horizontales, en cambio con esta propuesta se tendrían opciones de áreas comunes para
esparcimiento mínimas necesarias.
Estudiantes: • Para foráneos que vienen a estudiar en universidades cercanas como
Udabol, UAGRM entre otras. Las estadísticas arrojadas a través un sondeo en los
jóvenes universitarios, señalan que el 10% de los jóvenes viven en departamentos, ya
sea de residencias estudiantiles o departamentos en general, y el resto se adecúa en
casas de asistencia o compartiendo el espacio entre varios en casas horizontales con
espacios de sobra, esto es determinado en el sector norte de la ciudad, por falta de
existencia de los mismos.
Título : Edificio Híbrido para Santa Cruz de la Sierra
Autor : Robson Ferronato
Asignatura : Proyecto de Grado
Carrera : Arquitectura Página 69 de 91
5.3.2 DETERMINACION DE AREAS ESPECIFICAS
PROGRAMA DE NECESIDADES
Con todo el análisis del análisis tipológico y el modelo tipológico internacional podemos
deducir los requerimientos de algunas actividades para el “Edificio Híbrido para Santa
Cruz de la Sierra”, que pueden ser englobadas en áreas o sectores funcionales como:
1) Área Administrativa
2) Área Comercial
3) Área Habitacional
4) Áreas Comunes
5) Área de Circulación
6) Área de Servicios
7) Área de Apoyo
- RECEPCIÓN
- DIRECCIÓN ADMINISTRATIVA
- SECRETARIA
- CONTABILIDAD
- SALA DE REUNIONES
1. AREA ADMINISTRATIVA - ARCHIVO
- SALA DE ESPERA
- BATERIAS DE BAÑOS
- RECURSOS HUMANOS
- DEPÓSITO DE LIMPIEZA
- COCINETA
- RECEPCIÓN
- ADMINISTRACIÓN
- RELACIONES PUBLICAS
2. AREA COMERCIAL - DPTO. LEGAL
- SALA REUNIONES
- LOCALES COMERCIALES
- BATERÍAS DE BAÑOS
- HALL DE INGRESO
- INFORMACIÓN
- ADMINISTRACIÓN
- CONTABILIDAD
- RELACIONES PUBLICAS
- DPTO. LEGAL
3. AREA HABITACIONAL - SALA DE ESPERA
- DPTO. DE 1 DORMITORIO
- DPTO. DE 2 DORMITORIOS
- DPTO. DE 3 DORMITORIOS
- BATERÍAS DE BAÑOS
- DEPOSITO
Título : Edificio Híbrido para Santa Cruz de la Sierra
Autor : Robson Ferronato
Asignatura : Proyecto de Grado
Carrera : Arquitectura Página 70 de 91
- PISCINA
- SALON DE EVENTOS
- GIMNASIO
4. AREAS COMUNES - SAUNA Y SPA
- BAR
- BATERÍAS DE BAÑOS
- CIRCULACION VERTICAL
- CIRCULACION HORIZONTAL
6. AREA DE CIRCULACION - CIRCULACION VEHICULAR
- CUARTO DE LIMPIEZA
- DEPOSITO
- BODEGA
7. AREA DE SERVICIO - CONTROL VEHICULAR+BAÑO
- PARQUEOS
- AREA DE GUARDIA DE SEGURIDAD Y/O CONSERJE
- BATERIAS DE BAÑOS
- AREA DE BASURA (CONTENEDORES)
- CUARTO ELECTRICO DE ACOMETIDAS
8. AREA DE APOYO - TANQUE DE RESERVA DE AGUA POTABLE
- TRANSFORMADOR ELECTRICO
- SALA DE MAQUINAS
Título : Edificio Híbrido para Santa Cruz de la Sierra
Autor : Robson Ferronato
Asignatura : Proyecto de Grado
Carrera : Arquitectura Página 71 de 91
5.3.3 FICHAS TECNICAS ESPACIALES
5.3.3.1 CUANTIFICACION
FICHA #1
Título : Edificio Híbrido para Santa Cruz de la Sierra
Autor : Robson Ferronato
Asignatura : Proyecto de Grado
Carrera : Arquitectura Página 72 de 91
FICHA #2
Título : Edificio Híbrido para Santa Cruz de la Sierra
Autor : Robson Ferronato
Asignatura : Proyecto de Grado
Carrera : Arquitectura Página 73 de 91
FICHA #3
Título : Edificio Híbrido para Santa Cruz de la Sierra
Autor : Robson Ferronato
Asignatura : Proyecto de Grado
Carrera : Arquitectura Página 74 de 91
FICHA #4
Título : Edificio Híbrido para Santa Cruz de la Sierra
Autor : Robson Ferronato
Asignatura : Proyecto de Grado
Carrera : Arquitectura Página 75 de 91
FICHA #5
Título : Edificio Híbrido para Santa Cruz de la Sierra
Autor : Robson Ferronato
Asignatura : Proyecto de Grado
Carrera : Arquitectura Página 76 de 91
FICHA #6
Título : Edificio Híbrido para Santa Cruz de la Sierra
Autor : Robson Ferronato
Asignatura : Proyecto de Grado
Carrera : Arquitectura Página 77 de 91
FICHA #7
Título : Edificio Híbrido para Santa Cruz de la Sierra
Autor : Robson Ferronato
Asignatura : Proyecto de Grado
Carrera : Arquitectura Página 78 de 91
Título : Edificio Híbrido para Santa Cruz de la Sierra
Autor : Robson Ferronato
Asignatura : Proyecto de Grado
Carrera : Arquitectura Página 79 de 91
FICHA #8
Título : Edificio Híbrido para Santa Cruz de la Sierra
Autor : Robson Ferronato
Asignatura : Proyecto de Grado
Carrera : Arquitectura Página 80 de 91
5.3.3.2 CUANTIFICACION
LOBBY RECEPCION
JUEGO DELIVING
SILLAS
MESON TIPO ESCRITORIO
TIENDAS
MODULOS DEALMACENAJE
EXIBIDOR CURVO
PANEL DE LAMAS
PERCHEROS
MESON
ESCRITORIO
SALA DE REUNIONES
1 MESA DE REUNIONES
13 SILLAS
1 SOFA
ADMINISTRACION
ESCRITORIOS
MUEBLE AUXILIAR
LIVING DE ESPERA
MESON DE RECEPCION
ANAQUELES DE ARCHIVO
DEPARTAMENTOS
LIVING
SILLAS
CAMA
CLOSET
MESONES
REPISAS
PATIO DE COMIDAS
60 mesas
240 sillas
Título : Edificio Híbrido para Santa Cruz de la Sierra
Autor : Robson Ferronato
Asignatura : Proyecto de Grado
Carrera : Arquitectura Página 81 de 91
5.4 PROGRAMA ARQUITECTONICO
Título : Edificio Híbrido para Santa Cruz de la Sierra
Autor : Robson Ferronato
Asignatura : Proyecto de Grado
Carrera : Arquitectura Página 82 de 91
5.5 ORGANIGRAMA GENERAL
Título : Edificio Híbrido para Santa Cruz de la Sierra
Autor : Robson Ferronato
Asignatura : Proyecto de Grado
Carrera : Arquitectura Página 83 de 91
5.6 ORGANIGRAMA ESPECIFICO
Título : Edificio Híbrido para Santa Cruz de la Sierra
Autor : Robson Ferronato
Asignatura : Proyecto de Grado
Carrera : Arquitectura Página 84 de 91
5.7 PREMISAS DE DISEÑO ARQUITECTONICO (TEORIAS- GRAFICAS)
5.7.1 FUNCIONALES
La distribución de áreas se realiza en función al asoleamiento del terreno y los vientos
predominantes.
OFICINAS DEPARTAMENTOS
AREAS
COMUNES
RESTAURANTE
Título : Edificio Híbrido para Santa Cruz de la Sierra
Autor : Robson Ferronato
Asignatura : Proyecto de Grado
Carrera : Arquitectura Página 85 de 91
5.7.2 TECNOLOGICA
La piel arquitectónica protege en un porcentaje de la radiación solar, manteniendo
las áreas bien climatizadas sin exceder el uso eléctrico de los aires acondicionados
además de lograr espacios con mayor iluminación que generan percepciones mas
interesantes.
5.7.3 ESPACIALES
Hay espacios que requieren grandes luces para recibir a los usuarios y hacerlos
Sentir en un lugar seguro y fácil de adaptarse como indica la neuroarquitectura.
La piel del edificio permite la entrada de luz natural y el funcionamiento óptimo de las
alturas equidistantes.
Título : Edificio Híbrido para Santa Cruz de la Sierra
Autor : Robson Ferronato
Asignatura : Proyecto de Grado
Carrera : Arquitectura Página 86 de 91
5.7.4 PAISAJISTICA
La calle que se abrio en el terreno
logra que el vehiculo del usuario pueda
ingresar al terreno de manera mas rapida
que en los estacionamientos de subsuelo
pero con el mismo nivel de seguridad.
Se procuro que las areas verdes del
edificio rodeen al hibrido para que desde
cualquier punto se pueda ver la
vegetacion
ya que como nos indica la
neuroarquitecutar el color verde y le
vegetacion proporciona un sentimiento
confianza y esperanza en los usuarios de
esta menera seran mas edificientes en
sus actividades.
Título : Edificio Híbrido para Santa Cruz de la Sierra
Autor : Robson Ferronato
Asignatura : Proyecto de Grado
Carrera : Arquitectura Página 87 de 91
5.7.5 URBANAS
INGRESOS PEATONALES
El ingreso al comercio desde la calle
Tropical, esta marcado
para ser comodo y acesible a personas
discapacitadas
El ingreso peatonal al sector
corporativo esta sobre
la av.Las Ramblas.
El ingreso peatonal al sector residencial esta
sobre la calle Los Lirios. con un ingreso
diferenciado
Título : Edificio Híbrido para Santa Cruz de la Sierra
Autor : Robson Ferronato
Asignatura : Proyecto de Grado
Carrera : Arquitectura Página 88 de 91
CAPITULO VI PROPUESTA ARQUITECTONICA
6.1 PARTIDO ARQUITECTONICO
6.1.1 IDEA DE PARTIDO
VOLUMETRIA PRELIMINAR
Título : Edificio Híbrido para Santa Cruz de la Sierra
Autor : Robson Ferronato
Asignatura : Proyecto de Grado
Carrera : Arquitectura Página 89 de 91
6.1.2 PROPUESTA ZONIFICACION
COMERCIO
INGRESOS
A LA TORRE
PARQUEOS
NIVEL 1PLANTA BAJA
RESTAURANTES Y
COCINAS
PALIERES
COMEDOR
PLANTA TIPO
OFICINAS
RESIDENCIA
NIVEL 3
Título : Edificio Híbrido para Santa Cruz de la Sierra
Autor : Robson Ferronato
Asignatura : Proyecto de Grado
Carrera : Arquitectura Página 90 de 91
6.2 MEMORIA DESCRIPTIVA GRAFICA
El proyecto edificio hibrido en pleno corazón del triángulo de oro en Santa Cruz de la
Sierra, converge comercio, vivienda y oficinas, con sus diferentes servicios, dándole al
usuario la comodidad de tener todo en la misma infraestructura.
El edificio cuenta con dos torres, una de departamentos y otra torre corporativa, en el
basamento se encuentra el área comercial con tiendas, patio de comidas y entre el
basamento y las torres se planteó el área social donde se encuentra el área de juegos,
piscinas y la administración.
Cuenta con 3 nieles de subsuelo resolviendo así el problema de parqueos en esa zona
y el edificio se comprometió con su entorno y con el medio ambiente, siento amigable y
respetando los árboles que había en su perímetro, añadiendo también más vegetación,
el concepto es elegante, refinado y con la piel se puede reducir el consumo eléctrico.
6.3 PROYECTO ARQUITECTONICO
6.4 PRESUPUESTO GENERAL
BS 266.383,91 / 68m2 = BS 3.917,40 m2
Título : Edificio Híbrido para Santa Cruz de la Sierra
Autor : Robson Ferronato
Asignatura : Proyecto de Grado
Carrera : Arquitectura Página 91 de 91
Un promedio de U$ 560 m2 x 28.699,00m2 = U$ 16.071,440
6.5 BIBLIOGRAFIA
LIBROS :
- Neufert Ernst (1997) Arte de proyectar en arquitectura, Editorial Gustavo Gill;España.
- Plazola Cisneros, principios de dimensionamiento.
- Plan de Desarrollo Municipal de Santa Cruz de la Sierra (2009-2013).
- Culturas Nativas en Santa Cruz. Santa Cruz de la Sierra. GDSCZ. (2013).
- Parejas, A. (1991). Historia de Santa Cruz.
- EDIFICIOS HÍBRIDOS. nuevas formas de habitar en el siglo XXI.
- Culturas nativas en Santa Cruz - Bolivia, 2013, Secretaría de Educación y Cultura
Gobierno Departamental de Santa Cruz.
- PLOT Plan de Ordenamiento Urbano Territorial.
- Libro Hibridos XXL, El limite entre edificio y ciudad por Guillermo Gosalbo Guenot 2012.
PAGINAS WEB :
- Navegador Google earth.
- http://biblioteca.usac.edu.gt/tesis/02/02_1554.pdf, tesis.
-https://habitatgecollectiu.wordpress.com/2014/01/16/edificios-hibridos-nuevas-formas-
de-habitar-en-el-siglo-xxi/
- www.boliviacontact.com. Las Misiones de Chiquitos.
- INE. (2012). Censo, 2012. En I. N. Estadística, Censo 2012. Santa Cruz, Bolivia.
- https://es.wikipedia.org/wiki/Santa_Cruz_de_la_Sierra Planificación. (29 de abril de
2017). Santa Cruz de la Sierra.
- https://es.wikipedia.org/wiki/Santa_Cruz_de_la_Sierra Wetterdienst, D.
- https://es.wikipedia.org/wiki/Empresa_privada.
- boliviacontact.com (2011). «Las Misiones de Chiquitos». Consultado el 15 de agosto de
2011.
- http://www.concejomunicipalscz.gob.bo/mapas-utiles/mapa-de-las-sub-alcaldias.php
Mapa Distrito Municipal 1.
- http://www.arranz.net/web.arch-mag.com/4/anc/04.html - Gallego, P. WAM04: Edificio
Híbrido. Recuperado el 12 de Junio de 2016, de Arranz.
REGLAMENTOS :
- LEY Nº 482 DE ENERO DE 2014 (Ley de Gobiernos Autónomos Municipales).
- REGLAMENTO BOLIVIANO DE LA CONSTRUCCION.
- CODIGO DE URBANISMO Y OBRAS (Gobierno Autonomo Municipal de Santa Cruz
de la Sierra-Bolivia).
TESIS :
- Evelyn Aguilar Morales (Marzo de 2017). Edificio Hibrido en Ate-Lima. Lima-Peru, 97
paginas.
- Julio Hernan Barrera Pinzon (2014). Edificio hibrido como dispositivo para revitalizar
centros urbanos. Bogota-Colombia, 30 paginas.

Proyecto de Grado - Edificio Hibrido

  • 1.
    UNIVERSIDAD DE AQUINOBOLIVIA FACULTAD DE ARQUITECTURA HÁBITAT Y DISEÑO CARRERA DE ARQUITECTURA PROYECTO DE GRADO “EDIFICIO HIBRIDO PARA SANTA CRUZ DE LA SIERRA” PROYECTO DE GRADO PARA OPTAR AL TITULO DE LICENCIADO EN ARQUITECTURA POSTULANTE: Robson Ferronato DOCENTE GUIA: Arq. Luis Fernando Álvarez Núñez SANTA CRUZ - BOLIVIA 2020
  • 2.
    Título : EdificioHíbrido para Santa Cruz de la Sierra Autor : Robson Ferronato Asignatura : Proyecto de Grado Carrera : Arquitectura Página 2 de 91 INDICE CAPITULO I MARCO CONCEPTUAL ........................................................ 4 1.1 Introduccion.............................................................................................................. 4 1.2 Descripcion del problema ........................................................................................ 5 1.2.1 Antecedentes del problema...................................................................................... 5 1.2.2 Efectos que generan el problema............................................................................. 6 1.2.3 Causas que provocan los efectos............................................................................ 6 1.2.4 Planteamientos del problema .................................................................................. 6 1.3 Objetivos .................................................................................................................. 7 1.3.1 Objetivo general ....................................................................................................... 7 1.3.2 Objetivo especifico ................................................................................................... 7 1.4 Justificacion del tema ............................................................................................... 7 1.5 Delimitacion y alcance del tema ............................................................................... 8 1.5.1 Limite espacial......................................................................................................... 8 1.5.2 Limite temporal......................................................................................................... 8 1.5.3 Limite teorico ........................................................................................................... 9 CAPÍTULO II MARCO REFERENCIAL-TEÓRICO ....................................... 10 2.1 Marco Teorico .........................................................................................................10 2.1 Marco Referencial ...................................................................................................10 2.2 Marco Historico ......................................................................................................16 2.3 Marco Conceptual ...................................................................................................20 2.4 Marco Legal ............................................................................................................25 CAPÍTULO III MARCO REAL (REFERENCIAL)........................................... 42 3.1 Analisis de obras similares .......................................................................................42 3.1.1 Situacion ambito internacional ................................................................................50 3.1.2 Analisis ambito nacional………………………………………………………….............50 3.1.3 Analisis ambito local…………………………………………………………...................50 3.1.4 Concluciones del marco real………………………………………………………….. ....50 CAPÍTULO IV ANALISIS DE SITIO ............................................................... 51 4.1 Eleccion del del sitio ..............................................................................................51 4.2 Analisis del sitio elegido.........................................................................................53 4.2.1 Indicadores de sitio……………………………………………………………………….54 a) Fisicos..........................................................................................................................54 b) Demograficos y sociales...............................................................................................55 c) Trampa urbana ............................................................................................................56 4.2.2 Indicadores de situacion ........................................................................................60 a) Accesibilidad ..............................................................................................................61 b) Relaciones funcionales del sector ...............................................................................63 4.3 Conclusiones del analisis del sitio..............................................................................65
  • 3.
    Título : EdificioHíbrido para Santa Cruz de la Sierra Autor : Robson Ferronato Asignatura : Proyecto de Grado Carrera : Arquitectura Página 3 de 91 CAPÍTULO V ETAPAS DE DISEÑO DEL PROYECTO ARQUITECTONICO .... 66 5.1 Comitente-Usuario-Beneficiario .................................................................................66 5.1.1 Justificacion del comitente ......................................................................................66 a) Comitente ...................................................................................................................66 b) Usuarios......................................................................................................................66 c) Beneficiarios................................................................................................................66 5.2 Condicionantes de diseño arquitectonico .................................................................66 5.3 Dimencionamiento del proyecto.................................................................................68 5.3.1 Determinacion del usuario .......................................................................................68 5.3.2 Determinacion de areas especificas ........................................................................69 5.3.3 Fichas tecnicas espaciales .....................................................................................71 5.3.3.1 Cuantificacion .......................................................................................................71 5.3.3.2 Cualificacion .........................................................................................................80 5.4 Programa arquitectonico.............................................................................................81 5.5 Organigrama general..................................................................................................82 5.6 Organigrama especificos ...........................................................................................83 5.7 Premisas de diseño arquitectonico ............................................................................84 5.7.1 Funcionales .............................................................................................................84 5.7.2 Tecnologicas ...........................................................................................................85 5.7.3 Espaciales ...............................................................................................................85 5.7.4 Paisajisticas.............................................................................................................86 5.7.5 Urbanas...................................................................................................................87 CAPÍTULO VI PROPUESTA ARQUITECTONICA........................................ 88 6.1 Partido arquitectonico .............................................................................................88 6.1.1 Idea Generadora .....................................................................................................88 6.1.2 Propuesta de Zonificacion ......................................................................................89 6.2 Memoria descriptiva grafica del proyecto....................................................................90 6.3 Proyecto arquitectonico ..............................................................................................90 6.4 Presupuesto general...................................................................................................90 6.5 Bibliografia..................................................................................................................91 6.6 Anexos .......................................................................................................................91
  • 4.
    Título : EdificioHíbrido para Santa Cruz de la Sierra Autor : Robson Ferronato Asignatura : Proyecto de Grado Carrera : Arquitectura Página 4 de 91 CAPITULO I. MARCO CONCEPTUAL 1. INTRODUCCION En el presente documento se desarrolla la propuesta arquitectónica de una Edificio Hibrido para la ciudad de Santa Cruz de la Sierra, con el fin de aportar una solución a la necesidad de nuevos espacios relacionados a la arquitectura de uso mixto (Empresarial- Comercial-Vivienda), es importante señalar que se debe reforzar las experiencias implementadas en la ciudad para satisfacer las demandas crecientes de usuarios en este campo. El crecimiento demográfico acelerado de Santa Cruz, en el caso específico de la zona empresarial del Distrito 1, su población y sus necesidades se han incrementado en los últimos 10 años, es por eso que observamos proyectos de gran envergadura en el uso de vivienda y oficinas. Asimismo, desciframos que se viene desarrollando la actividad empresarial, es por ello se propone reforzar el nuevo nodo empresarial, la misma que está surgiendo en esta zona, de esta manera se pueda seguir acercando la población a su área de trabajo. Es por eso el interés de diseñar un Edificio Hibrido para así contribuir al desarrollo de la ciudad y aportar una experiencia para los usuarios con una arquitectura mixta. Los edificios híbridos son estructuras con múltiples programas interconectados, preparados para acoger, tanto a las actividades previstas, como a las imprevistas de una ciudad, por lo general tiene varios usos como: vivienda, oficinas, comercio, hotel, instalaciones de uso compartido como gimnasios, teatros o salas de exposiciones. Estos nuevos tipos híbridos deben convertirse en condensadores sociales para nuevas comunidades, capaces de definir el espacio público y contener la vivienda, trabajo, ocio y actividades culturares de la población que lo necesita. La falta de arquitectura con características hibrida, conlleva a que los servicios públicos no sean utilizados racionalmente, ya que hay una sub utilización del espacio urbano. Por lo tanto, este proyecto apunta a la creación de un proyecto arquitectónico que reúna todas las características necesarias y óptimas para garantizar el buen funcionamiento del Edificio Hibrido con el fin de que el desarrollo de todas las actividades de Empresarial, Comercial y Vivienda que se realicen, se adapten al confort espacial del lugar, tomando en consideración los aspectos: climáticos, espaciales, funcionales y físicos.
  • 5.
    Título : EdificioHíbrido para Santa Cruz de la Sierra Autor : Robson Ferronato Asignatura : Proyecto de Grado Carrera : Arquitectura Página 5 de 91 1.1 DESCRIPCION DEL PROBLEMA Santa Cruz experimento un crecimiento desmesurado en los últimos años. Así mismo se viene desarrollando un crecimiento vertical, lo cual por falta de intervenciones de una arquitectura hibrida genera una descentralización de los servicios sociales y permite aumentar la necesidad del Edificio Hibrido el cual albergara una arquitectura de uso mixto (Empresarial-Comercial-Vivienda). Mediante el presente proyecto, se busca aprovechar la necesidad de trabajo para reforzar la incipiente creación del nodo empresarial que viene surgiendo en los últimos años, lo cual fomentará el desarrollo sostenido de la zona. 1.2.1 ANTECEDENTES DEL PROBLEMA En una de las operaciones más especulativas de la época, se construyó el primer Edificio Hibrido llamado Equitable (Ernest Graham, 1915) cuyo concepto era reproducir en altura 39 veces la superficie de una manzana de Nueva York. Se publicitó como “una ciudad que alberga a 16000 almas” y este inocente anuncio desencadenó uno de los temas inevitables con la aparición del híbrido: cada edificio nuevo se esforzaría por ser “una ciudad dentro de otra ciudad”(Koolhaas 2004: 89) (Guenot, 2012). Imagen # 1 Fuente: https://es.wikipedia.org/wiki/Equitable_Building#/media/File:NYC_Equitable_Building_Before_1919_postcard.jpg
  • 6.
    Título : EdificioHíbrido para Santa Cruz de la Sierra Autor : Robson Ferronato Asignatura : Proyecto de Grado Carrera : Arquitectura Página 6 de 91 La aparición de estas macro-estructuras trajo consigo un escándalo público porque sus dimensiones descomunales hacían que las calles adyacentes quedaran sin luz solar, convirtiéndolas en pasajes tenebrosos donde crecía la inseguridad (Willis 1995). Por ello, en 1916 se aprobó la Ordenanza de Zonificación de Nueva York, regulando usos, altura y volumen de los nuevos edificios, haciendo que se retranquearan a medida que crecían en altura, devolviendo a la calle la salubridad y seguridad necesarias. La nueva legislación generó formas inesperadas que ponían en crisis los valores estéticos de la época y se desarrolló un nuevo lenguaje más pragmático, acorde con los aspectos estructurales y económicos. La Ordenanza de Zonificación garantizó la máxima rentabilidad de las operaciones urbanísticas mientras que trataba de aproximarse a una metaforma para la gran escala. (Guenot, 2012) 1.2.2 EFECTOS QUE GENERAN EL PROBLEMA • La ciudad de Santa Cruz, desde la década pasada ha triplicado su población, en el área urbana y rural, según el censo del 2012 con 2.655,084 habitantes, lo que conlleva a un crecimiento desmesurado en infraestructura y en población. • Asi mismo se viene desarrollando un crecimiento vertical sin precedentes, lo cual permite aumentar la densidad de los terrenos, para diversos usos, como vivienda, comercio, oficinas, etc. • La expansión del área de la ciudad crea una descentralización de actividades, teniendo como consecuencia que el trabajador quede a una distancia mayor entre su vivienda y su lugar de trabajo. Por otro lado, los servicios públicos no son utilizados en su verdadera dimensión. 1.2.3 CAUSAS QUE PROVOCAN LOS EFECTOS La ciudad de Santa Cruz siempre a sido vista como el núcleo cosmopolita, la ciudad para las personas emprendedoras del interior, es elegida por algunos universitarios de otros países y de los otros departamentos del país. Si bien Santa Cruz se a desarrollado mas horizontalmente que verticalmente su densidad poblacional aún sigue siendo muy baja. Entendiendo esto podemos notar un aumento gradual en la población y crecimiento en todas las áreas. 1.2.4 PLANTEAMIENTO DEL PROBLEMA Para poder comprender el problema urbano que se vive en Santa Cruz de la Sierra, es necesario que se deje de percibir la ciudad como un ente inerte, sin vida ni movimiento, muy por el contrario se trata de un espacio en constante cambio con habitantes que definen su versatilidad y movimiento. Así es como se inicia el análisis para que dicha versatilidad se vea reflejada en una adecuada política urbanística. Para lograr esto se requiere la participación de inversión pública y privada para la promoción y desarrollo de proyectos de vivienda, comercio y sobre todo en proyectos de
  • 7.
    Título : EdificioHíbrido para Santa Cruz de la Sierra Autor : Robson Ferronato Asignatura : Proyecto de Grado Carrera : Arquitectura Página 7 de 91 espacios públicos y equipamiento, ya que, estos espacios son los que concentran a los habitantes y cumplen la función de interrelacionarlos. La búsqueda de diversificar el uso del suelo, ayudaría a que la vida de los espacios no se limite a determinadas horas del dia, así también se disminuiría los largos trayectos para poder realizar las diversas actividades de rutina, haciendo también que los espacios recuperen la seguridad y disminuyendo el costo económico del transporte; ya que los diversos sectores económicos actualmente funcionan de forma autónoma. Es asi la necesidad del Edificio Hibrido el cual albergara una arquitectura de uso mixto (Empresarial-Comercial-Vivienda). Conforme a lo expuesto, el autor ha decidido elegir su proyecto a desarrollar en el Distrito 1, zona Equipetrol, de la ciudad de Santa Cruz, que actualmente alberga casi el 15% de la población asentada en la ciudad. En tal sentido, mediante el presente proyecto, se busca aprovechar la necesidad de trabajo para reforzar la incipiente creación del nodo empresarial que viene surgiendo en los últimos años, lo cual fomentará el desarrollo sostenido de la zona. Actualmente el distrito 1 presenta un deficit de zonas residenciales y complejos comerciales. 1.3 OBJETIVOS 1.3.1 Objetivo general Diseñar el proyecto arquitectónico de un Edificio Hibrido con espacios compartidos de trabajo y habitacional para cubrir las necesidades de infraestructura Multifuncional (mixta) y así favorecer el desarrollo y bienestar de los profesionales y usuarios en la ciudad de Santa Cruz de la Sierra, Bolivia. 1.3.2 Objetivos específicos • Analizar las necesidades requeridas del proyecto arquitectónico para dar solución a la problemática de infraestructura multifuncional. • Definir los espacios arquitectónicos requeridos para que los usuarios puedan identificar las diferentes áreas del proyecto. • Utilizar las normativas y reglamentos urbanos para el desarrollo del proyecto arquitectónico. • Zonificar las áreas de trabajo. • proponer que dentro del establecimiento se encuentre accesibilidad, funcionalidad, tecnología y seguridad para los usuarios. • Determinar las pautas y premisas arquitectónicas para obtener un proyecto que cumpla con todas las necesidades requeridas. • Desarrollar el diseño de una infraestructura con funcionalidad, tecnología, diseño formal y calidad espacial para que los comerciantes puedan realizar sus actividades laborales.
  • 8.
    Título : EdificioHíbrido para Santa Cruz de la Sierra Autor : Robson Ferronato Asignatura : Proyecto de Grado Carrera : Arquitectura Página 8 de 91 • Realizar el diseño de un proyecto adecuado para brindar protección al público en general ante condiciones climatológicas. • Elaborar datos referenciales del costo de un sector del proyecto para obtener el costo total del proyecto arquitectónico. 1.4 JUSTIFICACION DEL TEMA El Edificio hibrido abarcará el tema de infraestructura multifuncional para la población interesada en una arquitectura de uso mixto y toma un alcance específico para que las nuevas edificaciones sean integradas y dejen de ser autónomas, el mismo estará ubicado en Bolivia, específicamente en la ciudad de Santa Cruz de la Sierra. Asi mismo se tomarán en cuenta los siguientes aspectos: • JUSTIFICACION SOCIAL Debido al híper urbanización de las principales regiones económicas, estos edificios pueden actuar como incubadoras de los nuevos tipos arquitectónicos. La mezcla de usos es un sistema de retroalimentación que favorece a aquellas actividades más débiles para que todas las partes salgan beneficiadas. Beneficios: Urbano: Mejor aprovechamiento de los servicios públicos y del espacio. Uso: Versatilidad en la funcionalidad y mejor aprovechamiento de la infraestructura instalada. • JUSTIFICACION ECONOMICA Principalmente en el campo del urbanismo contemporáneo se muestra una capacidad evolutiva urbana y social, y con el auge del mercado inmobiliario y un crecimiento vertical sin precedentes. • JUSTIFICACION PERSONAL Se quiere contribuir a la sociedad, diseñando una propuesta arquitectónica de un Edificio Hibrido que de solución a los constantes requerimientos de la población de Santa Cruz sobre los temas de Vivienda, Empresarial y Comercial que se encuentran autónomos, al mismo tiempo tratar de ayudar a mejorar nuestro entorno. 1.5 DELIMITACION DEL TEMA El proyecto del Edificio Hibrido estará ubicado en la zona urbana de la ciudad, en un punto estratégico y cubrirá la demanda de infraestructura mixta de la zona.
  • 9.
    Título : EdificioHíbrido para Santa Cruz de la Sierra Autor : Robson Ferronato Asignatura : Proyecto de Grado Carrera : Arquitectura Página 9 de 91 1.5.Limite Espacial El proyecto se realizará dentro de la mancha urbana de la ciudad de Santa Cruz de la Sierra, en el Distrito 1, en un sitio que tenga un entorno urbano consolidado. Para realizar el diseño se propondrá una alternativa de zonificación el cual reúna y contenga las mejores condiciones para el proyecto. Para la distribución de los espacios dentro del terreno; estos estarán limitados a la relación del área construida-área verde. 1.5.2 Límite Temporal La presente investigación del proyecto Edificio Hibrido es del año 2018 1.5.3 Limite Teórico Para la presente investigación del tema, usaremos la recopilación de información bibliográficas, tradición verbal y antecedentes históricos, visitas de campo, levantamientos físicos-espaciales y información de entidades involucradas.
  • 10.
    Título : EdificioHíbrido para Santa Cruz de la Sierra Autor : Robson Ferronato Asignatura : Proyecto de Grado Carrera : Arquitectura Página 10 de 91 CAPITULO II. MARCO REFERENCIAL-TEORICO 2.1 MARCO REFERENCIAL TEORICO EDIFICIO HIBRIDO Etimológicamente, el concepto de híbrido deriva del latín hybrĭda, y se entiende por todo lo que es producto de elementos de distinta naturaleza. De igual manera, en las ciencias biológicas, un híbrido es el organismo vivo proveniente del cruce de dos organismos de diferentes razas, especies o subespecies, con una o más cualidades diferentes. En el ámbito arquitectónico, se puede entender entonces al edificio híbrido como una mezcla de distintas especies, distintas variables cooperativas en cuanto a sus usos y funciones, las mismas que responden a las características urbanas y sociales propias de cada ciudad. La mayor parte de autores definen al edificio híbrido como “una organización acumulativa formada por agregación de espacios diferentes, vinculados estrechamente entre si”, de esta manera, se presenta de manera opuesta a lo que comúnmente identificamos como edificio homogéneo, que se desarrolla de una manera más bien mono funcional. Es decir, el edificio híbrido termina siendo el resultado de una conjunción de funciones albergadas en un mismo objeto arquitectónico, teniendo estas funciones una relación de vinculación, donde los usuarios a través de una diversidad programática encuentran cubiertas muchas de sus necesidades, recortando así distancias de movilización y contribuyendo a la sostenibilidad de sus actividades y del entorno. Esta estrategia conceptual de usos mixtos –edificio híbrido- puede concebirse desde las fases iniciales de la actividad proyectual, generando nuevas tipologías arquitectónicas en muchas zonas de las ciudades donde predominen los usos sectorizados de las actividades comunes del ámbito urbano. Sin embargo, puede ser usado también como estrategia para renovar o recuperar edificaciones existentes, adaptándose a este nuevo concepto. El término uso mixto es referido al espacio dentro de una edificación o de un proyecto que puede ser utilizado para más de una actividad. Una parte de un terreno que tiene propósitos múltiples, tales como el espacio para los negocios, residencia, comercio u otros. El concepto de edificios mixtos nos hace imaginar estar tan cerca de la oficina que para llegar solo se necesite un ascensor o que para ir de compras no haya necesidad de tomar un taxi. Todo en una perfecta convivencia y relación del todo con las partes y las partes con el todo. El edificio híbrido, como concepto arquitectónico, ha empezado a tomar fuerza en los últimos años, tomándose en cuenta no solo en la actividad profesional y proyectual, sino también en ejercicios académicos por parte de las facultades de arquitectura en el
  • 11.
    Título : EdificioHíbrido para Santa Cruz de la Sierra Autor : Robson Ferronato Asignatura : Proyecto de Grado Carrera : Arquitectura Página 11 de 91 mundo, por lo que aparentemente podría considerarse como un tema relativamente nuevo. CARACTERISTICAS DE LOS EDIFICIOS HIBRIDOS: - Incubados en las ciudades del siglo XXI (tecnología, sociedad y crecimiento poblacional). - Generados en tramas urbanas existentes no en espacios libres sin presiones ni restricciones en la retícula (malls) - Conformación del espacio público por medio de porosidad y relaciones internas públicas y privadas. - Yuxtaposiciones programáticas con usos de distintas escalas. - Condensadores sociales de vivienda, trabajo, ocio y cultura. - Dinámica de la sección - Libertad para nuevos conceptos. - Densidad metropolitana – diagonal y vertical como nuevas experiencias espaciales - Edificio jornada continua debido a su mezcla de usos. - Arquitectura sostenible con formas alternativas de energía, reciclaje de agua o microclimas. - Artefacto capaz de ejercer una fuerza centrípeta y contrarrestar las fuerzas de la dispersión. PERSONALIDAD: - Complejidad, diversidad y variedad de programas. - Cada hibrido es una creación única sin modelos previos puesto que se adapta a condiciones de su entorno. - Relación y coexistencia de funciones y programas. - Adopta múltiples representaciones, hito urbano, escultura, paisaje o volumen anónimo. - Hito urbano: impacto en el observador. - Escultura: Atracción y extrovertido. - Volumen anónimo: mimesis con su entorno. SOCIABILIDAD: - Hibridación ideal: Esfera pública + esfera privada. - La intimidad y la sociabilidad se relacionan en sí mismo. - Permeabilidad con la ciudad: Accesible. - Utilización privada de equipamientos: amplia horarios (24horas). - No se limita por ritmos públicos ni privados, en cambio es un Edificio jornada continua. FORMA: - No tiene relación con la insistencia moderna de forma y función. - Su forma-función es: explícita o implícita - Explicita: se tiende a la fragmentación o Implícita: integración
  • 12.
    Título : EdificioHíbrido para Santa Cruz de la Sierra Autor : Robson Ferronato Asignatura : Proyecto de Grado Carrera : Arquitectura Página 12 de 91 - Hibrido genérico: edificio contenedor + hábitat indiferenciado + diversidad de funciones agrupadas en su interior. - Cohesión de actividades que proporcione vida. - En contra de morfologías segregacionistas. TIPOLOGIA: - Hibrido primitivo o protohibrido: tipologías aun sin fusionar. - No se clasifican por tipologías pues es una mezcla de relaciones programas. Y el hibrido es el resultado de unas especies preexistentes dependiendo de su emplazamiento. PROCESOS: - Mezcla de usos: parte del proceso general de hibridación. - Distintos tipos de hibridación: Propiedad y desarrollo del suelo - Estructura: soluciones mixtas de construcción. - Gestión: multipropiedades individuales o comunitarias. - Social: diversos grupos poblacionales para dar vida urbana. PROGRAMAS: - Mezcla de usos: potencia motora, favorece a las actividades más débiles y así salen beneficiadas todas las partes. - Múltiples programas interconectados para acoger actividades previstas e imprevistas. DENSIDAD: - Puntos de inserción de elementos híbridos: entornos densos y con limitaciones para la ocupación del suelo - Entornos de fecundación cruzada: alianzas genéticas para revitalizar entornos en los que se emplazan. ESCALA: - Se mide por la yuxtaposición de programas - Híbridos verticales: superposición de programas - Híbridos horizontales: adición de programas en planta. - Apropiación de superficie y altura. CIUDAD: - La perspectiva - La inserción en la trama urbana - Dialogo con otros hitos urbanos - Interrelación con espacio público circundante - Lo hibrido puede ser la actuación urbana como elemento de cohesión de actividades.
  • 13.
    Título : EdificioHíbrido para Santa Cruz de la Sierra Autor : Robson Ferronato Asignatura : Proyecto de Grado Carrera : Arquitectura Página 13 de 91 ORIGENES El edificio híbrido como tal, coexiste con el monofuncional desde los orígenes de la modernidad, no obstante, hasta el momento no se ha encontrado una cantidad significativa de investigaciones al respecto. Dentro de esta investigación se encuentra lo que Guillermo Gosalbo llama la Especulación del Híbrido. Gosalbo nos dice que a principios de la década de 1880, el ascensor y la tecnología de la construcción con estructura de acero se fundieron haciendo que “cualquier solar dado pueda multiplicarse indefinidamente para producir esa proliferación de superficie útil que llamamos ‘rascacielos’” (Koolhaas 2004: 82). Hasta ese momento, las plantas que quedaban por encima de la segunda se desestimaban para usos comerciales, y las que quedaban más altas de la quinta se consideraban inhabitables. La construcción con acero se adoptó rápidamente en Manhattan, en una de las operaciones más especulativas de la época, se construyó el edificio Equitable, cuyo concepto era reproducir en altura 39 veces la superficie de una manzana de Nueva York. Este edificio se publicitó como “una ciudad que alberga a 16000 almas” y este anuncio desencadenó uno de los temas inevitables con la aparición del híbrido: cada edificio nuevo se esforzaría por ser “una ciudad dentro de otra ciudad” (Koolhaas 2004: 89). EL EDIFICIO UNITARIO DE HOOD Durante los años 30 Raymond Hood desarrolla la idea de una mezcla entre vivienda, oficinas, hoteles, comercios y teatros en un volumen contenedor “una ciudad dentro de otra ciudad”(Koolhaas 2004: 89) Hood logra cuestionarse sobre la teoría de la “ciudad de torres” y pasa a una teoría de la “ciudad bajo un solo techo” (A+T research group, 2011)en la cual se genera una absorción de flujos urbanos como efecto esponja gracias a la extensión de un hibrido horizontal. EL RACIONALISMO MODERNO Y LA SEGREGACION DE FUNCIONES El racionalismo moderno, las teorías arraigadas sobre una manera de conformación de la ciudad en donde se entiende la idea que “mediante la reconstrucción de nuestras ciudades nos salvaremos del caos” promovida por Le Corbusier, y donde la sociedad que pretendía era la de un hombre nuevo, que debía desarrollar su existencia en una ciudad nueva, en donde la residencia, la industria, las oficinas y el transporte se desperdigaban como los patrones de una misma pieza, tejida con diferentes diseños pero sin ligazón entre sí (A+T research group, 2011).
  • 14.
    Título : EdificioHíbrido para Santa Cruz de la Sierra Autor : Robson Ferronato Asignatura : Proyecto de Grado Carrera : Arquitectura Página 14 de 91 TIPOS DE HIBRIDOS y CONCEPTOS El hibrido indeterminado - Sistemas tridimensionales y su complejidad no solo en planta pero también en vertical y diagonal. - Modelos modulares. - Yona Friedman, 1960: crecimiento ilimitado según situaciones efímeras, espacialidades estériles abiertas para conformación de acuerdo a necesidades espontaneas y mutabilidad del programa. - espacios multifuncionales. El hibrido alfombra - Integración del transporte y diversas capas programáticas a la propuesta - Mat buildings dice que su morfología horizontal que se adapta al terreno donde se emplaza, puede contener diversidad de relaciones horizontales y verticales debido a la posibilidad de yuxtaponer funciones a lo largo de su morfología. Claridad laberíntica - Otterlo 1959, se empieza a repensar la ciudad dejando de lado el urbanismo funcionalista. - Y introdujo términos los cuales develaban una tendencia a cambiar el pensamiento de la ciudad zonificada y segregada. - En los años 50 empezaron a palpitar núcleos de ciudades, a brotar racimos de edificios, a florecer ramilletes de bloques, que cada vez más contenían programas más variados, con potentes mezclas de usos, con plantas bajas dedicadas a lugares de trabajo, estacionamiento almacenes, centros comunitarios, tiendas todo rodeado por vegetación (A+T research group, 2011) - Alison y Peter smithson, la calle elevada a varios niveles para darle corazón a la sociedad que según acusa Jaap Bakema sin él la sociedad no podría ser libre ni feliz. - No utilizar únicamente La ciudad jardín y la ciudad racional como herramientas urbanísticas, pues las agrupaciones urbanas resultaban ser más complejas. El hibrido topográfico - Paisaje artificial como continuación del paisaje natural existente. - Adaptabilidad a las condiciones topográficas, modelado topográfico. - Arquitectura haciendo analogía a la orografía.
  • 15.
    Título : EdificioHíbrido para Santa Cruz de la Sierra Autor : Robson Ferronato Asignatura : Proyecto de Grado Carrera : Arquitectura Página 15 de 91 ÁREA URBANA Es el espacio contenedor de la población concentrada en el que se realizan diversas actividades habitacionales, comerciales, educativas, culturales, industriales, de salud y de servicios que genera la estructura de una ciudad. DISEÑO URBANO Y LA ECONOMÍA En la sociedad actual, la economía cumple una función muy importante en el desarrollo de los grupos, tanto individualmente como dentro de la comunidad. Las actividades comerciales necesitan colocarse lo más cercanas posibles a los usuarios, para solucionar sus necesidades con el mínimo esfuerzo económico. Esto provoca un crecimiento comercial eficiente, ya que los productos son llevados hasta el consumidor final sin intermediarios, evitando el aumento al valor de los productos. EQUIPAMIENTO URBANO Uso de suelo que admite infraestructura edilicia, donde se realizan actividades complementarias a las habitacionales y de trabajo; proporcionan a la población servicios de bienestar social y de apoyo a las actividades económicas, pudiendo ser públicos y/o privados. Se clasifican en equipamiento primario, terciario y distrital. En la planeación de un conjunto habitacional, además de proveer de vivienda a sus habitantes se deben proporcionar todos aquellos elementos del equipamiento urbano que complementen la vivienda. Este equipamiento incluye el análisis y localización de los edificios y las áreas libres, así como los servicios significativos, tales como educación, salud, recreación, abastos y servicios. Este debe calcularse directamente a partir del número de habitantes, y debe prever el crecimiento poblacional para evitar la ineficiencia de los edificios en un corto plazo de tiempo. EQUIPAMIENTO PRIMARIO Uso de suelo que admite infraestructura pública destinada aatender los requerimientos básicos anivelde unidad vecinal, para actividades de tipo socio-cultural, educacional, asistencial, recreativo, deportivo y público-institucional. EQUIPAMIENTO TERCIARIO Uso de suelo que admite infraestructura pública o privada que atiende los requerimientos de una población mayor, a escala urbana metropolitana. Contempla servicios educativos, recreativos, asistenciales, administrativos y culturales, tales como unidades educativas, universidades, hoteles, estadios, hospitales, clubes, sedes sociales, oficinas y otros. EQUIPAMIENTO DISTRITAL Uso de suelo que concentra la infraestructura pública y privada de mediana escala, cuyo nivel de influencia o atención es el distrito urbano. LOS SERVICIOS
  • 16.
    Título : EdificioHíbrido para Santa Cruz de la Sierra Autor : Robson Ferronato Asignatura : Proyecto de Grado Carrera : Arquitectura Página 16 de 91 Una ciudad eficiente requiere, además de un buen diseño urbano, ir acompañado de servicios eficientes y al alcance de todos, ya que estos forman parte de su desarrollo. Por ejemplo, la limpieza de la población dependerá de la eficiencia de los servicios como la captación de basura, agua potable, drenajes, de energía eléctrica, entre otros. 2.2 MARCO HISTORICO Historia de los Edificios Híbridos EL TEOREMA DE 1909: En la década de 1880 los avances tecnológicos como el ascensor y el acero fueron causantes de una revolución en la forma de construir. “cualquier solar dado pueda multiplicarse indefinidamente para producir esa proliferación de superficie útil que llamamos ‘rascacielos’”(Koolhaas 2004: 82) el brutal incremento del precio del suelo hizo inviable que se desaprovechara el abundante espacio que los muros ocupaban en las plantas bajas. La construcción con acero se adoptó rápidamente en Manhattan, y en 1909 se publicó en la antigua revista Life una historieta que anunciaría definitivamente el concepto de hibridación: el teorema de 1909[3] (Koolhaas 2004: 85-87)(Guenot, 2012) El teorema 1909 (NY): El rascacielos entendido como un dispositivo utópico para la producción de un número ilimitado de emplazamientos vírgenes en una única localización metropolitana. (Delirius NY,Koolhaas). EL HIBRIDO METROPOLITANO: Finales del siglo XIX, surgen a raíz del incremento desproporcionado del valor del suelo y rigidez de la trama urbana. Es por esto que el edificio hibrido empieza a gestarse en zonas densas. Durante esta época se sufre una crisis de estilo debido a las normativas (Ordenanza de zonificación de Nueva York. 1916) que surgen debido al crecimiento
  • 17.
    Título : EdificioHíbrido para Santa Cruz de la Sierra Autor : Robson Ferronato Asignatura : Proyecto de Grado Carrera : Arquitectura Página 17 de 91 vertical de los edificios y la afectación sobre el espacio público. Esto genero un mayor énfasis en lo económico y estructural de la obra, en donde un metro cuadrado con buena iluminación resultaron mejor valorados que una cornisa de estilo renacimiento. EL HIBRIDO MODERNO: El nacimiento del hibrido moderno ocurre con la construcción por parte de Starret & Van Vleck del Downtown Athletic Club (1931) luego de las diversas transformaciones de índole normativo y formales, así mismo el desarrollo de una volumetría que definía su distinción entre usos, pero con una interrelación de estos en un mismo volumen. Valorando los principios de los híbridos “El tipo híbrido era una respuesta a las presiones metropolitanas de la espiral del valor del suelo y a la limitación impuesta por la trama urbana” (Fenton 1984: 5). EL CONDENSADOR SOCIAL: El grupo de Ginzburg llevó a cabo una serie de unidades denominadas Stroikem, que trataban de matizar, a través de la arquitectura, la necesaria relación colectividad- privacidad con la intención de desclasar a las personas y liberar a la mujer de la esclavitud del hogar. El edificio paradigma de la investigación de la O.S.A. fue el Narkomfin, construido en Moscú entre 1928 y 1932. (Guenot, 2012) Pero este concepto de condensador social fue enfocado al desarrollo de una comunidad cerrada que no admite la relación de funciones con un entorno, sino que simplemente se limita a saciar las necesidades de su contenido, pero se convierte en “un espacio urbano cerrado” (Richard Rogers, 2000). El condensador social se convirtió en un tema a tener en cuenta al momento de desarrollar edificios híbridos, pero generando aperturas de su sistema de conformación.
  • 18.
    Título : EdificioHíbrido para Santa Cruz de la Sierra Autor : Robson Ferronato Asignatura : Proyecto de Grado Carrera : Arquitectura Página 18 de 91 Edificio Narkomfin. Ginzburg + Milinis, 1928. DOWNTOWN ATHLETIC CLUB: En la década de 1930, se dio la construcción del Downtown Athletic Club. Los arquitectos Starret y Van Vleck construyeron un edificio que reflejaba volumétricamente la diferencia de usos que se daban en su interior, aunque la fachada homogénea de ladrillo y vidrio lo camufló perfectamente entre los rascacielos convencionales de su alrededor. Con el Downtwon Athletic Club se definió definitivamente el edificio híbrido moderno. “El tipo híbrido era una respuesta a las presiones metropolitanas de la espiral del valor del suelo y a la limitación impuesta por la trama urbana” (Fenton 1984: 5), y desde entonces se ha convertido en la herramienta para la intensidad y la canalización de tipos arquitectónicos nuevos y experimentales. Por otro lado, el urbanista y arquitecto suizo-francés Le Corbusier siempre pensó que una casa es una máquina para vivir. El hombre que afirmaba que, al ver cien veces Nueva York como un desastre, cincuenta de ellas era un hermoso desastre; creía fervientemente en el orden. Para él, la ciudad moderna es racional y funcional. Comenzaban los años cincuenta y Le Corbusier había concebido la Unidad Habitacional en Marsella, una edificación que aprovecha los suelos para tener calles interiores,
  • 19.
    Título : EdificioHíbrido para Santa Cruz de la Sierra Autor : Robson Ferronato Asignatura : Proyecto de Grado Carrera : Arquitectura Página 19 de 91 gimnasios, cafés, centros de reuniones y hasta guarderías. Todo en una misma construcción. Con su edificio, Le Corbusier generó un estímulo en el entorno. Los materiales, texturas y extensión de espacios le dieron un carácter inusual a su diseño. Ya otros edificios de Nueva York habían comenzado a tener espacios mixtos: el Empire State tenía negocios en su base y un observatorio en la parte alta mientras que en el Rockefeller Center se veían edificios separados que se conectaban con un centro comercial bajo tierra. Le Corbusier en 1930 dijo que: “La arquitectura moderna tiene un gran objetivo: organizar al colectivo. La vida en colectividad produce bienes industriales e intelectuales. La inteligencia solo se desarrolla en las masas humanas agrupadas, es fruto de la concentración. La dispersión acaba con la racionalidad y debilita todas las ataduras de la disciplina, tanto material como intelectual. Las estadísticas internacionales demuestran que la mortalidad es mucho más baja en una población densa.” (Garrido 2007), con lo que vislumbraba la esencia más pura del concepto de edificio híbrido. El concepto de edificio híbrido, fue después difundido de forma concreta por los arquitectos Iñaki Ábalos y Juan Herreros en su texto de Técnica y Arquitectura en la Ciudad Contemporánea, 1950-1990. En la tercera parte del libro se recoge explícitamente el edificio híbrido como una organización acumulativa formada por agregación de espacios diferentes, vinculados estrechamente entre sí, y opuesto al edificio homogéneo monofuncional. El edificio híbrido también era lugar común de muchas arquitecturas comerciales de gran formato, principalmente en EEUU y Japón. Las ordenanzas urbanísticas de Japón, no reguladas por usos, sino por intensidades, permitirán un fuerte arraigo de un tipo de híbrido espontáneo y NO PLANIFICADO a partir de los años 80, que permitirá el rescate de esta tipología, y su importación a latitudes más occidentales.
  • 20.
    Título : EdificioHíbrido para Santa Cruz de la Sierra Autor : Robson Ferronato Asignatura : Proyecto de Grado Carrera : Arquitectura Página 20 de 91 Incluso en el Perú, alrededor de los años setenta, el edificio Pacífico de Miraflores albergó cines, centros comerciales y hasta el emblemático café Haití junto a departamentos en la parte superior. La tendencia de construir edificios para usos mixtos se podría extender por toda la década debido a su seguridad y mezcla de funciones, según la guía inmobiliaria Real Estate Market & Lifestyle. 2.3 MARCO CONCEPTUAL Las palabras y términos técnicos usados en este marco conceptual se definen a continuación: Arquitectura: Es el arte y la técnica de proyectar y construir edificios, para lograr la buena habitabilidad, sin hacer uso irracional del medio construido. Pues ésta se encarga de modificar y alterar el ambiente físico para satisfacer las necesidades del ser humano. Arquitectura híbrida: Del latín hybrĭda. Se dice de todo lo que es producto de elementos de distinta naturaleza. Se define como híbrida toda intervención arquitectónica que sea simultáneamente objeto, paisaje y infraestructura. Acera: Vía de carácter público destinada a la circulación peatonal que se sitúa a ambos lados de la calzada; espacio determinado desde el cordón de la acera hasta la Línea Municipal (LM). Área de Energía: Conjunto de instalaciones donde se encontrará el punto de entrega de energía y la transportará hasta los lugares donde se consume. Altura total de edificación: Altura medida desde la cota 0.00 a nivel de la acera hasta el cielorraso del último piso habitado; si el nivel de la acera no es constante deberá considerarse el promedio de cota entre la menor y la mayor, sobre el frente del terreno. Calle o vía pública: Espacio de circulación pública que comprende la calzada vehicular, acera peatonal y que eventualmente cuenta con alameda y/o camellón central; abarca el ancho total de la vía o calle de Línea Municipal a Línea Municipal (LM). Calzada: Vía de circulación vehicular demarcada de cordón a cordón de acera. Centro comercial: Infraestructura única que acoge uno o varios locales comerciales para la exposición y venta de diferentes productos y servicios, ubicado frente a avenidas principales. Colindancia: Límite entre predios vecinos. Comercio: Sistema de compra-venta de diversos productos, sea mayorista o minorista. Se define, por su nivel de afluencia, en diario, periódico u ocasional. Comprador: Son los usuarios que adquieren el producto, los cuales pueden ser : amas de casa, ancianos, niños padres de familia, jóvenes y público en general. Conjunto habitacional: Totalidad de los elementos o cosas poseedores de una propiedad común, que los distingue de otros. Otros Autores. Un cierto número de viviendas que comparten comunes denominadores, tales como el momento deconstrucción, ser parte de un mismo proyecto constructivo, en grado variable ser de un mismo tipo habitacional, y un valor semejante sino idéntico. H8;..Demanda: Es la necesidad de bienes y servicios que la población pueda adquirir.
  • 21.
    Título : EdificioHíbrido para Santa Cruz de la Sierra Autor : Robson Ferronato Asignatura : Proyecto de Grado Carrera : Arquitectura Página 21 de 91 Distrito : Subdivisión territorial en unidades físico-administrativas de estructuración de la ciudad para organizar la administración municipal. Nivel urbano que agrupa a más de 50.000 habitantes, conformado por más de 10(diez) unidades vecinales. Disposiciones Sanitarias : Conjunto de normas sanitarias dictdas por la autoridad sanitaria, nacional, o bien por ordenanzas del gobierno municipal consideradas de obligatorio cumplimiento. Diseño : Es la creación y organización imaginativa de los elementos formales en una obra de arte con la necesidad de solucionar una necesidad humana. Diseño arquitectónico: La disciplina que tiene por objeto generar propuestas e ideas para la creación y realización de espacios físicos enmarcado dentro de la arquitectura. Depósitos : Locales destinados a la acumulación y resguardo de productos diversos. Edificación : Construcciones sobre un lote. Forma : Las concentraciones de muchas actividades sociales dilatan y tuercen el tipo edificatorio puro, la correspondencia entre la forma del edificio y su función ya no funciona. En los híbridos, la relación forma-función puede ser explícita o implícita. En el primer caso se tiende a la fragmentación y en el segundo a la integración. El edificio híbrido no tendrá una morfología de algún uso concreto, tratará de mantener una forma- contenedor creando un hábitat indiferenciado donde todos los usos estén unidos (dentro de un área o conjunto de influencia). Funcionalidad: Espacio vital para ocupación y circulación suficiente, entendiéndose como suficiente, la superficie y altura minima establecidas en normativas especificas, sobre bases antropométricas y ergonométricas. La Densidad: Los edificios híbridos deben encontrarse en entornos densos y con limitaciones para la ocupación de suelo. El esquema híbrido propone entornos donde se mezclan gran cantidad de actividades permitiendo mejorar las condiciones de vida y revitalizar los entornos en los que se encuentran. Los centros comerciales o complejos multiusos de las periferias urbanas no son sistemas híbridos ya que en estos casos la presión del valor del suelo no existe, ni tampoco aparece por ningún lado la rigidez de la trama o del parcelario que obliguen a definir de alguna manera su forma. La Escala: Estos edificios híbridos suelen ser enormes, mega estructuras situadas en áreas enormes o edificios-ciudad. La superposición de programas reclama la altura y la apropiación de superficie. La escala de un híbrido y su relación con el entorno se mide por la yuxtaposición de las secciones programáticas. En los híbridos verticales, las funciones se unen por superposición, en los horizontales por adición en planta, es decir la verticalidad es importante. (Aparisi, 2014) Local : Unidad comercial o de servicios situada dentro del recinto del mercado, con o sin salida directa al exterior y con independencia de su instalación permanente o temporal. Los Programas : La mezcla de usos es un sistema de retroalimentación que favorece a aquellas actividades más débiles para que todas las partes salgan beneficiadas. Los edificios híbridos son organismos con múltiples programas interconectados, preparados para acoger, tanto a las actividades previstas, como a las imprevistas de una ciudad. Planificación : Para una adecuada planificación sería primordial ubicarse en el contexto presente, determinando la situación en la que una organización se encuentra y teniendo
  • 22.
    Título : EdificioHíbrido para Santa Cruz de la Sierra Autor : Robson Ferronato Asignatura : Proyecto de Grado Carrera : Arquitectura Página 22 de 91 una clara visión que la separa del logro de la meta o metas establecidas, con un conocimiento cabal de los recursos con que cuenta la organización para alcanzar dicha meta. Predio : Terreno sin construcciones. Servicios : Instalaciones y/o locales destinados a la prestación de un beneficio o para satisfacer una necesidad pública o privada. Sección : Son zonificaciones o áreas donde se localizan los puestos individuales de venta con características comunes para la comercialización de alimentos pertenecientes al mismo rubro. La Sociabilidad: Generalmente estas tipologías de edificios están pensados para que, gracias a las actividades que se desarrollan en su interior, se produzca una fusión entre la vida privada y la vida pública. La permeabilidad del híbrido respecto a la ciudad lo hace accesible y la utilización privada de sus equipamientos amplía su horario de uso a las veinticuatro horas, esto quiere decir que se produce una actividad constante sin verse sometida por los ritmos privados, ni por los públicos. Terreno : Sitio o espacio de tierra. Uso : Función para la cual ha sido diseñado, construido, ocupado y/o utilizado un terreno, edificio o estructura. Uso publico : Es aquel destinado a fines vinculados con la utilización racional de cualquier instalación o servicio, accesible para la población en general, que deberán cumplir las previsiones adecuadas respecto a la seguridad de los usuarios. Usuario : Son las personas que hacen uso de cualquier tipo de venta en el mercado, así como de sus instalaciones. Vereda : Área destinada a la circulación peatonal.
  • 23.
    Título : EdificioHíbrido para Santa Cruz de la Sierra Autor : Robson Ferronato Asignatura : Proyecto de Grado Carrera : Arquitectura Página 23 de 91 2.4 MARCO REAL La ciudad de Santa Cruz de la Sierra está situada en la margen derecha del río Piraí, el cual avanza hacia el norte para desembocar en el río Grande o Guapay, parte de la cuenca amazónica. Tiene una altitud media sobre el nivel del mar de 416 m. La ciudad está en una divisoria de aguas. Hacia el oeste sus aguas van al río Piraí, y al este van al río Grande. La topografía es plana. Sus coordenadas son: 17°48′02″S 63°10′41 ″O. El área ocupada por la ciudad es de 567 km², y tiene un perímetro de 110,2 kilómetros. La ciudad ocupa una extensión mayor al de las ciudades de La Paz y El Alto juntas. La extensión total del Área metropolitana de Santa Cruz de la Sierra es de 1.590 km², o que supera en extensión a ciudades como Montevideo, Asunción y Brasilia. Clima El tipo de clima de la ciudad de Santa Cruz de la Sierra es cálido tropical; los meses de mayor precipitación pluvial son diciembre y enero. El mes más caliente es enero, y el mes más frío es junio. FUENTE: boliviacontact.com (2011). «Las Misiones de Chiquitos». Consultado el 15 de agosto de 2011 Fuente: (Wetterdienst, 2017). Problemas sociales
  • 24.
    Título : EdificioHíbrido para Santa Cruz de la Sierra Autor : Robson Ferronato Asignatura : Proyecto de Grado Carrera : Arquitectura Página 24 de 91 Hoy más que nada en nuestra Santa Cruz hay que romper el círculo vicioso que condena al 35% de su población a enfrentar la vida en un contexto de carencias y limitaciones. La pobreza se relaciona directamente con los bajos niveles de educación y formación que, a la vez, limitan las oportunidades de empleo, de emprendimientos exitosos, no permiten apreciar en su verdadera dimensión los acervos culturales propios, reducen las posibilidades de comprender la cultura universal y generan una dimensión de la pobreza que es tan o más nefasta que la carencia de lo material. Los bajos niveles de educación y formación inciden también en las condiciones de salud y nutrición, provocan el hacinamiento en la vivienda y limitan el acceso a los servicios básicos. Por lo tanto, en Santa Cruz se crearán condiciones que reduzcan la pobreza satisfaciendo las necesidades básicas de la población en los campos de la salud, la educación, el acceso a la vivienda, servicios básicos y fortaleciendo la cultura. Contexto Administrativo Gobierno Autónomo Departamental de Santa Cruz Creado el 23 de enero de 1826, el departamento de Santa Cruz es uno de los nueve departamentos autónomos que conforman el Estado boliviano. Políticamente, se divide en 15 provincias y 56 municipios y la capital departamental es la ciudad de Santa Cruz de la Sierra, en la provincia Andrés Ibáñez. El Gobierno Autónomo Departamental está constituido por la Asamblea Legislativa Departamental (ALD) y el Órgano Ejecutivo Departamental (OED). La Asamblea Legislativa Departamental (ALD) con facultad deliberativa, fiscalizadora y legislativa está constituida por 28 asambleístas, 15 representantes por territorio, 8 por población y 5 por pueblos indígenas; funciona de acuerdo a su Reglamento General, Manual de Funciones, Normas y Leyes. El Órgano Ejecutivo Departamental (OED) es dirigido por el Gobernador o Gobernadora, elegidos mediante sufragio universal en el marco de la Constitución Política del Estado y su condición es de máxima autoridad ejecutiva (MAE). Está integrado por autoridades departamentales, según estructura orgánica aprobada mediante Ley Departamental y su función es formular objetivos, políticas y estrategias del Gobierno Autónomo Departamental (GAD) así como de la ejecución y toma de decisiones para el funcionamiento en el marco de sus competencias y atribuciones establecidas en la normativa legal vigente. Contexto Socio Cultural El índice de desarrollo humano departamental alcanza al 0,821, siendo más alto que el nacional (0,675), producto de un mejor ingreso de las familias, mejores condiciones de salud y educación respecto del país. Por sus condiciones socioeconómicas, Santa Cruz se ha constituido en el principal centro receptor de migración interna, estructurando una población cosmopolita y crisol de la bolivianidad que acoge a gente de todos los rincones de Bolivia y el mundo.
  • 25.
    Título : EdificioHíbrido para Santa Cruz de la Sierra Autor : Robson Ferronato Asignatura : Proyecto de Grado Carrera : Arquitectura Página 25 de 91 2.4 MARCO LEGAL 2.4.1 “Ley Nº 482 de enero de 2014” (LEY DE GOBIERNOS AUTÓNOMOS MUNICIPALES), la presente Ley tiene por objeto regular la estructura organizativa y funcionamiento de los Gobiernos Autónomos Municipales, de manera supletoria. Artículo 31. (BIENES MUNICIPALES DE DOMINIO PÚBLICO). Los Bienes Municipales de Dominio Público son aquellos destinados al uso irrestricto de la comunidad, estos bienes comprenden, sin que esta descripción sea limitativa : a) Calles, avenidas, aceras, cordones de acera, pasos a nivel, puentes, pasarelas, pasajes, caminos vecinales y comunales, túneles y demás vías de tránsito. b) Plazas, parques, bosques declarados públicos, áreas protegidas municipales y otras áreas verdes y espacios destinados al esparcimiento colectivo y a la preservación del patrimonio cultural. NOTA: No existe en la ley una reglamentación especifica para el tema. 2.4.2 “REGLAMENTO BOLIVIANO DE LA CONSTRUCCION” CAPITULO II. AMBITO DE APLICACIÓN Articulo 2. Este reglamento se aplica para los procesos de construcción de toda clase de construcción, considerando los materiales constitutivos, los sistemas constructivos, la diversidad de usos, y para el ámbito publico o la iniciativa del sector privado, regula la construcción de todas las construcciones nuevas, ampliación, modificación, instalación , reparación o rehabilitación que alteren, parcial o totalmente, la configuración arquitectónica de las edificaciones o que produzcan una variacion esencial en el conjunto del sistema estructural, o que tengan por objeto cambiar los usos caracteristicos de la edificación. Asi también a las obras que tengan el carácter de intervención total o parcial en edificaciones catalogadas de patrimonio histórico o que dispongan de algún tipo de proyección de carácter ambiental o artístico. 2.4.3 “CODIGO DE URBANISMO Y OBRAS” TOMO III. EDIFICACIONES CAPITULO I. LINEA MUNICIPAL Y LINEA DE CONSTRUCCION Artículo 357.- Línea Municipal (LM) y Línea de Construcción (LC).- Para toda nueva edificación es obligatoria la verificación de la respectiva demarcación de la Línea Municipal y la Línea de Construcción otorgadas por la Oficina Técnica, en concordancia con el Artículo 89 del Tomo I - Procedimientos. Según el objeto al cual se destine, se clasifica en :
  • 26.
    Título : EdificioHíbrido para Santa Cruz de la Sierra Autor : Robson Ferronato Asignatura : Proyecto de Grado Carrera : Arquitectura Página 26 de 91 1. Línea Municipal (LM) : también llamada línea de verja, es aquella que separa el espacio público municipal o acera, del límite de la propiedad privada en su frente; no implica necesariamente la construcción de un elemento físico que separe la vía pública de la propiedad privada y deberá estar graficada en el proyecto correspondiente para su aprobación por la Oficina Técnica. 2. Línea de Construcción (LC) : es aquella que define el límite a partir del cual es permitido edificar. Se constituye en línea de máximo retiro, pudiendo coincidir o no con la Línea Municipal. Artículo 484.- De la ventilación de los subsuelos según su clasificación.- Los sótanos deberán contar con sistemas apropiados de iluminación y ventilación; dependiendo de su naturaleza y los fines a los cuales se destinen, se ajustarán a las normas establecidas en el presente Código. Los sistemas de iluminación y ventilación pueden ser implementados de forma independiente. A efectos de las normas de ventilación se reconoce subsuelos destinados a parqueo vehicular o subsuelos destinados a otros usos. Artículo 486.- De la iluminación y la ventilación de estacionamiento en subsuelo.- Cuando un sótano sea destinado a estacionamiento vehicular, este podrá tener iluminación y ventilación natural mediante aberturas en forma de patio ubicadas en su interior, diferencias en el nivel de cubierta, incluyendo el acceso vehicular, siempre que el área destinada para este fin represente por lo menos el 10% de la superficie total de dicho subsuelo (5% ventilación, 5% iluminación). Artículo 487.- Ventilación indirecta en subsuelo.- Deberá incorporar sistemas de ventilación indirecta o mecánica si los recursos arquitectónicos fueran insuficientes para garantizar la renovación del volumen de aire en los subsuelos, debiendo incluirse en el proyecto el cálculo y características técnicas. Artículo 488.- Ventilación e iluminación de subsuelos destinados a actividades transitorias o permanentes.- Cuando la totalidad de un sótano o una parte de este se destine a actividades transitorias o permanentes que impliquen la realización de actividades humanas de cualquier naturaleza, los locales deberán ser ventilados e iluminados mediante la aplicación de las fórmulas establecidas para cada uno de estos espacios, según su categoría. Artículo 489.- Ventilación e iluminación en subsuelos donde se genere calor.- Cuando en un sótano se disponga de áreas o ambientes especiales abiertos o cerrados y destinados a contener máquinas, calderas, transformadores u otros artefactos que emitan calor o provoquen gases y/o vibraciones. CAPÍTULO VI Accesos y Circulaciones Horizontales y Verticales Artículo 498.- Clasificación de circulaciones.-Se identifican los siguientes tipos de accesos: peatonal, vehicular, de servicios y de emergencia. Por su grado de importancia y seguridad, las edificaciones comerciales y/o de uso mixto de atención masiva, tanto pública como privada, deberán proyectar accesos diferenciados de emergencia, cuyo dimensionamiento está incluido en el cálculo de medios de salida.
  • 27.
    Título : EdificioHíbrido para Santa Cruz de la Sierra Autor : Robson Ferronato Asignatura : Proyecto de Grado Carrera : Arquitectura Página 27 de 91 Artículo 499.- Combinación y coincidencia de accesos. -Un acceso podrá combinarse con otro cuando las funciones y usos sean compatibles entre sí, siempre que se sumen los anchos exigidos para cada caso. Podrán coincidir una circulación vehicular y otra peatonal cuando se dispongan protectores adecuados o retiros entre ambos, a fin de garantizar la seguridad de las personas. Artículo 500.- Número de accesos obligatorios.- Todo edificio o local público destinado a un mismo o a diversos usos con capacidad de albergue igual o mayor a cuatrocientas personas tendrá obligatoriamente al menos dos accesos independientes y directos a vía pública. 1. Estas salidas deberán plantearse en fachadas diferentes de una edificación en esquina y en forma independiente cuando se trate de una fachada lineal. 2. Estas salidas podrán desembocar en un vestíbulo común y propio del edificio sólo cuando este sirva de conexión entre ambas y tenga contacto directo con la vía pública. Artículo 501.- Concepto de circulaciones horizontales y verticales.- Las circulaciones se clasifican en dos tipos: 1. Horizontales: cuando conectan un mismo nivel, pudiendo ser internas o externas.Los términos de corredor o pasillo equivalen a circulación horizontal. 2. Verticales: cuando conectan diferentes niveles; estas son escaleras, rampas y ascensores. Artículo 512.- Tipos de escaleras.- Las escaleras pueden ser de los siguientes tipos: 1. Integradas : Están directamente conectadas a las circulaciones horizontales o pasillos y sus características se rigen por las normas generales para escaleras. 2. De evacuación : Son aquellas a prueba de fuego y humo, que por sus características se constituyen en salidas de emergencia. Artículo 514.- Cantidad y dimensiones de las escaleras.- El número y el ancho de la escalera se definen por la distancia al ambiente más lejano y el número de ocupantes a partir del segundo piso, conforme a lo siguiente: En edificaciones con usos mixtos o con distintas densidades, la exigencia de escaleras normadas en este artículo se aplicará en función de la ocupación de cada sector. Artículo 515.- Características generales para escaleras.- Las condiciones comunes que deberán cumplir las escaleras integradas o de evacuación, son las siguientes: 1. Las escaleras deberán conducir en forma vertical y directa a todos los pisos, sin interrupciones ni desvíos en todo su desarrollo hasta la planta baja. 2. El ancho mínimo establecido para las escaleras de uso público y condominio será de 1,20 m. se medirá entre los cerramientos que la conforman, o entre sus límites en caso
  • 28.
    Título : EdificioHíbrido para Santa Cruz de la Sierra Autor : Robson Ferronato Asignatura : Proyecto de Grado Carrera : Arquitectura Página 28 de 91 de tener uno o ambos lados abiertos. La presencia de pasamanos no constituye una reducción de su ancho. 3. Las escaleras con ancho de1,20m. a 3,00m. tendrán pasamanos de 0,90 m. de altura en ambos lados medido desde el nivel de piso ; las que tengan más de 3,00m. de ancho deberán contar además con un pasamano central. 4. En escaleras integradas, el descanso en el nivel del piso al que sirven puede ser considerado como pasaje de circulación horizontal del piso. 5. La dimensión de la huella del descanso deberá tener como mínimo 0,90 m. 6. Toda escalera deberá tener un descanso cada 2,50 m. de altura como máximo, pudiendo ser colocado a menor altura, si así lo exige el proyecto. 7. Se admite la ausencia del descanso en escalera que sirva a una población inferior a quince personas, en escaleras de servicio o en alternativas de otros medios de circulación vertical. 8. El ancho mínimo para el descanso será igual o mayor que el ancho mínimo determinado para la escalera. 9. Las puertas a vestíbulos ventilados, cajas de escaleras y salidas al exterior tendrán un ancho mínimo de 1,00m. 10. Se admite escalera tipo caracol en ambientes de servicios de vivienda unifamiliar, comercio unitario o minorista, cuando ésta no articule más de dos plantas. No será necesario aplicar la fórmula de comodidad. 11. Cuando se requieran dos o más escaleras, estas deberán ubicarse en rutas de evacuación opuestas. 12. Las escaleras mecánicas no serán consideradas como rutas de evacuación. Artículo 520.- Distancia de escaleras a espacios seguros.- Se admitirá la desembocadura de escaleras de uso masivo en espacios de circulación que disten no más de 20,00 m. a espacio seguro o a vía pública. La separación máxima entre escaleras o bloques de escaleras será de 30,00 m. La distancia desde una salida de escalera hasta el punto más distante de la circulación que sirve no será mayor a 15,00 m. Artículo 521.- Rampas peatonales.- El ancho de las rampas peatonales corresponderá a la dimensión de los corredores a los cuales sirve, según estas condiciones : 1. Se destinarán preferentemente a locales públicos que exijan la evacuación rápida de personas, tales como escuelas, graderías deportivas, para fines hospitalarios u otros. 2. Deberán tener pisos antideslizantes y protectores laterales, como muretes, paredes o pasamanos. 3. La pendiente máxima será del 10%, con ancho mínimo de 1,20 m. y descanso del mismo ancho. Artículo 522.- Rampas complementarias.- Cuando se usen simultáneamente con escaleras, las rampas serán consideradas como complementarias a la edificación, ingresando en el cómputo para el diseño de los medios de salida. Artículo 523.- Rampas vehiculares.- Las rampas destinadas al ingreso y/o egreso de vehículos en subsuelos o edificios de parqueos, tendrán un ancho mínimo de 3,00 m. para una sola ruta (podrá ser en ambos sentidos) y 6,00 m. para dos rutas (un sentido cada ruta). La pendiente nunca será superior a 20% en tramos rectos y 16% en tramos curvos.
  • 29.
    Título : EdificioHíbrido para Santa Cruz de la Sierra Autor : Robson Ferronato Asignatura : Proyecto de Grado Carrera : Arquitectura Página 29 de 91 CAPITULO VII Estacionamiento Según El Uso De La Edificación Artículo 529.- Necesidad de estacionamientos.- Es obligatorio que cada unidad edificada, sea vivienda, comercio, industria, etc., cuente con espacios suficientes que permitan cubrir las demandas de estacionamiento en función del uso y la densidad de la edificación. Artículo 531.- Dimensiones mínimas.- 1. Las dimensiones de un espacio de parqueo individual serán las siguientes: ancho de 2,30 m. y largo de 5,00 m. libre, siempre y cuando la calle de maniobra tenga un ancho mínimo de 6,00 m. 2. Las dimensiones de un espacio de parqueo individual serán las siguientes: ancho de 2,50 m. y largo de 5,00 m. libre, siempre y cuando la calle de maniobra tenga un ancho mínimo de 5,00 m. 3. Las dimensiones mínimas para estacionamientos en playas de parqueos serán de 2,50m x 5,50m. 4. Las dimensiones mínimas para estacionamientos ubicados sobre retiro frontal serán de 2,50 m x 5,00 m. 5. El ancho mínimo de la vía de ingreso o de salida a un espacio de estacionamiento no podrá ser inferior a 3,00 m. 6. Las vías de circulación interior en estacionamientos colectivos serán calculadas conforme al tipo de maniobras que realicen los vehículos, debiendo cumplir con las dimensiones establecidas en los gráficos adjuntos, en función de la modalidad de parqueo. Para calles de maniobra en playas o edificios de estacionamiento la calle de maniobra será de 6,00m.
  • 30.
    Título : EdificioHíbrido para Santa Cruz de la Sierra Autor : Robson Ferronato Asignatura : Proyecto de Grado Carrera : Arquitectura Página 30 de 91 7. Para el cálculo de superficie, se establece un módulo de 25,00 m² por cada parqueo para vehículos livianos (pequeños y medianos); 45,00 m² para vehículos pesados (grandes), considerando en esta superficie el espacio neto de parqueo y la circulación que le corresponde. Cuando parte de los parqueos requeridos por superficie se resolviera sobre retiro frontal el cual no precisa de área de maniobra, se deberá prorratear la superficie faltante entre estas superficies definidas para los módulos a efectos de determinar en números la cantidad de parqueos a plantear. Artículo 534.- Dársenas de estacionamiento transitorio.- La modificación de la línea de cordón para ingreso de estacionamiento transitorio de carga y descarga de pasajeros en edificios de concentración masiva, clínicas u otras, está permitida únicamente en vías principales, en predios con frente mayor a 30,00 m. y mediante presentación del proyecto integral del ingreso. Está prohibida la modificación de la línea de cordón de acera para la ejecución de dársenas de estacionamiento temporal, sin la debida autorización. Artículo 536.- Previsión de seguridad en ingresos y salidas vehicular.- Las puertas y rampas de ingreso a garajes no deberán invadir, en ningún caso, las veredas o áreas públicas. En todo ingreso y salida vehicular debe implementarse señalización mediante sistema de alarma y luces de prevención a efectos de proveer seguridad al peatón, quien tiene prioridad de circulación en el área de acera. Artículo 540.- Estacionamiento para personas con discapacidad.- Todo edificio de estacionamientos, cualquiera sea su tipología, debe cumplir con lo establecido en el Reglamento para la integración de personas con discapacidad, y el estacionamiento respectivo deberá estar debidamente señalado con el logotipo internacional que lo identifica.
  • 31.
    Título : EdificioHíbrido para Santa Cruz de la Sierra Autor : Robson Ferronato Asignatura : Proyecto de Grado Carrera : Arquitectura Página 31 de 91 En estacionamiento público o privado con capacidad de hasta 30 vehículos, es obligatorio disponer al menos de un espacio de parqueo para personas con discapacidad; superada esta cifra, se agregará un espacio por cada 20 vehículos o fracción, que se ubicarán cercanos a las salidas a vía pública y a circulaciones verticales. Dimensiones mínimas de parqueo para personas con discapacidad : CAPÍTULO IX Depósitos de Residuos Sólidos Artículo 544.- Condiciones de espacio para residuos sólidos.- En toda edificación, cualquiera sea su uso, se deberá prever dentro de su terreno un área destinada al depósito y/o tratamiento inicial de residuos sólidos, que cumpla con las siguientes condiciones : 1. Ser de fácil acceso para el retiro diario de los residuos por parte de la empresa de recolección de basura y aseo urbano. 2. Los contenedores –cumpliendo normas de calidad ISO y normativa específica– deberán estar bien ventilados, claramente diferenciados para la clasificación de residuos, tener la inscripción alusiva a su uso y estar construidos con materiales impermeables de resistencia mecánica necesaria. 3. La diferenciación y separación de los residuos en contenedores debe facilitar el reciclado, reutilizado o reducido, para su recolección diferenciada y posterior clasificación y procesamiento. 4. Contar con capacidad suficiente para albergar la cantidad de residuos producidos por la población y/o el uso previsto en el edificio. 5. El mantenimiento y limpieza del área será responsabilidad de los propietarios o administradores de la edificación. 6. Podrán tener propaganda comercial o de servicio siempre que cuenten con la autorización respectiva. CAPÍTULO X Sanitarios Según el Uso de la Edificación
  • 32.
    Título : EdificioHíbrido para Santa Cruz de la Sierra Autor : Robson Ferronato Asignatura : Proyecto de Grado Carrera : Arquitectura Página 32 de 91 Artículo 546.- Normas generales para sanitarios en edificaciones de comercios y servicios.- 1. La cantidad de sanitarios establecidos en la tabla del Artículo 553 se distribuirá en partes iguales para hombres y mujeres en espacios separados. En los casos en que se demuestre mayor cantidad de usuarios de un mismo género podrá computarse la proporción equivalente, señalándose así en el proyecto. 2. En los sanitarios de hombres con más de dos inodoros, será obligatorio incluir un mingitorio. A partir de cuatro inodoros, uno de ellos podrá sustituirse por un mingitorio, no excediendo la proporción entre estos de uno a tres. 3. En edificaciones comerciales mayores a 600,00 m2, se dispondrán los sanitarios públicos y de empleados en espacios diferenciados, distribuyéndose la cantidad indicada en el cuadro en partes iguales. 4. En toda edificación pública o privada de uso masivo, además de los sanitarios exigidos por norma, se obliga a tener al menos uno para cada género con las condiciones de diseño para personas con discapacidad, según gráficos y las siguientes especificaciones: 4.1. Deberá contar como mínimo con un local destinado a baño con inodoro, lavamanos, espejo, grifería y accesorios especiales. 4.2. El inodoro tendrá un plano de asiento a 0,50 m. del nivel del piso terminado, con barrales metálicos laterales fijados de manera firme a pisos y paredes. El portarrollos estará incorporado a uno de ellos para que el discapacitado lo utilice con facilidad. El lavamanos se ubicará a 0,90 m. del nivel del piso terminado y permitirá el cómodo desplazamiento por debajo del mismo de la parte delantera de la silla utilizada por el discapacitado. 4.3. Sobre el mismo y a una altura de 0,95 m. del nivel del piso terminado se ubicará un espejo, ligeramente inclinado hacia adelante, que no exceda de 10% de inclinación. La grifería será la de tipo cruceta o palanca. Se deberá prever la colocación de elementos para colgar ropa o toallas a 1,20 m. de altura y un sistema de alarma conectado a la oficina de seguridad, accionado por botón pulsador ubicado a un máximo de 0,60 m. del nivel del piso terminado. La puerta de acceso abrirá hacia afuera con una luz libre de 0,95 m, y contará con una manija fija adicional interior para apoyo y empuje ubicada del lado opuesto a la que acciona la puerta. 4.4. La dimensión mínima del local será tal que permita el cómodo desplazamiento de la silla de ruedas utilizada por el discapacitado, cuyo radio de giro es de 1,30 m.
  • 33.
    Título : EdificioHíbrido para Santa Cruz de la Sierra Autor : Robson Ferronato Asignatura : Proyecto de Grado Carrera : Arquitectura Página 33 de 91 Artículo 547.- Cuadro de requerimiento de sanitarios según el uso del edificio.- Artículo 715.- De los baños.- Los servicios higiénicos para cada género estarán localizados en cada piso, preferentemente en vestíbulos, foyer o en circulaciones externas a la sala de espectadores. No se podrán comunicar directamente con esta y se regirán según las consideraciones establecidas en el Artículo 546 del presente Tomo y el siguiente cuadro :
  • 34.
    Título : EdificioHíbrido para Santa Cruz de la Sierra Autor : Robson Ferronato Asignatura : Proyecto de Grado Carrera : Arquitectura Página 34 de 91 CAPÍTULO IX Normas Para Locales Comerciales (UC) Artículo 674.- Concepto y nomenclaturas.- El uso comercial comprende actividades de intercambio, exposición, venta y/o reventa con destino a cualquier otro sector intermediario o consumidor final, sin que medie la transformación de materias primas. 1. Supermercados, mercados, centros comerciales y similares : Se regula las edificaciones de uso comercial masivo, hipermercados, supermercados, mercados de distintas escalas y otros similares. 2. Restaurantes o similares : Se regula las edificaciones de uso comercial de cafetería, restaurante, licorería, snack, bar, todo ambiente o local de expendio y consumo gastronómico. Artículo 676.- Dimensión de medios de salida.- Los medios de salida serán dimensionados tomando como base el factor de ocupación y en concordancia con las normas específicas de circulaciones para espacios de concentración masiva. Cuando en un centro comercial se contemplen áreas con diferentes destinos, dichas áreas deberán considerarse separadamente para efectos del cálculo de ocupación y medios de salida. Los centros comerciales que dispongan de comercios o tienda “ancla” con una ocupación mayor a 100 personas deben contar con medios de salida independientes a los considerados en el centro comercial. Artículo 677.- Circulaciones horizontales.- Las circulaciones horizontales o pasillos de las áreas de venta no podrán ser invadidas por objetos, escaparates, elementos fijos o móviles de los propios locales, debiendo dejar libre el espacio exigido para la circulación, determinado según el cálculo de medios de salida correspondiente. En establecimientos en los que esté previsto el uso de carros para transporte de mercaderías, los puntos de paso a través de cajas registradoras no podrán considerarse como vías de evacuación. El ancho libre de circulación horizontal de centros comerciales de abastecimiento, mercados y supermercados en el área comercial, será de acuerdo al siguiente cuadro :
  • 35.
    Título : EdificioHíbrido para Santa Cruz de la Sierra Autor : Robson Ferronato Asignatura : Proyecto de Grado Carrera : Arquitectura Página 35 de 91 Artículo 678.- Diferenciación de ingresos.- Los ingresos tanto de público peatonal y vehicular como de carga y servicio deberán ser independientes entre sí y claramente identificados. En supermercados mayores a 1.000,00 m², el ingreso principal y la salida de emergencia destinada al público deberán ser diferenciados con la señalización visible para evacuación. Artículo 680.- Desniveles.- En el interior de los mercados y supermercados, los desniveles podrán solucionarse mediante rampas con una pendiente máxima de 10%, con la señalización suficiente y con piso antideslizante. Artículo 681.- Circulaciones verticales.- Los núcleos de escaleras y ascensores, en comerciales de tres o más plantas, tendrán una distancia máxima entre sí de 30,00 m. El tramo de recorrido, considerado desde el punto más lejano de cualquiera de las plantas a la que sirve la escalera, será como máximo de 15,00 m, así como de cada uno de los núcleos hasta la salida segura, distancias medidas a eje de circulación y libres de obstáculos. Artículo 682.- Disposiciones del área de venta.- 1. Se considera área de venta al espacio o sector de expendio de mercadería o bienes en contacto directo con el público, incluyéndose estanterías, góndolas, mostradores y otros similares. 2. En centros de abastecimientos, los puestos perimetrales serán orientados al interior de la edificación a pasillos internos. Podrán tener una superficie útil mínima de 5,20 m2 y un lado no menor a 2,20 m. 3. En centros comerciales, la superficie mínima de local de venta es de 9,00 m² y un lado no menor a 2,40 m de eje a eje del local. 4. Los sectores destinados al expendio de mercadería y artículos de consumo serán zonificados agrupando los locales de acuerdo a las exigencias propias de la naturaleza de los artículos, debiendo proveerse instalaciones adecuadas en el área de expendio de alimentos y productos perecederos, considerando las siguientes restricciones: 4.1. Tanto los locales de venta de productos alimenticios como los destinados a la preparación y venta de alimentos deberán seguir las medidas de salubridad e higiene de la normativa medioambiental y otras normas sectoriales relativas. 4.2. Las paredes del sector de preparación y venta de alimentos – como cocinas, panadería, ventas de carnes, fiambres, embutidos y comidas preparadas – deberán estar revestidas hasta una altura de 2,20 m de azulejo blanco o bien de otro material impermeable, de fácil limpieza y de color claro.
  • 36.
    Título : EdificioHíbrido para Santa Cruz de la Sierra Autor : Robson Ferronato Asignatura : Proyecto de Grado Carrera : Arquitectura Página 36 de 91 4.3. Los mesones de preparación y lavaplatos serán de acero inoxidable y estarán provistos de instalación de desagües con cámaras sifonadas. 4.4. En el área de exposición y venta de productos cárnicos, lácteos y otros perecederos, en el sector de mesones deberá dejarse un espacio destinado para las vitrinas refrigeradas con temperaturas de 2ºC y 4ºC. 4.5. Los locales de venta de ropa en centros o galerías comerciales y mercados con rubro de ropa deberán prever un espacio de probador, diseñado para tal fin, de superficie mínima de 1,50 m². La altura máxima de estantería de exposición será de 2,00 m. Artículo 683.- Depósitos complementarios.- El área de almacenamiento de centros comerciales y mercados puede ser implementada como depósito general localizado en un sector común del establecimiento o de forma independiente en el interior de cada local, pudiendo realizarse como mezanine sin que exceda el 40% de la superficie de venta, caso en el que el pie derecho mínimo será de 2,40 m para cada uno de los espacios resultantes. Artículo 684.- Altura de ambientes.- El pie derecho mínimo para centros comerciales, mini mercados o supermercados será conforme a la siguiente tabla en función a la superficie del área de venta : *En superficie mayor a 2.500,00 m2 se incrementará 0,30 m por cada 500,00 m2 al pie derecho normado o fracción. Los conductos de aire acondicionado y/o cualquier instalación o elemento no pueden disminuir la altura libre establecida. Artículo 685.- Normas para iluminación y ventilación.- La dimensión de los vanos destinados a la iluminación y ventilación de los mercados y supermercados será según las características de los productos por almacenarse y en función del proyecto y de su tipología. En mercados y centros de abastecimiento, el sector de frutas y verduras deberá tener preferentemente ventilación natural. En el sector de preparación de comidas es obligatoria la instalación de extractores. Artículo 686.- Equipo electrógeno de emergencia.- Los locales comerciales deberán disponer de iluminación artificial adecuada y suficiente. Los centros comerciales, supermercados y otros de más de 500,00 m² de área de venta deberán contar una red de iluminación interior de emergencia conectada a un equipo electrógeno ubicado en una sala especial, en el perímetro de la edificación o bien en el exterior. Artículo 687.- Estacionamiento.- Los supermercados y/o mercados deberán contemplar un espacio destinado a parqueo que sea equivalente al 100 % de la superficie destinada a ventas, el cual podrá ser realizado en subsuelo, a nivel de superficie o en altura, según la ubicación y condiciones del terreno, en concordancia con el Artículo 545 del presente tomo. Los mercados y supermercados de más de 5.000,00 m² de terreno
  • 37.
    Título : EdificioHíbrido para Santa Cruz de la Sierra Autor : Robson Ferronato Asignatura : Proyecto de Grado Carrera : Arquitectura Página 37 de 91 deberán contar con una faja de desaceleración o de seguridad, separada de los carriles de la avenida en la entrada y salida a los estacionamientos, de manera que el flujo vehicular de la vía no sea interrumpido por las maniobras de los vehículos que ingresan o salen del estacionamiento. Calculo de la cantidad de parqueos y sanitarios
  • 38.
    Título : EdificioHíbrido para Santa Cruz de la Sierra Autor : Robson Ferronato Asignatura : Proyecto de Grado Carrera : Arquitectura Página 38 de 91
  • 39.
    Título : EdificioHíbrido para Santa Cruz de la Sierra Autor : Robson Ferronato Asignatura : Proyecto de Grado Carrera : Arquitectura Página 39 de 91
  • 40.
    Título : EdificioHíbrido para Santa Cruz de la Sierra Autor : Robson Ferronato Asignatura : Proyecto de Grado Carrera : Arquitectura Página 40 de 91
  • 41.
    Título : EdificioHíbrido para Santa Cruz de la Sierra Autor : Robson Ferronato Asignatura : Proyecto de Grado Carrera : Arquitectura Página 41 de 91
  • 42.
    Título : EdificioHíbrido para Santa Cruz de la Sierra Autor : Robson Ferronato Asignatura : Proyecto de Grado Carrera : Arquitectura Página 42 de 91 CAPITULO III. MARCO REAL 3.1 ANALISIS DE OBRAS SIMILARES: EDIFICIO HIBRIDO CULVER HOUSE El Culver House se sitúa en el sector privado del barrio Gold Coast de prestigio, Chicago, Illinois, Estados Unidos. Además del parque, Washington Square Park, el lugar ofrece a los futuros inquilinos el acceso a las tiendas, escuelas, restaurantes, servicios cívicos y culturales, así como diversas formas de transporte público que se encuentran a sus alrededores. Fuente: https://www.archdaily.com/86803/culver-house-development-dirk-denison-architects
  • 43.
    Título : EdificioHíbrido para Santa Cruz de la Sierra Autor : Robson Ferronato Asignatura : Proyecto de Grado Carrera : Arquitectura Página 43 de 91 Entre las actividades que plantea tenemos el uso mixto: • Espacio comercial • (situado en planta baja) • Gimnasio • Resto - Bar • Quiosco Se puede observar el uso de 8 departamentos desde el primero piso hasta el quinto lo cual hacen que este edificio adquiera un uso más compartido. En realidad tiene la forma de un rompecabezas, lo que permite que sus departamentos sean únicos y diferentes. Cada departamento tiene acceso directo al aire libre por medio de: TERRAZAS BALCONES JARDINES
  • 44.
    Título : EdificioHíbrido para Santa Cruz de la Sierra Autor : Robson Ferronato Asignatura : Proyecto de Grado Carrera : Arquitectura Página 44 de 91 Descripción formal y funcional En cuanto a la planta baja, es generada por la sucesión de espacios verdes. C En este edificio un área importante es la azotea que cumple una función de transición entre las diferentes áreas del mismo edificio. Además de los espacios verdes de jardín de invierno, el edificio utiliza un techo verde plantado con especies nativas como un servicio para los residentes que a la vez sirve como ecosistema urbano y reduce el efecto isla de calor. A su vez el techo recoge agua de lluvia para el riego de todos los espacios verdes en todo el edificio, lo cual reduce el consumo de agua potable del mismo. El edificio es sustentable por la alta tecnología que tiene. Estar Circulación vertical y deposito Espacio verde plantado
  • 45.
    Título : EdificioHíbrido para Santa Cruz de la Sierra Autor : Robson Ferronato Asignatura : Proyecto de Grado Carrera : Arquitectura Página 45 de 91
  • 46.
    Título : EdificioHíbrido para Santa Cruz de la Sierra Autor : Robson Ferronato Asignatura : Proyecto de Grado Carrera : Arquitectura Página 46 de 91 EDIFICIO COPAN Es una de las construcciones más relevantes y emblemáticas de la ciudad brasileña de São Paulo, diseñado por el arquitecto brasileño Oscar Niemeyer a finales de la década de los 50. El edificio se encuentra en un lugar estratégico en el centro de la ciudad y consta de 37 plantas, 72 tiendas, 5000 habitantes, 1.160 pisos, 6 bloques, y una iglesia evangélica, el mayor edificio residencial del mundo, ocupando un solar de 10.000 metros cuadrados y en total tiene 120.000 metros cuadrados construidos. Fuente:https://www.notimerica.com/cultura/noticia-diez-edificios-mas-emblematicos-oscar-niemeyer-20161215082431.html
  • 47.
    Título : EdificioHíbrido para Santa Cruz de la Sierra Autor : Robson Ferronato Asignatura : Proyecto de Grado Carrera : Arquitectura Página 47 de 91 Descripción formal y funcional En la planta baja se ubicaron: una sastrería, un fast-food de comida china, cuatro restaurantes, una lavandería, una cafetería, diez tiendas de ropa y accesorios de moda, cinco peluquerías, una inmobiliaria, una relojería, dos bares y una Iglesia evangélica. El uso de formas sinuosas que a su vez rompen los ángulos rectos, con su forma de “s” que se adaptan a la forma del terreno, las aberturas ininterrumpidas que se adapta a la superficie de las fachadas dando la sensación de movimientos ondulantes. Materiales predominantes El edificio tiene la mayor estructura de hormigón del país, además de su entrepiso con losas curvas en doble altura que establecen una relación con la escala humana.
  • 48.
    Título : EdificioHíbrido para Santa Cruz de la Sierra Autor : Robson Ferronato Asignatura : Proyecto de Grado Carrera : Arquitectura Página 48 de 91 Franjas de hormigón armado curvos, pórticos de tabiques para suprimir el uso de columnas dentro de las habitaciones, uso de las franjas horizontales que funcionan como parasoles que protegen del extremo calor paulista a sus habitantes. Otra característica importante de este edificio es que mantiene una relación entre su Planta baja, primer piso y exterior, conformando un sistema público de lugares que e interactúan unos con otros.
  • 49.
    Título : EdificioHíbrido para Santa Cruz de la Sierra Autor : Robson Ferronato Asignatura : Proyecto de Grado Carrera : Arquitectura Página 49 de 91 Doble altura para establecer buena relación edificio- escala urbana. Es la ubicación del hall de acceso y comercios. CONCLUSION: Los proyectos similares que se muestran son los mas emblemáticos y ejemplos neto sobre el tema a desarrollar, la forma de los volúmenes arquitectónicos en los edificios hibridos que se muestran son curvos y rectángulos, con las áreas necesarias y debidamente distribuidas, con dobles alturas y varios niveles de pisos que es característica de un edificio hibrido. Estos proyectos similares dieron algunas pautas y premisas para plantear el nuevo proyecto, asi mismo se distribuyeron las áreas y sectores.
  • 50.
    Título : EdificioHíbrido para Santa Cruz de la Sierra Autor : Robson Ferronato Asignatura : Proyecto de Grado Carrera : Arquitectura Página 50 de 91 3.1.1 SITUACION AMBITO INTERNACIONAL En Estados Unidos y Europa los híbridos permitieron la apropiación y la aceptación de los usuarios, fueron la incorporación de la escala humana en todos los aspectos y la correcta fusión de la ciudad vertical y horizontal. A pesar del tamaño y los ideales casi monumentales detrás de estos proyectos, se busca que todos los espacios, circulaciones, plazas, terrazas, esculturas y edificios se realicen a una escala que no resulte abrumadora, sino que invite al usuario a recorrer y experimentar. El diseño de estos proyectos tanto a escala arquitectónica como urbana permitió llevar a cabo un emprendimiento donde el objetivo primordial no es la explotación vertical del suelo sino la suma de espacios verticales y horizontales de distintos usos que actúan en conjunto y se complementan. 3.1.2 SITUACION AMBITO NACIONAL Cada vez más inversionistas en Bolivia apuestan a este tipo de edificios. Se puede ver un crecimiento muy claro dirigido a edificaciones verticales de gran escala como un hibrido, que se apueste a este tipo de emprendimientos hace que cada vez más personas quieran vivir en edificios de este tipo o en zonas donde haya uno cercano. 3.1.3 SITUACION AMBITO LOCAL Un referente clave es el edificio La Riviera Residencias, está ubicada dentro del centro Empresarial Equipetrol, sede de empresas de renombre internacional como Repsol, Petrobras, Total, Kimberly Clark, Basf Quimica y Dow Agrosciences. El proyecto posee cercanía a importantes colegios privados, universidades, hoteles de 5 estrellas, y nuevos desarrollos de shopping malls ( Beauty Plaza y Mall Ventura). Así mismo cuenta con acceso cercano al "Urubo", reserva ecológica y área eco-turística de Santa Cruz, actualmente en consolidación como el mayor polo de desarrollo residencial. El grupo hotelero "Marriott" y "Sheraton" exclusivos para ejecutivos de 5 estrellas, proyectan inaugurarse dentro el Triángulo de Oro de Santa Cruz en 2017 y 2018 respectivamente. 3.1.4 CONCLUSIONES DEL MARCO REAL Los híbridos son intervenciones con un alto impacto que trasciende su entorno inmediato, relacionando el edificio con un territorio que escapa los límites físicos de la intervención. Los edificios híbridos desde su génesis en la ciudad americana a principios de siglo XX buscan llevar el concepto de escala al límite. Esta búsqueda es posibilitada por los nuevos avances tecnológicos y las nuevas posibilidades ofrecidas por la construcción en acero, pero últimamente alimentada y promovida por los desarrolladores privados que buscan obtener un máximo de rentabilidad de parcelas cuyo costo se encontraba en constante aumento. La única limitante a su tamaño son las restricciones normativas y técnicas. Que estos edificios hallan devenido plurifuncionales es una consecuencia de su dimensión, ya que debido a los vaivenes de la economía resultaba cada vez menos
  • 51.
    Título : EdificioHíbrido para Santa Cruz de la Sierra Autor : Robson Ferronato Asignatura : Proyecto de Grado Carrera : Arquitectura Página 51 de 91 factible su comercialización únicamente como edificios terciarios (Abalos y Herreros, 1992. Koolhaas, 1978) CAPITULO IV. ANALISIS DE SITIO 4.1 ELECCION DEL SITIO Se analizo tres opciones de sitio con características similares. Los 3 terrenos cuentan con todos los servicios básicos. Opción 01 Ubicación: Se encuentra dentro del distrito 1 de santa cruz, en u.v. 58, zona Equipetrol, manzano 22, barrio sirari y a escasos metros del 4to anillo y av. San martin, actualmente el terreno se encuentra vacio, con una superficie de 4.925 m2.
  • 52.
    Título : EdificioHíbrido para Santa Cruz de la Sierra Autor : Robson Ferronato Asignatura : Proyecto de Grado Carrera : Arquitectura Página 52 de 91 Opción 02 Ubicación: El terreno se encuentra en la zona sur de la ciudad de Santa Cruz de la Sierra en los cañaberales de San Aurelio, sobre una via primaria la av.6to anillo San Aurelio y sobre la Av.Radial 12. Superficie de 9385 m2
  • 53.
    Título : EdificioHíbrido para Santa Cruz de la Sierra Autor : Robson Ferronato Asignatura : Proyecto de Grado Carrera : Arquitectura Página 53 de 91 Opción 03 Ubicación: El terreno se encuentra en la zona noreste de la ciudad de Santa Cruz de la Sierra sobre una via primaria como es la Av. Cañoto, primer anillo. Superficie: 6750 m2.
  • 54.
    Título : EdificioHíbrido para Santa Cruz de la Sierra Autor : Robson Ferronato Asignatura : Proyecto de Grado Carrera : Arquitectura Página 54 de 91 4.2. ANÁLISIS DEL SITIO ELEGIDO El terreno que mejor se adapta el edificio hibrido es el terreno #01, ya que las condiciones del tipo de infraestructura a diseñar son permitidas dentro de esa zona F3 y todo el entorno empresarial condiciona al éxito del proyecto. El terreno facilita el ingreso por los 3 frentes del terreno en las calles Los Lirios, Tropical y Las Ramblas. 4.2.1 INDICADORES DEL SITIO Se encuentra en Bolivia, dentro del distrito 1 de santa cruz, en u.v. 58, zona Equipetrol, manzano 22, barrio sirari y a escasos metros del 4to anillo y av. San martin.
  • 55.
    Título : EdificioHíbrido para Santa Cruz de la Sierra Autor : Robson Ferronato Asignatura : Proyecto de Grado Carrera : Arquitectura Página 55 de 91 • UBICACIÓN GEOGRÁFICA La ciudad de Santa Cruz de la Sierra está situada en la margen derecha del río Piraí, el cual avanza hacia el norte para desembocar en el río Grande o Guapay, parte de la cuenca amazónica. Tiene una altitud media sobre el nivel del mar de 416 m. La ciudad está en una divisoria de aguas. Hacia el oeste sus aguas van al río Piraí, y al este van al río Grande. La topografía es plana. Sus coordenadas son: 17º48′02”S 63º10”41”O. El área ocupada por la ciudad es de 567 km², y tiene un perímetro de 110,2 kilómetros. La ciudad ocupa una extensión mayor al de las ciudades de La Paz y El Alto juntas. La extensión total del Área metropolitana de Santa Cruz de la Sierra es de 1.590 km², o que supera en extensión a ciudades como Montevideo, Asunción y Brasilia. FUENTE:https://es.wikipedia.org/wiki/Santa_Cruz_de_la_Sierra
  • 56.
    Título : EdificioHíbrido para Santa Cruz de la Sierra Autor : Robson Ferronato Asignatura : Proyecto de Grado Carrera : Arquitectura Página 56 de 91 • FORMA, DIMENCION Y SUPERFICIE DE TERRENO
  • 57.
    Título : EdificioHíbrido para Santa Cruz de la Sierra Autor : Robson Ferronato Asignatura : Proyecto de Grado Carrera : Arquitectura Página 57 de 91 • CLIMA (SOLEAMIENTO Y VENTILACION)
  • 58.
    Título : EdificioHíbrido para Santa Cruz de la Sierra Autor : Robson Ferronato Asignatura : Proyecto de Grado Carrera : Arquitectura Página 58 de 91 • TOPOGRAFIA (DESNIVELES DEL TERRENO)
  • 59.
    Título : EdificioHíbrido para Santa Cruz de la Sierra Autor : Robson Ferronato Asignatura : Proyecto de Grado Carrera : Arquitectura Página 59 de 91 • VEGETACION
  • 60.
    Título : EdificioHíbrido para Santa Cruz de la Sierra Autor : Robson Ferronato Asignatura : Proyecto de Grado Carrera : Arquitectura Página 60 de 91 4.2.2 INDICADORES DE SITUACION • INFRAESTRUCTURA VIAL Y ACCESIBILIDAD
  • 61.
    Título : EdificioHíbrido para Santa Cruz de la Sierra Autor : Robson Ferronato Asignatura : Proyecto de Grado Carrera : Arquitectura Página 61 de 91 • USO DE SUELO
  • 62.
    Título : EdificioHíbrido para Santa Cruz de la Sierra Autor : Robson Ferronato Asignatura : Proyecto de Grado Carrera : Arquitectura Página 62 de 91 • EQUIPAMIENTO URBANO
  • 63.
    Título : EdificioHíbrido para Santa Cruz de la Sierra Autor : Robson Ferronato Asignatura : Proyecto de Grado Carrera : Arquitectura Página 63 de 91 • 1° ORDEN – SERVICIOS BASICOS
  • 64.
    Título : EdificioHíbrido para Santa Cruz de la Sierra Autor : Robson Ferronato Asignatura : Proyecto de Grado Carrera : Arquitectura Página 64 de 91 2° ORDEN – OCUPACION DEL SUELO (ENTORNO MEDIATO)
  • 65.
    Título : EdificioHíbrido para Santa Cruz de la Sierra Autor : Robson Ferronato Asignatura : Proyecto de Grado Carrera : Arquitectura Página 65 de 91 4.2.3 CONCLUSIONES DEL ANALISIS DE SITIO La elección de este terreno fue porque se consideró que es el que mejor se adapta al edificio Hibrido, ya que el entorno es versátil y acompaña al funcionamiento del edificio. Igualmente se valoró los 3 frentes que tiene el terreno, permitiendo una permeabilidad más fluida a los usuarios.
  • 66.
    Título : EdificioHíbrido para Santa Cruz de la Sierra Autor : Robson Ferronato Asignatura : Proyecto de Grado Carrera : Arquitectura Página 66 de 91 CAPITULO V. ETAPAS DE DISEÑO DEL PROYECTO ARQUITECTONICO 5.1 COMITENTE-USUARIO-BENEFICIARIO Definición del Comitente: Inversionistas, Agentes y/o Empresa privada. Una empresa privada, es propiedad de inversores privados, no gubernamentales, accionistas o propietarios (generalmente en conjunto, pero puede ser propiedad de una sola persona), y entrar en contraste con las instituciones estatales, como empresas públicas y entes gubernamentales. a) COMITENTE: Iniciativa Privada (Ferronato Soluciones arquitectónicas). b) USUARIO: Profesionales y personas con visión de integración en sus actividades. c) BENEFICIARIO: Habitantes de la ciudad de Santa Cruz de la Sierra, en el área urbana. 5.2 CONDICIONANTES DEL DISEÑO ARQUITECTONICO ECONOMICO: SE UTILIZARÁ MATERIALES DE BUENA CALIDAD PARA LAS AREAS QUE MAS REQUIEREN MEJOR IMAGEN DEL PROYECTO. ORIENTACION: El terreno cuenta con visuales libres que aporta una buena orientación solar y vientos. EMPLZAMIONTO: SE RESPETARA LAS NORMAS ESTABELECIDAS EN CODIGO DE URBANISMO Y OBRAS.
  • 67.
    Título : EdificioHíbrido para Santa Cruz de la Sierra Autor : Robson Ferronato Asignatura : Proyecto de Grado Carrera : Arquitectura Página 67 de 91 BIOCLIMATICA TOPOGRAFICA VEGETACION ENTORNO INMEDIATO
  • 68.
    Título : EdificioHíbrido para Santa Cruz de la Sierra Autor : Robson Ferronato Asignatura : Proyecto de Grado Carrera : Arquitectura Página 68 de 91 5.3 DIMENSIONAMIENTO DEL PROYECTO El dimensionamiento del proyecto fue en base a un estudio que se realizo en las diferentes normativas nacionales e internacionales. Se tomo también como referencia edificios del mismo tipo en otras ciudades y edificios híbridos de la misma área. 5.3.1 DETERMINACION DEL USUARIO Para identificar el usuario en este tipo de edificación vertical dentro de la ciudad, es necesario conocer el grupo de personas que se interese por este tipo de edificación. El tipo de necesidades y posibilidades de cada usuario es diferente, así que tomando como base los aspectos psicológicos, económicos y sociales, establecimos el nivel del proyecto. Los usuarios del edificio hibrido serán variados ya que ocuparan vivienda, comercio y oficina. Foráneos: • Para usuarios de negocios o del extranjero, que residen en la ciudad por razones de trabajo, inversionistas, investigadores, etc. Hace falta un tipo de vivienda que cubra sus necesidades, más que todo que cuente con la seguridad en todo momento, cercanía a servicios y a centros de negocios o trabajo. Solteros o divorciados: • según una encuesta en el 2008 hay 14 divorcios en cada 100 matrimonios en el país. Parejas sin hijos: • El hecho de adquirir una vivienda para este tipo de usuarios es difícil, por el pequeño número de usuarios y el alto costo de mantenimiento de las viviendas horizontales, en cambio con esta propuesta se tendrían opciones de áreas comunes para esparcimiento mínimas necesarias. Estudiantes: • Para foráneos que vienen a estudiar en universidades cercanas como Udabol, UAGRM entre otras. Las estadísticas arrojadas a través un sondeo en los jóvenes universitarios, señalan que el 10% de los jóvenes viven en departamentos, ya sea de residencias estudiantiles o departamentos en general, y el resto se adecúa en casas de asistencia o compartiendo el espacio entre varios en casas horizontales con espacios de sobra, esto es determinado en el sector norte de la ciudad, por falta de existencia de los mismos.
  • 69.
    Título : EdificioHíbrido para Santa Cruz de la Sierra Autor : Robson Ferronato Asignatura : Proyecto de Grado Carrera : Arquitectura Página 69 de 91 5.3.2 DETERMINACION DE AREAS ESPECIFICAS PROGRAMA DE NECESIDADES Con todo el análisis del análisis tipológico y el modelo tipológico internacional podemos deducir los requerimientos de algunas actividades para el “Edificio Híbrido para Santa Cruz de la Sierra”, que pueden ser englobadas en áreas o sectores funcionales como: 1) Área Administrativa 2) Área Comercial 3) Área Habitacional 4) Áreas Comunes 5) Área de Circulación 6) Área de Servicios 7) Área de Apoyo - RECEPCIÓN - DIRECCIÓN ADMINISTRATIVA - SECRETARIA - CONTABILIDAD - SALA DE REUNIONES 1. AREA ADMINISTRATIVA - ARCHIVO - SALA DE ESPERA - BATERIAS DE BAÑOS - RECURSOS HUMANOS - DEPÓSITO DE LIMPIEZA - COCINETA - RECEPCIÓN - ADMINISTRACIÓN - RELACIONES PUBLICAS 2. AREA COMERCIAL - DPTO. LEGAL - SALA REUNIONES - LOCALES COMERCIALES - BATERÍAS DE BAÑOS - HALL DE INGRESO - INFORMACIÓN - ADMINISTRACIÓN - CONTABILIDAD - RELACIONES PUBLICAS - DPTO. LEGAL 3. AREA HABITACIONAL - SALA DE ESPERA - DPTO. DE 1 DORMITORIO - DPTO. DE 2 DORMITORIOS - DPTO. DE 3 DORMITORIOS - BATERÍAS DE BAÑOS - DEPOSITO
  • 70.
    Título : EdificioHíbrido para Santa Cruz de la Sierra Autor : Robson Ferronato Asignatura : Proyecto de Grado Carrera : Arquitectura Página 70 de 91 - PISCINA - SALON DE EVENTOS - GIMNASIO 4. AREAS COMUNES - SAUNA Y SPA - BAR - BATERÍAS DE BAÑOS - CIRCULACION VERTICAL - CIRCULACION HORIZONTAL 6. AREA DE CIRCULACION - CIRCULACION VEHICULAR - CUARTO DE LIMPIEZA - DEPOSITO - BODEGA 7. AREA DE SERVICIO - CONTROL VEHICULAR+BAÑO - PARQUEOS - AREA DE GUARDIA DE SEGURIDAD Y/O CONSERJE - BATERIAS DE BAÑOS - AREA DE BASURA (CONTENEDORES) - CUARTO ELECTRICO DE ACOMETIDAS 8. AREA DE APOYO - TANQUE DE RESERVA DE AGUA POTABLE - TRANSFORMADOR ELECTRICO - SALA DE MAQUINAS
  • 71.
    Título : EdificioHíbrido para Santa Cruz de la Sierra Autor : Robson Ferronato Asignatura : Proyecto de Grado Carrera : Arquitectura Página 71 de 91 5.3.3 FICHAS TECNICAS ESPACIALES 5.3.3.1 CUANTIFICACION FICHA #1
  • 72.
    Título : EdificioHíbrido para Santa Cruz de la Sierra Autor : Robson Ferronato Asignatura : Proyecto de Grado Carrera : Arquitectura Página 72 de 91 FICHA #2
  • 73.
    Título : EdificioHíbrido para Santa Cruz de la Sierra Autor : Robson Ferronato Asignatura : Proyecto de Grado Carrera : Arquitectura Página 73 de 91 FICHA #3
  • 74.
    Título : EdificioHíbrido para Santa Cruz de la Sierra Autor : Robson Ferronato Asignatura : Proyecto de Grado Carrera : Arquitectura Página 74 de 91 FICHA #4
  • 75.
    Título : EdificioHíbrido para Santa Cruz de la Sierra Autor : Robson Ferronato Asignatura : Proyecto de Grado Carrera : Arquitectura Página 75 de 91 FICHA #5
  • 76.
    Título : EdificioHíbrido para Santa Cruz de la Sierra Autor : Robson Ferronato Asignatura : Proyecto de Grado Carrera : Arquitectura Página 76 de 91 FICHA #6
  • 77.
    Título : EdificioHíbrido para Santa Cruz de la Sierra Autor : Robson Ferronato Asignatura : Proyecto de Grado Carrera : Arquitectura Página 77 de 91 FICHA #7
  • 78.
    Título : EdificioHíbrido para Santa Cruz de la Sierra Autor : Robson Ferronato Asignatura : Proyecto de Grado Carrera : Arquitectura Página 78 de 91
  • 79.
    Título : EdificioHíbrido para Santa Cruz de la Sierra Autor : Robson Ferronato Asignatura : Proyecto de Grado Carrera : Arquitectura Página 79 de 91 FICHA #8
  • 80.
    Título : EdificioHíbrido para Santa Cruz de la Sierra Autor : Robson Ferronato Asignatura : Proyecto de Grado Carrera : Arquitectura Página 80 de 91 5.3.3.2 CUANTIFICACION LOBBY RECEPCION JUEGO DELIVING SILLAS MESON TIPO ESCRITORIO TIENDAS MODULOS DEALMACENAJE EXIBIDOR CURVO PANEL DE LAMAS PERCHEROS MESON ESCRITORIO SALA DE REUNIONES 1 MESA DE REUNIONES 13 SILLAS 1 SOFA ADMINISTRACION ESCRITORIOS MUEBLE AUXILIAR LIVING DE ESPERA MESON DE RECEPCION ANAQUELES DE ARCHIVO DEPARTAMENTOS LIVING SILLAS CAMA CLOSET MESONES REPISAS PATIO DE COMIDAS 60 mesas 240 sillas
  • 81.
    Título : EdificioHíbrido para Santa Cruz de la Sierra Autor : Robson Ferronato Asignatura : Proyecto de Grado Carrera : Arquitectura Página 81 de 91 5.4 PROGRAMA ARQUITECTONICO
  • 82.
    Título : EdificioHíbrido para Santa Cruz de la Sierra Autor : Robson Ferronato Asignatura : Proyecto de Grado Carrera : Arquitectura Página 82 de 91 5.5 ORGANIGRAMA GENERAL
  • 83.
    Título : EdificioHíbrido para Santa Cruz de la Sierra Autor : Robson Ferronato Asignatura : Proyecto de Grado Carrera : Arquitectura Página 83 de 91 5.6 ORGANIGRAMA ESPECIFICO
  • 84.
    Título : EdificioHíbrido para Santa Cruz de la Sierra Autor : Robson Ferronato Asignatura : Proyecto de Grado Carrera : Arquitectura Página 84 de 91 5.7 PREMISAS DE DISEÑO ARQUITECTONICO (TEORIAS- GRAFICAS) 5.7.1 FUNCIONALES La distribución de áreas se realiza en función al asoleamiento del terreno y los vientos predominantes. OFICINAS DEPARTAMENTOS AREAS COMUNES RESTAURANTE
  • 85.
    Título : EdificioHíbrido para Santa Cruz de la Sierra Autor : Robson Ferronato Asignatura : Proyecto de Grado Carrera : Arquitectura Página 85 de 91 5.7.2 TECNOLOGICA La piel arquitectónica protege en un porcentaje de la radiación solar, manteniendo las áreas bien climatizadas sin exceder el uso eléctrico de los aires acondicionados además de lograr espacios con mayor iluminación que generan percepciones mas interesantes. 5.7.3 ESPACIALES Hay espacios que requieren grandes luces para recibir a los usuarios y hacerlos Sentir en un lugar seguro y fácil de adaptarse como indica la neuroarquitectura. La piel del edificio permite la entrada de luz natural y el funcionamiento óptimo de las alturas equidistantes.
  • 86.
    Título : EdificioHíbrido para Santa Cruz de la Sierra Autor : Robson Ferronato Asignatura : Proyecto de Grado Carrera : Arquitectura Página 86 de 91 5.7.4 PAISAJISTICA La calle que se abrio en el terreno logra que el vehiculo del usuario pueda ingresar al terreno de manera mas rapida que en los estacionamientos de subsuelo pero con el mismo nivel de seguridad. Se procuro que las areas verdes del edificio rodeen al hibrido para que desde cualquier punto se pueda ver la vegetacion ya que como nos indica la neuroarquitecutar el color verde y le vegetacion proporciona un sentimiento confianza y esperanza en los usuarios de esta menera seran mas edificientes en sus actividades.
  • 87.
    Título : EdificioHíbrido para Santa Cruz de la Sierra Autor : Robson Ferronato Asignatura : Proyecto de Grado Carrera : Arquitectura Página 87 de 91 5.7.5 URBANAS INGRESOS PEATONALES El ingreso al comercio desde la calle Tropical, esta marcado para ser comodo y acesible a personas discapacitadas El ingreso peatonal al sector corporativo esta sobre la av.Las Ramblas. El ingreso peatonal al sector residencial esta sobre la calle Los Lirios. con un ingreso diferenciado
  • 88.
    Título : EdificioHíbrido para Santa Cruz de la Sierra Autor : Robson Ferronato Asignatura : Proyecto de Grado Carrera : Arquitectura Página 88 de 91 CAPITULO VI PROPUESTA ARQUITECTONICA 6.1 PARTIDO ARQUITECTONICO 6.1.1 IDEA DE PARTIDO VOLUMETRIA PRELIMINAR
  • 89.
    Título : EdificioHíbrido para Santa Cruz de la Sierra Autor : Robson Ferronato Asignatura : Proyecto de Grado Carrera : Arquitectura Página 89 de 91 6.1.2 PROPUESTA ZONIFICACION COMERCIO INGRESOS A LA TORRE PARQUEOS NIVEL 1PLANTA BAJA RESTAURANTES Y COCINAS PALIERES COMEDOR PLANTA TIPO OFICINAS RESIDENCIA NIVEL 3
  • 90.
    Título : EdificioHíbrido para Santa Cruz de la Sierra Autor : Robson Ferronato Asignatura : Proyecto de Grado Carrera : Arquitectura Página 90 de 91 6.2 MEMORIA DESCRIPTIVA GRAFICA El proyecto edificio hibrido en pleno corazón del triángulo de oro en Santa Cruz de la Sierra, converge comercio, vivienda y oficinas, con sus diferentes servicios, dándole al usuario la comodidad de tener todo en la misma infraestructura. El edificio cuenta con dos torres, una de departamentos y otra torre corporativa, en el basamento se encuentra el área comercial con tiendas, patio de comidas y entre el basamento y las torres se planteó el área social donde se encuentra el área de juegos, piscinas y la administración. Cuenta con 3 nieles de subsuelo resolviendo así el problema de parqueos en esa zona y el edificio se comprometió con su entorno y con el medio ambiente, siento amigable y respetando los árboles que había en su perímetro, añadiendo también más vegetación, el concepto es elegante, refinado y con la piel se puede reducir el consumo eléctrico. 6.3 PROYECTO ARQUITECTONICO 6.4 PRESUPUESTO GENERAL BS 266.383,91 / 68m2 = BS 3.917,40 m2
  • 91.
    Título : EdificioHíbrido para Santa Cruz de la Sierra Autor : Robson Ferronato Asignatura : Proyecto de Grado Carrera : Arquitectura Página 91 de 91 Un promedio de U$ 560 m2 x 28.699,00m2 = U$ 16.071,440 6.5 BIBLIOGRAFIA LIBROS : - Neufert Ernst (1997) Arte de proyectar en arquitectura, Editorial Gustavo Gill;España. - Plazola Cisneros, principios de dimensionamiento. - Plan de Desarrollo Municipal de Santa Cruz de la Sierra (2009-2013). - Culturas Nativas en Santa Cruz. Santa Cruz de la Sierra. GDSCZ. (2013). - Parejas, A. (1991). Historia de Santa Cruz. - EDIFICIOS HÍBRIDOS. nuevas formas de habitar en el siglo XXI. - Culturas nativas en Santa Cruz - Bolivia, 2013, Secretaría de Educación y Cultura Gobierno Departamental de Santa Cruz. - PLOT Plan de Ordenamiento Urbano Territorial. - Libro Hibridos XXL, El limite entre edificio y ciudad por Guillermo Gosalbo Guenot 2012. PAGINAS WEB : - Navegador Google earth. - http://biblioteca.usac.edu.gt/tesis/02/02_1554.pdf, tesis. -https://habitatgecollectiu.wordpress.com/2014/01/16/edificios-hibridos-nuevas-formas- de-habitar-en-el-siglo-xxi/ - www.boliviacontact.com. Las Misiones de Chiquitos. - INE. (2012). Censo, 2012. En I. N. Estadística, Censo 2012. Santa Cruz, Bolivia. - https://es.wikipedia.org/wiki/Santa_Cruz_de_la_Sierra Planificación. (29 de abril de 2017). Santa Cruz de la Sierra. - https://es.wikipedia.org/wiki/Santa_Cruz_de_la_Sierra Wetterdienst, D. - https://es.wikipedia.org/wiki/Empresa_privada. - boliviacontact.com (2011). «Las Misiones de Chiquitos». Consultado el 15 de agosto de 2011. - http://www.concejomunicipalscz.gob.bo/mapas-utiles/mapa-de-las-sub-alcaldias.php Mapa Distrito Municipal 1. - http://www.arranz.net/web.arch-mag.com/4/anc/04.html - Gallego, P. WAM04: Edificio Híbrido. Recuperado el 12 de Junio de 2016, de Arranz. REGLAMENTOS : - LEY Nº 482 DE ENERO DE 2014 (Ley de Gobiernos Autónomos Municipales). - REGLAMENTO BOLIVIANO DE LA CONSTRUCCION. - CODIGO DE URBANISMO Y OBRAS (Gobierno Autonomo Municipal de Santa Cruz de la Sierra-Bolivia). TESIS : - Evelyn Aguilar Morales (Marzo de 2017). Edificio Hibrido en Ate-Lima. Lima-Peru, 97 paginas. - Julio Hernan Barrera Pinzon (2014). Edificio hibrido como dispositivo para revitalizar centros urbanos. Bogota-Colombia, 30 paginas.