• Es la ruta metabólica, en la que se sintetizan principalmente:
• NADPH,
• Ribosa-5-fosfato
• Es una vía anabólica
• Se realiza en el citoplasma
• No es una ruta de generación de energía
Poder reductor del NADPH:
El poder reductor se refiere a la capacidad de ciertas biomoléculas de
actuar como donadoras de electrones o receptoras de protones
• Las reacciones de la biosíntesis de ácidos grasos y la
biosíntesis de esteroides utilizan grandes cantidades de
NADPH
• Es activa en:
• eritrocitos,
• tejido adiposo,
• hígado,
• corteza suprarrenal,
• tiroides,
• testículos
• glándulas mamarias en lactancia
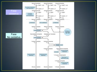
Fase
Oxidativa
Fase
No Oxidativa
Descarboxilación
G-6-P
y
Producción
NADPH
Transferencia
de
carbonos
Fase
oxidativa
Fase
No oxidativa
La glucosa 6P deshidrogenasa transforma la glucosa 6P en
6 fosfogluconolactona con la producción de NADPH.
Luego se produce la descarboxilación
La reacción general de esta primera fase es:
Glucosa-6-P + 2 NADP+ + H2O → Ribulosa-5-P + 2 NADPH + 2 H+ + CO2
La fase oxidativa de la vía de las pentosas genera por cada
molécula de glucosa:
• 1 ribulosa-5-fosfato
• 1 CO2
• 2 NADPH
Enzima
reguladora de la
velocidad de la vía
de las pentosas
Inhibe:
NADPH
( sitio
alostérico)
Activa:
NADP+
1 2 3
+
• La enzima glucosa-6-fosfato-deshidrogenasa, se encuentra
en mayor cantidad cuando la dieta contiene grandes
cantidades de Hidratos de Carbono.
Fase
oxidativa
Fase
No oxidativa
Transferencia de
carbonos que
permiten la
formación de una
serie de azúcares
dependiendo de las
necesidades de la
célula.
Vía de las
pentosas:
Fase no oxidativa
Las reacciones de la vía oxidativa son
irreversibles
Las reacciones de la vía no oxidativa son reversibles
En la vía de las
pentosas,
el destino de los
azúcares fosfato
depende de las
Demanda de NADPH > Demanda de ribosa
Demanda de NADPH < Demanda de ribosa
Cantidades equimoleculares de ribosa y NADPH
• Producir ROS
• Participa en la síntesis de :
• ácidos grasos.
• colesterol.
• neurotransmisores.
• nucleótidos.
• oxido nítrico
• Detoxificación:
• Reducción del glutation oxidado,
• Monooxigenasas ligadas a citocromo P450.
Glucosa Glucosa-6-P
NADPH
Ribulosa-5-P
Ribosa-5-P
Eritrosa-4-P
Síntesis de aminoácidos
aromáticos
Síntesis de
Ribonucleótidos
Síntesis de
Desoxirribonucleótidos
RNA
DNA
Bases
nitrogenadas
NADPH
NADP
Síntesis de ácidos grasos
Síntesis de colesterol
Síntesis de
neurotransmisores
Detoxificación
Los glóbulos rojos necesitan grandes cantidades de NADPH para:
• reducir la hemoglobina oxidada
• regenerar el glutatión reducido.
El glutatión reducido es un potente antioxidante que presenta importantes
funciones como la eliminación de peróxidos y la reducción de
ferrihemoglobina (Fe+3).
Glutation reducido
Glutation oxidado
En células hepáticas
Síntesis de Oxido nítrico
NADH
• Se oxida en la cadena
respiratoria
• Interviene en la síntesis de
ATP
• Sirve como dador de electrones
en la síntesis de ATP
NADPH
 No se oxida en la cadena
respiratoria
 No interviene en la síntesis de
ATP
 Sirve como dador de electrones
en las síntesis de:
◦ Ácidos grasos,
◦ Neurotransmisores
◦ Nucleótidos
◦ Colesterol
• Es un complejo multiproteico encargado
de producir especies reactivas del
oxígeno (ROS,) Es de gran importancia
en las células fagocíticas (principalmente
neutrófilos y macrófagos) porque participa
en la destrucción de microorganismos
patógenos, mediante la:
• fagocitosis
• formación de las trampas extracelulares de
neutrófilos (NET, por neutrophils extracelular
traps)
• Aunque la ruta de las pentosas opera en todas las células, los más altos niveles
de enzimas (en particular, glucosa 6-fosfato deshidrogenasa) se encuentran en 2
tipos de leucocitos: neutrófilos y macrófagos.
• Estos leucocitos utilizan NADPH para generar radicales superóxido de oxígeno
molecular en una reacción de catalizada por la NADPH oxidasa.
Tras la exposición a bacterias y otros sustancias extrañas hay un
incremento dramático en el consumo de O2 por los leucocitos.
Este fenómeno se conoce como ráfaga de oxígeno.
El anión superóxido, sirve para generar otros especies reactivas de
oxígeno (ROS), para matar a los microorganismos fagocitados
Anión superóxido
Peróxido de
hidrógeno
El H2O2 puede además participar en la
reacción de Haber-Weiss metal-
dependiente
para producir el radical hidroxilo (OH-)
Oxidante Descripción
•O2
-
Anión superóxido
Estado de reducción de un electrón de O2, formado en muchas reacciones de autooxidación y por
la cadena de transporte de electrones.
Es poco reactivo, pero puede liberar Fe2+ de proteínas ferrosulfuradas y de la ferritina.
Sufre dismutación para formar H2O2 espontáneamente o por catálisis enzimática y es un precursor para
la formación de • OH catalizado por metales.
H2O2
peróxido de hidrógeno
Estado de reducción de dos electrones, formado por la dismutación de •O2
- o por reducción directa de
O2. Soluble en lípidos y por ende capaz de difundir por membranas.
•OH
radical hidroxilo
Estado de reducción de tres electrones, formado por la reacción de Fenton y la descomposición
de peroxinitrito. Extremadamente reactivo, ataca la mayoría de los componentes celulares.
ROOH,
hidroperóxido orgánico
Formado por reacciones de radicales con componentes celulares como lípidos y nucleobases.
RO•,
alcoxi-
ROO•
peroxi-
Radicales orgánicos centrados en oxígeno. Formas lipídicas participan en reacciones de peroxidación de
lípidos. Producido en presencia de oxígeno por adición de radicales a dobles enlaces o eliminación de
hidrógeno.
HOCl,
ácido hipocloroso
Formado a partir de H2O2 por la mieloperoxidasa. Soluble en lípidos y altamente reactivo. Rápidamente
oxida constituyentes de proteínas, incluyendo grupos tiol, grupos amino y metionina.
OONO-,
Peroxinitrito
Formado en una rápida reacción entre •O2
- y NO•. Liposoluble y similar en reactividad al ácido
hipocloroso. Protonación forma ácido peroxinitroso, que puede someterse a escisión homolítica para
formar radicales de hidroxilo y de dióxido de nitrógeno.
Ruta de la pentosas

Ruta de la pentosas

  • 2.
    • Es laruta metabólica, en la que se sintetizan principalmente: • NADPH, • Ribosa-5-fosfato • Es una vía anabólica • Se realiza en el citoplasma • No es una ruta de generación de energía Poder reductor del NADPH: El poder reductor se refiere a la capacidad de ciertas biomoléculas de actuar como donadoras de electrones o receptoras de protones
  • 3.
    • Las reaccionesde la biosíntesis de ácidos grasos y la biosíntesis de esteroides utilizan grandes cantidades de NADPH • Es activa en: • eritrocitos, • tejido adiposo, • hígado, • corteza suprarrenal, • tiroides, • testículos • glándulas mamarias en lactancia
  • 4.
  • 5.
  • 6.
    La glucosa 6Pdeshidrogenasa transforma la glucosa 6P en 6 fosfogluconolactona con la producción de NADPH. Luego se produce la descarboxilación La reacción general de esta primera fase es: Glucosa-6-P + 2 NADP+ + H2O → Ribulosa-5-P + 2 NADPH + 2 H+ + CO2
  • 7.
    La fase oxidativade la vía de las pentosas genera por cada molécula de glucosa: • 1 ribulosa-5-fosfato • 1 CO2 • 2 NADPH Enzima reguladora de la velocidad de la vía de las pentosas Inhibe: NADPH ( sitio alostérico) Activa: NADP+ 1 2 3 +
  • 8.
    • La enzimaglucosa-6-fosfato-deshidrogenasa, se encuentra en mayor cantidad cuando la dieta contiene grandes cantidades de Hidratos de Carbono.
  • 10.
  • 11.
    Transferencia de carbonos que permitenla formación de una serie de azúcares dependiendo de las necesidades de la célula. Vía de las pentosas: Fase no oxidativa
  • 12.
    Las reacciones dela vía oxidativa son irreversibles Las reacciones de la vía no oxidativa son reversibles
  • 13.
    En la víade las pentosas, el destino de los azúcares fosfato depende de las
  • 14.
    Demanda de NADPH> Demanda de ribosa Demanda de NADPH < Demanda de ribosa Cantidades equimoleculares de ribosa y NADPH
  • 16.
    • Producir ROS •Participa en la síntesis de : • ácidos grasos. • colesterol. • neurotransmisores. • nucleótidos. • oxido nítrico • Detoxificación: • Reducción del glutation oxidado, • Monooxigenasas ligadas a citocromo P450.
  • 18.
    Glucosa Glucosa-6-P NADPH Ribulosa-5-P Ribosa-5-P Eritrosa-4-P Síntesis deaminoácidos aromáticos Síntesis de Ribonucleótidos Síntesis de Desoxirribonucleótidos RNA DNA Bases nitrogenadas NADPH NADP Síntesis de ácidos grasos Síntesis de colesterol Síntesis de neurotransmisores Detoxificación
  • 20.
    Los glóbulos rojosnecesitan grandes cantidades de NADPH para: • reducir la hemoglobina oxidada • regenerar el glutatión reducido. El glutatión reducido es un potente antioxidante que presenta importantes funciones como la eliminación de peróxidos y la reducción de ferrihemoglobina (Fe+3). Glutation reducido Glutation oxidado
  • 21.
  • 22.
  • 24.
    NADH • Se oxidaen la cadena respiratoria • Interviene en la síntesis de ATP • Sirve como dador de electrones en la síntesis de ATP NADPH  No se oxida en la cadena respiratoria  No interviene en la síntesis de ATP  Sirve como dador de electrones en las síntesis de: ◦ Ácidos grasos, ◦ Neurotransmisores ◦ Nucleótidos ◦ Colesterol
  • 25.
    • Es uncomplejo multiproteico encargado de producir especies reactivas del oxígeno (ROS,) Es de gran importancia en las células fagocíticas (principalmente neutrófilos y macrófagos) porque participa en la destrucción de microorganismos patógenos, mediante la: • fagocitosis • formación de las trampas extracelulares de neutrófilos (NET, por neutrophils extracelular traps)
  • 26.
    • Aunque laruta de las pentosas opera en todas las células, los más altos niveles de enzimas (en particular, glucosa 6-fosfato deshidrogenasa) se encuentran en 2 tipos de leucocitos: neutrófilos y macrófagos. • Estos leucocitos utilizan NADPH para generar radicales superóxido de oxígeno molecular en una reacción de catalizada por la NADPH oxidasa.
  • 28.
    Tras la exposicióna bacterias y otros sustancias extrañas hay un incremento dramático en el consumo de O2 por los leucocitos. Este fenómeno se conoce como ráfaga de oxígeno. El anión superóxido, sirve para generar otros especies reactivas de oxígeno (ROS), para matar a los microorganismos fagocitados Anión superóxido Peróxido de hidrógeno
  • 30.
    El H2O2 puedeademás participar en la reacción de Haber-Weiss metal- dependiente para producir el radical hidroxilo (OH-)
  • 32.
    Oxidante Descripción •O2 - Anión superóxido Estadode reducción de un electrón de O2, formado en muchas reacciones de autooxidación y por la cadena de transporte de electrones. Es poco reactivo, pero puede liberar Fe2+ de proteínas ferrosulfuradas y de la ferritina. Sufre dismutación para formar H2O2 espontáneamente o por catálisis enzimática y es un precursor para la formación de • OH catalizado por metales. H2O2 peróxido de hidrógeno Estado de reducción de dos electrones, formado por la dismutación de •O2 - o por reducción directa de O2. Soluble en lípidos y por ende capaz de difundir por membranas. •OH radical hidroxilo Estado de reducción de tres electrones, formado por la reacción de Fenton y la descomposición de peroxinitrito. Extremadamente reactivo, ataca la mayoría de los componentes celulares. ROOH, hidroperóxido orgánico Formado por reacciones de radicales con componentes celulares como lípidos y nucleobases. RO•, alcoxi- ROO• peroxi- Radicales orgánicos centrados en oxígeno. Formas lipídicas participan en reacciones de peroxidación de lípidos. Producido en presencia de oxígeno por adición de radicales a dobles enlaces o eliminación de hidrógeno. HOCl, ácido hipocloroso Formado a partir de H2O2 por la mieloperoxidasa. Soluble en lípidos y altamente reactivo. Rápidamente oxida constituyentes de proteínas, incluyendo grupos tiol, grupos amino y metionina. OONO-, Peroxinitrito Formado en una rápida reacción entre •O2 - y NO•. Liposoluble y similar en reactividad al ácido hipocloroso. Protonación forma ácido peroxinitroso, que puede someterse a escisión homolítica para formar radicales de hidroxilo y de dióxido de nitrógeno.