PROCEDIMIENTO OPERATIVO

Gobierno del Estado de México    PARA EL SERVICIO DE LIMPIEZA EN HABITACIONES
Coordinación de Prestaciones y
       Seguridad Social
                                                           PO CPSS SPP 16



      1. Definiciones
         Ama de Llaves           Persona responsable de la imagen física, organización y operación de las
                                 actividades de limpieza y funcionabilidad de las habitaciones.

         Camarista               Persona responsable de realizar la limpieza de las habitaciones.

         Desperfecto             Ligero deterioro de objetos y artículos.

         Habitación              Espacio destinado al alojamiento de los huéspedes.

         Huésped                 Persona derechohabiente o no derechohabiente que se aloja en las instalaciones del
                                 Centro Vacacional arrendando una o más habitaciones



      2. Propósito
      Garantizar un servicio de limpieza y funcionalidad en habitaciones.


      3. Alcance
      Aplica en los Centros Vacacionales adscritos al ISSEMYM.


      4. Referencias
                                       Nombre
                  S/C            Ley de Seguridad Social del Estado de México y Municipios
                  S/C            Reglamento Interior para los Hoteles
                  S/C            Manual de Organización de los Centros Vacacionales


      5. Formatos
                                      Nombre
             Clave
      FO CPSS DP SPP CV 16            Reporte y supervisión de Ama de Llaves
      FO CPSS DP SPP CV 22            Reporte de actividades de limpieza en habitaciones
      FO CPSS DP SPP CV 26            Reporte de Objetos Olvidados
      FO CPSS DP SPP CV 25            Reparaciones
                                                                                                                     Página 1 de 4
  Versión:        2                                                                    Fecha de revisión: 21 de diciembre de 2005

   Elaboró                                                        Revisó
   L. T. Rosario Nava Urrurtía                                    Lic. Raúl Sánchez Rodríguez
   Jefe del Departamento de Centros Vacacionales                  Subdirector de Prestaciones Potestativas
   Vo. Bo.                                                        Autorizó
   Lic. Enrique González Hernández                                Arq. Fernando M Barrera Tapia
   Director de Prestaciones                                       Coordinador de Prestaciones y Seguridad Social
PROCEDIMIENTO OPERATIVO

 Gobierno del Estado de México        PARA ELSERVICIO DE LIMPIEZA EN HABITACIONES
Coordinación de Prestaciones y
       Seguridad Social
                                                                    PO CPSS SPP 16



       6. Diagrama de Flujo

                                  INICIO




                       1 Ama de Llaves solicita
                                                        FO CPSS SPP CV 16
                       reporte de habitaciones         Reporte y Supervisión de
                           para su limpiez                 Ama de Llaves



                      2 El Ama de Llaves informa a
                      las camaristas las actividades      FO CPSS SPP CV 16
                           de limpieza a realizar        Reporte y Supervisión de
                                                             Ama de Llaves           FO CPSS SPP CV 22
                                                                                    Programa de limpieza en
                                                                                          habitaciones



                      3. Las camaristas realizan las
                      actividades de limpieza en las
                               habitaciones             FO CPSS SPP CV 22
                                                       Programa de limpieza en
                                                             habitaciones




                            4 Existen objetos              No       5. Si, no se continua con el
                               olvidados ?                                    punto 16
                                                                                                              16


                                 Si

                    6. Las camaristas los entregan
                      a la Ama de Llaves y llenan
                               formato                  FO CPSS SPP CV 26
                                                         Objetos Olvidados



                                      7


                                                                                                                                 Página 2 de 4
   Versión:       2                                                                                Fecha de revisión: 21 de diciembre de 2005

    Elaboró                                                                   Revisó
    L.T. Rosario Nava Urrutia                                                 Lic. Raúl Sánchez Rodríguez
    Jefe del Departamento de Centros Vacacionales                             Subdirector de Prestaciones Potestativas
    Vo. Bo.                                                                   Autorizó
    Lic. Enrique González Hernández                                           Arq. Fernando M Barrera Tapia
    Director de Prestaciones                                                  Coordinador de Prestaciones y Seguridad Social
PROCEDIMIENTO OPERATIVO

 Gobierno del Estado de México         PARA ELSERVICIO DE LIMPIEZA EN HABITACIONES
Coordinación de Prestaciones y
       Seguridad Social
                                                                     PO CPSS SPP 16


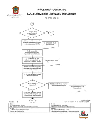
                                                7




                                        7. Existen algún               No
                                       desperfecto en la                    16
                                           habitación?


                                         Si
                                   9. Las camaristas avisan al
                                 Ama de Llaves, llenan formato      FO CPSS SPP CV 25
                                  y entrega a personal de Mtto         Reparaciones




                                       10. El personal de
                                    mantenimiento realiza la
                                   reparación en la habitación


                                     11. El personal de Mtto
                                    informa a recepción de la        FO CPSS SPP CV 25
                                  reparación y entrega reporte          Reparaciones


                                   12. El personal de recepción
                                 informa al Ama de Llaves de la
                                       reparación realizada


                                  13. El Ama de Llaves revisa la
                                       reparación realizada




                                        14. Es correcta la             No    15. El Ama de Llaves informa
                                           reparación?                         al personal de recepción
                                                                                                               FO CPSS SPP CV 25
                                                                                                                  Reparaciones
                                         Si
                                  16. El Ama de Llaves informa
                                  al personal de recepción que
                                 la habitación se encuentra lista


                                      Fin                                                                                        Página 3 de 4
   Versión:      2                                                                                 Fecha de revisión: 21 de diciembre de 2005
    Elaboró                                                                  Revisó
    L.T. Rosario Nava Urrutia                                                Lic. Raúl Sánchez Rodríguez
    Jefe del Departamento de Centros Vacacionales                            Subdirector de Prestaciones Potestativas
    Vo. Bo.                                                                  Autorizó
    Lic. Enrique González Hernández                                          Arq. Fernando M Barrera Tapia
    Director de Prestaciones                                                 Coordinador de Prestaciones y Seguridad Social
PROCEDIMIENTO OPERATIVO

 Gobierno del Estado de México       PARA ELSERVICIO DE LIMPIEZA EN HABITACIONES
Coordinación de Prestaciones y
       Seguridad Social
                                                                 PO CPSS SPP 16



       7. Descripción de Actividades

              1.       El Ama de Llaves solicita al personal de recepción el “Reporte y Supervisión de Ama de Llaves” (FO CPSS DP
                       SPP CV 16) para conocer las habitaciones que requieren limpieza
              2.       El Ama de Llaves con la información del “Reporte y Supervisión de Ama de Llaves” (FO CPSS DP SPP CV 16)
                       informa a las camaristas los números de habitaciones y el tipo de actividades de limpieza a realizar, por medio
                       del Formato “Programa de Actividades de Limpieza de Habitaciones” (FO CPSS DP SPP CV 22).
              3.       Las camaristas realizan las actividades de limpieza de las habitaciones asignadas, llenan y firman el Formato
                       “Programa de Actividades de Limpieza de Habitaciones” (FO CPSS SPP DP CV 22), lo entregan al Ama de
                       Llaves para la supervisión de habitaciones y Visto Bueno de las mismas.
              4.       Existen objetos olvidados en las habitaciones desocupadas?
              5.       Si no existen objetos olvidados en las habitaciones, se sigue con el punto 16.
              6.       Si existen objetos olvidados en las habitaciones desocupadas, las camaristas los entregan al Ama de Llaves,
                       quién llena el formato “Objetos Olvidados (FO CPSS DP SPP CV 26).
              7.       Existe algún desperfecto en la habitación desocupada?
              8.       Si no existe algún desperfecto en la habitación desocupada, se sigue con el punto 16.
              9.       Si existe algún desperfecto en la habitación ocupada, las camaristas avisan al Ama de Llaves, quién elabora el
                       reporte de “Reparaciones” (CPSS DP SPP CV 25) y lo entrega al personal de mantenimiento.
              10. El personal de mantenimiento realiza la reparación en la habitación.
              11. El personal de mantenimiento informa al personal de recepción de la reparación y entrega el reporte de
                  “Reparaciones” (CPSS DP SPP CV 25) para su archivo.
              12. El personal de recepción informa al Ama de llaves de la reparación realizada en la habitación.
              13. El Ama de llaves revisa la reparación realizada
              14. Es correcta la reparación?
              15. Si no es correcta la reparación, el Ama de llaves informa al personal de recepción y lo reporta con el formato
                  “Reparaciones” (CPSS DP SPP CV 25) para su correcta reparación.
              16. Si es correcta la reparación, el Ama de llaves informa verbalmente al personal de recepción que la habitación
                  se encuentra lista para su ocupación.




                                                                                                                              Página 4 de 4
   Versión:        2                                                                           Fecha de revisión: 21 de diciembre de 2005


    Elaboró                                                               Revisó
    L.T. Rosario Nava Urrutia                                             Lic. Raúl Sánchez Rodríguez
    Jefe del Departamento de Centros Vacacionales                         Subdirector de Prestaciones Potestativas
    Vo. Bo.                                                               Autorizó
    Lic. Enrique González Hernández                                       Arq. Fernando M Barrera Tapia
    Director de Prestaciones                                              Coordinador de Prestaciones y Seguridad Social

Servicio de limpieza_en_habitaciones

  • 1.
    PROCEDIMIENTO OPERATIVO Gobierno delEstado de México PARA EL SERVICIO DE LIMPIEZA EN HABITACIONES Coordinación de Prestaciones y Seguridad Social PO CPSS SPP 16 1. Definiciones Ama de Llaves Persona responsable de la imagen física, organización y operación de las actividades de limpieza y funcionabilidad de las habitaciones. Camarista Persona responsable de realizar la limpieza de las habitaciones. Desperfecto Ligero deterioro de objetos y artículos. Habitación Espacio destinado al alojamiento de los huéspedes. Huésped Persona derechohabiente o no derechohabiente que se aloja en las instalaciones del Centro Vacacional arrendando una o más habitaciones 2. Propósito Garantizar un servicio de limpieza y funcionalidad en habitaciones. 3. Alcance Aplica en los Centros Vacacionales adscritos al ISSEMYM. 4. Referencias Nombre S/C Ley de Seguridad Social del Estado de México y Municipios S/C Reglamento Interior para los Hoteles S/C Manual de Organización de los Centros Vacacionales 5. Formatos Nombre Clave FO CPSS DP SPP CV 16 Reporte y supervisión de Ama de Llaves FO CPSS DP SPP CV 22 Reporte de actividades de limpieza en habitaciones FO CPSS DP SPP CV 26 Reporte de Objetos Olvidados FO CPSS DP SPP CV 25 Reparaciones Página 1 de 4 Versión: 2 Fecha de revisión: 21 de diciembre de 2005 Elaboró Revisó L. T. Rosario Nava Urrurtía Lic. Raúl Sánchez Rodríguez Jefe del Departamento de Centros Vacacionales Subdirector de Prestaciones Potestativas Vo. Bo. Autorizó Lic. Enrique González Hernández Arq. Fernando M Barrera Tapia Director de Prestaciones Coordinador de Prestaciones y Seguridad Social
  • 2.
    PROCEDIMIENTO OPERATIVO Gobiernodel Estado de México PARA ELSERVICIO DE LIMPIEZA EN HABITACIONES Coordinación de Prestaciones y Seguridad Social PO CPSS SPP 16 6. Diagrama de Flujo INICIO 1 Ama de Llaves solicita FO CPSS SPP CV 16 reporte de habitaciones Reporte y Supervisión de para su limpiez Ama de Llaves 2 El Ama de Llaves informa a las camaristas las actividades FO CPSS SPP CV 16 de limpieza a realizar Reporte y Supervisión de Ama de Llaves FO CPSS SPP CV 22 Programa de limpieza en habitaciones 3. Las camaristas realizan las actividades de limpieza en las habitaciones FO CPSS SPP CV 22 Programa de limpieza en habitaciones 4 Existen objetos No 5. Si, no se continua con el olvidados ? punto 16 16 Si 6. Las camaristas los entregan a la Ama de Llaves y llenan formato FO CPSS SPP CV 26 Objetos Olvidados 7 Página 2 de 4 Versión: 2 Fecha de revisión: 21 de diciembre de 2005 Elaboró Revisó L.T. Rosario Nava Urrutia Lic. Raúl Sánchez Rodríguez Jefe del Departamento de Centros Vacacionales Subdirector de Prestaciones Potestativas Vo. Bo. Autorizó Lic. Enrique González Hernández Arq. Fernando M Barrera Tapia Director de Prestaciones Coordinador de Prestaciones y Seguridad Social
  • 3.
    PROCEDIMIENTO OPERATIVO Gobiernodel Estado de México PARA ELSERVICIO DE LIMPIEZA EN HABITACIONES Coordinación de Prestaciones y Seguridad Social PO CPSS SPP 16 7 7. Existen algún No desperfecto en la 16 habitación? Si 9. Las camaristas avisan al Ama de Llaves, llenan formato FO CPSS SPP CV 25 y entrega a personal de Mtto Reparaciones 10. El personal de mantenimiento realiza la reparación en la habitación 11. El personal de Mtto informa a recepción de la FO CPSS SPP CV 25 reparación y entrega reporte Reparaciones 12. El personal de recepción informa al Ama de Llaves de la reparación realizada 13. El Ama de Llaves revisa la reparación realizada 14. Es correcta la No 15. El Ama de Llaves informa reparación? al personal de recepción FO CPSS SPP CV 25 Reparaciones Si 16. El Ama de Llaves informa al personal de recepción que la habitación se encuentra lista Fin Página 3 de 4 Versión: 2 Fecha de revisión: 21 de diciembre de 2005 Elaboró Revisó L.T. Rosario Nava Urrutia Lic. Raúl Sánchez Rodríguez Jefe del Departamento de Centros Vacacionales Subdirector de Prestaciones Potestativas Vo. Bo. Autorizó Lic. Enrique González Hernández Arq. Fernando M Barrera Tapia Director de Prestaciones Coordinador de Prestaciones y Seguridad Social
  • 4.
    PROCEDIMIENTO OPERATIVO Gobiernodel Estado de México PARA ELSERVICIO DE LIMPIEZA EN HABITACIONES Coordinación de Prestaciones y Seguridad Social PO CPSS SPP 16 7. Descripción de Actividades 1. El Ama de Llaves solicita al personal de recepción el “Reporte y Supervisión de Ama de Llaves” (FO CPSS DP SPP CV 16) para conocer las habitaciones que requieren limpieza 2. El Ama de Llaves con la información del “Reporte y Supervisión de Ama de Llaves” (FO CPSS DP SPP CV 16) informa a las camaristas los números de habitaciones y el tipo de actividades de limpieza a realizar, por medio del Formato “Programa de Actividades de Limpieza de Habitaciones” (FO CPSS DP SPP CV 22). 3. Las camaristas realizan las actividades de limpieza de las habitaciones asignadas, llenan y firman el Formato “Programa de Actividades de Limpieza de Habitaciones” (FO CPSS SPP DP CV 22), lo entregan al Ama de Llaves para la supervisión de habitaciones y Visto Bueno de las mismas. 4. Existen objetos olvidados en las habitaciones desocupadas? 5. Si no existen objetos olvidados en las habitaciones, se sigue con el punto 16. 6. Si existen objetos olvidados en las habitaciones desocupadas, las camaristas los entregan al Ama de Llaves, quién llena el formato “Objetos Olvidados (FO CPSS DP SPP CV 26). 7. Existe algún desperfecto en la habitación desocupada? 8. Si no existe algún desperfecto en la habitación desocupada, se sigue con el punto 16. 9. Si existe algún desperfecto en la habitación ocupada, las camaristas avisan al Ama de Llaves, quién elabora el reporte de “Reparaciones” (CPSS DP SPP CV 25) y lo entrega al personal de mantenimiento. 10. El personal de mantenimiento realiza la reparación en la habitación. 11. El personal de mantenimiento informa al personal de recepción de la reparación y entrega el reporte de “Reparaciones” (CPSS DP SPP CV 25) para su archivo. 12. El personal de recepción informa al Ama de llaves de la reparación realizada en la habitación. 13. El Ama de llaves revisa la reparación realizada 14. Es correcta la reparación? 15. Si no es correcta la reparación, el Ama de llaves informa al personal de recepción y lo reporta con el formato “Reparaciones” (CPSS DP SPP CV 25) para su correcta reparación. 16. Si es correcta la reparación, el Ama de llaves informa verbalmente al personal de recepción que la habitación se encuentra lista para su ocupación. Página 4 de 4 Versión: 2 Fecha de revisión: 21 de diciembre de 2005 Elaboró Revisó L.T. Rosario Nava Urrutia Lic. Raúl Sánchez Rodríguez Jefe del Departamento de Centros Vacacionales Subdirector de Prestaciones Potestativas Vo. Bo. Autorizó Lic. Enrique González Hernández Arq. Fernando M Barrera Tapia Director de Prestaciones Coordinador de Prestaciones y Seguridad Social