EJEMPLO DE UN MANUAL DE
PROCEDIMIENTOS
Por Jorge Everardo Aguilar Morales
Network de Psicología Organizacional
Asociación Oaxaqueña de Psicología A.C.
Ejemplo de un manual de procedimientos
Network de Psicología Organizacional
www.conductitlan.net
Asociación Oaxaqueña de Psicología A.C.
2
Ejemplo de un manual de procedimientos
Aguilar-Morales, Jorge Everardo
2010.
Asociación Oaxaqueña de Psicología A.C.
Calzada Madero 1304, Centro, Oaxaca de Juárez, Oaxaca, México. C.P. 68000
Tel. (951)5010653, (951) 5495923
www.conductitlan.net
E-mail: jorgeever@yahoo.com.mx, comentarios@conductitlan.net
OPEN ACCESS: Se promueve la reproducción parcial o total de este documento citando la fuente y
sin fines de lucro.
En caso de citar este documento por favor utiliza la siguiente referencia:
Aguilar-Morales, J.E. (2010) Ejemplo de un manual de procedimientos. Network de Psicología
Organizacional. México: Asociación Oaxaqueña de Psicología A.C.
Ejemplo de un manual de procedimientos
Network de Psicología Organizacional
www.conductitlan.net
Asociación Oaxaqueña de Psicología A.C.
3
EJEMPLO DE UN MANUAL DE PROCEDIMIENTOS
A515TE: Educación asistida por computadora
Manual de procedimientos
Enero del 2008.
Ejemplo de un manual de procedimientos
Network de Psicología Organizacional
www.conductitlan.net
Asociación Oaxaqueña de Psicología A.C.
4
A515TE: Educación
asistida por
computadora
FECHA: 18 de enero del 2008
PAGINA 2 De: 132
Sustituye a:
Manual de
procedimiento
PAGINA: De:
FECHA:
PRESENTACIÓN
En el presente documento se incluye un manual de procedimientos de los procesos implicados en el
procedimientos de selección de personal en la empresa A515TE: Educación asistida por
computadora.
Elaboró: Revisó: Autorizó:
Ejemplo de un manual de procedimientos
Network de Psicología Organizacional
www.conductitlan.net
Asociación Oaxaqueña de Psicología A.C.
5
A515TE: Educación
asistida por
computadora
FECHA: 18 de enero del 2008
PAGINA 3 De: 132
Sustituye a:
Manual de
procedimientos
PAGINA: De:
FECHA:
Contenido Pág.
Antecedentes 4
Marco Normativo 5
Objetivo 6
Diagramas de flujo 7
Glosario de términos
Formatos
Instructivos para manejo de formatos
Elaboró: Revisó: Autorizó:
Ejemplo de un manual de procedimientos
Network de Psicología Organizacional
www.conductitlan.net
Asociación Oaxaqueña de Psicología A.C.
6
A515TE: Educación
asistida por
computadora
FECHA: 18 de enero del 2008
PAGINA 4 De: 132
Sustituye a:
Manual de
procedimientos
PAGINA: De:
FECHA:
ANTECEDENTES
A515TE: Educación asistida por computadora inicio sus actividades en …….
Actualmente ofrece los siguientes servicios ……
Hasta la fecha la forma en que se han distribuido las funciones es ….
Las razones que motivaron la realización de este manual ……
Elaboró: Revisó: Autorizó:
Ejemplo de un manual de procedimientos
Network de Psicología Organizacional
www.conductitlan.net
Asociación Oaxaqueña de Psicología A.C.
7
A515TE: Educación
asistida por
computadora
FECHA: 18 de enero del 2008
PAGINA 5 De: 132
Sustituye a:
Manual de
procedimientos
PAGINA: De:
FECHA:
MARCO NORMATIVO
Las Normas que fundamentan la realización de este manual son …
Elaboró: Revisó: Autorizó:
Ejemplo de un manual de procedimientos
Network de Psicología Organizacional
www.conductitlan.net
Asociación Oaxaqueña de Psicología A.C.
8
A515TE: Educación
asistida por
computadora
FECHA: 18 de enero del 2008
PAGINA 6 De: 132
Sustituye a:
Manual de
prcoedimiento
PAGINA: De:
FECHA:
OBJETIVOS DE LA EMPRESA
La empresa tiene como objetivos principales
Elaboró: Revisó: Autorizó:
Ejemplo de un manual de procedimientos
Network de Psicología Organizacional
www.conductitlan.net
Asociación Oaxaqueña de Psicología A.C.
9
A515TE: Educación
asistida por
computadora
FECHA: 18 de enero del 2008
PAGINA 7 De: 132
Sustituye a:
Manual de
procedimientos
PAGINA: De:
FECHA:
DIAGRAMAS DE FLUJO
Elaboró: Revisó: Autorizó:
Ejemplo de un manual de procedimientos
Network de Psicología Organizacional
www.conductitlan.net
Asociación Oaxaqueña de Psicología A.C.
10
A515TE: Educación
asistida por
computadora
FECHA: 18 de enero del 2008
PAGINA 8 De: 132
Sustituye a:
Manual de
procedimientos
PAGINA: De:
FECHA:
PUESTO: ESPECIALISTA EN RECLUTAMIENTO Y SELECCIÓN CLAVE
PROCEDIMIENTO: RECLUTAMIENTO Y SELECCIÓN DE PERSONAL
OBJETIVO:
Este procedimiento esta diseñado con la intención cubrir las plazas vacantes que se generen en las
diferentes áreas de la organización con personal que cubra con el perfil de puesto deseable.
MATERIALES REQUERIDOS
 Requisición de Personal
 Análisis de Puesto
 Tabla de Decisión
 Exámenes de conocimientos
 Exámenes de habilidades
 Pruebas Psicométricas
 Convocatoria
 Formato de entrevista inicial
 Guía del proceso
 Solicitud de empleo
 Curriculum profesional
 Comprobantes
 Reporte de estudio psicométrico
 Estudio socioeconómico
 Estudio médico.
 Entrevista final
 Reporte Final
 Bolsa de trabajo
 Expediente
Elaboró: Revisó: Autorizó:
Ejemplo de un manual de procedimientos
Network de Psicología Organizacional
www.conductitlan.net
Asociación Oaxaqueña de Psicología A.C.
11
A515TE: Educación
asistida por
computadora
FECHA: 18 de enero del 2008
PAGINA De: 132
Sustituye a:
Manual de
procedimientos
PAGINA: De:
FECHA:
PUESTO: ESPECIALISTA EN RECLUTAMIENTO Y SELECCIÓN CLAVE
PROCEDIMIENTO: RECLUTAMIENTO Y SELECCIÓN DE PERSONAL
Responsable Actividad Documento
Inicio
Jefe del área vacante Realiza requisición de personal Requisición de Personal
Jefe de recursos humanos Verifica que exista disponibilidad presupuestal
Jefe de recursos humanos Si existe disponibilidad continua el proceso en caso
contrario notifica a jefe del área vacante la no
contratación
Jefe de recursos humanos Turna solicitud con Especialista en reclutamiento y
selección de personal
Especialista en
reclutamiento y selección
Verifica que el análisis de puesto este elaborado y
tenga toda la información necesaria
Especialista en
reclutamiento y selección
Si existe análisis de puesto y esta actualizado se
continua con el proceso en caso contrario se
actualiza o se elabora en coordinación con área
vacante
Análisis de Puesto
Especialista en
reclutamiento y selección
Elabora tabla de decisión con rasgos a evaluar,
instrumentos a utilizar y criterios de evaluación
Tabla de Decisión
Especialista en
reclutamiento y selección
Selecciona o elabora los instrumentos (exámenes,
pruebas psicométricas, etc.) que se van a utilizar en
el proceso
Pruebas Psicométricas y exámenes de
conocimientos y habilidades
Especialista en
reclutamiento y selección
Elabora convocatoria Convocatoria
Especialista en
reclutamiento y selección
Realiza la difusión de la convocatoria
Especialista en
reclutamiento y selección
Recibe documentos de candidatos, verifica que
cubran los candidatos con criterios de convocatoria y
realiza entrevista inicial
Formato de entrevista inicial
Guía del proceso
Solicitud de empleo
Curriculum
Especialista en
reclutamiento y selección
Informa a los candidatos que no cubran criterios
sobre otras convocatorias y agradece interés.
Especialista en
reclutamiento y selección
Recibe documentos de candidatos que cubren con
los requisitos, informa del proceso y comunica fecha
de exámenes
Guía del proceso
Solicitud de empleo
Curriculum profesional
Comprobantes
Elaboró: Revisó: Autorizó:
Ejemplo de un manual de procedimientos
Network de Psicología Organizacional
www.conductitlan.net
Asociación Oaxaqueña de Psicología A.C.
12
A515TE: Educación
asistida por
computadora
FECHA: 18 de enero del 2008
PAGINA De: 132
Sustituye a:
Manual de
procedimientos
PAGINA: De:
FECHA:
PUESTO: ESPECIALISTA EN RECLUTAMIENTO Y SELECCIÓN CLAVE
PROCEDIMIENTO: RECLUTAMIENTO Y SELECCIÓN DE PERSONAL
Responsable Actividad Documento
Especialista en
reclutamiento y selección
Aplica examen de conocimientos y de habilidades. Examen de conocimientos y
habilidades
Especialista en
reclutamiento y selección
A candidatos que no aprobaron exámenes, informa
de resultados, agradece su interés, les informa de
futuras convocatorias y realiza sugerencias para
mejorar desempeño en futuras ocasiones
Especialista en
reclutamiento y selección
A candidatos que aprobaron exámenes informa de
sus resultados y la fecha de aplicación de pruebas
psicométricas
Especialista en
reclutamiento y selección
Aplica pruebas psicométricas Pruebas Psicométricas
Especialista en
reclutamiento y selección
Elabora reporte individual de evaluación psicométrica Reporte de estudio psicométrico
Especialista en
reclutamiento y selección
A candidatos que no aprobaron pruebas
psicométricas, informa de resultados, agradece su
interés, les informa de futuras convocatorias y realiza
sugerencias para mejorar desempeño en futuras
ocasiones
Especialista en
reclutamiento y selección
A candidatos que aprobaron pruebas psicométricas
informa de sus resultados y fecha de la siguiente
evaluación
Especialista en
reclutamiento y selección
Realiza o solicita elaboración de estudio
socioeconómico
Estudio socioeconómico
Especialista en
reclutamiento y selección
Recibe estudio socioeconómico o elabora informe de
estudio.
Especialista en
reclutamiento y selección
A candidatos que no aprobaron estudio
socioeconómico, informa de resultados, agradece su
interés, les informa de futuras convocatorias y realiza
sugerencias futuras ocasiones
Especialista en
reclutamiento y selección
A candidatos que aprobaron estudio socioeconómico
informa de sus resultados y fecha de la siguiente
evaluación
Elaboró: Revisó: Autorizó:
Ejemplo de un manual de procedimientos
Network de Psicología Organizacional
www.conductitlan.net
Asociación Oaxaqueña de Psicología A.C.
13
A515TE: Educación
asistida por
computadora
FECHA: 18 de enero del 2008
PAGINA De: 132
Sustituye a:
Manual de
procedimientos
PAGINA: De:
FECHA:
PUESTO: ESPECIALISTA EN RECLUTAMIENTO Y SELECCIÓN CLAVE
PROCEDIMIENTO: RECLUTAMIENTO Y SELECCIÓN DE PERSONAL
Responsable Actividad Documento
Especialista en reclutamiento y
selección
Solicita elaboración de estudio médico Estudio médico.
Especialista en reclutamiento y
selección
Recibe reporte de estudio médico
Especialista en reclutamiento y
selección
A candidatos que no aprobaron estudio médico, informa de
resultados, agradece su interés, les informa de futuras
convocatorias y realiza sugerencias para futuras ocasiones
Especialista en reclutamiento y
selección
A candidatos que aprobaron estudio médico informa de sus
resultados y fecha de la siguiente evaluación
Especialista en reclutamiento y
selección
Programa entrevista final con jefe de área vacante
Especialista en reclutamiento y
selección
Recibe resultados de entrevista final. Entrevista final
Especialista en reclutamiento y
selección
Integra informe general de la evaluación de los candidatos
Especialista en reclutamiento y
selección
Envía informe a jefe de área vacante
Especialista en reclutamiento y
selección
Recibe decisión del personal a contratar
Especialista en reclutamiento y
selección
Integra datos de personal no contratado a bolsa de trabajo Bolsa de trabajo
Especialista en reclutamiento y
selección
Informa a personal seleccionado de fecha de contratación y lo
canaliza al área de contratación
Especialista en reclutamiento y
selección
Informa a personal no seleccionado de resultados, de que fue
integrado a bolsa de trabajo y de que será considerado para
futuras contrataciones
Elaboró: Revisó: Autorizó:
Ejemplo de un manual de procedimientos
Network de Psicología Organizacional
www.conductitlan.net
Asociación Oaxaqueña de Psicología A.C.
14
A515TE: Educación
asistida por
computadora
FECHA: 18 de enero del 2008
PAGINA De: 132
Sustituye a:
Manual de
procedimientos
PAGINA: De:
FECHA:
PUESTO: ESPECIALISTA EN RECLUTAMIENTO Y SELECCIÓN CLAVE
PROCEDIMIENTO: RECLUTAMIENTO Y SELECCIÓN DE PERSONAL
Responsable Actividad Documento
Especialista en
reclutamiento y selección
Integra expediente de convocatoria Expediente
Especialista en
reclutamiento y selección
Archiva o entrega al área correspondiente expediente
de convocatoria
Fin
Elaboró: Revisó: Autorizó:
Ejemplo de un manual de procedimientos
Network de Psicología Organizacional
www.conductitlan.net
Asociación Oaxaqueña de Psicología A.C.
15
A515TE: Educación
asistida por
computadora
FECHA: 18 de enero del 2008
PAGINA De: 132
Sustituye a:
Manual de
procedimientos
PAGINA: De:
FECHA:
PUESTO: ESPECIALISTA EN RECLUTAMIENTO Y SELECCIÓN CLAVE
PROCEDIMIENTO: RECLUTAMIENTO Y SELECCIÓN DE PERSONAL
DIAGRAMA DE FLUJO
Elaboró: Revisó: Autorizó:
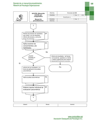
RQ
Inicio
Jefe del área
vacante
Jefe de recursos
humanos
Realiza requisición de
personal
Verifica que exista
disponibilidad presupuestal
1
Ejemplo de un manual de procedimientos
Network de Psicología Organizacional
www.conductitlan.net
Asociación Oaxaqueña de Psicología A.C.
16
A515TE: Educación
asistida por
computadora
FECHA: 18 de enero del 2008
PAGINA De: 132
Sustituye a:
Manual de
procedimientos
PAGINA: De:
FECHA:
Elaboró: Revisó: Autorizó:
AN
AN
Especialista en
reclutamiento y
selección
¿Existe
presupuesto?
1
Notifica a jefe del área
vacante la no contratación
FinTurna solicitud con Especialista
en reclutamiento y selección de
personal
Verifica que el análisis de
puesto este elaborado y tenga
toda la información necesaria
¿El análisis está
elaborado y
actualizado?
Elabora o actualiza análisis
de puesto
2
No
Sí
No
Sí
Ejemplo de un manual de procedimientos
Network de Psicología Organizacional
www.conductitlan.net
Asociación Oaxaqueña de Psicología A.C.
17
A515TE: Educación
asistida por
computadora
FECHA: 18 de enero del 2008
PAGINA De: 132
Sustituye a:
Manual de
procedimientos
PAGINA: De:
FECHA:
Elaboró: Revisó: Autorizó:
CR
SL
EI
CV
CV
EX
TB
2
Elabora tabla de decisión con
rasgos a evaluar, instrumentos a
utilizar y criterios de evaluación
Selecciona o elabora los
instrumentos (exámenes, pruebas
psicométricas, etc.) que se van a
utilizar en el proceso
Elabora convocatoria
¿El candidato
cubre con los
requisitos?
Recibe documentos de candidatos,
verifica que cubran los candidatos
los criterios de convocatoria y
realiza entrevista inicial
Realiza la difusión de la
convocatoria
Informa sobre otras
convocatorias y agradece
interés en participar
Fin
No
Sí
3
Ejemplo de un manual de procedimientos
Network de Psicología Organizacional
www.conductitlan.net
Asociación Oaxaqueña de Psicología A.C.
18
A515TE: Educación
asistida por
computadora
FECHA: 18 de enero del 2008
PAGINA De: 132
Sustituye a:
Manual de
procedimientos
PAGINA: De:
FECHA:
Elaboró: Revisó: Autorizó:
GP
RP
PS
EX
3
Recibe documentos de candidatos
que cubren con los requisitos,
informa del proceso y comunica
fecha de exámenes
Aplica examen de
conocimientos y de
habilidades.
Informa de sus resultados y la
fecha de aplicación de pruebas
psicométricas
¿Aprobó
candidato el
examen?
Informa de resultados, de futuras
convocatorias, agradece su interés
y realiza sugerencias para mejorar
desempeño en futuras ocasiones
Fin
Aplica pruebas psicométricas
Elabora reporte individual de
evaluación psicométrica
4
No
Sí
Ejemplo de un manual de procedimientos
Network de Psicología Organizacional
www.conductitlan.net
Asociación Oaxaqueña de Psicología A.C.
19
A515TE: Educación
asistida por
computadora
FECHA: 18 de enero del 2008
PAGINA De: 132
Sustituye a:
Manual de
procedimientos
PAGINA: De:
FECHA:
Elaboró: Revisó: Autorizó:
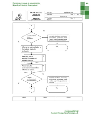
RC
EC
4
Informa de sus resultados y
fecha de la siguiente
evaluación
¿Aprobó candidato
examen
psicométrico?
Informa de resultados, de futuras
convocatorias, agradece su interés
y realiza sugerencias para mejorar
desempeño en futuras ocasiones
Fin
Realiza o solicita
elaboración de estudio
socioeconómico
Recibe estudio
socioeconómico o elabora
informe de estudio.
5
No
Sí
¿Aprobó
candidato estudio
socio económico?
Informa de resultados, de futuras
convocatorias, agradece su interés
y realiza sugerencias para futuras
ocasiones
Fin
No
Sí
Ejemplo de un manual de procedimientos
Network de Psicología Organizacional
www.conductitlan.net
Asociación Oaxaqueña de Psicología A.C.
20
A515TE: Educación
asistida por
computadora
FECHA: 18 de enero del 2008
PAGINA De: 132
Sustituye a:
Manual de
procedimientos
PAGINA: De:
FECHA:
Elaboró: Revisó: Autorizó:
EF
RM
EM
5
Informa de sus resultados y
fecha de la siguiente
evaluación
Solicita elaboración de
estudio médico
Recibe reporte de estudio
médico
6
¿Aprobó
candidato estudio
médico?
Informa de resultados, de futuras
convocatorias, agradece su interés
y realiza sugerencias para futuras
ocasiones
Fin
No
Sí
Informa de sus resultados y
fecha de la siguiente
evaluación
Programa entrevista final
con jefe de área vacante
Ejemplo de un manual de procedimientos
Network de Psicología Organizacional
www.conductitlan.net
Asociación Oaxaqueña de Psicología A.C.
21
A515TE: Educación
asistida por
computadora
FECHA: 18 de enero del 2008
PAGINA De: 132
Sustituye a:
Manual de
procedimientos
PAGINA: De:
FECHA:
Elaboró: Revisó: Autorizó:
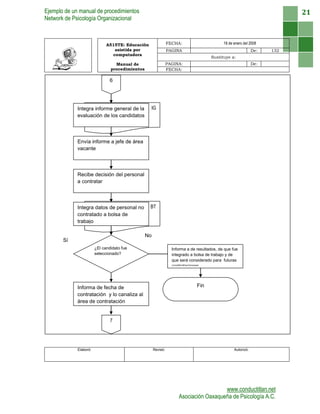
BT
IG
6
Integra informe general de la
evaluación de los candidatos
Envía informe a jefe de área
vacante
Recibe decisión del personal
a contratar
7
¿El candidato fue
seleccionado?
Informa a de resultados, de que fue
integrado a bolsa de trabajo y de
que será considerado para futuras
contrataciones
Fin
No
Sí
Informa de fecha de
contratación y lo canaliza al
área de contratación
Integra datos de personal no
contratado a bolsa de
trabajo
Ejemplo de un manual de procedimientos
Network de Psicología Organizacional
www.conductitlan.net
Asociación Oaxaqueña de Psicología A.C.
22
A515TE: Educación
asistida por
computadora
FECHA: 18 de enero del 2008
PAGINA De: 132
Sustituye a:
Manual de
procedimientos
PAGINA: De:
FECHA:
Elaboró: Revisó: Autorizó:
7
Integra expediente de
convocatoria
Archiva o entrega al área
correspondiente expediente
de convocatoria
Fin
Ejemplo de un manual de procedimientos
Network de Psicología Organizacional
www.conductitlan.net
Asociación Oaxaqueña de Psicología A.C.
23
A515TE: Educación
asistida por
computadora
FECHA: 18 de enero del 2008
PAGINA De: 132
Sustituye a:
Manual de
procedimientos
PAGINA: De:
FECHA:
GLOSARIO
ABREVIATURA SIGNIFICADO
RQ Requisición de Personal
AN Análisis de Puesto
TB Tabla de Decisión
EX Exámenes de conocimientos
CV Convocatoria
CR Curriculum profesional
SL Solicitud de empleo
EI Formato de entrevista inicial
GP Guía del proceso
PS Pruebas Psicométricas
RS Reporte de evaluación psicométrica
EC Estudio socioeconómico
RC Reporte de estudio socioeconómico
EM Estudio médico
RM Reporte de estudio médico
EF Entrevista final
IG Informe general
BT Bolsa de trabajo
Elaboró: Revisó: Autorizó:
Ejemplo de un manual de procedimientos
Network de Psicología Organizacional
www.conductitlan.net
Asociación Oaxaqueña de Psicología A.C.
24
A515TE: Educación
asistida por
computadora
FECHA: 18 de enero del 2008
PAGINA De: 132
Sustituye a:
Manual de
procedimientos
PAGINA: De:
FECHA:
FORMATOS
Elaboró: Revisó: Autorizó:
Ejemplo de un manual de procedimientos
Network de Psicología Organizacional
www.conductitlan.net
Asociación Oaxaqueña de Psicología A.C.
25
A515TE: Educación
asistida por
computadora
FECHA: 18 de enero del 2008
PAGINA De: 132
Sustituye a:
Manual de
procedimientos
PAGINA: De:
FECHA:
Elaboró: Revisó: Autorizó:
A515TE: Educación Asistida por Computadora
FORMATO DE REQUICIÓN (RQ)
_________________________________________.
C. _____________________
Jefe de recursos humanos
P r e s e n t e.
Le solicito a usted ser tan amable de iniciar el proceso de reclutamiento y selección para cubrir la plaza vacante del puesto
de por tiempo (determinado o indeterminado), que estará adscrito
al área de que tendrá como función general:
___________________________________________________________________________________________________
______________________________________________________________________________________
y que deberá cubrir el perfil que se detalla en el análisis de puesto que se anexa .
Asimismo te solicito que la fecha de contratación sea a más tardar el día __________________________________..
Le agradezco de antemano sus atenciones.
A t e n t a m e n t e
___________________________________
Jefe de ______________________________
______________ .
Vo. Bo.
______________________________
Tel. ( 951) 54 8 50 88
www.a515te.com.mx
E-mail: jorgeever@yahoo.com.mx
Joaquín Amaro 408, Col. Figueroa. Oaxaca, Oaxaca
C.P. 68070
12
3 4
5
6
7
8
9
10
11
Ejemplo de un manual de procedimientos
Network de Psicología Organizacional
www.conductitlan.net
Asociación Oaxaqueña de Psicología A.C.
26
A515TE: Educación
asistida por
computadora
FECHA: 18 de enero del 2008
PAGINA De: 132
Sustituye a:
Manual de
procedimientos
PAGINA: De:
FECHA:
FORMATO DE REQUISICIÓN (RQ)
Instructivo de llenado
1. Anote el lugar y fecha en el que se elaboró la requisición.
2. Anote el nombre del jefe de departamento de recursos humanos
3. Anote el nombre del puesto vacante
4. Anote el tiempo de contratación
5. Anote el área en que estará adscrito el trabajador
6. Anote la función general y/o anexe el análisis de puesto
7. Anote la fecha de contratación
8. Anote el nombre del jefe del área vacante
9. Anote el nombre del puesto del jefe del área vacante
10. Anote el nombre del jefe del área que autoriza la contratación
11. Anote el nombre puesto del jefe del área que autoriza la contratación
12. Este formato deberá ser elaborado por el jefe del área vacante
13. Se deberá enviar el original al jefe de recursos humanos
14. La requisición debe ser archivada en el expediente de la convocatoria de personal
Elaboró: Revisó: Autorizó:

Ejemplo manual procedimientos

  • 1.
    EJEMPLO DE UNMANUAL DE PROCEDIMIENTOS Por Jorge Everardo Aguilar Morales Network de Psicología Organizacional Asociación Oaxaqueña de Psicología A.C.
  • 2.
    Ejemplo de unmanual de procedimientos Network de Psicología Organizacional www.conductitlan.net Asociación Oaxaqueña de Psicología A.C. 2 Ejemplo de un manual de procedimientos Aguilar-Morales, Jorge Everardo 2010. Asociación Oaxaqueña de Psicología A.C. Calzada Madero 1304, Centro, Oaxaca de Juárez, Oaxaca, México. C.P. 68000 Tel. (951)5010653, (951) 5495923 www.conductitlan.net E-mail: jorgeever@yahoo.com.mx, comentarios@conductitlan.net OPEN ACCESS: Se promueve la reproducción parcial o total de este documento citando la fuente y sin fines de lucro. En caso de citar este documento por favor utiliza la siguiente referencia: Aguilar-Morales, J.E. (2010) Ejemplo de un manual de procedimientos. Network de Psicología Organizacional. México: Asociación Oaxaqueña de Psicología A.C.
  • 3.
    Ejemplo de unmanual de procedimientos Network de Psicología Organizacional www.conductitlan.net Asociación Oaxaqueña de Psicología A.C. 3 EJEMPLO DE UN MANUAL DE PROCEDIMIENTOS A515TE: Educación asistida por computadora Manual de procedimientos Enero del 2008.
  • 4.
    Ejemplo de unmanual de procedimientos Network de Psicología Organizacional www.conductitlan.net Asociación Oaxaqueña de Psicología A.C. 4 A515TE: Educación asistida por computadora FECHA: 18 de enero del 2008 PAGINA 2 De: 132 Sustituye a: Manual de procedimiento PAGINA: De: FECHA: PRESENTACIÓN En el presente documento se incluye un manual de procedimientos de los procesos implicados en el procedimientos de selección de personal en la empresa A515TE: Educación asistida por computadora. Elaboró: Revisó: Autorizó:
  • 5.
    Ejemplo de unmanual de procedimientos Network de Psicología Organizacional www.conductitlan.net Asociación Oaxaqueña de Psicología A.C. 5 A515TE: Educación asistida por computadora FECHA: 18 de enero del 2008 PAGINA 3 De: 132 Sustituye a: Manual de procedimientos PAGINA: De: FECHA: Contenido Pág. Antecedentes 4 Marco Normativo 5 Objetivo 6 Diagramas de flujo 7 Glosario de términos Formatos Instructivos para manejo de formatos Elaboró: Revisó: Autorizó:
  • 6.
    Ejemplo de unmanual de procedimientos Network de Psicología Organizacional www.conductitlan.net Asociación Oaxaqueña de Psicología A.C. 6 A515TE: Educación asistida por computadora FECHA: 18 de enero del 2008 PAGINA 4 De: 132 Sustituye a: Manual de procedimientos PAGINA: De: FECHA: ANTECEDENTES A515TE: Educación asistida por computadora inicio sus actividades en ……. Actualmente ofrece los siguientes servicios …… Hasta la fecha la forma en que se han distribuido las funciones es …. Las razones que motivaron la realización de este manual …… Elaboró: Revisó: Autorizó:
  • 7.
    Ejemplo de unmanual de procedimientos Network de Psicología Organizacional www.conductitlan.net Asociación Oaxaqueña de Psicología A.C. 7 A515TE: Educación asistida por computadora FECHA: 18 de enero del 2008 PAGINA 5 De: 132 Sustituye a: Manual de procedimientos PAGINA: De: FECHA: MARCO NORMATIVO Las Normas que fundamentan la realización de este manual son … Elaboró: Revisó: Autorizó:
  • 8.
    Ejemplo de unmanual de procedimientos Network de Psicología Organizacional www.conductitlan.net Asociación Oaxaqueña de Psicología A.C. 8 A515TE: Educación asistida por computadora FECHA: 18 de enero del 2008 PAGINA 6 De: 132 Sustituye a: Manual de prcoedimiento PAGINA: De: FECHA: OBJETIVOS DE LA EMPRESA La empresa tiene como objetivos principales Elaboró: Revisó: Autorizó:
  • 9.
    Ejemplo de unmanual de procedimientos Network de Psicología Organizacional www.conductitlan.net Asociación Oaxaqueña de Psicología A.C. 9 A515TE: Educación asistida por computadora FECHA: 18 de enero del 2008 PAGINA 7 De: 132 Sustituye a: Manual de procedimientos PAGINA: De: FECHA: DIAGRAMAS DE FLUJO Elaboró: Revisó: Autorizó:
  • 10.
    Ejemplo de unmanual de procedimientos Network de Psicología Organizacional www.conductitlan.net Asociación Oaxaqueña de Psicología A.C. 10 A515TE: Educación asistida por computadora FECHA: 18 de enero del 2008 PAGINA 8 De: 132 Sustituye a: Manual de procedimientos PAGINA: De: FECHA: PUESTO: ESPECIALISTA EN RECLUTAMIENTO Y SELECCIÓN CLAVE PROCEDIMIENTO: RECLUTAMIENTO Y SELECCIÓN DE PERSONAL OBJETIVO: Este procedimiento esta diseñado con la intención cubrir las plazas vacantes que se generen en las diferentes áreas de la organización con personal que cubra con el perfil de puesto deseable. MATERIALES REQUERIDOS  Requisición de Personal  Análisis de Puesto  Tabla de Decisión  Exámenes de conocimientos  Exámenes de habilidades  Pruebas Psicométricas  Convocatoria  Formato de entrevista inicial  Guía del proceso  Solicitud de empleo  Curriculum profesional  Comprobantes  Reporte de estudio psicométrico  Estudio socioeconómico  Estudio médico.  Entrevista final  Reporte Final  Bolsa de trabajo  Expediente Elaboró: Revisó: Autorizó:
  • 11.
    Ejemplo de unmanual de procedimientos Network de Psicología Organizacional www.conductitlan.net Asociación Oaxaqueña de Psicología A.C. 11 A515TE: Educación asistida por computadora FECHA: 18 de enero del 2008 PAGINA De: 132 Sustituye a: Manual de procedimientos PAGINA: De: FECHA: PUESTO: ESPECIALISTA EN RECLUTAMIENTO Y SELECCIÓN CLAVE PROCEDIMIENTO: RECLUTAMIENTO Y SELECCIÓN DE PERSONAL Responsable Actividad Documento Inicio Jefe del área vacante Realiza requisición de personal Requisición de Personal Jefe de recursos humanos Verifica que exista disponibilidad presupuestal Jefe de recursos humanos Si existe disponibilidad continua el proceso en caso contrario notifica a jefe del área vacante la no contratación Jefe de recursos humanos Turna solicitud con Especialista en reclutamiento y selección de personal Especialista en reclutamiento y selección Verifica que el análisis de puesto este elaborado y tenga toda la información necesaria Especialista en reclutamiento y selección Si existe análisis de puesto y esta actualizado se continua con el proceso en caso contrario se actualiza o se elabora en coordinación con área vacante Análisis de Puesto Especialista en reclutamiento y selección Elabora tabla de decisión con rasgos a evaluar, instrumentos a utilizar y criterios de evaluación Tabla de Decisión Especialista en reclutamiento y selección Selecciona o elabora los instrumentos (exámenes, pruebas psicométricas, etc.) que se van a utilizar en el proceso Pruebas Psicométricas y exámenes de conocimientos y habilidades Especialista en reclutamiento y selección Elabora convocatoria Convocatoria Especialista en reclutamiento y selección Realiza la difusión de la convocatoria Especialista en reclutamiento y selección Recibe documentos de candidatos, verifica que cubran los candidatos con criterios de convocatoria y realiza entrevista inicial Formato de entrevista inicial Guía del proceso Solicitud de empleo Curriculum Especialista en reclutamiento y selección Informa a los candidatos que no cubran criterios sobre otras convocatorias y agradece interés. Especialista en reclutamiento y selección Recibe documentos de candidatos que cubren con los requisitos, informa del proceso y comunica fecha de exámenes Guía del proceso Solicitud de empleo Curriculum profesional Comprobantes Elaboró: Revisó: Autorizó:
  • 12.
    Ejemplo de unmanual de procedimientos Network de Psicología Organizacional www.conductitlan.net Asociación Oaxaqueña de Psicología A.C. 12 A515TE: Educación asistida por computadora FECHA: 18 de enero del 2008 PAGINA De: 132 Sustituye a: Manual de procedimientos PAGINA: De: FECHA: PUESTO: ESPECIALISTA EN RECLUTAMIENTO Y SELECCIÓN CLAVE PROCEDIMIENTO: RECLUTAMIENTO Y SELECCIÓN DE PERSONAL Responsable Actividad Documento Especialista en reclutamiento y selección Aplica examen de conocimientos y de habilidades. Examen de conocimientos y habilidades Especialista en reclutamiento y selección A candidatos que no aprobaron exámenes, informa de resultados, agradece su interés, les informa de futuras convocatorias y realiza sugerencias para mejorar desempeño en futuras ocasiones Especialista en reclutamiento y selección A candidatos que aprobaron exámenes informa de sus resultados y la fecha de aplicación de pruebas psicométricas Especialista en reclutamiento y selección Aplica pruebas psicométricas Pruebas Psicométricas Especialista en reclutamiento y selección Elabora reporte individual de evaluación psicométrica Reporte de estudio psicométrico Especialista en reclutamiento y selección A candidatos que no aprobaron pruebas psicométricas, informa de resultados, agradece su interés, les informa de futuras convocatorias y realiza sugerencias para mejorar desempeño en futuras ocasiones Especialista en reclutamiento y selección A candidatos que aprobaron pruebas psicométricas informa de sus resultados y fecha de la siguiente evaluación Especialista en reclutamiento y selección Realiza o solicita elaboración de estudio socioeconómico Estudio socioeconómico Especialista en reclutamiento y selección Recibe estudio socioeconómico o elabora informe de estudio. Especialista en reclutamiento y selección A candidatos que no aprobaron estudio socioeconómico, informa de resultados, agradece su interés, les informa de futuras convocatorias y realiza sugerencias futuras ocasiones Especialista en reclutamiento y selección A candidatos que aprobaron estudio socioeconómico informa de sus resultados y fecha de la siguiente evaluación Elaboró: Revisó: Autorizó:
  • 13.
    Ejemplo de unmanual de procedimientos Network de Psicología Organizacional www.conductitlan.net Asociación Oaxaqueña de Psicología A.C. 13 A515TE: Educación asistida por computadora FECHA: 18 de enero del 2008 PAGINA De: 132 Sustituye a: Manual de procedimientos PAGINA: De: FECHA: PUESTO: ESPECIALISTA EN RECLUTAMIENTO Y SELECCIÓN CLAVE PROCEDIMIENTO: RECLUTAMIENTO Y SELECCIÓN DE PERSONAL Responsable Actividad Documento Especialista en reclutamiento y selección Solicita elaboración de estudio médico Estudio médico. Especialista en reclutamiento y selección Recibe reporte de estudio médico Especialista en reclutamiento y selección A candidatos que no aprobaron estudio médico, informa de resultados, agradece su interés, les informa de futuras convocatorias y realiza sugerencias para futuras ocasiones Especialista en reclutamiento y selección A candidatos que aprobaron estudio médico informa de sus resultados y fecha de la siguiente evaluación Especialista en reclutamiento y selección Programa entrevista final con jefe de área vacante Especialista en reclutamiento y selección Recibe resultados de entrevista final. Entrevista final Especialista en reclutamiento y selección Integra informe general de la evaluación de los candidatos Especialista en reclutamiento y selección Envía informe a jefe de área vacante Especialista en reclutamiento y selección Recibe decisión del personal a contratar Especialista en reclutamiento y selección Integra datos de personal no contratado a bolsa de trabajo Bolsa de trabajo Especialista en reclutamiento y selección Informa a personal seleccionado de fecha de contratación y lo canaliza al área de contratación Especialista en reclutamiento y selección Informa a personal no seleccionado de resultados, de que fue integrado a bolsa de trabajo y de que será considerado para futuras contrataciones Elaboró: Revisó: Autorizó:
  • 14.
    Ejemplo de unmanual de procedimientos Network de Psicología Organizacional www.conductitlan.net Asociación Oaxaqueña de Psicología A.C. 14 A515TE: Educación asistida por computadora FECHA: 18 de enero del 2008 PAGINA De: 132 Sustituye a: Manual de procedimientos PAGINA: De: FECHA: PUESTO: ESPECIALISTA EN RECLUTAMIENTO Y SELECCIÓN CLAVE PROCEDIMIENTO: RECLUTAMIENTO Y SELECCIÓN DE PERSONAL Responsable Actividad Documento Especialista en reclutamiento y selección Integra expediente de convocatoria Expediente Especialista en reclutamiento y selección Archiva o entrega al área correspondiente expediente de convocatoria Fin Elaboró: Revisó: Autorizó:
  • 15.
    Ejemplo de unmanual de procedimientos Network de Psicología Organizacional www.conductitlan.net Asociación Oaxaqueña de Psicología A.C. 15 A515TE: Educación asistida por computadora FECHA: 18 de enero del 2008 PAGINA De: 132 Sustituye a: Manual de procedimientos PAGINA: De: FECHA: PUESTO: ESPECIALISTA EN RECLUTAMIENTO Y SELECCIÓN CLAVE PROCEDIMIENTO: RECLUTAMIENTO Y SELECCIÓN DE PERSONAL DIAGRAMA DE FLUJO Elaboró: Revisó: Autorizó: RQ Inicio Jefe del área vacante Jefe de recursos humanos Realiza requisición de personal Verifica que exista disponibilidad presupuestal 1
  • 16.
    Ejemplo de unmanual de procedimientos Network de Psicología Organizacional www.conductitlan.net Asociación Oaxaqueña de Psicología A.C. 16 A515TE: Educación asistida por computadora FECHA: 18 de enero del 2008 PAGINA De: 132 Sustituye a: Manual de procedimientos PAGINA: De: FECHA: Elaboró: Revisó: Autorizó: AN AN Especialista en reclutamiento y selección ¿Existe presupuesto? 1 Notifica a jefe del área vacante la no contratación FinTurna solicitud con Especialista en reclutamiento y selección de personal Verifica que el análisis de puesto este elaborado y tenga toda la información necesaria ¿El análisis está elaborado y actualizado? Elabora o actualiza análisis de puesto 2 No Sí No Sí
  • 17.
    Ejemplo de unmanual de procedimientos Network de Psicología Organizacional www.conductitlan.net Asociación Oaxaqueña de Psicología A.C. 17 A515TE: Educación asistida por computadora FECHA: 18 de enero del 2008 PAGINA De: 132 Sustituye a: Manual de procedimientos PAGINA: De: FECHA: Elaboró: Revisó: Autorizó: CR SL EI CV CV EX TB 2 Elabora tabla de decisión con rasgos a evaluar, instrumentos a utilizar y criterios de evaluación Selecciona o elabora los instrumentos (exámenes, pruebas psicométricas, etc.) que se van a utilizar en el proceso Elabora convocatoria ¿El candidato cubre con los requisitos? Recibe documentos de candidatos, verifica que cubran los candidatos los criterios de convocatoria y realiza entrevista inicial Realiza la difusión de la convocatoria Informa sobre otras convocatorias y agradece interés en participar Fin No Sí 3
  • 18.
    Ejemplo de unmanual de procedimientos Network de Psicología Organizacional www.conductitlan.net Asociación Oaxaqueña de Psicología A.C. 18 A515TE: Educación asistida por computadora FECHA: 18 de enero del 2008 PAGINA De: 132 Sustituye a: Manual de procedimientos PAGINA: De: FECHA: Elaboró: Revisó: Autorizó: GP RP PS EX 3 Recibe documentos de candidatos que cubren con los requisitos, informa del proceso y comunica fecha de exámenes Aplica examen de conocimientos y de habilidades. Informa de sus resultados y la fecha de aplicación de pruebas psicométricas ¿Aprobó candidato el examen? Informa de resultados, de futuras convocatorias, agradece su interés y realiza sugerencias para mejorar desempeño en futuras ocasiones Fin Aplica pruebas psicométricas Elabora reporte individual de evaluación psicométrica 4 No Sí
  • 19.
    Ejemplo de unmanual de procedimientos Network de Psicología Organizacional www.conductitlan.net Asociación Oaxaqueña de Psicología A.C. 19 A515TE: Educación asistida por computadora FECHA: 18 de enero del 2008 PAGINA De: 132 Sustituye a: Manual de procedimientos PAGINA: De: FECHA: Elaboró: Revisó: Autorizó: RC EC 4 Informa de sus resultados y fecha de la siguiente evaluación ¿Aprobó candidato examen psicométrico? Informa de resultados, de futuras convocatorias, agradece su interés y realiza sugerencias para mejorar desempeño en futuras ocasiones Fin Realiza o solicita elaboración de estudio socioeconómico Recibe estudio socioeconómico o elabora informe de estudio. 5 No Sí ¿Aprobó candidato estudio socio económico? Informa de resultados, de futuras convocatorias, agradece su interés y realiza sugerencias para futuras ocasiones Fin No Sí
  • 20.
    Ejemplo de unmanual de procedimientos Network de Psicología Organizacional www.conductitlan.net Asociación Oaxaqueña de Psicología A.C. 20 A515TE: Educación asistida por computadora FECHA: 18 de enero del 2008 PAGINA De: 132 Sustituye a: Manual de procedimientos PAGINA: De: FECHA: Elaboró: Revisó: Autorizó: EF RM EM 5 Informa de sus resultados y fecha de la siguiente evaluación Solicita elaboración de estudio médico Recibe reporte de estudio médico 6 ¿Aprobó candidato estudio médico? Informa de resultados, de futuras convocatorias, agradece su interés y realiza sugerencias para futuras ocasiones Fin No Sí Informa de sus resultados y fecha de la siguiente evaluación Programa entrevista final con jefe de área vacante
  • 21.
    Ejemplo de unmanual de procedimientos Network de Psicología Organizacional www.conductitlan.net Asociación Oaxaqueña de Psicología A.C. 21 A515TE: Educación asistida por computadora FECHA: 18 de enero del 2008 PAGINA De: 132 Sustituye a: Manual de procedimientos PAGINA: De: FECHA: Elaboró: Revisó: Autorizó: BT IG 6 Integra informe general de la evaluación de los candidatos Envía informe a jefe de área vacante Recibe decisión del personal a contratar 7 ¿El candidato fue seleccionado? Informa a de resultados, de que fue integrado a bolsa de trabajo y de que será considerado para futuras contrataciones Fin No Sí Informa de fecha de contratación y lo canaliza al área de contratación Integra datos de personal no contratado a bolsa de trabajo
  • 22.
    Ejemplo de unmanual de procedimientos Network de Psicología Organizacional www.conductitlan.net Asociación Oaxaqueña de Psicología A.C. 22 A515TE: Educación asistida por computadora FECHA: 18 de enero del 2008 PAGINA De: 132 Sustituye a: Manual de procedimientos PAGINA: De: FECHA: Elaboró: Revisó: Autorizó: 7 Integra expediente de convocatoria Archiva o entrega al área correspondiente expediente de convocatoria Fin
  • 23.
    Ejemplo de unmanual de procedimientos Network de Psicología Organizacional www.conductitlan.net Asociación Oaxaqueña de Psicología A.C. 23 A515TE: Educación asistida por computadora FECHA: 18 de enero del 2008 PAGINA De: 132 Sustituye a: Manual de procedimientos PAGINA: De: FECHA: GLOSARIO ABREVIATURA SIGNIFICADO RQ Requisición de Personal AN Análisis de Puesto TB Tabla de Decisión EX Exámenes de conocimientos CV Convocatoria CR Curriculum profesional SL Solicitud de empleo EI Formato de entrevista inicial GP Guía del proceso PS Pruebas Psicométricas RS Reporte de evaluación psicométrica EC Estudio socioeconómico RC Reporte de estudio socioeconómico EM Estudio médico RM Reporte de estudio médico EF Entrevista final IG Informe general BT Bolsa de trabajo Elaboró: Revisó: Autorizó:
  • 24.
    Ejemplo de unmanual de procedimientos Network de Psicología Organizacional www.conductitlan.net Asociación Oaxaqueña de Psicología A.C. 24 A515TE: Educación asistida por computadora FECHA: 18 de enero del 2008 PAGINA De: 132 Sustituye a: Manual de procedimientos PAGINA: De: FECHA: FORMATOS Elaboró: Revisó: Autorizó:
  • 25.
    Ejemplo de unmanual de procedimientos Network de Psicología Organizacional www.conductitlan.net Asociación Oaxaqueña de Psicología A.C. 25 A515TE: Educación asistida por computadora FECHA: 18 de enero del 2008 PAGINA De: 132 Sustituye a: Manual de procedimientos PAGINA: De: FECHA: Elaboró: Revisó: Autorizó: A515TE: Educación Asistida por Computadora FORMATO DE REQUICIÓN (RQ) _________________________________________. C. _____________________ Jefe de recursos humanos P r e s e n t e. Le solicito a usted ser tan amable de iniciar el proceso de reclutamiento y selección para cubrir la plaza vacante del puesto de por tiempo (determinado o indeterminado), que estará adscrito al área de que tendrá como función general: ___________________________________________________________________________________________________ ______________________________________________________________________________________ y que deberá cubrir el perfil que se detalla en el análisis de puesto que se anexa . Asimismo te solicito que la fecha de contratación sea a más tardar el día __________________________________.. Le agradezco de antemano sus atenciones. A t e n t a m e n t e ___________________________________ Jefe de ______________________________ ______________ . Vo. Bo. ______________________________ Tel. ( 951) 54 8 50 88 www.a515te.com.mx E-mail: jorgeever@yahoo.com.mx Joaquín Amaro 408, Col. Figueroa. Oaxaca, Oaxaca C.P. 68070 12 3 4 5 6 7 8 9 10 11
  • 26.
    Ejemplo de unmanual de procedimientos Network de Psicología Organizacional www.conductitlan.net Asociación Oaxaqueña de Psicología A.C. 26 A515TE: Educación asistida por computadora FECHA: 18 de enero del 2008 PAGINA De: 132 Sustituye a: Manual de procedimientos PAGINA: De: FECHA: FORMATO DE REQUISICIÓN (RQ) Instructivo de llenado 1. Anote el lugar y fecha en el que se elaboró la requisición. 2. Anote el nombre del jefe de departamento de recursos humanos 3. Anote el nombre del puesto vacante 4. Anote el tiempo de contratación 5. Anote el área en que estará adscrito el trabajador 6. Anote la función general y/o anexe el análisis de puesto 7. Anote la fecha de contratación 8. Anote el nombre del jefe del área vacante 9. Anote el nombre del puesto del jefe del área vacante 10. Anote el nombre del jefe del área que autoriza la contratación 11. Anote el nombre puesto del jefe del área que autoriza la contratación 12. Este formato deberá ser elaborado por el jefe del área vacante 13. Se deberá enviar el original al jefe de recursos humanos 14. La requisición debe ser archivada en el expediente de la convocatoria de personal Elaboró: Revisó: Autorizó: