SISTEMA DE GESTION AMBIENTAL DE LA EMPRESA
                   “GASES POPAYAN S.A E.S.P”




                       PRESENTADO POR:
                  ALEJANDRA JULIETH CASTRO
                  SANDRA LORENA MANQUILLO
                    ANDRES ORTIZ FOLLECO




                        PRESENTADO A:
                  JOHANA CAROLINA SANDOVAL
                          Ing. Ambiental
                      Esp. Gestión Ambiental.




      INSTITUCION UNIVERSITARIA COLEGIO MAYOR DEL CAUCA
FACULTAD DE CIENCIAS SOCIALES, CONTABLES Y DE LA ADMINISTRACION
                 ADMINISTRACION DE EMPRESAS
                       DECIMO SEMESTRE
                      GESTION AMBIENTAL
                  POPAYAN, NOVIEMBRE DE 2011
CONTENIDO



   INTRODUCCION
1. Generalidades de la empresa
2. Identificación y caracterización de los aspectos ambientales de la empresa.
       2.1detalle de los procesos y flujo gramas
               2.1.1 Proceso de envasado.
               2.1.2 Proceso de desconchado cilindros
               2.1.3 Proceso de recolección y reciclaje de cilindros.
3. Identificación de los requisitos legales y otros
4. Conformación del equipo responsable de la implementación del SGA
       4.1 Mapa de procesos
       4.2 Caracterización de los procesos
               4.2.1 Proceso: gestión de compra
               4.2.2 Proceso: gestión de almacenamiento
               4.2.3 Proceso: gestión de envasado
               4.2.4 Proceso: distribución
               4.2.5 Proceso: gestión de compra
               4.2.6 Proceso: gestión de almacenamiento
               4.2.7 Proceso: gestión de envasado
               4.2.8 Proceso: distribución
5. Matrices
       5.1 Matriz de identificación de impactos
       5.2 Matriz de calificación de impactos
       5.3 Análisis
               5.3.1 Emisiones gas
               5.3.2 Ruidos
               5.3.3 Riesgos de suelos.
               5.3.4 Riesgos del medio biológico
               5.3.5 Riesgos socio cultural
6. Definición de la política ambiental
       6.1 Objetivo:
       6.2 Metas ambientales
7. Planeación y programación del proceso de implementación del SGA.
       7.1 Estrategias
                  7.1.1 Reducción de los agentes emisores contaminantes de glp.
                  7.1.2 Mejoramiento tecnológico.
                  7.1.3 Eficiencia de los recursos.
                  7.1.4 Comunicación y participación.
       7.2 Matriz de actividades
8. Conclusiones
9. Bibliografía
10 Anexos fotos.
INTRODUCCIÓN


La empresa Gases Popayán S.A        E.S.P, como parte activa en el proceso de distribución de la
industria del Gas Licuado de Petróleo (G.L.P), es consciente de la importancia del buen uso de
los recursos naturales para mejorar la calidad de vida en la sociedad. Por lo anterior esta
empresa está obligada a iniciar la implementación del S.G.A. para evitar la generación de
impactos significativos en el ambiente, debido al manejo de sustancias derivadas del petróleo. Se
desea llevar acabo procesos y actividades limpias exigidas por la norma NTC ISO 14001, que le
permita avalar su desempeño ambiental y cumplir con los requerimientos nacionales e
internacionales.



                             1. GENERALIDADES DE LA EMPRESA


Gases Popayán S.A. E.S.P. se desempeña en el sector industrial y de servicios. Se dedica al
envasado y distribución de cilindros con G.L.P.     Fue fundada hace 18 años, cuenta con 20
empleados, entre personal administrativo, operativo y contratistas, se encuentra localizada en la
ciudad de Popayán.

Actualmente la empresa ha certificado en la norma ISO 9001 su proceso de envasado de G.L.P
en cilindros de 20, 33, 40, 80 y 100 libras, que son distribuidos a diferentes hogares y empresas
en la ciudad y en municipios cercanos.



    2. IDENTIFICACION Y CARACTERIZACION DE LOS ASPECTOS AMBIENTALES
                              DE LA EMPRESA.


Entre los aspectos ambientales a considerar debido a sus procesos industriales de la empresa
Gases Popayán y que generan un impacto en el medio ambiente están:

   1. El proceso de envasado propio de la empresa.

   2. Los procesos de desconchado de los cilindros que llegan a la plataforma de llenado de la
       empresa.

   3. Proceso de recolección y reciclaje de cilindros.
2.1 DETALLE DE LOS PROCESOS Y FLUJOGRAMAS


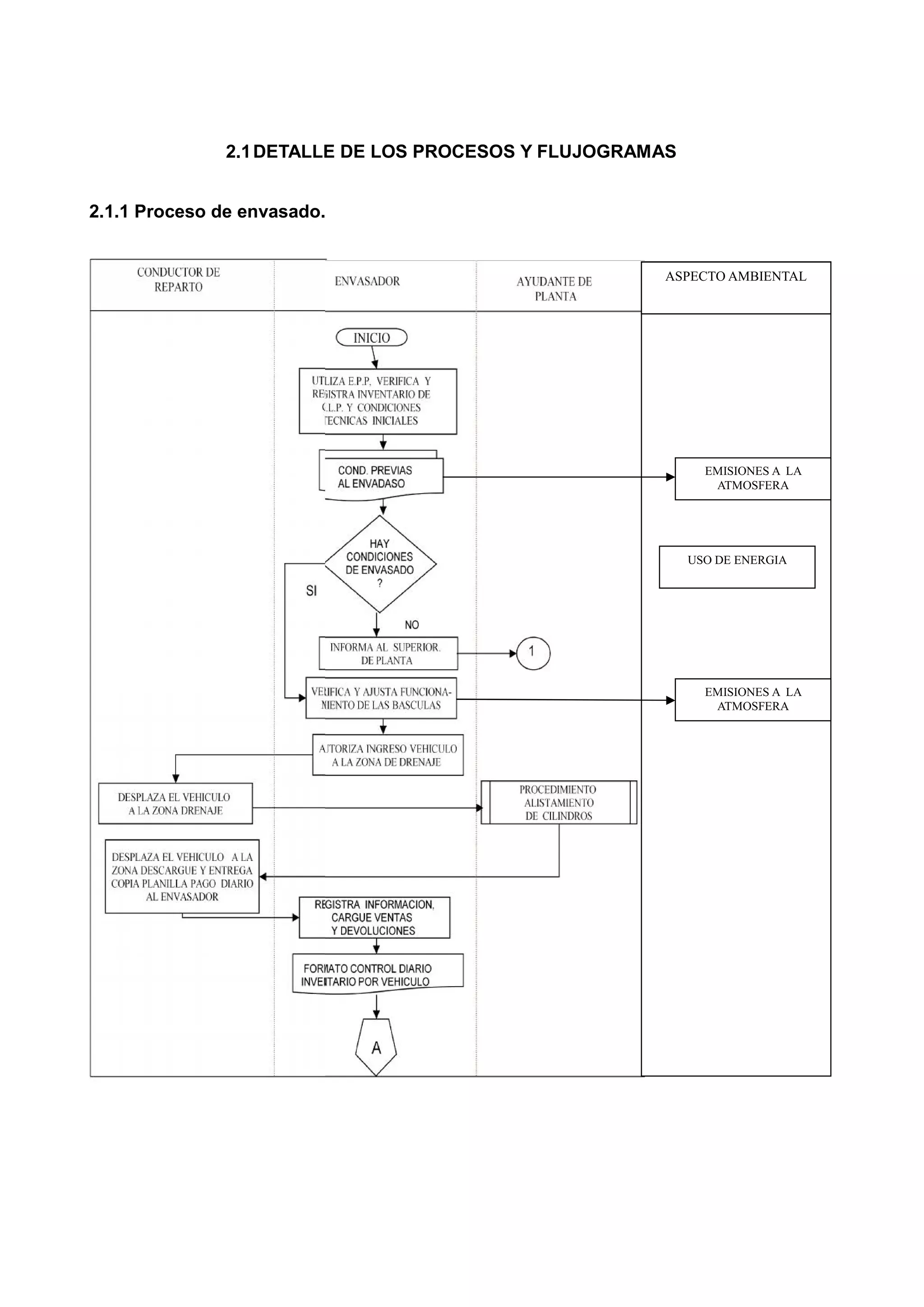
2.1.1 Proceso de envasado.


                                                      ASPECTO AMBIENTAL




                                                             EMISIONES A LA
                                                              ATMOSFERA




                                                           USO DE ENERGIA




                                                             EMISIONES A LA
                                                              ATMOSFERA
ASPECTO AMBIENTAL




  EMISIONES A LA
   ATMOSFERA




  EMISIONES A LA
   ATMOSFERA

  USO DE ENERGIA




     RESIDUOS Y
   SUBPRODUCTOS
ASPECTO AMBIENTAL




   EMISIONES A LA
    ATMOSFERA




   USO DE ENERGIA




 DESCARGAS AL SUELO
     (PLASTICOS)
2.1.2   Proceso de desconchado cilindros:
                    INICIO


                 Conductor:
              Ingreso del carro
                 a la planta




                 Ayudante:
         Ubicar los cilindros vacios
             en la plataforma




               El ayudante de
           plataforma Verifica el
           peso de los cilindros




                 Ayudante:
             Selección de los            Se ubican en el
               cilindros que             área de llenado
              tienen concho




              Ayudante: Se
                separa del
               resto de los
                 cilindros



             Ayudante: ubica
               los cilindros
                boca abajo


                                        IMPACTO
                                       AMBIENTAL            Ayudante: ubica
             Ayudante: abre las
                                       EMSIONES            los cilindros en el
             válvulas para que
                                        AL AIRE Y           área de llenado      FIN
            salga el gas y quede
              totalmente vacio         VERTIMEN-
                                         TOS AL
                                         SUELO
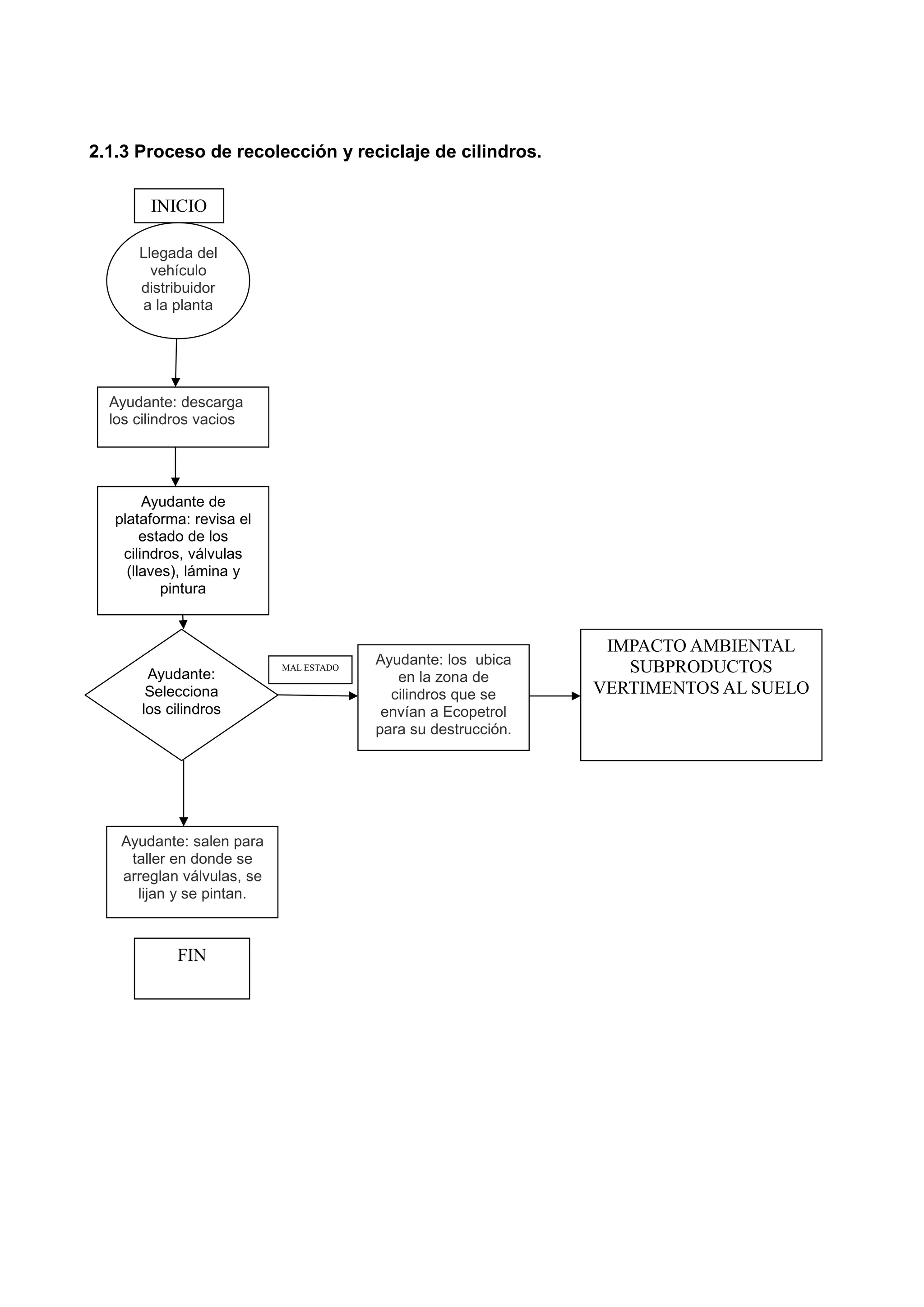
2.1.3 Proceso de recolección y reciclaje de cilindros.

        INICIO

      Llegada del
        vehículo
      distribuidor
      a la planta




  Ayudante: descarga
  los cilindros vacios




        Ayudante de
   plataforma: revisa el
        estado de los
    cilindros, válvulas
     (llaves), lámina y
           pintura


                                                                IMPACTO AMBIENTAL
                                        Ayudante: los ubica
        Ayudante:
                           MAL ESTADO                             SUBPRODUCTOS
                                           en la zona de
        Selecciona                        cilindros que se     VERTIMENTOS AL SUELO
       los cilindros                     envían a Ecopetrol
                                        para su destrucción.




   Ayudante: salen para
    taller en donde se
   arreglan válvulas, se
     lijan y se pintan.



            FIN
3. IDENTIFICACION DE LOS REQUISITOS LEGALES Y OTROS
Gases Popayán como empresa prestadora de servicios públicos, está regulada bajo los
reglamentos específicos de estándares del sector industrial establecidos por el Gobierno
Nacional, por medio de las leyes, decretos y resoluciones expedidas por el Ministerio de Minas y
Energía. Actualmente, opera bajo la concesión de una certificación ambiental expedido por la
Corporación Autónoma Regional del Cauca (CRC), en la cual se manifiesta que para este tipo de
empresa no requiere licencia ambiental para su funcionamiento, de acuerdo con el artículo 9 del
decreto 1220 de abril 21 de 2005. Sin embargo, dentro de esta propuesta de implementación del
SGA se ha de tener en cuenta la ley de bases del medio ambiente y las especificaciones
contenidas en las normas NTC ISO 14001: 2004, de la siguiente forma:

La normatividad que rige el servicio de Gas Natural y de G.L.P., en cuanto a instalaciones,
encontramos: Ley 142/94, Norma NTC 2505 del ICONTEC, Resolución CREG 0067/95, Res.
CREG 074/96, Res. Min minas 8 0505/97. El Código de Distribución de Gas Combustible por
Redes, se consagra que la Superintendencia de Industria y Comercio emitirá normas de
homologación de todos los tipos de aparatos para el empleo de los gases combustibles,
realizándose las pruebas o ensayos oportunos en los laboratorios autorizados por ella para tal
efecto, no pudiendo emplearse en ninguna instalación de aquellos que no hayan obtenido
resultados satisfactorios en su homologación.

Resolución 180196, normatividad del aire: Decreto 02 de 1982, Decreto 948 de 1995, Resolución oo5
de 1996, Resolución 909 de 1996, Decreto 2811 de 1974, Ley 9 de 1979, Resolución 8321 de 1983,
Resolución 619 de 1997, Resolución 970 de 2001, Resolución 058 de 2002, Resolución 886 de 2004 y la
Resolución 415 de 1998, normatividad del suelo: decreto 2811 de 1974 parte VII, decreto 2655 de 1989,
decreto reglamentario 2462 de 1989 y ley 388 de 1997 articulo 33



                      4. COMFORMACION DEL EQUIPO RESPONSABLE
                                  DE LA IMPLEMENTACION DEL SGA


La empresa Gases Popayán para la implementación y aplicación del SGA determina establecer
unos parámetros específicos que conlleven a un modelo transversal dentro de la organización
para la aplicación de la norma, de esta manera se pretende asegurar que todas las áreas y
personal de la organización sean responsables por el desempeño de la Gestión Ambiental de la
empresa y que no dependa exclusivamente de un departamento o encargado de esta labor. Los
mapas de procesos que actualmente se implementan en la empresa son las herramientas para
medir el grado de aplicación del SGA, de la siguiente manera:
4.1 MAPA DE PROCESOS
4.2 CARACTERIZACION DE LOS PROCESOS


   4.2.1 PROCESO: GESTIÓN DE COMPRA.
   OBJETIVO DEL PROCESO: Realizar el proceso de compra de materia prima (GLP) con la mayor
   eficiencia posible para minimizar costos.
   PROVEEDOR             ENTRADA            ACTIVIDADES                   SALIDAS              ASPECTO
                                                                                             AMBIENTAL
                       Solicitud de      Llenar solicitud.      Aprobación     de    la
                        compra de                                  solicitud de compra
                        una carga de                               por      parte      del
                        10.000            Consignación del        proveedor.
                        galones de         costo     de       la                           Gestión de
        Gestión         GLP.               solicitud         de  Pago de la carga.        Almacenamiento.
                                           compra.
    Administrativa
                       Aprobación de                             Salida del vehículo Gestión de La
                        la solicitud.     Transportar GLP         transportador     hacia Información.
                                                                   Yumbo. Llegada del
                       Carga de GLP                               vehículo transportador
                        al      vehículo                           a la planta (parque
                        transportador.                             ind.)



   4.2.2 PROCESO: GESTIÓN DE ALMACENAMIENTO
   OBJETIVO DEL PROCESO: Realizar el proceso de almacenamiento (GLP) con la mayor eficiencia y
   seguridad posible para mejorar tiempos y resultados.
   PROVEEDOR          ENTRADA         ACTIVIDADES            SALIDAS       CLIENTES   AMBIENTAL
                     Ingreso del  Conexión del         Solicitud de     Gestión de
                      vehículo         vehículo           pedido para
                                                                           envasado.
                      cisterna.      cisterna             iniciar la labor
                     Recepción y  Verificación de       de envasado de
   GESTIÓN DE         Almacenaje       flujo              cilindros.
     COMPRA           del GLP al  Retiro          del
                      tanque           Vehículo          Visto bueno y
                      estacionario     cisterna           Almacenaje del
                                                          GLP

4.2.3 PROCESO: GESTIÓN DE ENVASADO
OBJETIVO DEL PROCESO: Realizar el proceso de envasado de (GLP) en los cilindros designados con la mayor
eficiencia, seguridad y control posible para maximizar utilidades y brindar una mayor satisfacción al cliente.
 PROVEEDOR          ENTRADA                ACTIVIDADES                SALIDAS             CLIENTES      AMBIENTAL
                  Traslado de los     Ingreso del vehículo    Cilindro envasado.
 GESTIÓN DE        cilindros de 30,     distribuidor.                                   Distribución.
ALMACENAMIE        40 y 100 lbs. a     Ingreso a la            Encuesta de
    NTO            la plataforma        plataforma               Satisfacción al
                   de llenado.         Revisión de              cliente del contrato   Gestión De La
                                        cilindros                                       Información
             Personal                 Apertura de válvulas    Documentación de
              Seleccionado,            Encendido de             propiedad del
              Contratado,               bombas                   cliente.
 GESTIÓN DE   capacitado         y     Envasado.
  TALENTO     evaluado.                Liquidación y salida
  HUMANO                                del vehículo
4.2.4 PROCESO: DISTRIBUCIÓN
OBJETIVO DEL PROCESO: Realizar el proceso de distribuir GLP de manera eficiente y segura a
clientes, residencias y empresas de la región utilizando medios de transporte adecuados.

PROVEEDOR        ENTRADA          ACTIVIDADES             SALIDAS          CLIENTES        AMBIENTAL
                 Carga de         Recorrido de los       venta del      Gestión de la
                  los cilindros     vehículos               producto       información
                  en los            repartidores.           por
                  vehículos                                 método de      Gestión De
  Gestión de      repartidores     Toma del pedido         campana.       Recursos
  envasado                          en la oficina                          Físicos Y
                 Recepción         central                Despacho       Financieros
                  del pedido                                del pedido
                  en       la      Transporte del          al    carro
                  central.        Cilindro hacia el         repartidor
  Gestión De                      domicilio.                dependien
   Recurso        Recepción                                do de la
  Humanos          del pedido      Facturación             ubicación
                   por el carro                             del mismo.
                   repartidor.
                                                           Entrega
                  Recepción                                del cilindro
                   de dinero                                al cliente.
                   por el pago
                   del pedido.                             pago del
                                                            cilindro.
                  Contrato
                   firmado                                 Copia de
                   con      los                             la factura
                   conductore
                   s                                       Cliente
                                                            satisfecho.




4.2.5 PROCESO: GESTIÓN DE COMPRA
  ACTIVIDAD             DESCRIPCIÓN                   RESPONSABLE             ASPECTO AMBIENTAL
                 Diligenciar    formato de           Asistente
   LLENAR         solicitud.                                                      Gasto de papel
                                                      Administrativa
  SOLICITUD.     Enviar     el formato de
                  solicitud    de    GLP  al
                                                                                Utilización de papel.
                  proveedor vía E-mail.
                                                      Secretaria
                 Esperar que el proveedor
                  confirme el envío de la
                  solicitud.
                                                      Proveedor
                 Se realiza la transferencia         Asistente
CONSIGNACIÓN      electrónica de la cantidad
                                                      administrativa
DEL COSTO DE      solicitada al proveedor por
 LA SOLICITUD     medio de la sucursal virtual
 DE COMPRA.       del     banco    donde    la
                  empresa maneja su cuenta
                  corriente.     Una      vez
                  realizada la transferencia
                  se imprime la aprobación
                  de la transferencia.
Confirmación de la
                      transacción vía telefónica.
                     Se prepara el vehículo              Conductor de
                      transportador de GLP con            la cisterna
                      el mantenimiento necesario
   TRANSPORTAR        y adecuado junto con los            Jefe de Planta.
       GLP            documentos necesarios
                      para el recibo de la carga.         Proveedor
                     Se envía el vehículo
                      cisterna (tracto camión)            Conductor
                      con el tanque para 10000
                      gls de GLP vacio hacia la
                      ciudad de Yumbo.
                     Se procede a cargar el
                      vehículo con la cant. de
                      galones solicitados con la
                      asistencia del proveedor.
                     Se prepara el vehículo con
                      su carga para transportarlo
                      a Popayán.


4.2.6 PROCESO: GESTIÓN DE ALMACENAMIENTO
  ACTIVIDAD          DESCRIPCIÓN               RESPONSABLE                       ASPECTO
                                                                                AMBIENTAL
                   Ubicado el vehículo        envasador
                   cisterna en el sitio de
                   descargue            se
                   procede a:                                               No aplica.
 CONEXIÓN DEL      El conductor apaga
   VEHÍCULO         el motor, desciende
   CISTERNA         del vehículo, coloca
                    los extintores.
                   El envasador coloca
                    el      aviso       de
                    prevención          de
                    arrastre            de
                    mangueras delante
                    del          vehículo,
                    conecta el polo a
                    tierra y revisa el
                    nivel de GLP.
                   El jefe de plataforma
                    revisa     el     sello
                    seguridad instalado
                    en el válvula de
                    salida del taque del
                    vehículo cisterna.
                   Cuando el                 Envasador
                    manómetro de salida
                    de la bomba N°1 ó 2
                    no registra presión
VERIFICACIÓN DE     se debe revisar:                                        No aplica.
     FLUJO         Alguna válvula
                    previa cerrada.
                   Bloqueo de la
                    válvula de seguridad
                    de check de las
                    mangueras
                   Cuando la presión
                    es muy alta por
encima de 180 PSI o
                     se dispara alguna
                     válvula de seguridad
                     se debe buscar que
                     válvula posterior a la
                     bomba que quedo
                     cerrada.
                   Verificadas las           Jefe de plataforma
                     lecturas del
                     ROTOGAGE del
                     vehículo cisterna en     Envasador
                     el valor solicitado
                                                                        Encontramos que hay
  RETIRO DEL         por el cliente se:       Conductor
   VEHÍCULO        cierran las válvulas                                una contaminación del
   CISTERNA          Nº 1, Nº 7 y del
                                                                        suelo y el aire al
                     tanque de la
                     cisterna:                                          momento en que se
                   se desconecta la
                                                                        retira el tubo el cual
                     manguera,
                   se retira el polo a                                  conduce el liquido al los
                   tierra,
                                                                        GLP.
                   Se recogen los
                     extintores
                   Se retira el aviso de
                     “retiro de
                     mangueras”
                   Se verifican todas
                     las actividades
                     anteriores
                   Se sube el
                     conductor enciende
                     el motor y retira el
                     vehículo de la zona
                     de descargue.


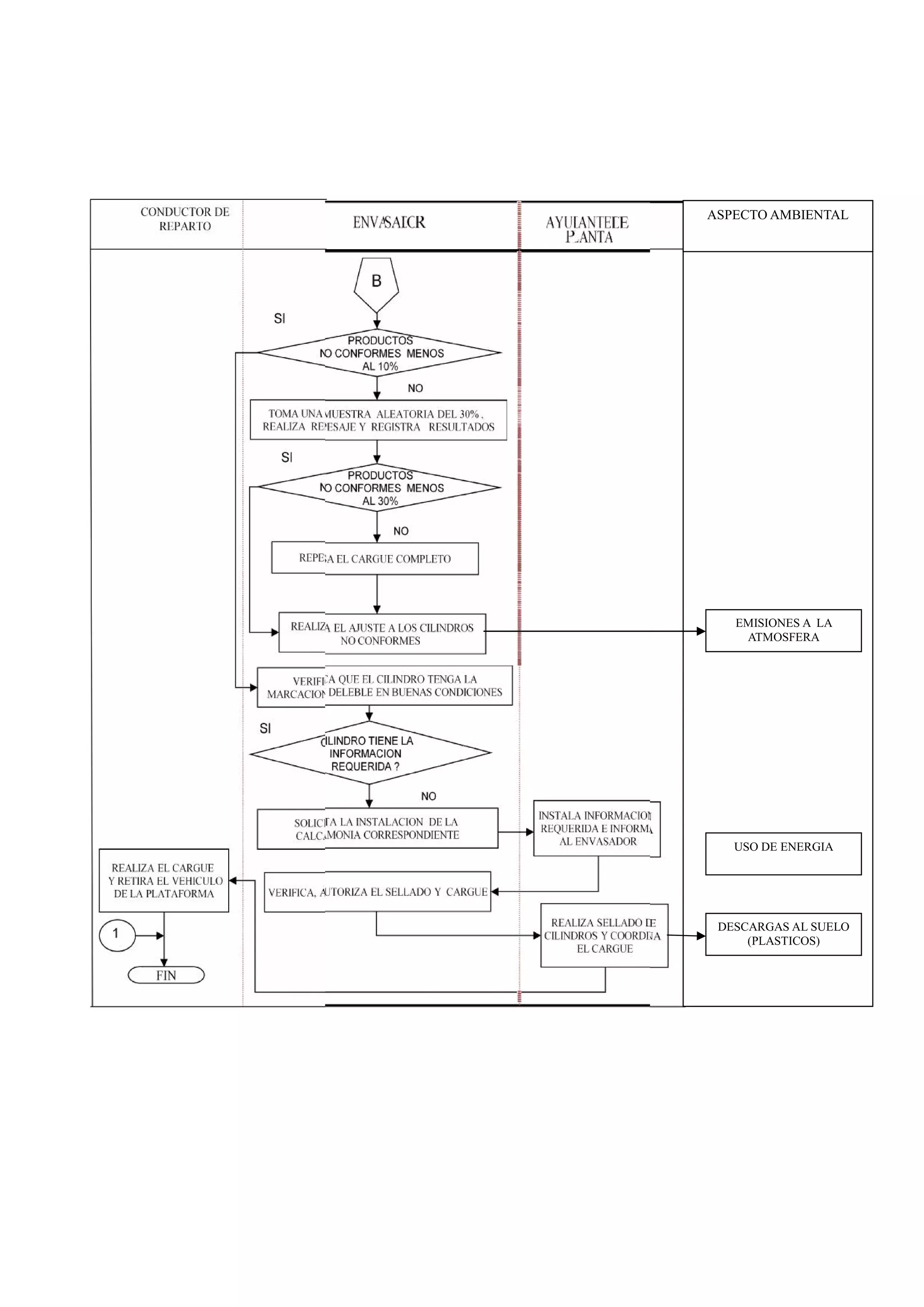
4.2.7 PROCESO: GESTIÓN DE ENVASADO
ACTIVIDAD       DESCRIPCIÓN               RESPONSABLE              ASPECTO AMBIENTAL
                 Cuando el vehículo
                  distribuidor de GLP             Vigilante        No aplica
                  en cilindros llega a
 INGRESO DEL
                  las instalaciones de
  VEHÍCULO        planta envasadora
 DISTRIBUIDOR     GAS POPAYÁN. El
                  portero registra el
                  ingreso del vehículo
                  y las personas que
                  lo operan.
                 Una vez el camión
                  ingresa a las           Jefe de plataforma
                  instalaciones de la
 INGRESO A LA
                  empresa, el             Conductor                No aplica
 PLATAFORMA       conductor ubica el
                  carro en la zona de
                  parqueo y espera
                  la autorización del
                  jefe de plataforma
                  para ingresar.
                 Ubicado el vehículo
                  en la plataforma de
                                                                   Generación de polvo y ruido
                  envasado el
 REVISIÓN DE                                  Jefe de Plataforma
                  conductor entrega                                en     la     excavación      y
  CILINDROS       al Jefe de
plataforma el                                 eliminación del desmonte.
               formato de Planilla
               diaria de carga
               donde se reporta el
               número de cilindros
               llenos, vacíos y
               malos y se precede
               a hacer el conteo
               de los cilindros por
               tamaños
               confrontando con
               reporte de venta.
              Descarga los
               cilindros vacíos en
               la carretilla
               adecuada para tal
               fin, que favorece el
               manejo adecuado
               de los cilindros.
              Separa los cilindros
               reportados por el
               conductor con fugas
               o con residuos.
              Selecciona uno de
               cada diez cilindros
               para hacerles la
               revisión de fugas.
              Separa los cilindros
               con daños Contar
               los cilindros llenos.
               La disposición de
               los cilindros en la
               plataforma será:
               llenos
               permanecerán el
               vehículo. Vacíos
               buenos son
               llevados al área de
               envasado. Con fuga
               a la zona drenaje
               Con precipitados a
               la zona drenaje.
              El jefe de
               plataforma
               diligencia la planilla
               diaria de carga del
               día anterior en los
               espacios de:
               Vacíos, Quedan y
               Malos.
                Antes de iniciar el
                  proceso del           Jefe de Plataforma
                  envasado de GLP                            Escape de gas que
                  en los cilindros se                        contamina el ambiente
APERTURA DE       procederá así:                             donde se trabaja, el cual
 VÁLVULAS         Revisar el nivel                           puede causar enfermedad a
                  del tanque                                 los trabajadores.
                  almacenaje. Se
                  cierran que todas
                  las válvulas y se
                  procede al
                  llenado.
                Con las válvulas       Jefe de Plataforma
                  abiertas se
                  enciende las                               Escape de gas que
bombas bien sea                                          contamina el ambiente
                       desde la                                                 donde se trabaja, el cual
ENCENDIDO DE           plataforma o de la                                       puede causar enfermedad a
  VÁLVULAS             administración.                                          los trabajadores.
                       Desde estos
                       mismos puntos, y
                       además por
                       seguridad, se
                       pueden apagar
                       las bombas desde
                       la entrada de la
                       planta.
                      Una vez realizado     Envasador
                       la apertura de
                       válvulas,                             Reporte corte      Escapes de gases,
                       encendidas las        Operario de     parcial básculas   producción de polvos
                       bombas y listas       mantenimiento                      cuando se muevan los GLP,
                       las basculas para                                        Contaminación del
                       operación. Se                                            ambiente con los ruidos que
                       inicia el proceso                                        se emiten con el
                       de envasado                                              movimiento de los GLP.
 ENVASADO              ubicando el “botón
                       selector” en la                       Reporte corte
                       cantidad de GLP                       diario.
                       a surtir y se
                       procede así:
                      Ubicar el cilindro
                       en la bascula
                      Esperar que la
                       báscula encienda
                       el indicador que
                       informa que ha
                       terminado la tara.
                       Comparar el peso                      Reporte
                       del cilindro y la                     Estado de
                       tara. Si el peso                      cilindros.
                       del cilindro está                     FGE006
                       por debajo del
                       valor de la tara se
                       ajustara al valor
                       de la tara
                       registrado en el
                       cilindro.
                      Llevar el cilindro
                       área de sellado
                       donde se coloca
                       el sello de
                       seguridad.
                      Llevar el cilindro
                       al vehículo
                       repartidor en la
                       carretilla. Si hay
                       cambio en la
                       capacidad del
                       cilindro se debe
                       ajustar de nuevo
                       el valor de GLP a
                       surtir con el
                       “botón selector”.
                       El sistema deja
                       registro de los
                       cilindros
                       envasados. En el
                       caso que el
                       cilindro presente
fuga al momento
                   de envase, el
                   envasador
                   reportara el daño
                   al jefe de
                   plataforma quien
                   lo llevara al área
                   de mantenimiento.
                   Al finalizar el
                   proceso de
                   envasado el jefe
                   de Plataforma
                   dejará registro
                  Completa la
                   carga; el                Jefe de plataforma   Planilla diaria de
                   conductor verifica                            carga                Uso de papel en las
LIQUIDACIÓN Y      el contenido y el        conductor                                 planillas.
  SALIDA DEL       jefe de plataforma
   VEHÍCULO        elaboran la nueva
                   planilla diaria de
                   carga
                   diligenciando los
                   espacios de
                   “Llenos”.
                  El vehículo con la
                   planilla de carga
                   puede salir del la
                   planta.



4.2.8 PROCESO: DISTRIBUCIÓN
 ACTIVIDAD         DESCRIPCIÓN               RESPONSABLE           REGISTRO           ASPECTO AMBIENTAL
                 Los vehículos              Conductor            N/A
RECORRIDO DE     repartidores salen de                                                Contaminación del aire por
LOS VEHÍCULOS    la planta y                                                          los residuos que emite el
REPARTIDORES.    comienzan el                                                         vehículo.
                 recorrido
                 programado por las
                 diferentes comunas.
                 Cuando el cliente          Secretaria           Libro de pedidos
 TOMA DEL        llama a la oficina                              diario.              Uso de energía.
PEDIDO EN LA     central solicita el
  OFICINA        servicio, se registra      Conductor.
  CENTRAL        la dirección, el                                Planilla de
                 teléfono, la clase de                           entrega de
                 cilindro y el carro a                           pedidos Carro
                 quien le entregará el
                 pedido dependiendo
                 de su ubicación.
                 Dependiendo de la
 TRANSPORTE      ubicación el vehículo                                                Contaminación del aire por
      DEL        se desplaza hacia la       Conductor            N/A                  los residuos que emite el
CILINDRO HACIA   dirección de donde                                                   vehículo.
 EL DOMICILIO.   salió el pedido.

                 Al llegar se toca la
                 campana que avisa
                 la llegada del carro.      Conductor                                 Uso excesivo de papel en
                 Al salir el cliente, se                         Factura de           las facturas.
                 confirma el tipo de        Ayudante             Venta.
 ENTREGA Y       cilindro, se retira el
FACTURACIÓN      cilindro lleno, se lleva                                             Hay escapes de gas en la
hacia el sitio donde                                                                                               instalación del GLP.
                       debe ser ubicado. Se
                       desconecta el
                       cilindro vacio, se
                       conecta el lleno, se v
                       Verifica que la estufa
                       encienda
                       correctamente y que
                       no existan fugas. Se
                       recepción del dinero
                       y se le entrega la
                       correspondiente
                       factura.


                                                              5. MATRICES
                                5.1 MATRIZ DE IDENTIFICACIÓN DE IMPACTOS

                                                          Recurso Involucrado                                                                                                        OBSERVAC
                                                                                                                                                                                       IONES
Actividad              FÍSICO              BIOLÓGICO                     ECONÓMI                      SOCIO-CULTURALES                           ESTÉTIC
                                                                           COS                                                                     OS
 (Proceso
de Interés)




                                                                                                                                                  Paisaje Natural


                                                                                                                                                                    Paisaje Urbano
                                                                                     Productividad
                                                           Ecosistemas




                                                                                                             Costumbres
                                                                         Económica
                                                                         Actividad




                                                                                                                           Vivienda


                                                                                                                                      Empleo
                                                  Fauna
                                  Suelo




                                                                                                     Salud
                Agua




                                          Flora
                         Aire




Gestión de              X                                                                            x
compra

Gestión de                        X                                                                  X
almacenam
iento.

Gestión de     X        X         X                                                                  X
envasado

Gestión de              X         X                                                                  X                                X
distribución

                                5.2 MATRIZ DE CALIFICACIÓN DE IMPACTOS
                                                                         Atributos de Impactos
Alteració
   no
Impacto                                       Cobertur
            Calidad         Intervenció                                                      Capacidad de                                                                            Interrelación
Ambienta                                        ao                 Persistenci                                             Causa               Periodicida
            Ambienta            no                                                           Recuperació                                                                             Acciones y/o
    l                                         Extensió                  a                                                 /Efecto                   d
            l               Afectación                                                            n                                                                                     Efectos
                                                 n

Agua                                                                                                                                                                                 Acumulació
            Negativo        Medio            Parcial             Temporal                    Reversible                   directo              Continuo
                                                                                                                                                                                     n

Aire                                                                                                                                                                                 Acumulació
            Negativo        Medio            Parcial             Temporal                    Reversible                   Directo              Continuo
                                                                                                                                                                                     n

Suelo                                                                                                                                                                                Acumulació
            Negativo        Mínimo           Parcial             Temporal                    Reversible                   Directo              Continuo
                                                                                                                                                                                     n
Salud                                                               Indirect
           Negativo   Mínimo     Parcial   Temporal   Reversible               Discontinuo   Simple
                                                                    o

Empleo                                                              Indirect
           Positivo   Mínimo     Parcial   Temporal   Reversible               Discontinuo   Simple
                                                                    o



                                           5.3 ANALISIS

        Se podrían producir impactos ambientales de gases en el proceso de recepción y
         descarga del GLP al tanque de almacenamiento.
        Se podrían producir impactos ambientales de gases en el despacho del GLP.
        Se producirán impactos ambientales de sólidos y líquidos en los artículos usados para
         combatir las contingencias.
        Se producirán impactos ambientales de líquidos y sólidos en el proceso de mantenimiento
         de las instalaciones.
        Se producirán ruidos y sólido.

5.3.1 EMISIONES GAS. La fuga de GLP que podría producirse en el momento de las
operaciones (descarga del GLP del camión cisterna al tanque de almacenamiento y despacho a
las unidades automotoras). Los gases que emiten las unidades automotoras.

5.3.2 RUIDOS Estarán identificados por la mayor concentración de vehículos motorizados en el
área de servicio y por el funcionamiento del compresor del aire, y el generador eléctrico.


5.3.3 RIESGOS DE SUELOS. Estos pueden ser contaminados fácilmente por infiltraciones de los
desechos líquidos y sólidos si la acción de estos fuese en forma directa hacia su superficie.


5.3.4 RIESGOS DEL MEDIO BIOLÓGICO. El ecosistema no se ve afectado en lo mínimo, por lo
que no existirán pérdidas de la diversidad genética. Entre los daños que se pueden ocasionar al
ser humano, sólo se lograrían por accidentes de trabajo y por desastres naturales, para lo cual se
han implementado dentro de las instalaciones un orden y manejo del Plan de Contingencias para
minimizar los posibles efectos que pudieren causar los mismos.

5.3.5 RIESGOS SOCIO CULTURAL. Los lugares públicos tales como: comisarías, estadios,
mercados, etc., están a más de 50 metros de la empresa, los servicios básicos están adecuados
y conectados al colector que se dirige al desagüe público.
                          6. DEFINICION DE LA POLITICA AMBIENTAL.
La minimización de los impactos ambientales en la distribución del GLP es una política
fundamental para Gases Popayán. Los planes, programas y proyectos              ambientales de la
empresa se caracterizarán por una visión de eficiencia, confiabilidad y buen desempeño de los
recursos ambientales. De esta forma se brinda a los clientes de la empresa una ventaja
competitiva y una mejora en el desarrollo sostenible para la comunidad.



6.1 OBJETIVO: Realizar un estudio técnico detallado que le permita a la empresa Gases
Popayán S.A ESP, minimizar los impactos ambientales resultantes de sus procesos industriales
de desconchado, embazado y distribución de cilindros de GLP.



6.2 METAS AMBIENTALES:

      Disminuir en un 30% las salidas de GLP a la atmosfera durante el proceso de embazado
       de los cilindros de 33, 40 y 100 libras.

      Mejorar la eficiencia del proceso de desconchado de cilindros, evitando en 90% derrames
       de líquidos derivados del petróleo hacia el suelo y fuentes hídricas.

      Evitar al 100% instalaciones domiciliarias que presenten fugas de GLP hacia la atmosfera,
       por medio de un control exacto y riguroso de la calidad de las válvulas y en general del
       cilindro que se entrega.

      Brindar en todo caso asistencia inmediata hacia el cliente externo cuando en su domicilio
       o empresa se presenten fugas de GLP derivadas de sus instalaciones internas.

      Optimizar el proceso de recolección de cilindros de GLP en malas condiciones, mejorando
       la entrega de los mismos a las entidades encargadas de su reutilización y procurando la
       compra inmediata de nuevas unidades.

      Instalación de dispositivos convertidores a GNP o GLP en los vehículos transportadores
       de cilindros propios de la empresa. De esta manera se pretende reducir las emisiones de
       CO2 derivadas de la utilización de gasolina.
7. PLANEACION Y PROGRAMACION DEL PROCESO DE IMPLEMENTACION DEL
                                    S. G. A. EN LA EMPRESA


7.1 ESTRATEGIAS
7.1.1 Reducción de los agentes emisores contaminantes de GLP.

      Mejorando el nivel operativo en los tiempos de envasado de los cilindros de GLP.
      Asegurando los procesos de revisión de fugas dentro del sistema y en recipientes
       contenedores.
      Involucrando a todo el personal de planta y de distribución de la empresa.


7.1.2 Mejoramiento tecnológico.
      La distribución de los productos de la empresa puede contribuir a un desarrollo sostenible:
      Con la implementación de tecnologías que permitan la reutilización de los desechos del
       GLP.
      Con la transformación de nuestros vehículos distribuidores utilizando GLP o GNC.

7.1.3 Eficiencia de los recursos.
Teniendo en cuenta los procesos de embazado y distribución se deben diseñar y mejorar:
      El consumo de energía eléctrica sea mínimo.
      La utilización eficiente del agua.
      La generación de desperdicios y productos residuales bien manejados.


7.1.4 Comunicación y participación.
Generar el intercambio de información entre clientes, proveedores y comunidad con el fin de
establecer programas de gestión ambiental:
      Desarrollar métodos de mejora continua, estableciendo indicadores de desempeño
       ambiental.
      Realizar análisis de materias primas y productos.
      Participar con la comunidad en proyectos que promuevan la preservación de la calidad de
       vida.
7.2 MATRIZ DE ACTIVIDADES
       META                       ESTRATEGIA                      ACTIVIDAD                      PLAZO         RESPONSABLE
     AMBIENTAL


Disminuir en un 30%               Mejorando el nivel      Orientación sobre                     Corto plazo    Jefe de plataforma
las salidas de GLP a              operativo en los        autocontrol del sistema de
la atmosfera durante              tiempos de              llenado o envasado.
el       proceso             de   envasado de los
envasado           de       los   cilindros de GLP
cilindros de 33, 40 y
100 libras.



Mejorar la eficiencia             Con                la   Compra          de    maquinaria      Corto plazo         Gerencia
del       proceso            de   implementación          especializada         para      el
desconchado                  de   de       tecnologías    reciclaje de los residuos
cilindros, evitando en            que permitan la
90%       derrames           de   reutilización de los
líquidos derivados del            desechos         del
petróleo          hacia      el   GLP.
suelo       y          fuentes
hídricas.

Evitar       al         100%      Asegurando       los    En la factura, el cliente firma      Mediano plazo      Distribuidores
instalaciones                     procesos           de   un formato de entrega a
domiciliarias               que   revisión de fugas       satisfacción y en su defecto
presenten fugas de                dentro del sistema      se le explica lo que debe
GLP         hacia            la   y en recipientes        hacer para evitar la fuga de
atmosfera, por medio              contenedores.           GLP dentro de su residencia
de un control exacto                                      o empresa.
y     riguroso         de    la
calidad           de        las
válvulas y en general
del cilindro que se
entrega.

Brindar en todo caso              Desarrollar             Asistencia especifica en caso         Corto plazo        distribuidor
asistencia        inmediata       métodos            de   de    fuga      con    el    carro
hacia       el         cliente    mejora     continua,    distribuidor.
externo         cuando en         estableciendo
su        domicilio          o    indicadores        de
empresa                      se   desempeño
presenten fugas de                ambiental.
GLP       derivadas          de
sus         instalaciones
internas.

Optimizar el proceso        Realizar     análisis   Crear un fondo especifico              Mediano plazo   Gerencia
de    recolección     de    de          materias    para    la         reposición    de
cilindros de GLP en         primas             y    cilindros en mal estado y
malas       condiciones,    productos               mejorando          la   recolección,
mejorando la entrega                                almacenamiento y entrega
de los mismos a las                                 de los mismos a la empresa
entidades                                           metal gas.
encargadas       de   su
reutilización          y
procurando la compra
inmediata de nuevas
unidades

Reducir las emisiones       Transformación          Instalación        de   dispositivos   Mediano plazo   Gerencia
de CO2 derivadas de         de          nuestros    convertidores a GNP o GLP
la    utilización     de    vehículos               en           los          vehículos
gasolina.                   distribuidores          transportadores de cilindros
                            utilizando GLP o        propios de la empresa.
                            GNC.




      8. CONCLUSIONES
           Al realizar este trabajo se puede concluir que en la empresa gases Popayán S.A.se
            encontró algunas debilidades que están afectando el medio ambiente como el gasto
            excesivo de papel que incrementa la tala de árboles, debido al mal manejo por parte de la
            empresa.
           A causa de los residuos que producen los vehículos trasportadores como es el
            combustible, están contribuyendo a la contaminación del medio ambiente, ya que esto
            afecta la capa de ozono.
           Se puede concluir que otra forma de contaminación al medio ambiente es el escape de
            gas donde se realiza el proceso de envasado del GLP ya que puede causar enfermedades
            a los colaboradores de la empresa.


      9. BIBLIOGRAFIA
           Trabajo de calidad sobre la empresa
           Informa de superintendencia
           Guía dada por el docente
10. ANEXOS aquí anexemos las fotos
Sga gases popayan final
Sga gases popayan final
Sga gases popayan final
Sga gases popayan final
Sga gases popayan final
Sga gases popayan final
Sga gases popayan final
Sga gases popayan final
Sga gases popayan final

Sga gases popayan final

  • 1.
    SISTEMA DE GESTIONAMBIENTAL DE LA EMPRESA “GASES POPAYAN S.A E.S.P” PRESENTADO POR: ALEJANDRA JULIETH CASTRO SANDRA LORENA MANQUILLO ANDRES ORTIZ FOLLECO PRESENTADO A: JOHANA CAROLINA SANDOVAL Ing. Ambiental Esp. Gestión Ambiental. INSTITUCION UNIVERSITARIA COLEGIO MAYOR DEL CAUCA FACULTAD DE CIENCIAS SOCIALES, CONTABLES Y DE LA ADMINISTRACION ADMINISTRACION DE EMPRESAS DECIMO SEMESTRE GESTION AMBIENTAL POPAYAN, NOVIEMBRE DE 2011
  • 2.
    CONTENIDO INTRODUCCION 1. Generalidades de la empresa 2. Identificación y caracterización de los aspectos ambientales de la empresa. 2.1detalle de los procesos y flujo gramas 2.1.1 Proceso de envasado. 2.1.2 Proceso de desconchado cilindros 2.1.3 Proceso de recolección y reciclaje de cilindros. 3. Identificación de los requisitos legales y otros 4. Conformación del equipo responsable de la implementación del SGA 4.1 Mapa de procesos 4.2 Caracterización de los procesos 4.2.1 Proceso: gestión de compra 4.2.2 Proceso: gestión de almacenamiento 4.2.3 Proceso: gestión de envasado 4.2.4 Proceso: distribución 4.2.5 Proceso: gestión de compra 4.2.6 Proceso: gestión de almacenamiento 4.2.7 Proceso: gestión de envasado 4.2.8 Proceso: distribución 5. Matrices 5.1 Matriz de identificación de impactos 5.2 Matriz de calificación de impactos 5.3 Análisis 5.3.1 Emisiones gas 5.3.2 Ruidos 5.3.3 Riesgos de suelos. 5.3.4 Riesgos del medio biológico 5.3.5 Riesgos socio cultural 6. Definición de la política ambiental 6.1 Objetivo: 6.2 Metas ambientales
  • 3.
    7. Planeación yprogramación del proceso de implementación del SGA. 7.1 Estrategias 7.1.1 Reducción de los agentes emisores contaminantes de glp. 7.1.2 Mejoramiento tecnológico. 7.1.3 Eficiencia de los recursos. 7.1.4 Comunicación y participación. 7.2 Matriz de actividades 8. Conclusiones 9. Bibliografía 10 Anexos fotos.
  • 4.
    INTRODUCCIÓN La empresa GasesPopayán S.A E.S.P, como parte activa en el proceso de distribución de la industria del Gas Licuado de Petróleo (G.L.P), es consciente de la importancia del buen uso de los recursos naturales para mejorar la calidad de vida en la sociedad. Por lo anterior esta empresa está obligada a iniciar la implementación del S.G.A. para evitar la generación de impactos significativos en el ambiente, debido al manejo de sustancias derivadas del petróleo. Se desea llevar acabo procesos y actividades limpias exigidas por la norma NTC ISO 14001, que le permita avalar su desempeño ambiental y cumplir con los requerimientos nacionales e internacionales. 1. GENERALIDADES DE LA EMPRESA Gases Popayán S.A. E.S.P. se desempeña en el sector industrial y de servicios. Se dedica al envasado y distribución de cilindros con G.L.P. Fue fundada hace 18 años, cuenta con 20 empleados, entre personal administrativo, operativo y contratistas, se encuentra localizada en la ciudad de Popayán. Actualmente la empresa ha certificado en la norma ISO 9001 su proceso de envasado de G.L.P en cilindros de 20, 33, 40, 80 y 100 libras, que son distribuidos a diferentes hogares y empresas en la ciudad y en municipios cercanos. 2. IDENTIFICACION Y CARACTERIZACION DE LOS ASPECTOS AMBIENTALES DE LA EMPRESA. Entre los aspectos ambientales a considerar debido a sus procesos industriales de la empresa Gases Popayán y que generan un impacto en el medio ambiente están: 1. El proceso de envasado propio de la empresa. 2. Los procesos de desconchado de los cilindros que llegan a la plataforma de llenado de la empresa. 3. Proceso de recolección y reciclaje de cilindros.
  • 5.
    2.1 DETALLE DELOS PROCESOS Y FLUJOGRAMAS 2.1.1 Proceso de envasado. ASPECTO AMBIENTAL EMISIONES A LA ATMOSFERA USO DE ENERGIA EMISIONES A LA ATMOSFERA
  • 6.
    ASPECTO AMBIENTAL EMISIONES A LA ATMOSFERA EMISIONES A LA ATMOSFERA USO DE ENERGIA RESIDUOS Y SUBPRODUCTOS
  • 7.
    ASPECTO AMBIENTAL EMISIONES A LA ATMOSFERA USO DE ENERGIA DESCARGAS AL SUELO (PLASTICOS)
  • 8.
    2.1.2 Proceso de desconchado cilindros: INICIO Conductor: Ingreso del carro a la planta Ayudante: Ubicar los cilindros vacios en la plataforma El ayudante de plataforma Verifica el peso de los cilindros Ayudante: Selección de los Se ubican en el cilindros que área de llenado tienen concho Ayudante: Se separa del resto de los cilindros Ayudante: ubica los cilindros boca abajo IMPACTO AMBIENTAL Ayudante: ubica Ayudante: abre las EMSIONES los cilindros en el válvulas para que AL AIRE Y área de llenado FIN salga el gas y quede totalmente vacio VERTIMEN- TOS AL SUELO
  • 9.
    2.1.3 Proceso derecolección y reciclaje de cilindros. INICIO Llegada del vehículo distribuidor a la planta Ayudante: descarga los cilindros vacios Ayudante de plataforma: revisa el estado de los cilindros, válvulas (llaves), lámina y pintura IMPACTO AMBIENTAL Ayudante: los ubica Ayudante: MAL ESTADO SUBPRODUCTOS en la zona de Selecciona cilindros que se VERTIMENTOS AL SUELO los cilindros envían a Ecopetrol para su destrucción. Ayudante: salen para taller en donde se arreglan válvulas, se lijan y se pintan. FIN
  • 10.
    3. IDENTIFICACION DELOS REQUISITOS LEGALES Y OTROS Gases Popayán como empresa prestadora de servicios públicos, está regulada bajo los reglamentos específicos de estándares del sector industrial establecidos por el Gobierno Nacional, por medio de las leyes, decretos y resoluciones expedidas por el Ministerio de Minas y Energía. Actualmente, opera bajo la concesión de una certificación ambiental expedido por la Corporación Autónoma Regional del Cauca (CRC), en la cual se manifiesta que para este tipo de empresa no requiere licencia ambiental para su funcionamiento, de acuerdo con el artículo 9 del decreto 1220 de abril 21 de 2005. Sin embargo, dentro de esta propuesta de implementación del SGA se ha de tener en cuenta la ley de bases del medio ambiente y las especificaciones contenidas en las normas NTC ISO 14001: 2004, de la siguiente forma: La normatividad que rige el servicio de Gas Natural y de G.L.P., en cuanto a instalaciones, encontramos: Ley 142/94, Norma NTC 2505 del ICONTEC, Resolución CREG 0067/95, Res. CREG 074/96, Res. Min minas 8 0505/97. El Código de Distribución de Gas Combustible por Redes, se consagra que la Superintendencia de Industria y Comercio emitirá normas de homologación de todos los tipos de aparatos para el empleo de los gases combustibles, realizándose las pruebas o ensayos oportunos en los laboratorios autorizados por ella para tal efecto, no pudiendo emplearse en ninguna instalación de aquellos que no hayan obtenido resultados satisfactorios en su homologación. Resolución 180196, normatividad del aire: Decreto 02 de 1982, Decreto 948 de 1995, Resolución oo5 de 1996, Resolución 909 de 1996, Decreto 2811 de 1974, Ley 9 de 1979, Resolución 8321 de 1983, Resolución 619 de 1997, Resolución 970 de 2001, Resolución 058 de 2002, Resolución 886 de 2004 y la Resolución 415 de 1998, normatividad del suelo: decreto 2811 de 1974 parte VII, decreto 2655 de 1989, decreto reglamentario 2462 de 1989 y ley 388 de 1997 articulo 33 4. COMFORMACION DEL EQUIPO RESPONSABLE DE LA IMPLEMENTACION DEL SGA La empresa Gases Popayán para la implementación y aplicación del SGA determina establecer unos parámetros específicos que conlleven a un modelo transversal dentro de la organización para la aplicación de la norma, de esta manera se pretende asegurar que todas las áreas y personal de la organización sean responsables por el desempeño de la Gestión Ambiental de la empresa y que no dependa exclusivamente de un departamento o encargado de esta labor. Los mapas de procesos que actualmente se implementan en la empresa son las herramientas para medir el grado de aplicación del SGA, de la siguiente manera:
  • 11.
    4.1 MAPA DEPROCESOS
  • 12.
    4.2 CARACTERIZACION DELOS PROCESOS 4.2.1 PROCESO: GESTIÓN DE COMPRA. OBJETIVO DEL PROCESO: Realizar el proceso de compra de materia prima (GLP) con la mayor eficiencia posible para minimizar costos. PROVEEDOR ENTRADA ACTIVIDADES SALIDAS ASPECTO AMBIENTAL  Solicitud de  Llenar solicitud.  Aprobación de la compra de solicitud de compra una carga de por parte del 10.000  Consignación del proveedor. galones de costo de la Gestión de Gestión GLP. solicitud de  Pago de la carga. Almacenamiento. compra. Administrativa  Aprobación de  Salida del vehículo Gestión de La la solicitud.  Transportar GLP transportador hacia Información. Yumbo. Llegada del  Carga de GLP vehículo transportador al vehículo a la planta (parque transportador. ind.) 4.2.2 PROCESO: GESTIÓN DE ALMACENAMIENTO OBJETIVO DEL PROCESO: Realizar el proceso de almacenamiento (GLP) con la mayor eficiencia y seguridad posible para mejorar tiempos y resultados. PROVEEDOR ENTRADA ACTIVIDADES SALIDAS CLIENTES AMBIENTAL  Ingreso del  Conexión del  Solicitud de Gestión de vehículo vehículo pedido para envasado. cisterna. cisterna iniciar la labor  Recepción y  Verificación de de envasado de GESTIÓN DE Almacenaje flujo cilindros. COMPRA del GLP al  Retiro del tanque Vehículo  Visto bueno y estacionario cisterna Almacenaje del GLP 4.2.3 PROCESO: GESTIÓN DE ENVASADO OBJETIVO DEL PROCESO: Realizar el proceso de envasado de (GLP) en los cilindros designados con la mayor eficiencia, seguridad y control posible para maximizar utilidades y brindar una mayor satisfacción al cliente. PROVEEDOR ENTRADA ACTIVIDADES SALIDAS CLIENTES AMBIENTAL  Traslado de los  Ingreso del vehículo  Cilindro envasado. GESTIÓN DE cilindros de 30, distribuidor. Distribución. ALMACENAMIE 40 y 100 lbs. a  Ingreso a la  Encuesta de NTO la plataforma plataforma Satisfacción al de llenado.  Revisión de cliente del contrato Gestión De La cilindros Información  Personal  Apertura de válvulas  Documentación de Seleccionado,  Encendido de propiedad del Contratado, bombas cliente. GESTIÓN DE capacitado y  Envasado. TALENTO evaluado.  Liquidación y salida HUMANO del vehículo
  • 13.
    4.2.4 PROCESO: DISTRIBUCIÓN OBJETIVODEL PROCESO: Realizar el proceso de distribuir GLP de manera eficiente y segura a clientes, residencias y empresas de la región utilizando medios de transporte adecuados. PROVEEDOR ENTRADA ACTIVIDADES SALIDAS CLIENTES AMBIENTAL Carga de  Recorrido de los  venta del Gestión de la los cilindros vehículos producto información en los repartidores. por vehículos método de Gestión De Gestión de repartidores  Toma del pedido campana. Recursos envasado en la oficina Físicos Y Recepción central  Despacho Financieros del pedido del pedido en la  Transporte del al carro central. Cilindro hacia el repartidor Gestión De domicilio. dependien Recurso  Recepción do de la Humanos del pedido  Facturación ubicación por el carro del mismo. repartidor.  Entrega  Recepción del cilindro de dinero al cliente. por el pago del pedido.  pago del cilindro.  Contrato firmado  Copia de con los la factura conductore s  Cliente satisfecho. 4.2.5 PROCESO: GESTIÓN DE COMPRA ACTIVIDAD DESCRIPCIÓN RESPONSABLE ASPECTO AMBIENTAL Diligenciar formato de Asistente LLENAR solicitud. Gasto de papel Administrativa SOLICITUD. Enviar el formato de solicitud de GLP al Utilización de papel. proveedor vía E-mail. Secretaria Esperar que el proveedor confirme el envío de la solicitud. Proveedor Se realiza la transferencia Asistente CONSIGNACIÓN electrónica de la cantidad administrativa DEL COSTO DE solicitada al proveedor por LA SOLICITUD medio de la sucursal virtual DE COMPRA. del banco donde la empresa maneja su cuenta corriente. Una vez realizada la transferencia se imprime la aprobación de la transferencia.
  • 14.
    Confirmación de la transacción vía telefónica. Se prepara el vehículo Conductor de transportador de GLP con la cisterna el mantenimiento necesario TRANSPORTAR y adecuado junto con los Jefe de Planta. GLP documentos necesarios para el recibo de la carga. Proveedor Se envía el vehículo cisterna (tracto camión) Conductor con el tanque para 10000 gls de GLP vacio hacia la ciudad de Yumbo. Se procede a cargar el vehículo con la cant. de galones solicitados con la asistencia del proveedor. Se prepara el vehículo con su carga para transportarlo a Popayán. 4.2.6 PROCESO: GESTIÓN DE ALMACENAMIENTO ACTIVIDAD DESCRIPCIÓN RESPONSABLE ASPECTO AMBIENTAL Ubicado el vehículo envasador cisterna en el sitio de descargue se procede a: No aplica. CONEXIÓN DEL El conductor apaga VEHÍCULO el motor, desciende CISTERNA del vehículo, coloca los extintores. El envasador coloca el aviso de prevención de arrastre de mangueras delante del vehículo, conecta el polo a tierra y revisa el nivel de GLP. El jefe de plataforma revisa el sello seguridad instalado en el válvula de salida del taque del vehículo cisterna.  Cuando el Envasador manómetro de salida de la bomba N°1 ó 2 no registra presión VERIFICACIÓN DE se debe revisar: No aplica. FLUJO  Alguna válvula previa cerrada.  Bloqueo de la válvula de seguridad de check de las mangueras Cuando la presión es muy alta por
  • 15.
    encima de 180PSI o se dispara alguna válvula de seguridad se debe buscar que válvula posterior a la bomba que quedo cerrada. Verificadas las Jefe de plataforma lecturas del ROTOGAGE del vehículo cisterna en Envasador el valor solicitado Encontramos que hay RETIRO DEL por el cliente se: Conductor VEHÍCULO cierran las válvulas una contaminación del CISTERNA Nº 1, Nº 7 y del suelo y el aire al tanque de la cisterna: momento en que se se desconecta la retira el tubo el cual manguera, se retira el polo a conduce el liquido al los tierra, GLP. Se recogen los extintores Se retira el aviso de “retiro de mangueras” Se verifican todas las actividades anteriores Se sube el conductor enciende el motor y retira el vehículo de la zona de descargue. 4.2.7 PROCESO: GESTIÓN DE ENVASADO ACTIVIDAD DESCRIPCIÓN RESPONSABLE ASPECTO AMBIENTAL Cuando el vehículo distribuidor de GLP Vigilante No aplica en cilindros llega a INGRESO DEL las instalaciones de VEHÍCULO planta envasadora DISTRIBUIDOR GAS POPAYÁN. El portero registra el ingreso del vehículo y las personas que lo operan.  Una vez el camión ingresa a las Jefe de plataforma instalaciones de la INGRESO A LA empresa, el Conductor No aplica PLATAFORMA conductor ubica el carro en la zona de parqueo y espera la autorización del jefe de plataforma para ingresar.  Ubicado el vehículo en la plataforma de Generación de polvo y ruido envasado el REVISIÓN DE Jefe de Plataforma conductor entrega en la excavación y CILINDROS al Jefe de
  • 16.
    plataforma el eliminación del desmonte. formato de Planilla diaria de carga donde se reporta el número de cilindros llenos, vacíos y malos y se precede a hacer el conteo de los cilindros por tamaños confrontando con reporte de venta. Descarga los cilindros vacíos en la carretilla adecuada para tal fin, que favorece el manejo adecuado de los cilindros. Separa los cilindros reportados por el conductor con fugas o con residuos. Selecciona uno de cada diez cilindros para hacerles la revisión de fugas. Separa los cilindros con daños Contar los cilindros llenos. La disposición de los cilindros en la plataforma será: llenos permanecerán el vehículo. Vacíos buenos son llevados al área de envasado. Con fuga a la zona drenaje Con precipitados a la zona drenaje. El jefe de plataforma diligencia la planilla diaria de carga del día anterior en los espacios de: Vacíos, Quedan y Malos.  Antes de iniciar el proceso del Jefe de Plataforma envasado de GLP Escape de gas que en los cilindros se contamina el ambiente APERTURA DE procederá así: donde se trabaja, el cual VÁLVULAS Revisar el nivel puede causar enfermedad a del tanque los trabajadores. almacenaje. Se cierran que todas las válvulas y se procede al llenado.  Con las válvulas Jefe de Plataforma abiertas se enciende las Escape de gas que
  • 17.
    bombas bien sea contamina el ambiente desde la donde se trabaja, el cual ENCENDIDO DE plataforma o de la puede causar enfermedad a VÁLVULAS administración. los trabajadores. Desde estos mismos puntos, y además por seguridad, se pueden apagar las bombas desde la entrada de la planta.  Una vez realizado Envasador la apertura de válvulas, Reporte corte Escapes de gases, encendidas las Operario de parcial básculas producción de polvos bombas y listas mantenimiento cuando se muevan los GLP, las basculas para Contaminación del operación. Se ambiente con los ruidos que inicia el proceso se emiten con el de envasado movimiento de los GLP. ENVASADO ubicando el “botón selector” en la Reporte corte cantidad de GLP diario. a surtir y se procede así:  Ubicar el cilindro en la bascula  Esperar que la báscula encienda el indicador que informa que ha terminado la tara. Comparar el peso Reporte del cilindro y la Estado de tara. Si el peso cilindros. del cilindro está FGE006 por debajo del valor de la tara se ajustara al valor de la tara registrado en el cilindro.  Llevar el cilindro área de sellado donde se coloca el sello de seguridad.  Llevar el cilindro al vehículo repartidor en la carretilla. Si hay cambio en la capacidad del cilindro se debe ajustar de nuevo el valor de GLP a surtir con el “botón selector”. El sistema deja registro de los cilindros envasados. En el caso que el cilindro presente
  • 18.
    fuga al momento de envase, el envasador reportara el daño al jefe de plataforma quien lo llevara al área de mantenimiento. Al finalizar el proceso de envasado el jefe de Plataforma dejará registro  Completa la carga; el Jefe de plataforma Planilla diaria de conductor verifica carga Uso de papel en las LIQUIDACIÓN Y el contenido y el conductor planillas. SALIDA DEL jefe de plataforma VEHÍCULO elaboran la nueva planilla diaria de carga diligenciando los espacios de “Llenos”.  El vehículo con la planilla de carga puede salir del la planta. 4.2.8 PROCESO: DISTRIBUCIÓN ACTIVIDAD DESCRIPCIÓN RESPONSABLE REGISTRO ASPECTO AMBIENTAL Los vehículos Conductor N/A RECORRIDO DE repartidores salen de Contaminación del aire por LOS VEHÍCULOS la planta y los residuos que emite el REPARTIDORES. comienzan el vehículo. recorrido programado por las diferentes comunas. Cuando el cliente Secretaria Libro de pedidos TOMA DEL llama a la oficina diario. Uso de energía. PEDIDO EN LA central solicita el OFICINA servicio, se registra Conductor. CENTRAL la dirección, el Planilla de teléfono, la clase de entrega de cilindro y el carro a pedidos Carro quien le entregará el pedido dependiendo de su ubicación. Dependiendo de la TRANSPORTE ubicación el vehículo Contaminación del aire por DEL se desplaza hacia la Conductor N/A los residuos que emite el CILINDRO HACIA dirección de donde vehículo. EL DOMICILIO. salió el pedido. Al llegar se toca la campana que avisa la llegada del carro. Conductor Uso excesivo de papel en Al salir el cliente, se Factura de las facturas. confirma el tipo de Ayudante Venta. ENTREGA Y cilindro, se retira el FACTURACIÓN cilindro lleno, se lleva Hay escapes de gas en la
  • 19.
    hacia el sitiodonde instalación del GLP. debe ser ubicado. Se desconecta el cilindro vacio, se conecta el lleno, se v Verifica que la estufa encienda correctamente y que no existan fugas. Se recepción del dinero y se le entrega la correspondiente factura. 5. MATRICES 5.1 MATRIZ DE IDENTIFICACIÓN DE IMPACTOS Recurso Involucrado OBSERVAC IONES Actividad FÍSICO BIOLÓGICO ECONÓMI SOCIO-CULTURALES ESTÉTIC COS OS (Proceso de Interés) Paisaje Natural Paisaje Urbano Productividad Ecosistemas Costumbres Económica Actividad Vivienda Empleo Fauna Suelo Salud Agua Flora Aire Gestión de X x compra Gestión de X X almacenam iento. Gestión de X X X X envasado Gestión de X X X X distribución 5.2 MATRIZ DE CALIFICACIÓN DE IMPACTOS Atributos de Impactos Alteració no Impacto Cobertur Calidad Intervenció Capacidad de Interrelación Ambienta ao Persistenci Causa Periodicida Ambienta no Recuperació Acciones y/o l Extensió a /Efecto d l Afectación n Efectos n Agua Acumulació Negativo Medio Parcial Temporal Reversible directo Continuo n Aire Acumulació Negativo Medio Parcial Temporal Reversible Directo Continuo n Suelo Acumulació Negativo Mínimo Parcial Temporal Reversible Directo Continuo n
  • 20.
    Salud Indirect Negativo Mínimo Parcial Temporal Reversible Discontinuo Simple o Empleo Indirect Positivo Mínimo Parcial Temporal Reversible Discontinuo Simple o 5.3 ANALISIS  Se podrían producir impactos ambientales de gases en el proceso de recepción y descarga del GLP al tanque de almacenamiento.  Se podrían producir impactos ambientales de gases en el despacho del GLP.  Se producirán impactos ambientales de sólidos y líquidos en los artículos usados para combatir las contingencias.  Se producirán impactos ambientales de líquidos y sólidos en el proceso de mantenimiento de las instalaciones.  Se producirán ruidos y sólido. 5.3.1 EMISIONES GAS. La fuga de GLP que podría producirse en el momento de las operaciones (descarga del GLP del camión cisterna al tanque de almacenamiento y despacho a las unidades automotoras). Los gases que emiten las unidades automotoras. 5.3.2 RUIDOS Estarán identificados por la mayor concentración de vehículos motorizados en el área de servicio y por el funcionamiento del compresor del aire, y el generador eléctrico. 5.3.3 RIESGOS DE SUELOS. Estos pueden ser contaminados fácilmente por infiltraciones de los desechos líquidos y sólidos si la acción de estos fuese en forma directa hacia su superficie. 5.3.4 RIESGOS DEL MEDIO BIOLÓGICO. El ecosistema no se ve afectado en lo mínimo, por lo que no existirán pérdidas de la diversidad genética. Entre los daños que se pueden ocasionar al ser humano, sólo se lograrían por accidentes de trabajo y por desastres naturales, para lo cual se han implementado dentro de las instalaciones un orden y manejo del Plan de Contingencias para minimizar los posibles efectos que pudieren causar los mismos. 5.3.5 RIESGOS SOCIO CULTURAL. Los lugares públicos tales como: comisarías, estadios, mercados, etc., están a más de 50 metros de la empresa, los servicios básicos están adecuados y conectados al colector que se dirige al desagüe público. 6. DEFINICION DE LA POLITICA AMBIENTAL.
  • 21.
    La minimización delos impactos ambientales en la distribución del GLP es una política fundamental para Gases Popayán. Los planes, programas y proyectos ambientales de la empresa se caracterizarán por una visión de eficiencia, confiabilidad y buen desempeño de los recursos ambientales. De esta forma se brinda a los clientes de la empresa una ventaja competitiva y una mejora en el desarrollo sostenible para la comunidad. 6.1 OBJETIVO: Realizar un estudio técnico detallado que le permita a la empresa Gases Popayán S.A ESP, minimizar los impactos ambientales resultantes de sus procesos industriales de desconchado, embazado y distribución de cilindros de GLP. 6.2 METAS AMBIENTALES:  Disminuir en un 30% las salidas de GLP a la atmosfera durante el proceso de embazado de los cilindros de 33, 40 y 100 libras.  Mejorar la eficiencia del proceso de desconchado de cilindros, evitando en 90% derrames de líquidos derivados del petróleo hacia el suelo y fuentes hídricas.  Evitar al 100% instalaciones domiciliarias que presenten fugas de GLP hacia la atmosfera, por medio de un control exacto y riguroso de la calidad de las válvulas y en general del cilindro que se entrega.  Brindar en todo caso asistencia inmediata hacia el cliente externo cuando en su domicilio o empresa se presenten fugas de GLP derivadas de sus instalaciones internas.  Optimizar el proceso de recolección de cilindros de GLP en malas condiciones, mejorando la entrega de los mismos a las entidades encargadas de su reutilización y procurando la compra inmediata de nuevas unidades.  Instalación de dispositivos convertidores a GNP o GLP en los vehículos transportadores de cilindros propios de la empresa. De esta manera se pretende reducir las emisiones de CO2 derivadas de la utilización de gasolina.
  • 22.
    7. PLANEACION YPROGRAMACION DEL PROCESO DE IMPLEMENTACION DEL S. G. A. EN LA EMPRESA 7.1 ESTRATEGIAS 7.1.1 Reducción de los agentes emisores contaminantes de GLP.  Mejorando el nivel operativo en los tiempos de envasado de los cilindros de GLP.  Asegurando los procesos de revisión de fugas dentro del sistema y en recipientes contenedores.  Involucrando a todo el personal de planta y de distribución de la empresa. 7.1.2 Mejoramiento tecnológico.  La distribución de los productos de la empresa puede contribuir a un desarrollo sostenible:  Con la implementación de tecnologías que permitan la reutilización de los desechos del GLP.  Con la transformación de nuestros vehículos distribuidores utilizando GLP o GNC. 7.1.3 Eficiencia de los recursos. Teniendo en cuenta los procesos de embazado y distribución se deben diseñar y mejorar:  El consumo de energía eléctrica sea mínimo.  La utilización eficiente del agua.  La generación de desperdicios y productos residuales bien manejados. 7.1.4 Comunicación y participación. Generar el intercambio de información entre clientes, proveedores y comunidad con el fin de establecer programas de gestión ambiental:  Desarrollar métodos de mejora continua, estableciendo indicadores de desempeño ambiental.  Realizar análisis de materias primas y productos.  Participar con la comunidad en proyectos que promuevan la preservación de la calidad de vida.
  • 23.
    7.2 MATRIZ DEACTIVIDADES META ESTRATEGIA ACTIVIDAD PLAZO RESPONSABLE AMBIENTAL Disminuir en un 30% Mejorando el nivel Orientación sobre Corto plazo Jefe de plataforma las salidas de GLP a operativo en los autocontrol del sistema de la atmosfera durante tiempos de llenado o envasado. el proceso de envasado de los envasado de los cilindros de GLP cilindros de 33, 40 y 100 libras. Mejorar la eficiencia Con la Compra de maquinaria Corto plazo Gerencia del proceso de implementación especializada para el desconchado de de tecnologías reciclaje de los residuos cilindros, evitando en que permitan la 90% derrames de reutilización de los líquidos derivados del desechos del petróleo hacia el GLP. suelo y fuentes hídricas. Evitar al 100% Asegurando los En la factura, el cliente firma Mediano plazo Distribuidores instalaciones procesos de un formato de entrega a domiciliarias que revisión de fugas satisfacción y en su defecto presenten fugas de dentro del sistema se le explica lo que debe GLP hacia la y en recipientes hacer para evitar la fuga de atmosfera, por medio contenedores. GLP dentro de su residencia de un control exacto o empresa. y riguroso de la calidad de las válvulas y en general del cilindro que se entrega. Brindar en todo caso Desarrollar Asistencia especifica en caso Corto plazo distribuidor asistencia inmediata métodos de de fuga con el carro hacia el cliente mejora continua, distribuidor. externo cuando en estableciendo su domicilio o indicadores de empresa se desempeño presenten fugas de ambiental. GLP derivadas de
  • 24.
    sus instalaciones internas. Optimizar el proceso Realizar análisis Crear un fondo especifico Mediano plazo Gerencia de recolección de de materias para la reposición de cilindros de GLP en primas y cilindros en mal estado y malas condiciones, productos mejorando la recolección, mejorando la entrega almacenamiento y entrega de los mismos a las de los mismos a la empresa entidades metal gas. encargadas de su reutilización y procurando la compra inmediata de nuevas unidades Reducir las emisiones Transformación Instalación de dispositivos Mediano plazo Gerencia de CO2 derivadas de de nuestros convertidores a GNP o GLP la utilización de vehículos en los vehículos gasolina. distribuidores transportadores de cilindros utilizando GLP o propios de la empresa. GNC. 8. CONCLUSIONES  Al realizar este trabajo se puede concluir que en la empresa gases Popayán S.A.se encontró algunas debilidades que están afectando el medio ambiente como el gasto excesivo de papel que incrementa la tala de árboles, debido al mal manejo por parte de la empresa.  A causa de los residuos que producen los vehículos trasportadores como es el combustible, están contribuyendo a la contaminación del medio ambiente, ya que esto afecta la capa de ozono.  Se puede concluir que otra forma de contaminación al medio ambiente es el escape de gas donde se realiza el proceso de envasado del GLP ya que puede causar enfermedades a los colaboradores de la empresa. 9. BIBLIOGRAFIA  Trabajo de calidad sobre la empresa  Informa de superintendencia  Guía dada por el docente
  • 25.
    10. ANEXOS aquíanexemos las fotos