GERENCIA DE PROYECTOS DE TECNOLOGIA EDUCATIVA
Mapa Conceptual
SONIA ELIZABETH GOMEZ RODRIGUEZ
JENNY SOFIA ROMERO HUERTAS
TUTOR
JULIETH PAOLA HERRERA MENDOZA
MAESTRÍA EN GESTIÓN DE LA TECNOLOGÍA EDUCATIVA
UNIVERSIDAD DE SANTANDER
CVUDES
VILLAPINZÓN
2018
INTRODUCCIÓN
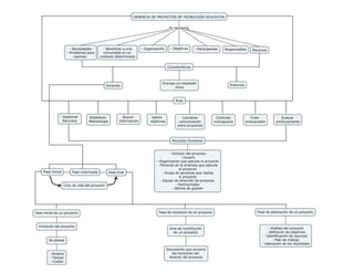
La gerencia de proyectos es la capacidad, el conocimiento, la habilidad, la técnica que una
persona tiene para dirigir un proceso que satisface necesidades y mejora la calidad entregando
un producto, servicio o resultado final.
Todo proyecto debe tener un ciclo de vida, una vez se inicia tiene un proceso, un comienzo
definido y un final definido. El final se alcanza cuando se han logrado unos objetivos, cuando
la necesidad ya no exista ; dicho proceso debe ser monitoreado por una persona especializada
en gerencia de proyectos, para que esta dirección sea efectiva requiere que el equipo conozca
que se debe tener habilidades en fundamentos de la dirección de proyectos , conocimiento
del contexto, y habilidades generales e interpersonales.
Este módulo permite a los estudiantes entrar en área de proyectos, ver que se evalúa en ellos,
seguir una ruta y unos derroteros para al final poder entregar el producto que requiere el
proceso.
CONCLUSIONES
En el análisis del texto de gerencia de proyectos de tecnología educativa y en la creación del
mapa conceptual se puede concluir que:
La persona que orienta este tipo de procesos debe ser idónea y especializada; Desarrollar un
plan de proyecto , planear el alcance, definir el alcance, definir actividades, establecer
secuencia de actividades, estimar recursos, estimar duración de las actividades, desarrollar
un cronograma, estimar costos para establecerlos, planear recursos humanos, identificar
riesgos, hacer seguimiento , aplicarlo, suplir la necesidad entregando un producto final.
BIBLIOGRAFÍA
Cassanelly, A. N. (2014). PROYECTOS DE I+D, CARACTERIZACIÓN DEL TIPO DE
INVESTIGACIÓN Y EL ROL DE GERENTE DE PROYECTOS. Recuperado de
proyectos de i+d, caracterización del tipo de investigación y el rol de gerente de
proyectos. Iberoamérican Journal of project Management., 16.
CVUDES. (s.f.). Libro Electrónico Multimedial: Gerencia de Proyectos de Tecnología
Educativa. Santander: CVUDES.
UNESCO. (s.f.). Herramientas para la Gestión de Proyectos Educativos con TIC.
Recuperado de: Herramientas para la Gestión de Proyectos Educativos con TIC.

Sonia gomez actividad1_2mapac.

  • 1.
    GERENCIA DE PROYECTOSDE TECNOLOGIA EDUCATIVA Mapa Conceptual SONIA ELIZABETH GOMEZ RODRIGUEZ JENNY SOFIA ROMERO HUERTAS TUTOR JULIETH PAOLA HERRERA MENDOZA MAESTRÍA EN GESTIÓN DE LA TECNOLOGÍA EDUCATIVA UNIVERSIDAD DE SANTANDER CVUDES VILLAPINZÓN 2018
  • 2.
    INTRODUCCIÓN La gerencia deproyectos es la capacidad, el conocimiento, la habilidad, la técnica que una persona tiene para dirigir un proceso que satisface necesidades y mejora la calidad entregando un producto, servicio o resultado final. Todo proyecto debe tener un ciclo de vida, una vez se inicia tiene un proceso, un comienzo definido y un final definido. El final se alcanza cuando se han logrado unos objetivos, cuando la necesidad ya no exista ; dicho proceso debe ser monitoreado por una persona especializada en gerencia de proyectos, para que esta dirección sea efectiva requiere que el equipo conozca que se debe tener habilidades en fundamentos de la dirección de proyectos , conocimiento del contexto, y habilidades generales e interpersonales. Este módulo permite a los estudiantes entrar en área de proyectos, ver que se evalúa en ellos, seguir una ruta y unos derroteros para al final poder entregar el producto que requiere el proceso.
  • 4.
    CONCLUSIONES En el análisisdel texto de gerencia de proyectos de tecnología educativa y en la creación del mapa conceptual se puede concluir que: La persona que orienta este tipo de procesos debe ser idónea y especializada; Desarrollar un plan de proyecto , planear el alcance, definir el alcance, definir actividades, establecer secuencia de actividades, estimar recursos, estimar duración de las actividades, desarrollar un cronograma, estimar costos para establecerlos, planear recursos humanos, identificar riesgos, hacer seguimiento , aplicarlo, suplir la necesidad entregando un producto final.
  • 5.
    BIBLIOGRAFÍA Cassanelly, A. N.(2014). PROYECTOS DE I+D, CARACTERIZACIÓN DEL TIPO DE INVESTIGACIÓN Y EL ROL DE GERENTE DE PROYECTOS. Recuperado de proyectos de i+d, caracterización del tipo de investigación y el rol de gerente de proyectos. Iberoamérican Journal of project Management., 16. CVUDES. (s.f.). Libro Electrónico Multimedial: Gerencia de Proyectos de Tecnología Educativa. Santander: CVUDES. UNESCO. (s.f.). Herramientas para la Gestión de Proyectos Educativos con TIC. Recuperado de: Herramientas para la Gestión de Proyectos Educativos con TIC.