• Los estudiantes de la Institución Educativa
BECARNA que cursan séptimo grado (7º) en su área
de Biología, conocerán la importancia de la
preservación del medio ambiente en todos los
ecosistemas.
• Determinar los componentes bióticos y abióticos que
interactúan en un ecosistema terrestre.
• Establecer las relaciones de flujo de energía.
• Analizar las consecuencias de la contaminación
ambiental y dar posibles soluciones a algunos factores
contaminantes de nuestro alrededor.
• Reconocer las causas de la degradación de los suelos.
• Comprende e interpreta comunicaciones científicas.
• Ecosistemas Terrestres ¿Cómo son?
• Ecosistemas Acuáticos ¿Cómo son?
• ¿Cómo Alteran Las Actividades del Ser Humano Los
Ecosistemas?
Los ecosistemas terrestres son
aquellos en los que los animales y
las plantas viven en el suelo y en el
aire. allí encuentran todo lo que
necesitan para vivir, dependiendo
de los factores abióticos de cada
ecosistema.
Los distintos tipos de hábitat
terrestres son: desiertos, praderas y
selvas.
Desierto
Desierto propiamente dicho: Poseen flora y fauna muy escasa. Son
típicos de los climas subtropicales, aunque también pueden
encontrarse en zonas tropicales, templadas, frías y en montaña.
Indlandsis: Es la capa de hielo o desierto polar. El ecosistema tiene más
desarrollo en las costas o bordes del hielo.
Tundra
La tundra está conformada por musgos, líquenes, hierbas y pequeños
arbustos, por lo que en realidad es un ecosistema húmedo definido por
la ausencia de árboles y que presenta el subsuelo congelado. Se
encuentran entre la taiga y las nieves perpetuas. La tundra ártica tiene
gran extensión, en la antártica son áreas pequeñas y la tundra alpina
se define mejor como pradera de montaña.
Bosques
Los ecosistemas forestales o bosques conforman la mayor masa
de biósfera terrestre. Pueden ser:
•Bosque de frondosas o bosques de hoja ancha: Formados mayormente
por angiospermas (árboles con floración).
• Selva: Ecosistemas con la mayor densidad biológica, mayor precipitación
y de vegetación perennifolia. El clima determina diversos tipos: Según la
latitud y temperatura puede ser selva tropical o subtropical, según la
estacionalidad y humedad es selva lluviosa o monzónica y según la
altitud es selva montana o basal. Son de gran complejidad, el dosel
arbóreo y el sotobosque se consideran sub ecosistemas marcadamente
diferenciados. La selva más extensa y diversificada es la selva ecuatorial,
que es de tipo tropical-lluviosa-basal.
• Bosque seco: Bosques tropicales y subtropicales con una estación seca
larga y una lluviosa breve, por lo que abunda la
vegetación xerófila y caducifolia.
• Bosque templado de frondosas: En zonas menos húmedas se
desarrolla el bosque mediterráneo y el bosque caducifolio; en regiones
más húmedas está el bosque laurifolio o selva templada.
Los ecosistemas acuáticos incluyen las aguas de los océanos y
las aguas continentales dulces o saladas.
Cada uno de estos cuerpos de agua tiene estructuras y propiedades
físicas particulares con relación a la luz, la temperatura, las olas, las
corrientes y la composición química, así como diferentes tipos de
organizaciones ecológicas y de distribución de los organismos.
La oceanografía se ocupa del estudio de estos ecosistemas. Pueden
ser de dos tipos dependiendo de la luz solar que reciben:
Fótico: Cuando recibe luz suficiente para la fotosíntesis, lo que
sucede hasta los 200 m de profundidad. Ejemplos de ecosistemas de
este tipo son el de playa o costero, el de plataforma continental,
de mar abierto, arrecife de coral, laguna de atolón, desembocadura
de río, etc.12
Afótico: Donde no llega la luz suficiente para la fotosíntesis. Como
en el mar poco profundo, mar profundo, abisal, fosa oceánica y la
mayor parte del fondo marino.
Los ecosistemas acuáticos son
aquellos en los que los animales y
plantas viven o se relacionan con
seres vivos en el agua.
Dependiendo del tipo de agua
podemos definir distintos tipos de
hábitat acuáticos: de agua dulce y
de agua salada.
Ecosistema de agua dulce
Artículo principal: Ecosistema de agua dulce.
La limnología se ocupa del estudio de los ecosistemas de ríos y lagos.
En este grupo no sólo se consideran los ecosistemas de agua corriente
(medios lóticos) y los de agua quieta (medios lénticos), sino también los
hábitats acuosos de http://www.youtube.com/watch?v=tPFGdTE_nas,
huecos de árboles e incluso las cavidades de plantas donde se
acumula agua y los ambientes de aguas subterráneas.
El término Hábitat proviene del latín habitare, que
en español significa vivir. La connotación actual se
refiere al lugar donde reside una especie animal o
vegetal. Es el espacio que reúne las condiciones
adecuadas para que la especie pueda vivir y
reproducirse a fin de perpetuar su presencia en
el medio ambiente.
En otras palabras, un hábitat, desde el punto de
vista ecológico, es el lugar o área donde los
ejemplares de una misma especie encuentran
acomodo.
INVESTIGA:
A. ¿Cuáles son los ecosistemas terrestres? , realiza un
paralelo con los ecosistemas acuáticos.
B. Realiza un mapa conceptual de los factores
abióticos y bióticos.
C. ¿Que es un bioma? Presenta de forma creativa en
tu cuaderno los bioma de Colombia.
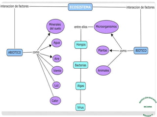
EXPLICA LA SIGUIENTE GRÁFICA
ANALIZA SITUACIONES:
1. Describe como son tu nicho y tu habita , para ello,
ten en cuenta, las clases de alimentos que
consumes, la forma de reproducción que posees,
la función q desempeñas, las clases de relación
que ejerces con otras especies y el sitio donde
vives. Luego explica que crees que sucederá con
tu nicho en 10 años.
2. ¿Qué relación hay entre los ecosistemas?
3. EXPLICA LA SIGUIENTE GRÁFICA
4. Presenta un mapa conceptual de las relaciones de los
seres en un ecosistema.
5. Realiza una exposición acerca de las interacciones de
un ecosistema.
6. Representa gráficamente un ecosistema.
7. Establece diferencias entre:
• Competencia y territorialidad
• Mutualismo y comensalismo
• Cadena alimenticia y red trófica
• Intraespecifica e interespecificas
1. ¿Como se altera un ecosistema?
• Antes de hablar de los ecosistemas acuáticos
veamos algunos problemas ambientales que
acaban con nuestros ecosistemas. Reunámonos en
grupos e investiguemos acerca de:
• EFECTO INVERNADERO, LLUVIA ACIDA, EXTINCIÓN,
CONTAMINACIÓN y DETERIORO DEL OZONO.
2. Presenta tu investigación con las siguientes
características:
• ¿Qué es y cómo es causado el problema?
• ¿Cómo afecta a lo seres vivos?
• ¿Cómo ha influenciado el hombre en esto?
• El proceso de evolución del mundo, ¿Qué tiene que
ver con esta problemática?
• Presenta de una forma grafica, esquema, maqueta
el problema que estudias.
• Realicemos un foro.
3. Realiza una presentación, acerca de la alteraciones del hombre
al ecosistema causas y consecuencias, recomendaciones.
4. Analiza la siguiente situación y argumenta.
Si en un acuario los peces que se echaron murieron después de
ocho días de permanencia allí, cuales crees que fueron las
deficiencias que presento este ecosistema artificial.
5. Como se clasifican los animales según su tipo de alimentación.
Ahora averigüemos como se mantienen un equilibrio en el
ecosistema.
6. ¿Qué significa las estructuras tróficas?
7. ¿Cómo reestructuras las pirámides alimenticias, las redes
tróficas y las cadenas tróficas?
8. Observemos un video.
9. analicemos los ecosistemas marinos y respondamos.
• ¿Qué es la hidrosfera?
• ¿Cómo se clasifican los ecosistemas acuáticos?
• Realiza un cuadro sinóptico donde expliques los factores
ecológicos de los ecosistemas de aguas dulces y marinos y de
la zonación de cada ecosistema.
• ¿Qué tipo de contaminación presenta los ecosistemas
acuáticos?
• Nuestra ciudad es una de las capitales de Colombia donde se
presentan arroyos, que tiene que ver esto con lo estudiado

Trabajo final ambientes virtuales

  • 2.
    • Los estudiantesde la Institución Educativa BECARNA que cursan séptimo grado (7º) en su área de Biología, conocerán la importancia de la preservación del medio ambiente en todos los ecosistemas.
  • 4.
    • Determinar loscomponentes bióticos y abióticos que interactúan en un ecosistema terrestre. • Establecer las relaciones de flujo de energía. • Analizar las consecuencias de la contaminación ambiental y dar posibles soluciones a algunos factores contaminantes de nuestro alrededor. • Reconocer las causas de la degradación de los suelos. • Comprende e interpreta comunicaciones científicas.
  • 5.
    • Ecosistemas Terrestres¿Cómo son? • Ecosistemas Acuáticos ¿Cómo son? • ¿Cómo Alteran Las Actividades del Ser Humano Los Ecosistemas?
  • 7.
    Los ecosistemas terrestresson aquellos en los que los animales y las plantas viven en el suelo y en el aire. allí encuentran todo lo que necesitan para vivir, dependiendo de los factores abióticos de cada ecosistema. Los distintos tipos de hábitat terrestres son: desiertos, praderas y selvas.
  • 8.
    Desierto Desierto propiamente dicho:Poseen flora y fauna muy escasa. Son típicos de los climas subtropicales, aunque también pueden encontrarse en zonas tropicales, templadas, frías y en montaña. Indlandsis: Es la capa de hielo o desierto polar. El ecosistema tiene más desarrollo en las costas o bordes del hielo. Tundra La tundra está conformada por musgos, líquenes, hierbas y pequeños arbustos, por lo que en realidad es un ecosistema húmedo definido por la ausencia de árboles y que presenta el subsuelo congelado. Se encuentran entre la taiga y las nieves perpetuas. La tundra ártica tiene gran extensión, en la antártica son áreas pequeñas y la tundra alpina se define mejor como pradera de montaña.
  • 9.
    Bosques Los ecosistemas forestaleso bosques conforman la mayor masa de biósfera terrestre. Pueden ser: •Bosque de frondosas o bosques de hoja ancha: Formados mayormente por angiospermas (árboles con floración). • Selva: Ecosistemas con la mayor densidad biológica, mayor precipitación y de vegetación perennifolia. El clima determina diversos tipos: Según la latitud y temperatura puede ser selva tropical o subtropical, según la estacionalidad y humedad es selva lluviosa o monzónica y según la altitud es selva montana o basal. Son de gran complejidad, el dosel arbóreo y el sotobosque se consideran sub ecosistemas marcadamente diferenciados. La selva más extensa y diversificada es la selva ecuatorial, que es de tipo tropical-lluviosa-basal. • Bosque seco: Bosques tropicales y subtropicales con una estación seca larga y una lluviosa breve, por lo que abunda la vegetación xerófila y caducifolia. • Bosque templado de frondosas: En zonas menos húmedas se desarrolla el bosque mediterráneo y el bosque caducifolio; en regiones más húmedas está el bosque laurifolio o selva templada.
  • 10.
    Los ecosistemas acuáticosincluyen las aguas de los océanos y las aguas continentales dulces o saladas. Cada uno de estos cuerpos de agua tiene estructuras y propiedades físicas particulares con relación a la luz, la temperatura, las olas, las corrientes y la composición química, así como diferentes tipos de organizaciones ecológicas y de distribución de los organismos. La oceanografía se ocupa del estudio de estos ecosistemas. Pueden ser de dos tipos dependiendo de la luz solar que reciben: Fótico: Cuando recibe luz suficiente para la fotosíntesis, lo que sucede hasta los 200 m de profundidad. Ejemplos de ecosistemas de este tipo son el de playa o costero, el de plataforma continental, de mar abierto, arrecife de coral, laguna de atolón, desembocadura de río, etc.12 Afótico: Donde no llega la luz suficiente para la fotosíntesis. Como en el mar poco profundo, mar profundo, abisal, fosa oceánica y la mayor parte del fondo marino.
  • 11.
    Los ecosistemas acuáticosson aquellos en los que los animales y plantas viven o se relacionan con seres vivos en el agua. Dependiendo del tipo de agua podemos definir distintos tipos de hábitat acuáticos: de agua dulce y de agua salada.
  • 12.
    Ecosistema de aguadulce Artículo principal: Ecosistema de agua dulce. La limnología se ocupa del estudio de los ecosistemas de ríos y lagos. En este grupo no sólo se consideran los ecosistemas de agua corriente (medios lóticos) y los de agua quieta (medios lénticos), sino también los hábitats acuosos de http://www.youtube.com/watch?v=tPFGdTE_nas, huecos de árboles e incluso las cavidades de plantas donde se acumula agua y los ambientes de aguas subterráneas.
  • 16.
    El término Hábitatproviene del latín habitare, que en español significa vivir. La connotación actual se refiere al lugar donde reside una especie animal o vegetal. Es el espacio que reúne las condiciones adecuadas para que la especie pueda vivir y reproducirse a fin de perpetuar su presencia en el medio ambiente. En otras palabras, un hábitat, desde el punto de vista ecológico, es el lugar o área donde los ejemplares de una misma especie encuentran acomodo.
  • 19.
    INVESTIGA: A. ¿Cuáles sonlos ecosistemas terrestres? , realiza un paralelo con los ecosistemas acuáticos. B. Realiza un mapa conceptual de los factores abióticos y bióticos. C. ¿Que es un bioma? Presenta de forma creativa en tu cuaderno los bioma de Colombia.
  • 20.
  • 21.
    ANALIZA SITUACIONES: 1. Describecomo son tu nicho y tu habita , para ello, ten en cuenta, las clases de alimentos que consumes, la forma de reproducción que posees, la función q desempeñas, las clases de relación que ejerces con otras especies y el sitio donde vives. Luego explica que crees que sucederá con tu nicho en 10 años. 2. ¿Qué relación hay entre los ecosistemas?
  • 22.
    3. EXPLICA LASIGUIENTE GRÁFICA
  • 23.
    4. Presenta unmapa conceptual de las relaciones de los seres en un ecosistema. 5. Realiza una exposición acerca de las interacciones de un ecosistema. 6. Representa gráficamente un ecosistema. 7. Establece diferencias entre: • Competencia y territorialidad • Mutualismo y comensalismo • Cadena alimenticia y red trófica • Intraespecifica e interespecificas
  • 24.
    1. ¿Como sealtera un ecosistema? • Antes de hablar de los ecosistemas acuáticos veamos algunos problemas ambientales que acaban con nuestros ecosistemas. Reunámonos en grupos e investiguemos acerca de: • EFECTO INVERNADERO, LLUVIA ACIDA, EXTINCIÓN, CONTAMINACIÓN y DETERIORO DEL OZONO.
  • 25.
    2. Presenta tuinvestigación con las siguientes características: • ¿Qué es y cómo es causado el problema? • ¿Cómo afecta a lo seres vivos? • ¿Cómo ha influenciado el hombre en esto? • El proceso de evolución del mundo, ¿Qué tiene que ver con esta problemática? • Presenta de una forma grafica, esquema, maqueta el problema que estudias. • Realicemos un foro.
  • 26.
    3. Realiza unapresentación, acerca de la alteraciones del hombre al ecosistema causas y consecuencias, recomendaciones. 4. Analiza la siguiente situación y argumenta. Si en un acuario los peces que se echaron murieron después de ocho días de permanencia allí, cuales crees que fueron las deficiencias que presento este ecosistema artificial. 5. Como se clasifican los animales según su tipo de alimentación. Ahora averigüemos como se mantienen un equilibrio en el ecosistema. 6. ¿Qué significa las estructuras tróficas? 7. ¿Cómo reestructuras las pirámides alimenticias, las redes tróficas y las cadenas tróficas?
  • 27.
    8. Observemos unvideo. 9. analicemos los ecosistemas marinos y respondamos. • ¿Qué es la hidrosfera? • ¿Cómo se clasifican los ecosistemas acuáticos? • Realiza un cuadro sinóptico donde expliques los factores ecológicos de los ecosistemas de aguas dulces y marinos y de la zonación de cada ecosistema. • ¿Qué tipo de contaminación presenta los ecosistemas acuáticos? • Nuestra ciudad es una de las capitales de Colombia donde se presentan arroyos, que tiene que ver esto con lo estudiado