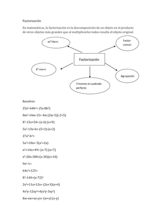
INBA                                                                                                                           CONACULTA<br />CEDART/DAS<br />TRABAJO FINAL DE MATEMATICAS PRIMER SEMESTRE<br />Paola Elizabeth Robles Sánchez.<br />1-a<br />Índice<br />Trabajo 1: Algebra y multiplicación<br />Trabajo 2: División y productos notables <br />Trabajo 3: Fracciones algebraicas,  factorización y ecuaciones lineales<br />Trabajo final: Ecuaciones cuadráticas <br />Algebra<br />El álgebra es la rama de las matemáticas que estudia las estructuras, las relaciones y las cantidades (en el caso del álgebra elemental). Es una de las principales ramas de la matemática, junto a la geometría, el análisis matemático, la combinatoria y la teoría de números.<br />Término Algebraico<br />Un término algebraico consta de las siguientes partes:<br />Signo. Puede ser positivo (+), o negativo (-).<br />Coeficiente. En el producto de dos o más factores, cualquiera de ellos puede llamarse coeficiente de los otros factores<br />Expresión algebraica.<br />Una expresión algebraica es una cadena de símbolos matemáticos que indican una cantidad finita de operaciones básicas entre funciones elementales, como raíces, exponenciales, logaritmos, funciones trigonométricas y también composiciones de dichas funciones. <br />Exponentes<br />Son los superíndices que afectan a los diversos términos de las expresiones.<br />Son ciertas partes que componen una expresión algebraica que en los polinomios se identifican muy fácilmente, pero no así en otras expresiones. <br />Ley de signos de la multiplicación<br />+ × + = +<br />- × - = +<br />+ × - = -<br />- × + = -<br />Ejemplos:<br />4 x 4 = 16<br />-4 x -4 = 16<br />4 x -4 = -16<br />-4 x 4 = -16<br />Suma<br />1.5a2-2a3+a+4a+3a2+5a3-2a+7+3a-2a3+5= -a3+8a2+6a+12 <br />Polinomio cubico<br />2.34x2-43x+2+16x-52x2+78= -74x2-76x+238<br />Trinomio cuadrático<br />3.4y-5z+34z-y+2+3y-2z-1=-6y-3z-4<br />Polinomio lineal<br />4.12m2+35m-47+38m-54+53m-310m2 = -15 m2+3415 m-47     <br />Trinomio cuadrático<br />5. 2pq-3p2q+4pq2+pq-5pq2-7p2q+4pq2+3pq-p2q=11p2q-3pq2+6pq    <br />Resta<br />1.5m+4n-7-4m-3n+5-6m+4n-3=15m-5n-8<br />Trinomio lineal<br />2.4m4+3m3+6m2+5m-4-6m3+8m2-3m+1=4m4+3m3+14m2+8m+5<br />Polinomio de 4to grado<br />3.6x5+3x2-7x+2-10x5+6x3-5x3-5x2+2x+4=-4x5+8x2-6x3-5x-2<br />Polinomio de 5to grado<br />4.-xy4-y3+xy2+-2xy4+5y-2—6y3+xy2+5=-xy4-y3-5y-3<br />Polinomio 4to grado<br />5.16x+38y-5-83y-54+32x+29= 2012x-5527y+12736<br />6. Diseñar otra resta con fracciones (mínimo trinomio)<br />24a2-56a+15--38a+45a2-26=-310a2-1124a+815<br />Trinomio cuadrático<br />Ley distributiva<br />Quiere decir que la respuesta es la misma <br />a) cuando sumas varios números y el resultado lo multiplicas por algo <br />b) haces cada multiplicación por separado y luego sumas los resultados.<br />Ejemplo:<br />a) (4 + 8) × 5  =  12 × 5  =  60<br />b) 4×5 + 8×5  =  20 + 40  =  60<br />Ley de exponentes<br />Para multiplicar potencias de la misma base se escribe la misma base y se le pone por exponente la suma de los exponentes de los factores.<br />Multiplicación <br />1.2x2-x-32x2-5x-2=4x4-12x3-15x2+17x+6<br />Polinomio cubico<br />2.3x-14x2-2x-1=12x3-10x2-x+1<br />Polinomio cubico<br />3.43a2-54a-1225a+32=815a3+7530a2-3340-34<br />Polinomio cubico <br />4.9xy-4x2y2xy2+6x2y2=18x2y3+54x3y3-24x4y3<br />6.25z2-13z+4937z2-72z-3=635z4-5435z3-14630z2-59z-129<br />Polinomio 4to grado<br />7.3y-52y+4=6y2+2y+20<br />Trinomio cuadrático<br />8.3x2-x+75x+2=15x3+x2+33x+14<br />Trinomio cubico<br />9.4ab+3b6a2b-2ab2=24a3b2-8a2b3+18a2b2-6ab3<br />Polinomio 5to grado<br />10. Un terreno rectangular mide 2x – 4 metros de largo y 5x + 3 metros de ancho ¿Cuál es el modelo matemático que expresa su área<br />2x-45x+3= 10x2+6x-20x-10<br />11. En una tienda se compran 3 diferentes artículos  A, B Y C. A cuesta 3x por unidad y se compran 5 unidades, B cuesta 4x + 2 por unidad y se compraron 3 unidades y C cuesta ¾ x por unidad y se compraron 7 unidades ¿Cuál es el modelo matemático del costo total de la compra)<br />3x+4x+2+34x(5+3+7)<br />División algebraica<br />La división algebraica es la operación que consiste en obtener una expresión llamada cociente y otra llamada residuo, conociendo otras dos llamadas dividiendo y divisor.<br />Propiedades de la división<br />q° = D° - d°<br />En toda división el grado del cociente es igual al grado del dividendo menos el grado del divisor.<br />D° ≥ d°<br />En toda división, el grado del dividendo es mayor o igual que el grado del divisor:<br />d° > r°<br />En toda división el grado del divisor es mayor que el grado del resto.<br />r máximo = d° - 1<br />En toda división el grado máximo del resto es igual al grado del divisor menos 1<br />En el caso de polinomios homogéneos el grado del resto es mayor que el grado del divisor: r° > d°<br />En el caso de polinomios homogéneos no se cumple la propiedad 4<br />Division<br />8m9n2-10m7n4-20m5n6+12m3n82m2n3= 4m7m- 5m5n-10m3n3+ 6mn5<br />2)20x4-5x3-10x2+15x-5x= -4x3+ x3  +2x- 3<br />3) 4a8-10a6-5a42a3= 2a5- 5a3- 5a2<br />4) 2x2y+6xy2-8xy+10x22xy=x+3y-4+5xy<br />Productos notables<br />Productos notables es el nombre que reciben aquellas multiplicaciones con expresiones algebraicas cuyo resultado puede ser escrito por simple inspección, sin verificar la multiplicación que cumplen ciertas reglas fijas. Su aplicación simplifica y sistematiza la resolución de muchas multiplicaciones habituales.<br />Indicar las reglas de cada uno de los productos notables vistos <br />1) Binomio al cuadrado<br />a) Cuadrado del primer termino<br />b) Doble de los dos términos<br />c) Cuadrado del segundo termino<br />2) Binomio al cubo<br />a) Cubo del primer termino<br />b) Triple producto del cuadrado del segundo por el primero<br />c) Triple producto del cuadrado del segundo por el primero<br />d) Cubo del segundo<br />3) Binomios a potencia superior<br />a) El primero inicia con la potencia indicada y disminuye hasta cero<br />b) El segundo inicia con potencia cero y aumenta hasta la potencia indicada<br />TRIANGULO DE PASCAL<br />4) Binomios con término común<br />a) Cuadrado del común<br />b) Suma o resta de los diferentes por el común<br />c) Producto de los diferentes (multiplicar)<br />5) Binomios conjugados<br />a) Cuadrado del primero<br />b) Menos cuadrado del segundo<br />Conclusiones:<br />Los productos notables sirven para simplificar y cada uno utiliza ciertas reglas.<br />1-(2x+3)(2x+5) 4x2+30x+15<br />2-(x2-1)(x2+1)= x4-1<br />3-(m+4)(m-2)= m2+2m-8<br />4-(3a-7)(3a+7)= 9a2-49<br />5-(5a+3b)(5a-2b)= 25a2+5a-9<br />6-(4x3+3)(4x3-3)= 16x9-9<br />7-(a2-1)(a2-4)= a4+4a2+4<br />8-(3a+4)2= 9a2 +24a+16<br />9-(2x2-5)2 = 4x4-20x2+25<br />10-(7m +8n)2= 49m2 +112+64n2<br />11-(4a+5)3 =36a3 +240a2 +300a +125<br />12-(2a3-7)3= 8a9-84a6+294a3-343<br />13-(3x2+2)4=13x22+4(3x2)3(2)1+6(3x2)2(2)2+4(3x2)1+1(3x2)0(2)4<br />14-(2x2-4)6  =1 (2x2)(-4)+5 (2x2)4(-4)1+10 (2x2)3(-4)3+10 (2x2)2(-4)3+5 (2x2)(-4)4+ 1(2x2)5(-4)5<br />15-(4y3+3)6=1(4y3)(3) + 6(4y3)5(3)1 + 15(4y3)9(3)2 +20(4y3)3(3)3+ 15(4y3)2(3)4  + 6(4y3)1(3)5+ 1(4y3)0(3)6<br />Factorización <br />En matemáticas, la factorización es la descomposición de un objeto en el producto de otros objetos más grandes que al multiplicarlos todos resulta el objeto original.<br />ax2+bx+cFactor común<br />Factorización <br />X2-mx+n<br />Agrupación<br />Trinomio al cuadrado perfecto<br />Resolver:<br />25a2-64b2= (5a-8b2)<br />8m2-14m-15= 4m (2m-5)(-2+5)<br />X2-15x+54= (x-6) (x+9)<br />5x2-13x+6= (5+3) (x+2)<br />27a9-b3=<br />5a2+10a= 5(a2+2a)<br />n2+14n+49= (n-7) (n+7)<br />x2-20x-300=(x-30)(x+10)<br />9x6-1=<br />64x3+125=<br />X2-144=(x-72)2<br />2x2+11x+12x= (2x+3)(x+4)<br />4x2y-12xy2=4(x2y-3xy2)<br />Xw-xw+xz-yz= (w+z) (x-y)<br />X2+14x+45=(x+9) (x+5)<br />6y2-y-2= (2y+1) (3y-2)<br />4m2-42= (2m-7)2<br />X2-x-42=(x-7) (x+6)<br />2m2+3m-35=<br />Fracciones algebraicas <br />x2-16x2-8x+16= (x-4)2 x+2+4(x+4+4)<br />4x2-20xx2-4x-5=x2(-10x)x(-2x+5)<br />3a-9b6a-18x<br />x2-6x+9x2-7x+12*x2+6x+53x2+2x-1=x4-36x+45x4-14x+24<br />7x+21x2-16y2*x2-5xy+4y24x2+11x-3<br />x2-3x-10x2-25*2x+106x+12= 26<br />x-42x+8*4x+8x2-16=4(x+2)2<br />3x-15x+3/12x+184x+12=3x-546(2x+3)<br />4x2-9x+3y/2x-32x+6y= 2 <br />x2-14x-15x2-4x-45/x2-12x-45x2-6x-27=(x-1)x+5(x-15)<br />a-3a2-3a+2- aa2-4a+3=<br />mm2-1+3mm+1=<br />2aa2-a-6-4a2-7a+12=2a(4)a+2(a-4)<br />2m2-11m+30-1m2-36+1m2-25=<br />xx2-5x-14+2x-7=<br />Una fracción compleja es aquella  en la que el numerador o el denominador, o ambos, contienen fracciones.<br />Ecuaciones lineales:<br />El problema de los sistemas lineales de ecuaciones es uno de los más antiguos de la matemática y tiene una infinidad de aplicaciones, como en procesamiento digital de señales, análisis estructural, estimación, predicción y más generalmente en programación lineal así como en la aproximación de problemas no lineales de análisis numérico<br />Una incógnita<br />Dos incógnitas<br />Igualación: El método de igualación se puede entender como un caso particular del método de sustitución en el que se despeja la misma incógnita en dos ecuaciones y a continuación se igualan entre sí la parte derecha de ambas ecuaciones.<br />Determinantes (regla de Cramer): La regla de Cramer da una solución para sistemas compatibles determinados en términos de determinantes y adjuntos<br />Método grafico<br />.<br />Resolver: <br />4(2x-3) + 5(x-1)= 7(x+2) – (3x+4)     r= 1/9<br />5x-34+ 2x3= x+12= 3034<br />3(4x+3) + 2x-3(2-x) = 2+3(x+4) + 5x – 2       r= 17/10<br />          5x -1       X=0.2-0.02<br />2x+3            X= -1.5<br />                 -1/2 x + 2                X=4<br />2x-3y=4     x= 55<br />              x-4y=7       y= 105<br />4a+b=6    a=2017<br />            3a+5b=10     b=7217<br />m-n=3     m=217<br />             3m+4n=9    n= 7<br />5p+2q=-3   p=624<br />               2p-q=3        q=2124<br />X+2y=8          x= 161<br />              3x+5y=12      y=121<br />3m+2n=7        m=3117<br />               m-5n=-2           n=1317<br />2h-i=-5             h=2211<br />             3h-4i=-2           i=1111<br />(-1,-2)<br />e)     (-16,12)<br />Se vendieron boletos para una obra de teatro escolar a $4 para adultos y $1.50 niños. Si se vendieron 1,000 boletos recaudando $3,500. ¿Cuántos boletos de cada tipo se vendieron?<br />Niños: 200<br />Adultos: 800<br />Ecuaciónes cuadráticas:<br />Una ecuación de segundo grado, ecuación cuadrática o resolvente es una ecuación polinómica donde el mayor exponente es igual a dos. Normalmente, la expresión se refiere al caso en que sólo aparece una incógnita y que se expresa en la forma canónica:<br />Números reales:<br />Los números reales son los números que se puede escribir con anotación decimal, incluyendo aquellos que necesitan una expansión decimal infinita. <br />Números imaginarios:<br />Los números imaginarios son los números que cuando se elevan al cuadrado (se multiplica por sí mismo) da un resultado negativo.<br />Resolver:<br />7x2+2x=0<br />R:  x1=0     x2=-3<br />4x2-16=0<br />R:   x1=2   x2=-2<br />a2-3a+2=0<br />R:   a1= 3.5   a2=2.5<br />9m2+2m-5=0<br />R:  m1=2.75   m2=1.24<br />X2-3x=0<br />R:  x1=0  x2=3<br />5x2+10=0<br />R: x1=1.41  x2=-1.41<br />7y2-3y+10=0<br />2t2+t+1=0<br />R: t1=.4114 t2=1.6614<br />8x2-7x=0<br />R: x1=0 x2=-78<br />a2-25=0<br />R= a1= 5 a2= -5<br />Graficar:<br />a) Y=X2-1<br />b) X2+5x+6<br />c) -x2-4<br />-260985257810a)<br />b)<br />-260985-166370<br />c)<br />-118110287655<br />c)<br />
Trabajo final matematicas
Trabajo final matematicas
Trabajo final matematicas
Trabajo final matematicas
Trabajo final matematicas
Trabajo final matematicas
Trabajo final matematicas
Trabajo final matematicas
Trabajo final matematicas
Trabajo final matematicas
Trabajo final matematicas
Trabajo final matematicas
Trabajo final matematicas
Trabajo final matematicas
Trabajo final matematicas
Trabajo final matematicas
Trabajo final matematicas
Trabajo final matematicas
Trabajo final matematicas
Trabajo final matematicas

Trabajo final matematicas

  • 1.
    INBA CONACULTA<br />CEDART/DAS<br />TRABAJO FINAL DE MATEMATICAS PRIMER SEMESTRE<br />Paola Elizabeth Robles Sánchez.<br />1-a<br />Índice<br />Trabajo 1: Algebra y multiplicación<br />Trabajo 2: División y productos notables <br />Trabajo 3: Fracciones algebraicas, factorización y ecuaciones lineales<br />Trabajo final: Ecuaciones cuadráticas <br />Algebra<br />El álgebra es la rama de las matemáticas que estudia las estructuras, las relaciones y las cantidades (en el caso del álgebra elemental). Es una de las principales ramas de la matemática, junto a la geometría, el análisis matemático, la combinatoria y la teoría de números.<br />Término Algebraico<br />Un término algebraico consta de las siguientes partes:<br />Signo. Puede ser positivo (+), o negativo (-).<br />Coeficiente. En el producto de dos o más factores, cualquiera de ellos puede llamarse coeficiente de los otros factores<br />Expresión algebraica.<br />Una expresión algebraica es una cadena de símbolos matemáticos que indican una cantidad finita de operaciones básicas entre funciones elementales, como raíces, exponenciales, logaritmos, funciones trigonométricas y también composiciones de dichas funciones. <br />Exponentes<br />Son los superíndices que afectan a los diversos términos de las expresiones.<br />Son ciertas partes que componen una expresión algebraica que en los polinomios se identifican muy fácilmente, pero no así en otras expresiones. <br />Ley de signos de la multiplicación<br />+ × + = +<br />- × - = +<br />+ × - = -<br />- × + = -<br />Ejemplos:<br />4 x 4 = 16<br />-4 x -4 = 16<br />4 x -4 = -16<br />-4 x 4 = -16<br />Suma<br />1.5a2-2a3+a+4a+3a2+5a3-2a+7+3a-2a3+5= -a3+8a2+6a+12 <br />Polinomio cubico<br />2.34x2-43x+2+16x-52x2+78= -74x2-76x+238<br />Trinomio cuadrático<br />3.4y-5z+34z-y+2+3y-2z-1=-6y-3z-4<br />Polinomio lineal<br />4.12m2+35m-47+38m-54+53m-310m2 = -15 m2+3415 m-47 <br />Trinomio cuadrático<br />5. 2pq-3p2q+4pq2+pq-5pq2-7p2q+4pq2+3pq-p2q=11p2q-3pq2+6pq <br />Resta<br />1.5m+4n-7-4m-3n+5-6m+4n-3=15m-5n-8<br />Trinomio lineal<br />2.4m4+3m3+6m2+5m-4-6m3+8m2-3m+1=4m4+3m3+14m2+8m+5<br />Polinomio de 4to grado<br />3.6x5+3x2-7x+2-10x5+6x3-5x3-5x2+2x+4=-4x5+8x2-6x3-5x-2<br />Polinomio de 5to grado<br />4.-xy4-y3+xy2+-2xy4+5y-2—6y3+xy2+5=-xy4-y3-5y-3<br />Polinomio 4to grado<br />5.16x+38y-5-83y-54+32x+29= 2012x-5527y+12736<br />6. Diseñar otra resta con fracciones (mínimo trinomio)<br />24a2-56a+15--38a+45a2-26=-310a2-1124a+815<br />Trinomio cuadrático<br />Ley distributiva<br />Quiere decir que la respuesta es la misma <br />a) cuando sumas varios números y el resultado lo multiplicas por algo <br />b) haces cada multiplicación por separado y luego sumas los resultados.<br />Ejemplo:<br />a) (4 + 8) × 5 = 12 × 5 = 60<br />b) 4×5 + 8×5 = 20 + 40 = 60<br />Ley de exponentes<br />Para multiplicar potencias de la misma base se escribe la misma base y se le pone por exponente la suma de los exponentes de los factores.<br />Multiplicación <br />1.2x2-x-32x2-5x-2=4x4-12x3-15x2+17x+6<br />Polinomio cubico<br />2.3x-14x2-2x-1=12x3-10x2-x+1<br />Polinomio cubico<br />3.43a2-54a-1225a+32=815a3+7530a2-3340-34<br />Polinomio cubico <br />4.9xy-4x2y2xy2+6x2y2=18x2y3+54x3y3-24x4y3<br />6.25z2-13z+4937z2-72z-3=635z4-5435z3-14630z2-59z-129<br />Polinomio 4to grado<br />7.3y-52y+4=6y2+2y+20<br />Trinomio cuadrático<br />8.3x2-x+75x+2=15x3+x2+33x+14<br />Trinomio cubico<br />9.4ab+3b6a2b-2ab2=24a3b2-8a2b3+18a2b2-6ab3<br />Polinomio 5to grado<br />10. Un terreno rectangular mide 2x – 4 metros de largo y 5x + 3 metros de ancho ¿Cuál es el modelo matemático que expresa su área<br />2x-45x+3= 10x2+6x-20x-10<br />11. En una tienda se compran 3 diferentes artículos A, B Y C. A cuesta 3x por unidad y se compran 5 unidades, B cuesta 4x + 2 por unidad y se compraron 3 unidades y C cuesta ¾ x por unidad y se compraron 7 unidades ¿Cuál es el modelo matemático del costo total de la compra)<br />3x+4x+2+34x(5+3+7)<br />División algebraica<br />La división algebraica es la operación que consiste en obtener una expresión llamada cociente y otra llamada residuo, conociendo otras dos llamadas dividiendo y divisor.<br />Propiedades de la división<br />q° = D° - d°<br />En toda división el grado del cociente es igual al grado del dividendo menos el grado del divisor.<br />D° ≥ d°<br />En toda división, el grado del dividendo es mayor o igual que el grado del divisor:<br />d° > r°<br />En toda división el grado del divisor es mayor que el grado del resto.<br />r máximo = d° - 1<br />En toda división el grado máximo del resto es igual al grado del divisor menos 1<br />En el caso de polinomios homogéneos el grado del resto es mayor que el grado del divisor: r° > d°<br />En el caso de polinomios homogéneos no se cumple la propiedad 4<br />Division<br />8m9n2-10m7n4-20m5n6+12m3n82m2n3= 4m7m- 5m5n-10m3n3+ 6mn5<br />2)20x4-5x3-10x2+15x-5x= -4x3+ x3 +2x- 3<br />3) 4a8-10a6-5a42a3= 2a5- 5a3- 5a2<br />4) 2x2y+6xy2-8xy+10x22xy=x+3y-4+5xy<br />Productos notables<br />Productos notables es el nombre que reciben aquellas multiplicaciones con expresiones algebraicas cuyo resultado puede ser escrito por simple inspección, sin verificar la multiplicación que cumplen ciertas reglas fijas. Su aplicación simplifica y sistematiza la resolución de muchas multiplicaciones habituales.<br />Indicar las reglas de cada uno de los productos notables vistos <br />1) Binomio al cuadrado<br />a) Cuadrado del primer termino<br />b) Doble de los dos términos<br />c) Cuadrado del segundo termino<br />2) Binomio al cubo<br />a) Cubo del primer termino<br />b) Triple producto del cuadrado del segundo por el primero<br />c) Triple producto del cuadrado del segundo por el primero<br />d) Cubo del segundo<br />3) Binomios a potencia superior<br />a) El primero inicia con la potencia indicada y disminuye hasta cero<br />b) El segundo inicia con potencia cero y aumenta hasta la potencia indicada<br />TRIANGULO DE PASCAL<br />4) Binomios con término común<br />a) Cuadrado del común<br />b) Suma o resta de los diferentes por el común<br />c) Producto de los diferentes (multiplicar)<br />5) Binomios conjugados<br />a) Cuadrado del primero<br />b) Menos cuadrado del segundo<br />Conclusiones:<br />Los productos notables sirven para simplificar y cada uno utiliza ciertas reglas.<br />1-(2x+3)(2x+5) 4x2+30x+15<br />2-(x2-1)(x2+1)= x4-1<br />3-(m+4)(m-2)= m2+2m-8<br />4-(3a-7)(3a+7)= 9a2-49<br />5-(5a+3b)(5a-2b)= 25a2+5a-9<br />6-(4x3+3)(4x3-3)= 16x9-9<br />7-(a2-1)(a2-4)= a4+4a2+4<br />8-(3a+4)2= 9a2 +24a+16<br />9-(2x2-5)2 = 4x4-20x2+25<br />10-(7m +8n)2= 49m2 +112+64n2<br />11-(4a+5)3 =36a3 +240a2 +300a +125<br />12-(2a3-7)3= 8a9-84a6+294a3-343<br />13-(3x2+2)4=13x22+4(3x2)3(2)1+6(3x2)2(2)2+4(3x2)1+1(3x2)0(2)4<br />14-(2x2-4)6 =1 (2x2)(-4)+5 (2x2)4(-4)1+10 (2x2)3(-4)3+10 (2x2)2(-4)3+5 (2x2)(-4)4+ 1(2x2)5(-4)5<br />15-(4y3+3)6=1(4y3)(3) + 6(4y3)5(3)1 + 15(4y3)9(3)2 +20(4y3)3(3)3+ 15(4y3)2(3)4 + 6(4y3)1(3)5+ 1(4y3)0(3)6<br />Factorización <br />En matemáticas, la factorización es la descomposición de un objeto en el producto de otros objetos más grandes que al multiplicarlos todos resulta el objeto original.<br />ax2+bx+cFactor común<br />Factorización <br />X2-mx+n<br />Agrupación<br />Trinomio al cuadrado perfecto<br />Resolver:<br />25a2-64b2= (5a-8b2)<br />8m2-14m-15= 4m (2m-5)(-2+5)<br />X2-15x+54= (x-6) (x+9)<br />5x2-13x+6= (5+3) (x+2)<br />27a9-b3=<br />5a2+10a= 5(a2+2a)<br />n2+14n+49= (n-7) (n+7)<br />x2-20x-300=(x-30)(x+10)<br />9x6-1=<br />64x3+125=<br />X2-144=(x-72)2<br />2x2+11x+12x= (2x+3)(x+4)<br />4x2y-12xy2=4(x2y-3xy2)<br />Xw-xw+xz-yz= (w+z) (x-y)<br />X2+14x+45=(x+9) (x+5)<br />6y2-y-2= (2y+1) (3y-2)<br />4m2-42= (2m-7)2<br />X2-x-42=(x-7) (x+6)<br />2m2+3m-35=<br />Fracciones algebraicas <br />x2-16x2-8x+16= (x-4)2 x+2+4(x+4+4)<br />4x2-20xx2-4x-5=x2(-10x)x(-2x+5)<br />3a-9b6a-18x<br />x2-6x+9x2-7x+12*x2+6x+53x2+2x-1=x4-36x+45x4-14x+24<br />7x+21x2-16y2*x2-5xy+4y24x2+11x-3<br />x2-3x-10x2-25*2x+106x+12= 26<br />x-42x+8*4x+8x2-16=4(x+2)2<br />3x-15x+3/12x+184x+12=3x-546(2x+3)<br />4x2-9x+3y/2x-32x+6y= 2 <br />x2-14x-15x2-4x-45/x2-12x-45x2-6x-27=(x-1)x+5(x-15)<br />a-3a2-3a+2- aa2-4a+3=<br />mm2-1+3mm+1=<br />2aa2-a-6-4a2-7a+12=2a(4)a+2(a-4)<br />2m2-11m+30-1m2-36+1m2-25=<br />xx2-5x-14+2x-7=<br />Una fracción compleja es aquella en la que el numerador o el denominador, o ambos, contienen fracciones.<br />Ecuaciones lineales:<br />El problema de los sistemas lineales de ecuaciones es uno de los más antiguos de la matemática y tiene una infinidad de aplicaciones, como en procesamiento digital de señales, análisis estructural, estimación, predicción y más generalmente en programación lineal así como en la aproximación de problemas no lineales de análisis numérico<br />Una incógnita<br />Dos incógnitas<br />Igualación: El método de igualación se puede entender como un caso particular del método de sustitución en el que se despeja la misma incógnita en dos ecuaciones y a continuación se igualan entre sí la parte derecha de ambas ecuaciones.<br />Determinantes (regla de Cramer): La regla de Cramer da una solución para sistemas compatibles determinados en términos de determinantes y adjuntos<br />Método grafico<br />.<br />Resolver: <br />4(2x-3) + 5(x-1)= 7(x+2) – (3x+4) r= 1/9<br />5x-34+ 2x3= x+12= 3034<br />3(4x+3) + 2x-3(2-x) = 2+3(x+4) + 5x – 2 r= 17/10<br /> 5x -1 X=0.2-0.02<br />2x+3 X= -1.5<br /> -1/2 x + 2 X=4<br />2x-3y=4 x= 55<br /> x-4y=7 y= 105<br />4a+b=6 a=2017<br /> 3a+5b=10 b=7217<br />m-n=3 m=217<br /> 3m+4n=9 n= 7<br />5p+2q=-3 p=624<br /> 2p-q=3 q=2124<br />X+2y=8 x= 161<br /> 3x+5y=12 y=121<br />3m+2n=7 m=3117<br /> m-5n=-2 n=1317<br />2h-i=-5 h=2211<br /> 3h-4i=-2 i=1111<br />(-1,-2)<br />e) (-16,12)<br />Se vendieron boletos para una obra de teatro escolar a $4 para adultos y $1.50 niños. Si se vendieron 1,000 boletos recaudando $3,500. ¿Cuántos boletos de cada tipo se vendieron?<br />Niños: 200<br />Adultos: 800<br />Ecuaciónes cuadráticas:<br />Una ecuación de segundo grado, ecuación cuadrática o resolvente es una ecuación polinómica donde el mayor exponente es igual a dos. Normalmente, la expresión se refiere al caso en que sólo aparece una incógnita y que se expresa en la forma canónica:<br />Números reales:<br />Los números reales son los números que se puede escribir con anotación decimal, incluyendo aquellos que necesitan una expansión decimal infinita. <br />Números imaginarios:<br />Los números imaginarios son los números que cuando se elevan al cuadrado (se multiplica por sí mismo) da un resultado negativo.<br />Resolver:<br />7x2+2x=0<br />R: x1=0 x2=-3<br />4x2-16=0<br />R: x1=2 x2=-2<br />a2-3a+2=0<br />R: a1= 3.5 a2=2.5<br />9m2+2m-5=0<br />R: m1=2.75 m2=1.24<br />X2-3x=0<br />R: x1=0 x2=3<br />5x2+10=0<br />R: x1=1.41 x2=-1.41<br />7y2-3y+10=0<br />2t2+t+1=0<br />R: t1=.4114 t2=1.6614<br />8x2-7x=0<br />R: x1=0 x2=-78<br />a2-25=0<br />R= a1= 5 a2= -5<br />Graficar:<br />a) Y=X2-1<br />b) X2+5x+6<br />c) -x2-4<br />-260985257810a)<br />b)<br />-260985-166370<br />c)<br />-118110287655<br />c)<br />