UNIVERSIDAD PEDAGOGICA DE EL SALVADOR 
FACULTAD DE EDUCACION 
ESCUELA DE CIENCIAS Y HUMANIDADES 
CATEDRA: INFORMATICA EDUCATIVA 
CATEDRATICO: LIC. CRUZ GALEAS 
ALUMNO: FIDEL ANGEL GARCIA MOREIRA 
GRUPO: A 03
CUADRO COMPARTIVO 
Web 1.0 Web2.0 
Llamada la web primitiva, 
caracterizada por ser 
unidireccional y realizada sobre 
contenidos estáticos. Era de 
carácter principalmente 
divulgativo. 
Es u tipo de web estática, con 
documentos que no se pueden 
actualizar y sus 
contenidos dirigidos de la 
navegación ( HTML y GIF) 
Es de solo lectura, El usuario no 
puede interactuar con el contenido 
de la página. No hay comentarios, 
respuestas, citas entre otros 
Existe limitación a lo que web 
máster suba al sitio. 
HERRAMIENTAS 
 Crea contenidos web 
 Publica en la red 
 Comunicación con usuarios 
limitada 
 Consulta la web 
 Comunicación entre usuarios ( 
chat, mail ) 
 Difícil comunicación con los 
creadores de contenidos. 
Está sustentada bajo conexiones a internet 
evolucionadas y mejores herramientas para 
desarrollar la web y mejores servidores. 
Permite al usuario a interactuar con otros 
usuarios. Cambia contenidos del sitio web, 
encontraste, a sitios web no-interactivos, 
donde los usuarios se limitan a la 
visualización pasiva de información que se 
les proporciona. 
HERRAMIENTAS 
 Fotografía: Plataformas para almacenar, 
publicar, compartir y editar fotografías 
digitales. Estas aplicaciones son 
generalmente de uso libre y permiten 
clasificar, a través de tags u otras 
taxonomías, las fotografías del usuario, 
facilitando su búsqueda. 
Blog: (Weblog) En español se le conoce 
también como bitácora, es un sitio Web 
periódicamente actualizado que recopila 
cronológicamente textos o artículos de uno o 
varios autores. 
Blogging: Herramienta para mejorar el uso 
de los blogs en cuanto a los siguientes 
aspectos: lectores, organizadores, recursos 
para convertir códigos HTML e PDF, 
respaldar, etiquetar, buscar, difundir, 
optimizar, indexar dinámicamente y demás 
aplicaciones que enriquezcan el uso de los 
blogs. 
Calendario: Herramienta para organizar la 
agenda de actividades. Puede ser usada 
individual o colectivamente. Estas 
aplicaciones desarrolladas en torno a la idea 
de calendarios/agendas virtuales 
Presentación de diapositivas: Estas 
herramientas ayudan a simplificar la 
elaboración, publicación y distribución de las
presentaciones estilo Power Point. Son 
fáciles de usar y en su gran mayoría 
gratuitas. Se convierten en un recurso de 
gran utilidad para el entorno educativo y 
laboral. 
Buscadores: Existe un amplio listado de 
buscadores y meta-buscadores en la red, 
algunos de ellos son genéricos y otros 
especializados. 
Lector de RSS y Agregadores Feeds: Son 
aplicaciones para sindicar los contenidos de 
diferentes sitios Web en forma de feeds29 
(RSS30, Atom31 y otros formatos derivados 
de XML32/RDF33). Estas aplicaciones 
permiten al usuario recoger los feeds de 
blogs o sitios Web que cuenten con este 
sistema. 
Marcadores Sociales de Favoritos: 
(Social Bookmark) y Nubes de Tags. Son 
administradores de favoritos creados para 
almacenar, etiquetar, organizar y compartir, 
colectivamente, los links más relevantes de 
la Red (sitios web, blogs, documentos, 
música, libros, imágenes, podcasts, videos) 
Almacenamiento en la Web: Existe una 
serie de servicios que ofrecen 
almacenamiento remoto, tanto gratis (hasta 
25 GB) como de pago. Estas plataformas 
ofrecen la posibilidad de guardar o respaldar 
en los Web documentos u otros archivos, 
protegidos bajo diversos mecanismos de 
seguridad, según se requiera. Este tipo de 
servicios resultan especialmente útiles ya 
sea para facilitar la distribución.
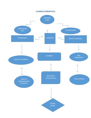
CUADRO SEMANTICO 
INSTRUME 
NTOS 
COMPUTADO 
RAS APLICACIONES 
TECNOLOGIA LIDERAZGO REDES AVANZADAS 
INTERNET RED 
TELEMATICA 
FACILITA, COODINA 
SERVICIOS Y 
APLICACIONES 
BASE DE 
ORGANISACION 
DE DATOS 
ENCICLOPEDIA 
VIDEOS, 
BLOGS
A) ¿Cual debe de ser el perfil del Educador usando tecnología? 
El docente debe estar capacitado adecuadamente, que no solamente es un 
agente motivado de nuevas experiencias de aprendizaje haciendo uso de la 
tecnología, ni tampoco es un comunicador o la manera tradicional; para cumplir de 
manera satisfactoria con su función, debe planificar su actividad y actualizarse 
permanentemente 
Estamos hablando entonces de un docente mediador, de un educador que define 
y desarrolla diversos entornos de aprendizaje quien otorga y orienta al estudiante 
en el proceso de aprender la herramienta Utilizada es solo en medio para 
despertar el interés, mantener la motivación y la participación activa en el proceso 
de enseñanza aprendizaje. 
. 
. 
B) ¿Como integraría la informática en el currículo en su asignatura? 
(ejemplos específicos) 
Utilizar CDS que contengan materiales y cursos de formación adecuadas a la 
materia que este impartiendo, preparar y utilizar presentaciones en formato 
electrónico utilizando computadoras, cañón para poder proyectar la información. El 
utilizar cámaras de videos digitales es una base fundamental para poder sustentar 
la información. 
C) Aplicaciones de internet y dispositivos tecnológicos en su 
especialidad 
Aplicaciones de Internet y de dispositivos tecnológicos en su especialidad. 
La incorporación de tecnologías en el ámbito educativo esta desbancando muchas 
de las tareas que eran realizadas en contacto directo con los estudiantes. Al 
desarrollo de su entorno. El docente es una pieza fundamental. Los docentes 
deben de ser los primeros que involucren la tecnología dentro de la educación 
para poder orientar y guiar a sus alumnos. Deben de ser consejeros, guardianes 
del buen uso de la información de cada uno de sus estudiantes.

Universidad pedagogica cuadro

  • 1.
    UNIVERSIDAD PEDAGOGICA DEEL SALVADOR FACULTAD DE EDUCACION ESCUELA DE CIENCIAS Y HUMANIDADES CATEDRA: INFORMATICA EDUCATIVA CATEDRATICO: LIC. CRUZ GALEAS ALUMNO: FIDEL ANGEL GARCIA MOREIRA GRUPO: A 03
  • 2.
    CUADRO COMPARTIVO Web1.0 Web2.0 Llamada la web primitiva, caracterizada por ser unidireccional y realizada sobre contenidos estáticos. Era de carácter principalmente divulgativo. Es u tipo de web estática, con documentos que no se pueden actualizar y sus contenidos dirigidos de la navegación ( HTML y GIF) Es de solo lectura, El usuario no puede interactuar con el contenido de la página. No hay comentarios, respuestas, citas entre otros Existe limitación a lo que web máster suba al sitio. HERRAMIENTAS  Crea contenidos web  Publica en la red  Comunicación con usuarios limitada  Consulta la web  Comunicación entre usuarios ( chat, mail )  Difícil comunicación con los creadores de contenidos. Está sustentada bajo conexiones a internet evolucionadas y mejores herramientas para desarrollar la web y mejores servidores. Permite al usuario a interactuar con otros usuarios. Cambia contenidos del sitio web, encontraste, a sitios web no-interactivos, donde los usuarios se limitan a la visualización pasiva de información que se les proporciona. HERRAMIENTAS  Fotografía: Plataformas para almacenar, publicar, compartir y editar fotografías digitales. Estas aplicaciones son generalmente de uso libre y permiten clasificar, a través de tags u otras taxonomías, las fotografías del usuario, facilitando su búsqueda. Blog: (Weblog) En español se le conoce también como bitácora, es un sitio Web periódicamente actualizado que recopila cronológicamente textos o artículos de uno o varios autores. Blogging: Herramienta para mejorar el uso de los blogs en cuanto a los siguientes aspectos: lectores, organizadores, recursos para convertir códigos HTML e PDF, respaldar, etiquetar, buscar, difundir, optimizar, indexar dinámicamente y demás aplicaciones que enriquezcan el uso de los blogs. Calendario: Herramienta para organizar la agenda de actividades. Puede ser usada individual o colectivamente. Estas aplicaciones desarrolladas en torno a la idea de calendarios/agendas virtuales Presentación de diapositivas: Estas herramientas ayudan a simplificar la elaboración, publicación y distribución de las
  • 3.
    presentaciones estilo PowerPoint. Son fáciles de usar y en su gran mayoría gratuitas. Se convierten en un recurso de gran utilidad para el entorno educativo y laboral. Buscadores: Existe un amplio listado de buscadores y meta-buscadores en la red, algunos de ellos son genéricos y otros especializados. Lector de RSS y Agregadores Feeds: Son aplicaciones para sindicar los contenidos de diferentes sitios Web en forma de feeds29 (RSS30, Atom31 y otros formatos derivados de XML32/RDF33). Estas aplicaciones permiten al usuario recoger los feeds de blogs o sitios Web que cuenten con este sistema. Marcadores Sociales de Favoritos: (Social Bookmark) y Nubes de Tags. Son administradores de favoritos creados para almacenar, etiquetar, organizar y compartir, colectivamente, los links más relevantes de la Red (sitios web, blogs, documentos, música, libros, imágenes, podcasts, videos) Almacenamiento en la Web: Existe una serie de servicios que ofrecen almacenamiento remoto, tanto gratis (hasta 25 GB) como de pago. Estas plataformas ofrecen la posibilidad de guardar o respaldar en los Web documentos u otros archivos, protegidos bajo diversos mecanismos de seguridad, según se requiera. Este tipo de servicios resultan especialmente útiles ya sea para facilitar la distribución.
  • 4.
    CUADRO SEMANTICO INSTRUME NTOS COMPUTADO RAS APLICACIONES TECNOLOGIA LIDERAZGO REDES AVANZADAS INTERNET RED TELEMATICA FACILITA, COODINA SERVICIOS Y APLICACIONES BASE DE ORGANISACION DE DATOS ENCICLOPEDIA VIDEOS, BLOGS
  • 5.
    A) ¿Cual debede ser el perfil del Educador usando tecnología? El docente debe estar capacitado adecuadamente, que no solamente es un agente motivado de nuevas experiencias de aprendizaje haciendo uso de la tecnología, ni tampoco es un comunicador o la manera tradicional; para cumplir de manera satisfactoria con su función, debe planificar su actividad y actualizarse permanentemente Estamos hablando entonces de un docente mediador, de un educador que define y desarrolla diversos entornos de aprendizaje quien otorga y orienta al estudiante en el proceso de aprender la herramienta Utilizada es solo en medio para despertar el interés, mantener la motivación y la participación activa en el proceso de enseñanza aprendizaje. . . B) ¿Como integraría la informática en el currículo en su asignatura? (ejemplos específicos) Utilizar CDS que contengan materiales y cursos de formación adecuadas a la materia que este impartiendo, preparar y utilizar presentaciones en formato electrónico utilizando computadoras, cañón para poder proyectar la información. El utilizar cámaras de videos digitales es una base fundamental para poder sustentar la información. C) Aplicaciones de internet y dispositivos tecnológicos en su especialidad Aplicaciones de Internet y de dispositivos tecnológicos en su especialidad. La incorporación de tecnologías en el ámbito educativo esta desbancando muchas de las tareas que eran realizadas en contacto directo con los estudiantes. Al desarrollo de su entorno. El docente es una pieza fundamental. Los docentes deben de ser los primeros que involucren la tecnología dentro de la educación para poder orientar y guiar a sus alumnos. Deben de ser consejeros, guardianes del buen uso de la información de cada uno de sus estudiantes.