Servicio Nacional de Aprendizaje SENA                                                                                         C01-3030 / 12-08


Modelo de Mejora                                                                              CARACTERIZACION DE PROCESO                                                                                                 Versión: 3.0
   Continua                                                                                                                                                                                                              Página 1 de 1
                                                                                                                                                                                •Coordinador Grupo de Inteligencia Organizacional
                                                                                                                                             RESPONSABLE DEL
NOMBRE DEL PROCESO:                                    INTELIGENCIA ORGANIZACIONAL                                                                                              • Director Regional
                                                                                                                                             PROCESO:
                                                                                                                                                                                • Subdirector del Centro

                                                       Obtener, procesar, analizar y proveer información relevante con visión prospectiva
                                                                                                                                                                                Este proceso aplica a las Direcciones de área y Oficinas de
                                                       sobre el contexto institucional y diseñar las condiciones internas de la entidad para
OBJETIVO DEL PROCESO:                                                                                                                          ALCANCE:                         la Dirección General, Direcciones Regionales, Centros de
                                                       estructurar la respuesta que permita crear y socializar conocimiento vital para la toma
                                                                                                                                                                                Formación
                                                       de decisiones y la actuación estratégica del SENA.

              PROCESOS PROVEEDORES                                                                         ACTIVIDADES                                                                           PROCESOS CLIENTES

• Proceso de Planeación Estratégica                          Diseñar las herramientas e instrumentos necesarios para garantizar los flujos de información requeridos en la
                                                         P                                                                                                                      Todos los procesos
                                                                                                                                                                                          p
•PProceso de M j
          d Mejora C ti
                    Continua                                 toma de decisiones.
                                                             t    d d i i

                                                                                                                                                                                • Proceso Planeación Estratégica
• Proceso de Convenios y Alianzas
                                                                                                                                                                                • Proceso de Normalización de Competencias Laborales
• Proceso de Normalización de Competencias Laborales
                                                                                                                                                                                • Proceso de Administración Educativa
• Proceso de Mejora Continua
                                                             Identificar las necesidades con el fin de gestionar información estratégica que generarle valor agregado para la   • Proceso de Diseño Curricular
• Proceso de Administración Educativa                    H
                                                             gestión institucional.                                                                                             • Proceso de Certificación de Competencias Laborales
• Proceso de Ejecución de la Formación Profesional
                                                                                                                                                                                • Proceso de Ejecución de la Formación Profesional
• Proceso de Certificación de Competencias Laborales
                                                                                                                                                                                • Proceso de Ejecución Servicios Complementarios
• Proceso Ejecución de Servicios Complementarios
                                                                                                                                                                                • Proceso de Convenios y Alianzas
                                                                                                                                                                                • Proceso de Planeación Estratégica
• Proceso de Planeación Estratégica                                                                                                                                             • Proceso de Diseño Curricular
                                                             Adelantar la adecuación permanente de la respuesta institucional, la modernización y actualización tecnológica
• Proceso de Normalización de Competencias Laborales                                                                                                                            • Proceso de Ejecución de la Formación Profesional
                                                         H   de los programas de formación, los perfiles ocupacionales, los ambientes de aprendizaje y los servicios
• Proceso de Ejecución de la Formación Profesional                                                                                                                              • Proceso de Ejecución de Servicios Complementarios
                                                             tecnológicos que ofrece el SENA
• Proceso de Ejecución de Servicios Complementarios                                                                                                                             • Proceso de Gestión del Talento Humano
                                                                                                                                                                                • Proceso de Normalización de Competencias Laborales
• Proceso de Planeación Estratégica
                                                         H   Efectuar las evaluaciones de impacto y las evaluaciones a egresados sobre el desarrollo nacional                   Todos los procesos
• Proceso de Ejecución de la Formación Profesional
• Proceso de Planeación Estratégica
                                                        V/A Realizar seguimiento al proceso e implementar las acciones de mejora                                                • Proceso de Mejora Continua
• Proceso de Mejora Continua
PROCESO: INTELIGENCIA ORGANIZACIONAL
 PROCEDIMIENTO: IDENTIFICACIÓN DE NECESIDADES
 Objetivo del Procedimiento: Gestionar información estratégica de fuentes (internas y externas) para
 ejecutar un análisis con el fin de generar una respuesta institucional de carácter pertinente, oportuna
 y eficaz ante las demandas y cambios de los entornos social, económico y tecnológico.

Responsable:                                               Alcance:
• Director de Planeación y Direccionamiento                   Inicia con la caracterización de los públicos
   Corporativo y su equipo.                                   que son usuarios o beneficiarios de las
• Director de Empleo y Trabajo y su equipo.                   actividades del SENA y el diseño de
• Director de Promoción y Relacionamiento                     herramientas,      instrumentos y estrategias
   Corporativo y su equipo.                                   para la identificación, cualificación y
• Director de Formación Profesional y su                      cuantificación de sus necesidades. Finaliza
   equipo.                                                    con la propuesta para la adecuación y el
• Director del Sistema Nacional de                            ajuste del portafolio de servicios de la
   Aprendizaje para el Trabajo y su equipo.                   institución y la formulación de nuevas y más
• Director Regional.                                          eficientes estrategias de atención y/o con la
• Subdirector del Centro.                                     elaboración de planes y programas
                                                              especiales orientados a suplir tales
                                                              necesidades.

Proceso/Procedimiento Proveedor:                           Proceso/Procedimiento Cliente:
• Proceso de Convenios y Alianzas.                         • Proceso Planeación Estratégica
• Proceso de Mejora Continua.                              • Procedimiento de Ampliación de la Formación
• Proceso de Normalización de Competencias                    Profesional
   Laborales                                               • Proceso de Normalización de Competencias
• Proceso de Administración Educativa                         Laborales.
• Procedimiento de Contrato de Aprendizaje                 • Proceso de Diseño Curricular.
• Proceso Ejecución de Servicios                           • Proceso de Administración Educativa.
   Complementarios.                                           Proceso de Ejecución de la Formación
• Proceso de Evaluación y Certificación de                    Profesional
   Competencias Laborales                                  • Proceso de Ejecución Servicios
                                                              Complementarios.
                                                           • Proceso de Evaluación y Certificación de
                                                              Competencias Laborales.

Entradas:                                                  Salidas:
• Requerimientos del sector productivo                     • Información clasificada y ordenada sobre
• Documentos de caracterización sectorial,                    necesidades de formación, de difusión
   regional y/o local y por tecnologías                       tecnológica y de atención a las empresas.
• Normas de Competencia Laboral (NCL)                      • Orientaciones y recomendaciones para la
• Demanda de aspirantes                                       configuración de la respuesta institucional
• Información de tendencias demográficas                      frente a las necesidades de formación de
• Planes de desarrollo económico y social                     recursos humanos.
   nacional/regional
• Dinámica laboral
• Documentos de agenda interna



                                                                 Versión   3   P01-3030-001        Pág. 1
 Este documento impreso se considera copia no controlada
G

                                        Servicio Nacional de Aprendizaje SENA
                         PROCEDIMIENTO IDENTIFICACIÓN DE NECESIDADES                                        Modelo de
                                                                                                          Mejora Continua


Indicadores:                                                        Riesgos:
• Incremento de la pertinencia de la respuesta                      • Que       se     sobre/sub-dimensionen      las
   institucional, que se evidencia en:                                 necesidades del mercado laboral, el sector
   - Grado        de    correlación   entre     las                    productivo o las poblaciones vulnerables.
       necesidades manifiestas del sector                           • Que los métodos, instrumentos, herramientas
       productivo y la respuesta institucional.                        y    mecanismos       de    identificación  de
   - Porcentaje de programas de formación                              necesidades sean subjetivos.
       claves en ejecución: Número de                               • No retroalimentar los aciertos y errores en la
       Programas de formación iniciados en el                          definición de necesidades al confrontar la
       período a evaluar, identificados como                           información definida a través de herramientas
       clave a través del análisis interno / total                     de pertinencia y la realidad regional.
       de programas de formación en ejecución
       iniciados en el período a evaluar.
• Oportunidad - capacidad respuesta:
   - Número de días transcurridos desde el
       recibo de las solicitudes del sector
       productivo hasta el inicio de la ejecución
       de la acción institucional.


 REQUISITOS BASICOS MINIMOS

 •   Identificar sobre qué productos (servicios/programas) se va a recoger información para la
     identificación de las necesidades de los usuarios/beneficiarios de las actividades del SENA, y
     especificar los instrumentos metodológicos y estrategias prototipo para la recolección de la
     información primaria.

 •   Desarrollar estrategias de recolección y procesamiento de información para la identificación de las
     necesidades mencionadas, por ejemplo, establecer acuerdos y planes de acción con los gremios
     y grupos de empresarios, para detectar las necesidades de actualización y capacitación del
     personal ocupado.

 •   Contar con un aplicativo para facilitar la administración y el análisis de la información; como
     herramientas sugeridas se tienen Excel, Access, Proclarity y Microsoft Reporting Servicies, entre
     otras.

 •   La información por empresa, por grupo de empresas, por sector, por región y por tecnología, debe
     permitir establecer las cualificaciones claves y prioritarias que demanda el mercado laboral a nivel
     local y nacional.




                                                                            Versión   3   P01-3030-001       Pág. 2
 Este documento impreso se considera copia no controlada
G

                                       Servicio Nacional de Aprendizaje SENA
                        PROCEDIMIENTO IDENTIFICACIÓN DE NECESIDADES                                       Modelo de
                                                                                                        Mejora Continua




                                                                           Versión   3   P01-3030-001      Pág. 3
Este documento impreso se considera copia no controlada
G

                                       Servicio Nacional de Aprendizaje SENA
                        PROCEDIMIENTO IDENTIFICACIÓN DE NECESIDADES                                       Modelo de
                                                                                                        Mejora Continua


Fase                                                           Descripción

  1          En primer lugar, el Grupo de Inteligencia Organizacional define y diseña estrategias para la
             identificación de las necesidades de los usuarios/beneficiarios de las actividades del SENA
             y diseña y publica en espacios de conocimiento los instrumentos prototipo a emplear en los
             diferentes niveles de la organización para obtener dicha información.

  2          Las Direcciones Regionales y las Subdirecciones de Centro aplican los instrumentos
             prototipo para la recolección de la información. Además, gestionan información sobre planes
             de desarrollo regionales y locales, instituciones de educación media, instituciones públicas y
             privadas que realizan programas de formación en el área de influencia de la Regional,
             estudios de mercado y encuestas a empresarios, para identificar las necesidades de
             formación a la medida, de oferta cerrada, de prestación de servicios y de formación
             complementaria.

             A su vez, el Grupo de Inteligencia Organizacional recopila la información obtenida,
             relacionada con agendas internas regionales, estudios especializados por sectores y/o
             tecnologías, evaluaciones de impacto, tendencias demográficas, población estudiantil,
             estudios de satisfacción de aprendices y clientes en general, estudios de empleabilidad,
             información procesada de inscripciones a los programas de aprendizaje, intereses
             manifestados por los aspirantes a formación del nivel técnico y tecnólogo, entre otros.

  3          La información recopilada es debidamente clasificada, caracterizada, analizada y procesada
             por el grupo de inteligencia organizacional, de acuerdo a su definición, origen, accesibilidad,
             confidencialidad, disponibilidad, periodicidad, utilidad, aplicabilidad y usuarios potenciales
             de la misma, entre otros.

  4          Una vez analizada y procesada la información, se generan los informes y recomendaciones
             correspondientes a necesidades de formación del recurso humano, de transferencia
             tecnológica al sector productivo y requerimientos sobre otros servicios institucionales, para
             ser consultados por las Redes de Centros por tecnologías, Subdirectores de Centros,
             Directores Regionales y Directores de Área. A partir de esta actividad, la información y
             decisiones resultantes se transforman en insumos del procedimiento de Prospectiva y
             Vigilancia Tecnológica y para retroalimentar permanentemente la gestión institucional.

Documentos asociados:
• Documentos de análisis de identificación de necesidades.




                                                                           Versión   3   P01-3030-001      Pág. 4
Este documento impreso se considera copia no controlada
PROCESO: INTELIGENCIA ORGANIZACIONAL
PROCEDIMIENTO: PROSPECTIVA Y VIGILANCIA TECNOLOGICA
Objetivo del Procedimiento: Inducir, sustentar, orientar la flexibilización y adecuación permanente
de la respuesta institucional, la modernización y actualización tecnológica de los programas de
formación, los perfiles ocupacionales, los ambientes de aprendizaje y los servicios tecnológicos que
ofrece el SENA, a través de información apropiada y oportuna sobre: mapas tecnológicos,
tendencias y cambios tecnológicos, avances científico-tecnológicos y los nuevos procesos basados
en la innovación tecnológica, en el corto, mediano y largo plazo.

Responsables del procedimiento:                           Alcance:
• Director de Planeación y                                Se inicia con la evaluación tecnológica de
   Direccionamiento Corporativo.                          programas y servicios tecnológicos y con el
• Director de Empleo y Trabajo.                           rastreo, identificación y análisis de tecnologías
• Director de Promoción y Relacionamiento                 e innovaciones que en el mediano y largo plazo
   Corporativo.                                           podrán ser competitivos y estratégicos tanto a
• Director de Formación Profesional.                      nivel nacional como internacional.
• Director del Sistema Nacional de                        Continúa con la definición y evaluación de
   Aprendizaje para el Trabajo.                           escenarios posibles y factibles, a partir de la
                                                          vigilancia tecnológica y el trabajo con los
• Director Regional.
                                                          expertos.
• Subdirector del Centro.
                                                          Termina     con      la   propuesta     para    la
                                                          implementación de cambios y actualizaciones
                                                          en los programas de formación, la gestión de
                                                          ambientes de aprendizaje y la modernización y
                                                          actualización tecnológica.

Proceso / Procedimiento Proveedor:                        Proceso / Procedimiento Cliente:
• Proceso de Planeación Estratégica                       • Proceso de Planeación Estratégica.
• Proceso de Normalización de                             • Proceso      de     Normalización     de
   Competencias Laborales                                    Competencias Laborales
• Proceso de Ejecución de la Formación
                                                          • Proceso de Diseño Curricular
   Profesional
                                                          • Proceso de Ejecución de la Formación
• Proceso de Ejecución de Servicios                          Profesional
   Complementarios
                                                          • Proceso de Ejecución de Servicios
                                                             Complementarios
                                                          • Proceso de Gestión del Talento Humano


Entradas:                                                 Salidas:
• Solicitudes de Información tecnológica.                 • Medición de efectos de los cambios
• Necesidades de transferencia tecnológica.                  tecnológicos sobre la formación profesional.
• Cambios y transformaciones tecnológicas                 • Identificación de tecnologías emergentes
   en el aparato productivo nacional.                        con alto impacto sobre el mundo laboral; de
• Mapas tecnológicos por sector o                            uso intensivo en los sectores económicos y
   subsector económico.                                      estratégicas para el desarrollo nacional.
• Evaluaciones de Impacto y de resultado                  • Orientaciones y recomendaciones sobre los
   de la acción del SENA.                                    cambios en la formación profesional y los
• Estudios sobre el estado y las tendencias                  servicios tecnológicos.
                                                          • Evaluaciones sobre la obsolescencia o

                                                              Versión   3     P01-3030-002         Pág. 1
Este documento impreso se considera copia no controlada
G

                                           Servicio Nacional de Aprendizaje SENA
                                                                                                               Modelo de
                     PROCEDIMIENTO PROSPECTIVA Y VIGILANCIA TECNOLÓGICA                                      Mejora Continua


    del desarrollo económico y social del país.                            viabilidad tecnológica en las compras de
•   Informaciones clasificadas y almacenadas                               equipo y transferencias de tecnología.
    en las bases de datos institucionales y en                        •    Planes de alistamiento y preparación para
    las redes especializadas de información                                la oferta futura de nuevos programas de
    tecnológica.                                                           formación.
                                                                      •    Estudios y diagnósticos sobre necesidades
                                                                           de mediano y largo plazo o estratégicas.
                                                                      •    Líneas de acción o estrategias de atención
                                                                           a necesidades detectadas de formación y
                                                                           de servicios tecnológicos.
                                                                      •    Recomendaciones para la actualización,
                                                                           modificación o creación de normas de
                                                                           competencia laboral


Indicadores:                                                          Riesgos:
•   Porcentaje de modernización tecnológica                           •    Recomendar        la    incorporación    o
    de infraestructura - ambientes.                                        transferencia de tecnologías no adecuadas
                                                                           al SENA, ya sea porque su componente
•   Porcentaje de instructores actualizados
                                                                           tecnológico no es adecuado con la realidad
    en las tecnologías identificadas.
                                                                           nacional o local (un nivel muy alto o muy
•   Nuevos diseños de Programas de                                         bajo), o porque su nivel de obsolescencia
    formación que surgen a partir del proceso                              se incrementa rápidamente.
    de vigilancia y de prospectiva.
                                                                      •    Programas       de    actualización     y
•   Número de Normas de Competencia                                        modernización      institucional       no
    Laboral     modificadas,     creadas   o                               consecuentes con una visión prospectiva y
    eliminadas, frente a las recomendaciones                               de largo plazo.
    derivadas de prospectiva.

REQUISITOS BASICOS MINIMOS:

•   La vigilancia tecnológica debe desarrollarse con la continuidad necesaria, e integrar información
    relevante para la formación profesional de diversa naturaleza: económica, tecnológica, política,
    social y cultural.
•   Se requiere contar con aplicaciones de búsqueda de información tecnológica y conexión a redes
    especializadas de información tecnológica.
•   Se requiere garantizar el almacenamiento organizado y la disponibilidad de la información,
    obtenida a través de los procesos de vigilancia, para uso de toda la organización.
•   Se requiere la participación de expertos del sector académico - unidades de prospectiva y
    vigilancia tecnológica- de centros de desarrollo tecnológico y de centros especializados
    (instructores SENA, investigadores, entre otros), a lo largo de todo el proceso.
•   Es necesaria la estructuración de consultas inteligentes por parte de los responsables de los
    procesos y procedimientos proveedores para alimentar las decisiones relacionadas
•   Los ejercicios de prospectiva y vigilancia tecnológica deben focalizarse en la identificación de
    cambios, tendencias e impactos que presentan las 5 Líneas Tecnológicas – LT (Gestión de la
    información, Diseño, Producción y Transformación, Materiales y Herramientas y Cliente)
    incluyendo la dinámica de las tecnologías afines, para integrarlas con la observación y análisis del
    entorno científico – tecnológico, la competitividad y la innovación a nivel local y nacional.


                                                                            Versión   3   P01-3030-002       Pág. 2
Este documento impreso se considera copia no controlada
G

                                           Servicio Nacional de Aprendizaje SENA
                                                                                                           Modelo de
                     PROCEDIMIENTO PROSPECTIVA Y VIGILANCIA TECNOLÓGICA                                  Mejora Continua




                                                                            Versión   3   P01-3030-002   Pág. 3
Este documento impreso se considera copia no controlada
G

                                           Servicio Nacional de Aprendizaje SENA
                                                                                                           Modelo de
                     PROCEDIMIENTO PROSPECTIVA Y VIGILANCIA TECNOLÓGICA                                  Mejora Continua


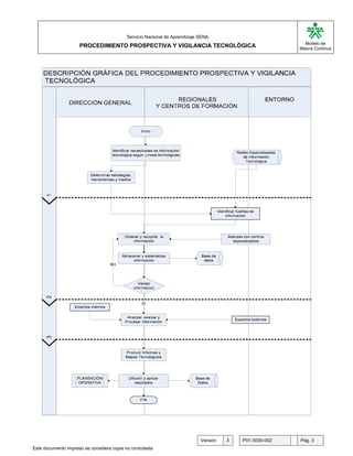
Fase                                                            Descripción
  1          El Grupo de Inteligencia Organizacional identifica las necesidades de información, diseña y
             define las estrategias necesarias para la Prospectiva y Vigilancia Tecnológica (ejercicios,
             proyecciones, etc.) y publica en espacios de conocimiento los instrumentos prototipo a
             emplear por las redes de Centros por tecnologías, las regionales y los centros de formación,
             de acuerdo con los temas y las características de la información solicitada.

  2          Se hace el diseño metodológico, se definen objetivos, alcance, productos a obtener,
             actores, metodología y plan de trabajo. Adicionalmente, se establecen y aplican los criterios
             de selección de información relevantes y se desarrolla la búsqueda realizando el monitoreo
             y barrido de las redes de información seleccionadas. Los datos obtenidos son almacenados
             y sistematizados para que la información pueda ser validada.

  3          Con la participación de expertos internos o externos, mediante el trabajo de redes de
             centros por tecnologías, se analizan y evalúan los datos y la información obtenida para
             contextualizarla aplicando las metodologías de Prospectiva y Vigilancia Tecnológica, según
             los requerimientos identificados, teniendo en cuenta la guía metodológica. En esta fase los
             datos y la información se transforman en conocimiento organizacional y se disponen para
             ser usados por los responsables de los procesos y/o procedimientos clientes.
             En esta fase, tanto en la Dirección General, como en los Centros y Regionales, se elaboran
  4
             y publican los informes, documentos y boletines con recomendaciones, los cuales pueden
             ser utilizados en distintos procesos institucionales para optimizar la toma de decisiones.

Documentos asociados:
• Guía metodológica para realizar la prospectiva y vigilancia tecnológica en el SENA.
• Lineamientos Planes Tecnológicos.




                                                                            Versión   3   P01-3030-002   Pág. 4
Este documento impreso se considera copia no controlada
PROCESO: INTELIGENCIA ORGANIZACIONAL
PROCEDIMIENTO: EVALUACIONES DE IMPACTO Y SEGUIMIENTO A EGRESADOS
Objetivo del Procedimiento: Evaluar los efectos y los resultados que tienen la aplicación y
desarrollo de las estrategias, los programas y las inversiones que realiza la institución en
cumplimiento de sus objetivos misionales, que inciden en el entorno institucional, el mercado laboral y
el desarrollo nacional, toda vez que el punto de vista de los empresarios, aprendices y trabajadores, a
través de evaluaciones de impacto son la base para la interacción constructiva que permite identificar
objetivos y campos de mejoramiento institucional.

Responsables:                                             Alcance:
• Director de Planeación y                                Inicia con la identificación y priorización de áreas o
   Direccionamiento Corporativo y su equipo.              campos a ser evaluados para los cuales se
• Director de Empleo y Trabajo y su equipo.               establece el mecanismo a implementar. Finaliza
• Director de Promoción y Relacionamiento                 con     la     elaboración      de     los    informes
   Corporativo y su equipo.                               correspondientes y su divulgación interna y
• Director de Formación Profesional y su                  externa, para la toma de decisiones.
   equipo.
• Director del Sistema Nacional de
   Aprendizaje para el Trabajo y su equipo.
• Director Regional.
• Subdirector del Centro.

Proceso/Procedimiento Proveedor:                          Proceso/Procedimiento Cliente:
   • Todos los procesos                                      • Todos los procesos

Entradas:                                                 Salidas:
   • Solicitud de las áreas misionales y/o el                • Evaluaciones de Impacto sobre los efectos
      Consejo Directivo Nacional                                 que tienen los diferentes servicios de la
   • Información básica de los programas del                     Entidad sobre el desarrollo económico y
      SENA sujetos a evaluación                                  social del país en general y en particular en
   • Evaluaciones de impacto precedentes                         el sector productivo, los niveles de
   • Información disponible en bases de                          productividad y el empleo entre otros.
      datos internas y externas.                             • Recomendaciones           para     toma      de
                                                                 decisiones institucionales en relación con la
                                                                 estructura u operación de los programas,
                                                                 cuando así se requiera.
                                                             • Informes sobre seguimiento a egresados

Indicadores:                                              Riesgos:
   • Servicios o Programas evaluados                         • Debilidad en las metodologías de
   • Número de estudios y evaluaciones                          evaluación      relacionados con  la
       realizados.                                              representatividad de la muestra y la
                                                                captura de la información.
                                                             •   Falta de compromiso con los resultados y
                                                                 conclusiones de las evaluaciones de
                                                                 impacto.
                                                             •   No lograr la participación activa de la
                                                                 población   (aprendices,   trabajadores,



                                                                  Versión   3    P01-3030-003          Pág. 1
Este documento impreso se considera copia no controlada
G

                                           Servicio Nacional de Aprendizaje SENA
          PROCEDIMIENTO EVALUACIONES DE IMPACTO Y SEGUIMIENTO A EGRESADOS                                      Modelo de
                                                                                                             Mejora Continua


                                                                            empleados) implicados en las evaluaciones
                                                                            de impacto y el seguimiento a egresados


REQUISITOS BASICOS MINIMOS

    •    Participar en la construcción de las metodologías básicas a ser aplicadas según los casos en
         los estudios de impacto.

    •    Debe haber oportunidad en el análisis de la evaluación de cada programa, sujeto a los
         requisitos de tiempo necesario posterior a la intervención con el programa SENA, para
         garantizar un alto porcentaje de confiabilidad en la evaluación.




                                                                            Versión   3   P01-3030-003       Pág. 2
Este documento impreso se considera copia no controlada
G

                                                 Servicio Nacional de Aprendizaje SENA
          PROCEDIMIENTO EVALUACIONES DE IMPACTO Y SEGUIMIENTO A EGRESADOS                                                                            Modelo de
                                                                                                                                                   Mejora Continua




 DESCRIPCIÓN GRÁFICA DEL PROCEDIMIENTO EVALUACIONES DE IMPACTO
 Y SEGUIMIENTO A EGRESADOS

                        DIRECCIÓN GENERAL                                                         REGIONALES/CENTROS
                                     Inicio

                             Consolidar solicitudes

                                                                                                                        Consolidar, actualizar y
                       Determinar programas y áreas de
                                                                                                                          generar información
                           servicio a ser evaluadas
                                                                                                                         relevante y pertinente
                        Definir términos de referencia y
                             estándares mínimos
                                                                                                                            Base de datos
                                                                                                                              Regional/
                                     Realizar                                                                                  Centro
                                                                      SI
                                  directamente
                       NO


              Realizar con entidades                       Planificar y diseñar evaluación específica
             especializadas o mediante
             convenios de cooperación                       Definir plazos, programación, recursos,
                                                                       responsabilidades

                                                           Fijar objetivos, campos de análisis y marco
                                                                             conceptual

                                                              Establecer estrategias de captura de
                                                                          información


                 Bases de datos                                                                                     Identificar y seleccionar fuentes
                                                                Capturar y clasificar información
                   Digeneral                                                                                               internas y externas


                                                                Procesar y analizar información
                                                                                                                         Aplicar instrumentos
                                                                                                                              de captura
                                                                Definir estructura y presentación

                                                                                                             NO
                                                                        Generar informe                                         Informe



                                                                     Validar técnicamente
                                         NO

                                                                                SI
                                                           Definir niveles de confidencialidad y aceso


                                                                           Editar informe


                                                                      Aprobar informe final


                                                                                SI
                Almacenar copia
                                                                        Enviar o divulgar
                  institucional


                                                                               Fin




                                                                                            Versión      3        P01-3030-003                     Pág. 3
Este documento impreso se considera copia no controlada
G

                                           Servicio Nacional de Aprendizaje SENA
          PROCEDIMIENTO EVALUACIONES DE IMPACTO Y SEGUIMIENTO A EGRESADOS                                            Modelo de
                                                                                                                   Mejora Continua




Fase                                                            Descripción

            Para la evaluación de impacto la Dirección de Planeación y Direccionamiento Corporativo
  1
            define los términos de referencia que deben contemplar unos estándares mínimos para
            definir el alcance de la evaluación y las posibles metodologías. Será parte del desarrollo de
            esta evaluación, definir un diseño específico, un marco conceptual y metodológico de
            acuerdo con los objetivos fijados y los públicos participantes, los mecanismos de
            recolección de información y los procedimientos de análisis y las estrategias específicas
            para su aplicación, en el contexto del programa a evaluar. Estos términos servirán para
            realizar la contratación con terceros o a través de convenios inter-institucionales.

            Para el seguimiento a egresados el SENA cuenta con los instrumentos metodológicos que
            aplica a nivel nacional; sin embargo en los casos en que esta aplicación nos de una muestra
            representativa a nivel regional, la información se remite a la Regional para que apliquen la
            Guía para el análisis de información del seguimiento a egresados.

            Para la evaluación de impacto el Grupo de Inteligencia Organizacional en coordinación con
  2         los responsables de los diferentes programas sujetos a evaluación, participará con el
            contratista o contraparte en la definición de las metodologías a implementar, el diseño del
            grupo de control, el suministro de información, definición de cronogramas, el seguimiento a
            la ejecución de la evaluación y el análisis de los resultados.

            Para el seguimiento a egresados, la Dirección General diseña la muestra con
            representatividad regional y por redes de centros por tecnologías, cuando esto sea posible,
            y remite la información al Contact - Center para la aplicación de las encuestas.

  3         En la evaluación de impacto el informe obtenido es analizado por parte de los responsables
            directos de los programas evaluados, para establecer su validez y la viabilidad de
            implementación de las recomendaciones y conclusiones expuestas, estableciendo al mismo
            tiempo los niveles de acceso permitidos según la naturaleza de la información procesada.
            Con los requisitos anteriores, se divulga o ubica en los espacios de comunicación
            institucionales a disposición de las áreas interesadas.
            En el seguimiento a egresados, una vez finalizada la recolección de información se hace la
            validación de la información para garantizar la consistencia y la representatividad mínima
            esperada; en caso contrario la información se devuelve al Contact - Center para realizar
            nuevamente el proceso. Después de la validación, se analizan los resultados, se elaboran
            los respectivos informes a nivel nacional, regional, por tecnologías y se divulgan.
            Para realizar el informe regional o por tecnología,                     se aplica la Guía para el análisis de
            información del seguimiento a egresados y se                           obtiene el balance que alimenta el
            procedimiento de Identificación de necesidades, por                    lo cual es remitido por la Regional o la
            red al grupo de Inteligencia organizacional, para su                   incorporación en las recomendaciones
            para la configuración de la respuesta institucional.




                                                                            Versión     3     P01-3030-003         Pág. 4
Este documento impreso se considera copia no controlada
G

                                           Servicio Nacional de Aprendizaje SENA
          PROCEDIMIENTO EVALUACIONES DE IMPACTO Y SEGUIMIENTO A EGRESADOS                                  Modelo de
                                                                                                         Mejora Continua




Documentos asociados:
   • Evaluación del impacto del SENA en Capital Social 2007
   • Informes de evaluación de impacto precedentes
     (http://www.sena.edu.co/Portal/Dirección+General/Dirección+de+Planeación+y+Direccionamie
     nto+Corporativo/Egresados/).




                                                                            Versión   3   P01-3030-003   Pág. 5
Este documento impreso se considera copia no controlada

1. proceso de inteligencia organizacional

  • 1.
    Servicio Nacional deAprendizaje SENA C01-3030 / 12-08 Modelo de Mejora CARACTERIZACION DE PROCESO Versión: 3.0 Continua Página 1 de 1 •Coordinador Grupo de Inteligencia Organizacional RESPONSABLE DEL NOMBRE DEL PROCESO: INTELIGENCIA ORGANIZACIONAL • Director Regional PROCESO: • Subdirector del Centro Obtener, procesar, analizar y proveer información relevante con visión prospectiva Este proceso aplica a las Direcciones de área y Oficinas de sobre el contexto institucional y diseñar las condiciones internas de la entidad para OBJETIVO DEL PROCESO: ALCANCE: la Dirección General, Direcciones Regionales, Centros de estructurar la respuesta que permita crear y socializar conocimiento vital para la toma Formación de decisiones y la actuación estratégica del SENA. PROCESOS PROVEEDORES ACTIVIDADES PROCESOS CLIENTES • Proceso de Planeación Estratégica Diseñar las herramientas e instrumentos necesarios para garantizar los flujos de información requeridos en la P Todos los procesos p •PProceso de M j d Mejora C ti Continua toma de decisiones. t d d i i • Proceso Planeación Estratégica • Proceso de Convenios y Alianzas • Proceso de Normalización de Competencias Laborales • Proceso de Normalización de Competencias Laborales • Proceso de Administración Educativa • Proceso de Mejora Continua Identificar las necesidades con el fin de gestionar información estratégica que generarle valor agregado para la • Proceso de Diseño Curricular • Proceso de Administración Educativa H gestión institucional. • Proceso de Certificación de Competencias Laborales • Proceso de Ejecución de la Formación Profesional • Proceso de Ejecución de la Formación Profesional • Proceso de Certificación de Competencias Laborales • Proceso de Ejecución Servicios Complementarios • Proceso Ejecución de Servicios Complementarios • Proceso de Convenios y Alianzas • Proceso de Planeación Estratégica • Proceso de Planeación Estratégica • Proceso de Diseño Curricular Adelantar la adecuación permanente de la respuesta institucional, la modernización y actualización tecnológica • Proceso de Normalización de Competencias Laborales • Proceso de Ejecución de la Formación Profesional H de los programas de formación, los perfiles ocupacionales, los ambientes de aprendizaje y los servicios • Proceso de Ejecución de la Formación Profesional • Proceso de Ejecución de Servicios Complementarios tecnológicos que ofrece el SENA • Proceso de Ejecución de Servicios Complementarios • Proceso de Gestión del Talento Humano • Proceso de Normalización de Competencias Laborales • Proceso de Planeación Estratégica H Efectuar las evaluaciones de impacto y las evaluaciones a egresados sobre el desarrollo nacional Todos los procesos • Proceso de Ejecución de la Formación Profesional • Proceso de Planeación Estratégica V/A Realizar seguimiento al proceso e implementar las acciones de mejora • Proceso de Mejora Continua • Proceso de Mejora Continua
  • 2.
    PROCESO: INTELIGENCIA ORGANIZACIONAL PROCEDIMIENTO: IDENTIFICACIÓN DE NECESIDADES Objetivo del Procedimiento: Gestionar información estratégica de fuentes (internas y externas) para ejecutar un análisis con el fin de generar una respuesta institucional de carácter pertinente, oportuna y eficaz ante las demandas y cambios de los entornos social, económico y tecnológico. Responsable: Alcance: • Director de Planeación y Direccionamiento Inicia con la caracterización de los públicos Corporativo y su equipo. que son usuarios o beneficiarios de las • Director de Empleo y Trabajo y su equipo. actividades del SENA y el diseño de • Director de Promoción y Relacionamiento herramientas, instrumentos y estrategias Corporativo y su equipo. para la identificación, cualificación y • Director de Formación Profesional y su cuantificación de sus necesidades. Finaliza equipo. con la propuesta para la adecuación y el • Director del Sistema Nacional de ajuste del portafolio de servicios de la Aprendizaje para el Trabajo y su equipo. institución y la formulación de nuevas y más • Director Regional. eficientes estrategias de atención y/o con la • Subdirector del Centro. elaboración de planes y programas especiales orientados a suplir tales necesidades. Proceso/Procedimiento Proveedor: Proceso/Procedimiento Cliente: • Proceso de Convenios y Alianzas. • Proceso Planeación Estratégica • Proceso de Mejora Continua. • Procedimiento de Ampliación de la Formación • Proceso de Normalización de Competencias Profesional Laborales • Proceso de Normalización de Competencias • Proceso de Administración Educativa Laborales. • Procedimiento de Contrato de Aprendizaje • Proceso de Diseño Curricular. • Proceso Ejecución de Servicios • Proceso de Administración Educativa. Complementarios. Proceso de Ejecución de la Formación • Proceso de Evaluación y Certificación de Profesional Competencias Laborales • Proceso de Ejecución Servicios Complementarios. • Proceso de Evaluación y Certificación de Competencias Laborales. Entradas: Salidas: • Requerimientos del sector productivo • Información clasificada y ordenada sobre • Documentos de caracterización sectorial, necesidades de formación, de difusión regional y/o local y por tecnologías tecnológica y de atención a las empresas. • Normas de Competencia Laboral (NCL) • Orientaciones y recomendaciones para la • Demanda de aspirantes configuración de la respuesta institucional • Información de tendencias demográficas frente a las necesidades de formación de • Planes de desarrollo económico y social recursos humanos. nacional/regional • Dinámica laboral • Documentos de agenda interna Versión 3 P01-3030-001 Pág. 1 Este documento impreso se considera copia no controlada
  • 3.
    G Servicio Nacional de Aprendizaje SENA PROCEDIMIENTO IDENTIFICACIÓN DE NECESIDADES Modelo de Mejora Continua Indicadores: Riesgos: • Incremento de la pertinencia de la respuesta • Que se sobre/sub-dimensionen las institucional, que se evidencia en: necesidades del mercado laboral, el sector - Grado de correlación entre las productivo o las poblaciones vulnerables. necesidades manifiestas del sector • Que los métodos, instrumentos, herramientas productivo y la respuesta institucional. y mecanismos de identificación de - Porcentaje de programas de formación necesidades sean subjetivos. claves en ejecución: Número de • No retroalimentar los aciertos y errores en la Programas de formación iniciados en el definición de necesidades al confrontar la período a evaluar, identificados como información definida a través de herramientas clave a través del análisis interno / total de pertinencia y la realidad regional. de programas de formación en ejecución iniciados en el período a evaluar. • Oportunidad - capacidad respuesta: - Número de días transcurridos desde el recibo de las solicitudes del sector productivo hasta el inicio de la ejecución de la acción institucional. REQUISITOS BASICOS MINIMOS • Identificar sobre qué productos (servicios/programas) se va a recoger información para la identificación de las necesidades de los usuarios/beneficiarios de las actividades del SENA, y especificar los instrumentos metodológicos y estrategias prototipo para la recolección de la información primaria. • Desarrollar estrategias de recolección y procesamiento de información para la identificación de las necesidades mencionadas, por ejemplo, establecer acuerdos y planes de acción con los gremios y grupos de empresarios, para detectar las necesidades de actualización y capacitación del personal ocupado. • Contar con un aplicativo para facilitar la administración y el análisis de la información; como herramientas sugeridas se tienen Excel, Access, Proclarity y Microsoft Reporting Servicies, entre otras. • La información por empresa, por grupo de empresas, por sector, por región y por tecnología, debe permitir establecer las cualificaciones claves y prioritarias que demanda el mercado laboral a nivel local y nacional. Versión 3 P01-3030-001 Pág. 2 Este documento impreso se considera copia no controlada
  • 4.
    G Servicio Nacional de Aprendizaje SENA PROCEDIMIENTO IDENTIFICACIÓN DE NECESIDADES Modelo de Mejora Continua Versión 3 P01-3030-001 Pág. 3 Este documento impreso se considera copia no controlada
  • 5.
    G Servicio Nacional de Aprendizaje SENA PROCEDIMIENTO IDENTIFICACIÓN DE NECESIDADES Modelo de Mejora Continua Fase Descripción 1 En primer lugar, el Grupo de Inteligencia Organizacional define y diseña estrategias para la identificación de las necesidades de los usuarios/beneficiarios de las actividades del SENA y diseña y publica en espacios de conocimiento los instrumentos prototipo a emplear en los diferentes niveles de la organización para obtener dicha información. 2 Las Direcciones Regionales y las Subdirecciones de Centro aplican los instrumentos prototipo para la recolección de la información. Además, gestionan información sobre planes de desarrollo regionales y locales, instituciones de educación media, instituciones públicas y privadas que realizan programas de formación en el área de influencia de la Regional, estudios de mercado y encuestas a empresarios, para identificar las necesidades de formación a la medida, de oferta cerrada, de prestación de servicios y de formación complementaria. A su vez, el Grupo de Inteligencia Organizacional recopila la información obtenida, relacionada con agendas internas regionales, estudios especializados por sectores y/o tecnologías, evaluaciones de impacto, tendencias demográficas, población estudiantil, estudios de satisfacción de aprendices y clientes en general, estudios de empleabilidad, información procesada de inscripciones a los programas de aprendizaje, intereses manifestados por los aspirantes a formación del nivel técnico y tecnólogo, entre otros. 3 La información recopilada es debidamente clasificada, caracterizada, analizada y procesada por el grupo de inteligencia organizacional, de acuerdo a su definición, origen, accesibilidad, confidencialidad, disponibilidad, periodicidad, utilidad, aplicabilidad y usuarios potenciales de la misma, entre otros. 4 Una vez analizada y procesada la información, se generan los informes y recomendaciones correspondientes a necesidades de formación del recurso humano, de transferencia tecnológica al sector productivo y requerimientos sobre otros servicios institucionales, para ser consultados por las Redes de Centros por tecnologías, Subdirectores de Centros, Directores Regionales y Directores de Área. A partir de esta actividad, la información y decisiones resultantes se transforman en insumos del procedimiento de Prospectiva y Vigilancia Tecnológica y para retroalimentar permanentemente la gestión institucional. Documentos asociados: • Documentos de análisis de identificación de necesidades. Versión 3 P01-3030-001 Pág. 4 Este documento impreso se considera copia no controlada
  • 6.
    PROCESO: INTELIGENCIA ORGANIZACIONAL PROCEDIMIENTO:PROSPECTIVA Y VIGILANCIA TECNOLOGICA Objetivo del Procedimiento: Inducir, sustentar, orientar la flexibilización y adecuación permanente de la respuesta institucional, la modernización y actualización tecnológica de los programas de formación, los perfiles ocupacionales, los ambientes de aprendizaje y los servicios tecnológicos que ofrece el SENA, a través de información apropiada y oportuna sobre: mapas tecnológicos, tendencias y cambios tecnológicos, avances científico-tecnológicos y los nuevos procesos basados en la innovación tecnológica, en el corto, mediano y largo plazo. Responsables del procedimiento: Alcance: • Director de Planeación y Se inicia con la evaluación tecnológica de Direccionamiento Corporativo. programas y servicios tecnológicos y con el • Director de Empleo y Trabajo. rastreo, identificación y análisis de tecnologías • Director de Promoción y Relacionamiento e innovaciones que en el mediano y largo plazo Corporativo. podrán ser competitivos y estratégicos tanto a • Director de Formación Profesional. nivel nacional como internacional. • Director del Sistema Nacional de Continúa con la definición y evaluación de Aprendizaje para el Trabajo. escenarios posibles y factibles, a partir de la vigilancia tecnológica y el trabajo con los • Director Regional. expertos. • Subdirector del Centro. Termina con la propuesta para la implementación de cambios y actualizaciones en los programas de formación, la gestión de ambientes de aprendizaje y la modernización y actualización tecnológica. Proceso / Procedimiento Proveedor: Proceso / Procedimiento Cliente: • Proceso de Planeación Estratégica • Proceso de Planeación Estratégica. • Proceso de Normalización de • Proceso de Normalización de Competencias Laborales Competencias Laborales • Proceso de Ejecución de la Formación • Proceso de Diseño Curricular Profesional • Proceso de Ejecución de la Formación • Proceso de Ejecución de Servicios Profesional Complementarios • Proceso de Ejecución de Servicios Complementarios • Proceso de Gestión del Talento Humano Entradas: Salidas: • Solicitudes de Información tecnológica. • Medición de efectos de los cambios • Necesidades de transferencia tecnológica. tecnológicos sobre la formación profesional. • Cambios y transformaciones tecnológicas • Identificación de tecnologías emergentes en el aparato productivo nacional. con alto impacto sobre el mundo laboral; de • Mapas tecnológicos por sector o uso intensivo en los sectores económicos y subsector económico. estratégicas para el desarrollo nacional. • Evaluaciones de Impacto y de resultado • Orientaciones y recomendaciones sobre los de la acción del SENA. cambios en la formación profesional y los • Estudios sobre el estado y las tendencias servicios tecnológicos. • Evaluaciones sobre la obsolescencia o Versión 3 P01-3030-002 Pág. 1 Este documento impreso se considera copia no controlada
  • 7.
    G Servicio Nacional de Aprendizaje SENA Modelo de PROCEDIMIENTO PROSPECTIVA Y VIGILANCIA TECNOLÓGICA Mejora Continua del desarrollo económico y social del país. viabilidad tecnológica en las compras de • Informaciones clasificadas y almacenadas equipo y transferencias de tecnología. en las bases de datos institucionales y en • Planes de alistamiento y preparación para las redes especializadas de información la oferta futura de nuevos programas de tecnológica. formación. • Estudios y diagnósticos sobre necesidades de mediano y largo plazo o estratégicas. • Líneas de acción o estrategias de atención a necesidades detectadas de formación y de servicios tecnológicos. • Recomendaciones para la actualización, modificación o creación de normas de competencia laboral Indicadores: Riesgos: • Porcentaje de modernización tecnológica • Recomendar la incorporación o de infraestructura - ambientes. transferencia de tecnologías no adecuadas al SENA, ya sea porque su componente • Porcentaje de instructores actualizados tecnológico no es adecuado con la realidad en las tecnologías identificadas. nacional o local (un nivel muy alto o muy • Nuevos diseños de Programas de bajo), o porque su nivel de obsolescencia formación que surgen a partir del proceso se incrementa rápidamente. de vigilancia y de prospectiva. • Programas de actualización y • Número de Normas de Competencia modernización institucional no Laboral modificadas, creadas o consecuentes con una visión prospectiva y eliminadas, frente a las recomendaciones de largo plazo. derivadas de prospectiva. REQUISITOS BASICOS MINIMOS: • La vigilancia tecnológica debe desarrollarse con la continuidad necesaria, e integrar información relevante para la formación profesional de diversa naturaleza: económica, tecnológica, política, social y cultural. • Se requiere contar con aplicaciones de búsqueda de información tecnológica y conexión a redes especializadas de información tecnológica. • Se requiere garantizar el almacenamiento organizado y la disponibilidad de la información, obtenida a través de los procesos de vigilancia, para uso de toda la organización. • Se requiere la participación de expertos del sector académico - unidades de prospectiva y vigilancia tecnológica- de centros de desarrollo tecnológico y de centros especializados (instructores SENA, investigadores, entre otros), a lo largo de todo el proceso. • Es necesaria la estructuración de consultas inteligentes por parte de los responsables de los procesos y procedimientos proveedores para alimentar las decisiones relacionadas • Los ejercicios de prospectiva y vigilancia tecnológica deben focalizarse en la identificación de cambios, tendencias e impactos que presentan las 5 Líneas Tecnológicas – LT (Gestión de la información, Diseño, Producción y Transformación, Materiales y Herramientas y Cliente) incluyendo la dinámica de las tecnologías afines, para integrarlas con la observación y análisis del entorno científico – tecnológico, la competitividad y la innovación a nivel local y nacional. Versión 3 P01-3030-002 Pág. 2 Este documento impreso se considera copia no controlada
  • 8.
    G Servicio Nacional de Aprendizaje SENA Modelo de PROCEDIMIENTO PROSPECTIVA Y VIGILANCIA TECNOLÓGICA Mejora Continua Versión 3 P01-3030-002 Pág. 3 Este documento impreso se considera copia no controlada
  • 9.
    G Servicio Nacional de Aprendizaje SENA Modelo de PROCEDIMIENTO PROSPECTIVA Y VIGILANCIA TECNOLÓGICA Mejora Continua Fase Descripción 1 El Grupo de Inteligencia Organizacional identifica las necesidades de información, diseña y define las estrategias necesarias para la Prospectiva y Vigilancia Tecnológica (ejercicios, proyecciones, etc.) y publica en espacios de conocimiento los instrumentos prototipo a emplear por las redes de Centros por tecnologías, las regionales y los centros de formación, de acuerdo con los temas y las características de la información solicitada. 2 Se hace el diseño metodológico, se definen objetivos, alcance, productos a obtener, actores, metodología y plan de trabajo. Adicionalmente, se establecen y aplican los criterios de selección de información relevantes y se desarrolla la búsqueda realizando el monitoreo y barrido de las redes de información seleccionadas. Los datos obtenidos son almacenados y sistematizados para que la información pueda ser validada. 3 Con la participación de expertos internos o externos, mediante el trabajo de redes de centros por tecnologías, se analizan y evalúan los datos y la información obtenida para contextualizarla aplicando las metodologías de Prospectiva y Vigilancia Tecnológica, según los requerimientos identificados, teniendo en cuenta la guía metodológica. En esta fase los datos y la información se transforman en conocimiento organizacional y se disponen para ser usados por los responsables de los procesos y/o procedimientos clientes. En esta fase, tanto en la Dirección General, como en los Centros y Regionales, se elaboran 4 y publican los informes, documentos y boletines con recomendaciones, los cuales pueden ser utilizados en distintos procesos institucionales para optimizar la toma de decisiones. Documentos asociados: • Guía metodológica para realizar la prospectiva y vigilancia tecnológica en el SENA. • Lineamientos Planes Tecnológicos. Versión 3 P01-3030-002 Pág. 4 Este documento impreso se considera copia no controlada
  • 10.
    PROCESO: INTELIGENCIA ORGANIZACIONAL PROCEDIMIENTO:EVALUACIONES DE IMPACTO Y SEGUIMIENTO A EGRESADOS Objetivo del Procedimiento: Evaluar los efectos y los resultados que tienen la aplicación y desarrollo de las estrategias, los programas y las inversiones que realiza la institución en cumplimiento de sus objetivos misionales, que inciden en el entorno institucional, el mercado laboral y el desarrollo nacional, toda vez que el punto de vista de los empresarios, aprendices y trabajadores, a través de evaluaciones de impacto son la base para la interacción constructiva que permite identificar objetivos y campos de mejoramiento institucional. Responsables: Alcance: • Director de Planeación y Inicia con la identificación y priorización de áreas o Direccionamiento Corporativo y su equipo. campos a ser evaluados para los cuales se • Director de Empleo y Trabajo y su equipo. establece el mecanismo a implementar. Finaliza • Director de Promoción y Relacionamiento con la elaboración de los informes Corporativo y su equipo. correspondientes y su divulgación interna y • Director de Formación Profesional y su externa, para la toma de decisiones. equipo. • Director del Sistema Nacional de Aprendizaje para el Trabajo y su equipo. • Director Regional. • Subdirector del Centro. Proceso/Procedimiento Proveedor: Proceso/Procedimiento Cliente: • Todos los procesos • Todos los procesos Entradas: Salidas: • Solicitud de las áreas misionales y/o el • Evaluaciones de Impacto sobre los efectos Consejo Directivo Nacional que tienen los diferentes servicios de la • Información básica de los programas del Entidad sobre el desarrollo económico y SENA sujetos a evaluación social del país en general y en particular en • Evaluaciones de impacto precedentes el sector productivo, los niveles de • Información disponible en bases de productividad y el empleo entre otros. datos internas y externas. • Recomendaciones para toma de decisiones institucionales en relación con la estructura u operación de los programas, cuando así se requiera. • Informes sobre seguimiento a egresados Indicadores: Riesgos: • Servicios o Programas evaluados • Debilidad en las metodologías de • Número de estudios y evaluaciones evaluación relacionados con la realizados. representatividad de la muestra y la captura de la información. • Falta de compromiso con los resultados y conclusiones de las evaluaciones de impacto. • No lograr la participación activa de la población (aprendices, trabajadores, Versión 3 P01-3030-003 Pág. 1 Este documento impreso se considera copia no controlada
  • 11.
    G Servicio Nacional de Aprendizaje SENA PROCEDIMIENTO EVALUACIONES DE IMPACTO Y SEGUIMIENTO A EGRESADOS Modelo de Mejora Continua empleados) implicados en las evaluaciones de impacto y el seguimiento a egresados REQUISITOS BASICOS MINIMOS • Participar en la construcción de las metodologías básicas a ser aplicadas según los casos en los estudios de impacto. • Debe haber oportunidad en el análisis de la evaluación de cada programa, sujeto a los requisitos de tiempo necesario posterior a la intervención con el programa SENA, para garantizar un alto porcentaje de confiabilidad en la evaluación. Versión 3 P01-3030-003 Pág. 2 Este documento impreso se considera copia no controlada
  • 12.
    G Servicio Nacional de Aprendizaje SENA PROCEDIMIENTO EVALUACIONES DE IMPACTO Y SEGUIMIENTO A EGRESADOS Modelo de Mejora Continua DESCRIPCIÓN GRÁFICA DEL PROCEDIMIENTO EVALUACIONES DE IMPACTO Y SEGUIMIENTO A EGRESADOS DIRECCIÓN GENERAL REGIONALES/CENTROS Inicio Consolidar solicitudes Consolidar, actualizar y Determinar programas y áreas de generar información servicio a ser evaluadas relevante y pertinente Definir términos de referencia y estándares mínimos Base de datos Regional/ Realizar Centro SI directamente NO Realizar con entidades Planificar y diseñar evaluación específica especializadas o mediante convenios de cooperación Definir plazos, programación, recursos, responsabilidades Fijar objetivos, campos de análisis y marco conceptual Establecer estrategias de captura de información Bases de datos Identificar y seleccionar fuentes Capturar y clasificar información Digeneral internas y externas Procesar y analizar información Aplicar instrumentos de captura Definir estructura y presentación NO Generar informe Informe Validar técnicamente NO SI Definir niveles de confidencialidad y aceso Editar informe Aprobar informe final SI Almacenar copia Enviar o divulgar institucional Fin Versión 3 P01-3030-003 Pág. 3 Este documento impreso se considera copia no controlada
  • 13.
    G Servicio Nacional de Aprendizaje SENA PROCEDIMIENTO EVALUACIONES DE IMPACTO Y SEGUIMIENTO A EGRESADOS Modelo de Mejora Continua Fase Descripción Para la evaluación de impacto la Dirección de Planeación y Direccionamiento Corporativo 1 define los términos de referencia que deben contemplar unos estándares mínimos para definir el alcance de la evaluación y las posibles metodologías. Será parte del desarrollo de esta evaluación, definir un diseño específico, un marco conceptual y metodológico de acuerdo con los objetivos fijados y los públicos participantes, los mecanismos de recolección de información y los procedimientos de análisis y las estrategias específicas para su aplicación, en el contexto del programa a evaluar. Estos términos servirán para realizar la contratación con terceros o a través de convenios inter-institucionales. Para el seguimiento a egresados el SENA cuenta con los instrumentos metodológicos que aplica a nivel nacional; sin embargo en los casos en que esta aplicación nos de una muestra representativa a nivel regional, la información se remite a la Regional para que apliquen la Guía para el análisis de información del seguimiento a egresados. Para la evaluación de impacto el Grupo de Inteligencia Organizacional en coordinación con 2 los responsables de los diferentes programas sujetos a evaluación, participará con el contratista o contraparte en la definición de las metodologías a implementar, el diseño del grupo de control, el suministro de información, definición de cronogramas, el seguimiento a la ejecución de la evaluación y el análisis de los resultados. Para el seguimiento a egresados, la Dirección General diseña la muestra con representatividad regional y por redes de centros por tecnologías, cuando esto sea posible, y remite la información al Contact - Center para la aplicación de las encuestas. 3 En la evaluación de impacto el informe obtenido es analizado por parte de los responsables directos de los programas evaluados, para establecer su validez y la viabilidad de implementación de las recomendaciones y conclusiones expuestas, estableciendo al mismo tiempo los niveles de acceso permitidos según la naturaleza de la información procesada. Con los requisitos anteriores, se divulga o ubica en los espacios de comunicación institucionales a disposición de las áreas interesadas. En el seguimiento a egresados, una vez finalizada la recolección de información se hace la validación de la información para garantizar la consistencia y la representatividad mínima esperada; en caso contrario la información se devuelve al Contact - Center para realizar nuevamente el proceso. Después de la validación, se analizan los resultados, se elaboran los respectivos informes a nivel nacional, regional, por tecnologías y se divulgan. Para realizar el informe regional o por tecnología, se aplica la Guía para el análisis de información del seguimiento a egresados y se obtiene el balance que alimenta el procedimiento de Identificación de necesidades, por lo cual es remitido por la Regional o la red al grupo de Inteligencia organizacional, para su incorporación en las recomendaciones para la configuración de la respuesta institucional. Versión 3 P01-3030-003 Pág. 4 Este documento impreso se considera copia no controlada
  • 14.
    G Servicio Nacional de Aprendizaje SENA PROCEDIMIENTO EVALUACIONES DE IMPACTO Y SEGUIMIENTO A EGRESADOS Modelo de Mejora Continua Documentos asociados: • Evaluación del impacto del SENA en Capital Social 2007 • Informes de evaluación de impacto precedentes (http://www.sena.edu.co/Portal/Dirección+General/Dirección+de+Planeación+y+Direccionamie nto+Corporativo/Egresados/). Versión 3 P01-3030-003 Pág. 5 Este documento impreso se considera copia no controlada