CASO DE ESTUDIO: “FRUTA FRESCA”
 Según las características de esta empresa, ¿qué tipo de departamentalización tiene como organización? ¿Es la
más adecuada?
La empresa tiene como organización el tipo de departamentalización Divisional (Por Productos y servicios).
No es la más adecuada, porque hay poca coordinación entre divisiones y la duplicidad de recursos es a un costo muy
alto, ya que hay varios departamentos de producción, de recursos humanos, financieros, etc. El gerente es el que maneja
todo.
 Elabore el organigrama correspondiente con la respuesta dada en el punto anterior:
---- ----- -----
SUPERVISOR
ASESOR
COMERCIAL
GESTIÓN HUMANA
FABRICACIÓN
FINANZAS
COMERCIAL
JUNTA DIRECTIVA
CONCENTRADOSPULPASFRUTAS
GERENTE
GESTIÓN HUMANA GESTIÓN HUMANA
FINANZASFINANZAS
COMERCIALCOMERCIAL
FABRICACIÓNFABRICACIÓN SUPERVISORSUPERVISOR
ASESOR
COMERCIAL
ASESOR
COMERCIAL
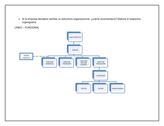
 Si la empresa decidiera cambiar su estructura organizacional, ¿cuál le recomendaría? Elabore el respectivo
organigrama
LÍNEO – FUNCIONAL
JUNTA DIRECTIVA
GERENTE
DIRECTOR
COMERCIAL
DIRECTOR
FINANCIERO
DIRECTOR
GESTIÓN
HUMANA
DIRECTOR
PRODUCCIÓN
FRUTAS
SUPERVISOR
PULPAS CONCENTRADOS
ASESOR
COMERCIAL
FRUTA FRESCA
Teniendo en cuenta el cago de supervisor de producción y el de asesor comercial,
elabore un perfil para ellos y haga la respectiva descripción de cada cargo.
DESCRIPCIÓN DE PUESTO Y PERFIL
PUESTO supervisor de producción
ÁREA O DEPARTAMENTO FABRICACIÓN
OBJETIVO DEL PUESTO:
1. Apoyar todas las decisiones gerenciales a la
vez que cumple las normas, sin afectar el
clima laboral.
2. Mejorar la productividad de los empleados
3. Desarrollar un uso óptimo de los recursos
4. Obtener una adecuada rentabilidad de cada
actividad realizada
5. Desarrollar constantemente a los empleados
de manera integral
6. Monitorear las actitudes de los subordinados
7. Contribuir a mejorar las condiciones laborales
EL PUESTO REPOTA A:
Dirección General.
PERSONAL A CARGO:
 Jefe de personal
 Operador de Maquinas
 Administrador
PERFIL DEL PUESTO
ESCOLARIDAD Ingeniero de alimentos, o Ingeniero
industrial
EXPERIENCIA TIEMPO
2 Años
PUESTO PREVIO
Gerente de producción
CONOCIMIENTOS
 Mantener un buen nivel de inventarios y una adecuada rotación del mismo.
 Verificar la producción diaria del producto para la confirmación de pedidos y
ventas Supervisar todo el proceso de producción de frutas y reporta al
administrador cualquier problema o necesidad que surja.
 supervisar a diario la calidad del producto que este saliendo al momento.
 Vigilar la higiene de toda el área, así como el contar con el equipo y las
herramientas necesarias para el trabajo.
 Vigilar que el personal del área de producción realice eficazmente sus labores y
despache adecuadamente el producto.
 Formular y desarrollar los métodos más adecuados para la elaboración del
producto.
 Hacer informes sobre los avances del proceso de producción.
 Coordinar la mano de obra, los materiales, herramientas y las instalaciones
para mejorar en lo mejor posible la producción.
CAPACIDADES Y HABILIDADES
 Don de mando
 Comunicación efectiva
 Capacidad para resolver conflictos
 Persona positiva
 Manejo de personal
 Amable
 Disponibilidad de tiempo
IDIOMAS
No aplica
EDAD
30 a 45 años
SEXO
femenino
ESTADO CIVIL
Indistinto
INTERRELACION
INTERNA
 Jefe de personal
 Operador de Maquinas.
 Administrador
 Gerente de
mantenimiento
EXTERNA
 Proveedores
 Usuarios
AUTORIDAD Y RESPONSABILIDAD DEL PUESTO
1. Tiene la obligación de informar a sus subordinados el puesto que
desempeñarán, sus responsabilidades, obligaciones, las reglas de sanidad y
capacitarlos para que realicen bien su trabajo.
2. Debe mantener una permanente comunicación con el Gerente de Producción
para desarrollar sus planes de acción, así como a sus subordinados.
3. Supervisar al personal a su cargo, además de presentar los informes de las
actividades realizadas, así como cualquier sospecha de brote viral o
enfermedad de las plantas.
4. Coordinar las actividades de producción. Es necesaria una estrecha relación
con el Gerente Mantenimiento y almacén para solicitar materiales y reportar
cualquier anomalía en la limpieza dentro de las naves o alguna falla o deterioro
en las instalaciones.
5. Es su responsabilidad que el personal a su cargo realice bien su trabajo.
ELABORO
INGENIERA MARTHA PEREZ
REVISO
NUBIA PRIETO
APROBO
INGENIERA PAULA RAMIREZ
FECHA
BOGOTA DC 30 DE OCTUBRE 2013
DESCRIPCIÓN DE PUESTO Y PERFIL
FRUTA FRESCA
DESCRIPCION DEL
CARGO
CODIGO
VERSION
FECHA
IDENTIFICACION DEL CARGO
NOMBRE DEL CARGO: ASESOR COMERCIAL
DESCRIPCION:
CIUDAD BOGOTA
SEDE: FRUTA FRESCA
Es el responsable lograr los objetivos de ventas,
rentabilidad y crecimiento establecidos por Fruta Fresca, a
través de la identificación y atención a las necesidades de
los clientes, aperturando nuevos clientes, una efectiva
gestión de cobro de cartera.
AREA: COMERCIAL
JEFE INMEDIATO :SUPERVISOR DE VENTAS
CARGOS SUBORDINADOS: NINGUNO
PERFIL DEL CARGO
CAPACITACION FORMAL
Técnico o profesional en carreras administrativas, mercadeo o afines.
CAPACITACION ESPECÍFICA:
EXPERIENCIA MINIMA: 1 año en ventas de productos de consumo masivo
HABILIDADES
HABILIDADES PERSONALES:
HABILIDADES DEL
CARGO COMERCIAL
 Habilidades y conocimientos
comerciales
 Técnicas de ventas
 Productos del portafolio Fruta
fresca.
 Procedimiento básico de la visita
1. Motivación por el logro: Orientación hacia
resultados con el fin de alcanzar objetivos y
requisitos. - Fijar metas y aceptar riesgos
calculados. - Búsqueda de información para
reducir la incertidumbre y hallar la manera de
desempeñarse mejor.
2. Autorrealización. Realizar actividades que le
permitan utilizar y mejorar las habilidades,
conocimientos y capacidades personales.
3. Aceptación de Autoridad: Acatar, reconocer
y aceptar decisiones de personas investidas de
autoridad dentro de la Organización.
4. Sentido de Responsabilidad: Corresponder
con las obligaciones del cargo en pro de los
objetivos de Fruta fresca
5. Aceptación de Normas y Valores: Contribuir
a que se hagan realidad valores y normas
relevantes para el funcionamiento y
permanencia en Fruta fresca.
1. Empatía: Identificar fácilmente las necesidades, sentimientos y
requerimientos de los clientes.
2. Dinamismo: Habilidades para realizar varias actividades
simultáneamente. Motivación por hacer sus actividades a un ritmo
acelerado y enérgico.
FUNCIONES
Garantizar los objetivos de ventas a través de:
•Conocimiento de la naturaleza de las cuentas asignadas y sus características:
Diligenciando los formatos de la carpeta identificando, tipo de cliente y desarrollo de
estrategias adecuadas para este, además del seguimiento.
•Aplicación de los procedimientos de ventas establecidos por la empresa (planificación
de actividades, identificación de oportunidades, toma de inventarios, pedidos
sugeridos, condiciones de despacho, cobranzas, merchandising, toma de precios),
entre otros.
•Aplicación de conocimientos del portafolio de productos y promociones puntuales vs.
el portafolio de la competencia, que le permitan un elevado nivel de persuasión en el
logro de la venta.
•Satisfacción de las necesidades del cliente, generando dentro de la organización la
interacción necesaria para las entregas oportunas y en las condiciones acordadas.
•Logro de competitividad sobre el cumplimiento de los objetivos de la empresa en
relación a los clientes con acuerdos promocionales (programas especiales de
exhibiciones, precios, etc.) y su respectiva negociación para el cumplimiento de los
objetivos establecidos.
DEZTREZA Y ESFUERZOS FISICOS /MENTALES
Destrezas/Habilidades operativas ALTO MEDIO BAJO
Análisis Numérico x
Atención al detalle x
Autorrealización/ Autocontrol x
Comunicación oral x
Comunicación escrita x
Dominio de la comunicación no verbal x
Facilitar / participar en reuniones x
Disciplina: Adaptarse a las políticas y
procedimientos organizacionales. Buscar
información de los cambios en la autoridad
competente.
x
Sentido de la urgencia: Entendido como la
habilidad de identificar la urgencia o prioridades
de diferentes tareas en su cargo y actuar de
manera consecuente para cumplir plazos.
x
CONDICIONES Y RIESGOS DEL CARGO
CONDICIONES Y RIESGOS ALTO MEDIO BAJO
FISICO: Atmosféricos, climáticos, alta actividad física X
BIOLOGICO: Contaminación por sustancias toxicas,
contacto directo con sustancias industriales como
pegantes, jabones, químicos, etc...
X
PSICOLABORAL: Exposición a situaciones de alto
estrés, por funciones de alta responsabilidad
económica o de cumplimiento. Sometimiento a
disciplinas o mandos fuertes
X
ERGONOMICO: Manejo de posturas inadecuadas o
movimientos repetidos que generan desgaste físico.
X
ELECTRICO: Exposición a terminales, maquinas,
instalaciones de medio y alto voltaje que pueda
causar quemaduras o lesiones.
X
LOCATIVOS: Ambientes de trabajo en construcción
o infraestructura física insegura. X
SOCIALES: Exposición a riesgos de robo,
comunidades de difícil manejo. X
ELABORADO POR
ANALISTA DE
GESTIÓN HUMANA
REVISION 1
DIRECTOR DE
GESTION HUMANA
REVISIÒN 2
DIRECTOR DE
MEJORAMIENTO
CONTINUO
FECHA APROBACIÒN
APROBADO Y AUTORIZADO POR
GERENCIA GENERAL

184958129 caso-de-estudio-fruta-fresca

  • 1.
    CASO DE ESTUDIO:“FRUTA FRESCA”  Según las características de esta empresa, ¿qué tipo de departamentalización tiene como organización? ¿Es la más adecuada? La empresa tiene como organización el tipo de departamentalización Divisional (Por Productos y servicios). No es la más adecuada, porque hay poca coordinación entre divisiones y la duplicidad de recursos es a un costo muy alto, ya que hay varios departamentos de producción, de recursos humanos, financieros, etc. El gerente es el que maneja todo.  Elabore el organigrama correspondiente con la respuesta dada en el punto anterior: ---- ----- ----- SUPERVISOR ASESOR COMERCIAL GESTIÓN HUMANA FABRICACIÓN FINANZAS COMERCIAL JUNTA DIRECTIVA CONCENTRADOSPULPASFRUTAS GERENTE GESTIÓN HUMANA GESTIÓN HUMANA FINANZASFINANZAS COMERCIALCOMERCIAL FABRICACIÓNFABRICACIÓN SUPERVISORSUPERVISOR ASESOR COMERCIAL ASESOR COMERCIAL
  • 2.
     Si laempresa decidiera cambiar su estructura organizacional, ¿cuál le recomendaría? Elabore el respectivo organigrama LÍNEO – FUNCIONAL JUNTA DIRECTIVA GERENTE DIRECTOR COMERCIAL DIRECTOR FINANCIERO DIRECTOR GESTIÓN HUMANA DIRECTOR PRODUCCIÓN FRUTAS SUPERVISOR PULPAS CONCENTRADOS ASESOR COMERCIAL
  • 3.
    FRUTA FRESCA Teniendo encuenta el cago de supervisor de producción y el de asesor comercial, elabore un perfil para ellos y haga la respectiva descripción de cada cargo. DESCRIPCIÓN DE PUESTO Y PERFIL PUESTO supervisor de producción ÁREA O DEPARTAMENTO FABRICACIÓN OBJETIVO DEL PUESTO: 1. Apoyar todas las decisiones gerenciales a la vez que cumple las normas, sin afectar el clima laboral. 2. Mejorar la productividad de los empleados 3. Desarrollar un uso óptimo de los recursos 4. Obtener una adecuada rentabilidad de cada actividad realizada 5. Desarrollar constantemente a los empleados de manera integral 6. Monitorear las actitudes de los subordinados 7. Contribuir a mejorar las condiciones laborales EL PUESTO REPOTA A: Dirección General. PERSONAL A CARGO:  Jefe de personal  Operador de Maquinas  Administrador PERFIL DEL PUESTO ESCOLARIDAD Ingeniero de alimentos, o Ingeniero industrial EXPERIENCIA TIEMPO 2 Años PUESTO PREVIO Gerente de producción CONOCIMIENTOS  Mantener un buen nivel de inventarios y una adecuada rotación del mismo.  Verificar la producción diaria del producto para la confirmación de pedidos y
  • 4.
    ventas Supervisar todoel proceso de producción de frutas y reporta al administrador cualquier problema o necesidad que surja.  supervisar a diario la calidad del producto que este saliendo al momento.  Vigilar la higiene de toda el área, así como el contar con el equipo y las herramientas necesarias para el trabajo.  Vigilar que el personal del área de producción realice eficazmente sus labores y despache adecuadamente el producto.  Formular y desarrollar los métodos más adecuados para la elaboración del producto.  Hacer informes sobre los avances del proceso de producción.  Coordinar la mano de obra, los materiales, herramientas y las instalaciones para mejorar en lo mejor posible la producción. CAPACIDADES Y HABILIDADES  Don de mando  Comunicación efectiva  Capacidad para resolver conflictos  Persona positiva  Manejo de personal  Amable  Disponibilidad de tiempo IDIOMAS No aplica EDAD 30 a 45 años SEXO femenino ESTADO CIVIL Indistinto INTERRELACION INTERNA  Jefe de personal  Operador de Maquinas.  Administrador  Gerente de mantenimiento EXTERNA  Proveedores  Usuarios AUTORIDAD Y RESPONSABILIDAD DEL PUESTO 1. Tiene la obligación de informar a sus subordinados el puesto que desempeñarán, sus responsabilidades, obligaciones, las reglas de sanidad y capacitarlos para que realicen bien su trabajo. 2. Debe mantener una permanente comunicación con el Gerente de Producción para desarrollar sus planes de acción, así como a sus subordinados. 3. Supervisar al personal a su cargo, además de presentar los informes de las actividades realizadas, así como cualquier sospecha de brote viral o enfermedad de las plantas.
  • 5.
    4. Coordinar lasactividades de producción. Es necesaria una estrecha relación con el Gerente Mantenimiento y almacén para solicitar materiales y reportar cualquier anomalía en la limpieza dentro de las naves o alguna falla o deterioro en las instalaciones. 5. Es su responsabilidad que el personal a su cargo realice bien su trabajo. ELABORO INGENIERA MARTHA PEREZ REVISO NUBIA PRIETO APROBO INGENIERA PAULA RAMIREZ FECHA BOGOTA DC 30 DE OCTUBRE 2013 DESCRIPCIÓN DE PUESTO Y PERFIL FRUTA FRESCA DESCRIPCION DEL CARGO CODIGO VERSION FECHA IDENTIFICACION DEL CARGO NOMBRE DEL CARGO: ASESOR COMERCIAL DESCRIPCION: CIUDAD BOGOTA SEDE: FRUTA FRESCA Es el responsable lograr los objetivos de ventas, rentabilidad y crecimiento establecidos por Fruta Fresca, a través de la identificación y atención a las necesidades de los clientes, aperturando nuevos clientes, una efectiva gestión de cobro de cartera.
  • 6.
    AREA: COMERCIAL JEFE INMEDIATO:SUPERVISOR DE VENTAS CARGOS SUBORDINADOS: NINGUNO PERFIL DEL CARGO CAPACITACION FORMAL Técnico o profesional en carreras administrativas, mercadeo o afines. CAPACITACION ESPECÍFICA: EXPERIENCIA MINIMA: 1 año en ventas de productos de consumo masivo HABILIDADES HABILIDADES PERSONALES: HABILIDADES DEL CARGO COMERCIAL  Habilidades y conocimientos comerciales  Técnicas de ventas  Productos del portafolio Fruta fresca.  Procedimiento básico de la visita 1. Motivación por el logro: Orientación hacia resultados con el fin de alcanzar objetivos y requisitos. - Fijar metas y aceptar riesgos calculados. - Búsqueda de información para reducir la incertidumbre y hallar la manera de desempeñarse mejor. 2. Autorrealización. Realizar actividades que le permitan utilizar y mejorar las habilidades, conocimientos y capacidades personales. 3. Aceptación de Autoridad: Acatar, reconocer y aceptar decisiones de personas investidas de autoridad dentro de la Organización. 4. Sentido de Responsabilidad: Corresponder con las obligaciones del cargo en pro de los objetivos de Fruta fresca 5. Aceptación de Normas y Valores: Contribuir a que se hagan realidad valores y normas relevantes para el funcionamiento y permanencia en Fruta fresca. 1. Empatía: Identificar fácilmente las necesidades, sentimientos y requerimientos de los clientes. 2. Dinamismo: Habilidades para realizar varias actividades simultáneamente. Motivación por hacer sus actividades a un ritmo acelerado y enérgico.
  • 7.
    FUNCIONES Garantizar los objetivosde ventas a través de: •Conocimiento de la naturaleza de las cuentas asignadas y sus características: Diligenciando los formatos de la carpeta identificando, tipo de cliente y desarrollo de estrategias adecuadas para este, además del seguimiento. •Aplicación de los procedimientos de ventas establecidos por la empresa (planificación de actividades, identificación de oportunidades, toma de inventarios, pedidos sugeridos, condiciones de despacho, cobranzas, merchandising, toma de precios), entre otros. •Aplicación de conocimientos del portafolio de productos y promociones puntuales vs. el portafolio de la competencia, que le permitan un elevado nivel de persuasión en el logro de la venta. •Satisfacción de las necesidades del cliente, generando dentro de la organización la interacción necesaria para las entregas oportunas y en las condiciones acordadas. •Logro de competitividad sobre el cumplimiento de los objetivos de la empresa en relación a los clientes con acuerdos promocionales (programas especiales de exhibiciones, precios, etc.) y su respectiva negociación para el cumplimiento de los objetivos establecidos. DEZTREZA Y ESFUERZOS FISICOS /MENTALES Destrezas/Habilidades operativas ALTO MEDIO BAJO Análisis Numérico x Atención al detalle x Autorrealización/ Autocontrol x Comunicación oral x Comunicación escrita x Dominio de la comunicación no verbal x Facilitar / participar en reuniones x Disciplina: Adaptarse a las políticas y procedimientos organizacionales. Buscar información de los cambios en la autoridad competente. x Sentido de la urgencia: Entendido como la habilidad de identificar la urgencia o prioridades de diferentes tareas en su cargo y actuar de manera consecuente para cumplir plazos. x CONDICIONES Y RIESGOS DEL CARGO
  • 8.
    CONDICIONES Y RIESGOSALTO MEDIO BAJO FISICO: Atmosféricos, climáticos, alta actividad física X BIOLOGICO: Contaminación por sustancias toxicas, contacto directo con sustancias industriales como pegantes, jabones, químicos, etc... X PSICOLABORAL: Exposición a situaciones de alto estrés, por funciones de alta responsabilidad económica o de cumplimiento. Sometimiento a disciplinas o mandos fuertes X ERGONOMICO: Manejo de posturas inadecuadas o movimientos repetidos que generan desgaste físico. X ELECTRICO: Exposición a terminales, maquinas, instalaciones de medio y alto voltaje que pueda causar quemaduras o lesiones. X LOCATIVOS: Ambientes de trabajo en construcción o infraestructura física insegura. X SOCIALES: Exposición a riesgos de robo, comunidades de difícil manejo. X ELABORADO POR ANALISTA DE GESTIÓN HUMANA REVISION 1 DIRECTOR DE GESTION HUMANA REVISIÒN 2 DIRECTOR DE MEJORAMIENTO CONTINUO FECHA APROBACIÒN APROBADO Y AUTORIZADO POR GERENCIA GENERAL